Sign in to use this feature.

Years

Between: -

Subjects

remove_circle_outline
remove_circle_outline
remove_circle_outline
remove_circle_outline
remove_circle_outline
remove_circle_outline
remove_circle_outline
remove_circle_outline
remove_circle_outline

Journals

remove_circle_outline
remove_circle_outline
remove_circle_outline
remove_circle_outline
remove_circle_outline

Article Types

Countries / Regions

remove_circle_outline
remove_circle_outline
remove_circle_outline
remove_circle_outline
remove_circle_outline

Search Results (511)

Search Parameters:
Keywords = extremophile

Order results
Result details
Results per page
Select all
Export citation of selected articles as:
16 pages, 3178 KB  
Article
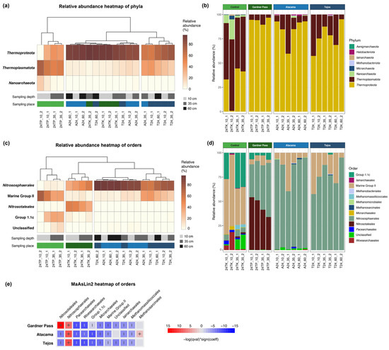
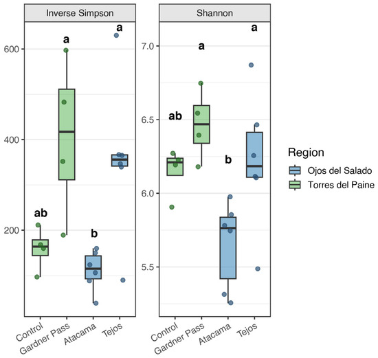
The Taxonomic Diversity of Prokaryotic Communities from Permafrost Active Layers of the Chilean Andes
by Viktória Faragó, Andrea K. Borsodi and Balázs Nagy
Microorganisms 2026, 14(3), 613; https://doi.org/10.3390/microorganisms14030613 - 9 Mar 2026
Abstract
The study of microorganisms inhabiting extreme environments offers a valuable opportunity to explore their potential ecological roles. This study aimed to reveal and compare the microbial taxonomic diversity of largely unexplored permafrost regions located in different climatic zones (dry and wet) in the [...] Read more.
The study of microorganisms inhabiting extreme environments offers a valuable opportunity to explore their potential ecological roles. This study aimed to reveal and compare the microbial taxonomic diversity of largely unexplored permafrost regions located in different climatic zones (dry and wet) in the Chilean Andes, separated by thousands of kilometers. Permafrost active layer samples were collected from the Ojos del Salado (Atacama Desert) and the Torres del Paine (Patagonia) from different sampling depths. Illumina 16S rRNA gene-based amplicon sequencing revealed that the Andean permafrost active layer provides diverse habitats for distinct microbial communities, with higher taxonomic diversity of Bacteria than Archaea. The wet Patagonian Andes samples showed higher diversity, with a greater abundance of Chloroflexota and Bacteroidota, while the dry Ojos del Salado samples were dominated by Actinomycetota, indicating desiccation stress. Archaea were classified as ammonia-oxidizing members of the Thermoproteota phylum. Beta-diversity analyses suggested that differences in environmental conditions (mainly available moisture) contributed more to community structure differentiation than geographical distances. Nevertheless, the effect of sampling depth on microbial diversity was insignificant. Full article
(This article belongs to the Special Issue Earth Systems: Shaped by Microbial Life)
Show Figures

Figure 1

28 pages, 3001 KB  
Article
Improvement in the Extraction of Antioxidant-Related Compounds from Parastrephia quadrangularis (“tola”) Using Ethanol-Modified Supercritical Carbon Dioxide
by Paula Ardiles, Francisca Salinas-Fuentes, July Z. Florez, Juan Luis Fuentes, Daniel Ordenes, Waldo Bugueño, Jenifer Palma, María Robles, María Cuaresma, Carlos Vilchez, Pedro Cerezal-Mezquita and Mari Carmen Ruiz-Domínguez
Antioxidants 2026, 15(3), 303; https://doi.org/10.3390/antiox15030303 - 28 Feb 2026
Viewed by 362
Abstract
Parastrephia quadrangularis (tola) is a native plant of the Chilean Andean Altiplano that is traditionally used for its anti-inflammatory properties. In this study, the aerial parts of the plant were analysed to determine their fatty acid (FA) profile and to identify bioactive compounds [...] Read more.
Parastrephia quadrangularis (tola) is a native plant of the Chilean Andean Altiplano that is traditionally used for its anti-inflammatory properties. In this study, the aerial parts of the plant were analysed to determine their fatty acid (FA) profile and to identify bioactive compounds using gas chromatography–mass spectrometry (GC–MS). Both conventional extraction methods and Supercritical Fluid Extraction (SFE) were employed, using a 23 factorial design with centre-point replicates. The variables included temperature (30–60 °C), pressure (15–45 MPa), and ethanol as a cosolvent (0–30% v/v). Extraction kinetics were evaluated using a linear spline model under central conditions (45 °C, 30 MPa, 15% ethanol). Response variables included extraction yield, Total Phenolic Content (TPC), antioxidant activity measured by Trolox Equivalent Antioxidant Capacity (TEAC), and FA composition. A factorial design identified pressure and ethanol concentration as key drivers of phenolic content and antioxidant activity, as supported by confocal autofluorescence microscopy. Multi-response optimisation based on the desirability function was applied to simultaneously maximise all response variables, yielding predicted optimal extraction conditions at 60 °C, 45 MPa, and 30% v/v ethanol for P. quadrangularis. The FA profile highlighted polyunsaturated FAs such as oleic, linoleic, and linolenic acids, as well as saturated FAs including palmitic and lignoceric acids, and short-chain non-volatile FAs. GC–MS analysis revealed metabolites potentially responsible for the plant’s traditionally reported therapeutic effects. Overall, these results highlight ethanol-based SFE as a sustainable strategy for recovering phenolic compounds and antioxidant-related fractions from ancestral medicinal plants. Full article
Show Figures

Figure 1

22 pages, 3681 KB  
Article
Phytochemical Profiling and Antioxidant Properties of Ziziphus lotus (L.) Fruits Supported by Xanthine Oxidase Inhibition and Molecular Docking
by Malika Benkahoul, Amina Bramki, Ouided Benslama, Mohammed Esseddik Toumi, Ibtissem Maghboune, Rosa M. Varela and Jesús García Zorrilla
Plants 2026, 15(5), 708; https://doi.org/10.3390/plants15050708 - 26 Feb 2026
Viewed by 369
Abstract
Ziziphus lotus (L.) Lam., an extremophyte shrub native to the Mediterranean basin, yields underexplored fruits as a source of therapeutic agents. This study combined in vitro and in silico approaches to evaluate the antioxidant potential of Z. lotus fruits and predict their potential [...] Read more.
Ziziphus lotus (L.) Lam., an extremophyte shrub native to the Mediterranean basin, yields underexplored fruits as a source of therapeutic agents. This study combined in vitro and in silico approaches to evaluate the antioxidant potential of Z. lotus fruits and predict their potential to inhibit xanthine oxidase (XO), a key enzyme in reactive oxygen species generation and oxidative stress-related pathologies. The ethyl acetate extract from the hydroalcoholic macerate was enriched in total phenolics (281.33 ± 1.5 μg GAE/mg) and flavonoids (127.26 ± 5.89 μg RE/mg) and displayed remarkable effects against the ABTS•+ radical cation (IC50 = 18.49 ± 1.47 μg/mL) and phenanthroline reducing power (A0.5 = 8.38 ± 0.69 μg/mL), together with measurable xanthine oxidase inhibition (IC50 = 170.4 ± 5.90 μg/mL). The compounds tentatively identified by full-scan UHPLC-QtoF-HRMS were docked against XO (PDB ID: 3NVY), with phytosphingosine (−8.5 kcal/mol) and rutin (−8.3 kcal/mol) exhibiting the strongest binding affinities, forming favorable predicted interactions with critical catalytic residues, followed by 6‴-feruloylspinosin, 3′,5′-di-C-β-glucopyranosylphloretin and hexadecasphinganine (ranging from −7.8 to −7.6 kcal/mol). Predictive structure–activity relationships were also observed. These results provide insights into the antioxidant potential of Z. lotus phytochemicals and highlight the value of this extremophile plant as sustainable resource for phytotherapy and the management of oxidative stress-related diseases. Full article
Show Figures

Figure 1

25 pages, 3194 KB  
Article
Biodiversity and Biotechnological Potential of Dunaliella sp. Isolates from Kalloni Solar Saltworks (Lesvos, Greece)
by Athina Petridi, Aikaterini Koletti, Sofia Marka, Maria-Eleftheria Zografaki, Ioanna Fouskari, Ioannis Karavidas, Alexandros Ntzouvaras, Ioannis Tzovenis, Rodica C. Efrose, Emmanouil Flemetakis, George Tsirtsis and Chrysanthi Kalloniati
Microorganisms 2026, 14(2), 502; https://doi.org/10.3390/microorganisms14020502 - 20 Feb 2026
Viewed by 312
Abstract
Hypersaline solar saltworks represent unique ecological niches that harbor extremophilic microalgae with considerable biotechnological potential. Within these environments, members of the genus Dunaliella are particularly noteworthy due to their remarkable metabolic plasticity and ability to accumulate high-value biomolecules. In the present study, we [...] Read more.
Hypersaline solar saltworks represent unique ecological niches that harbor extremophilic microalgae with considerable biotechnological potential. Within these environments, members of the genus Dunaliella are particularly noteworthy due to their remarkable metabolic plasticity and ability to accumulate high-value biomolecules. In the present study, we investigated the biodiversity of Dunaliella in hypersaline saltworks by isolating and identifying autochthonous strains and assessing their growth kinetics and biomass biochemical composition in the context of potential biotechnological applications. Specifically, sixteen strains of Dunaliella were isolated from evaporation and crystallizer ponds of the Kalloni saltworks in Lesvos, Greece, and subjected to an integrative characterization combining morphological observations, molecular phylogenetics, growth kinetics, and biochemical profiling. Phylogenetic analyses based on four genetic markers (18S, ITS, rbcL, tufA) consistently resolved the isolates into three distinct clades: one corresponding to Dunaliella salina/D. minutissima, one to D. parva, and a third representing a clearly divergent lineage. Growth assays revealed marked variability in cell density, biomass productivity and specific growth rate, with certain strains exhibiting enhanced proliferation under controlled conditions. Biochemical analyses demonstrated distinct allocation patterns, with evaporation pond isolates comparatively enriched in proteins (up to 60.8% DW), whereas crystallizer pond isolates accumulated higher levels of carbohydrates (up to 19.0% DW), carotenoids (up to 7.34% mg g−1 DW) and phenolic compounds (up to 8.68% mg GAE g−1 DW). Antioxidant assays (FRAP, TEAC) further indicated significantly elevated reducing and radical scavenging activities among crystallizer isolates. These findings expand current knowledge on the biodiversity of autochthonous Dunaliella strains and support their potential as sustainable sources of bioactive compounds for applications in the agri-food, nutraceutical, pharmaceutical, and cosmeutical sectors. Full article
(This article belongs to the Special Issue Advances in Genomics and Ecology of Environmental Microorganisms)
Show Figures

Figure 1

26 pages, 4050 KB  
Article
Uncovering the Prokaryotic Diversity of Hypersaline Soils of Odiel Saltmarshes Natural Area Through Metagenome-Assembled Genomes
by Cristina Galisteo, Fernando Puente-Sánchez, Rafael R. de la Haba, Stefan Bertilsson, Antonio Ventosa and Cristina Sánchez-Porro
Microorganisms 2026, 14(2), 489; https://doi.org/10.3390/microorganisms14020489 - 18 Feb 2026
Viewed by 444
Abstract
The hypersaline soils of the Odiel Saltmarshes Natural Area in Southwest Spain harbor highly diverse microbial communities adapted to extreme conditions. However, their genomic diversity remains largely unexplored. In addition to high salinity, these soils are contaminated with heavy metals, creating a hostile [...] Read more.
The hypersaline soils of the Odiel Saltmarshes Natural Area in Southwest Spain harbor highly diverse microbial communities adapted to extreme conditions. However, their genomic diversity remains largely unexplored. In addition to high salinity, these soils are contaminated with heavy metals, creating a hostile environment of great interest for studying extremophilic microorganisms and their metabolic adaptations. This study aims to characterize the uncovered prokaryotic taxa as Candidatus species inhabiting the hypersaline soils of the Odiel Saltmarshes, based on their metagenomic assembled genomic sequences. The reconstructed genomes were assessed for quality based on completeness and contamination thresholds and subsequently taxonomically classified. Comparative genomic analysis of six high-quality MAGs revealed key metabolic traits related to survival under extreme salinity and heavy metal conditions. The findings provide new insights about microbial diversity of hypersaline environments and expand the catalog of known prokaryotic genomes. Detailed characterization of six novel Candidatus taxa highlights the unique adaptations of these microorganisms, enhancing our understanding of life in extreme habitats. Full article
(This article belongs to the Special Issue Halophiles)
Show Figures

Figure 1

20 pages, 5556 KB  
Article
Isolation of Siderophore-Producing Bacteria from Extreme Environments and Their Role in Improving Maize Salinity–Alkalinity Tolerance
by Yuanyuan Huang, Yuansheng Xu, Zhe Chen, Xiaomei Dong, Yuxia Mei, Zhufeng Zhang and Min Ren
Microorganisms 2026, 14(2), 452; https://doi.org/10.3390/microorganisms14020452 - 12 Feb 2026
Viewed by 585
Abstract
Soil salinization represents a significant abiotic constraint to global agricultural sustainability. The potential of extremophile plant growth-promoting bacteria (PGPB) to alleviate such stress in maize was investigated in this study. Siderophore-producing PGPB enhance plant growth and improve the rhizosphere microenvironment by increasing nutrient [...] Read more.
Soil salinization represents a significant abiotic constraint to global agricultural sustainability. The potential of extremophile plant growth-promoting bacteria (PGPB) to alleviate such stress in maize was investigated in this study. Siderophore-producing PGPB enhance plant growth and improve the rhizosphere microenvironment by increasing nutrient availability and inducing systemic resistance. Two salt-tolerant, high-siderophore-producing PGPB strains, Bacillus toyonensis TRM58010 and Peribacillus frigoritolerans TRM58009, were isolated and identified from soil samples collected on the Pamir Plateau. In this study, we found that B. toyonensis TRM58010 synthesized catechol-type siderophores, which enhanced iron availability for maize in saline–alkaline conditions, thereby improving iron nutrition and directly promoting root and stem growth under salt stress. P. frigoritolerans TRM58009 produced hydroxamate-type siderophores, which increased maize iron uptake and stimulated antioxidant enzyme activity, mitigating oxidative stress caused by salinity and alkalinity and supporting overall plant health. Both strains demonstrated robust tolerance to extreme alkaline and saline conditions. Hydroponic and pot experiments showed that these strains significantly improved maize germination rate, root and stem development, plant height, leaf growth, antioxidant enzyme activities, and chlorophyll content under saline–alkaline stress. Notably, the application of P. frigoritolerans TRM58009 bacterial suspension increased maize leaf catalase, peroxidase, and superoxide dismutase activities by 15.712%, 11.584%, and 2.820%, respectively (all p < 0.05), while decreasing malondialdehyde (MDA) content by 15.685% (p < 0.05). P. frigoritolerans TRM58009 elevated chlorophyll a content by 23.4% (p < 0.05). These findings demonstrate the potential of extremophile PGPB strains to mitigate the impact of saline–alkaline stress on maize growth. The distinct growth-promoting effects of these strains, isolated from Pamir Plateau meadow soils, present a promising strategy for bioremediation of saline–alkaline lands and the development of efficient microbial fertilizers. By advancing the use of salt-tolerant siderophore-producing bacteria, this study lays the foundation for innovative approaches to enhance crop resilience and productivity in challenging environments. Full article
(This article belongs to the Special Issue Beneficial Microorganisms for Sustainable Agriculture)
Show Figures

Figure 1

29 pages, 2776 KB  
Review
Hot Springs as Reservoirs of Valuable Microbes, Metabolites, and Minerals with Ecological, Biotechnological and Bioeconomic Perspectives
by I Nengah Wirajana, Nilam Vaghamshi, Ni Putu Ariantari, Agustino Beatronaldo Sawur, Ketut Ratnayani, Komal Antaliya, Smita Atara, Anjana Ghelani, Dushyant Dudhagara and Pravin Dudhagara
Bacteria 2026, 5(1), 12; https://doi.org/10.3390/bacteria5010012 - 12 Feb 2026
Viewed by 513
Abstract
Hot springs represent unique geothermal ecosystems where extreme physicochemical conditions intersect with remarkable microbial diversity and metabolic innovation. These natural laboratories harbor specialized communities of thermophilic and hyperthermophilic microorganisms that have evolved exceptional adaptations to elevated temperatures, extreme pH, and high salinity. This [...] Read more.
Hot springs represent unique geothermal ecosystems where extreme physicochemical conditions intersect with remarkable microbial diversity and metabolic innovation. These natural laboratories harbor specialized communities of thermophilic and hyperthermophilic microorganisms that have evolved exceptional adaptations to elevated temperatures, extreme pH, and high salinity. This review synthesizes current understanding of hot spring systems as multifunctional natural resources, examining their roles in fundamental microbiology, biotechnology, and sustainable development. We explore the ecological principles governing microbial community assembly, the taxonomic and functional diversity of prokaryotic and eukaryotic microorganisms, and the genomic mechanisms underlying thermophilic adaptation. Hot springs yield enzymes revolutionizing molecular biology and industrial catalysis, bioactive metabolites with pharmaceutical potential, and novel bioremediation capabilities including plastic degradation. Beyond biological significance, these systems contain valuable minerals and rare earth elements, supporting an emerging bioeconomy integrating wellness tourism, bioprospecting, and sustainable resource extraction. However, critical knowledge gaps remain regarding viral ecology, horizontal gene transfer, eukaryotic diversity, and climate change impacts. We emphasize that hot springs merit renewed interdisciplinary attention as model systems for understanding extremophile physiology, early life evolution, and the development of nature-based biotechnological solutions. Realizing their full potential requires balanced management strategies that preserve ecosystem integrity while enabling responsible utilization of these irreplaceable geobiological resources. Full article
Show Figures

Graphical abstract

3 pages, 142 KB  
Editorial
Editorial for the Special Issue “Genomics of Extremophiles and Archaea”
by Shiladitya DasSarma and Sean P. Kennedy
Microorganisms 2026, 14(2), 433; https://doi.org/10.3390/microorganisms14020433 - 12 Feb 2026
Viewed by 392
Abstract
The number of sequenced extremophiles and archaea has exploded since the last decade of the 20th century [...] Full article
(This article belongs to the Special Issue Genomics of Extremophiles and Archaea)
33 pages, 2211 KB  
Review
Extremophilic Yeasts as Next-Generation Eukaryotic Models: Mechanisms of Stress Integration, Systems Biology and Biotechnological Applications: A Review
by Francisco Padilla-Garfias and Antonio Peña
J. Fungi 2026, 12(2), 92; https://doi.org/10.3390/jof12020092 - 29 Jan 2026
Viewed by 878
Abstract
Fungi, including yeasts, have played a central role in the development of knowledge about cell physiology and molecular biology as experimental eukaryotic models. However, much of this knowledge has been generated using classical organisms such as Saccharomyces cerevisiae, which display inherent limitations, [...] Read more.
Fungi, including yeasts, have played a central role in the development of knowledge about cell physiology and molecular biology as experimental eukaryotic models. However, much of this knowledge has been generated using classical organisms such as Saccharomyces cerevisiae, which display inherent limitations, as many cellular processes operate under extreme conditions, including high salinity, extreme pH, oxidative stress, exposure to toxic compounds, and temperature fluctuations. In this context, extremophilic and extremotolerant yeasts have emerged as complementary systems with strong potential for basic research and biotechnological applications. This review integrates recent advances in the taxonomic diversity, ecology, physiology, molecular mechanisms, and omics-based analyses of extremophilic yeasts, with a particular focus on how these organisms achieve stress integration through coordinated regulation of signaling pathways, metabolism, and organelle function. We discuss representative applications in environmental toxicology, bioremediation, and industrial bioprocesses, as well as their relevance in the context of climate change and space biotechnology. Finally, we outline key conceptual and methodological challenges and propose future perspectives that position extremophilic yeasts as next-generation eukaryotic models for investigating adaptation as a systems-level, constitutive cellular state under complex and dynamic stress conditions. Full article
(This article belongs to the Special Issue Stress Research in Filamentous Fungi and Yeasts)
Show Figures

Figure 1

16 pages, 898 KB  
Review
Extremophile Red Algae for Acid Mine Waste Remediation: A Design-Forward Review Focused on Galdieria sulphuraria
by Shaseevarajan Sivanantharajah, Kirusha Sriram, Mathupreetha Sivanesarajah, Sinthuja Nadesananthan and Thinesh Selvaratnam
Processes 2026, 14(3), 417; https://doi.org/10.3390/pr14030417 - 25 Jan 2026
Viewed by 626
Abstract
Acid mine drainage (AMD) and acid-generating mine wastes exhibit low pH, high sulfate levels, and complex multi-metal loads that strain conventional treatment. Thermoacidophilic red algae of the order Cyanidiales, particularly Galdieria sulphuraria (G. sulphuraria), have attracted interest as a biological option [...] Read more.
Acid mine drainage (AMD) and acid-generating mine wastes exhibit low pH, high sulfate levels, and complex multi-metal loads that strain conventional treatment. Thermoacidophilic red algae of the order Cyanidiales, particularly Galdieria sulphuraria (G. sulphuraria), have attracted interest as a biological option because they tolerate extreme acidity and elevated temperatures, grow under low light in mixotrophic or heterotrophic modes, and display rapid metal binding at the cell surface. This review synthesizes about two decades of peer-reviewed work to clarify how G. sulphuraria can be deployed as a practical module within mine water treatment trains. We examine the mechanisms of biosorption and bioaccumulation and show how they map onto two distinct configurations. Processed freeze-dried biomass functions as a regenerable sorbent for rare earth elements (REEs) and selected transition metals in packed beds with acid elution for recovery. Living cultures serve as polishing units for divalent metals and, when present, nutrients or dissolved organics under low light. We define realistic operating windows centered on pH 2–5 and temperatures of approximately 25–45 °C, and we identify matrix effects that govern success, including competition from ferric iron and aluminum, turbidity and fouling risks, ionic strength from sulfate, and suppression of REE uptake by phosphate in living systems. Building on laboratory studies, industrial leachate tests, and ecosystem observations, we propose placing G. sulphuraria upstream of bulk neutralization and outline reporting practices that enable cross-site comparison. The goal is an actionable framework that reduces reagent use and sludge generation while enabling metal capture and potential recovery of valuable metals from mine-influenced waters. Full article
(This article belongs to the Section Environmental and Green Processes)
Show Figures

Figure 1

10 pages, 1864 KB  
Article
Application of Phycocyanin Extracted from Cyanidioschyzon merolae in Luminescent Solar Concentrators
by Shang-Ping Ying, Han-Yi Fu, Bing-Mau Chen, You-Wei Liang and Yu-Kang Chang
Photonics 2026, 13(1), 103; https://doi.org/10.3390/photonics13010103 - 22 Jan 2026
Viewed by 286
Abstract
Building-integrated photovoltaics (BIPVs) enable the seamless incorporation of solar energy systems into architectural structures. Luminescent solar concentrators (LSCs) represent a technology that offers a promising route for semitransparent solar harvesting. In this study, phycocyanin, a bio-derived luminescent material extracted from the extremophilic red [...] Read more.
Building-integrated photovoltaics (BIPVs) enable the seamless incorporation of solar energy systems into architectural structures. Luminescent solar concentrators (LSCs) represent a technology that offers a promising route for semitransparent solar harvesting. In this study, phycocyanin, a bio-derived luminescent material extracted from the extremophilic red alga Cyanidioschyzon merolae, was used as the emissive layer in thin-film LSCs to achieve a sustainable BIPV system. This material exhibited high transparency, strong red fluorescence, and notable stability under illumination conditions, primarily attributable to its unique pigment–protein structure. Thin-film LSCs incorporating phycocyanin at various weight ratios were fabricated and evaluated under simulated sunlight conditions. These concentrators demonstrated efficient photon collection and maintained stable optical performance during solar exposure. Overall, these findings underscore the potential of phycocyanin derived from C. merolae as an eco-friendly and renewable alternative to conventional organic or synthetic luminophores, which can advance the development of sustainable and efficient LSC systems for next-generation BIPV applications. Full article
Show Figures

Figure 1

14 pages, 2367 KB  
Article
Rhodotorula mucilaginosa Growth on Glutamine Is Sensitive to Mammalian-Glutaminase Inhibitors
by Paola Itzel Acosta-Valdelamar, Ofelia Mendez-Romero, Carolina Ricardez-García, Natalia Chiquete-Félix and Salvador Uribe Carvajal
Fermentation 2026, 12(1), 36; https://doi.org/10.3390/fermentation12010036 - 7 Jan 2026
Viewed by 691
Abstract
The extremophile yeast Rhodotorula mucilaginosa can grow in extremely poor environments. Glutamine (Gln) is an important anaplerotic substrate for gluconeogenesis and pentose synthesis. Glutaminase (Glnase) produces glutamate which in turn undergoes transamination to produce the Krebs cycle intermediate α-keto-glutarate. The yeast enzyme has [...] Read more.
The extremophile yeast Rhodotorula mucilaginosa can grow in extremely poor environments. Glutamine (Gln) is an important anaplerotic substrate for gluconeogenesis and pentose synthesis. Glutaminase (Glnase) produces glutamate which in turn undergoes transamination to produce the Krebs cycle intermediate α-keto-glutarate. The yeast enzyme has low similarity with human GLS1, although the active site is partially conserved. Also, antibodies against GLS1 cross react with the yeast enzyme. Glnase is a therapeutic mark in tumor treatments, where endogenous Glnase is inhibited with different pharmaceutical agents. Another proposed approach is to add exogenous fungal Glnase to deplete Gln pools, thus starving the tumor. Using Gln as the sole carbon source, R. mucilaginosa grew better than Debaryomyces hansenii, while Saccharomyces cerevisiae did not grow. In addition, the Gln-dependent growth of R. mucilaginosa was inhibited by two different Gln metabolism inhibitors used in cancer therapy, namely 6-diazo-5-oxo-L-norleucine (DON) and Telaglenastat (CB-839). In cell homogenates from R. mucilaginosa DON inhibited Gln metabolism at similar concentrations as those used in mammals. The ability of R. mucilaginosa to grow on Gln as the sole carbon source is exceptional and it may be used as a suitable tool to evaluate agents targeting tumoral Gln metabolism. It is proposed that R. mucilaginosa may be a valuable source of exogenous Glnase. Full article
Show Figures

Figure 1

24 pages, 4390 KB  
Article
Growth and Hormonal Responses to Salicylic Acid and Calcium Chloride Seed Priming in Domestic and Wild Salt-Tolerant Barley Species Under Saline Conditions
by Rim Ben Youssef, Nahida Jelali, Purificación Andrea Martínez-Melgarejo, Alfonso Albacete, Chedly Abdelly, Francisco Pérez-Alfocea and Cristina Martínez-Andújar
Plants 2026, 15(1), 64; https://doi.org/10.3390/plants15010064 - 25 Dec 2025
Viewed by 606
Abstract
Salinity is among the main abiotic constraints limiting crop productivity worldwide. Salt tolerance can be improved by introducing adaptive traits from wild species and enhancing pre-existing salt-adaptive mechanisms through priming. This study evaluated the beneficial effect of salicylic acid (SA, 1.25 mM) and [...] Read more.
Salinity is among the main abiotic constraints limiting crop productivity worldwide. Salt tolerance can be improved by introducing adaptive traits from wild species and enhancing pre-existing salt-adaptive mechanisms through priming. This study evaluated the beneficial effect of salicylic acid (SA, 1.25 mM) and calcium chloride (CaCl2, 5 mM) seed priming on plant growth under salinity in the domestic barley Hordeum vulgare (Hv) and the wild, salt-adapted Hordeum maritimum (Hm). Primed plants were grown under control, 100 and 200 mM sodium chloride (NaCl) for two weeks. Growth and hormone profiling were performed. Hv showed higher growth inhibition than Hm but was more responsive to stress alleviation by priming, particularly with SA, which increased biomass by up to 47% at 200 mM NaCl. The contrasting responses of both species reflected distinct hormonal strategies. The intrinsic salt tolerance of Hm appears linked to high constitutive levels of stress- and growth-related hormones. In Hv, growth recovery under salinity following priming was associated with hormonal reprogramming, involving reduced abscisic acid (ABA) accumulation and enhanced levels of growth-promoting hormones (indole-3-acetic acid (IAA), trans-zeatin (tZ), and isopentenyl adenine (iP)), especially in roots. Hormonal changes mediated by priming are analyzed in relation to adaptive growth responses and species’ ecological origins. Full article
(This article belongs to the Special Issue Plant Hormones in Growth, Development, and Regeneration)
Show Figures

Graphical abstract

18 pages, 2552 KB  
Article
Production of Lipids and Carotenoids in Coccomyxa onubensis Under Acidic Conditions in Raceway Ponds
by Martin Szotkowski, María Robles, Juan Luis Fuentes, Jiří Holub, María Cuaresma, Ivana Márová, Mari Carmen Ruiz-Domínguez, Rafael Torronteras, Javier Dávila, Inés Garbayo and Carlos Vílchez
Processes 2025, 13(12), 4041; https://doi.org/10.3390/pr13124041 - 14 Dec 2025
Viewed by 446
Abstract
Coccomyxa onubensis (C. onubensis) belongs to the extensive genus Coccomyxa, which inhabits ecosystems with high metal concentrations, generally at acidic pH. In this study, the feasibility of cultivating the acidotolerant microalga C. onubensis in raceway open ponds was investigated. Specific [...] Read more.
Coccomyxa onubensis (C. onubensis) belongs to the extensive genus Coccomyxa, which inhabits ecosystems with high metal concentrations, generally at acidic pH. In this study, the feasibility of cultivating the acidotolerant microalga C. onubensis in raceway open ponds was investigated. Specific attention was paid to the production of lipids and carotenoids. C. onubensis was cultivated outdoors, under non-sterile conditions, in three separate ponds that differed in their nutrient concentrations and aeration rates. The results show that C. onubensis was able to grow steadily and free of photosynthetic contaminants throughout the cultivation period. The low pH of the media prevented non-extremophilic competitors from proliferating, thus allowing for the selective growth of C. onubensis. The highest productivity values for the biomass and targeted compounds were obtained in the culture supplemented with twice the amount of nutrients and aeration rate. These significant maximum productivity values were 0.223 mg of carotenoids·g−1·d−1, 0.139 mg of chlorophylls·g−1·d−1, and 0.031 g of biomass·L−1·d−1. A significant maximum lipid production of 9.87% in the dry biomass was reached, of which 49.92% corresponded to polyunsaturated fatty acids (PUFAs). Overall, this manuscript demonstrates that the production of acidic-habitat microalgae in open systems can be advantageous for microalgae-based production of carotenoids and PUFAs, while avoiding contamination by photosynthetic competitors. Full article
Show Figures

Graphical abstract

25 pages, 2132 KB  
Review
Extremophile-Derived Bioactives in Cosmeceuticals: Bridging Nutraceuticals and Skincare for Holistic Wellness
by Emanuela Maresca, Micaela Carbone, Giovanni Gallo, Salvatore Fusco and Martina Aulitto
Life 2025, 15(12), 1787; https://doi.org/10.3390/life15121787 - 21 Nov 2025
Viewed by 1343
Abstract
The integration of extremophile-derived bioactives into cosmeceuticals and nutricosmetics offers a novel strategy to enhance skin health through both topical and systemic approaches. Extremophile microorganisms, adapted to extreme conditions, produce unique compounds such as ectoine, extremozymes, carotenoids, exopolysaccharides (EPSs), and mycosporine-like amino [...] Read more.
The integration of extremophile-derived bioactives into cosmeceuticals and nutricosmetics offers a novel strategy to enhance skin health through both topical and systemic approaches. Extremophile microorganisms, adapted to extreme conditions, produce unique compounds such as ectoine, extremozymes, carotenoids, exopolysaccharides (EPSs), and mycosporine-like amino acids (MAAs). These molecules exhibit antioxidant, anti-inflammatory, photoprotective, and regenerative properties. This review analyzes the molecular adaptations that enable extremophiles to synthesize these compounds, and explores their cosmetic applications, including enzymatic exfoliation, UV protection, hydration, and anti-pollution effects. This paper examines their nutraceutical potential, highlighting systemic benefits such as improved skin elasticity, reduced photoaging, and modulation of the gut–skin axis via prebiotic EPSs. Industrial strategies for sustainable production, such as microbial fermentation, synthetic biology, and green extraction, are discussed. Examples of commercial ingredients like PlusXanthin™, Antarctic-G, and Desertica. Extremophile-derived ingredients combine biological efficacy with environmental sustainability, positioning them as key assets for next-generation skincare. Future directions include clinical validation, regulatory harmonization, and the development of personalized, microbiome-friendly formulations. Full article
Show Figures

Graphical abstract

Back to TopTop