Sign in to use this feature.

Years

Between: -

Subjects

remove_circle_outline
remove_circle_outline
remove_circle_outline
remove_circle_outline
remove_circle_outline
remove_circle_outline
remove_circle_outline
remove_circle_outline
remove_circle_outline

Journals

Article Types

Countries / Regions

Search Results (91)

Search Parameters:
Keywords = ethical matrix

Order results
Result details
Results per page
Select all
Export citation of selected articles as:
27 pages, 4198 KB  
Article
Critical-Size Muscle Defect Regeneration Using an Injectable Cell-Laden Nanofibrous Matrix: An Ex Vivo Mouse Hindlimb Organ Culture Study
by Diego Jacho, James Huynh, Emily Crowe, Agustin Rabino, Mine Yıldırım, Piotr J. Czernik, Beata Lecka-Czernik, Rafael Garcia-Mata and Eda Yildirim-Ayan
Int. J. Mol. Sci. 2025, 26(24), 12120; https://doi.org/10.3390/ijms262412120 - 17 Dec 2025
Viewed by 70
Abstract
Musculoskeletal injuries involving volumetric muscle loss remain difficult to treat due to limited regenerative capacity and the lack of physiologically relevant experimental models. This study introduces a computer-controlled ex vivo mouse hindlimb culturing platform that applies dynamic mechanical loading to evaluate muscle regeneration [...] Read more.
Musculoskeletal injuries involving volumetric muscle loss remain difficult to treat due to limited regenerative capacity and the lack of physiologically relevant experimental models. This study introduces a computer-controlled ex vivo mouse hindlimb culturing platform that applies dynamic mechanical loading to evaluate muscle regeneration in a critical-size tibialis anterior (TA) defect. The defect was treated with an injectable myoblast-laden nanofibrous scaffold composed of polycaprolactone nanofibers and collagen (PNCOL). The ex vivo mouse hindlimb culturing platform maintained tissue viability and transmitted physiological strain across bone and muscle without disrupting the unity of the bone–muscle structure. PNCOL treatment under mechanical loading enhanced muscle fiber organization, extracellular matrix regeneration, and anti-inflammatory responses (CD206) while upregulating paired box 7 (PAX7), myogenic factor 5 (MYF5), myogenic regulatory factor 4 (MRF4), and transforming growth factor beta1 (TGFβ1) expression. Cytokine profiling revealed an anabolic shift involving wingless/integrated (WNT) and insulin-like growth factor-1 (IGF-1) signaling, indicating a pro-regenerative microenvironment. Overall, the combination of mechanical stimulation and biomaterial-based therapy significantly improved muscle regeneration within a controlled ex vivo model. This multidimensional approach provides a reproducible and ethical platform that advances musculoskeletal regenerative research while reducing animal use. Full article
Show Figures

Graphical abstract

30 pages, 25356 KB  
Article
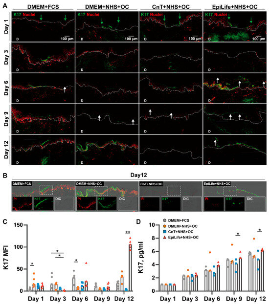
Improving the Culture of Human Skin Explants for Use in Preclinical Testing of Wound Healing Treatments
by Xiao Guo, Martina Hüging, Ursula Mirastschijski, Ulrike Blume-Peytavi, Annika Vogt, Christoph Schaudinn and Fiorenza Rancan
Pharmaceutics 2025, 17(12), 1611; https://doi.org/10.3390/pharmaceutics17121611 - 15 Dec 2025
Viewed by 131
Abstract
Background: Cultured human skin explants provide preclinical models to investigate drug delivery and the efficacy of topical treatments for wound healing. However, different culture conditions may affect cell viability, proliferation, and even wound healing. Since animal-derived supplements can influence the investigation of human [...] Read more.
Background: Cultured human skin explants provide preclinical models to investigate drug delivery and the efficacy of topical treatments for wound healing. However, different culture conditions may affect cell viability, proliferation, and even wound healing. Since animal-derived supplements can influence the investigation of human physiological responses, this study evaluated the effects of non-animal supplements on the ex vivo wound healing process to improve the use of this model for preclinical drug efficacy tests. Methods: In in vitro scratch assays using HaCaT cells and fibroblasts, for media supplemented with normal human serum (NHS), oxygen carriers (OCs) had a positive impact on cell migration, supporting the further evaluation in ex vivo skin culture models. Human skin explants with standardized superficial wounds were cultured in four supplemented media: (i) Dulbecco’s Modified Eagle Medium High Glucose (DMEM) with fetal calf serum (FCS), (ii) DMEM with NHS and OC, (iii) CnT-PrimeTM with NHS and OC, and (iv) EpiLife™ with NHS and an OC. Results: During the 12-day culture, we observed re-epithelialization in all groups with the exception of EpiLife + NHS + OC (with no Ca++ supplement). For these samples, starting from day 6, we noticed a loosening of the dermal–epidermal junction and disruption of the upper epidermal layer. Furthermore, an immunohistochemical analysis of extracellular matrix components and remodeling factors, including type I and III collagen, transforming growth factor-β2, and matrix metalloproteinase-9, provided insights into tissue repair dynamics. Conclusions: NHS plus OC is comparable to FCS supplementation and represents a more physiological and ethical alternative. Full article
(This article belongs to the Section Drug Delivery and Controlled Release)
Show Figures

Graphical abstract

67 pages, 1015 KB  
Review
Digital Twins Under EU Law: A Unified Compliance Framework Across Smart Cities, Industry, Transportation, and Energy Systems
by Bo Nørregaard Jørgensen and Zheng Grace Ma
Electronics 2025, 14(24), 4881; https://doi.org/10.3390/electronics14244881 - 11 Dec 2025
Viewed by 258
Abstract
Digital Twins are becoming central enablers of Europe’s digital and green transitions, yet their data-intensive and autonomous nature exposes them to one of the most complex regulatory environments in the world. This article presents a comprehensive scoping review of how six principal European [...] Read more.
Digital Twins are becoming central enablers of Europe’s digital and green transitions, yet their data-intensive and autonomous nature exposes them to one of the most complex regulatory environments in the world. This article presents a comprehensive scoping review of how six principal European digital laws—the General Data Protection Regulation, Data Governance Act, Data Act, Artificial Intelligence Act, NIS2 Directive, and Cyber Resilience Act—jointly govern the design, deployment, and operation of Digital Twin systems. Building on the PRISMA-ScR methodology, the study constructs a Unified Digital Twin Compliance Framework (UDTCF) that consolidates overlapping obligations across data governance, privacy, cybersecurity, transparency, interoperability, and ethical responsibility. The framework is operationalised through a Digital Twin Compliance Evaluation Matrix (DTCEM) that enables qualitative assessment of compliance maturity in research and innovation projects. Applying these tools to representative European cases in Smart Cities, Industrial Manufacturing, Transportation, and Energy Systems reveals strong convergence in data governance, security, and interoperability, but also persistent gaps in the transparency, explainability, and accountability of AI-driven components. The findings demonstrate that European digital legislation forms a coherent yet fragmented ecosystem that increasingly requires integration through compliance-by-design methodologies. The article concludes that Digital Twins can act not only as regulated technologies but also as compliance infrastructures themselves, embedding legal, ethical, and technical safeguards that reinforce Europe’s vision for trustworthy, resilient, and human-centric digital transformation. Full article
(This article belongs to the Section Industrial Electronics)
Show Figures

Figure 1

28 pages, 3444 KB  
Article
Prioritizing Generative Artificial Intelligence Co-Writing Tools in Newsrooms: A Hybrid MCDM Framework for Transparency, Stability, and Editorial Integrity
by Fenglan Chen, Bella Akhmedovna Bulgarova and Raman Kumar
Mathematics 2025, 13(23), 3791; https://doi.org/10.3390/math13233791 - 26 Nov 2025
Viewed by 498
Abstract
The rapid integration of generative artificial intelligence (AI) into newsroom workflows has transformed journalistic writing. Still, selecting reliable co-writing tools remains a multi-criteria challenge as it involves technical, ethical, and economic trade-offs. This study develops a hybrid multi-criteria decision-making (MCDM) framework that integrates [...] Read more.
The rapid integration of generative artificial intelligence (AI) into newsroom workflows has transformed journalistic writing. Still, selecting reliable co-writing tools remains a multi-criteria challenge as it involves technical, ethical, and economic trade-offs. This study develops a hybrid multi-criteria decision-making (MCDM) framework that integrates the Measurement of Alternatives and Ranking according to the Compromise Solution (MARCOS) model with Entropy, CRITIC, MEREC, CILOS, and Standard Deviation objective weighting methods fused through the Bonferroni operator to reduce subjectivity and enhance robustness. Nine generative AI tools, including ChatGPT, Claude, Gemini, and Copilot, were evaluated against sixteen benefit- and cost-type criteria encompassing accuracy, usability, transparency, risk, and scalability. The decision matrix was normalized and benchmarked against ideal and anti-ideal profiles. The MCDM model was validated through correlation and sensitivity analyses using Spearman’s and Kendall’s coefficients. The results indicate that Gemini and Claude achieved the highest overall performance due to superior factual accuracy, transparency, and workflow integration, while ChatGPT demonstrated high linguistic versatility. The hybrid model achieved a stability index above 0.9 across perturbation scenarios, confirming its consistency and reliability. Overall, the proposed MARCOS–objective weight framework provides a mathematically transparent and reproducible decision protocol for newsroom technology evaluation, supporting evidence-based selection of generative AI co-writing systems. Full article
(This article belongs to the Section E: Applied Mathematics)
Show Figures

Figure 1

27 pages, 1108 KB  
Article
Deepfake-Style AI Tutors in Higher Education: A Mixed-Methods Review and Governance Framework for Sustainable Digital Education
by Hanan Sharif, Amara Atif and Arfan Ali Nagra
Sustainability 2025, 17(21), 9793; https://doi.org/10.3390/su17219793 - 3 Nov 2025
Viewed by 1804
Abstract
Deepfake-style AI tutors are emerging in online education, offering personalized and multilingual instruction while introducing risks to integrity, privacy, and trust. This study aims to understand their pedagogical potential and governance needs for responsible integration. A PRISMA-guided, systematic review of 42 peer-reviewed studies [...] Read more.
Deepfake-style AI tutors are emerging in online education, offering personalized and multilingual instruction while introducing risks to integrity, privacy, and trust. This study aims to understand their pedagogical potential and governance needs for responsible integration. A PRISMA-guided, systematic review of 42 peer-reviewed studies (2015–early 2025) was conducted from 362 screened records, complemented by semi-structured questionnaires with 12 assistant professors (mean experience = 7 years). Thematic analysis using deductive codes achieved strong inter-coder reliability (κ = 0.81). Four major themes were identified: personalization and engagement, detection challenges and integrity risks, governance and policy gaps, and ethical and societal implications. The results indicate that while deepfake AI tutors enhance engagement, adaptability, and scalability, they also pose risks of impersonation, assessment fraud, and algorithmic bias. Current detection approaches based on pixel-level artifacts, frequency features, and physiological signals remain imperfect. To mitigate these challenges, a four-pillar governance framework is proposed, encompassing Transparency and Disclosure, Data Governance and Privacy, Integrity and Detection, and Ethical Oversight and Accountability, supported by a policy checklist, responsibility matrix, and risk-tier model. Deepfake AI tutors hold promise for expanding access to education, but fairness-aware detection, robust safeguards, and AI literacy initiatives are essential to sustain trust and ensure equitable adoption. These findings not only strengthen the ethical and governance foundations for generative AI in higher education but also contribute to the broader agenda of sustainable digital education. By promoting transparency, fairness, and equitable access, the proposed framework advances the long-term sustainability of learning ecosystems and aligns with the United Nations Sustainable Development Goal 4 (Quality Education) through responsible innovation and institutional resilience. Full article
Show Figures

Figure 1

18 pages, 769 KB  
Review
Living with Risk, Aging with Uncertainty: A Narrative Review of Health and Genetic Vulnerability in Huntington’s Disease
by Adriana V. Muñoz-Ortega, David Conde Caballero and Lorenzo Mariano Juárez
Biomedicines 2025, 13(10), 2498; https://doi.org/10.3390/biomedicines13102498 - 14 Oct 2025
Viewed by 1032
Abstract
Background/Objectives: Huntington’s disease (HD) is an autosomal dominant, neurodegenerative disorder that, because of the availability of presymptomatic genetic testing, places at-risk individuals in an anticipatory situation of great emotional, ethical, and social complexity. This review synthesizes the subjective experiences and coping strategies [...] Read more.
Background/Objectives: Huntington’s disease (HD) is an autosomal dominant, neurodegenerative disorder that, because of the availability of presymptomatic genetic testing, places at-risk individuals in an anticipatory situation of great emotional, ethical, and social complexity. This review synthesizes the subjective experiences and coping strategies of individuals aware of their genetic risk before clinical diagnosis, emphasizing the importance of patient and family narratives as critical sources of evidence for enhancing care protocols. Methods: This work is a narrative review supported by a systematic literature search. Of the 75 studies analyzed, 22 met the inclusion criteria—i.e., qualitative research, reviews, and case studies addressing emotional, cognitive, behavioral, and ethical coping mechanisms. The information was structured within a thematic matrix, and inductive coding was applied to identify recurring patterns, unresolved tensions, and gaps in the literature. Results: Presymptomatic genetic diagnosis may trigger processes of anticipatory grief, disrupt individual and familial identity, and lead to constant somatic self-monitoring. Coping strategies vary from proactive approaches—e.g., seeking information and building support networks—to narrative reframing that emphasizes acceptance and the resignification of risk. Analyzing these narratives allowed us to identify silenced ethical dilemmas and family rituals that help alleviate uncertainty—dimensions often overlooked by traditional quantitative methods. Moreover, risk awareness also impacts reproductive and care planning decisions, underscoring the importance of ongoing, context-sensitive support. Conclusions: Coping with genetic risk in Huntington’s disease extends beyond the biomedical aspects to encompass relational, ethical, and narrative dimensions. Incorporating narrative-based medicine into genetic and psychosocial counseling is crucial for identifying implicit needs and providing more empathetic, individualized care. Full article
Show Figures

Figure 1

26 pages, 339 KB  
Article
The Heritage Diplomacy Spectrum: A Multidimensional Typology of Strategic, Ethical, and Symbolic Engagements
by Izabella Parowicz
Heritage 2025, 8(10), 409; https://doi.org/10.3390/heritage8100409 - 29 Sep 2025
Viewed by 2240
Abstract
Cultural heritage is increasingly mobilized as a tool of international engagement, yet the diplomatic uses of heritage remain conceptually underdeveloped and analytically fragmented. This paper introduces the Heritage Diplomacy Spectrum, a multidimensional framework that maps how states and affiliated actors use heritage—both [...] Read more.
Cultural heritage is increasingly mobilized as a tool of international engagement, yet the diplomatic uses of heritage remain conceptually underdeveloped and analytically fragmented. This paper introduces the Heritage Diplomacy Spectrum, a multidimensional framework that maps how states and affiliated actors use heritage—both tangible and intangible—to pursue strategic, symbolic, and normative goals in cross-border contexts. Drawing on critical heritage studies, international relations, and memory politics, this study identifies six analytical dimensions (e.g., proactive vs. reactive, cultural vs. historical, strategic vs. moral) and develops seven ideal types of heritage diplomacy, ranging from soft power projection to post-dependency and corrective diplomacy. These ideal types, constructed in the Weberian tradition, serve as heuristic tools to illuminate the varied motivations and diplomatic postures underlying heritage-based engagement. A central matrix is presented to illustrate how each type aligns with different strategic logics and affective registers. This study argues that heritage diplomacy constitutes a distinct modality of heritage governance—one that transcends soft power narratives and encompasses conflict, reconciliation, symbolic redress, and identity assertion. The framework contributes both to theory-building and policy analysis, offering a diagnostic lens through which the ethical, political, and communicative dimensions of heritage diplomacy can be more systematically understood. Full article
(This article belongs to the Section Cultural Heritage)
52 pages, 1174 KB  
Review
CRISPR and Artificial Intelligence in Neuroregeneration: Closed-Loop Strategies for Precision Medicine, Spinal Cord Repair, and Adaptive Neuro-Oncology
by Matei Șerban, Corneliu Toader and Răzvan-Adrian Covache-Busuioc
Int. J. Mol. Sci. 2025, 26(19), 9409; https://doi.org/10.3390/ijms26199409 - 26 Sep 2025
Cited by 4 | Viewed by 3285
Abstract
Repairing the central nervous system (CNS) remains one of the most difficult obstacles to overcome in translational neurosciences. This is due to intrinsic growth inhibitors, extracellular matrix issues, the glial scar–form barrier, chronic neuroinflammation, and epigenetic silencing. The purpose of this review is [...] Read more.
Repairing the central nervous system (CNS) remains one of the most difficult obstacles to overcome in translational neurosciences. This is due to intrinsic growth inhibitors, extracellular matrix issues, the glial scar–form barrier, chronic neuroinflammation, and epigenetic silencing. The purpose of this review is to bring together findings from recent developments in genome editing and computational approaches, which center around the possible convergence of clustered regularly interspaced short palindromic repeats (CRISPR) platforms and artificial intelligence (AI), towards precision neuroregeneration. We wished to outline possible ways in which CRISPR-based systems, including but not limited to Cas9 and Cas12 nucleases, RNA-targeting Cas13, base and prime editors, and transcriptional regulators such as CRISPRa/i, can be applied to potentially reactivate axon-growth programs, alter inhibitory extracellular signaling, reprogram or lineage transform glia to functional neurons, and block oncogenic pathways in glioblastoma. In addition, we wanted to highlight how AI approaches, such as single-cell multi-omics, radiogenomic prediction, development of digital twins, and design of adaptive clinical trials, will increasingly be positioned to act as system-level architects that allow translation of complex datasets into predictive and actionable therapeutic approaches. We examine convergence consumers in spinal cord injury and adaptive neuro-oncology and discuss expanse consumers in ischemic stroke, Alzheimer’s disease, Parkinson’s disease, and rare neurogenetic syndromes. Finally, we discuss the ethical and regulatory landscape around beyond off-target editing and genomic stability of CRISPR, algorithmic bias, explainability, and equitable access to advanced neurotherapies. Our intent was not to provide a comprehensive inventory of possibilities but rather to provide a conceptual tool where CRISPR acts as a molecular manipulator and AI as a computational integrator, converging to create pathways towards precision neuroregeneration, personalized medicine, and adaptive neurotherapeutics that are ethically sound. Full article
(This article belongs to the Special Issue Molecular Research in Spinal Cord Injury)
Show Figures

Figure 1

20 pages, 1235 KB  
Review
Research Progress on the Detection Methods of Botulinum Neurotoxin
by Shuo Wang, Huajie Zhang, Yanhua Xue, Yingchao Yang and Liyong Yuan
Toxins 2025, 17(9), 453; https://doi.org/10.3390/toxins17090453 - 8 Sep 2025
Viewed by 3731
Abstract
Botulinum neurotoxins (BoNTs), produced by the anaerobic spore-forming bacterium Clostridium botulinum, are among the most potent known biological toxins. BoNTs cause lethal botulism via contaminated food, wound infections, or infant intestinal colonization, posing significant threats to public health. Although the mouse bioassay is [...] Read more.
Botulinum neurotoxins (BoNTs), produced by the anaerobic spore-forming bacterium Clostridium botulinum, are among the most potent known biological toxins. BoNTs cause lethal botulism via contaminated food, wound infections, or infant intestinal colonization, posing significant threats to public health. Although the mouse bioassay is still being considered as the gold standard for detecting BoNTs, its drawbacks, including the lengthy experimental duration, high costs, and ethical issues, highlight the urgent need to develop alternative methods to fulfill the detection requirements. In recent years, frequent botulism poisoning incidents haves put forward higher requirements for detection technology. On-site detection is expected to be rapid and immediate, while laboratory detection requires high sensitivity and serotype discrimination capabilities. This review comprehensively introduces current detection approaches, including mouse bioassay, cell-based assays, immunological methods, endopeptidase–mass spectrometry, biosensors, chromatography, and mass spectrometry techniques. Notably, cell-based assays have been used for the potency testing of commercialized botulinum toxin type A and are considered the most promising alternative to the mouse bioassay. Biosensors based on nanomaterials demonstrate advantages in real-time detection due to their rapid response and portability, while endopeptidase–mass spectrometry achieves high sensitivity and effective serotype identification by specifically recognizing toxin-cleaved substrates. Future works shall aim to completely replace MBA, developing a detection system suitable for multiple scenarios such as clinical diagnosis, food safety monitoring, and environmental monitoring. The detection methods should also have matrix compatibility and serotype discrimination capabilities. Full article
(This article belongs to the Section Bacterial Toxins)
Show Figures

Figure 1

20 pages, 1222 KB  
Systematic Review
Artificial Intelligence for Sustainability: A Systematic Review and Critical Analysis of AI Applications, Challenges, and Future Directions
by Mihaela Toderas
Sustainability 2025, 17(17), 8049; https://doi.org/10.3390/su17178049 - 7 Sep 2025
Cited by 7 | Viewed by 10509
Abstract
This comprehensive review critically analyzes the multifaceted role of artificial intelligence (AI) in advancing global sustainability and achieving the Sustainable Development Goals (SDGs). While AI offers powerful solutions for climate action, resource management, and other challenges, its own significant ecological footprint and potential [...] Read more.
This comprehensive review critically analyzes the multifaceted role of artificial intelligence (AI) in advancing global sustainability and achieving the Sustainable Development Goals (SDGs). While AI offers powerful solutions for climate action, resource management, and other challenges, its own significant ecological footprint and potential for bias present critical risks that must be proactively managed. This study provides a synthesis of the recent literature (published between 2018 and 2024) to address three primary research questions: (1) What are the main applications of AI for sustainability and their contribution to specific SDGs? (2) What are the primary ecological, socio-economic, and ethical risks of AI adoption? (3) What are the key research gaps and future directions for more sustainable and responsible AI application? A key contribution is a comprehensive, multi-dimensional framework that connects AI applications with an in-depth analysis of their interconnected ecological, algorithmic, and socio-economic risks. This framework, along with a synthesized risk matrix, offers a structured tool for future governance and research, highlighting the need for responsible development to fully leverage AI’s potential for a sustainable future. Full article
Show Figures

Figure 1

21 pages, 1655 KB  
Article
Capacitive Biosensing of Skin Irritants Using a Lanolin-Based Artificial Stratum Corneum Model
by Chung-Ting Cheng, Yi Kung, Hung-Yu Chen, Kuang-Hua Chang, Richie L. C. Chen and Tzong-Jih Cheng
Biosensors 2025, 15(9), 564; https://doi.org/10.3390/bios15090564 - 28 Aug 2025
Viewed by 1001
Abstract
Skin irritation testing is transitioning toward non-animal alternatives that can replicate the functional properties of the human stratum corneum (SC). To address this need, we report a capacitive biosensing platform that integrates a lanolin-based artificial SC (aSC) for rapid, indicator-free detection of chemical [...] Read more.
Skin irritation testing is transitioning toward non-animal alternatives that can replicate the functional properties of the human stratum corneum (SC). To address this need, we report a capacitive biosensing platform that integrates a lanolin-based artificial SC (aSC) for rapid, indicator-free detection of chemical irritants. The approach leverages a membrane-bound lipid matrix to detect changes in interfacial capacitance caused by chemical exposure. Among candidate materials, lanolin emerged as the most effective SC mimic, showing reproducible baseline stability and responsive dielectric shifts. The system quantifies barrier integrity through the capacitance change rate (ΔC/Δt), which serves as a real-time indicator of irritation potential. By positioning the biosensor as an analog of the SC and monitoring the dielectric environment during short exposures (7.5 min), we shift the paradigm from endpoint-based biochemical assays to rapid, physicochemical screening. This concept supports the advancement of ethical, scalable testing platforms that reduce reliance on animal or cellular models while maintaining sensitivity to barrier-compromising agents. Full article
Show Figures

Graphical abstract

12 pages, 288 KB  
Review
Platelet-Rich Plasma for Wound Healing in Diabetic Patients
by Elean Zanzov, Vanya Anastasova, Karina Ivanova and Petar Kiskinov
Medicina 2025, 61(9), 1535; https://doi.org/10.3390/medicina61091535 - 27 Aug 2025
Viewed by 2144
Abstract
Background/Objectives: Diabetic foot ulcers (DFUs) are a common and serious complication of diabetes, often leading to infection, amputation, and reduced quality of life. Platelet-rich plasma (PRP) therapy has emerged as a promising treatment due to its potential to accelerate wound healing through growth [...] Read more.
Background/Objectives: Diabetic foot ulcers (DFUs) are a common and serious complication of diabetes, often leading to infection, amputation, and reduced quality of life. Platelet-rich plasma (PRP) therapy has emerged as a promising treatment due to its potential to accelerate wound healing through growth factors and cytokines. Despite growing interest, evidence on PRP’s efficacy and safety in DFU management remains variable. This article critically reviews recent studies to evaluate the effectiveness of PRP in promoting ulcer healing, while examining methodological rigor, ethical considerations, and research parameters to provide a comprehensive, evidence-based assessment for clinical application. Materials and Methods: This review explores the biological mechanisms underlying platelet-rich plasma (PRP) as an adjunctive therapy for DFUs, focusing on its regenerative capabilities. PRP is an autologous concentration of platelets containing growth factors and bioactive molecules that promote angiogenesis, cellular proliferation, and extracellular matrix remodeling. Various application methods—topical, injectable, gel-based, and PRP-enhanced dressings—are examined. The review also evaluates the efficacy of PRP as monotherapy and in combination with other interventions such as debridement and split-thickness skin grafting. Results: Clinical studies suggest that PRP, particularly when used alongside surgical debridement or skin grafting, significantly enhances healing outcomes in patients with non-healing DFUs. It provides a biologically favorable environment for tissue regeneration while reducing inflammation and potentially exhibiting antimicrobial properties. However, variability in PRP preparation techniques, application protocols, and patient selection criteria presents challenges to standardization and broader clinical adoption. Conclusions: While PRP therapy demonstrates significant potential in the management of diabetic foot ulcers, further randomized controlled trials with standardized methodologies are essential to establish optimal treatment protocols and confirm long-term benefits. PRP offers a minimally invasive, autologous, and biologically active treatment modality that may serve as a vital component in the multidisciplinary approach to DFU management. Full article
(This article belongs to the Section Surgery)
17 pages, 439 KB  
Article
Developing a Concept on Ethical, Legal and Social Implications (ELSI) for Data Literacy in Health Professions: A Learning Objective-Based Approach
by Vivian Lüdorf, Sven Meister, Anne Mainz, Jan P. Ehlers, Julia Nitsche and Theresa Sophie Busse
Healthcare 2025, 13(17), 2108; https://doi.org/10.3390/healthcare13172108 - 25 Aug 2025
Viewed by 974
Abstract
(1) Background: Data literacy is becoming increasingly important for healthcare professionals in both outpatient care and research. Since healthcare data and the possibilities for its use and misuse are increasing in these areas, healthcare professionals need diverse knowledge regarding the collection, use and [...] Read more.
(1) Background: Data literacy is becoming increasingly important for healthcare professionals in both outpatient care and research. Since healthcare data and the possibilities for its use and misuse are increasing in these areas, healthcare professionals need diverse knowledge regarding the collection, use and evaluation of data. A core component of this is an understanding of the ethical, legal, and social implications (ELSI) of working with health data. (2) Methods: Within the DIM.RUHR project (Data Competence Center for Interprofessional use of Health Data in the Ruhr Metropolis), the challenge of training in data literacy for different healthcare professionals is addressed. Based on a learning objectives matrix for interprofessional data literacy education, an ELSI concept was developed through collaboration with interprofessional project partners. The study was conducted between December 2024 and April 2025. (3) Results: The foundational structure of the ELSI concept was based on the learning objectives matrix and an unstructured literacy search for ELSI concepts in similar contexts. Using an iterative design-based research approach, a group of experts from different fields (didactics, applied ethics, health sciences, law, sociology, informatics, and psychology) developed an ELSI concept for healthcare professionals. The following categories were identified as crucial: 1. philosophy of science: a basic understanding of science and the hurdles and opportunities; 2. ethics: an overview of the biomedical principles and a technological assessment; 3. law: an overview of the reservation of permission and self-determination; 4. social aspects: an overview of health inequalities and different forms of power relations and imbalances. (4) Conclusions: The ELSI concept can be used in the orientation of healthcare professionals in outpatient care and research—regardless of their profession—to develop data competencies, with the aim of providing a holistic view of the challenges and potential in the collection, use, and evaluation of healthcare data. The DIM.RUHR project’s approach is to develop open educational resources that build on the ELSI concept to teach specific skills at different competence levels. Full article
Show Figures

Figure 1

27 pages, 3312 KB  
Review
Influence of Structure–Property Relationships of Polymeric Biomaterials for Engineering Multicellular Spheroids
by Sheetal Chowdhury and Amol V. Janorkar
Bioengineering 2025, 12(8), 857; https://doi.org/10.3390/bioengineering12080857 - 9 Aug 2025
Cited by 3 | Viewed by 1417
Abstract
Two-dimensional cell culture systems lack the ability to replicate the complex, three-dimensional (3D) architecture and cellular microenvironments found in vivo. Multicellular spheroids (MCSs) present a promising alternative, with the ability to mimic native cell–cell and cell–matrix interactions and provide 3D architectures similar to [...] Read more.
Two-dimensional cell culture systems lack the ability to replicate the complex, three-dimensional (3D) architecture and cellular microenvironments found in vivo. Multicellular spheroids (MCSs) present a promising alternative, with the ability to mimic native cell–cell and cell–matrix interactions and provide 3D architectures similar to in vivo conditions. These factors are critical for various biomedical applications, including cancer research, tissue engineering, and drug discovery and development. Polymeric materials such as hydrogels, solid scaffolds, and ultra-low attachment surfaces serve as versatile platforms for 3D cell culture, offering tailored biochemical and mechanical cues to support cellular organization. This review article focuses on the structure–property relationships of polymeric biomaterials that influence MCS formation, growth, and functionality. Specifically, we highlight their physicochemical properties and their influence on spheroid formation using key natural polymers, including collagen, hyaluronic acid, chitosan, and synthetic polymers like poly(lactic-co-glycolic acid) and poly(N-isopropylacrylamide) as examples. Despite recent advances, several challenges persist, including spheroid loss during media changes, limited viability or function in long-term cultures, and difficulties in scaling for high-throughput applications. Importantly, the development of MCS platforms also supports the 3R principle (Replacement, Reduction, and Refinement) by offering ethical and physiologically relevant alternatives to animal testing. This review emphasizes the need for innovative biomaterials and methodologies to overcome these limitations, ultimately advancing the utility of MCSs in biomedical research. Full article
(This article belongs to the Special Issue 3D Cell Culture Systems: Current Technologies and Applications)
Show Figures

Figure 1

42 pages, 7458 KB  
Review
Novel Nanomaterials for Developing Bone Scaffolds and Tissue Regeneration
by Nazim Uddin Emon, Lu Zhang, Shelby Dawn Osborne, Mark Allen Lanoue, Yan Huang and Z. Ryan Tian
Nanomaterials 2025, 15(15), 1198; https://doi.org/10.3390/nano15151198 - 5 Aug 2025
Cited by 3 | Viewed by 4252
Abstract
Nanotechnologies bring a rapid paradigm shift in hard and soft bone tissue regeneration (BTR) through unprecedented control over the nanoscale structures and chemistry of biocompatible materials to regenerate the intricate architecture and functional adaptability of bone. This review focuses on the transformative analyses [...] Read more.
Nanotechnologies bring a rapid paradigm shift in hard and soft bone tissue regeneration (BTR) through unprecedented control over the nanoscale structures and chemistry of biocompatible materials to regenerate the intricate architecture and functional adaptability of bone. This review focuses on the transformative analyses and prospects of current and next-generation nanomaterials in designing bioactive bone scaffolds, emphasizing hierarchical architecture, mechanical resilience, and regenerative precision. Mainly, this review elucidated the innovative findings, new capabilities, unmet challenges, and possible future opportunities associated with biocompatible inorganic ceramics (e.g., phosphates, metallic oxides) and the United States Food and Drug Administration (USFDA) approved synthetic polymers, including their nanoscale structures. Furthermore, this review demonstrates the newly available approaches for achieving customized standard porosity, mechanical strengths, and accelerated bioactivity to construct an optimized nanomaterial-oriented scaffold. Numerous strategies including three-dimensional bioprinting, electro-spinning techniques and meticulous nanomaterials (NMs) fabrication are well established to achieve radical scientific precision in BTR engineering. The contemporary research is unceasingly decoding the pathways for spatial and temporal release of osteoinductive agents to enhance targeted therapy and prompt healing processes. Additionally, successful material design and integration of an osteoinductive and osteoconductive agents with the blend of contemporary technologies will bring radical success in this field. Furthermore, machine learning (ML) and artificial intelligence (AI) can further decode the current complexities of material design for BTR, notwithstanding the fact that these methods call for an in-depth understanding of bone composition, relationships and impacts on biochemical processes, distribution of stem cells on the matrix, and functionalization strategies of NMs for better scaffold development. Overall, this review integrated important technological progress with ethical considerations, aiming for a future where nanotechnology-facilitated bone regeneration is boosted by enhanced functionality, safety, inclusivity, and long-term environmental responsibility. Therefore, the assimilation of a specialized research design, while upholding ethical standards, will elucidate the challenge and questions we are presently encountering. Full article
(This article belongs to the Special Issue Applications of Functional Nanomaterials in Biomedical Science)
Show Figures

Graphical abstract

Back to TopTop