Sign in to use this feature.

Years

Between: -

Subjects

remove_circle_outline
remove_circle_outline
remove_circle_outline
remove_circle_outline
remove_circle_outline

Journals

Article Types

Countries / Regions

Search Results (14)

Search Parameters:
Keywords = estetrol

Order results
Result details
Results per page
Select all
Export citation of selected articles as:
25 pages, 3375 KB  
Article
Estetrol Enhances Mitochondrial Bioenergetics and Neurite Outgrowth in Cellular Models of Alzheimer’s Disease
by Amandine Grimm, Aurélien Riou, Clara Gaillard, Aline Broeglin, Rodrigo Portes Ureshino, Valérie Dion, Céline Gérard and Anne Eckert
Cells 2026, 15(5), 452; https://doi.org/10.3390/cells15050452 - 3 Mar 2026
Viewed by 1040
Abstract
Mitochondrial dysfunction is an early driver of Alzheimer’s disease (AD), and the decline in sex hormones, including 17β-estradiol (E2), at menopause has been linked to AD risk in women. While E2 exerts potent neuroprotective and mitochondrial-regulatory effects, its clinical utility in estrogen replacement [...] Read more.
Mitochondrial dysfunction is an early driver of Alzheimer’s disease (AD), and the decline in sex hormones, including 17β-estradiol (E2), at menopause has been linked to AD risk in women. While E2 exerts potent neuroprotective and mitochondrial-regulatory effects, its clinical utility in estrogen replacement therapy (ERT) may be limited by thrombotic and oncologic risks. Estetrol (E4), a fetal estrogen with a selective safety profile, may represent a promising alternative. This study evaluated the impact of E4 on mitochondrial bioenergetics and neuronal morphology in human SH-SY5Y neuroblastoma cells, including models of AD-related amyloidopathy (amyloid precursor protein overexpression) and tauopathy (P301Ltau mutation overexpression). E4 significantly enhanced ATP levels, mitochondrial membrane potential, and oxidative respiration in all cell models, notably outperforming E2 in P301L cells. E4 also promoted significant neurite outgrowth, alleviating deficits observed in AD models. In addition, we demonstrated that the bioenergetic effects of E4 were mediated by the estrogen receptors ERα, ERβ, and GPER1. Furthermore, E4 modulated the expression of key mitochondrial genes, specifically upregulating the phosphate carrier SLC25A23 while downregulating the complex I subunit NDUFA1. In conclusion, E4 improves mitochondrial health and supports neuronal integrity via a multi-receptor mechanism, highlighting its potential as a safe neuroprotective therapy for AD. Full article
Show Figures

Graphical abstract

15 pages, 1251 KB  
Article
Multicentre Trial Evaluating the Safety and Tolerability of Estetrol-Drospirenone Combined Oral Contraceptive in Postmenarchal Female Adolescents
by Angelica Lindén Hirschberg, Lali Pkhaladze, Kristina Gemzell-Danielsson, Kai Haldre, Kateryna Ruban, Nina Flerin, Guillaume Chatel and Dan Apter
J. Clin. Med. 2025, 14(24), 8832; https://doi.org/10.3390/jcm14248832 - 13 Dec 2025
Cited by 1 | Viewed by 1737
Abstract
Objectives: This study aims to evaluate the safety and tolerability of estetrol/drospirenone in adolescents. Methods: In this Phase 3 open-label study, postmenarchal adolescents (12–17 years) received estetrol (E4)/drospirenone (DRSP) 15 mg/3 mg orally for six cycles (24 active/4 placebo regimen). Safety [...] Read more.
Objectives: This study aims to evaluate the safety and tolerability of estetrol/drospirenone in adolescents. Methods: In this Phase 3 open-label study, postmenarchal adolescents (12–17 years) received estetrol (E4)/drospirenone (DRSP) 15 mg/3 mg orally for six cycles (24 active/4 placebo regimen). Safety was evaluated through adverse event (AE) reporting. Participants also recorded daily pill intake, bleeding/spotting, dysmenorrhea, and pain medication use in e-diaries. Descriptive statistics were used. Results: Of 112 enrolled participants, 105 received treatment (mean age: 15.2 years), and 84.8% were completers. No serious treatment-related AEs or safety concerns were observed. Nausea and dysmenorrhea (each 1.9%) were the most common treatment-related AEs. Over 71% of participants took all tablets in each cycle. The percentage of participants with unscheduled bleeding and/or spotting decreased from 45.8% (Cycle 1) to 14.5% (Cycle 5), and the number of days with unscheduled bleeding and/or spotting decreased from nine to six days per cycle. The scheduled bleeding and/or spotting rate ranged between 77.4% and 90.5%, with a duration decreasing from six to four days in Cycle 1 to Cycle 5. Absence of scheduled bleeding increased from 9.5% in Cycle 3 to 22.6% in Cycle 5. The proportion of participants reporting dysmenorrhea decreased by 34.8%, with a median visual analogue scale score dropping from 5.0 at baseline to 3.7 at Cycle 6. Pain medication use decreased from 63.9% to 31.6% in Cycle 6. Conclusions: The use of E4/DRSP in adolescents raised no safety concerns, was well tolerated, resulted in a clear and stable cyclic bleeding pattern, and reduced pain associated with dysmenorrhea. Full article
(This article belongs to the Collection Pediatric and Adolescent Gynecology)
Show Figures

Figure 1

18 pages, 8095 KB  
Article
Thermal Stability and Degradation of Three Similar-Structured Endogenous Estrogens
by Amalia Ridichie, Adriana Ledeţi, Cosmina Bengescu, Laura Sbârcea, Răzvan Adrian Bertici, Denisa Laura Ivan, Gabriela Vlase, Titus Vlase, Francisc Peter and Ionuţ Ledeţi
Analytica 2025, 6(4), 52; https://doi.org/10.3390/analytica6040052 - 21 Nov 2025
Cited by 1 | Viewed by 1521
Abstract
Estrogens are cholesterol-derived hormones, with four endogenous estrogens being presented in the scientific literature, namely, estradiol, estrone, estriol, and estetrol. In this study, we aim to obtain a complete thermoanalytical profile for the three most important endogenous estrogens: estradiol, estriol, and estrone. To [...] Read more.
Estrogens are cholesterol-derived hormones, with four endogenous estrogens being presented in the scientific literature, namely, estradiol, estrone, estriol, and estetrol. In this study, we aim to obtain a complete thermoanalytical profile for the three most important endogenous estrogens: estradiol, estriol, and estrone. To achieve this, the TG/DTG were registered in non-isothermal conditions at five different heating rates (β = 2, 4, 6, 8, and 10 °C min−1). To describe the mechanisms of the degradation processes, a complex kinetic analysis was performed by applying a preliminary method (ASTM E698), two isoconversional methods (Flynn–Wall–Ozawa and Friedman), and the non-parametric kinetic method. The results indicate that estradiol undergoes a single-step degradation process, while estriol and estrone present a complex degradation process. The determination of the shelf life of pharmaceutical products represents a critical factor in ensuring their safety and efficacy. This parameter can be estimated from the activation energy derived from non-isothermal experiments through the application of the Arrhenius equation and appropriate kinetic models. Full article
(This article belongs to the Special Issue New Analytical Techniques and Methods in Pharmaceutical Science)
Show Figures

Figure 1

17 pages, 302 KB  
Review
Menopausal Hormone Therapy—Risks, Benefits and Emerging Options: A Narrative Review
by Ana Maria Arnautu, Vanda Roxana Nimigean, Claudia Alexandra Nacea-Radu, Dana Mihaela Tilici and Diana Loreta Paun
Int. J. Mol. Sci. 2025, 26(22), 11098; https://doi.org/10.3390/ijms262211098 - 17 Nov 2025
Cited by 4 | Viewed by 15229
Abstract
This study aims to synthesize contemporary evidence on the benefits, risks, and emerging options in menopausal hormone therapy (MHT), emphasizing the recent literature. A narrative review of peer-reviewed studies and guidelines (up to September 2025) from major databases (e.g., MEDLINE/PubMed, Embase, Cochrane) was [...] Read more.
This study aims to synthesize contemporary evidence on the benefits, risks, and emerging options in menopausal hormone therapy (MHT), emphasizing the recent literature. A narrative review of peer-reviewed studies and guidelines (up to September 2025) from major databases (e.g., MEDLINE/PubMed, Embase, Cochrane) was conducted, with emphasis on the last five years and qualitative synthesis. MHT provides the most effective relief of vasomotor symptoms and is the first-line treatment for genitourinary syndrome of menopause, particularly with the use of low-dose local vaginal estrogen preparations; it also prevents early postmenopausal bone loss and reduces fractures in selected cases. Cardiovascular prevention is not an indication. Benefit–risk depends on timing, route, and dose. Initiation within 10 years of menopause as well as the use of transdermal estradiol at low–moderate doses are favored when cardiometabolic or thrombotic risk is salient. In contrast, oral regimens—particularly those using conjugated equine estrogens—are associated with higher risks of venous thromboembolism and stroke compared with transdermal 17 β-estradiol, and risk also varies by the type of progestogen used. Effects on breast cancer risks are regimen-specific: neutral to favorable with estrogen-alone after hysterectomy, but increasing with longer use of combined therapy. While the absolute risk of ovarian cancer remains small, evidence for colorectal cancer remains mixed. MHT confers modest improvements in sleep, mood, intercourse, and quality of life. Estetrol (E4) shows anti-VMS efficacy at the minimum effective oral dose and favorable pharmacology, but conclusive data on its long-term cardiovascular, thrombotic, and breast safety are pending. MHT should be individualized appropriately based on the patient, timing, route, dose, and choice of progestogen. The lowest effective dose should be used, alongside periodically reassessing the therapy as new evidence, including emerging data on E4, emerges. Full article
(This article belongs to the Special Issue Hormone Replacement Therapy)
12 pages, 500 KB  
Review
Neuroendocrinological Aspects of a Tailored Hormonal Contraception
by Christian Battipaglia, Anna Szeliga, Veronica Setti, Gregory Bala, Peter Chedraui, Alessandro D. Genazzani and Blazej Meczekalski
Endocrines 2025, 6(3), 37; https://doi.org/10.3390/endocrines6030037 - 31 Jul 2025
Cited by 2 | Viewed by 4529
Abstract
Hormonal contraceptives (HCs) are widely used and generally well tolerated; however, their neuroendocrinological effects remain underappreciated in clinical decision-making. Beyond ovulation suppression, HCs influence brain function by modulating key neurotransmitters such as GABA, serotonin, and dopamine, as well as neurosteroids like allopregnanolone and [...] Read more.
Hormonal contraceptives (HCs) are widely used and generally well tolerated; however, their neuroendocrinological effects remain underappreciated in clinical decision-making. Beyond ovulation suppression, HCs influence brain function by modulating key neurotransmitters such as GABA, serotonin, and dopamine, as well as neurosteroids like allopregnanolone and β-endorphin. These interactions help explain why some users experience mood swings, anxiety, or changes in sexual desire, while others report improvements in well-being. In this narrative review, we explore how different estrogenic and progestin components affect central pathways involved in emotional regulation and cognition. Evidence suggests that estradiol or estetrol-based formulations combined with anti-androgenic progestins like drospirenone or nomegestrol acetate may offer a more favourable neuroendocrine profile, particularly in women with a history of mood disorders or hormonal sensitivity. Understanding these neuroendocrine mechanisms may support more personalized contraceptive choices, particularly in women with mood disorders and hormonal vulnerability. Full article
(This article belongs to the Section Neuroendocrinology and Pituitary Disorders)
Show Figures

Figure 1

9 pages, 1179 KB  
Article
Estetrol Inhibits the Prostate Cancer Tumor Stimulators FSH and IGF-1
by Herjan J. T. Coelingh Bennink, Erik P. M. Roos, R. Jeroen A. van Moorselaar, Harm H. E. van Melick, Diederik M. Somford, Ton A. Roeleveld, Tjard D. de Haan, Yacov Reisman, Iman J. Schultz, Jan Krijgh and Frans M. J. Debruyne
J. Clin. Med. 2024, 13(19), 5996; https://doi.org/10.3390/jcm13195996 - 8 Oct 2024
Cited by 2 | Viewed by 1741
Abstract
Background: The co-treatment of androgen deprivation therapy (ADT) for advanced prostate cancer (PCa) with the fetal estrogen estetrol (E4) may further inhibit endocrine PCa tumor stimulators. We previously reported the suppression of follicle-stimulating hormone (FSH), total and free testosterone, and prostate-specific antigen by [...] Read more.
Background: The co-treatment of androgen deprivation therapy (ADT) for advanced prostate cancer (PCa) with the fetal estrogen estetrol (E4) may further inhibit endocrine PCa tumor stimulators. We previously reported the suppression of follicle-stimulating hormone (FSH), total and free testosterone, and prostate-specific antigen by ADT+E4. Here, we provide more detailed data on FSH suppression by E4 and present new findings on the effect of ADT+E4 on insulin-like growth factor-1 (IGF-1). Methods: A Phase II, double-blind, randomized, placebo-controlled study (the PCombi study) was conducted in advanced PCa patients treated with ADT. The study assessed the effect of E4 co-treatment with LHRH agonist ADT on tumor stimulators, including FSH and IGF-1. Patients starting ADT were randomized 2:1 to receive either 40 mg E4 (n = 41) or placebo (n = 21) for 24 weeks. Non-parametric analyses were performed on the per-protocol population (PP) and individual changes were visualized. Results: The PP included 57 patients (37 ADT+E4; 20 ADT+placebo). ADT+E4 almost completely suppressed FSH in all patients (98% versus 37%; p < 0.0001). IGF-1 levels decreased by 41% with ADT+E4 versus an increase of 10% with ADT+placebo (p < 0.0001). Conclusions: The almost complete suppression of the tumor stimulator FSH using ADT plus E4 observed in all individual patients in this study, along with the augmented suppression of IGF-1 versus an increase by ADT only, may be clinically relevant and suggest the enhanced anti-cancer treatment efficacy of E4 in addition to the previously reported additional suppression of total and free T and PSA. Full article
(This article belongs to the Section Oncology)
Show Figures

Figure 1

14 pages, 5848 KB  
Article
Estetrol Inhibits Endometriosis Development in an In Vivo Murine Model
by Ana Sofia Zabala, Rocío Ayelem Conforti, María Belén Delsouc, Verónica Filippa, Maria Magdalena Montt-Guevara, Andrea Giannini, Tommaso Simoncini, Sandra Silvina Vallcaneras and Marilina Casais
Biomolecules 2024, 14(5), 580; https://doi.org/10.3390/biom14050580 - 15 May 2024
Cited by 10 | Viewed by 4416
Abstract
Endometriosis is characterized by the growth of endometrial-like tissue outside the uterus, and it is associated with alterations in the expression of hormone receptors and inflammation. Estetrol (E4) is a weak estrogen that recently has been approved for contraception. We evaluated [...] Read more.
Endometriosis is characterized by the growth of endometrial-like tissue outside the uterus, and it is associated with alterations in the expression of hormone receptors and inflammation. Estetrol (E4) is a weak estrogen that recently has been approved for contraception. We evaluated the effect of E4 on the growth of endometriotic-like lesions and the expression of TNF-α, estrogen receptors (ERs), and progesterone receptors (PRs) in an in vivo murine model. Endometriosis was induced surgically in female C57BL/6 mice. E4 was delivered via Alzet pump (3 mg/kg/day) from the 15th postoperative day for 4 weeks. E4 significantly reduced the volume (p < 0.001) and weight (p < 0.05) of ectopic lesions. Histologically, E4 did not affect cell proliferation (PCNA immunohistochemistry) but it did increase cell apoptosis (TUNEL assay) (p < 0.05). Furthermore, it modulated oxidative stress (SOD, CAT, and GPX activity, p < 0.05) and increased lipid peroxidation (TBARS/MDA, p < 0.01). Molecular analysis showed mRNA (RT-qPCR) and protein (ELISA) expression of TNF-α decreased (p < 0.05) and mRNA expression of Esr2 reduced (p < 0.05), in contrast with the increased expression of Esr1 (p < 0.01) and Pgr (p < 0.05). The present study demonstrates for the first time that E4 limited the development and progression of endometriosis in vivo. Full article
(This article belongs to the Special Issue Cellular and Molecular Mechanisms of Endometriosis)
Show Figures

Figure 1

12 pages, 4206 KB  
Article
Structure and Thermal Stability of Two Estetrol Solvates
by Magda Monari, Emanuele Attolino, Gianfranco Lopopolo, Fabrizio Bosco and Massimo Gazzano
Crystals 2023, 13(8), 1211; https://doi.org/10.3390/cryst13081211 - 5 Aug 2023
Cited by 1 | Viewed by 2716
Abstract
Two solvates of estetrol have been isolated and characterized by SCXRD and PXRD as well as by thermal analyses, morphology and spectroscopy. Estetrol monohydrate (Estetrol.H2O, S.G. P1, Z = 12) contains 12 molecules in its asymmetric unit with very subtle conformational [...] Read more.
Two solvates of estetrol have been isolated and characterized by SCXRD and PXRD as well as by thermal analyses, morphology and spectroscopy. Estetrol monohydrate (Estetrol.H2O, S.G. P1, Z = 12) contains 12 molecules in its asymmetric unit with very subtle conformational differences with one another but reveals an intricate network made of intermolecular H-bonds established with the neighbour estetrol molecules and with crystallization water. Each molecule of estetrol methanol hemisolvate (Estetrol.0.5CH3OH, S.G. C2, Z = 4) establishes six O-H…O bonds with six different neighbours and additional H-bonds with methanol. In both structures, estetrol molecules are organized in a head-to-tail arrangement that favours the formation of O-H…O interactions. The increased thermal stability of Estetrol.0.5CH3OH crystals with respect to Estetrol.H2O can be correlated to the strengthened network of H-bonds. Full article
(This article belongs to the Topic Advanced Structural Crystals)
Show Figures

Figure 1

14 pages, 627 KB  
Article
Estetrol Is Safe and Well Tolerated during Treatment of Hospitalized Men and Women with Moderate COVID-19 in a Randomized, Double-Blind Study
by Jean Michel Foidart, Krzysztof Simon, Wulf H. Utian, Franck Mauvais-Jarvis, Jonathan Douxfils, Graham Dixon and Philip Barrington
J. Clin. Med. 2023, 12(12), 3928; https://doi.org/10.3390/jcm12123928 - 8 Jun 2023
Cited by 2 | Viewed by 2697
Abstract
Epidemiological data suggest that the severe acute respiratory syndrome coronavirus 2 infection rate is higher in women than in men, but the death rate is lower, while women (>50 years) on menopausal hormone therapy (MHT) have a higher survival rate than those not [...] Read more.
Epidemiological data suggest that the severe acute respiratory syndrome coronavirus 2 infection rate is higher in women than in men, but the death rate is lower, while women (>50 years) on menopausal hormone therapy (MHT) have a higher survival rate than those not on MHT. Classical oral estrogen enhances the synthesis of coagulation markers and may increase the risk of thromboembolic events that are common in coronavirus disease 2019 (COVID-19). The favorable hemostatic profile of estetrol (E4) might be suitable for use in women who are receiving estrogen treatment and contract COVID-19. A multicenter, randomized, double-blind, placebo-controlled, phase 2 study (NCT04801836) investigated the efficacy, safety, and tolerability of E4 versus placebo in hospitalized patients with moderate COVID-19. Eligible postmenopausal women and men (aged ≥ 18 years old) were randomized to E4 15 mg or placebo, once daily for 21 days, in addition to the standard of care (SoC). The primary efficacy endpoint of improvement in COVID-19 (percentage of patients recovered at day 28) between the placebo and E4 arms was not met. E4 was well tolerated, with no safety signals or thromboembolic events, suggesting that postmenopausal women can safely continue E4-based therapy in cases of moderate COVID-19 managed with SoC. Full article
(This article belongs to the Section Obstetrics & Gynecology)
Show Figures

Figure 1

17 pages, 1027 KB  
Article
Comparison of Estetrol Exposure between Women and Mice to Model Preclinical Experiments and Anticipate Human Treatment
by Anne Gallez, Gwenaël Nys, Vincent Wuidar, Isabelle Dias Da Silva, Mélanie Taziaux, Virginie Kinet, Ekaterine Tskitishvili, Agnès Noel, Jean-Michel Foidart, Géraldine Piel, Marianne Fillet and Christel Péqueux
Int. J. Mol. Sci. 2023, 24(11), 9718; https://doi.org/10.3390/ijms24119718 - 3 Jun 2023
Cited by 6 | Viewed by 3145
Abstract
Estetrol (E4) is a natural estrogen with promising therapeutic applications in humans. The European Medicines Agency and the Food and Drug Administration have approved the use of 15 mg E4/3 mg drospirenone for contraceptive indication. Phase III clinical trials with 15–20 mg E4 [...] Read more.
Estetrol (E4) is a natural estrogen with promising therapeutic applications in humans. The European Medicines Agency and the Food and Drug Administration have approved the use of 15 mg E4/3 mg drospirenone for contraceptive indication. Phase III clinical trials with 15–20 mg E4 for the relief of climacteric complaints are currently running. Relevant data from preclinical animal models are needed to characterize the molecular mechanisms and the pharmacological effects of E4 and possibly to reveal new therapeutic applications and to anticipate potential adverse effects. Therefore, it is important to design experimental procedures in rodents that closely mimic or anticipate human E4 exposure. In this study, we compared the effects of E4 exposure after acute or chronic administration in women and mice. Women who received chronic E4 treatment per os at a dose of 15 mg once daily reached a steady state within 6 to 8 days, with a mean plasma concentration of 3.20 ng/mL. Importantly, with subcutaneous, intraperitoneal or oral administration of E4 in mice, a stable concentration over time that would mimic human pharmacokinetics could not be achieved. The use of osmotic minipumps continuously releasing E4 for several weeks provided an exposure profile mimicking chronic oral administration in women. Measurements of the circulating concentration of E4 in mice revealed that the mouse equivalent dose necessary to mimic human treatment does not fit with the allometric prediction. In conclusion, this study highlights the importance of precise definition of the most appropriate dose and route of administration to utilize when developing predictive preclinical animal models to mimic or anticipate specific human treatment. Full article
Show Figures

Figure 1

13 pages, 2490 KB  
Article
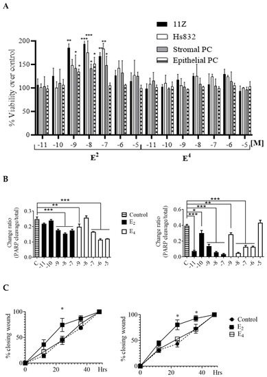
Estetrol Increases Progesterone Genetic Response without Triggering Common Estrogenic Effects in Endometriotic Cell Lines and Primary Cultures
by Daniel Patiño-García, Jaime Palomino, Cristián Pomés, Claudia Celle, Verónica Torres-Estay and Renán Orellana
Biomedicines 2023, 11(4), 1169; https://doi.org/10.3390/biomedicines11041169 - 13 Apr 2023
Cited by 12 | Viewed by 3543
Abstract
Estetrol (E4), a natural estrogen produced by the human fetal liver, is actively studied for menopause and breast cancer treatment. It has low side effects and preferential estrogen receptor alpha (ERα) affinity. There are no data about its effects on endometriosis, [...] Read more.
Estetrol (E4), a natural estrogen produced by the human fetal liver, is actively studied for menopause and breast cancer treatment. It has low side effects and preferential estrogen receptor alpha (ERα) affinity. There are no data about its effects on endometriosis, a common gynecological disease affecting 6–10% of cycling women, generating painful pelvic lesions and infertility. Current combined hormone treatment (progestins and estrogens) is safe and efficient; nevertheless, one-third of patients develop progesterone (P4) resistance and recurrence by reducing P4 receptors (PRs) levels. We aimed to compare E4 and 17β-estradiol (E2) effects using two human endometriotic cell lines (epithelial 11Z and stromal Hs832 cells) and primary cultures from endometriotic patients. We evaluated cell growth (MTS), migration (wound assay), hormone receptors levels (Western blot), and P4 response by PCR array. Compared to E2, E4 did not affect cell growth or migration but increased estrogen receptor alpha (ERα) and PRs, and reduced ERβ. Finally, the incubation with E4 improved the P4 gene response. In conclusion, E4 increased PRs levels and genetic response without inducing cell growth or migration. These results suggest that E4 might be useful for endometriosis treatment avoiding P4 resistance; however, evaluating its response in more complex models is required. Full article
(This article belongs to the Section Molecular and Translational Medicine)
Show Figures

Figure 1

15 pages, 2350 KB  
Review
Bleeding Patterns of Oral Contraceptives with a Cyclic Dosing Regimen: An Overview
by David F. Archer, Diana Mansour and Jean-Michel Foidart
J. Clin. Med. 2022, 11(15), 4634; https://doi.org/10.3390/jcm11154634 - 8 Aug 2022
Cited by 25 | Viewed by 11048
Abstract
Bleeding irregularities are one of the major reasons for discontinuation of oral contraceptives (OCs), and therefore clinicians need to set expectations during consultations. In this review we provide an overview of bleeding data of recently marketed cyclic combined OCs (COCs) and one progestin-only [...] Read more.
Bleeding irregularities are one of the major reasons for discontinuation of oral contraceptives (OCs), and therefore clinicians need to set expectations during consultations. In this review we provide an overview of bleeding data of recently marketed cyclic combined OCs (COCs) and one progestin-only pill (POP). We evaluated data from phase 3 trials (≥12 months) used to gain regulatory approval. Overall, each type of OC has its own specific bleeding pattern. These patterns however were assessed by using different bleeding definitions, which hampers comparisons between products. In COCs, the estrogen balances the effects of the progestin on the endometrium, resulting in a regular bleeding pattern. However, this balance seems lost if a too low dose of ethinylestradiol (EE) (e.g., 10 µg in EE/norethindrone acetate 1 mg) is used in an attempt to lower the risk of venous thromboembolism. Replacement of EE by 17β-estradiol (E2) or E2 valerate could lead to suboptimal bleeding profile due to destabilization of the endometrium. Replacement of EE with estetrol (E4) 15 mg in the combination with drospirenone (DRSP) 3 mg is associated with a predictable and regular scheduled bleeding profile, while the POP containing DRSP 4 mg in a 24/4 regimen is associated with a higher rate of unscheduled and absence of scheduled bleeding than combined products. Full article
(This article belongs to the Special Issue New Insights into Contraception)
Show Figures

Figure 1

12 pages, 1386 KB  
Review
Estetrol: A New Choice for Contraception
by Franca Fruzzetti, Tiziana Fidecicchi, Maria Magdalena Montt Guevara and Tommaso Simoncini
J. Clin. Med. 2021, 10(23), 5625; https://doi.org/10.3390/jcm10235625 - 29 Nov 2021
Cited by 69 | Viewed by 11110
Abstract
Estetrol (E4) is a natural estrogenic steroid that is normally produced by human fetal liver. Recent research has demonstrated that it is a potent, orally bioavailable, natural selective estrogen receptor modulator; it has a moderate affinity for both human estrogen receptor alpha (ERα) [...] Read more.
Estetrol (E4) is a natural estrogenic steroid that is normally produced by human fetal liver. Recent research has demonstrated that it is a potent, orally bioavailable, natural selective estrogen receptor modulator; it has a moderate affinity for both human estrogen receptor alpha (ERα) and ERβ, with a preference for ERα. Clinical studies have demonstrated possible use as an estrogen in combined oral contraceptives (COC). COCs containing E4 and drospirenone (DRSP) showed a high acceptability, tolerability, and user satisfaction also when compared to COCs containing ethinylestradiol (EE). E4/DRSP effectively inhibits ovulation, with a similar effect on endometrium thickness than that of EE-containing COCs. Low doses (15 mg) of E4 with DRSP (3 mg) showed promising results in term of bleeding pattern and cycle control, also when compared to other COCs containing synthetic estrogens. Moreover, the association has limited effects on serum lipids, liver, SHBG levels, and carbohydrate metabolism. This combination also could drive a lower risk of venous thromboembolism than EE-containing COCs. In this review, we will summarize the actual knowledge about the new E4-containing contraceptive. Further large-scale studies in the full target population are needed to provide more insights into the cardiovascular safety profile and user satisfaction of E4/DRSP. Full article
(This article belongs to the Special Issue New Insights into Contraception)
Show Figures

Figure 1

23 pages, 7639 KB  
Article
Estetrol Combined to Progestogen for Menopause or Contraception Indication Is Neutral on Breast Cancer
by Anne Gallez, Silvia Blacher, Erik Maquoi, Erika Konradowski, Marc Joiret, Irina Primac, Céline Gérard, Mélanie Taziaux, René Houtman, Liesbet Geris, Françoise Lenfant, Elisabetta Marangoni, Nor Eddine Sounni, Jean-Michel Foidart, Agnès Noël and Christel Péqueux
Cancers 2021, 13(10), 2486; https://doi.org/10.3390/cancers13102486 - 20 May 2021
Cited by 33 | Viewed by 7082
Abstract
Given the unequivocal benefits of menopause hormone therapies (MHT) and combined oral contraceptives (COC), there is a clinical need for new formulations devoid of any risk of breast cancer promotion. Accumulating data from preclinical and clinical studies support that estetrol (E4) is a [...] Read more.
Given the unequivocal benefits of menopause hormone therapies (MHT) and combined oral contraceptives (COC), there is a clinical need for new formulations devoid of any risk of breast cancer promotion. Accumulating data from preclinical and clinical studies support that estetrol (E4) is a promising natural estrogen for MHT and COC. Nevertheless, we report here that E4 remains active on the endometrium, even under a dose that is neutral on breast cancer growth and lung metastasis dissemination. This implies that a progestogen should be combined with E4 to protect the endometrium of non-hysterectomized women from hyperplasia and cancer. Through in vivo observations and transcriptomic analyses, our work provides evidence that combining a progestogen to E4 is neutral on breast cancer growth and dissemination, with very limited transcriptional impact. The assessment of breast cancer risk in patients during the development of new MHT or COC is not possible given the requirement of long-term studies in large populations. This translational preclinical research provides new evidence that a therapeutic dose of E4 for MHT or COC, combined with progesterone or drospirenone, may provide a better benefit/risk profile towards breast cancer risk compared to hormonal treatments currently available for patients. Full article
(This article belongs to the Special Issue Nuclear Receptors and Cancer)
Show Figures

Figure 1

Back to TopTop