Sign in to use this feature.

Years

Between: -

Subjects

remove_circle_outline
remove_circle_outline
remove_circle_outline
remove_circle_outline
remove_circle_outline
remove_circle_outline
remove_circle_outline
remove_circle_outline
remove_circle_outline

Journals

remove_circle_outline
remove_circle_outline
remove_circle_outline
remove_circle_outline
remove_circle_outline
remove_circle_outline
remove_circle_outline

Article Types

Countries / Regions

remove_circle_outline
remove_circle_outline
remove_circle_outline
remove_circle_outline
remove_circle_outline

Search Results (777)

Search Parameters:
Keywords = essential trace element

Order results
Result details
Results per page
Select all
Export citation of selected articles as:
24 pages, 5319 KB  
Article
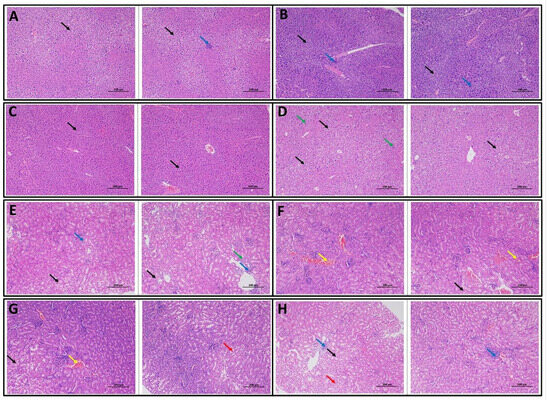
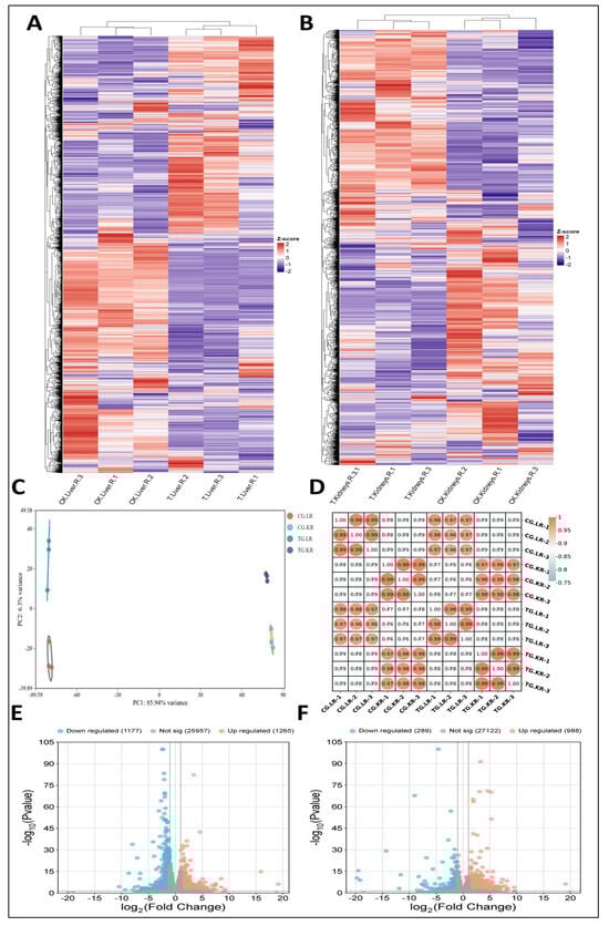
Selenium Supplementation Mitigates Copper-Induced Systemic Toxicity via Transcriptomic Reprogramming and Redox Homeostasis in Mice
by Faiz Hussain Panhwar, Muhammad Zahir Ahsan, Xiaomei Jia, Xiaoying Ye, Rongjun Chen, Lihua Li and Jianqing Zhu
Foods 2025, 14(20), 3528; https://doi.org/10.3390/foods14203528 - 16 Oct 2025
Viewed by 140
Abstract
Copper is an essential trace element that supports numerous physiological functions; however, excessive copper accumulation can disrupt cellular and biological processes. In this study, forty-eight male mice were randomly divided into four groups (n = 12): Control (fed normal rice), Cu300 (300 mg/kg [...] Read more.
Copper is an essential trace element that supports numerous physiological functions; however, excessive copper accumulation can disrupt cellular and biological processes. In this study, forty-eight male mice were randomly divided into four groups (n = 12): Control (fed normal rice), Cu300 (300 mg/kg copper), Cu300+Se (Cu300 + selenium-enriched rice), and Cu300+iSe (Cu300 + 1 mg/kg iSe), and were treated for 180 days. Copper exposure resulted in reduced body weight, hepatomegaly and nephritis, elevated copper deposition in organs, oxidative stress, and significant declines in RBC, HGB, and WBC counts, leading to anemia and immunosuppression. Selenium supplementation, effectively mitigated these effects by reducing copper accumulation, restoring antioxidant balance, and enhancing selenoprotein-related functions. Histopathological analysis revealed that copper toxicity induced hydropic degeneration and focal necrosis in hepatic and renal tissues, effects that were significantly attenuated by selenium supplementation. Transcriptomic profiling revealed that selenium-enriched rice reversed copper-induced gene expression changes. In the liver, selenium treatment significantly upregulated protective genes such as Slc7a, Bola1, Uqcrq, Dtx1, and Znrd2, while downregulating stress-related genes like Trim75, Dpm3, Moxd1, Tnfrsf25, and Gpr75. In the kidneys, selenium enhanced the expression of detoxification and immune-modulating genes (Mt1, Mt2, Rhbdl1, Crisp3, Mif) and suppressed stress-related genes (Nnt, Ifi44l, NLRP12, Eno1b, Ugt1a), demonstrating its role in mitigating oxidative and inflammatory stress. Collectively, these findings demonstrate that selenium-enriched rice exerts potent protective effects against chronic copper toxicity through multiple mechanisms: (1) restoration of mitochondrial function, (2) attenuation of ER stress and apoptosis, (3) enhancement of antioxidant and detoxification pathways, and (4) modulation of metabolic and immune responses. This study highlights selenium-enriched rice as a promising nutritional intervention for mitigating chronic copper toxicity and maintaining hepatorenal health. Full article
(This article belongs to the Section Food Nutrition)
Show Figures

Figure 1

27 pages, 3153 KB  
Review
Evolutionary Insight into Fatal Human Coronaviruses (hCoVs) with a Focus on Circulating SARS-CoV-2 Variants Under Monitoring (VUMs)
by Mohammad Asrar Izhari, Fahad Alghamdi, Essa Ajmi Alodeani, Ahmad A. Salem, Ahamad H. A. Almontasheri, Daifallah M. M. Dardari, Mansour A. A. Hadadi, Ahmed R. A. Gosady, Wael A. Alghamdi, Bakheet A. Alzahrani and Bandar M. A. Alzahrani
Biomedicines 2025, 13(10), 2450; https://doi.org/10.3390/biomedicines13102450 - 8 Oct 2025
Viewed by 619
Abstract
The breach of an interspecies barrier by RNA viruses has facilitated the emergence of lethal hCoVs, particularly SARS-CoV-2, resulting in significant socioeconomic setbacks and public health risks globally in recent years. Moreover, the high evolutionary plasticity of hCoVs has led to the continuous [...] Read more.
The breach of an interspecies barrier by RNA viruses has facilitated the emergence of lethal hCoVs, particularly SARS-CoV-2, resulting in significant socioeconomic setbacks and public health risks globally in recent years. Moreover, the high evolutionary plasticity of hCoVs has led to the continuous emergence of diverse variants, complicating clinical management and public health responses. Studying the evolutionary trajectory of hCoVs, which provides a molecular roadmap for understanding viruses’ adaptation, tissue tropism, spread, virulence, and immune evasion, is crucial for addressing the challenges of zoonotic spillover of viruses. Tracing the evolutionary trajectory of lethal hCoVs provides essential genomic insights required for risk stratification, variant/sub-variant classification, preparedness for outbreaks and pandemics, and the identification of critical viral elements for vaccine and therapeutic development. Therefore, this review examines the evolutionary landscape of the three known lethal hCoVs, presenting a focused narrative on SARS-CoV-2 variants under monitoring (VUMs) as of May 2025. Using advanced bioinformatics approaches and data visualization, the review highlights key spike protein substitutions, particularly within the receptor-binding domain (RBD), which drive transmissibility, immune escape, and potential resistance to therapeutics. The article highlights the importance of real-time genomic surveillance and intervention strategies in mitigating emerging variant/sub-variant risks within the ongoing COVID-19 landscape. Full article
Show Figures

Figure 1

29 pages, 47976 KB  
Article
An Occurrence of Pyroxmangite in the NYF Granitic Pegmatite of the Gabal El-Bakriya Intrusion, Arabian–Nubian Shield
by Danial M. Fathy, Faris A. Abanumay, Shehata Ali, Esam S. Farahat, Andrey Bekker and Mokhles K. Azer
Minerals 2025, 15(10), 1027; https://doi.org/10.3390/min15101027 - 28 Sep 2025
Viewed by 258
Abstract
We report here, for the first time on the Nubian Shield, the western half of the Arabian–Nubian Shield (ANS), pegmatite-hosted pockets with a unique mineralogy, including pyroxmangite. It represents the second discovery on the ANS, where the first one was at Jabal Aja [...] Read more.
We report here, for the first time on the Nubian Shield, the western half of the Arabian–Nubian Shield (ANS), pegmatite-hosted pockets with a unique mineralogy, including pyroxmangite. It represents the second discovery on the ANS, where the first one was at Jabal Aja on the Arabian Shield, the eastern half of the ANS. One of the most remarkable aspects of pyroxmangite is its rarity and the potential economic value of its use in jewelry and decorative applications. Pegmatites are associated with A-type granites of the Gabal El-Bakriya intrusion (GEBI), Eastern Desert, Egypt. Mineralized pegmatites occur at the margin of the alkali-feldspar granite and exhibit gradational contacts with the host rocks. The pegmatites were emplaced as plugs and dikes within the intrusion and along its periphery. Pyroxmangite appears as coarse-grained, massive black aggregates or as disseminated crystals. The pegmatites are composed of K-feldspars and quartz, with subordinate amounts of albite, micas, and mafic minerals. Accessory phases include monazite-(Ce), zircon, fergusonite, xenotime, fluorite, pyrochlore, allanite, thorite, bastnäsite, samarskite, cassiterite, beryl, and pyrochlore. Pyroxmangite-bearing assemblages consist essentially of pyroxmangite and garnet, with accessory pyrochroite, quartz, zircon, magnetite, and fluorite. Geochemically, the pegmatites are highly evolved, with elevated SiO2 content (76.51–80.69 wt.%) and variable concentrations of trace elements. They show significant enrichment in Nb (Nb > Ta), Y, REE, Zr, Th, U, and F, consistent with NYF-type pegmatites. REE contents range from 173.94 to 518.21 ppm, reflecting diverse accessory mineral assemblages. Tectonically, the pegmatites crystallized in a post-collisional setting, representing a late-stage differentiate of the A-type GEBI magma. Mineralization is concentrated in the apical and marginal zones of the granitic cupola and is dominated by barite, fluorite, Nb-Ta oxides, REE minerals, and uranium-bearing phases. The highly evolved granites, greisens, pegmatites, and quartz-fluorite veins of the GEBI have a high economic potential, deserving further exploration. Full article
(This article belongs to the Special Issue Igneous Rocks and Related Mineral Deposits)
Show Figures

Figure 1

23 pages, 404 KB  
Review
Ecological Characteristics and Nutritional Values of Australia-Native Brown Algae Species
by Chao Dong, Cundong Xie, Ziqi Lou, Zu Jia Lee, Colin J. Barrow and Hafiz A. R. Suleria
Mar. Drugs 2025, 23(10), 383; https://doi.org/10.3390/md23100383 - 26 Sep 2025
Viewed by 422
Abstract
This review focuses on five native Australian brown algae species—Cystophora torulosa, Durvillaea potatorum, Ecklonia radiata, Hormosira banksii, and Phyllospora comosa—evaluating their environmental adaptability, biochemical composition, bioactive compounds, and potential for commercial development. Species-specific differences in temperature and [...] Read more.
This review focuses on five native Australian brown algae species—Cystophora torulosa, Durvillaea potatorum, Ecklonia radiata, Hormosira banksii, and Phyllospora comosa—evaluating their environmental adaptability, biochemical composition, bioactive compounds, and potential for commercial development. Species-specific differences in temperature and light tolerance influence their habitat distribution. Nutritional assessments reveal that these algae are rich in proteins, polysaccharides, polyunsaturated fatty acids, and essential trace elements. Bioactive compounds, including polyphenols and fucoidans, exhibit antioxidant, anti-inflammatory, and anti-diabetic properties. D. potatorum extracts have considerable economic value in agriculture by enhancing crop yield, improving nutritional value, and promoting root development. C. torulosa is predominantly found in cooler marine environments and is comparatively more thermally sensitive. In contrast, H. banksii has a higher heat tolerance of up to 40 °C and thrives in warmer environments. E. radiata is widely distributed, highly tolerant of environmental stresses, and exhibits notable disease-resistant activities. P. comosa, due to its high polysaccharide content, demonstrates strong potential for industrial applications. Consumer studies indicate growing acceptance of seaweed-based products in Australia, although knowledge gaps remain. This study highlights the need for continued research, optimized processing methods, and targeted education to support the sustainable development and utilization of Australia’s native brown algae resources. Full article
(This article belongs to the Section Marine Chemoecology for Drug Discovery)
20 pages, 3234 KB  
Article
Artificial Intelligence-Based Hyperspectral Classification of Rare Earth Element-Related Heavy Mineral Sand
by Okhala Muacanhia, Natsuo Okada, Yoko Ohtomo and Youhei Kawamura
Minerals 2025, 15(10), 1015; https://doi.org/10.3390/min15101015 - 25 Sep 2025
Viewed by 480
Abstract
Heavy minerals, such as Rutile, Ilmenite and Zircon, and other essential trace elements are important in modern technology development. The integration of hyperspectral imaging and artificial intelligence presents a promising approach for the accurate identification of heavy minerals, especially Rare Earth Element (REE)–bearing [...] Read more.
Heavy minerals, such as Rutile, Ilmenite and Zircon, and other essential trace elements are important in modern technology development. The integration of hyperspectral imaging and artificial intelligence presents a promising approach for the accurate identification of heavy minerals, especially Rare Earth Element (REE)–bearing phases such as Monazite. This study evaluates three AI classifiers, Support Vector Machine (SVM), Neural Networks (NNs) and Convolutional Neural Networks (CNNs), for their performance in classifying ten different minerals distributed across six grain size groups ranging from 125 μm to over 300 μm. The analysis focuses on how grain size affects spectral reflectance and classification accuracy. Among the tested models, SVM consistently outperformed NN and CNN, achieving the highest precision, recall and spectral similarity, particularly within the 150–300 μm grain size range. CNN showed the lowest performance and frequently misclassified spectrally similar minerals, such as Zircon and Rutile, likely due to its 1D architecture and limited spatial representation. Monazite, notable for its strong Nd3+ absorption features, was accurately identified across applicable grain sizes, highlighting its reliability for REE detection. Spectral Angle Mapper (SAM) analysis confirmed that SVM and NN maintained better spectral similarity than CNN. In general, the results highlight the significant influence of grain size, spectral similarity and dataset size on classification accuracy and the overall effectiveness of AI models in hyperspectral mineral analysis. Full article
Show Figures

Figure 1

15 pages, 1133 KB  
Article
Evaluating Scale-Up Cultivation Modes for Aspergillus oryzae Biomass Production Using VFA-Rich Effluents from Agro-Industrial Residues
by Taner Sar, Clarisse Uwineza, Mohammad J. Taherzadeh and Amir Mahboubi
BioTech 2025, 14(4), 76; https://doi.org/10.3390/biotech14040076 - 24 Sep 2025
Viewed by 342
Abstract
Organic-waste-derived volatile fatty acids (VFAs) are promising substrates for fungal biomass cultivation, offering a nutrient-rich medium capable of meeting microbial growth requirements. However, the growth and biomass productivity are highly influenced by the VFAs’ composition and mode of operation. This study investigated the [...] Read more.
Organic-waste-derived volatile fatty acids (VFAs) are promising substrates for fungal biomass cultivation, offering a nutrient-rich medium capable of meeting microbial growth requirements. However, the growth and biomass productivity are highly influenced by the VFAs’ composition and mode of operation. This study investigated the cultivation of Aspergillus oryzae fungal biomass using agro-industrial-derived VFA effluent, employing repeated-batch and fed-batch (stepwise and continuous-feeding) cultivation modes to evaluate fungal growth and biomass composition. The highest dry biomass yield of 0.41 dry biomass/gVFAsfed (g/g) was achieved in fed-batch mode with continuous feeding, where the biomass exhibited pellet morphology, facilitating ease of harvesting. The crude protein content varied according to the cultivation strategy, reaching 45–53% in continuous-feeding fed-batch mode, while it was 34–42% in stepwise fed-batch mode. Additionally, the fungal biomass contained significant levels of essential macronutrients and trace elements, including Mg, Ca, K, Mn, and Fe, which are crucial if the biomass is intended to be used in animal feed formulations. This study highlights the effects of cultivation modes on biomass composition and the potential of VFA-derived fungal biomass as a sustainable feed ingredient. Full article
Show Figures

Graphical abstract

25 pages, 6097 KB  
Article
Hexavalent Chromium Induces Defense Responses, Hepatocellular Apoptosis, and Lipid Metabolism Alterations in New Zealand Rabbit Livers
by Junzhao Yuan, Lei Zhang, Xiuqing Li, Xinfeng Li, Pandeng Zhao, Xiaoli Ren and Yuzhen Song
Metabolites 2025, 15(10), 637; https://doi.org/10.3390/metabo15100637 - 23 Sep 2025
Viewed by 442
Abstract
Background: Hexavalent chromium (Cr(VI)) can migrate into soil and water, posing risks to animal health. However, it remains unclear whether Cr(VI) perturbs essential trace elements and antioxidant gene expression, triggers apoptosis, or disrupts hepatic lipid metabolism in New Zealand rabbits. Methods: [...] Read more.
Background: Hexavalent chromium (Cr(VI)) can migrate into soil and water, posing risks to animal health. However, it remains unclear whether Cr(VI) perturbs essential trace elements and antioxidant gene expression, triggers apoptosis, or disrupts hepatic lipid metabolism in New Zealand rabbits. Methods: To address this knowledge gap, twenty-four 30-day-old New Zealand rabbits were randomly allocated to one control and three Cr(VI)-treated groups (differing in Cr(VI) concentration) and maintained for 28 days. Livers were then harvested for analysis. Total Cr and essential trace elements were quantified by ICP-OES. Hematoxylin–eosin staining and transmission electron microscopy were employed to assess histopathological and ultrastructural alterations, respectively. Hepatic lipid accumulation was visualized with Oil Red O staining. QRT-PCR was used to determine the expression of antioxidant and lipid-metabolism-related genes. Results: Cr(VI) was detectable in liver tissue at all exposure levels and was accompanied by significant decreases in four essential trace elements (Fe, Mn, Zn, and Se); Cu displayed a biphasic response, rising at lower Cr(VI) doses before declining at higher doses. Histopathological and ultrastructural analyses revealed overt hepatic injury. Notably, all Cr(VI) treatments elevated antioxidant gene expression, indicating activation of hepatic defense pathways. Lipid metabolism was also disrupted, evidenced by increased lipid deposition and up-regulation of genes governing hepatic fat metabolism. Conclusions: Collectively, these findings demonstrate that Cr(VI) elicits dose-dependent activation of hepatic antioxidant defenses, promotes apoptosis, and induces lipid-metabolic disorders in New Zealand rabbit hepatocytes. This study provides novel mechanistic insights into Cr(VI)-induced hepatotoxicity and offers a valuable reference for evaluating the hepatic risks of environmental Cr(VI) exposure in this species. Full article
(This article belongs to the Special Issue Animal Nutritional Metabolism and Toxicosis Disease, 2nd Edition)
Show Figures

Graphical abstract

16 pages, 1915 KB  
Article
Effects of Mn Deficiency on Hepatic Oxidative Stress, Lipid Metabolism, Inflammatory Response, and Transcriptomic Profile in Mice
by Yaodong Hu, Shi Tang, Silu Wang, Caiyun Sun, Binlong Chen, Binjian Cai and Heng Yin
Nutrients 2025, 17(19), 3030; https://doi.org/10.3390/nu17193030 - 23 Sep 2025
Viewed by 402
Abstract
Introduction: Mn is a trace element essential for growth and development in organisms, and adequate Mn levels are crucial for maintaining normal liver function. This study aimed to investigate the effects of Mn deficiency on the liver and elucidate the underlying mechanisms using [...] Read more.
Introduction: Mn is a trace element essential for growth and development in organisms, and adequate Mn levels are crucial for maintaining normal liver function. This study aimed to investigate the effects of Mn deficiency on the liver and elucidate the underlying mechanisms using transcriptomics. Methods: Weanling mice were fed a Mn-deficient diet, and Mn chloride (MnCl2) was administered intraperitoneally to correct the deficiency. Liver pathological changes were evaluated through histological examination. Liver function and key lipid metabolism markers were assessed using biochemical assays, while hepatic oxidative stress levels were measured via flow cytometry and biochemical kits. Alterations in inflammatory factors were detected using ELISA and qPCR. The mechanisms underlying Mn’s effects on liver function were further explored through Western blot, qPCR, and transcriptome sequencing. Results: Mn deficiency impaired liver morphology and structure. Serum levels of ALT, AST, and ALP were significantly elevated, while ALB decreased, confirming hepatic dysfunction. This dysfunction led to oxidative stress, characterized by increased hepatic ROS and MDA levels, alongside reduced Mn-SOD, GSH-Px, and T-AOC activities. Additionally, Mn deficiency elevated serum TG, TC, and LDL-C levels, indicating abnormal lipid metabolism. Hepatic pro-inflammatory factors (IL-6, IL-1β, and TNF-α) were significantly upregulated. Transcriptomic analysis revealed distinct gene expression patterns under different Mn conditions, with KEGG pathway analysis identifying the PPAR signaling pathway as a key regulatory target. Conclusions: Our findings suggest a potential pathogenic cascade in which manganese deficiency may initially induce hepatic oxidative stress, potentially leading to suppression of the PPAR signaling pathway. This inhibition of PPARα/γ could subsequently orchestrate downstream manifestations of aberrant lipid metabolism and inflammatory responses. Thus, the PPAR signaling pathway is proposed as a plausible central hub for translating oxidative damage into metabolic and inflammatory dysfunction in the manganese-deficient liver. Full article
(This article belongs to the Special Issue A New Perspective: The Effect of Trace Elements on Human Health)
Show Figures

Figure 1

16 pages, 832 KB  
Review
Copper Dysregulation in Major Depression: A Systematic Review and Meta-Analytic Evidence for a Putative Trait Marker
by Rosanna Squitti, Mariacarla Ventriglia, Ilaria Simonelli, Cristian Bonvicini, Daniela Crescenti, Barbara Borroni, Mauro Rongioletti and Roberta Ghidoni
Int. J. Mol. Sci. 2025, 26(18), 9247; https://doi.org/10.3390/ijms26189247 - 22 Sep 2025
Viewed by 419
Abstract
Major depressive disorder (MDD) is a leading contributor to global disability. Despite advances in neurobiological research, no reliable peripheral biomarkers are currently available for diagnosis or monitoring. Copper (Cu), an essential trace element involved in redox balance and monoamine metabolism, has been repeatedly [...] Read more.
Major depressive disorder (MDD) is a leading contributor to global disability. Despite advances in neurobiological research, no reliable peripheral biomarkers are currently available for diagnosis or monitoring. Copper (Cu), an essential trace element involved in redox balance and monoamine metabolism, has been repeatedly associated with MDD, though evidence remains inconsistent. To systematically evaluate and quantify differences in serum Cu concentrations between individuals with MDD and healthy controls, and to explore potential moderators, including sex, age, and analytical methodology. We conducted a systematic review and meta-analysis of observational studies reporting serum Cu levels in MDD patients versus controls. Data were extracted regarding diagnostic criteria, measurement methods, sample characteristics, and study quality. Subgroup and sensitivity analyses were performed based on demographic and methodological variables. Twenty-four studies, including 8617 participants (2736 MDD, 5881 controls), were analyzed. The pooled analysis revealed significantly higher Cu levels in MDD patients (Mean Difference (MD) = 2.22 µmol/L; 95% CI: 0.97–3.48; p = 0.001), although heterogeneity was high (I2 = 98.6%). Sub-analysis in females confirmed the association (MD = 1.39 µmol/L; 95% CI: 0.65–2.12; p = 0.009). Results remained robust in sensitivity analyses. Begg’s test did not indicate possible publication bias. Our findings support an association between altered Cu homeostasis and MDD. Elevated Cu levels were observed in most studies, including among females and in subclinical cases, suggesting a potential role as a trait biomarker. Standardization in measurement and longitudinal designs is needed to confirm Cu’s clinical utility. Full article
(This article belongs to the Special Issue New Therapeutic Targets for Neuroinflammation and Neurodegeneration)
Show Figures

Figure 1

16 pages, 11378 KB  
Article
Manganese Deficiency Causes Testicular Developmental Disorders, Blood–Testis Barrier Damage, and Spermatogenesis Disruption via Nrf2-Mediated Oxidative Stress
by Dianyi Peng, Fuqing Feng, Heng Yin, Jianfei Zhao, Shanchuan Cao and Jingbo Liu
Nutrients 2025, 17(18), 3007; https://doi.org/10.3390/nu17183007 - 20 Sep 2025
Viewed by 602
Abstract
Background: Manganese (Mn) is a trace element essential for multiple physiological and biological processes. The testis plays a key role in male reproduction by producing sperm and synthesizing male hormones. This study investigates how Mn deficiency affects testicular development, spermatogenesis, and the [...] Read more.
Background: Manganese (Mn) is a trace element essential for multiple physiological and biological processes. The testis plays a key role in male reproduction by producing sperm and synthesizing male hormones. This study investigates how Mn deficiency affects testicular development, spermatogenesis, and the blood–testis barrier (BTB), and evaluates associated variations in oxidative stress to explore potential mechanisms. Methods: A Mn-deficient diet was used to induce Mn deficiency in mice, with MnCl2 administered via intraperitoneal injection. Mn levels in testicular tissue were measured by atomic absorption spectrometry. Testis and sperm morphology were assessed by H.E. and sperm staining. BTB markers were analyzed using immunofluorescence, Western blot, and qPCR. Oxidative stress was evaluated biochemically. Nrf2 pathway changes were detected by qPCR and Western blot. Results: The results indicated that Mn deficiency dramatically decreased the testicular index, caused abnormal testicular tissue structure, and significantly decreased Johnsen’s score. At the same time, sperm density and motility were significantly reduced, and the sperm deformity rate was significantly increased. In addition, the BTB function was impaired, as indicated by the significantly down-regulated expression of tight junction proteins including Occludin, ZO-1, JAM-A, and Claudin-11. As the oxidative stress levels increased, the mRNA and protein expression levels of molecules (including Nrf2 and HO-1) related to the Nrf2 signaling pathway were significantly down-regulated, while its inhibitor Keap1 exhibited significantly up-regulated expression. Notably, after supplementing MnCl2, all the above abnormal indicators were significantly improved. Conclusions: Mn deficiency can lead to testicular tissue damage, decreased sperm quality, and BTB dysfunction, and the potential mechanism is probably closely associated with the increase in the oxidative stress level mediated by the Nrf2 pathway. Full article
(This article belongs to the Special Issue A New Perspective: The Effect of Trace Elements on Human Health)
Show Figures

Figure 1

21 pages, 1693 KB  
Review
Selenium and Mammalian Uterine Health: A Comprehensive Review
by Ruoning Wu, Xiaohan Li, Zhaoming Li, Jilong Luo, Ziwei Zhang and Mengyao Guo
Biology 2025, 14(9), 1295; https://doi.org/10.3390/biology14091295 - 19 Sep 2025
Viewed by 600
Abstract
Selenium (Se) is an essential trace element for animals and plays an important role in maintaining various physiological functions. In recent years, more and more studies have focused on the relationship between selenium and mammalian uterus health. This review comprehensively summarizes the current [...] Read more.
Selenium (Se) is an essential trace element for animals and plays an important role in maintaining various physiological functions. In recent years, more and more studies have focused on the relationship between selenium and mammalian uterus health. This review comprehensively summarizes the current research progress in this field and introduces the physiological functions of selenium, including its antioxidant, anti-inflammatory, and immune regulatory functions. It also analyzed the role of selenium in uterine development, maintaining pregnancy, preventing and treating uterine diseases from multiple aspects. In addition, factors affecting animal selenium utilization and appropriate selenium supplementation strategies were also introduced. Understanding the relationship between selenium and animal uterine health is of great significance for improving animal reproductive performance, ensuring offspring health, and promoting sustainable development of the animal husbandry. Full article
(This article belongs to the Special Issue The Biology of Animal Reproduction)
Show Figures

Graphical abstract

25 pages, 46515 KB  
Article
Parental Affinities and Environments of Bauxite Genesis in the Salt Range, Northwestern Himalayas, Pakistan
by Muhammad Khubab, Michael Wagreich, Andrea Mindszenty, Shahid Iqbal, Katerina Schöpfer and Matee Ullah
Minerals 2025, 15(9), 993; https://doi.org/10.3390/min15090993 - 19 Sep 2025
Viewed by 590
Abstract
As the residual products of severe chemical weathering, bauxite deposits serve both as essential economic Al-Fe resources and geochemical archives that reveal information about the parent rocks’ composition, paleoenvironments and paleoclimates, and the tectonic settings responsible for their genesis. The well-developed Early Paleocene [...] Read more.
As the residual products of severe chemical weathering, bauxite deposits serve both as essential economic Al-Fe resources and geochemical archives that reveal information about the parent rocks’ composition, paleoenvironments and paleoclimates, and the tectonic settings responsible for their genesis. The well-developed Early Paleocene bauxite deposits of the Salt Range, Pakistan, provide an opportunity for deciphering their ore genesis and parental affinities. The deposits occur as lenticular bodies and are typically composed of three consecutive stratigraphic facies from base to top: (1) massive dark-red facies (L-1), (2) composite conglomeratic–pisolitic facies (L-2), and (3) Kaolinite-rich clayey facies (L-3). Results from optical microscopy, X-ray powder diffraction (XRPD), and scanning electron microscopy with Energy-Dispersive X-Ray Spectroscopy (SEM-EDS) reveal that facies L-1 contains kaolinite, hematite, and goethite as major minerals, with minor amounts of muscovite, quartz, anatase, and rutile. In contrast, facies L-2 primarily consists of kaolinite, boehmite, hematite, gibbsite, goethite, alunite/natroalunite, and zaherite, with anatase, rutile, and quartz as minor constituents. L-3 is dominated by kaolinite, quartz, and anatase, while hematite and goethite exist in minor concentrations. Geochemical analysis reveals elevated concentrations of Al2O3, Fe2O3, SiO2, and TiO2. Trace elements, including Th, U, Ga, Y, Zr, Nb, Hf, V, and Cr, exhibit a positive trend across all sections when normalized to Upper Continental Crust (UCC) values. Field observations and analytical data suggest a polygenetic origin of these deposits. L-1 suggests in situ lateritization of some sort of precursor materials, with enrichment in stable and ultra-stable heavy minerals such as zircon, tourmaline, rutile, and monazite. This facies is mineralogically mature with bauxitic components, but lacks the typical bauxitic textures. In contrast, L-2 is texturally and mineralogically mature, characterized by various-sized pisoids and ooids within a microgranular-to-microclastic matrix. The L-3 mineralogy and texture suggest that the conditions were still favorable for bauxite formation. However, the ongoing tectonic activities and wet–dry climate cycles post-depositionally disrupted the bauxitization process. The accumulation of highly stable detrital minerals, such as zircon, rutile, tourmaline, and monazite, indicates prolonged weathering and multiple cycles of sedimentary reworking. These deposits have parental affinity with acidic-to-intermediate/-argillaceous rocks, resulting from the weathering of sediments derived from UCC sources, including cratonic sandstone and shale. Full article
Show Figures

Graphical abstract

19 pages, 2851 KB  
Article
Short-Term Effects of Dietary Selenomethionine Supplementation on Hepatic and Renal Transcriptomic Alterations Induced by Ochratoxin a in Broiler Chickens
by Benjamin Kövesi, Szabina Kulcsár, Zsolt Ancsin, Márta Erdélyi, Erika Zándoki, Márk Tóth, Patrik Gömbös, Ágnes Freiler-Nagy, Krisztián Balogh and Miklós Mézes
Toxins 2025, 17(9), 460; https://doi.org/10.3390/toxins17090460 - 12 Sep 2025
Viewed by 483
Abstract
Ochratoxin A (OTA), a mycotoxin commonly found in poultry feed, induces oxidative stress and disrupts redox homeostasis in vital organs such as the liver and kidneys. Selenium (Se), an essential trace element, may mitigate OTA-induced toxicity by supporting the antioxidant defense systems. This [...] Read more.
Ochratoxin A (OTA), a mycotoxin commonly found in poultry feed, induces oxidative stress and disrupts redox homeostasis in vital organs such as the liver and kidneys. Selenium (Se), an essential trace element, may mitigate OTA-induced toxicity by supporting the antioxidant defense systems. This study investigated the short-term effects of dietary selenomethionine (SeMet) supplementation on OTA-induced oxidative and transcriptional responses in broiler chickens. Fifty-four 3-week-old birds were fed diets containing 2 mg/kg OTA, a target supplementation of 0.5 mg/kg Se (measured as 0.59 mg/kg as SeMet), or a combination of the two for five days. Liver and kidney samples were collected on Days 1 and 5 for biochemical and gene expression analyses. Exposure to OTA significantly modulated the expression of redox-sensitive transcription factors (NRF2, KEAP1), selenoproteins (GPX3, GPX4, SELK), and detoxification-related genes (AHR, AHRR, CYP1A2). SeMet alone enhanced selenoenzyme expression and antioxidant capacity, while co-exposure partially attenuated OTA-induced oxidative stress, resulting in more pronounced NRF2 activation in the kidneys and CYP1A2 induction in the liver. This is the first study to characterize the transcriptomic responses to OTA exposure in poultry within the first five days, providing novel insight into organ-specific mechanisms and emphasizing the epidemiological relevance of Se supplementation in mitigating the risk of feed contamination. Full article
(This article belongs to the Special Issue Mycotoxins—Biomonitoring and Exposure)
Show Figures

Figure 1

12 pages, 289 KB  
Article
Investigating the Dual Role of Trace and Toxic Elements in Pregnancy-Related Health Outcomes
by Thaveesak Sai-ong, Donrawee Waeyeng, Tanaporn Khamphaya, Yanisa Rattanapan, Warinya Hnoocham, Katesiri Samaphong, Soisungwan Satarug and Supabhorn Yimthiang
Int. J. Environ. Res. Public Health 2025, 22(9), 1423; https://doi.org/10.3390/ijerph22091423 - 12 Sep 2025
Viewed by 676
Abstract
Maternal health during pregnancy can be influenced by exposure to essential trace and toxic elements, notably cadmium, lead, chromium, and arsenic. Using inductively coupled plasma optical emission spectrometry, this study determined blood concentrations of toxic elements together with zinc, copper, and iron, which [...] Read more.
Maternal health during pregnancy can be influenced by exposure to essential trace and toxic elements, notably cadmium, lead, chromium, and arsenic. Using inductively coupled plasma optical emission spectrometry, this study determined blood concentrations of toxic elements together with zinc, copper, and iron, which are nutritionally essential, in 200 pregnant women who attended the antenatal care at Thasala Hospital, Nakhon Si Thammarat, between January and July 2023. Associations of maternal clinical outcomes with the measured blood elemental composition were evaluated by Spearman’s rank correlation analysis. Iron showed the highest concentration among trace elements (75,178 ± 12,045 µg/dL), followed by zinc (1189.20 ± 211.38 µg/dL) and copper (294.72 ± 67.19 µg/dL). Among the toxic elements, lead had the highest concentration (5.59 ± 1.61 µg/dL), followed by chromium (2.80 ± 1.47 µg/dL), with arsenic and cadmium having the lowest concentrations. Synergistic associations were observed among lead, zinc, and iron. Blood lead concentration correlated inversely with hematocrit, while blood arsenic and blood cadmium both showed inverse association with urine glucose. Plasma glucose concentration varied directly with zinc and iron. These findings indicate effects and interactions of essential versus toxic elements on the health of pregnant women. They underscore the need to continue research into the strategies to minimize the impact of toxic elements and to further improve the nutritional status of zinc and iron during pregnancy. Full article
(This article belongs to the Section Environmental Health)
16 pages, 4972 KB  
Article
Trace Elements in Different Blood Products Used in Neonatal Transfusion: Arsenic and Selenium
by Sanaa M. Aly, Hidi A. A. Abdellatif, Yasmine G. Mohamed, Radwa A. M. Soliman, Mohamed Osama Abdalla, Nada Hosny Ahmed Ali, Abdullah A. Hashish, Nicolas Beauval, Jean-Michel Gaulier, Delphine Allorge, Nancy Shalaby and Ahmed Omran
Int. J. Mol. Sci. 2025, 26(18), 8853; https://doi.org/10.3390/ijms26188853 - 11 Sep 2025
Viewed by 548
Abstract
Arsenic (As) is a toxic trace element with neurodevelopmental, carcinogenic, and other adverse effects. Meanwhile, selenium (Se) is an antioxidant trace element with essential physiological roles in humans. The preterm neonate is the most heavily transfused patient. The multiple blood transfusions could expose [...] Read more.
Arsenic (As) is a toxic trace element with neurodevelopmental, carcinogenic, and other adverse effects. Meanwhile, selenium (Se) is an antioxidant trace element with essential physiological roles in humans. The preterm neonate is the most heavily transfused patient. The multiple blood transfusions could expose this vulnerable group to trace elements with variable effects. This study aimed to quantify As and Se in various blood products that were used in neonatal blood transfusions alongside an estimate of a dose per transfusion. In addition to exposure quantification, database mining and molecular docking analysis were performed to explore potential detoxification strategies. Samples from transfusion bags: N = 120; 30 samples of each type of blood product (plasma, platelets, packed RBCs (pRBCs), and whole blood “WB”) were analyzed for As and Se by using Inductively Coupled Plasma Mass Spectrometry (ICP-MS). The As and Se medians of all blood units were 0.6 and 74 μg/L, respectively. About 20% of donors have As levels above 1 μg/L. In addition, 74% of donors have Se levels less than 100 μg/L (the level of sub-optimal activity of the antioxidant enzyme glutathione peroxidase), and 60% of the donors have Se levels below the accepted minimum Se level (80 μg/L). The pRBCs were the units with the highest As and Se content. Meanwhile, WBs were the units with the highest dose per transfusion. Key methyl donors—folic acid, S-adenosylmethionine (SAM), and glutathione (GSH)—showed strong binding affinity to the active site of arsenite methyltransferase (AS3MT), a crucial enzyme in As metabolism. These ligands interacted with conserved catalytic residues such as ASN173, ASP115, and CYS92, suggesting a supportive role in enhancing As methylation and clearance. The present study highlights that neonates are exposed to As and Se via different blood product transfusions with high potential to increase As and decrease Se after transfusion. It is recommended to select donors and screen blood units with optimal Se levels and minimal As content for neonatal transfusions. The integration of in silico docking with exposure assessment adds mechanistic insight and highlights the potential for targeted nutritional interventions to reduce As toxicity in vulnerable neonatal populations. Full article
(This article belongs to the Special Issue Heavy Metal Exposure on Health)
Show Figures

Figure 1

Back to TopTop