Sign in to use this feature.

Years

Between: -

Subjects

remove_circle_outline
remove_circle_outline
remove_circle_outline
remove_circle_outline
remove_circle_outline
remove_circle_outline
remove_circle_outline
remove_circle_outline
remove_circle_outline

Journals

remove_circle_outline
remove_circle_outline
remove_circle_outline
remove_circle_outline
remove_circle_outline
remove_circle_outline
remove_circle_outline
remove_circle_outline
remove_circle_outline
remove_circle_outline
remove_circle_outline
remove_circle_outline
remove_circle_outline

Article Types

Countries / Regions

remove_circle_outline
remove_circle_outline
remove_circle_outline
remove_circle_outline
remove_circle_outline
remove_circle_outline

Search Results (1,022)

Search Parameters:
Keywords = enzymatic modification

Order results
Result details
Results per page
Select all
Export citation of selected articles as:
43 pages, 2453 KB  
Review
Human Transglutaminases: Updated Insights into Activation Mechanisms, Allosteric Regulation and Disease
by Pablo Moya-Garrido, Laura P. Cano-Gómez, Beatriz Ibarra-Molero, Raquel Godoy-Ruiz and Encarnación Medina-Carmona
Int. J. Mol. Sci. 2026, 27(7), 2976; https://doi.org/10.3390/ijms27072976 - 25 Mar 2026
Abstract
Human transglutaminases (hTGs) are Ca2+-dependent enzymes that catalyze protein crosslinking, deamidation and other post-translational modifications, thus acting as key stabilizers of tissue architecture and modulators of protein function across diverse physiological contexts. This family comprises eight catalytically active members, TG1-7, the [...] Read more.
Human transglutaminases (hTGs) are Ca2+-dependent enzymes that catalyze protein crosslinking, deamidation and other post-translational modifications, thus acting as key stabilizers of tissue architecture and modulators of protein function across diverse physiological contexts. This family comprises eight catalytically active members, TG1-7, the blood coagulation factor FXIII, and the inactive structural protein Band 4.2 of the erythrocyte membrane. Recent structural and biochemical advances have refined our understanding of the molecular principles governing transglutaminase function. Thus, current evidence reveals how domain organization and catalytic architecture integrate calcium binding, nucleotide-dependent regulation in TG2 and proteolytic activation in selected isoforms to control enzymatic activity. In this review, we provide an updated and comprehensive overview of the active hTGs, combining structural, biochemical and functional data to explain how closely related enzymes achieve isoform-specific regulation and distinct biological roles. We further examine how disruption of these mechanisms contributes to human pathology, highlighting representative examples in autoimmunity, inherited disorders and complex diseases. By integrating recent biochemical and structural findings with disease-associated evidence, we aim to offer a coherent framework for understanding how TG regulation underlies their diverse biological functions and clinical relevance. Full article
(This article belongs to the Special Issue Protein Dynamics, Binding and Allostery)
Show Figures

Figure 1

14 pages, 2217 KB  
Article
Creation of an Engineered Oxygen-Insensitive L-Glutamate Oxidase for the Application of Electrochemical L-Glutamate Sensors
by Mika Hatada, Shouhei Takamatsu, Ryutaro Asano, Kazunori Ikebukuro, Wakako Tsugawa and Koji Sode
Int. J. Mol. Sci. 2026, 27(6), 2831; https://doi.org/10.3390/ijms27062831 - 20 Mar 2026
Viewed by 71
Abstract
L-glutamate (L-Glu) is the primary excitatory neurotransmitter in the mammalian central nervous system. Developing a real-time monitoring system is essential to understanding the onset and progression of related conditions. However, the absence of an L-Glu dehydrogenase that is insensitive to oxygen limits the [...] Read more.
L-glutamate (L-Glu) is the primary excitatory neurotransmitter in the mammalian central nervous system. Developing a real-time monitoring system is essential to understanding the onset and progression of related conditions. However, the absence of an L-Glu dehydrogenase that is insensitive to oxygen limits the development of oxygen-independent electrochemical enzymatic sensors. Additionally, the most commonly used L-Glu-specific oxidase requires site-specific proteolytic post-translational modifications in specific host microorganisms, which makes protein engineering difficult. To address these issues, L-Glu oxidase derived from Streptomyces mobaraensis (SmEOx), which does not require post-translational modifications, was engineered to function as a dehydrogenase. Residues crucial for the oxidative half reaction with oxygen in SmEOx were identified, and mutagenesis studies were conducted. Mutant SmEOx variants with suppressed oxidase activity and improved dye-mediated dehydrogenase activity compared to the wild-type enzyme were successfully obtained. The ratio of dehydrogenase activity to oxidase activity (Dh/Ox) increased ~2900-fold in mutant M117I and ~6700-fold in mutant M117F/K400N compared to wild-type recombinant SmEOx. The resulting virtually L-Glu dehydrogenases (vEDHs) were modified with a redox mediator and evaluated using transient open-circuit potential (OCP)-based L-Glu measurements. As a result, the vEDH (M117F/K400N mutant)-immobilized electrode enabled electrochemical L-Glu detection under ambient oxygen without the need for an external electron mediator, unlike the wild-type enzyme. The created vEDH, together with the OCP sensor developed using it, paves the way for future development of miniaturized, real-time L-Glu monitoring systems with high temporal and spatial resolution. Full article
(This article belongs to the Special Issue Molecular Recognition and Biosensing)
Show Figures

Graphical abstract

59 pages, 10722 KB  
Review
Life with Boron: Steroid Architecture and the Chemistry of Marine Boronosteroids
by Valery M. Dembitsky, Alexander O. Terent’ev, Sergey V. Baranin and Romulus I. Scorei
Mar. Drugs 2026, 24(3), 113; https://doi.org/10.3390/md24030113 - 19 Mar 2026
Viewed by 232
Abstract
Marine invertebrates produce a remarkable diversity of polyhydroxylated steroids and secosteroids whose structural features—particularly vicinal (1,2-)diols, 1,3-diols, and clustered hydroxyl arrays—make them well suited for coordination with boron species. In the marine environment, where boron is abundant, chemically stable, and predominantly present as [...] Read more.
Marine invertebrates produce a remarkable diversity of polyhydroxylated steroids and secosteroids whose structural features—particularly vicinal (1,2-)diols, 1,3-diols, and clustered hydroxyl arrays—make them well suited for coordination with boron species. In the marine environment, where boron is abundant, chemically stable, and predominantly present as borate under mildly alkaline conditions, such interactions are not only plausible but may be widespread. This review examines the chemistry of boron–steroid complexation in marine systems, emphasizing how rigid steroidal frameworks preorganize diol motifs to form reversible yet stable borate esters under environmentally relevant conditions. We discuss how polyhydroxy steroids may exist in dynamic equilibria between free and boron-bound forms, with speciation governed by pH, boron concentration, and local microenvironmental factors rather than enzymatic control. Boron complexation can modulate key physicochemical properties, including solubility, conformation, and membrane affinity, thereby influencing the biological activity of marine steroids without covalent modification of the carbon framework. By integrating examples from sponges, echinoderms, and corals together with well-characterized model polyols, this review highlights boron complexation as an underrecognized but potentially important factor influencing the structure, function, and bioactivity of marine steroid metabolites. Full article
(This article belongs to the Section Structural Studies on Marine Natural Products)
Show Figures

Graphical abstract

15 pages, 2832 KB  
Review
Glycation of Salivary Aldehyde Dehydrogenase: Emerging Molecular Mechanisms and Clinical Implications in Oral Disease
by Masood Alam Khan and Hina Younus
Life 2026, 16(3), 463; https://doi.org/10.3390/life16030463 - 12 Mar 2026
Viewed by 238
Abstract
Salivary aldehyde dehydrogenases (ALDHs), particularly ALDH3A1 and ALDH1A1, serve as frontline enzymatic defenses in the oral cavity, detoxifying reactive aldehydes generated through metabolic activity, microbial fermentation, and environmental exposures. These enzymes are essential for maintaining redox homeostasis, mucosal integrity, and immune modulation. However, [...] Read more.
Salivary aldehyde dehydrogenases (ALDHs), particularly ALDH3A1 and ALDH1A1, serve as frontline enzymatic defenses in the oral cavity, detoxifying reactive aldehydes generated through metabolic activity, microbial fermentation, and environmental exposures. These enzymes are essential for maintaining redox homeostasis, mucosal integrity, and immune modulation. However, under chronic metabolic stress, such as in diabetes, oral inflammation, and cancer, salivary ALDHs become vulnerable to non-enzymatic glycation by reactive carbonyl species like methylglyoxal. This modification impairs cofactor binding, catalytic activity, and structural stability, thereby compromising detoxification capacity at a time of heightened aldehyde burden. This review provides the first insights into ALDH glycation and particularly that of salivary ALDH, examining its structural mechanisms, disease-specific consequences, and emerging protective strategies. Special focus is given to natural compounds, including curcumin, thymoquinone, resveratrol, carnosine, and EGCG, that prevent glycation or restore ALDH function via carbonyl scavenging, antioxidant activation, and NAD+/SIRT1 pathway modulation. We also highlight critical research gaps, such as the absence of site-specific glycation maps, lack of salivary gland-based models, and limited availability of ALDH3A1-specific activators. Importantly, we propose that the glycation status of salivary ALDHs may serve as a non-invasive biomarker of oxidative stress and therapeutic response in metabolic and inflammatory disorders. By bridging biochemical insights with translational potential, this review establishes ALDH glycation as a mechanistic and clinically actionable axis in oral and systemic health. Full article
(This article belongs to the Special Issue The Oral-Systemic Link in Chronic Mucosal Diseases)
Show Figures

Figure 1

16 pages, 3612 KB  
Article
Microwave Pretreatment of Peanuts Modulates Oil Body Emulsion Stability: Mechanism and Application as a Source Modification Strategy for Efficient Demulsification
by Nan Hai and Fusheng Chen
Foods 2026, 15(5), 951; https://doi.org/10.3390/foods15050951 - 7 Mar 2026
Viewed by 267
Abstract
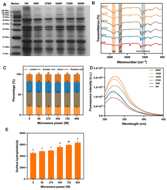
This study investigated microwave pretreatment (0–900 W) of peanuts as a source modification strategy to reduce the stability of peanut oil body emulsions (POBEs) and improve aqueous enzymatic extraction. Results indicated that higher power treatment (≥540 W) significantly destabilized POBE. The optimal condition [...] Read more.
This study investigated microwave pretreatment (0–900 W) of peanuts as a source modification strategy to reduce the stability of peanut oil body emulsions (POBEs) and improve aqueous enzymatic extraction. Results indicated that higher power treatment (≥540 W) significantly destabilized POBE. The optimal condition at 720 W increased POBE extraction yield and demulsification rate by 16.82% and 46.32%, respectively, compared with the control. This destabilization was attributed to marked changes in interfacial properties, including decreased apparent viscosity, lowered absolute ζ-potential (from 35.93 mV to 27.09 mV), increased particle size (from 1177.16 nm to 1976.98 nm), and the microstructure of droplet aggregation. Compositional analysis revealed that microwave treatment induced POBE reorganization, characterized by increased lipid and phospholipid contents alongside reduced moisture, solid, and protein levels. Further interfacial protein analysis revealed that exposure triggered protein conformational unfolding, hydrophobic group exposure, and subsequent aggregation, which weakened protein adsorption at the interface and reduced the mechanical strength of the interfacial film. These findings elucidate the mechanism of microwave-induced emulsion instability, providing a theoretical basis for enhancing oil extraction efficiency through raw material pretreatment. Full article
Show Figures

Figure 1

23 pages, 1220 KB  
Review
Toward Sustainable Testosterone Manufacturing: Green Chemistry and Microbial Biotransformation Approaches
by José M. Fernández-Cañón and Alejandro Chamizo-Ampudia
Int. J. Mol. Sci. 2026, 27(5), 2444; https://doi.org/10.3390/ijms27052444 - 6 Mar 2026
Viewed by 437
Abstract
Testosterone is a vital steroid hormone with important physiological roles and broad clinical significance, serving as a central molecular precursor in the synthesis of many pharmacologically active steroids. Testosterone is traditionally produced through complex chemical synthesis routes that involve hazardous reagents, harsh conditions, [...] Read more.
Testosterone is a vital steroid hormone with important physiological roles and broad clinical significance, serving as a central molecular precursor in the synthesis of many pharmacologically active steroids. Testosterone is traditionally produced through complex chemical synthesis routes that involve hazardous reagents, harsh conditions, and produce significant toxic waste. In recent decades, growing regulatory requirements and environmental sustainability goals have spurred the development of alternative biotechnological methods that use microbial biotransformation. This review offers a comparative analysis of chemical and biological methods for producing testosterone, focusing on microbial steroid biotransformation pathways and the key enzymatic steps involved in testosterone biosynthesis. It examines key advances in sterol breakdown, pathway engineering, and enzyme driven modifications, including the roles of 17β-hydroxysteroid dehydrogenases and cytochrome P450 monooxygenases. The performance, specificity, and environmental impacts of bacterial and fungal cells as cell factories, especially Mycolicibacterium and Aspergillus species, are critically analyzed within the framework of modern green chemistry principles. Overall, by combining molecular insights with process considerations, this review illustrates how microbial platforms could complement and gradually transform traditional chemical synthesis methods, promoting a shift toward more sustainable steroid hormone production through engineered biocatalysts. Full article
(This article belongs to the Special Issue Biotransformation and Engineering of Fungals and Microalgae)
Show Figures

Figure 1

19 pages, 1048 KB  
Review
State-of-the-Art Perspectives on Postbiotic-Oriented Systems Derived from Fermented Medicinal Plant Extracts
by Vanja Travičić, Lato Pezo, Mirjana Sulejmanović, Dina Tenji, Milica Perović, Gordana Ćetković and Nenad Ćetković
Foods 2026, 15(5), 864; https://doi.org/10.3390/foods15050864 - 4 Mar 2026
Viewed by 243
Abstract
Fermentation is increasingly used as a controlled bioprocessing approach to modify medicinal plant extracts by selectively transforming phytochemicals while maintaining safety and compositional integrity. Controlled in vitro fermentation has gained attention as a practical method to generate stable, cell-independent bioactivity consistent with postbiotic [...] Read more.
Fermentation is increasingly used as a controlled bioprocessing approach to modify medicinal plant extracts by selectively transforming phytochemicals while maintaining safety and compositional integrity. Controlled in vitro fermentation has gained attention as a practical method to generate stable, cell-independent bioactivity consistent with postbiotic concepts. This review examines Scopus-indexed studies on fermented medicinal plant extracts, focusing on microbial platforms, fermentation strategies, dominant biotransformation pathways, and functional outcomes. Evidence indicates that fermentation is not a uniform process but follows platform-specific enzymatic pathways that reshape phenolics, flavonoids, alkaloids, and polysaccharides. Lactic acid bacteria (LAB) are most frequently applied due to their safety profile and enzymatic capacity, while yeasts and filamentous fungi enable complementary matrix restructuring and deeper chemical modification. Across systems, fermentation-driven biotransformation produces bioactive profiles that persist independently of microbial viability, supporting a postbiotic-oriented interpretation. Applications have been reported in food, nutraceutical, cosmetic, and animal nutrition contexts, although clinical translation remains limited. Remaining challenges include incomplete mechanistic understanding, limited standardization, and unclear regulatory positioning. Full article
Show Figures

Figure 1

24 pages, 1960 KB  
Article
The Modification of Coffee Beans Through a Combination of Microbial and Enzymatic Processes
by Paulina Pakosz, Anna Bzducha-Wróbel, Beata Drużyńska and Rafał Wołosiak
Foods 2026, 15(5), 859; https://doi.org/10.3390/foods15050859 - 4 Mar 2026
Viewed by 255
Abstract
Fermentation with various microorganisms modifies the quality of coffee. In animal-digested coffee, enzymatic activity also affects coffee characteristics. However, limited information is available on in vitro coffee modification employing both mechanisms simultaneously in controlled conditions. In this study, robusta green beans were modified [...] Read more.
Fermentation with various microorganisms modifies the quality of coffee. In animal-digested coffee, enzymatic activity also affects coffee characteristics. However, limited information is available on in vitro coffee modification employing both mechanisms simultaneously in controlled conditions. In this study, robusta green beans were modified with selected bacterial species (Bacillus subtilis, Gluconobacter sp., Lactiplantibacillus plantarum) and pepsin, which was introduced at the soaking or fermentation stage. The characteristics of green and roasted coffee were analyzed, including the amount of basic aroma precursors, antioxidant activity, acrylamide concentration and volatile organic compound (VOC) content. The number of bacterial cells increased by 1.95–2.64 logCFU/mL during the modification process; pepsin addition did not affect their growth significantly. The use of acid-producing bacteria (APB) resulted in higher consumption of sucrose but also in greater retention of bioactive compounds and higher antioxidant activity. The acrylamide content in fermented and roasted beans was below 10 μg/100 g dry matter; the lowest values were reported after modification with L. plantarum. The combination of tested bacterial and enzymatic processes changed the content and composition of VOCs. Further research should focus on sensory attributes as the result of the combined modification process. Full article
(This article belongs to the Section Food Microbiology)
Show Figures

Figure 1

15 pages, 2877 KB  
Article
Glycosylation Remodeling and Thermal Denaturation Dictate the Functional Diversification of Protein Z
by Jianyu Yang, Xiaoqi Zhang, Tuo Zhang, Huijuan Zhang, Zengwang Guo and Chenyan Lv
Foods 2026, 15(5), 853; https://doi.org/10.3390/foods15050853 - 4 Mar 2026
Viewed by 249
Abstract
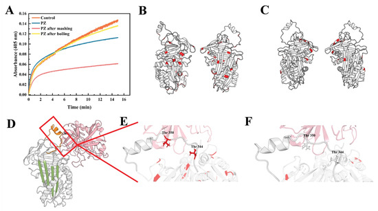
Protein Z (PZ) derived from barley malt has been identified as one of the key proteins contributing to foam stability. Recently, PZ was also recognized as an effective carrier, a functionality attributed to its serpin-like activities. This study investigated key structural-functional changes in [...] Read more.
Protein Z (PZ) derived from barley malt has been identified as one of the key proteins contributing to foam stability. Recently, PZ was also recognized as an effective carrier, a functionality attributed to its serpin-like activities. This study investigated key structural-functional changes in PZ during thermal processing (mashing and boiling). The structural modifications of PZ variants were analyzed using FT-IR (Fourier Transform Infrared Spectroscopy). The results indicated that the secondary structure of PZ, after mashing, did not change significantly, whereas the β-turn content of PZ after boiling increased to 24.08% ± 0.34%. Interfacial adsorption kinetics, coupled with structural analysis, revealed that PZ, after mashing, exhibited the highest foamability (41.4 ± 0.38%), which was associated with the highest diffusion rate constant (Kdiff) (1.05 ± 0.03). In contrast, PZ after boiling demonstrated superior foam stability (68.54 ± 1.12%), which correlated with the highest rearrangement rate constant (KR) (−6.13 ± 0.06). Moreover, PZ, after mashing, exhibited enhanced inhibitory activity, an effect associated with the removal of glycosylation at Thr344 and Thr350 (located in the reactive center loop of PZ) via enzymatic hydrolysis during the mashing process. In contrast, PZ after boiling resulted in a loss of thrombin inhibitory activity, consistent with protein denaturation at high temperatures. These findings elucidate how structural modifications affect the function of PZ during brewing, thereby providing a scientific foundation for its potential applications across multiple fields. Full article
(This article belongs to the Special Issue Recent Research on Function and Structure of Plant-Based Food Protein)
Show Figures

Figure 1

18 pages, 5386 KB  
Article
Late-Stage Functionalization of the Rifamycin Core via Click Chemistry Toward New Antibacterial Derivatives
by Lola Beeser, Daniel Armstrong, Marissa S. Fullerton, Isabella Beasley, Wyatt Treadway, Clara Nikkel, Mai Lan Ho, Braden Glenn, Catherine Mills, Shailesh Budhathoki, Jessie Parchman, Ryan Holdiness, Jake Smith, Zachary Hodge, Amanda L. Dragan, Mohammad Abrar Alam, Robert C. Shields, Daniel E. Voth and Irosha N. Nawarathne
Molecules 2026, 31(5), 847; https://doi.org/10.3390/molecules31050847 - 3 Mar 2026
Viewed by 482
Abstract
Antimicrobial resistance (AMR) threatens global health, particularly through the rise of multidrug-resistant tuberculosis (MDR-TB) and other critical bacterial infections such as methicillin-resistant Staphylococcus aureus (MRSA). Rifamycins remain frontline antibiotics but are increasingly undermined by resistance. Here, we introduce a click-enabled platform for the [...] Read more.
Antimicrobial resistance (AMR) threatens global health, particularly through the rise of multidrug-resistant tuberculosis (MDR-TB) and other critical bacterial infections such as methicillin-resistant Staphylococcus aureus (MRSA). Rifamycins remain frontline antibiotics but are increasingly undermined by resistance. Here, we introduce a click-enabled platform for the synthesis of C8-functionalized rifamycins, which can be converted in a single additional step into efficacious 3′-hydroxy-5′-aminobenzoxazinorifamycins (bxRifs) and enzymatically into 25-deacetylated rifamycins (deAcRifs), providing access to novel antibacterial scaffolds that expand beyond the scope of traditional C8 modifications. Accordingly, we establish a modular strategy for late-stage analog development of the complex natural product rifamycin S, wherein azido and alkyne functionalities are installed via tailored core chemistry and converted into 1,2,3-triazoles through copper(I)-catalyzed click chemistry. Another key feature of this work is the development of systematic HPLC purification methods, enabling the isolation of analytically pure compounds despite structural complexity. The resulting analogs exhibit distinct antibacterial profiles, notably against Gram-positive bacteria including MRSA and Streptococcus mutans, informing structure–activity relationships and offering a foundation for further optimization. This approach supports the rapid diversification of rifamycin scaffolds to combat the escalating threat of AMR, while also establishing a foundation for future discovery through bioorthogonal applications. Full article
(This article belongs to the Special Issue 30th Anniversary of Molecules—Recent Advances in Organic Chemistry)
Show Figures

Graphical abstract

19 pages, 15641 KB  
Article
Application of Enzyme Engineering and Synthetic Biology for Modulated Transformation of Fructooligosaccharides (FOSs) to Elucidate the Catalytic Mechanism of Fructofuranosidases
by Gan-Lin Chen, Jing Chen, Ling-Zhi Zhao, Bo Lin, Feng-Jin Zheng, Krishan K. Verma and Li-Fang Yang
Foods 2026, 15(5), 843; https://doi.org/10.3390/foods15050843 - 3 Mar 2026
Viewed by 228
Abstract
Fructooligosaccharides (FOSs) are plant-based prebiotics widely utilized in the food and pharmaceutical industries. As a major sugar-producing region, Guangxi holds significant potential for enzymatic production of FOS from sucrose. This study engineered a mutant enzyme, 142P-242K, to address the low catalytic activity characteristic [...] Read more.
Fructooligosaccharides (FOSs) are plant-based prebiotics widely utilized in the food and pharmaceutical industries. As a major sugar-producing region, Guangxi holds significant potential for enzymatic production of FOS from sucrose. This study engineered a mutant enzyme, 142P-242K, to address the low catalytic activity characteristic of wild-type enzymes. The mutation upregulated the FOS conversion efficiency from 29 to 52%, respectively. Optimal enzymatic activity was observed at 45 °C, pH 6.0, and in the presence of 1 mM Na+. Mechanistic investigations revealed that modifications to the catalytic domain pocket and shifts in substrate affinity were the primary factors driving enhanced FOS production. The accumulation of 1-Kestose (GF2) was attributed to the enhanced flexibility of the 142P-242K loop, which facilitates substrate access to the active site. However, the synthesis of nystose (GF3) from GF2 is hindered by the hydrophobic nature of the active site and strong hydrogen bonds binding GF2. Comparing the enzyme’s ability to produce FOS using sugarcane juice, sugarcane molasses, and adsorption-heating sugarcane molasses, it was determined that heat-adsorbed molasses yielded the highest FOS concentration (30.77%). This study offers a practical and cost-effective strategy for enzyme modification and efficient valorization of molasses. Full article
(This article belongs to the Special Issue Advances in Food Biotechnology and Enzyme Engineering)
Show Figures

Figure 1

18 pages, 2725 KB  
Article
Transgenic Tobacco as a Bioreactor for the Production of Bioactive and Triple-Helical Recombinant Type III Collagen
by Tairu Wu, Weisong Pan, Jiahao Pan, Yahui Wu, Wai Chin Li, Eric Po Keung Tsang and Chuan Wu
Plants 2026, 15(5), 774; https://doi.org/10.3390/plants15050774 - 3 Mar 2026
Viewed by 469
Abstract
Collagen is the primary protein in the extracellular matrix of human cells and the body and is essential for cell structure and function. Here, for the first time, we report a method for producing recombinant triple-helical collagen type III (rhCOL3) in transgenic tobacco [...] Read more.
Collagen is the primary protein in the extracellular matrix of human cells and the body and is essential for cell structure and function. Here, for the first time, we report a method for producing recombinant triple-helical collagen type III (rhCOL3) in transgenic tobacco as a bioreactor. We constructed a pMDV-COL3A1 vector containing the human type III collagen gene COL3A1, as well as a pMDV-COL3A1:5E vector that coexpressed COL3A1 and the enzymes required for its posttranslational modification. These two vectors were used to transform tobacco genetically. The COL3A1 gene was successfully coexpressed in tobacco plants with four enzymes that promote its posttranslational modification. The transcriptional level of COL3A1 in the transgenic lines coexpressing posttranslational modification genes was greater than that in the transgenic lines expressing only COL3A1. The enzyme-modified recombinant collagen was subsequently purified from a COL3A1:5E transgenic line. Our experimental results demonstrated that the terminal propeptides of plant-derived rhCOL3 can be correctly cleaved through the enzymatic hydrolysis of procollagen by coexpressed procollagen C proteinase (PCP) and procollagen N proteinase (PNP). The plant-derived rhCOL3 was thermally stable because the purified peptide chains can form a triple helix structure. Experiments have shown that plant-derived rhCOL3 has biological activity. In this study, functional recombinant full-length mature type III collagen with a triple-helix structure was successfully expressed in tobacco, providing a foundational plant-made material for future applications of collagen in human skin and bone repair in regenerative medicine. Full article
(This article belongs to the Topic Genetic Engineering in Agriculture, 2nd Edition)
Show Figures

Figure 1

32 pages, 1232 KB  
Review
Organic Framework-Based Nanozymes: Design, Property, and Application
by Feng Wang, Beidian Li, Mingtong Wang, Shuhao Huo, Bin Zou, Anzhou Ma, Guoqiang Zhuang and Ling Xu
Catalysts 2026, 16(3), 223; https://doi.org/10.3390/catal16030223 - 2 Mar 2026
Viewed by 455
Abstract
Although natural enzymes have a high catalytic activity as biocatalysts, they still face many limitations in practical applications, including high preparation and purification costs, poor environmental stability, and difficulties in recovery and reuse. Nanozymes are a class of synthetic nanomaterials with enzymatic catalytic [...] Read more.
Although natural enzymes have a high catalytic activity as biocatalysts, they still face many limitations in practical applications, including high preparation and purification costs, poor environmental stability, and difficulties in recovery and reuse. Nanozymes are a class of synthetic nanomaterials with enzymatic catalytic properties. They are regarded as promising alternatives to natural enzymes due to their low cost, good stability, adjustable catalytic activity, and easy surface modification. Among many nanozyme materials, metal–organic frameworks (MOFs) and covalent organic frameworks (COFs) have attracted much attention due to their high specific surface area, adjustable porosity, and stable framework structure. This review summarizes the latest research progress of nanozymes based on MOFs and COFs and reveals the catalytic properties of different enzymes (oxidase, peroxidase, catalase, glucose oxidase, superoxide dismutase, hydrolase) simulated by them. In addition, their potential applications in sensors and medical fields are discussed. Finally, this review discusses the current challenges and developments of organic framework-based nanozymes and provides suggestions for future research directions. Full article
(This article belongs to the Special Issue Catalysis and Sustainable Green Chemistry)
Show Figures

Graphical abstract

20 pages, 3203 KB  
Review
Synergistic Promotion of Phosphorus Uptake by Root Architecture and Exudates in Legume–Cereal Intercropping Systems: A Review
by Zirui Zhao, Peirui Yan, Zhijiang Chang, Lan Li, Yingtong Ge, Xin Wu, Xiangtong Shen, Min Ren, Ziran Li, Yalong Kang and Yuyun Wang
Agronomy 2026, 16(5), 543; https://doi.org/10.3390/agronomy16050543 - 28 Feb 2026
Viewed by 396
Abstract
Phosphorus, a non-renewable nutrient and limiting factor for crop growth, has drawn considerable attention due to the need to improve its use efficiency. Intercropping enhances phosphorus use efficiency by increasing biodiversity, thereby maintaining high productivity and ecosystem sustainability. The primary mechanisms through which [...] Read more.
Phosphorus, a non-renewable nutrient and limiting factor for crop growth, has drawn considerable attention due to the need to improve its use efficiency. Intercropping enhances phosphorus use efficiency by increasing biodiversity, thereby maintaining high productivity and ecosystem sustainability. The primary mechanisms through which intercropping systems enhance phosphorus uptake and utilization in crops encompass adaptive modifications in root morphology, the secretion of a variety of root exudates (including organic acids, phytosiderophores, and phosphatases), and the recruitment of beneficial microorganisms, such as plant growth-promoting rhizobacteria (PGPR). In this context, the remodeling of root architecture increases the soil contact area, while root exudates not only directly mobilize soil phosphorus reserves but also supply energy and signaling molecules to microorganisms, facilitating the targeted assembly of rhizosphere communities. These microorganisms further augment phosphorus transport and uptake through a series of processes involving “chemical dissolution, enzymatic mineralization, and hyphal transport.” This review systematically explores the synergistic interaction between root architecture and exudates in promoting efficient phosphorus utilization, with the aim of enhancing the understanding of the regulatory mechanisms governing subterranean inter root interactions. Future research should investigate the biological underpinnings of subterranean interactions within intercropping systems that improve phosphorus efficiency. This can be achieved by concentrating on gene interaction networks associated with phosphorus uptake, transport, and utilization; rhizosphere metabolites; beneficial functional microorganisms; real-time monitoring of high-throughput phenotypes; and simulations and optimizations based on artificial intelligence. Full article
(This article belongs to the Section Soil and Plant Nutrition)
Show Figures

Figure 1

42 pages, 2674 KB  
Review
Biopolymer-Modified Membranes for Sustainable MBRs: Surface-Chemistry Design Rules and Micropollutant Bioconversion Pathways
by Marcin H. Kudzin, Zdzisława Mrozińska and Renata Żyłła
Water 2026, 18(5), 571; https://doi.org/10.3390/w18050571 - 27 Feb 2026
Viewed by 240
Abstract
Membrane bioreactors (MBRs) exhibit highly variable removal efficiencies for pharmaceutical metabolites and organic micropollutants, even under similar operating conditions. Diclofenac and carbamazepine, for instance, show elimination rates that differ markedly across installations and studies. The membrane’s separation parameters—pore size, diameter, or structure—and the [...] Read more.
Membrane bioreactors (MBRs) exhibit highly variable removal efficiencies for pharmaceutical metabolites and organic micropollutants, even under similar operating conditions. Diclofenac and carbamazepine, for instance, show elimination rates that differ markedly across installations and studies. The membrane’s separation parameters—pore size, diameter, or structure—and the chemical nature of its material do not fully explain these differences. Instead, processes at the sludge–membrane interface, particularly sorption and biofilm-related interactions, appear to dominate. Recent studies indicate that MBR performance depends largely on events at the membrane surface: microbial adhesion mechanisms, biofilm development, and community organization. Better pollutant removal stems from prolonged contact with the biofilm and transformation within this layer, not from mechanical filtration alone. Here, we examine membrane surface modification strategies using biopolymers (cellulose, chitosan, and alginate) and their effects on membrane–biofilm interactions. Research suggests that effective biopolymer coatings for MBRs must stabilize the hydration layer, maintain near-neutral surface charge, show moderate cross-linking density for durability and flexibility, and create controlled nanotopography that favors porous, active biofilms over compact sludge layers. This understanding supports the development of durable, low-energy MBR membranes with improved stability and more predictable micropollutant removal in real-world applications. Full article
(This article belongs to the Section Wastewater Treatment and Reuse)
Show Figures

Figure 1

Back to TopTop