Glycosylation Remodeling and Thermal Denaturation Dictate the Functional Diversification of Protein Z
Abstract
1. Introduction
2. Materials and Methods
2.1. Chemical and Materials
2.2. Preparation of Protein Z After Different Processing
2.2.1. Mashing and Boiling Wort Preparation
2.2.2. Protein Preparation
2.3. Composition Differences Between PZ Molecules with Different Processing
2.3.1. The Browning Intensity and the Content of Maillard Reaction Product
2.3.2. Free Amino Loss Percentage
2.4. Structural Differences Between PZ Molecules with Different Processing
2.4.1. The Secondary Structure of Protein
2.4.2. The Tertiary Structure of Protein
2.5. The Thermal Stability of PZ Molecules with Different Processing
2.6. The Air/Water Interface Properties of PZ Molecules with Different Processing
2.6.1. The Foaming Performance
2.6.2. Interfacial Adsorption Kinetics Measurement of Protein
2.7. Thrombin Inhibitory Activity of PZ Molecules with Different Processing
2.7.1. Determination of Thrombin Inhibition Kinetics
2.7.2. Protein-Protein Docking
2.7.3. Glycosylation Mass Spectrometry Analysis
2.8. Statistical Analysis
3. Results and Discussion
3.1. Preparation of Protein Z After Different Processing

3.2. Composition Differences Between PZ Molecules with Different Processing
3.3. Structural Differences Between PZ Molecules with Different Processing
3.4. The Thermal Stability of PZ Molecules with Different Processing
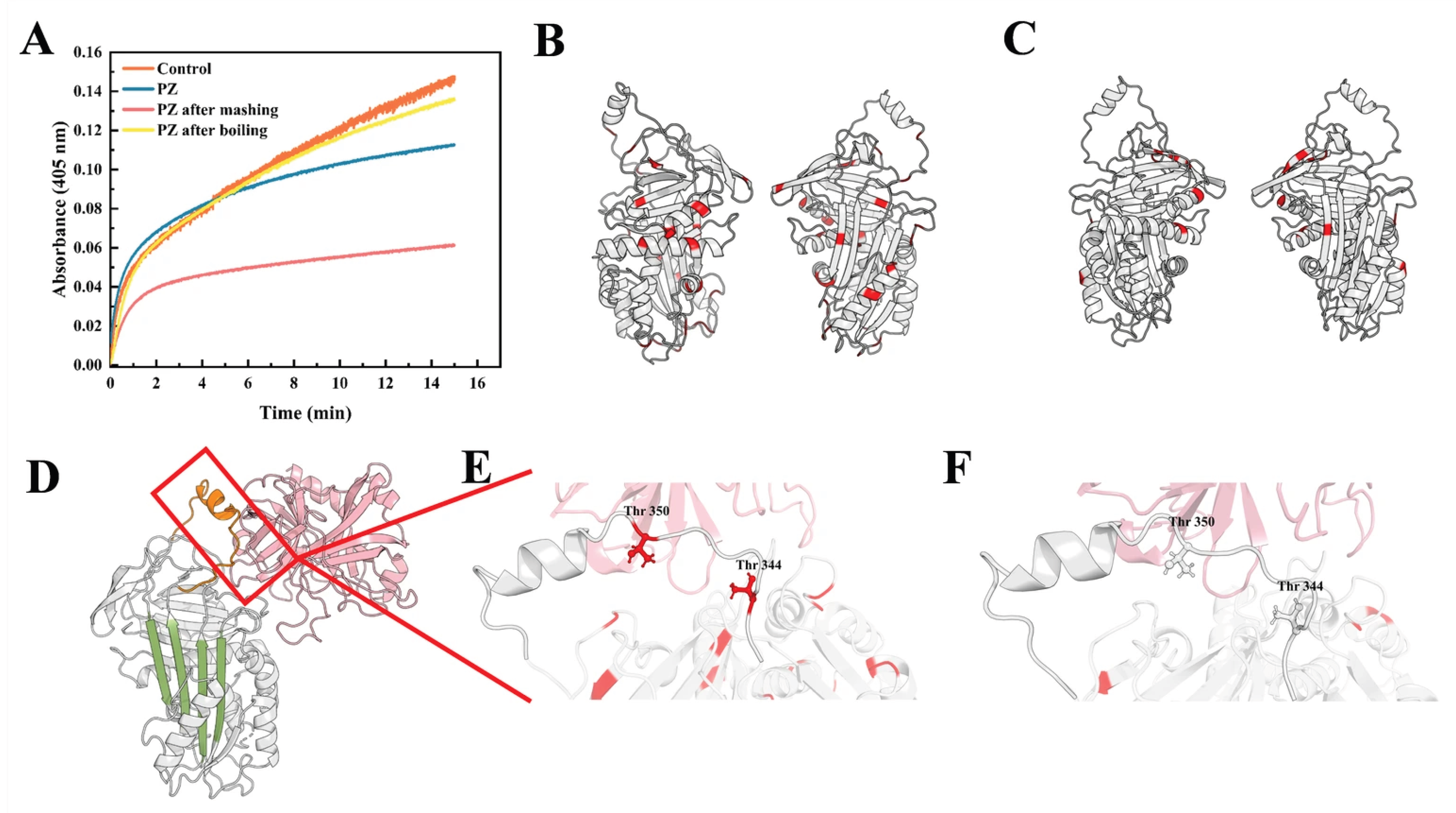
3.5. The Air/Water Interface Properties of PZ Molecules with Different Processing
3.6. Thrombin Inhibitory Activity of PZ Molecules with Different Processing
4. Conclusions
Author Contributions
Funding
Institutional Review Board Statement
Informed Consent Statement
Data Availability Statement
Conflicts of Interest
Abbreviations
| PZ | Protein Z |
| RCL | reactive center loop |
| Kdiff | diffusion rate constant |
| KP | penetration rate constant rearrangement rate constant |
| KR | rearrangement rate constant |
| FT-IR | Fourier Transform Infrared Spectroscopy |
| Tp | Temperature peak |
Appendix A



References
- Pang, X.; Yin, H.; Li, J.; Shi, Y.; Yang, Z. Molecular insights into the contribution of oak barrel aging to the aroma of beer with high alcohol content using SAFE-GC-O/AEDA and OAV calculation. Food Chem. 2025, 491, 145329. [Google Scholar] [CrossRef]
- Xu, C.; Zhang, X.; Sun, M.; Liu, H.; Lv, C. Interactions between humulinone derived from aged hops and protein Z enhance the foamability and foam stability. Food Chem. 2024, 434, 137449. [Google Scholar] [CrossRef]
- Iimure, T.; Kimura, T.; Araki, S.; Kihara, M.; Sato, M.; Yamada, S.; Shigyou, T.; Sato, K. Mutation Analysis of Barley Malt Protein Z4 and Protein Z7 on Beer Foam Stability. J. Agric. Food Chem. 2012, 60, 1548–1554. [Google Scholar] [CrossRef]
- Hejgaard, J. Purification and properties of protein Z–a major albumin of barley endosperm. Physiol. Plant. 1982, 54, 174–182. [Google Scholar] [CrossRef]
- Kaczyński, P.; Iwaniuk, P.; Hrynko, I.; Łuniewski, S.; Łozowicka, B. The effect of the multi-stage process of wheat beer brewing on the behavior of pesticides according to their physicochemical properties. Food Control 2024, 160, 110356. [Google Scholar] [CrossRef]
- Kerr, E.D.; Caboche, C.H.; Schulz, B.L. Posttranslational modifications drive protein stability to control the dynamic beer brewing proteome. Mol. Cell. Proteom. 2019, 18, 1721–1731. [Google Scholar] [CrossRef]
- Estracanholli, E.; Barreiro, J.; Diegues, F.; Bagnato, V. Real time quantification of carbohydrates in beer wort by FTIR and neural network analysis. J. Food Sci. Technol. 2024, 1–8. [Google Scholar] [CrossRef]
- Iimure, T.; Nankaku, N.; Kihara, M.; Yamada, S.; Sato, K. Proteome analysis of the wort boiling process. Food Res. Int. 2012, 45, 262–271. [Google Scholar] [CrossRef]
- Hejgaard, J.; Rasmussen, S.; Brandt, A.; Svendsen, I. Sequence homology between barley endosperm protein Z and protease inhibitors of the α1-antitrypsin family. FEBS Lett. 1985, 180, 89–94. [Google Scholar] [CrossRef]
- Krishnan, B.; Gierasch, L.M. Dynamic local unfolding in the serpin α-1 antitrypsin provides a mechanism for loop insertion and polymerization. Nat. Struct. Mol. Biol. 2011, 18, 222–226. [Google Scholar] [CrossRef] [PubMed]
- Huntington, J.A.; Read, R.J.; Carrell, R.W. Structure of a serpin–protease complex shows inhibition by deformation. Nature 2000, 407, 923–926. [Google Scholar] [CrossRef]
- Li, J.; Cai, M.; Liu, Y.; Lv, C.; Zang, J.; Zhao, G.; Zhang, T. Structural basis for the effects of thermal treatment on soybean seed β-conglycinin. Food Res. Int. 2025, 205, 115976. [Google Scholar] [CrossRef]
- Jiang, Z.; Gan, J.; Wang, L.; Lv, C. Binding of curcumin to barley protein Z improves its solubility, stability and bioavailability. Food Chem. 2023, 399, 133952. [Google Scholar] [CrossRef]
- Han, Y.; Wang, J.; Li, Y.; Hang, Y.; Yin, X.; Li, Q. Circular dichroism and infrared spectroscopic characterization of secondary structure components of protein Z during mashing and boiling processes. Food Chem. 2015, 188, 201–209. [Google Scholar] [CrossRef]
- Hong, Z.; Xiao, N.; Li, L.; Li, Y.; Xie, X. Glycation of whey protein isolate and emulsions prepared by conjugates. J. Food Eng. 2022, 316, 110852. [Google Scholar] [CrossRef]
- Han, J.H.; Keum, D.H.; Lee, H.J.; Kim, Y.-J.; Jung, H.S.; Kim, D.H.; Kwon, H.C.; Shin, D.-M.; Han, S.G. Ultrasound-assisted Maillard reaction of Corynebacterium glutamicum protein: Impact on structure, taste, and plant-based meat applications. Ultrason. Sonochemistry 2025, 120, 107424. [Google Scholar] [CrossRef] [PubMed]
- Gu, F.; Kim, J.M.; Hayat, K.; Xia, S.; Feng, B.; Zhang, X. Characteristics and antioxidant activity of ultrafiltrated Maillard reaction products from a casein–glucose model system. Food Chem. 2009, 117, 48–54. [Google Scholar] [CrossRef]
- Li, Y.; Pei, Y.; Shan, Z.; Jiang, Y.; Cui, S.W.; He, Z.; Zhang, Y.; Wang, H. A pH-sensitive W/O/W emulsion-bound carboxymethyl chitosan-alginate hydrogel bead system through the Maillard reaction for probiotics intestine-targeted delivery. Food Hydrocoll. 2024, 153, 109956. [Google Scholar] [CrossRef]
- Ward, A.F.H.; Tordai, L. Time-Dependence of Boundary Tensions of Solutions I. The Role of Diffusion in Time-Effects. J. Chem. Phys. 1946, 14, 453–461. [Google Scholar] [CrossRef]
- Gaspar, A.; Crause, J.; Neitz, A. Identification of anticoagulant activities in the salivary glands of the soft tick, Ornithodoros savignyi. Exp. Appl. Acarol. 1995, 19, 117–127. [Google Scholar] [CrossRef]
- Xu, C.; Liu, H.; Sun, M.; Gao, Y.; Zhang, T.; Zhao, G.; Lv, C. Oral functional protein Z: Mitigation of thrombosis via thrombin inhibition to prevent cardiovascular disease. Colloids Surf. B Biointerfaces 2025, 251, 114569. [Google Scholar] [CrossRef]
- Wang, Y.; Liu, N.; Zou, Y.; Jie, J.; Liu, Z.; Zou, X. A robust label-free workflow for the immunoglobulin G subclass site-specific N-glycopeptides and the glycosylation of IgG 2 correlated with colorectal cancer. Talanta 2026, 296, 128326. [Google Scholar] [CrossRef]
- Yan, Z.; Liu, H.; Gao, C. Native-PAGE analysis of protein aggregation upon viral infection in mouse macrophages. STAR Protoc. 2022, 3, 101080. [Google Scholar] [CrossRef]
- Yang, H.; Zhang, Q.; Zeng, Y.; Cheng, C.; Coldea, T.E.; Zhao, H. Differences in structure, stability and antioxidant activity of melanoidins from lager and ale beers. LWT 2024, 205, 116517. [Google Scholar] [CrossRef]
- Zhang, Z.; Holden, G.; Wang, B.; Adhikari, B. Maillard reaction-based conjugation of Spirulina protein with maltodextrin using wet-heating route and characterisation of conjugates. Food Chem. 2023, 406, 134931. [Google Scholar] [CrossRef]
- Wang, S.; Guo, Q.; Ouyang, K.; Shu, W.; Yan, Z.; Zhao, Q. Tailoring the structure and functionality of Akebia trifoliata seed protein through Maillard-mediated conjugation with polysaccharide in aqueous media. Food Res. Int. 2026, 226, 118207. [Google Scholar] [CrossRef] [PubMed]
- Zhang, X.; Wang, Y.; Li, Z.; Li, Y.; Qi, B. Effects of polysaccharide type on the structure, interface behavior, and foam properties of soybean protein isolate hydrolysate-polysaccharide Maillard conjugates. Food Hydrocoll. 2024, 151, 109801. [Google Scholar] [CrossRef]
- Wang, D.; Li, H.; Hou, T.-Y.; Zhang, Z.-J.; Li, H.-Z. Effects of conjugated interactions between Perilla seed meal proteins and different polyphenols on the structural and functional properties of proteins. Food Chem. 2024, 433, 137345. [Google Scholar] [CrossRef]
- Liu, F.; Ma, C.; McClements, D.J.; Gao, Y. A comparative study of covalent and non-covalent interactions between zein and polyphenols in ethanol-water solution. Food Hydrocoll. 2017, 63, 625–634. [Google Scholar] [CrossRef]
- Funahashi, J.; Takano, K.; Yamagata, Y.; Yutani, K. Positive contribution of hydration structure on the surface of human lysozyme to the conformational stability. J. Biol. Chem. 2002, 277, 21792–21800. [Google Scholar] [CrossRef] [PubMed]
- Lee, J.; Kang, J.; Imm, J.-Y.; Yang, H. Insights into the foaming properties of adzuki bean protein isolate as an alternative to egg white protein: Physicochemical and interfacial behaviors in foam decay mechanisms. Food Hydrocoll. 2026, 170, 111678. [Google Scholar] [CrossRef]
- Ma, X.; Habibi, M.; Sagis, L.M. Air-water interfacial and foaming properties of lupin protein-polysaccharide soluble complexes: Role of physicochemical properties, morphological characteristics, and flexibility. Food Hydrocoll. 2025, 165, 111247. [Google Scholar] [CrossRef]
- Fan, H.; Wang, X.; Zhu, J.; Robillard, G.T.; Mark, A.E. Molecular dynamics simulations of the hydrophobin SC3 at a hydrophobic/hydrophilic interface. Proteins Struct. Funct. Bioinform. 2006, 64, 863–873. [Google Scholar] [CrossRef] [PubMed]
- Zhang, Y.; Jin, H.; Wang, Y.; Li, E.; Ali, S.; Fan, X.; Song, Y.; Sun, Y.; Sheng, L. Influence of synergistic/competitive interactions of nonionic emulsifiers and proteins on the foam stability of whole egg liquids: Based on air-water and oil-water dual interface perspectives. Food Hydrocoll. 2025, 158, 110580. [Google Scholar] [CrossRef]
- Zhan, F.; Li, J.; Youssef, M.; Li, B. Enhancement of foam stability parallel with foamability of the foam stabilized by sodium caseinate-based complex: Octenyl succinate starch acting a dual role. Food Hydrocoll. 2021, 113, 106479. [Google Scholar] [CrossRef]
- Whisstock, J.C.; Bottomley, S.P. Serpins’ mystery solved. Nature 2008, 455, 1189–1190. [Google Scholar] [CrossRef]
- Lukacs, C.M.; Zhong, J.Q.; Plotnick, M.I.; Rubin, H.; Cooperman, B.S.; Christianson, D.W. Arginine substitutions in the hinge region of antichymotrypsin affect serpin β-sheet rearrangement. Nat. Struct. Biol. 1996, 3, 888–893. [Google Scholar] [CrossRef]




| Kdiff | KP (×10−5) | KR (×10−3) | |
|---|---|---|---|
| PZ | 0.76 ± 0. 02 b | −79.77 ± 0.07 b | −4.94 ± 0.04 b |
| PZ after masing | 1.05 ± 0.03 a | −74.87 ± 0.08 a | −4.42 ± 0.03 a |
| PZ after boiling | 0.74 ± 0.01 c | −109.00 ± 0.08 c | −6.13 ± 0.06 c |
| PZ | PZ After Mashing | |||
|---|---|---|---|---|
| Residues Position | Mods (Variable) | Molecular Weight of Glycan Glycan Chain | Mods (Variable) | Molecular Weight of Glycan Glycan Chain |
| Ser50 | OGlycan/1021.3598 | HexNAc(2)Hex(1)Fuc(1)NeuGc(1) | - | |
| Ser41 | OGlycan/406.1587 | HexNAc(2) | - | |
| Ser44 | OGlycan/609.2381 | HexNAc(3) | - | |
| Ser50 | OGlycan/818.2804 | HexNAc(1)Hex(1)Fuc(1)NeuGc(1) | - | |
| Ser44 | OGlycan/609.2381 | HexNAc(3) | - | |
| Ser44 | OGlycan/818.2804 | HexNAc(1)Hex(1)Fuc(1)NeuGc(1) | - | |
| Ser50 | OGlycan/1850.6926 | HexNAc(6)Hex(3)Fuc(1) | - | |
| Ser50 | OGlycan/1313.4756 | HexNAc(2)Hex(2)Fuc(2)NeuAc(1) | - | |
| Thr53 | OGlycan/1238.4184 | HexNAc(1)Hex(1)NeuAc(3) | - | |
| Thr344 | OGlycan/947.323 | HexNAc(1)Hex(1)NeuAc(2) | - | |
| Thr350 | OGlycan/672.2225 | HexNAc(1)Hex(1)NeuGc(1) | - | |
| Thr350 | OGlycan/673.2429 | HexNAc(1)Hex(2)Fuc(1) | - | |
Disclaimer/Publisher’s Note: The statements, opinions and data contained in all publications are solely those of the individual author(s) and contributor(s) and not of MDPI and/or the editor(s). MDPI and/or the editor(s) disclaim responsibility for any injury to people or property resulting from any ideas, methods, instructions or products referred to in the content. |
© 2026 by the authors. Licensee MDPI, Basel, Switzerland. This article is an open access article distributed under the terms and conditions of the Creative Commons Attribution (CC BY) license.
Share and Cite
Yang, J.; Zhang, X.; Zhang, T.; Zhang, H.; Guo, Z.; Lv, C. Glycosylation Remodeling and Thermal Denaturation Dictate the Functional Diversification of Protein Z. Foods 2026, 15, 853. https://doi.org/10.3390/foods15050853
Yang J, Zhang X, Zhang T, Zhang H, Guo Z, Lv C. Glycosylation Remodeling and Thermal Denaturation Dictate the Functional Diversification of Protein Z. Foods. 2026; 15(5):853. https://doi.org/10.3390/foods15050853
Chicago/Turabian StyleYang, Jianyu, Xiaoqi Zhang, Tuo Zhang, Huijuan Zhang, Zengwang Guo, and Chenyan Lv. 2026. "Glycosylation Remodeling and Thermal Denaturation Dictate the Functional Diversification of Protein Z" Foods 15, no. 5: 853. https://doi.org/10.3390/foods15050853
APA StyleYang, J., Zhang, X., Zhang, T., Zhang, H., Guo, Z., & Lv, C. (2026). Glycosylation Remodeling and Thermal Denaturation Dictate the Functional Diversification of Protein Z. Foods, 15(5), 853. https://doi.org/10.3390/foods15050853

