Sign in to use this feature.

Years

Between: -

Subjects

remove_circle_outline
remove_circle_outline
remove_circle_outline
remove_circle_outline

Journals

Article Types

Countries / Regions

Search Results (11)

Search Parameters:
Keywords = engineered ascorbate peroxidase

Order results
Result details
Results per page
Select all
Export citation of selected articles as:
25 pages, 6588 KB  
Article
Overexpression of Abiotic Stress-Responsive SsCor413-1 Gene Enhances Salt and Drought Tolerance in Sugarcane (Saccharum spp. Hybrid)
by Selvarajan Dharshini, Thangavel Swathi, L. Ananda Lekshmi, Sakthivel Surya Krishna, S. R. Harish Chandar, Vadakkenchery Mohanan Manoj, Jayanarayanan Ashwin Narayan, Thelakat Sasikumar Sarath Padmanabhan, Ramanathan Valarmathi, Raja Arun Kumar, Parasuraman Boominathan and Chinnaswamy Appunu
Int. J. Mol. Sci. 2025, 26(20), 9868; https://doi.org/10.3390/ijms26209868 - 10 Oct 2025
Cited by 1 | Viewed by 826
Abstract
The cold-regulated (Cor413) gene family encodes plant-specific, multispanning transmembrane proteins that localize to the plasma and thylakoid membranes; these genes are regulated by environmental stimuli. In this study, the Cor413-1 gene, isolated from the drought and saline-tolerant wild species Saccharum spontaneum [...] Read more.
The cold-regulated (Cor413) gene family encodes plant-specific, multispanning transmembrane proteins that localize to the plasma and thylakoid membranes; these genes are regulated by environmental stimuli. In this study, the Cor413-1 gene, isolated from the drought and saline-tolerant wild species Saccharum spontaneum, was engineered into the elite sugarcane cultivar Co 86032 to produce a commercially superior cultivar with improved abiotic stress tolerance. Expression analysis of the Cor413-1 gene transgenic lines under drought and salinity stress exhibited distinct gene expression patterns. During stress conditions, transgenic events, such as Cor413-9 and Cor413-3, showed notable resilience to salt stress and had a high relative expression of the Cor413-1 gene and other stress-related genes. The evaluation of physiological parameters showed that under stress conditions, transgenic events experienced milder wilting and less cell membrane injury than the non-transgenic control. Transgenic lines also demonstrated elevated relative water content and better photosynthetic efficiency, with events like Cor413-10 and Cor413-12 showing exceptional performance. Biochemical analyses indicated elevated proline content, higher activity of enzymatic antioxidants such as sodium dismutase (SOD), catalase (CAT), and ascorbate peroxidase (APX), and a low level of malondialdehyde MDA production in the transgenic lines. Thus, demonstrating the potential of the Cor413-1 gene for developing multiple stress-tolerant cultivars. Full article
(This article belongs to the Special Issue Plant Responses to Biotic and Abiotic Stresses)
Show Figures

Figure 1

27 pages, 2972 KB  
Review
Next-Generation Protein–Ligand Interaction Networks: APEX as a Powerful Technology
by José Miguel Quintero-Ferrer, Lucas Silva de Oliveira, Paula Marian Vieira Goulart, Thiago Albuquerque Souza Campos, Coralie Martin, Philippe Grellier, Izabela Marques Dourado Bastos and Sébastien Charneau
Proteomes 2025, 13(3), 26; https://doi.org/10.3390/proteomes13030026 - 23 Jun 2025
Viewed by 3797
Abstract
Peroxidases are essential enzymes that catalyze redox reactions, with wide-ranging biological implications. Among these, an enhanced ascorbate peroxidase (APEX) has emerged as a valuable tool for studying intricate intracellular events with spatiotemporal precision, particularly in protein–protein, protein–RNA, and protein–DNA interaction networks in living [...] Read more.
Peroxidases are essential enzymes that catalyze redox reactions, with wide-ranging biological implications. Among these, an enhanced ascorbate peroxidase (APEX) has emerged as a valuable tool for studying intricate intracellular events with spatiotemporal precision, particularly in protein–protein, protein–RNA, and protein–DNA interaction networks in living cells. This review discusses APEX’s structural and functional attributes, its evolution through genetic engineering, and its transformative applications in high-resolution mapping used for proteomic and transcriptomic studies. Furthermore, it highlights recent advancements in substrate innovation and addresses current challenges and future directions in leveraging APEX for cutting-edge biological research. Full article
(This article belongs to the Section Spatio-Temporal Proteomics)
Show Figures

Graphical abstract

14 pages, 1647 KB  
Article
The Effect of Ascorbic Acid on Salt Tolerance and Seedling Performance in Triticum durum Defs. ‘Douma 3’ Under Salinity Stress in Syria
by Nour Ali, Anikó Nyéki, Aïda Jalloul and Tarek Alahmad
Agronomy 2024, 14(12), 2982; https://doi.org/10.3390/agronomy14122982 - 14 Dec 2024
Viewed by 3830
Abstract
This study was conducted to evaluate the laboratory tolerance of the durum wheat cultivar (Douma 3) when treated with two levels of ascorbic acid (5 ppm and 10 ppm, in addition to a control treatment soaked in water) under two levels of salt [...] Read more.
This study was conducted to evaluate the laboratory tolerance of the durum wheat cultivar (Douma 3) when treated with two levels of ascorbic acid (5 ppm and 10 ppm, in addition to a control treatment soaked in water) under two levels of salt stress (50 mM and 100 mM NaCl, in addition to a control). The experiment took place at the Field Crops Department labs, Faculty of Agricultural Engineering, University of Damascus, during the 2022–2023 agricultural season. The aim was to study the effect of ascorbic acid on seed reserve utilization efficiency, peroxidase enzyme activity, and its role in salt stress tolerance. The experiment followed a randomized complete block design (RCBD) using factorial ANOVA with two replicates. The results showed significant differences between the treatments, with the priming of seeds soaked in a 5 ppm ascorbic acid solution (A1) significantly outperforming in terms of seedling dry weight (22.67 mg/seedling), remaining seed dry weight (7.5 mg/seed), seed reserve utilization efficiency (0.47 mg/mg), and salt tolerance index (89.80%). Simple correlation analysis showed a significant positive correlation between seedling dry weight (SDW), seed reserve utilization efficiency (SRUE) (0.881), and salt tolerance index (STI) (0.746 *). However, a negative and non-significant relationship was observed between the remaining seed dry weight (RSDW) and other traits. Moreover, SRUE had a significant positive correlation with STI (0.814). Both total soluble protein concentrations and peroxidase enzyme activity increased under salt stress conditions following pre-treatment with ascorbic acid compared to the control. The highest protein concentration and peroxidase enzyme activity were observed with the 5 ppm ascorbic acid treatment (A1). Full article
(This article belongs to the Section Plant-Crop Biology and Biochemistry)
Show Figures

Figure 1

13 pages, 6394 KB  
Article
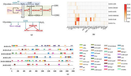
Functional Characterization of Sugar Beet M14 Antioxidant Enzymes in Plant Salt Stress Tolerance
by Jinna Li, Bing Yu, Chunquan Ma, Hongli Li, Desheng Jiang, Jingdong Nan, Meng Xu, He Liu, Sixue Chen, Huizi Duanmu and Haiying Li
Antioxidants 2023, 12(1), 57; https://doi.org/10.3390/antiox12010057 - 27 Dec 2022
Cited by 16 | Viewed by 3282
Abstract
Salt stress can cause cellular dehydration, which induces oxidative stress by increasing the production of reactive oxygen species (ROS) in plants. They may play signaling roles and cause structural damages to the cells. To overcome the negative impacts, the plant ROS scavenging system [...] Read more.
Salt stress can cause cellular dehydration, which induces oxidative stress by increasing the production of reactive oxygen species (ROS) in plants. They may play signaling roles and cause structural damages to the cells. To overcome the negative impacts, the plant ROS scavenging system plays a vital role in maintaining the cellular redox homeostasis. The special sugar beet apomictic monosomic additional M14 line (BvM14) showed strong salt stress tolerance. Comparative proteomics revealed that six antioxidant enzymes (glycolate oxidase (GOX), peroxiredoxin (PrxR), thioredoxin (Trx), ascorbate peroxidase (APX), monodehydroascorbate reductase (MDHAR), and dehydroascorbate reductase3 (DHAR3)) in BvM14 were responsive to salt stress. In this work, the full-length cDNAs of genes encoding these enzymes in the redox system were cloned from the BvM14. Ectopic expression of the six genes reduced the oxidative damage of transgenic plants by regulating the contents of hydrogen peroxide (H2O2), malondialdehyde (MDA), ascorbic acid (AsA), and glutathione (GSH), and thus enhanced the tolerance of transgenic plants to salt stress. This work has charecterized the roles that the antioxidant enzymes play in the BvM14 response to salt stress and provided useful genetic resources for engineering and marker-based breeding of crops that are sensitive to salt stress. Full article
Show Figures

Figure 1

15 pages, 2646 KB  
Article
Effects of Iron Oxide Nanoparticles (Fe3O4) on Growth, Photosynthesis, Antioxidant Activity and Distribution of Mineral Elements in Wheat (Triticum aestivum) Plants
by Yingming Feng, Vladimir D. Kreslavski, Alexander N. Shmarev, Anatoli A. Ivanov, Sergey K. Zharmukhamedov, Anatoliy Kosobryukhov, Min Yu, Suleyman I. Allakhverdiev and Sergey Shabala
Plants 2022, 11(14), 1894; https://doi.org/10.3390/plants11141894 - 21 Jul 2022
Cited by 168 | Viewed by 9791
Abstract
Engineered nanoparticles (NPs) are considered potential agents for agriculture as fertilizers and growth enhancers. However, their action spectrum differs strongly, depending on the type of NP, its concentrations, and plant species per se, ranging from growth stimulation to toxicity. This work aimed to [...] Read more.
Engineered nanoparticles (NPs) are considered potential agents for agriculture as fertilizers and growth enhancers. However, their action spectrum differs strongly, depending on the type of NP, its concentrations, and plant species per se, ranging from growth stimulation to toxicity. This work aimed to investigate effects of iron oxide (Fe3O4) NPs on growth, photosynthesis, respiration, antioxidant activity, and leaf mineral content of wheat plants. Wheat seeds were treated with NP for 3 h and plants were grown in the soil at two light intensities, 120 and 300 μmol (photons) m−2·s−1, followed by physiological assessment at several time points. High NP treatment (200 and 500 mg·L−1) enhanced plant growth, photosynthesis and respiration, as well as increasing the content of photosynthetic pigments in leaves. This effect depended on both the light intensity during plant growth and the age of the plants. Regardless of concentration and light intensity, an effect of NPs on the primary photochemical processes was not observed. Seed treatment with NP also led to increased activity of ascorbate peroxidase and reduced malondialdehyde (MDA) content in roots and leaves. Treatment with Fe3O4 also led to noticeable increases in the leaf Fe, P, and K content. It is concluded that iron oxide (Fe3O4)-based NP could enhance plant growth by improving photosynthetic performance and the availability of Fe and P. Full article
(This article belongs to the Special Issue New Insights into Plants' Defense Mechanisms against Abiotic Stresses)
Show Figures

Figure 1

12 pages, 18548 KB  
Article
Marker-Free Rice (Oryza sativa L. cv. IR 64) Overexpressing PDH45 Gene Confers Salinity Tolerance by Maintaining Photosynthesis and Antioxidant Machinery
by Ranjan Kumar Sahoo, Renu Tuteja, Ritu Gill, Juan Francisco Jiménez Bremont, Sarvajeet Singh Gill and Narendra Tuteja
Antioxidants 2022, 11(4), 770; https://doi.org/10.3390/antiox11040770 - 12 Apr 2022
Cited by 6 | Viewed by 3510
Abstract
Helicases function as key enzymes in salinity stress tolerance, and the role and function of PDH45 (pea DNA helicase 45) in stress tolerance have been reported in different crops with selectable markers, raising public and regulatory concerns. In the present study, we developed [...] Read more.
Helicases function as key enzymes in salinity stress tolerance, and the role and function of PDH45 (pea DNA helicase 45) in stress tolerance have been reported in different crops with selectable markers, raising public and regulatory concerns. In the present study, we developed five lines of marker-free PDH45-overexpressing transgenic lines of rice (Oryza sativa L. cv. IR64). The overexpression of PDH45 driven by CaMV35S promoter in transgenic rice conferred high salinity (200 mM NaCl) tolerance in the T1 generation. Molecular attributes such as PCR, RT-PCR, and Southern and Western blot analyses confirmed stable integration and expression of the PDH45 gene in the PDH45-overexpressing lines. We observed higher endogenous levels of sugars (glucose and fructose) and hormones (GA, zeatin, and IAA) in the transgenic lines in comparison to control plants (empty vector (VC) and wild type (WT)) under salt treatments. Furthermore, photosynthetic characteristics such as net photosynthetic rate (Pn), stomatal conductance (gs), intercellular CO2 (Ci), and chlorophyll (Chl) content were significantly higher in transgenic lines under salinity stress as compared to control plants. However, the maximum primary photochemical efficiency of PSII, as an estimated from variable to maximum chlorophyll a fluorescence (Fv/Fm), was identical in the transgenics to that in the control plants. The activities of antioxidant enzymes, such as catalase (CAT), ascorbate peroxidase (APX), glutathione reductase (GR), and guaiacol peroxidase (GPX), were significantly higher in transgenic lines in comparison to control plants, which helped in keeping the oxidative stress burden (MDA and H2O2) lesser on transgenic lines, thus protecting the growth and photosynthetic efficiency of the plants. Overall, the present research reports the development of marker-free PDH45-overexpressing transgenic lines for salt tolerance that can potentially avoid public and biosafety concerns and facilitate the commercialization of genetically engineered crop plants. Full article
Show Figures

Figure 1

21 pages, 5009 KB  
Article
Transcriptome Analysis Reveals Differentially Expressed Genes That Regulate Biosynthesis of the Active Compounds with Methyl Jasmonate in Rosemary Suspension Cells
by Deheng Yao, Zihao Zhang, Yukun Chen, Yuling Lin, Xuhan Xu and Zhongxiong Lai
Genes 2022, 13(1), 67; https://doi.org/10.3390/genes13010067 - 27 Dec 2021
Cited by 13 | Viewed by 4851
Abstract
To study the effects of Methyl jasmonates (MeJA) on rosemary suspension cells, the antioxidant enzymes’ change of activities under different concentrations of MeJA, including 0 (CK), 10 (M10), 50 (M50) and 100 μM MeJA (M100). The results demonstrated that MeJA treatments increased the [...] Read more.
To study the effects of Methyl jasmonates (MeJA) on rosemary suspension cells, the antioxidant enzymes’ change of activities under different concentrations of MeJA, including 0 (CK), 10 (M10), 50 (M50) and 100 μM MeJA (M100). The results demonstrated that MeJA treatments increased the activities of phenylalanine ammonla-lyase (PAL), superoxide dismutase (SOD), peroxidase (POD), catalase (CAT) and polyphenol oxidase (PPO) and reduced the contents of hydrogen peroxide (H2O2) and malondialdehyde (MDA), thus accelerating the ROS scavenging. Comparative transcriptome analysis of different concentrations of MeJA showed that a total of 7836, 6797 and 8310 genes were differentially expressed in the comparisons of CKvsM10, CKvsM50, CKvsM100, respectively. The analysis of differentially expressed genes (DEGs) showed phenylpropanoid biosynthesis, vitamin B6, ascorbate and aldarate metabolism-related genes were significantly enriched. The transcripts of flavonoid and terpenoid metabolism pathways and plant hormone signal transduction, especially the jasmonic acid (JA) signal-related genes, were differentially expressed in CKvsM50 and CKvsM100 comparisons. In addition, the transcription factors (TFs), e.g., MYC2, DELLA, MYB111 played a key role in rosemary suspension cells under MeJA treatments. qRT-PCR of eleven DEGs showed a high correlation between the RNA-seq and the qRT-PCR result. Taken together, MeJA alleviated peroxidative damage of the rosemary suspension cells in a wide concentration range via concentration-dependent differential expression patterns. This study provided a transcriptome sequence resource responding to MeJA and a valuable resource for the genetic and genomic studies of the active compounds engineering in rosemary. Full article
(This article belongs to the Special Issue Genetics and Evolution of Abiotic Stress Tolerance in Plants)
Show Figures

Figure 1

13 pages, 1915 KB  
Article
Boosting of Antioxidants and Alkaloids in Catharanthus roseus Suspension Cultures Using Silver Nanoparticles with Expression of CrMPK3 and STR Genes
by Ahmed Fouad, Adel E. Hegazy, Ehab Azab, Ebtihal Khojah and Tarek Kapiel
Plants 2021, 10(10), 2202; https://doi.org/10.3390/plants10102202 - 17 Oct 2021
Cited by 43 | Viewed by 5111
Abstract
Global agricultural systems are under unprecedented pressures due to climate change. Advanced nano-engineering can help increase crop yields while ensuring sustainability. Nanotechnology improves agricultural productivity by boosting input efficiency and reducing waste. Alkaloids as one of the numerous secondary metabolites that serve variety [...] Read more.
Global agricultural systems are under unprecedented pressures due to climate change. Advanced nano-engineering can help increase crop yields while ensuring sustainability. Nanotechnology improves agricultural productivity by boosting input efficiency and reducing waste. Alkaloids as one of the numerous secondary metabolites that serve variety of cellular functions essential for physiological processes. This study tests the competence of silver nanoparticles (AgNPs) in boosting alkaloids accumulation in Catharanthus roseus suspension cultures in relation to the expression of C. roseus Mitogen Activated Protein Kinase 3 (CrMPK3) and Strictosidine Synthase (STR) genes. Five concentrations (5, 10, 15, 20 and 25 mg·L−1) of AgNPs were utilized in addition to deionized water as control. Results reflected binary positive correlations among AgNPs concentration, oxidative stress indicated with increase in hydrogen peroxide and malondialdehyde contents, activities of ascorbate peroxidase and superoxide dismutase, expression of the regulatory gene CrMPK3 and the alkaloid biosynthetic gene STR as well as alkaloids accumulation. These correlations add to the growing evidence that AgNPs can trigger the accumulation of alkaloids in plant cells through a signaling pathway that involves hydrogen peroxide and MAPKs, leading to up-regulation of the biosynthetic genes, including STR gene. Full article
Show Figures

Figure 1

18 pages, 6170 KB  
Article
Proteomic Identification of Bombyx mori Organelles Using the Engineered Ascorbate Peroxidase APEX and Development of Silkworm Organelle Proteome Database (SilkOrganPDB)
by Tian Li, Chen Xu, Jinzhi Xu, Jian Luo, Bin Yu, Xianzhi Meng, Chunfeng Li, Guoqing Pan and Zeyang Zhou
Int. J. Mol. Sci. 2021, 22(9), 5051; https://doi.org/10.3390/ijms22095051 - 10 May 2021
Cited by 1 | Viewed by 4258
Abstract
Silkworm Bombyx mori is an economically important insect and a lepidopteran model. Organelle proteome is vital to understanding gene functions; however, it remains to be identified in silkworm. Here, using the engineered ascorbate peroxidase APEX, we constructed transgenic B. mori embryo cells (BmE) [...] Read more.
Silkworm Bombyx mori is an economically important insect and a lepidopteran model. Organelle proteome is vital to understanding gene functions; however, it remains to be identified in silkworm. Here, using the engineered ascorbate peroxidase APEX, we constructed transgenic B. mori embryo cells (BmE) expressing APEX-NLS, COX4-APEX, APEX-Rev, and APEX-KDEL in nucleus, mitochondrial matrix (MM), cytosol, and endoplasmic reticulum (ER), and isolated the biotin-labeled proteins using streptavidin-affinity purification, respectively. The isolated proteins were determined using LC-MS/MS and annotated by searching B. mori genomes downloaded from GenBank, SilkBase, SilkDB 2.0, and SilkDB 3.0, resulting in 842, 495, 311, and 445 organelle proteins identified, respectively. We mapped the 296 MM proteins annotated in the GenBank data to mitochondrial protein databases of the fly, human, and mouse, and found that 140 (47%) proteins are homologous to 80 fly proteins, and 65 (22%) proteins match to 31 and 29 human and mouse proteins, respectively. Protein orthology was predicted in multiple insects using OrthoMCL, producing 460 families containing 839 proteins we identified. Out of 460 families, 363 were highly conserved and found in all insects, leaving only three proteins without orthology in other insects, indicating that the identified proteins are highly conserved and probably play important roles in insects. A gene ontology enrichment analysis by clusterProfiler revealed that the nucleus proteins significantly enriched in cellular component terms of nucleus and nucleolus, the MM proteins markedly enriched in molecular function terms of nucleotide binding, and the cytosol proteins mainly enriched in biological process terms of small molecule metabolism. To facilitate the usage and analysis of our data, we developed an open-access database, Silkworm Organelle Proteome Database (SilkOrganPDB), which provides multiple modules for searching, browsing, downloading, and analyzing these proteins, including BLAST, HMMER, Organelle Proteins, Protein Locations, Sequences, Gene Ontology, Homologs, and Phylogeny. In summary, our work revealed the protein composition of silkworm BmE organelles and provided a database resource helpful for understanding the functions and evolution of these proteins. Full article
(This article belongs to the Section Molecular Genetics and Genomics)
Show Figures

Figure 1

16 pages, 939 KB  
Communication
Sigma-1 Receptor (S1R) Interaction with Cholesterol: Mechanisms of S1R Activation and Its Role in Neurodegenerative Diseases
by Vladimir Zhemkov, Michal Geva, Michael R. Hayden and Ilya Bezprozvanny
Int. J. Mol. Sci. 2021, 22(8), 4082; https://doi.org/10.3390/ijms22084082 - 15 Apr 2021
Cited by 37 | Viewed by 7514
Abstract
The sigma-1 receptor (S1R) is a 223 amino acid-long transmembrane endoplasmic reticulum (ER) protein. The S1R modulates the activity of multiple effector proteins, but its signaling functions are poorly understood. S1R is associated with cholesterol, and in our recent studies we demonstrated that [...] Read more.
The sigma-1 receptor (S1R) is a 223 amino acid-long transmembrane endoplasmic reticulum (ER) protein. The S1R modulates the activity of multiple effector proteins, but its signaling functions are poorly understood. S1R is associated with cholesterol, and in our recent studies we demonstrated that S1R association with cholesterol induces the formation of S1R clusters. We propose that these S1R-cholesterol interactions enable the formation of cholesterol-enriched microdomains in the ER membrane. We hypothesize that a number of secreted and signaling proteins are recruited and retained in these microdomains. This hypothesis is consistent with the results of an unbiased screen for S1R-interacting partners, which we performed using the engineered ascorbate peroxidase 2 (APEX2) technology. We further propose that S1R agonists enable the disassembly of these cholesterol-enriched microdomains and the release of accumulated proteins such as ion channels, signaling receptors, and trophic factors from the ER. This hypothesis may explain the pleotropic signaling functions of the S1R, consistent with previously observed effects of S1R agonists in various experimental systems. Full article
Show Figures

Figure 1

15 pages, 6060 KB  
Article
Over-Expression of a Melon Y3SK2-Type LEA Gene Confers Drought and Salt Tolerance in Transgenic Tobacco Plants
by Samuel Aduse Poku, Peter Nkachukwu Chukwurah, Htut Htet Aung and Ikuo Nakamura
Plants 2020, 9(12), 1749; https://doi.org/10.3390/plants9121749 - 10 Dec 2020
Cited by 37 | Viewed by 5268
Abstract
Climate change, with its attendant negative effects, is expected to hamper agricultural production in the coming years. To counteract these negative effects, breeding of environmentally resilient plants via conventional means and genetic engineering is necessary. Stress defense genes are valuable tools by which [...] Read more.
Climate change, with its attendant negative effects, is expected to hamper agricultural production in the coming years. To counteract these negative effects, breeding of environmentally resilient plants via conventional means and genetic engineering is necessary. Stress defense genes are valuable tools by which this can be achieved. Here we report the successful cloning and functional characterization of a melon Y3SK2-type dehydrin gene, designated as CmLEA-S. We generated CmLEA-S overexpressing transgenic tobacco lines and performed in vitro and in vivo drought and salt stress analyses. Seeds of transgenic tobacco plants grown on 10% polyethylene glycol (PEG) showed significantly higher germination rates relative to wild-type seeds. In the same way, transgenic seeds grown on 150 mM sodium chloride (NaCl) recorded significantly higher germination percentages compared with wild-type plants. The fresh weights and root lengths of young transgenic plants subjected to drought stress were significantly higher than that of wild-type plants. Similarly, the fresh weights and root lengths of transgenic seedlings subjected to salt stress treatments were also significantly higher than wild-type plants. Moreover, transgenic plants subjected to drought and salt stresses in vivo showed fewer signs of wilting and chlorosis, respectively. Biochemical assays revealed that transgenic plants accumulated more proline and less malondialdehyde (MDA) compared with wild-type plants under both drought and salt stress conditions. Finally, the enzymatic activities of ascorbate peroxidase (APX) and catalase (CAT) were enhanced in drought- and salt-stressed transgenic lines. These results suggest that the CmLEA-S gene could be used as a potential candidate gene for crop improvement. Full article
Show Figures

Figure 1

Back to TopTop