Sign in to use this feature.

Years

Between: -

Subjects

remove_circle_outline
remove_circle_outline
remove_circle_outline
remove_circle_outline

Journals

Article Types

Countries / Regions

Search Results (23)

Search Parameters:
Keywords = enamine formation

Order results
Result details
Results per page
Select all
Export citation of selected articles as:
14 pages, 3108 KB  
Article
A Spin-Labeled Derivative of Gossypol
by Andrey V. Stepanov, Vladimir N. Yarovenko, Darina I. Nasyrova, Lyubov G. Dezhenkova, Igor O. Akchurin, Mickhail M. Krayushkin, Valentina V. Ilyushenkova, Andrey E. Shchekotikhin and Evgeny V. Tretyakov
Molecules 2024, 29(20), 4966; https://doi.org/10.3390/molecules29204966 - 21 Oct 2024
Cited by 2 | Viewed by 1834
Abstract
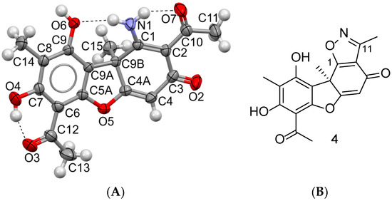
Gossypol and its derivatives arouse interest due to their broad spectrum of biological activities. Despite its wide potential application, there is no reported example of gossypol derivatives bearing stable radical functional groups. The first gossypol nitroxide hybrid compound was prepared here via formation [...] Read more.
Gossypol and its derivatives arouse interest due to their broad spectrum of biological activities. Despite its wide potential application, there is no reported example of gossypol derivatives bearing stable radical functional groups. The first gossypol nitroxide hybrid compound was prepared here via formation of a Schiff base. By this approach, synthesis of a gossypol nitroxide conjugate was performed by condensation of gossypol with a 4-amino-TEMPO (4-amino-2,2,6,6-tetramethylpiperidin-1-oxyl) free radical, which afforded the target product in high yield. Its structure was proven by a combination of NMR and EPR spectroscopy, infrared spectroscopy, mass spectrometry, and high-resolution mass spectrometry. In addition, the structure of the gossypol nitroxide was determined by single-crystal X-ray diffraction measurements. In crystals, the paramagnetic Schiff base exists in an enamine–enamine tautomeric form. The tautomer is strongly stabilized by the intra- and intermolecular hydrogen bonds promoted by the resonance of π-electrons in the aromatic system. NMR analyses of the gossypol derivative proved that in solutions, the enamine–enamine tautomeric form prevailed. The gossypol nitroxide at micromolar concentrations suppressed the growth of tumor cells; however, compared to gossypol, the cytotoxicity of the obtained conjugate was substantially lower. Full article
(This article belongs to the Section Natural Products Chemistry)
Show Figures

Graphical abstract

6 pages, 1741 KB  
Communication
Attempted Synthesis of the Pseudomonas aeruginosa Metabolite 2-Benzyl-4(1H)-quinolone and Formation of 3-Methylamino-2-(2-nitrobenzoyl)-4H-naphthalen-1-one as an Unexpected Product
by Plamen Angelov, Yordanka Mollova-Sapundzhieva and Paraskev Nedialkov
Molbank 2024, 2024(3), M1877; https://doi.org/10.3390/M1877 - 29 Aug 2024
Viewed by 1091
Abstract
The unusual reactivity of key enamine intermediates led to the formation of 3-methylamino-2-(2-nitrobenzoyl)-4H-naphthalen-1-one as an unexpected product in an attempted synthesis of the P. aeruginosa metabolite 2-benzyl-4(1H)-quinolone. Although the synthesis of the natural product has not been successful, this [...] Read more.
The unusual reactivity of key enamine intermediates led to the formation of 3-methylamino-2-(2-nitrobenzoyl)-4H-naphthalen-1-one as an unexpected product in an attempted synthesis of the P. aeruginosa metabolite 2-benzyl-4(1H)-quinolone. Although the synthesis of the natural product has not been successful, this methodology allows for the easy preparation of novel derivatives carrying a carboxamide moiety at the C3 position. Full article
(This article belongs to the Section Organic Synthesis and Biosynthesis)
Show Figures

Graphical abstract

6 pages, 1411 KB  
Communication
Regioselectivity Amination of Usnic Acid by Ammonia in Water
by Aleksandr Filimonov, Olga Luzina, Yuri Gatilov and Nariman Salakhutdinov
Molbank 2023, 2023(2), M1618; https://doi.org/10.3390/M1618 - 11 Apr 2023
Cited by 1 | Viewed by 1857
Abstract
Usnic acid is a well-known secondary lichen metabolite exhibiting a broad spectrum of biological activity. Previously it was shown that the reaction of usnic acid with various amines resulted in enamine-bond formation instead of the C(11)=O carbonyl group. Enamines obtained have a pronounced [...] Read more.
Usnic acid is a well-known secondary lichen metabolite exhibiting a broad spectrum of biological activity. Previously it was shown that the reaction of usnic acid with various amines resulted in enamine-bond formation instead of the C(11)=O carbonyl group. Enamines obtained have a pronounced biological activity. In this work, we have shown that the reaction of usnic acid with ammonia can be regioselective if the solvent is replaced by water. The regioselectivity of that reaction depends on temperature and ammonia quantity. The C-1 enamine as only product formation has been obtained by the usnic acid reaction with an excess of ammonia (20 eq.) in water with cooling (+9 °C). Full article
Show Figures

Figure 1

18 pages, 7770 KB  
Article
Exploration of the Divergent Outcomes for the Nenitzescu Reaction of Piperazinone Enaminoesters
by Rebecca Hermans, Max Van Hoof, Luc Van Meervelt and Wim Dehaen
Organics 2023, 4(2), 146-163; https://doi.org/10.3390/org4020012 - 7 Apr 2023
Cited by 2 | Viewed by 3318
Abstract
The Nenitzescu reaction is a condensation reaction between an enamine and a quinone, which can give rise to a wide variety of reaction products depending on the nature of the starting material and the reaction conditions. The most commonly observed products are 5-hydroxyindoles [...] Read more.
The Nenitzescu reaction is a condensation reaction between an enamine and a quinone, which can give rise to a wide variety of reaction products depending on the nature of the starting material and the reaction conditions. The most commonly observed products are 5-hydroxyindoles and 5-hydroxybenzofurans. Both classes are of interest since they are known to possess a variety of promising bioactivities. Despite the high chemodivergency for this reaction, it remains an interesting synthetic strategy thanks to the mild reaction conditions, easily accessible starting materials and simple reaction procedures. For these reasons, our research group investigated the Nenitzescu reaction of piperazinone enaminoesters, resulting in the unexpected formation of rearranged 2-imidazolidinone benzofurans. In this work, we aimed to develop reaction conditions that favor the formation of 5-hydroxyindoles via an extensive, multivariate optimization study. This led to valuable insights into the parameters that influence regio- and chemoselectivity. Furthermore, two novel products were obtained, a pyrrolo[2,3-f]indole and a benzofuranone, both of which are rarely reported in the literature. Full article
(This article belongs to the Special Issue Chemistry of Heterocycles)
Show Figures

Figure 1

48 pages, 9787 KB  
Review
Catalytic Asymmetric α-Functionalization of α-Branched Aldehydes
by Silvia Vera, Aitor Landa, Antonia Mielgo, Iñaki Ganboa, Mikel Oiarbide and Vadim Soloshonok
Molecules 2023, 28(6), 2694; https://doi.org/10.3390/molecules28062694 - 16 Mar 2023
Cited by 20 | Viewed by 6036
Abstract
Aldehydes constitute a main class of organic compounds widely applied in synthesis. As such, catalyst-controlled enantioselective α-functionalization of aldehydes has attracted great interest over the years. In this context, α-branched aldehydes are especially challenging substrates because of reactivity and selectivity issues. Firstly, the [...] Read more.
Aldehydes constitute a main class of organic compounds widely applied in synthesis. As such, catalyst-controlled enantioselective α-functionalization of aldehydes has attracted great interest over the years. In this context, α-branched aldehydes are especially challenging substrates because of reactivity and selectivity issues. Firstly, the transient trisubstituted enamines and enolates resulting upon treatment with an aminocatalyst or a base, respectively, would exhibit attenuated reactivity; secondly, mixtures of E- and Z-configured enamines/enolates may be formed; and third, effective face-discrimination on such trisubstituted sp2 carbon intermediates by the incoming electrophilic reagent is not trivial. Despite these issues, in the last 15 years, several catalytic approaches for the α-functionalization of prostereogenic α-branched aldehydes that proceed in useful yields and diastereo- and enantioselectivity have been uncovered. Developments include both organocatalytic and metal-catalyzed approaches as well as dual catalysis strategies for forging new carbon–carbon and carbon–heteroatom (C-O, N, S, F, Cl, Br, …) bond formation at Cα of the starting aldehyde. In this review, some key early contributions to the field are presented, but focus is on the most recent methods, mainly covering the literature from year 2014 onward. Full article
(This article belongs to the Special Issue Featured Reviews in Organic Chemistry)
Show Figures

Graphical abstract

34 pages, 9727 KB  
Article
Schiff Bases and Stereocontrolled Formation of Fused 1,3-Oxazolidines from 1-Amino-2-Indanol: A Systematic Study on Structure and Mechanism
by Esther Matamoros, Mark E. Light, Pedro Cintas and Juan C. Palacios
Molecules 2023, 28(4), 1670; https://doi.org/10.3390/molecules28041670 - 9 Feb 2023
Cited by 2 | Viewed by 3675
Abstract
This paper thoroughly explores the formation of Schiff bases derived from salicylaldehydes and a conformationally restricted amino alcohol (1-amino-2-indanol), as well as the generation of 1,3-oxazolidines, a key heterocyclic core present in numerous bioactive compounds. We provide enough evidences, both experimental-including crystallographic analyses [...] Read more.
This paper thoroughly explores the formation of Schiff bases derived from salicylaldehydes and a conformationally restricted amino alcohol (1-amino-2-indanol), as well as the generation of 1,3-oxazolidines, a key heterocyclic core present in numerous bioactive compounds. We provide enough evidences, both experimental-including crystallographic analyses and DFT-based calculations on imine/enamine tautomerism in the solid state and solution. In the course of imine formation, a pentacyclic oxazolidine–oxazine structure could be isolated with complete stereocontrol, whose configuration has been determined by merging theory and experiment. Mechanistic studies reveal that, although oxazolidines can be obtained under kinetic conditions, the prevalence of imines obeys to thermodynamic control as they are the most stable structures. The stereochemical outcome of imine cyclization under acylating conditions leads to formation of 2,4-trans-oxazolidines. Full article
Show Figures

Figure 1

31 pages, 8280 KB  
Review
N-Heterocyclic Carbene Gold Complexes Active in Hydroamination and Hydration of Alkynes
by Annaluisa Mariconda, Marco Sirignano, Rubina Troiano, Simona Russo and Pasquale Longo
Catalysts 2022, 12(8), 836; https://doi.org/10.3390/catal12080836 - 29 Jul 2022
Cited by 16 | Viewed by 4406
Abstract
Until the year 2000, gold compounds were considered catalytically inert. Subsequently, it was found that they are able to promote the nucleophilic attack on unsaturated substrates by forming an Au–π-system. The main limitation in the use of these catalytic systems is the ease [...] Read more.
Until the year 2000, gold compounds were considered catalytically inert. Subsequently, it was found that they are able to promote the nucleophilic attack on unsaturated substrates by forming an Au–π-system. The main limitation in the use of these catalytic systems is the ease with which they decompose, which is avoided by stabilization with an ancillary ligand. N-heterocyclic carbenes (NHCs), having interesting σ-donor capacities, are able to stabilize the gold complexes (Au (I/III) NHC), favoring the exploration of their catalytic activity. This review reports the state of the art (years 2007–2022) in the nucleophilic addition of amines (hydroamination) and water (hydration) to the terminal and internal alkynes catalyzed by N-heterocyclic carbene gold (I/III) complexes. These reactions are particularly interesting both because they are environmentally sustainable and because they lead to the production of important intermediates in the chemical and pharmaceutical industry. In fact, they have an atom economy of 100%, and lead to the formation of imines and enamines, as well as the formation of ketones and enols, all important scaffolds in the synthesis of bioactive molecules, drugs, heterocycles, polymers, and bulk and fine chemicals. Full article
Show Figures

Figure 1

25 pages, 3074 KB  
Article
Exploring the Synthetic Potential of γ-Lactam Derivatives Obtained from a Multicomponent Reaction—Applications as Antiproliferative Agents
by Adrián López-Francés, Xabier del Corte, Zuriñe Serna-Burgos, Edorta Martínez de Marigorta, Francisco Palacios and Javier Vicario
Molecules 2022, 27(11), 3624; https://doi.org/10.3390/molecules27113624 - 5 Jun 2022
Cited by 14 | Viewed by 4018
Abstract
A study on the reactivity of 3-amino α,β-unsaturated γ-lactam derivatives obtained from a multicomponent reaction is presented. Key features of the substrates are the presence of an endocyclic α,β-unsaturated amide moiety and an enamine functionality. Following different synthetic protocols, the functionalization at three [...] Read more.
A study on the reactivity of 3-amino α,β-unsaturated γ-lactam derivatives obtained from a multicomponent reaction is presented. Key features of the substrates are the presence of an endocyclic α,β-unsaturated amide moiety and an enamine functionality. Following different synthetic protocols, the functionalization at three different positions of the lactam core is achieved. In the presence of a soft base, under thermodynamic conditions, the functionalization at C-4 takes place where the substrates behave as enamines, while the use of a strong base, under kinetic conditions, leads to the formation of C-5-functionalized γ-lactams, in the presence of ethyl glyoxalate, through a highly diastereoselective vinylogous aldol reaction. Moreover, the nucleophilic addition of organometallic species allows the functionalization at C-3, through the imine tautomer, affording γ-lactams bearing tetrasubstituted stereocenters, where the substrates act as imine electrophiles. Taking into account the advantage of the presence of a chiral stereocenter in C-5 substituted γ-lactams, further diastereoselective transformations are also explored, leading to novel bicyclic substrates holding a fused γ and δ-lactam skeleton. Remarkably, an example of a highly stereoselective formal [3+3] cycloaddition reaction of chiral γ-lactam substrates is reported for the synthesis of 1,4-dihidropyridines, where a non-covalent attractive interaction of a carbonyl group with an electron-deficient arene seems to drive the stereoselectivity of the reaction to the exclusive formation of the cis isomer. In order to unambiguously determine the substitution pattern resulting from the diverse reactions, an extensive characterization of the substrates is detailed through 2D NMR and/or X-ray experiments. Likewise, applications of the substrates as antiproliferative agents against lung and ovarian cancer cells are also described. Full article
Show Figures

Graphical abstract

16 pages, 5876 KB  
Article
Experimental and Hirshfeld Surface Investigations for Unexpected Aminophenazone Cocrystal Formation under Thiourea Reaction Conditions via Possible Enamine Assisted Rearrangement
by Asma Khurshid, Aamer Saeed, Tuncer Hökelek, Umama Taslim, Madiha Irfan, Saba Urooge Khan, Aneela Iqbal and Hesham R. El-Seedi
Crystals 2022, 12(5), 608; https://doi.org/10.3390/cryst12050608 - 25 Apr 2022
Cited by 8 | Viewed by 3245
Abstract
Considering the astounding biomedicine properties of pharmaceutically active drug, 4-aminophenazone, also known as 4-aminoantipyrine, the work reported in this manuscript details the formation of novel cocrystals of rearranged 4-aminophenazone and 4-nitro-N-(4-nitrobenzoyl) benzamide in 1:1 stoichiometry under employed conditions for thiourea synthesis [...] Read more.
Considering the astounding biomedicine properties of pharmaceutically active drug, 4-aminophenazone, also known as 4-aminoantipyrine, the work reported in this manuscript details the formation of novel cocrystals of rearranged 4-aminophenazone and 4-nitro-N-(4-nitrobenzoyl) benzamide in 1:1 stoichiometry under employed conditions for thiourea synthesis by exploiting the use of its active amino component. However, detailed analysis via various characterization techniques such as FT-IR, nuclear magnetic resonance spectroscopy and single crystal XRD, for this unforeseen, but useful cocrystalline synthetic adduct (4 and 5) prompted us to delve into its mechanistic pathway under provided reaction conditions. The coformer 4-nitro-N-(4-nitrobenzoyl) benzamide originates via nucleophilic addition reaction following tetrahedral mechanism between para-nitro substituted benzoyl amide and its acid halide (1). While the enamine nucleophilic addition reaction by 4-aminophenazone on 4-nitrosubstituted aroyl isothiocyanates under reflux temperature suggests the emergence of rearranged counterpart of cocrystal named N-(1,5-dimethyl-3-oxo-2-phenyl-2,3-dihydro-1H-pyrazole-4-carbonothioyl)-4-nitrobenzamide. Crystallographic studies reveal triclinic system P-1 space group for cocrystal (4 and 5) and depicts two different crystallographically independent molecules with prominent C–H···O and N–H···O hydrogen bonding effective for structure stabilization. Hirshfeld surface analysis also displays hydrogen bonding and van der Waals interactions as dominant interactions in crystal packing. Further insight into the cocrystal synthetic methodologies supported the occurrence of solution-based evaporation/cocrystallization methodology in our case during purification step, promoting the synthesis of this first-ever reported novel cocrystal of 4-aminophenazone with promising future application in medicinal industry. Full article
Show Figures

Graphical abstract

10 pages, 2321 KB  
Article
Studies on the Reactions of Biapenem with VIM Metallo β-Lactamases and the Serine β-Lactamase KPC-2
by Anka Lucic, Tika R. Malla, Karina Calvopiña, Catherine L. Tooke, Jürgen Brem, Michael A. McDonough, James Spencer and Christopher J. Schofield
Antibiotics 2022, 11(3), 396; https://doi.org/10.3390/antibiotics11030396 - 16 Mar 2022
Cited by 9 | Viewed by 3532
Abstract
Carbapenems are important antibacterials and are both substrates and inhibitors of some β-lactamases. We report studies on the reaction of the unusual carbapenem biapenem, with the subclass B1 metallo-β-lactamases VIM-1 and VIM-2 and the class A serine-β-lactamase KPC-2. X-ray diffraction studies with VIM-2 [...] Read more.
Carbapenems are important antibacterials and are both substrates and inhibitors of some β-lactamases. We report studies on the reaction of the unusual carbapenem biapenem, with the subclass B1 metallo-β-lactamases VIM-1 and VIM-2 and the class A serine-β-lactamase KPC-2. X-ray diffraction studies with VIM-2 crystals treated with biapenem reveal the opening of the β-lactam ring to form a mixture of the (2S)-imine and enamine complexed at the active site. NMR studies on the reactions of biapenem with VIM-1, VIM-2, and KPC-2 reveal the formation of hydrolysed enamine and (2R)- and (2S)-imine products. The combined results support the proposal that SBL/MBL-mediated carbapenem hydrolysis results in a mixture of tautomerizing enamine and (2R)- and (2S)-imine products, with the thermodynamically favoured (2S)-imine being the major observed species over a relatively long-time scale. The results suggest that prolonging the lifetimes of β-lactamase carbapenem complexes by optimising tautomerisation of the nascently formed enamine to the (2R)-imine and likely more stable (2S)-imine tautomer is of interest in developing improved carbapenems. Full article
(This article belongs to the Special Issue Targeting β-Lactamases to Fight Antimicrobial Resistance)
Show Figures

Figure 1

12 pages, 2852 KB  
Article
Organocatalysis for the Asymmetric Michael Addition of Aldehydes and α,β-Unsaturated Nitroalkenes
by Jae Ho Shim, Seok Hyun Cheun, Hyeon Soo Kim and Deok-Chan Ha
Catalysts 2022, 12(2), 121; https://doi.org/10.3390/catal12020121 - 20 Jan 2022
Cited by 11 | Viewed by 5296
Abstract
Michael addition is an important reaction because it can be used to synthesize a wide range of natural products or complex compounds that exhibit biological activities. In this study, a mirror image of an aldehyde and α,β-unsaturated nitroalkene were reacted in the presence [...] Read more.
Michael addition is an important reaction because it can be used to synthesize a wide range of natural products or complex compounds that exhibit biological activities. In this study, a mirror image of an aldehyde and α,β-unsaturated nitroalkene were reacted in the presence of (R,R)-1,2-diphenylethylenediamine (DPEN). Herein, thiourea was introduced as an organic catalyst, and a selective Michael addition reaction was carried out. The primary amine moiety of DPEN reacts with aldehydes to form enamines, which is activated by the hydrogen bond formation between the nitro groups of α,β-unsaturated nitroalkenes and thiourea. Our aim was to obtain an asymmetric Michael product by adding 1,4-enamine to an alkene to form a new carbon–carbon bond. As a result, the primary amine of the chiral diamine was converted to an enamine. The reaction proceeded with a relatively high degree of enantioselectivity, which was achieved using double activation via hydrogen bonding of the nitro group and thiourea. Michael products with a high degree of enantioselectivity (97–99% synee) and diastereoselectivity (syn/anti = 9/1) were obtained in yields ranging from 94–99% depending on the aldehydes. Full article
(This article belongs to the Topic Catalysis for Sustainable Chemistry and Energy)
Show Figures

Figure 1

11 pages, 521 KB  
Article
Rh-Catalyzed Reductive Amination of Undecanal in an Aqueous Microemulsion System Using a Non-Ionic Surfactant
by Ariane Weber, Linus Porthun and Reinhard Schomäcker
Catalysts 2021, 11(10), 1223; https://doi.org/10.3390/catal11101223 - 11 Oct 2021
Cited by 8 | Viewed by 2452
Abstract
The homogeneously catalyzed reductive amination of the long-chain aldehyde undecanal with diethylamine was performed in an aqueous microemulsion system using the non-ionic surfactant Marlophen NP8. The experiments showed that the used water-soluble rhodium/SulfoXantphos catalyst system is suitable for this reaction. The Rh-catalyzed formation [...] Read more.
The homogeneously catalyzed reductive amination of the long-chain aldehyde undecanal with diethylamine was performed in an aqueous microemulsion system using the non-ionic surfactant Marlophen NP8. The experiments showed that the used water-soluble rhodium/SulfoXantphos catalyst system is suitable for this reaction. The Rh-catalyzed formation of the alcohol by-product can be completely suppressed by the use of carbon monoxide with its stabilizing effect of the catalyst system. In addition to pressure and temperature, the most important parameters for the reaction performance of the reductive amination are the concentrations of reactants. Especially, the initial concentration of the aldehyde has a strong impact on the chemoselectivity, and the formation of aldol by-product due to the fact that both, the enamine condensation and the aldol condensation are equilibrium reactions. Full article
Show Figures

Figure 1

15 pages, 1511 KB  
Article
An Efficient Synthesis of 2-CF3-3-Benzylindoles
by Vasiliy M. Muzalevskiy, Zoia A. Sizova and Valentine G. Nenajdenko
Molecules 2021, 26(16), 5084; https://doi.org/10.3390/molecules26165084 - 22 Aug 2021
Cited by 6 | Viewed by 3489
Abstract
The reaction of α-CF3-β-(2-nitroaryl) enamines with benzaldehydes afforded effectively α,β-diaryl-CF3-enones having nitro group. Subsequent reduction of nitro group by NH4HCO2-Pd/C system initiated intramolecular cyclization to give 2-CF3-3-benzylindoles. Target products can be prepared in [...] Read more.
The reaction of α-CF3-β-(2-nitroaryl) enamines with benzaldehydes afforded effectively α,β-diaryl-CF3-enones having nitro group. Subsequent reduction of nitro group by NH4HCO2-Pd/C system initiated intramolecular cyclization to give 2-CF3-3-benzylindoles. Target products can be prepared in up to quantitative yields. Broad synthetic scope of the reaction was shown. Probable mechanism of indole formation is proposed. Full article
(This article belongs to the Special Issue The Chemistry of Nitrocompounds)
Show Figures

Figure 1

10 pages, 1909 KB  
Article
Organocatalysis for the Asymmetric Michael Addition of Cycloketones and α, β-Unsaturated Nitroalkenes
by Jae Ho Shim, Byung Kook Ahn, Ji Yeon Lee, Hyeon Soo Kim and Deok-Chan Ha
Catalysts 2021, 11(8), 1004; https://doi.org/10.3390/catal11081004 - 20 Aug 2021
Cited by 8 | Viewed by 6836
Abstract
Michael addition is one of the most important carbon–carbon bond formation reactions. In this study, an (R, R)-1,2-diphenylethylenediamine (DPEN)-based thiourea organocatalyst was applied to the asymmetric Michael addition of nitroalkenes and cycloketones to produce a chiral product. The primary amine [...] Read more.
Michael addition is one of the most important carbon–carbon bond formation reactions. In this study, an (R, R)-1,2-diphenylethylenediamine (DPEN)-based thiourea organocatalyst was applied to the asymmetric Michael addition of nitroalkenes and cycloketones to produce a chiral product. The primary amine moiety in DPEN reacts with the ketone to form an enamine and is activated through the hydrogen bond formation between the nitro group in the α, β-unsaturated nitroalkene and thiourea. Here, the aim was to obtain an asymmetric Michael product through the 1,4-addition of the enamine to an alkene to form a new carbon–carbon bond. As a result, the primary amine of the chiral diamine was converted into an enamine. The reaction proceeded with a relatively high level of enantioselectivity achieved using double activation through the hydrogen bonding of the nitro group and thiourea. Michael products with high levels of enantioselectivity (76–99% syn ee) and diastereoselectivity (syn/anti = 9/1) were obtained with yields in the range of 88–99% depending on the ketone. Full article
(This article belongs to the Special Issue Organocatalysis: Mechanistic Investigations, Design, and Applications)
Show Figures

Figure 1

13 pages, 1941 KB  
Article
Selenoxide Elimination Triggers Enamine Hydrolysis to Primary and Secondary Amines: A Combined Experimental and Theoretical Investigation
by Giovanni Ribaudo, Marco Bortoli, Erika Oselladore, Alberto Ongaro, Alessandra Gianoncelli, Giuseppe Zagotto and Laura Orian
Molecules 2021, 26(9), 2770; https://doi.org/10.3390/molecules26092770 - 8 May 2021
Cited by 7 | Viewed by 5574
Abstract
We discuss a novel selenium-based reaction mechanism consisting in a selenoxide elimination-triggered enamine hydrolysis. This one-pot model reaction was studied for a set of substrates. Under oxidative conditions, we observed and characterized the formation of primary and secondary amines as elimination products of [...] Read more.
We discuss a novel selenium-based reaction mechanism consisting in a selenoxide elimination-triggered enamine hydrolysis. This one-pot model reaction was studied for a set of substrates. Under oxidative conditions, we observed and characterized the formation of primary and secondary amines as elimination products of such compounds, paving the way for a novel strategy to selectively release bioactive molecules. The underlying mechanism was investigated using NMR, mass spectrometry and density functional theory (DFT). Full article
Show Figures

Graphical abstract

Back to TopTop