Rh-Catalyzed Reductive Amination of Undecanal in an Aqueous Microemulsion System Using a Non-Ionic Surfactant
Abstract
:1. Introduction
2. Materials and Methods
2.1. Chemicals
2.2. Preparation of the Catalyst Solution
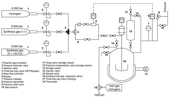
2.3. Experimental Setup and Procedure for the Reductive Amination Experiments
2.4. Determination of Catalyst Leaching via ICP-OES
2.5. Used Parameters
3. Results and Discussion
3.1. Influence of Pressure, Temperature and Stirring Speed
3.2. Influence of Reactant Concentrations
3.3. Influence of Catalyst and Surfactant Concentration
3.4. Catalyst Recycling
4. Conclusions
- The use of synthesis gas suppresses the alcohol formation. Because synthesis gas is used for the hydroformylation reaction, the alcohol formation should be occurring in the HAM.;
- High concentrations of aldehyde favor the aldol condensation as a side reaction of the reductive amination. For the HAM it is necessary to reduce the accumulation of the aldehyde, produced by the hydroformylation step by adjusting the hydroformylation rate to that of the reductive amination.;
Author Contributions
Funding
Conflicts of Interest
Abbreviations
| DEA | diethylamine |
| HAM | hydroaminomethylation |
| MES | microemulsion system |
| SHS | switchable hydrophilicity solvent |
| SX | SulfoXantphos |
| TMS | thermomorphic system |
| TOF | turn-over-frequency |
| UCHO | undecanal |
References
- Anastas, P.; Eghbali, N. Green chemistry: Principles and practice. Chem. Soc. Rev. 2010, 39, 301–312. [Google Scholar] [CrossRef] [PubMed]
- Breitbach, Z.S.; Weatherly, C.A.; Woods, R.M.; Xu, C.; Vale, G.; Berthod, A.; Armstrong, D.W. Development and evaluation of gas and liquid chromatographic methods for the analysis of fatty amines. J. Sep. Sci. 2014, 37, 558–565. [Google Scholar] [CrossRef] [PubMed]
- Caddick, S.; de K. Haynes, A.K.; Judd, D.B.; Williams, M.R. Convenient synthesis of protected primary amines from nitriles. Tetrahedron Lett. 2000, 41, 3513–3516. [Google Scholar] [CrossRef]
- Hinzmann, A.; Gröger, H. Selective Hydrogenation of Fatty Nitriles to Primary Fatty Amines: Catalyst Evaluation and Optimization Starting from Octanenitrile. Eur. J. Lipid Sci. Technol. 2020, 122, 1900163. [Google Scholar] [CrossRef]
- Gomez, S.; Peters, J.A.; Maschmeyer, T. The Reductive Amination of Aldehydes and Ketones and the Hydrogenation of Nitriles: Mechanistic Aspects and Selectivity Control. Adv. Synth. Catal. 2002, 344, 1037–1057. [Google Scholar] [CrossRef]
- Bianga, J.; Kopplin, N.; Hülsmann, J.; Vogt, D.; Seidensticker, T. Rhodium–Catalysed Reductive Amination for the Synthesis of Tertiary Amines. Adv. Synth. Catal. 2020, 362, 4415–4424. [Google Scholar] [CrossRef]
- Christie, F.; Zanotti-Gerosa, A.; Grainger, D. Hydrogenation and Reductive Amination of Aldehydes using Triphos Ruthenium Catalysts. ChemCatChem 2018, 10, 1012–1018. [Google Scholar] [CrossRef]
- Schmidt, M.; Pogrzeba, T.; Hohl, L.; Weber, A.; Kielholz, A.; Kraume, M.; Schomäcker, R. Palladium catalyzed methoxycarbonylation of 1-dodecene in biphasic systems—Optimization of catalyst recycling. Mol. Catal. 2017, 439, 1–8. [Google Scholar] [CrossRef]
- Vanderveen, J.R.; Durelle, J.; Jessop, P.G. Design and evaluation of switchable-hydrophilicity solvents. Green Chem. 2014, 16, 1187–1197. [Google Scholar] [CrossRef] [Green Version]
- Poole, H.; Gauthier, J.; Vanderveen, J.R.; Jessop, P.G.; Lee, R. Use of a switchable-hydrophilicity solvent as both a solvent and a catalyst in aldol condensation. Green Chem. 2019, 21, 6263–6267. [Google Scholar] [CrossRef]
- Behr, A.; Kleyensteiber, A.; Becker, M. A novel approach to selecting thermomorphic multicomponent solvent systems (TMS) for hydroaminomethylation reactions. Chem. Eng. Process. Process Intensif. 2013, 69, 15–23. [Google Scholar] [CrossRef]
- Kirschtowski, S.; Jameel, F.; Stein, M.; Seidel-Morgenstern, A.; Hamel, C. Kinetics of the reductive amination of 1-undecanal in thermomorphic multicomponent system. Chem. Eng. Sci. 2021, 230, 116187. [Google Scholar] [CrossRef]
- Pogrzeba, T.; Schmidt, M.; Milojevic, N.; Urban, C.; Illner, M.; Repke, J.U.; Schomäcker, R. Understanding the Role of Nonionic Surfactants during Catalysis in Microemulsion Systems on the Example of Rhodium-Catalyzed Hydroformylation. Ind. Eng. Chem. Res. 2017, 56, 9934–9941. [Google Scholar] [CrossRef]
- Schmidt, M.; Urban, C.; Schmidt, S.; Schomäcker, R. Palladium-Catalyzed Hydroxycarbonylation of 1-Dodecene in Microemulsion Systems: Does Reaction Performance Care about Phase Behavior? ACS Omega 2018, 3, 13355–13364. [Google Scholar] [CrossRef] [PubMed] [Green Version]
- Behr, A.; Wintzer, A.; Lübke, C.; Müller, M. Synthesis of primary amines from the renewable compound citronellal via biphasic reductive amination. J. Mol. Catal. A Chem. 2015, 404–405, 74–82. [Google Scholar] [CrossRef]
- Robichaud, A.; Nait Ajjou, A. First example of direct reductive amination of aldehydes with primary and secondary amines catalyzed by water-soluble transition metal catalysts. Tetrahedron Lett. 2006, 47, 3633–3636. [Google Scholar] [CrossRef]
- Gross, T.; Seayad, A.M.; Ahmad, M.; Beller, M. Synthesis of primary amines: First homogeneously catalyzed reductive amination with ammonia. Org. Lett. 2002, 4, 2055–2058. [Google Scholar] [CrossRef]
- Kalck, P.; Urrutigoïty, M. Tandem Hydroaminomethylation Reaction to Synthesize Amines from Alkenes. Chem. Rev. 2018, 118, 3833–3861. [Google Scholar] [CrossRef]
- Schwarze, M.; Pogrzeba, T.; Volovych, I.; Schomäcker, R. Microemulsion systems for catalytic reactions and processes. Catal. Sci. Technol. 2015, 5, 24–33. [Google Scholar] [CrossRef]
- Kasaka, Y.; Bibouche, B.; Volovych, I.; Schwarze, M.; Schomäcker, R. Investigation of phase behaviour of selected chemical reaction mixtures in microemulsions for technical applications. Colloids Surf. A Physicochem. Eng. Asp. 2016, 494, 49–58. [Google Scholar] [CrossRef]
- Hamerla, T.; Rost, A.; Kasaka, Y.; Schomäcker, R. Hydroformylation of 1-Dodecene with Water-Soluble Rhodium Catalysts with Bidentate Ligands in Multiphase Systems. ChemCatChem 2013, 5, 1854–1862. [Google Scholar] [CrossRef]
- Pogrzeba, T.; Illner, M.; Schmidt, M.; Milojevic, N.; Esche, E.; Repke, J.U.; Schomäcker, R. Kinetics of Hydroformylation of 1-Dodecene in Microemulsion Systems Using a Rhodium Sulfoxantphos Catalyst. Ind. Eng. Chem. Res. 2019, 58, 4443–4453. [Google Scholar] [CrossRef]
- Illner, M.; Müller, D.; Esche, E.; Pogrzeba, T.; Schmidt, M.; Schomäcker, R.; Wozny, G.; Repke, J.U. Hydroformylation in Microemulsions: Proof of Concept in a Miniplant. Ind. Eng. Chem. Res. 2016, 55, 8616–8626. [Google Scholar] [CrossRef]





| Entry | Pressure [bar] Total (H2/CO) | Amount b [mol%] | X b (UCHO) [mol%] | ||
|---|---|---|---|---|---|
| Fatty Amine | Aldol | Undecanol | |||
| 1 | 10 (10/-) | 0 | 12.1 | 30.6 | 56.0 |
| 2 | 20 (20/-) | 3.9 | 8.5 | 46.0 | 68.6 |
| 3 | 30 (30/-) | 6.0 | 5.8 | 50.5 | 71.8 |
| 4 | 30 (27.5/2.5) | 19.7 | 10.4 | 0.9 | 45.0 |
| 5 | 30 (20/10) | 19.4 | 10.6 | 0 | 44.9 |
| 6 | 30 (15/15) | 19.5 | 11.6 | 0 | 46.3 |
| 7 | 10 (5/5) | 13.1 | 11.6 | 0 | 40.1 |
| 8 | 15 (7.5/7.5) | 16.7 | 12.7 | 0 | 46.2 |
| 9 | 20 (10/10) | 20.3 | 12.7 | 0 | 49.6 |
| 10 | 25 (12.5/12.5) | 20.8 | 12.0 | 0 | 47.9 |
| Entry | c0 (UCHO) b [mol/kg] | eq. DEA | Ratio Rh:UCHO | Yield c [mol%] | c (Fatty Amine) b [mol/kg] | X c (UCHO) [%] | TOF d [h] | |
|---|---|---|---|---|---|---|---|---|
| Fatty Amine | Aldol | |||||||
| 1 | 0.23 | 1 | 1:118 | 29.6 | 11.1 | 0.07 | 41.7 | 8.4 |
| 2 | 0.68 | 1 | 1:352 | 27.1 | 23.3 | 0.18 | 53.2 | 24.6 |
| 3 | 1.35 | 1 | 1:704 | 26.8 | 51.0 | 0.36 | 80.4 | 66.3 |
| 4 | 2.03 | 1 | 1:1058 | 19.7 | 59.0 | 0.40 | 82.4 | 102.9 |
| 5 e | 2.70 | 1 | 1:1410 | 15.6 | 66.8 | 0.42 | 85.5 | 97.7 |
| 6 | 0.68 | 0.5 | 1:352 | 26.6 | 21.2 | 0.18 | 49.4 | 16.1 |
| 7 | 0.68 | 1.5 | 1:352 | 23.3 | 25.1 | 0.16 | 51.8 | 20.4 |
| 8 | 0.68 | 2 | 1:352 | 20.1 | 25.0 | 0.13 | 48.6 | 21.1 |
| 9 | 0.68 | 3 | 1:352 | 16.6 | 26.4 | 0.11 | 48.5 | 17.1 |
| Run | Amount b [mol%] | Separation Temperature [°C] | Leaching c [ppm] | ||
|---|---|---|---|---|---|
| Fatty Amine | Aldol | Rh | P | ||
| 1 | 8.9 | 5.5 | - | 2.3 | <0.1 |
| 2 | 8.6 | 4.4 | 80 | 0.12 | <0.1 |
| 3 | 14.7 | 7.0 | 90 | 0.11 | <0.1 |
Publisher’s Note: MDPI stays neutral with regard to jurisdictional claims in published maps and institutional affiliations. |
© 2021 by the authors. Licensee MDPI, Basel, Switzerland. This article is an open access article distributed under the terms and conditions of the Creative Commons Attribution (CC BY) license (https://creativecommons.org/licenses/by/4.0/).
Share and Cite
Weber, A.; Porthun, L.; Schomäcker, R. Rh-Catalyzed Reductive Amination of Undecanal in an Aqueous Microemulsion System Using a Non-Ionic Surfactant. Catalysts 2021, 11, 1223. https://doi.org/10.3390/catal11101223
Weber A, Porthun L, Schomäcker R. Rh-Catalyzed Reductive Amination of Undecanal in an Aqueous Microemulsion System Using a Non-Ionic Surfactant. Catalysts. 2021; 11(10):1223. https://doi.org/10.3390/catal11101223
Chicago/Turabian StyleWeber, Ariane, Linus Porthun, and Reinhard Schomäcker. 2021. "Rh-Catalyzed Reductive Amination of Undecanal in an Aqueous Microemulsion System Using a Non-Ionic Surfactant" Catalysts 11, no. 10: 1223. https://doi.org/10.3390/catal11101223
APA StyleWeber, A., Porthun, L., & Schomäcker, R. (2021). Rh-Catalyzed Reductive Amination of Undecanal in an Aqueous Microemulsion System Using a Non-Ionic Surfactant. Catalysts, 11(10), 1223. https://doi.org/10.3390/catal11101223

