Sign in to use this feature.

Years

Between: -

Subjects

remove_circle_outline
remove_circle_outline
remove_circle_outline
remove_circle_outline
remove_circle_outline
remove_circle_outline
remove_circle_outline
remove_circle_outline
remove_circle_outline

Journals

Article Types

Countries / Regions

Search Results (46)

Search Parameters:
Keywords = emergy approach

Order results
Result details
Results per page
Select all
Export citation of selected articles as:
15 pages, 2232 KB  
Article
A Multi-Objective Approach for Improving Ecosystem Services and Mitigating Environmental Externalities in Paddy Fields and Its Emergy Analysis
by Naven Ramdat, Hongshuo Zou, Shiwen Sheng, Min Fu, Yingying Huang, Yaonan Cui, Yiru Wang, Rui Ding, Ping Xu and Xuechu Chen
Water 2025, 17(15), 2244; https://doi.org/10.3390/w17152244 - 29 Jul 2025
Viewed by 951
Abstract
Traditional intensive agricultural system impedes ecological functions, such as nutrient cycling and biodiversity conservation, resulting in excessive nitrogen discharge, CH4 emission, and ecosystem service losses. To enhance critical ecosystem services and mitigate environmental externalities in paddy fields, we developed a multi-objective agricultural [...] Read more.
Traditional intensive agricultural system impedes ecological functions, such as nutrient cycling and biodiversity conservation, resulting in excessive nitrogen discharge, CH4 emission, and ecosystem service losses. To enhance critical ecosystem services and mitigate environmental externalities in paddy fields, we developed a multi-objective agricultural system (MIA system), which combines two eco-functional units: paddy wetlands and Beitang (irrigation water collection pond). Pilot study results demonstrated that the MIA system enhanced biodiversity and inhibited pest outbreak, with only a marginal reduction in rice production compared with the control. Additionally, the paddy wetland effectively removed nitrogen, with removal rates of total nitrogen and dissolved inorganic nitrogen ranging from 0.06 to 0.65 g N m−2 d−1 and from 0.02 to 0.22 g N m−2 d−1, respectively. Continuous water flow in the paddy wetland reduced the CH4 emission by 84.4% compared with the static water conditions. Furthermore, a simulation experiment indicated that tide flow was more effective in mitigating CH4 emission, with a 68.3% reduction compared with the drying–wetting cycle treatment. The emergy evaluation demonstrated that the MIA system outperformed the ordinary paddy field when considering both critical ecosystem services and environmental externalities. The MIA system exhibited higher emergy self-sufficiency ratio, emergy yield ratio, and emergy sustainable index, along with a lower environmental load ratio. Additionally, the system required minimal transformation, thus a modest investment. By presenting the case of the MIA system, we provide a theoretical foundation for comprehensive management and assessment of agricultural ecosystems, highlighting its significant potential for widespread application. Full article
Show Figures

Figure 1

35 pages, 26890 KB  
Article
Research on Urban Sustainability Based on Neural Network Models and GIS Methods
by Chunxia Zhang, Shuo Yu and Junxue Zhang
Sustainability 2025, 17(2), 397; https://doi.org/10.3390/su17020397 - 7 Jan 2025
Cited by 3 | Viewed by 2547
Abstract
Ecologically sustainable urban design plays a pivotal role in mitigating climate change. This study develops an indicator group consisting of urban ecological emergy, land use change, population density, ecological services, habitat quality, enhanced vegetation index, carbon emissions, and carbon storage to assess urban [...] Read more.
Ecologically sustainable urban design plays a pivotal role in mitigating climate change. This study develops an indicator group consisting of urban ecological emergy, land use change, population density, ecological services, habitat quality, enhanced vegetation index, carbon emissions, and carbon storage to assess urban sustainability. By leveraging a dataset from 2000 to 2020, we employ a neural network to predict emergy sustainability indicators over a time series, projecting the sustainable status of Xuzhou City from 2020 to 2050. The findings indicate that urbanization has led to significant changes in land use, population distribution, ecological service patterns, habitat quality degradation, vegetation fragmentation, and fluctuating carbon dynamics. Cropland constitutes the predominant land type (90.6%), followed by built-up land (8.49%). The neural network predictions suggest that Xuzhou City’s sustainable status is subject to volatility (15–20%), with stability expected only as the city matures into a developed urban area. This research introduces a novel approach to urban sustainability analysis and provides insights for policy development aimed at fostering sustainable urban growth. Full article
(This article belongs to the Special Issue Sustainable Urban Planning and Regional Development)
Show Figures

Figure 1

23 pages, 2444 KB  
Article
Measurement of Spatial and Temporal Characteristics of Sustainable Intensification of Farmland Use in China’s Provincial Areas
by Song Yu, Lulu Yang, Wenbo Li and Bin Liu
Sustainability 2025, 17(1), 204; https://doi.org/10.3390/su17010204 - 30 Dec 2024
Cited by 2 | Viewed by 1637
Abstract
Sustainable intensification can defuse conflict arising from the limited availability of farmland resources and the inflexible growth of material demand, thereby establishing itself as an effective strategy for nations to ensure food security and promote sustainable development. Considering that research on sustainable intensification [...] Read more.
Sustainable intensification can defuse conflict arising from the limited availability of farmland resources and the inflexible growth of material demand, thereby establishing itself as an effective strategy for nations to ensure food security and promote sustainable development. Considering that research on sustainable intensification focuses primarily on regions with flat and highly consolidated land parcels, there is relatively little exploration in areas with high land fragmentation. However, in regions with significant land fragmentation, the cultivated area per capita is smaller and the human–land contradiction is more pronounced. This makes it all the more worthwhile to investigate the sustainable intensification of these areas. This study focused on a Chinese provincial area and aimed to investigate the operational laws and influencing mechanisms for the sustainable intensification of farmland use. Emergy analyses were conducted to measure the spatial and temporal development patterns of sustainable farmland use intensification in Jiangxi Province during 2007–2021, and to provide a reference for farmland use optimization in other regions of China and worldwide. (1) Compared with in 2007, in 2021, the emergy input of the ecological–economic cultivated area systems in Jiangxi Province decreased by 19.76%, and the emergy output increased by 18.39%. (2) In the past fifteen years, the emergy productivity (EPR) of the ecological and economic system of cultivated land in Jiangxi Province has shown a fluctuating upward trend; compared with in 2007, the EPR in Jiangxi Province in 2021 rose by 58.09%, spatial characteristics from the center to the north and south were reduced, and the gap widened. The emergy yield rate (EYR) of the ecological and economic system of cultivated land in Jiangxi Province has shown an overall upward trend; compared with in 2007, the EYR in Jiangxi Province in 2021 rose by 43.39%, spatial characteristics from the north to the south were reduced, and the gap widened. The Jiangxi Province cultivated land ecological and economic system environmental loading rate (ELR) showed an overall downward trend; compared with in 2007, the ELR in Jiangxi Province in 2021 fell by 30%, spatial characteristics from the north to the south were reduced, and the difference narrowed. The economic efficiency (EE) of Jiangxi Province’s cultivated land ecological and economic system showed a fluctuating downward trend; compared with in 2007, EE in Jiangxi Province in 2021 fell by 29.97%, the spatial characteristics decreased from north to south, and the difference narrowed. Conclusion of this study: The degree of sustainable intensification of farmland use is influenced by climate change, the use of agricultural machinery and equipment, the amounts of chemical fertilizers and pesticides used, and cultivation methods. Therefore, the use of farmland requires a rational allocation of emergy inputs within the socio-economic system, coupled with the scientific maximization of outputs while maintaining the ecological and economic integrity of farmland. This approach is of great importance as a reference for the efficient use of farmland resources in China and thus for national food security. Additionally, this research provides valuable insights that can serve as a useful reference for other regions worldwide. Full article
Show Figures

Figure 1

20 pages, 2510 KB  
Article
Monitoring Brazilian Food Security Based on Emergy Concepts: A Proposed Approach
by Rafael Araujo Nacimento, Mario Duarte Canever, Luiz Carlos Terra dos Santos, Cecília Almeida, Feni Agostinho and Biagio Fernando Giannetti
Resources 2025, 14(1), 7; https://doi.org/10.3390/resources14010007 - 28 Dec 2024
Cited by 2 | Viewed by 2050
Abstract
This study enhances the discussion on food security by examining trade equity between food consumers and the supply chain from an emergy perspective. The objective is to develop a food security indicator for Brazil as a case study that provides a holistic view [...] Read more.
This study enhances the discussion on food security by examining trade equity between food consumers and the supply chain from an emergy perspective. The objective is to develop a food security indicator for Brazil as a case study that provides a holistic view of the historical relationship (from 1995 to 2022) between the emergy and money received by consumers and the emergy and money supplied by the food chain. Each item in the Brazilian food basket was evaluated using the Emergy Exchange Ratio (EER) indicator, which measures the advantages and disadvantages that consumers and the food chain experience in their exchanges. The results indicate that processed food items such as oils and butter generally provide greater net emergy benefits to consumers compared to fresh food items like meat, bananas, tomatoes, and potatoes, which often favor the supply chain. Furthermore, the findings highlight that vulnerable populations face significant challenges in achieving food security due to their increased efforts to generate income relative to the emergy they receive for their social welfare. The proposed food security indicator reveals that consumers enjoyed a more balanced trade since the mid-1990s; however, this trend has recently begun to reverse, underscoring the need for policies that ensure fairer exchanges. This work contributes to discussions on food security by considering an emergy-based approach with the modified Emergy per Money Ratio (EMR) as a complement to traditionally used approaches. Full article
Show Figures

Figure 1

21 pages, 3119 KB  
Article
LCA and Emergy Approach to Evaluate the Environmental Performance of Plastic Bags from Fossil and Renewable Sources with the Function of Conditioning MSW
by Matheus Tavares Lacerda, Marcelo Vitor Fiatkoski, Marcell Mariano Corrêa Maceno, Feni Dalano Roosevelt Agostinho, Michele Rigon Spier, Mariana Kleina and Marcos Augusto Mendes Marques
Sustainability 2024, 16(24), 11293; https://doi.org/10.3390/su162411293 - 23 Dec 2024
Cited by 1 | Viewed by 2013
Abstract
This study aimed to compare the environmental performance of plastic bags made of three different polymers, considering two product functions: carrying goods and packing municipal solid waste. The three polymers studied were HDPE, LDPE, and thermoplastic starch (TPS). Life cycle assessment and emergy [...] Read more.
This study aimed to compare the environmental performance of plastic bags made of three different polymers, considering two product functions: carrying goods and packing municipal solid waste. The three polymers studied were HDPE, LDPE, and thermoplastic starch (TPS). Life cycle assessment and emergy accounting were used to evaluate the environmental performance of each scenario in analysis. To develop this research, eight scenarios were created to represent the customs of use and consumption in the Brazilian population. The LCA results showed that, in general, the scenarios with HDPE plastic bags presented the best environmental performances, while those with TPS presented the worst. The processes that contributed most to these results, representing 70% or more of the environmental impact in each impact category, are related to the use of raw materials, electricity, and water for the manufacture of plastic bags and the treatment in landfills. In other words, the fact that TPS has a mass around six times greater than that of HDPE and two times greater than that of LDPE ends up leaving this type of polymer with the worst environmental performance. In the comparative analysis of scenarios for the same polymer, scenarios that involve the use and reuse of plastic bags present the lowest potential environmental impacts. In contrast, those related to the use and disposal in landfills present the highest possible environmental impacts. The results of emergy accounting showed that the HDPE scenarios had the lowest total emergy flow, ranging from 1.77 × 1013 seJ to 2.40 × 1013 seJ. In contrast, the LDPE scenarios had the highest total emergy flow, ranging from 1.15 × 1014 to 1.21 × 1014 seJ. Although LDPE had the highest total emergy flow values, these results are similar to those obtained by the fossil resource scarcity impact category, which focuses on resource consumption analysis. Thus, through a real approach to the use of plastic bags and solid waste management in the Brazilian context, this study brings essential insights to direct public policies related to the consumption of plastic bags. Full article
(This article belongs to the Section Sustainable Products and Services)
Show Figures

Figure 1

19 pages, 1768 KB  
Article
Sustainability Assessment of Agricultural Waste Biogas Production System in China Based on Emergy and Carbon Evaluation Methods
by Bin Yang, Weiguo Jia, Yi Yu and Hui Zhang
Agriculture 2024, 14(11), 1912; https://doi.org/10.3390/agriculture14111912 - 28 Oct 2024
Cited by 1 | Viewed by 3346
Abstract
Biogas production is widely recognized as an effective solution for addressing agricultural waste treatment in rural areas. However, its development is often hindered by economic and environmental constraints. This study combined emergy evaluation and carbon footprint analysis methods to establish a new environmental [...] Read more.
Biogas production is widely recognized as an effective solution for addressing agricultural waste treatment in rural areas. However, its development is often hindered by economic and environmental constraints. This study combined emergy evaluation and carbon footprint analysis methods to establish a new environmental radius assessment model for evaluating the ecological performance and optimization direction of an agricultural waste biogas production system, using a biogas production company in China as a case study. Compared with the straw return model and straw power generation model, the results of emergy indicators and carbon accounting showed that the biogas production model had a lower environmental load and higher economic output and level of emergy sustainability. Additionally, the biogas production system was found to reduce 0.47 kg of carbon emissions per 1 kg of agricultural waste utilized. The application of the biogas production model in rural areas had high ecological sustainability and carbon emission reduction benefits. Environmental radius assessment results confirmed that the reasonable changes in resource collection distance could further enhance the ecological sustainability, carbon mitigation ability, and economic benefits of the biogas production system. The environmental radius assessment method offers a new approach to the location planning of agricultural waste biogas utilization companies in rural areas. Full article
Show Figures

Figure 1

17 pages, 6244 KB  
Article
Emergy-Theory-Based Evaluation of Typhoon Disaster Risk in China’s Coastal Zone
by Zhicheng Gao, Jing Li, Rongjin Wan, Xiaobin Dong and Qian Ye
Atmosphere 2024, 15(7), 750; https://doi.org/10.3390/atmos15070750 - 22 Jun 2024
Cited by 2 | Viewed by 2471
Abstract
The evaluation of typhoon disaster risk is a widely discussed global topic. Currently, the index system method has become a common approach for the evaluation of typhoon disaster risk. However, the indices within the system are calculated independently, and subjective human factors significantly [...] Read more.
The evaluation of typhoon disaster risk is a widely discussed global topic. Currently, the index system method has become a common approach for the evaluation of typhoon disaster risk. However, the indices within the system are calculated independently, and subjective human factors significantly influence the assignment of index weights. The existing studies lack purely quantitative assessment methods, which makes the studies less precise and more difficult for other researchers to replicate. To bridge this gap, this study employs emergy analysis methods based on thermodynamics to develop a typhoon disaster risk evaluation index system for China’s coastal zone. Without the interference of weights and other human factors, the system contains various quantitative indices, including aggregate impelling energy, typhoon intensity emergy, adaptability emergy, the vulnerability index, and the integrated typhoon hazard index. Subsequently, these indices and socio-economic data were spatialized, and the evaluation of typhoon disaster risk was conducted at the city grid level in the coastal zone of China. The findings reveal that the high-risk areas for typhoon disasters in China are concentrated in prefecture-level cities along the southeast coast. The typhoon disaster risk index is higher in the southern region compared to the northern region, with a decreasing trend in the distribution of the integrated typhoon hazard index from coastal to inland areas. The aim of this study is to use a new quantitative evaluation method (emergy) to evaluate typhoon disasters. It also serves as a theoretical foundation and technical support for national and local governments in the formulation of policies for disaster prevention and reduction. Full article
(This article belongs to the Section Meteorology)
Show Figures

Figure 1

17 pages, 3608 KB  
Article
Evaluation and Driving Forces of Ecosystem Service Change in Maqu Alpine Wetland: An Emergy Approach
by Ziyi Han, Ruifeng Zhao, Lihua Zhang, Xidong Chen, Jingfa Wang, Haitian Lu and Fushou Liu
Land 2024, 13(3), 366; https://doi.org/10.3390/land13030366 - 14 Mar 2024
Cited by 3 | Viewed by 2016
Abstract
Wetlands are among the most productive ecosystems on Earth, providing various key ecosystem services to humans and other organisms. However, an insufficient understanding of the economic value and importance of wetland resources has seriously weakened the ecosystem service value of wetlands. Thus, a [...] Read more.
Wetlands are among the most productive ecosystems on Earth, providing various key ecosystem services to humans and other organisms. However, an insufficient understanding of the economic value and importance of wetland resources has seriously weakened the ecosystem service value of wetlands. Thus, a more comprehensive understanding of wetland ecosystem services must be revealed in order to propose appropriate conservation policies. Therefore, to achieve the abovementioned goals, we used the emergy value accounting method to account for the ecosystem service value of the Maqu alpine wetlands, and the Logarithmic Mean Divisia Index was used to analyze the driving forces affecting changes in ecosystem services. The results indicate that the ecosystem service value of the Maqu alpine wetlands showed a trend of decline and then rebound during 1990–2020; its unit area emergy value decreased from 3.85 × 1010 sej/m2/y to 3.04 × 1010 sej/m2/y during 1990–2000, and after 2010, it began to gradually rebound. Moreover, the monetary ecosystem service value of the Maqu alpine wetlands continued to rise during the study period, reaching 41.45 USD/m2/y in 2020, thus reflecting the great potential value of wetland ecosystems. Based on our analysis, the key drivers affecting the changes in ecosystem services include economic scale and emergy benefit. Rapid and intensive human activities have boosted local economic development, but these developments have come at the cost of environmental degradation. Finally, some suggestions are proposed. This study suggests that the alpine wetlands in Maqu occupy an important ecological position within the whole Yellow River basin. Therefore, it is worthwhile to invest a significant amount of funding in their restoration and protection. Full article
Show Figures

Figure 1

25 pages, 7708 KB  
Article
Environmental Sustainability Study of Urban Waterfront Landscapes Based on the LCA–Emergy–Carbon Footprint and Artificial Neural Network Method
by Gang Jiang, Lanlan Zuo, Ashish T. Asutosh and Junxue Zhang
Buildings 2024, 14(2), 386; https://doi.org/10.3390/buildings14020386 - 1 Feb 2024
Cited by 6 | Viewed by 3850
Abstract
The ecological landscape design of urban rivers plays a crucial role in mitigating the urban heat island effect and preserving urban ecology. This study focuses on the construction process data of key landscape nodes along Nanjing’s urban rivers. By employing a whole life [...] Read more.
The ecological landscape design of urban rivers plays a crucial role in mitigating the urban heat island effect and preserving urban ecology. This study focuses on the construction process data of key landscape nodes along Nanjing’s urban rivers. By employing a whole life cycle emergy approach and carbon emission method, the sustainable changes in the landscape system are quantitatively assessed. Furthermore, artificial neural networks have been used to conduct long-term sustainability analysis and predictions for the landscape system. The research findings reveal that over time, the maintenance investment in landscape projects gradually becomes dominant, increasing from 2% in the first year to approximately 75% after 30 years. This phenomenon signifies a decline in the efficiency of the landscape system. Sustaining the ecological balance of the landscape system necessitates continuous inputs of material flow, energy flow, and information flow. The major contributors to carbon emissions in the landscape engineering system are diesel fuel, cement, and steel. This highlights opportunities for sustainable improvement from a low-carbon perspective. To enhance the ecological sustainability of urban waterfront landscapes, three measures are proposed: sponge city construction concepts, coupled sewage treatment systems, and information flow monitoring systems. The effectiveness of these measures was preliminarily validated. Full article
(This article belongs to the Special Issue Advanced Studies in Urban and Regional Planning)
Show Figures

Figure 1

27 pages, 9563 KB  
Article
Environmental Processes Assessment of a Building System Based on LCA–Emergy–Carbon Footprint Methodology
by Hechi Wang, Haojun Huang, Junxue Zhang, Zhanfang Hu and Qi Zhou
Processes 2023, 11(11), 3113; https://doi.org/10.3390/pr11113113 - 30 Oct 2023
Cited by 6 | Viewed by 2248
Abstract
Sustainable architecture holds research significance as a necessary approach to address climate change. However, the lack of a clear definition and diverse research methods present obstacles in this field. To overcome these challenges, this study adopts an integrated approach that combines ecological and [...] Read more.
Sustainable architecture holds research significance as a necessary approach to address climate change. However, the lack of a clear definition and diverse research methods present obstacles in this field. To overcome these challenges, this study adopts an integrated approach that combines ecological and low-carbon aspects and considers the entire life cycle system. The highlight of this article is the integration of two research methods to assess the sustainability of a building system from both ecological and carbon footprint perspectives. This approach has not been extensively explored by researchers thus far. The aim is to quantitatively explore and evaluate the sustainability performance of building systems. The research findings reveal that, among the five life cycle stages, the operational stage of a building exhibits the highest proportions of emergy consumption and carbon emissions, accounting for approximately 89.4% and 90%, respectively. From an emergy analysis perspective, newly constructed building systems demonstrate qualified sustainable parameters (Emergy Sustainability Indicator (ESI) = 2.7 > 1)). However, as the building system ages and operates over time, the overall sustainable parameters gradually decrease, eventually becoming unqualified. Furthermore, carbon emissions analysis indicates that total carbon emissions accelerate with the aging of the building, highlighting the necessity of continuous inputs of material flow, energy flow, and information flow to maintain the building system’s sustainability. The cross-feedback model emerges as the most effective correction method among the input processes, although data collection poses a challenge due to its nonlinearity. This study provides a fresh perspective for architects and building managers, offering insights that contribute to mitigating climate change and promoting sustainable practices in the built environment. Full article
(This article belongs to the Section Environmental and Green Processes)
Show Figures

Figure 1

24 pages, 4096 KB  
Article
Developing an Evaluation Framework for Circular Agriculture: A Pathway to Sustainable Farming
by Steliana Rodino, Ruxandra Pop, Cristina Sterie, Andreea Giuca and Eduard Dumitru
Agriculture 2023, 13(11), 2047; https://doi.org/10.3390/agriculture13112047 - 25 Oct 2023
Cited by 19 | Viewed by 7275
Abstract
This article examines how circularity can be measured and evaluated in the agricultural sector. Circularity represents a key approach for promoting sustainability in agriculture and for the efficient management of resources. Through a comprehensive review of the scientific literature and employing rigorous selection [...] Read more.
This article examines how circularity can be measured and evaluated in the agricultural sector. Circularity represents a key approach for promoting sustainability in agriculture and for the efficient management of resources. Through a comprehensive review of the scientific literature and employing rigorous selection methods, we identify the relevant indicators and tools for assessing circularity in the agri-food chain. The initial bibliometric analysis was performed by using a Biblioshiny instrument from R package tool Bibliometrics. Additionally, this article analyzes the methodologies based on the indicators and metrics that can be applied to measure the restorative capacity and effectiveness of the agricultural system. Most current research follows the 3R principles of the circular economy and establishes an evaluation index system based on the regional characteristics. Methods such as the multi-criteria decision analysis, data envelopment analysis, and life cycle assessment are the most used to date. For the micro-level analysis, system dynamics, material flow analysis, and emergy analysis were the most suitable. Our results provide a clear perspective on the current state of the research in the field of measuring circularity in agriculture and lay the groundwork for the future development of effective strategies for implementing the circular economy in this crucial sector. Full article
(This article belongs to the Special Issue Sustainable Rural Development and Agri-Food Systems)
Show Figures

Figure 1

23 pages, 12244 KB  
Article
A Sustainable Evaluation Study Based on Emergy–Geographic Information System (GIS) Methodology in Hangzhou City from 2010 to 2035
by Lan Liu, Runhui Cai and Junxue Zhang
Buildings 2023, 13(10), 2445; https://doi.org/10.3390/buildings13102445 - 26 Sep 2023
Viewed by 1978
Abstract
Sustainability studies are vital for the long-term development of ecological cities. For cities, single qualitative or quantitative evaluation studies cannot effectively illustrate the ecological and sustainable status of a city. This study employs the emergy–geographic information system (GIS) method to conduct a sustainability [...] Read more.
Sustainability studies are vital for the long-term development of ecological cities. For cities, single qualitative or quantitative evaluation studies cannot effectively illustrate the ecological and sustainable status of a city. This study employs the emergy–geographic information system (GIS) method to conduct a sustainability evaluation of a city, so as to effectively verify the evaluation results. The emergy method and GIS are both commonly used approaches to address urban issues, but their synergistic effect has rarely been considered, explored, and utilized in urban planning. This study aims to investigate this effect on Hangzhou city through comparative analysis. The results show that rain (geopotential energy) and rain (chemical potential energy) have the highest emergy values from 2000 to 2035, followed by solar emergy, wind emergy, and geothermal heat emergy. These findings are also supported by the GIS map that shows a similar pattern with renewable emergy. Using the five plots (cropland, woodland, grassland, water area, and built-up land) on the GIS map as examples, the accuracy of emergy calculation results for Hangzhou city can be verified, demonstrating the effectiveness of the emergy–GIS methodology. This research provides practical recommendations for city designers and professionals worldwide on urban sustainability. By incorporating both emergy and GIS methods, cities can make informed decisions toward achieving environmentally sustainable development. Full article
Show Figures

Figure 1

37 pages, 10319 KB  
Article
A Sustainability Analysis Based on the LCA–Emergy–Carbon Emission Approach in the Building System
by Junxue Zhang and Ashish T. Asutosh
Appl. Sci. 2023, 13(17), 9707; https://doi.org/10.3390/app13179707 - 28 Aug 2023
Cited by 6 | Viewed by 2157
Abstract
Ecologically sustainable buildings and their carbon emissions are two popular ideas for building life cycle systems. It is a challenge to comprehensively assess the sustainability of building cases using two different methods. Based on over a decade of research, this paper attempts to [...] Read more.
Ecologically sustainable buildings and their carbon emissions are two popular ideas for building life cycle systems. It is a challenge to comprehensively assess the sustainability of building cases using two different methods. Based on over a decade of research, this paper attempts to explore the possibility of quantitatively integrating both approaches. In this study, we adopted the emergy method and carbon emission approach to assess and analyze a building system. In particular, similarities and differences have been identified through emergy and carbon emissions at each stage of the building’s whole life cycle. The results demonstrate that the building operation phase is the critical contributor (Approximately 79.6% of the total emergy and 97.9% of the entire carbon emission), which occupies the most emergy and carbon emission amounts of the whole building system. In order to improve the ecological sustainability of the building system, renewable energy subsystems are considered and explored. While the overall sustainability of the building system is enhanced, the new systems will aggrandize the carbon emissions. Therefore, the ecological sustainability of building systems and carbon emissions should be considered comprehensively, and the relationship between the two views needs to be balanced. Full article
(This article belongs to the Special Issue Sustainability and Resilience of Engineering Assets)
Show Figures

Figure 1

24 pages, 8209 KB  
Article
Sustainability Assessment of Urban Waterscape Belt Ecological Reconstruction Based on LCA–Emergy–Carbon Emission Methodology
by Desheng Dai, Di Yao, Yuchen Gao and Junxue Zhang
Water 2023, 15(13), 2345; https://doi.org/10.3390/w15132345 - 24 Jun 2023
Cited by 3 | Viewed by 2323
Abstract
Rivers play a key role in regulating urban ecology, which can improve urban climate while slowing the heat island effect. As one of embodied energy in the field of ecology, emergy theory can be used to quantitatively evaluate the ecological characteristics of a [...] Read more.
Rivers play a key role in regulating urban ecology, which can improve urban climate while slowing the heat island effect. As one of embodied energy in the field of ecology, emergy theory can be used to quantitatively evaluate the ecological characteristics of a system. This will help to further explore urban ecological sustainability in this article. In this study, four ecological riverbank reconstruction projects have been executed to restore the ecology along the banks of the Jinchuan River in Nanjing, China, which focus on the key river–lakeside and waterfront space in the main urban area. The LCA–emergy–carbon emission method was applied through a series of indicators, including emergy indexes and carbon emission indicators. It is important to distinguish prior research, and few have utilized this approach on urban waterways and waterscapes. The results illustrate that the reconstruction system has obvious improvement significance to the whole river ecology. This change can also be seen when using LCA–emergy analysis. In a 20-year cycle, the emergy of the material production stage and maintenance phase account for a major emergy share, followed by the construction stage, transportation process, and design process stage. The sustainability (ESI indicator) has been improved after carrying out the reconstruction projects. By choosing water and gravel as the primary material, the carbon emission can be reduced. The water treatment process accounts for the vast majority of carbon emissions. Secondly, gravel also plays an important role in carbon emission. Finally, an improved measure (clean energy reuse) was conducted to enhance the ecology of the reconstruction projects and obtained a significant ecological sustainability boost. Full article
(This article belongs to the Special Issue Sustainable Development of Water, Energy, and Environment Systems)
Show Figures

Figure 1

17 pages, 4028 KB  
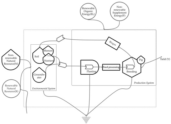
Article
Multi-Objective Optimization of Integrated Crop–Livestock Systems: Exploring Resource Allocation Based on Emergy Evaluation
by Xiao Chen, Zeyuan He, Huarui Wu, Changji Wen, Tao Tao, Xinyu Yang, You Tang, Hongliang Guo and Helong Yu
Sustainability 2023, 15(11), 8771; https://doi.org/10.3390/su15118771 - 29 May 2023
Cited by 1 | Viewed by 2948
Abstract
Integrated crop–livestock systems (ICLSs) can improve the sustainability of agriculture. The configuration of an ICLS to achieve sustainable development while maintaining the effectiveness of resource utilization is complicated due to conflicts between economic performance and environmental protection. In this paper, a novel optimization [...] Read more.
Integrated crop–livestock systems (ICLSs) can improve the sustainability of agriculture. The configuration of an ICLS to achieve sustainable development while maintaining the effectiveness of resource utilization is complicated due to conflicts between economic performance and environmental protection. In this paper, a novel optimization model-based emergy evaluation (OMEE) method is proposed for ICLS configuration. OMEE encompasses an emergy analysis and an improved non-dominated sorting genetic algorithm II (NSGA-II) programming model. Based on the emergy analysis, the emergy economic efficiency index (EYR), emergy environmental efficiency index (ELR) and emergy sustainability index (ESI) are used for the sustainable development evaluation, and the results provided the basis for the objective function for economic and environmental equilibrium. Considering programming issues, the configured initial data and hierarchical evaluation results are integrated into the improved NSGA-II (CIHE-NSGA-II) model. This model is capable of (1) configuring the initial solution based on original farming data and (2) performing hierarchical evaluations of EYR, ELR and ESI based on bilevel programming. This exploratory approach was verified based on a real case study in northern China. The results showed that the ESI increased by 16.8% when the proposed approach was applied. This simulation research demonstrates the usefulness of CIHE-NSGA II in optimizing the allocation of resources in ICLSs, and OMEE can provide evaluation results that aid in meeting decision-making goals and configuring crop and livestock resources. Full article
(This article belongs to the Section Sustainable Agriculture)
Show Figures

Figure 1

Back to TopTop