Sign in to use this feature.

Years

Between: -

Subjects

remove_circle_outline
remove_circle_outline
remove_circle_outline
remove_circle_outline
remove_circle_outline

Journals

Article Types

Countries / Regions

Search Results (29)

Search Parameters:
Keywords = duck tembusu virus

Order results
Result details
Results per page
Select all
Export citation of selected articles as:
13 pages, 4774 KB  
Article
Comparative Study of DTMUV and LPS on Duck Liver Disease
by Zhenghui Lan, Zhigang Sun, Yi Wang, Huatao Li and Xuejing Sun
Vet. Sci. 2025, 12(9), 900; https://doi.org/10.3390/vetsci12090900 - 17 Sep 2025
Viewed by 1047
Abstract
This study investigated the structural features of adult duck liver and compared pathological alterations induced by duck Tembusu virus (DTMUV, strain XZ-2012) and lipopolysaccharide (LPS). Histological techniques (HE, reticular fiber, and trichrome staining) revealed normal duck liver exhibited reddish-brown coloration with indistinct lobule [...] Read more.
This study investigated the structural features of adult duck liver and compared pathological alterations induced by duck Tembusu virus (DTMUV, strain XZ-2012) and lipopolysaccharide (LPS). Histological techniques (HE, reticular fiber, and trichrome staining) revealed normal duck liver exhibited reddish-brown coloration with indistinct lobule boundaries and no prominent bile ducts. Kupffer cell distribution was mapped via jugular ink injection. DTMUV infection caused liver swelling, congestion, and yellowish discoloration. Histopathology showed lymphocyte infiltration around central veins and portal areas, increased reticular fibers, thickened basement membranes, hepatocyte vacuolation, and erythrocyte accumulation in sinusoids. In contrast, LPS exposure led to mild hepatic enlargement without vacuolar degeneration but with marked perivascular lymphocyte aggregation and reticular fiber proliferation. Both treatments elevated Kupffer cell numbers. These findings demonstrate distinct liver injury patterns: DTMUV induces direct hepatocellular damage with inflammatory responses, while LPS triggers intense immune cell recruitment without significant hepatocyte degeneration. The study provides insights into avian viral versus bacterial pathogenesis and liver defense mechanisms, offering a foundation for further research into waterfowl infectious diseases. Full article
Show Figures

Figure 1

14 pages, 5005 KB  
Article
Establishment of a Visual Gene Chip Method for the Simultaneous Detection of Seven Waterfowl Virus Pathogens
by Linjie Yan, Yafen Song, Tianshu Zhai, Qian Qiu, Jia Wang, Jinming Liu, Daiyue Lv, Xiaojie Huang, Huabin Cao, Chenghuai Yang and Yaqing Mao
Viruses 2025, 17(3), 358; https://doi.org/10.3390/v17030358 - 28 Feb 2025
Cited by 3 | Viewed by 985
Abstract
Goose parvovirus (GPV), duck enteritis virus (DEV), Muscovy duck parvovirus (MDPV), duck hepatitis A virus type 1 (DHAV-1), duck hepatitis A virus type 3 (DHAV-3), duck Tembusu virus (DTMUV), and novel duck reovirus (NDRV) are significant pathogens that spread extensively among waterfowl populations, [...] Read more.
Goose parvovirus (GPV), duck enteritis virus (DEV), Muscovy duck parvovirus (MDPV), duck hepatitis A virus type 1 (DHAV-1), duck hepatitis A virus type 3 (DHAV-3), duck Tembusu virus (DTMUV), and novel duck reovirus (NDRV) are significant pathogens that spread extensively among waterfowl populations, causing economic losses for the waterfowl industry. In order to detect seven pathogens simultaneously, a visual gene chip for the detection of multiple waterfowl disease pathogens was developed in this study. The gene chip was capable of specifically amplifying GPV, DEV, MDPV, DHAV-1, –DHAV-3, DTMUV, and NDRV. The sensitivity results showed that the lowest detection limit of the gene chip was 1 copy/μL for single and mixed samples. The reproducibility and stability tests demonstrated that the gene chip developed in this experiment exhibited not only excellent reproducibility but also remarkable stability, remaining functional for a minimum of 180 days. Compared to qPCR methods, the results showed that the sensitivity of the gene chip was slightly better than that of the qPCR method in detecting both single and mixed pathogens of the seven viruses. In this study, a total of 210 clinical samples were detected by the gene chip and qPCR, respectively, and the results of the two methods had a concordance rate of 98.1~100%, with a kappa value of 0.952, indicating that the consistency of the two detection methods was good. Full article
(This article belongs to the Section Animal Viruses)
Show Figures

Figure 1

17 pages, 4065 KB  
Article
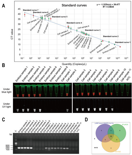
Development of a Rapid Visual Detection Assay for Duck Tembusu Virus Using RT-LAMP-CRISPR/Cas12a
by Jimin Chen, Dagang Tao, Fan Yang, Chengfu Pan, Xinguo Bao, Shengsong Xie, Ping Gong, Changzhi Zhao and Ruiyi Lin
Animals 2024, 14(23), 3439; https://doi.org/10.3390/ani14233439 - 27 Nov 2024
Cited by 2 | Viewed by 1353
Abstract
Duck Tembusu virus (DTMUV) is an emerging flavivirus that has inflicted significant economic losses on China’s poultry industry. Rapid and accurate detection of DTMUV is crucial for effective prevention and control measures. In this study, we developed a novel, rapid visual detection assay [...] Read more.
Duck Tembusu virus (DTMUV) is an emerging flavivirus that has inflicted significant economic losses on China’s poultry industry. Rapid and accurate detection of DTMUV is crucial for effective prevention and control measures. In this study, we developed a novel, rapid visual detection assay that combines reverse transcriptase loop-mediated isothermal amplification (RT-LAMP) with the CRISPR/Cas12a system for on-site detection of DTMUV. Our results demonstrate that this assay can sensitively and specifically detect the specific DNA plasmids containing the DTMUV NS3 gene within 100 min, with a limit of detection as low as 19.3 copies/μL. We successfully applied the RT-LAMP-CRISPR/Cas12a assay to diagnose DTMUV in eight duck embryos and 11 chicken embryonic fibroblast samples, and the results obtained with direct visualization by the naked eye were consistent with those obtained using real-time RT-PCR. Overall, our RT-LAMP-CRISPR/Cas12a assay is a reliable, sensitive, specific, and user-friendly method that holds great promise for early on-site detection of DTMUV in clinical samples, facilitating timely interventions and improved disease management in the poultry industry. Full article
(This article belongs to the Section Poultry)
Show Figures

Figure 1

16 pages, 7855 KB  
Article
4D-DIA-Based Quantitative Proteomic Analysis Reveals the Involvement of TRPV2 Protein in Duck Tembusu Virus Replication
by Jimin Chen, Fan Yang, Lianjie Lai, Huihuang Li, Chengfu Pan, Xinguo Bao, Weimin Lin and Ruiyi Lin
Viruses 2024, 16(12), 1831; https://doi.org/10.3390/v16121831 - 26 Nov 2024
Viewed by 1465
Abstract
Duck Tembusu virus (DTMUV), a novel positive-sense RNA virus, has caused significant economic losses in the poultry industry of Eastern and Southeast Asia since its outbreak in 2010. Furthermore, the rapid transmission and potential zoonotic nature of DTMUV pose a threat to public [...] Read more.
Duck Tembusu virus (DTMUV), a novel positive-sense RNA virus, has caused significant economic losses in the poultry industry of Eastern and Southeast Asia since its outbreak in 2010. Furthermore, the rapid transmission and potential zoonotic nature of DTMUV pose a threat to public health safety. In this study, a 4D-DIA quantitative proteomics approach was employed to identify differentially expressed cellular proteins in DTMUV-infected DF-1 cells, which are routinely used for virus isolation and identification for DTMUV, as well as the development of vaccines against other poultry viruses. One hundred fifty-seven differentially expressed cellular proteins were identified, including 84 upregulated and 73 downregulated proteins at 48 h post-infection, among which CXCL8, DDX3X, and TRPV2 may play crucial roles in viral propagation. Notably, for the upregulated protein TRPV2, the DTMUV replication was inhibited in TRPV2-low-expressing DF-1 cells. In summary, our research represents the application of 4D-DIA quantitative proteomics to analyze the proteomic landscape of DTMUV-infected poultry cells. These findings may provide valuable insights into understanding the interaction mechanism between DTMUV and poultry cells, as well as the identification of disease-resistant host factors in poultry breeding research. Full article
(This article belongs to the Section Animal Viruses)
Show Figures

Figure 1

17 pages, 1029 KB  
Study Protocol
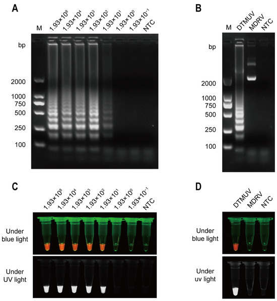
One-Step Multiplex Real-Time Fluorescent Quantitative Reverse Transcription PCR for Simultaneous Detection of Four Waterfowl Viruses
by Chenchen Wang, Huixin Liu, Junze Cheng, Sijia Pan, Wenwen Yang, Xiaofang Wei, Yue Cheng, Ting Xu and Hongbin Si
Microorganisms 2024, 12(12), 2423; https://doi.org/10.3390/microorganisms12122423 - 25 Nov 2024
Cited by 1 | Viewed by 1679
Abstract
Duck Tembusu virus (DTMUV), duck hepatitis virus (DHV), Muscovy duck reovirus (MDRV), and Muscovy duck parvovirus (MDPV) represent four emergent infectious diseases impacting waterfowl, which can be challenging to differentiate due to overlapping clinical signs. In response to this, we have developed a [...] Read more.
Duck Tembusu virus (DTMUV), duck hepatitis virus (DHV), Muscovy duck reovirus (MDRV), and Muscovy duck parvovirus (MDPV) represent four emergent infectious diseases impacting waterfowl, which can be challenging to differentiate due to overlapping clinical signs. In response to this, we have developed a one-step multiplex real-time fluorescence quantitative reverse transcription PCR (qRT-PCR) assay, capable of simultaneously detecting DTMUV, DHV, MDRV, and MDPV. This method exhibits high specificity, avoiding cross-reactivity with other viruses such as Fowl adenoviruses (FADV), infectious bursal disease virus (IBDV), infectious bronchitis virus (IBV), infectious laryngotracheitis virus (ILTV), Haemophilus paragallinarum (Hpg), duck circovirus (DUCV), goose astrovirus (GoAstV), and mycoplasma gallisepticum (MG). The limit of detection (LOD) established for DTMUV, DHV, MDRV, and MDPV was determined to be 27 copies/μL. In the repeatability test, the intra-assay and inter-assay coefficients of variation (CVs) of the recombinant plasmid standard were less than 2%. Utilizing this method, we analyzed 326 clinical specimens sourced from Guangxi over the period spanning October 2021 through December 2023, yielding promising and precise outcomes. The qRT-PCR method established herein exhibits commendable specificity, sensitivity, and repeatability. Furthermore, it boasts a high clinical detection rate, making it a highly effective tool for diagnosing these pathogenic agents in waterfowl. Full article
(This article belongs to the Special Issue Detection and Identification of Pathogenic Bacteria and Viruses)
Show Figures

Figure 1

8 pages, 222 KB  
Article
Lack of Serological and Molecular Evidence of Duck Tembusu Virus Infection in Ducks from South Korea
by Sang-Won Kim, Jong-Yeol Park, Ki-Woong Kim, Cheng-Dong Yu, Feng Hu, Jun-Feng Lv, Yu-Feng Li, Se-Yeoun Cha, Hyung-Kwan Jang, Min Kang and Bai Wei
Vet. Sci. 2024, 11(11), 564; https://doi.org/10.3390/vetsci11110564 - 13 Nov 2024
Viewed by 1886
Abstract
The duck Tembusu virus (DTMUV), an emerging flavivirus, has led to severe neurological disorders and substantial economic losses in the duck industry throughout Asia. Considering South Korea’s increasing duck production and its strategic location along the East Asian–Australasian Flyway, this study aimed to [...] Read more.
The duck Tembusu virus (DTMUV), an emerging flavivirus, has led to severe neurological disorders and substantial economic losses in the duck industry throughout Asia. Considering South Korea’s increasing duck production and its strategic location along the East Asian–Australasian Flyway, this study aimed to assess the presence of DTMUV in South Korea to evaluate potential risks to the poultry industry. We performed a comprehensive serological survey of 1796 serum samples from broiler and breeder ducks collected between 2011 and 2023, alongside molecular detection tests on 51 duck flocks exhibiting suspected clinical signs of DTMUV infection. The absence of serological and molecular evidence for DTMUV or other flavivirus infections suggests that these viruses have not yet affected South Korean duck populations. These findings underscore the critical need for ongoing surveillance, given the virus’s potential to disrupt agriculture and pose public health risks. The study also emphasizes the importance of maintaining stringent biosecurity measures and conducting further research to monitor and prevent DTMUV transmission, particularly due to the possible role of migratory birds and other vectors in spreading zoonotic diseases. Full article
(This article belongs to the Section Veterinary Microbiology, Parasitology and Immunology)
19 pages, 2859 KB  
Review
Advancements in Research on Duck Tembusu Virus Infections
by Yuting Cheng, Ruoheng Wang, Qingguo Wu, Jinying Chen, Anping Wang, Zhi Wu, Fang Sun and Shanyuan Zhu
Viruses 2024, 16(5), 811; https://doi.org/10.3390/v16050811 - 20 May 2024
Cited by 13 | Viewed by 4371
Abstract
Duck Tembusu Virus (DTMUV) is a pathogen of the Flaviviridae family that causes infections in poultry, leading to significant economic losses in the duck farming industry in recent years. Ducks infected with this virus exhibit clinical symptoms such as decreased egg production and [...] Read more.
Duck Tembusu Virus (DTMUV) is a pathogen of the Flaviviridae family that causes infections in poultry, leading to significant economic losses in the duck farming industry in recent years. Ducks infected with this virus exhibit clinical symptoms such as decreased egg production and neurological disorders, along with serious consequences such as ovarian hemorrhage, organ enlargement, and necrosis. Variations in morbidity and mortality rates exist across different age groups of ducks. It is worth noting that DTMUV is not limited to ducks alone; it can also spread to other poultry such as chickens and geese, and antibodies related to DTMUV have even been found in duck farm workers, suggesting a potential risk of zoonotic transmission. This article provides a detailed overview of DTMUV research, delving into its genomic characteristics, vaccines, and the interplay with host immune responses. These in-depth research findings contribute to a more comprehensive understanding of the virus’s transmission mechanism and pathogenic process, offering crucial scientific support for epidemic prevention and control. Full article
(This article belongs to the Section Animal Viruses)
Show Figures

Figure 1

16 pages, 5354 KB  
Article
Pathogenicity and Interspecies Transmission of Cluster 3 Tembusu Virus Strain TMUV HQ-22 Isolated from Geese
by Qing Yang, Yingying Ding, Weiping Yao, Shuyue Chen, Yaqian Jiang, Linping Yang, Guangbin Bao, Kang Yang, Shinuo Fan, Qingqing Du, Qing Wang and Guijun Wang
Viruses 2023, 15(12), 2449; https://doi.org/10.3390/v15122449 - 17 Dec 2023
Cited by 16 | Viewed by 2801
Abstract
Since 2010, the Tembusu virus (TMUV) has been highly prevalent in China, causing significant economic losses to the poultry industry. In 2022, a suspected outbreak of TMUV occurred at a goose farm located in Anhui Province. A strain of TMUV, TMUV HQ-22, was [...] Read more.
Since 2010, the Tembusu virus (TMUV) has been highly prevalent in China, causing significant economic losses to the poultry industry. In 2022, a suspected outbreak of TMUV occurred at a goose farm located in Anhui Province. A strain of TMUV, TMUV HQ-22, was isolated from the infected geese. Phylogenetic analysis using the E gene of the HQ-22 strain demonstrated its affiliation with cluster 3, a less commonly reported cluster in comparison to the main circulating cluster, cluster 2. Through a comparison of the envelope (E) protein of HQ-22 with other typical TMUV strains, a mutation at the 157th amino acid position was identified, wherein valine (V) in cluster 3 changed to alanine (A), a characteristic that is unique to cluster 2. These findings highlight the diversity and complexity of the TMUV strains circulating in China. In our experimental analysis, an injection of TMUV HQ-22 into the muscles of 3-day-old goslings resulted in severe neurological symptoms and a mortality rate of 60%. Similarly, the intracranial or intranasal infection of 3-week-old ICR mice with TMUV HQ-22 led to severe neurological symptoms and respective mortality rates of 100% or 10%. In summary, our study isolated a TMUV strain, TMUV HQ-22, from geese that belongs to cluster 3 and exhibits significant pathogenicity in both goslings and ICR mice. These results emphasize the genetic diversity of the TMUV circulating in China and expand the host range beyond mosquitoes to include ducks, chickens, geese, and even mice. It is crucial to not underestimate the risk of TMUV infection in mammals, warranting our utmost attention. Full article
(This article belongs to the Section Animal Viruses)
Show Figures

Figure 1

16 pages, 3052 KB  
Article
326K at E Protein Is Critical for Mammalian Adaption of TMUV
by Xingpo Liu, Dawei Yan, Shan Peng, Yuee Zhang, Bangfeng Xu, Luzhao Li, Xiaona Shi, Tianxin Ma, Xuesong Li, Qiaoyang Teng, Chunxiu Yuan, Qinfang Liu and Zejun Li
Viruses 2023, 15(12), 2376; https://doi.org/10.3390/v15122376 - 1 Dec 2023
Cited by 4 | Viewed by 2062
Abstract
Outbreaks of Tembusu virus (TMUV) infection have caused huge economic losses to the poultry industry in China since 2010. However, the potential threat of TMUV to mammals has not been well studied. In this study, a TMUV HB strain isolated from diseased ducks [...] Read more.
Outbreaks of Tembusu virus (TMUV) infection have caused huge economic losses to the poultry industry in China since 2010. However, the potential threat of TMUV to mammals has not been well studied. In this study, a TMUV HB strain isolated from diseased ducks showed high virulence in BALB/c mice inoculated intranasally compared with the reference duck TMUV strain. Further studies revealed that the olfactory epithelium is one pathway for the TMUV HB strain to invade the central nervous system of mice. Genetic analysis revealed that the TMUV HB virus contains two unique residues in E and NS3 proteins (326K and 519T) compared with duck TMUV reference strains. K326E substitution weakens the neuroinvasiveness and neurovirulence of TMUV HB in mice. Remarkably, the TMUV HB strain induced significantly higher levels of IL-1β, IL-6, IL-8, and interferon (IFN)-α/β than mutant virus with K326E substitution in the brain tissue of the infected mice, which suggested that TMUV HB caused more severe inflammation in the mouse brains. Moreover, application of IFN-β to infected mouse brain exacerbated the disease, indicating that overstimulated IFN response in the brain is harmful to mice upon TMUV infection. Further studies showed that TMUV HB upregulated RIG-I and IRF7 more significantly than mutant virus containing the K326E mutation in mouse brain, which suggested that HB stimulated the IFN response through the RIG-I-IRF7 pathway. Our findings provide insights into the pathogenesis and potential risk of TMUV to mammals. Full article
(This article belongs to the Special Issue Advances in Alphavirus and Flavivirus Research)
Show Figures

Figure 1

12 pages, 2286 KB  
Article
Study on the Protective Immunity Induced by Pseudotyped Baculovirus Expressing the E Protein of Tembusu Virus in Ducklings
by Zheng Ni, Tao Yun, Liu Chen, Weicheng Ye, Jionggang Hua, Yinchu Zhu, Guangqing Liu and Cun Zhang
Genes 2023, 14(7), 1316; https://doi.org/10.3390/genes14071316 - 22 Jun 2023
Cited by 1 | Viewed by 2073
Abstract
The Duck Tembusu virus (DTMUV), a pathogenic flavivirus, has been causing significant economic losses in the Chinese poultry industry since 2010. This virus can severely decrease egg production and inhibit the growth of laying ducks and ducklings. While many vaccines have been developed [...] Read more.
The Duck Tembusu virus (DTMUV), a pathogenic flavivirus, has been causing significant economic losses in the Chinese poultry industry since 2010. This virus can severely decrease egg production and inhibit the growth of laying ducks and ducklings. While many vaccines have been developed to prevent DTMUV infection, fresh outbreaks continue to occur, as few effective vaccines are available. The E glycoprotein of DTMUV is the primary target for inducing protective immunity in the natural host. Therefore, we conducted an investigation and successfully developed a recombinant baculovirus containing the DTMUV E gene. Ducklings were then vaccinated with the purified protein derived from this virus as a potential vaccine candidate. Our findings demonstrated that the E glycoprotein of DTMUV was highly expressed in Sf9 cells. The vaccination of ducklings with the recombinant baculovirus Bac-E resulted in the induction of strong humoral and cellular immune responses. Most significantly, we observed that the vaccine provided 100% protective immunity against lethal challenges with the DTMUV YY5 strain. Full article
(This article belongs to the Special Issue Molecular Genetics in Livestock Production and Disease Resistance)
Show Figures

Figure 1

16 pages, 3632 KB  
Article
Construction and Transcriptomic Study of Chicken IFNAR1-Knockout Cell Line Reveals the Essential Roles of Cell Growth- and Apoptosis-Related Pathways in Duck Tembusu Virus Infection
by Chengwei Xiang, Zekun Yang, Ting Xiong, Ting Wang, Jie Yang, Mei Huang, Dingxiang Liu and RuiAi Chen
Viruses 2022, 14(10), 2225; https://doi.org/10.3390/v14102225 - 9 Oct 2022
Cited by 5 | Viewed by 3065
Abstract
For industrial vaccine production, overwhelming the existing antiviral innate immune response dominated by type I interferons (IFN-I) in cells would be a key factor improving the effectiveness and production cost of vaccines. In this study, we report the construction of an IFN-I receptor [...] Read more.
For industrial vaccine production, overwhelming the existing antiviral innate immune response dominated by type I interferons (IFN-I) in cells would be a key factor improving the effectiveness and production cost of vaccines. In this study, we report the construction of an IFN-I receptor 1 (IFNAR1)-knockout DF-1 cell line (KO-IFNAR1), which supports much more efficient replication of the duck Tembusu virus (DTMUV), Newcastle disease virus (NDV) and gammacoronavirus infectious bronchitis virus (IBV). Transcriptomic analysis of DTMUV-infected KO-IFNAR1 cells demonstrated that DTMUV mainly activated genes and signaling pathways related to cell growth and apoptosis. Among them, JUN, MYC and NFKBIA were significantly up-regulated. Furthermore, knockdown of zinc-fingered helicase 2 (HELZ2) and interferon-α-inducible protein 6 (IFI6), the two genes up-regulated in both wild type and KO-IFNAR1 cells, significantly increased the replication of DTMUV RNA. This study paves the way for further studying the mechanism underlying the DTMUV-mediated IFN-I-independent regulation of virus replication, and meanwhile provides a potential cell resource for efficient production of cell-based avian virus vaccines. Full article
(This article belongs to the Section Animal Viruses)
Show Figures

Figure 1

18 pages, 2987 KB  
Article
Avian IRF1 and IRF7 Play Overlapping and Distinct Roles in Regulating IFN-Dependent and -Independent Antiviral Responses to Duck Tembusu Virus Infection
by Chengwei Xiang, Zekun Yang, Ting Xiong, Ting Wang, Jie Yang, Mei Huang, Dingxiang Liu and Ruiai Chen
Viruses 2022, 14(7), 1506; https://doi.org/10.3390/v14071506 - 9 Jul 2022
Cited by 15 | Viewed by 3129
Abstract
Avian interferon regulatory factors 1 and 7 (IRF1 and IRF7) play important roles in the host’s innate immunity against viral infection. Our previous study revealed that duck tembusu virus (DTMUV) infection of chicken fibroblasts (DF1) and duck embryo fibroblasts (DEFs) induced the expression [...] Read more.
Avian interferon regulatory factors 1 and 7 (IRF1 and IRF7) play important roles in the host’s innate immunity against viral infection. Our previous study revealed that duck tembusu virus (DTMUV) infection of chicken fibroblasts (DF1) and duck embryo fibroblasts (DEFs) induced the expression of a variety of IFN-stimulated genes (ISGs), including VIPERIN, IFIT5, CMPK2, IRF1, and IRF7. IRF1 was further shown to play a significant role in regulating the up-expression of VIPERIN, IFIT5, and CMPK2 and inhibiting DTMUV replication. In this study, we confirm, through overexpression and knockout approaches, that both IRF1 and IRF7 inhibit DTMUV replication, mainly via regulation of type I IFN expression, as well as the induction of IRF1, VIPERIN, IFIT5, CMPK2, and MX1. In addition, IRF1 directly promoted the expression of VIPERIN and CMPK2 in an IFN-independent manner when IRF7 and type I IFN signaling were undermined. We also found that non-structural protein 2B (NS2B) of DTMUV was able to inhibit the induction of IFN-β mRNA triggered by Newcastle disease virus (NDV) infection or poly(I:C) treatment, revealing a strategy employed by DTMUV to evade host’s immunosurveillance. This study demonstrates that avian IRF7 and IRF1 play distinct roles in the regulation of type I IFN response during DTMUV infection. Full article
(This article belongs to the Special Issue Flaviviruses and Flavivirus Vaccines)
Show Figures

Figure 1

14 pages, 3951 KB  
Article
The Evolution, Genomic Epidemiology, and Transmission Dynamics of Tembusu Virus
by Yongqiu Cui, Yang Pan, Jinshuo Guo, Dedong Wang, Xinxin Tong, Yongxia Wang, Jingyi Li, Jie Zhao, Ying Ji, Zhi Wu, Penghui Zeng, Jianwei Zhou, Xufei Feng, Lei Hou and Jue Liu
Viruses 2022, 14(6), 1236; https://doi.org/10.3390/v14061236 - 7 Jun 2022
Cited by 14 | Viewed by 3362
Abstract
Tembusu virus (TMUV) can induce severe egg drop syndrome in ducks, causing significant economic losses. In this study, the possible origin, genomic epidemiology, and transmission dynamics of TMUV were determined. The time to the most recent common ancestor of TMUV was found to [...] Read more.
Tembusu virus (TMUV) can induce severe egg drop syndrome in ducks, causing significant economic losses. In this study, the possible origin, genomic epidemiology, and transmission dynamics of TMUV were determined. The time to the most recent common ancestor of TMUV was found to be 1924, earlier than that previously reported. The effective population size of TMUV increased rapidly from 2010 to 2013 and was associated with the diversification of different TMUV clusters. TMUV was classified into three clusters (clusters 1, 2, and 3) based on the envelope (E) protein. Subcluster 2.2, within cluster 2, is the most prevalent, and the occurrence of these mutations is accompanied by changes in the virulence and infectivity of the virus. Two positive selections on codons located in the NS3 and NS5 genes (591 of NS3 and 883 of NS5) were identified, which might have caused changes in the ability of the virus to replicate. Based on phylogeographic analysis, Malaysia was the most likely country of origin for TMUV, while Shandong Province was the earliest province of origin in China. This study has important implications for understanding TMUV and provides suggestions for its prevention and control. Full article
(This article belongs to the Section Animal Viruses)
Show Figures

Figure 1

13 pages, 2218 KB  
Article
A Single Mutation at Position 120 in the Envelope Protein Attenuates Tembusu Virus in Ducks
by Dawei Yan, Binbin Wang, Ying Shi, Xintao Ni, Xiaogang Wu, Xuesong Li, Xingpo Liu, Haiwang Wang, Xin Su, Qiaoyang Teng, Jianmei Yang, Qinfang Liu and Zejun Li
Viruses 2022, 14(3), 447; https://doi.org/10.3390/v14030447 - 22 Feb 2022
Cited by 7 | Viewed by 2815
Abstract
A live attenuated duck Tembusu virus (TMUV) vaccine FX2010-180P (180P) was successfully utilized to prevent TMUV infections in ducks in China. Compared with wild-type TMUV, 180P was highly attenuated and lost transmissibility in ducks. However, the mechanism of the attenuation of 180P remains [...] Read more.
A live attenuated duck Tembusu virus (TMUV) vaccine FX2010-180P (180P) was successfully utilized to prevent TMUV infections in ducks in China. Compared with wild-type TMUV, 180P was highly attenuated and lost transmissibility in ducks. However, the mechanism of the attenuation of 180P remains poorly understood. To explore the key molecular basis of attenuation, chimeric and site mutant viruses in the background of the wild-type TMUV-FX2010 (FX) strain were rescued, and the replication, tissue tropism, and transmissibility were characterized in ducks. The results show that the envelope (E) protein was responsible for attenuation and loss of transmission in ducks. Further studies showed that a D120N amino acid mutation located in domain II of the E protein was responsible for the attenuation and transmissibility loss of 180P in ducks. The D120N substitution resulted in an extra high-mannose type N-linked glycosylation (NLG) in the E protein of 180P compared with the wild-type TMUV, which might restrict the tissue tropism and transmissibility of TMUV in ducks. Our findings elucidate that N120 in the E protein is a key molecular basis of TMUV attenuation in ducks and provide new insight into the role of NLG in TMUV tissue tropism and transmissibility. Full article
(This article belongs to the Section Animal Viruses)
Show Figures

Figure 1

24 pages, 1901 KB  
Review
New Insights into the Biology of the Emerging Tembusu Virus
by Rodolphe Hamel, Thipruethai Phanitchat, Sineewanlaya Wichit, Ronald Enrique Morales Vargas, Jiraporn Jaroenpool, Cheikh Tidiane Diagne, Julien Pompon and Dorothée Missé
Pathogens 2021, 10(8), 1010; https://doi.org/10.3390/pathogens10081010 - 10 Aug 2021
Cited by 43 | Viewed by 6830
Abstract
Reported for the first time in 1955 in Malaysia, Tembusu virus (TMUV) remained, for a long time, in the shadow of flaviviruses with human health importance such as dengue virus or Japanese encephalitis virus. However, since 2010 and the first large epidemic in [...] Read more.
Reported for the first time in 1955 in Malaysia, Tembusu virus (TMUV) remained, for a long time, in the shadow of flaviviruses with human health importance such as dengue virus or Japanese encephalitis virus. However, since 2010 and the first large epidemic in duck farms in China, the threat of its emergence on a large scale in Asia or even its spillover into the human population is becoming more and more significant. This review aims to report current knowledge on TMUV from viral particle organization to the development of specific vaccines and therapeutics, with a particular focus on host-virus interactions. Full article
(This article belongs to the Special Issue Virus-Host Interactions and Pathogenesis of Arbovirus)
Show Figures

Figure 1

Back to TopTop