Development of a Rapid Visual Detection Assay for Duck Tembusu Virus Using RT-LAMP-CRISPR/Cas12a
Simple Summary
Abstract
1. Introduction
2. Materials and Methods
2.1. Collection of Duck Embryos and DF-1 Passaged Cells
2.2. Nucleic Acid Extractions and Preparations
2.3. Primers and crRNAs Design
2.4. Preparation of crRNAs
2.5. Workflow of the RT-LAMP-CRISPR/Cas12a Assay
2.6. Reverse Transcription PCR (RT-PCR) Assay
2.7. Quantitative Reverse Transcription PCR (RT-qPCR) Assay
2.8. RT-LAMP-CRISPR/Cas12a Assay
2.9. RT-LAMP-CRISPR/Cas12a Assay Sensitivity and Specificity Assessment
2.10. Statistical Analysis
3. Results
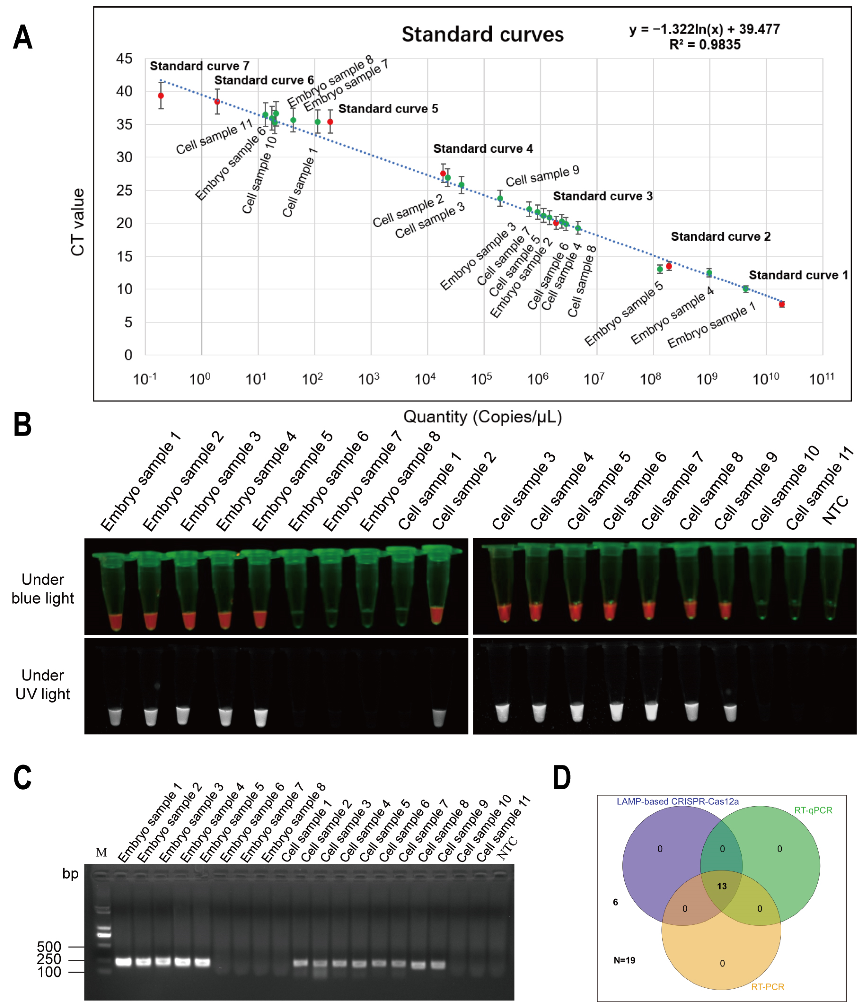
3.1. Establishment of RT-LAMP-CRISPR/Cas12a Assay for Detection of DTMUV
3.2. Screening Optimal Prime Pairs and crRNAs for RT-LAMP-CRISPR/Cas12a Assay for DTMUV Detection
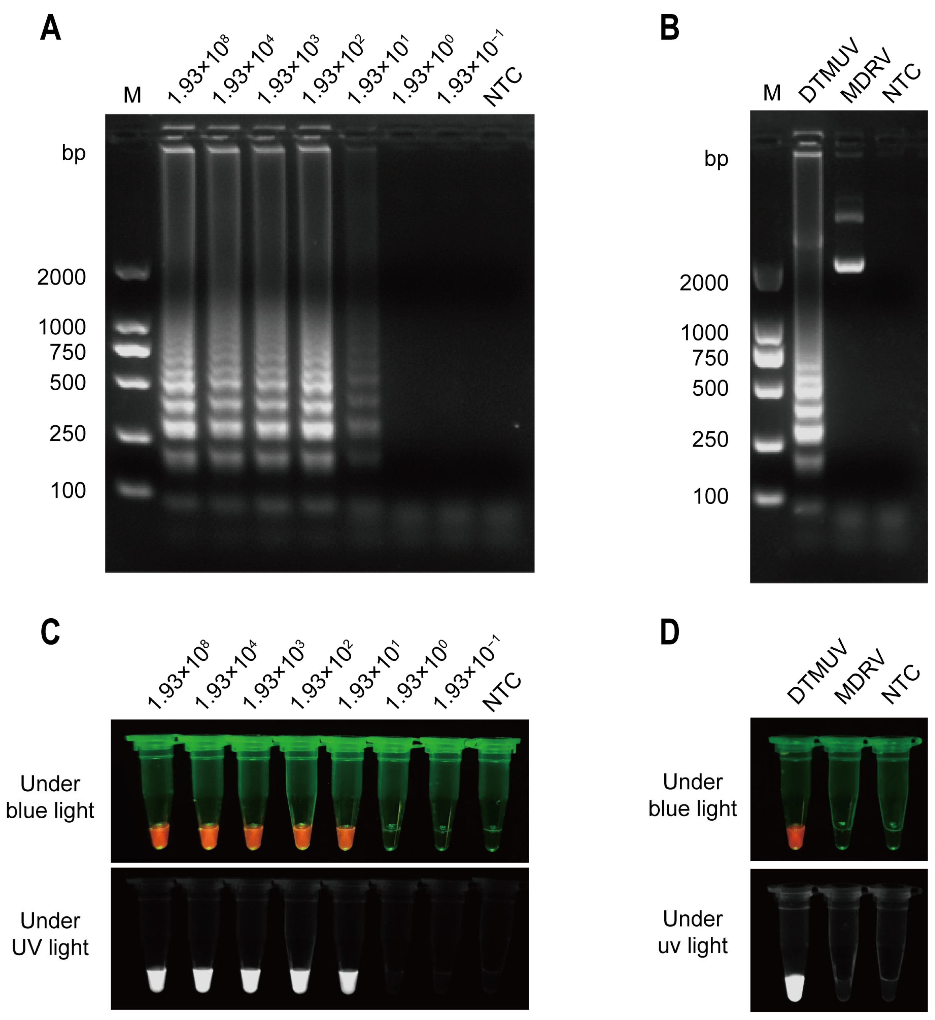
3.3. Sensitivity Evaluation of the RT-LAMP-CRISPR/Cas12a Assay for DTMUV Detection
3.4. Specificity of the RT-LAMP-CRISPR/Cas12a Assay for DTMUV Detection
3.5. Naked-Eye RT-LAMP-CRISPR/Cas12a Assay for Point-of-Care Testing of DTMUV
4. Discussion
5. Conclusions
Supplementary Materials
Author Contributions
Funding
Institutional Review Board Statement
Informed Consent Statement
Data Availability Statement
Conflicts of Interest
References
- Zhang, W.; Chen, S.; Mahalingam, S.; Wang, M.; Cheng, A. An updated review of avian-origin Tembusu virus: A newly emerging avian Flavivirus. J. Gen. Virol. 2017, 98, 2413–2420. [Google Scholar] [CrossRef] [PubMed]
- Huang, Y.; Zhang, Y.; Yang, S.; Shi, Y.; Chu, X.; Ahmed, N.; Wu, J.; Chen, Q. Tembusu virus induced apoptosis in vacuolate spermatogenic cells is mediated by Cytc-mediated mitochondrial apoptotic signaling pathway. Theriogenology 2024, 215, 312–320. [Google Scholar] [CrossRef] [PubMed]
- Zhu, Y.; Hu, Z.; Lv, X.; Huang, R.; Gu, X.; Zhang, C.; Zhang, M.; Wei, J.; Wu, Q.; Li, J.; et al. A novel Tembusu virus isolated from goslings in China form a new subgenotype 2.1.1. Transbound. Emerg. Dis. 2022, 69, 1782–1793. [Google Scholar] [CrossRef] [PubMed]
- Yan, D.; Li, X.; Wang, Z.; Liu, X.; Dong, X.; Fu, R.; Su, X.; Xu, B.; Teng, Q.; Yuan, C.; et al. The emergence of a disease caused by a mosquito origin Cluster 3.2 Tembusu virus in chickens in China. Vet. Microbiol. 2022, 272, 109500. [Google Scholar] [CrossRef] [PubMed]
- Liu, M.; Chen, Y.Y.; Twu, N.C.; Wu, M.C.; Fang, Z.S.; Dubruel, A.; Chang, S.C.; Wu, C.F.; Lo, D.Y.; Chen, H.W. A novel goose-origin Tembusu virus exhibits pathogenicity in day-old chicks with evidence of direct contact transmission. Poult. Sci. 2024, 103, 103332. [Google Scholar] [CrossRef]
- Li, C.; Liu, J.; Shaozhou, W.; Bai, X.; Zhang, Q.; Hua, R.; Liu, J.H.; Liu, M.; Zhang, Y. Epitope Identification and Application for Diagnosis of Duck Tembusu Virus Infections in Ducks. Viruses 2016, 8, 306. [Google Scholar] [CrossRef]
- Dong, H.V.; Tran, G.; Vu, T.; Le, N.H.T.; Nguyen, Y.; Rapichai, W.; Rattanasrisomporn, A.; Boonkaewwan, C.; Bui, D.; Rattanasrisomporn, J. Duck Tembusu virus in North Vietnam: Epidemiological and genetic analysis reveals novel virus strains. Front. Vet. Sci. 2024, 11, 1366904. [Google Scholar] [CrossRef]
- Tunterak, W.; Prakairungnamthip, D.; Ninvilai, P.; Tiawsirisup, S.; Oraveerakul, K.; Sasipreeyajan, J.; Amonsin, A.; Thontiravong, A. Patterns of duck Tembusu virus infection in ducks, Thailand: A serological study. Poult. Sci. 2021, 100, 537–542. [Google Scholar] [CrossRef]
- Yang, Q.; Ding, Y.; Yao, W.; Chen, S.; Jiang, Y.; Yang, L.; Bao, G.; Yang, K.; Fan, S.; Du, Q.; et al. Pathogenicity and Interspecies Transmission of Cluster 3 Tembusu Virus Strain TMUV HQ-22 Isolated from Geese. Viruses 2023, 15, 2449. [Google Scholar] [CrossRef]
- Hamel, R.; Phanitchat, T.; Wichit, S.; Morales Vargas, R.E.; Jaroenpool, J.; Diagne, C.T.; Pompon, J.; Missé, D. New Insights into the Biology of the Emerging Tembusu Virus. Pathogens 2021, 10, 1010. [Google Scholar] [CrossRef]
- Cheng, Y.; Jiao, L.; Chen, J.; Chen, P.; Zhou, F.; Zhang, J.; Wang, M.; Wu, Q.; Cao, S.; Lu, H.; et al. Duck Tembusu virus infection activates the MKK3/6-p38 MAPK signaling pathway to promote virus replication. Vet. Microbiol. 2024, 288, 109951. [Google Scholar] [CrossRef] [PubMed]
- Platt, G.S.; Way, H.J.; Bowen, E.T.; Simpson, D.I.; Hill, M.N.; Kamath, S.; Bendell, P.J.; Heathcote, O.H. Arbovirus infections in Sarawak, October 1968–February 1970 Tembusu and Sindbis virus isolations from mosquitoes. Ann. Trop. Med. Parasitol. 1975, 69, 65–71. [Google Scholar] [CrossRef] [PubMed]
- Kono, Y.; Tsukamoto, K.; Abd, H.M.; Darus, A.; Lian, T.C.; Sam, L.S.; Yok, C.N.; Di, K.B.; Lim, K.T.; Yamaguchi, S.; et al. Encephalitis and retarded growth of chicks caused by Sitiawan virus, a new isolate belonging to the genus Flavivirus. Am. J. Trop. Med. Hyg. 2000, 63, 94–101. [Google Scholar] [CrossRef]
- Su, J.; Li, S.; Hu, X.; Yu, X.; Wang, Y.; Liu, P.; Lu, X.; Zhang, G.; Hu, X.; Liu, D.; et al. Duck egg-drop syndrome caused by BYD virus, a new Tembusu-related flavivirus. PLoS ONE 2011, 6, e18106. [Google Scholar] [CrossRef] [PubMed]
- Tang, Y.; Diao, Y.; Yu, C.; Gao, X.; Ju, X.; Xue, C.; Liu, X.; Ge, P.; Qu, J.; Zhang, D. Characterization of a Tembusu virus isolated from naturally infected house sparrows (Passer domesticus) in Northern China. Transbound. Emerg. Dis. 2013, 60, 152–158. [Google Scholar] [CrossRef]
- Ninvilai, P.; Nonthabenjawan, N.; Limcharoen, B.; Tunterak, W.; Oraveerakul, K.; Banlunara, W.; Amonsin, A.; Thontiravong, A. The presence of duck Tembusu virus in Thailand since 2007: A retrospective study. Transbound. Emerg. Dis. 2018, 65, 1208–1216. [Google Scholar] [CrossRef]
- Yan, P.; Zhao, Y.; Zhang, X.; Xu, D.; Dai, X.; Teng, Q.; Yan, L.; Zhou, J.; Ji, X.; Zhang, S.; et al. An infectious disease of ducks caused by a newly emerged Tembusu virus strain in mainland China. Virology 2011, 417, 1–8. [Google Scholar] [CrossRef]
- Li, L.; Zhang, Y.; Dong, J.; Zhang, J.; Zhang, C.; Sun, M.; Cao, Y. The truncated E protein of DTMUV provide protection in young ducks. Vet. Microbiol. 2020, 240, 108508. [Google Scholar] [CrossRef]
- He, D.L.; Zhang, X.; Chen, L.; Tang, Y.; Diao, Y.X. Development of an attenuated live vaccine candidate of duck Tembusu virus strain. Vet. Microbiol. 2019, 231, 218–225. [Google Scholar] [CrossRef]
- Guo, H.; Cheng, A.; Zhang, X.; Pan, Y.; Wang, M.; Huang, J.; Zhu, D.; Chen, S.; Liu, M.; Zhao, X.; et al. DEF Cell-Derived Exosomal miR-148a-5p Promotes DTMUV Replication by Negative Regulating TLR3 Expression. Viruses 2020, 12, 94. [Google Scholar] [CrossRef]
- Li, X.; Shi, Y.; Liu, Q.; Wang, Y.; Li, G.; Teng, Q.; Zhang, Y.; Liu, S.; Li, Z. Airborne Transmission of a Novel Tembusu Virus in Ducks. J. Clin. Microbiol. 2015, 53, 2734–2736. [Google Scholar] [CrossRef] [PubMed]
- Zhang, Y.; Li, X.; Chen, H.; Ti, J.; Yang, G.; Zhang, L.; Lu, Y.; Diao, Y. Evidence of possible vertical transmission of Tembusu virus in ducks. Vet. Microbiol. 2015, 179, 149–154. [Google Scholar] [CrossRef] [PubMed]
- Wang, J.; Wang, J.; Yuan, W.; Liu, L. Establishment and comparison of the one-step RT-PCR and real-time RT-PCR for the detection of duck tembusu virus. Chin. J. Prev. Vet. Med. 2016, 38, 629–633. [Google Scholar]
- Ninvilai, P.; Tunterak, W.; Prakairungnamthip, D.; Oraveerakul, K.; Thontiravong, A. Development and Validation of a Universal One-Step RT-PCR Assay for Broad Detection of Duck Tembusu Virus. Avian Dis. 2020, 64, 294–299. [Google Scholar] [CrossRef]
- Li, H.; Wan, C.; Wang, Z.; Tan, J.; Tan, M.; Zeng, Y.; Huang, J.; Huang, Y.; Su, Q.; Kang, Z.; et al. Rapid diagnosis of duck Tembusu virus and goose astrovirus with TaqMan-based duplex real-time PCR. Front. Microbiol. 2023, 14, 1146241. [Google Scholar] [CrossRef]
- Yin, Y.W.; Xiong, C.; Shi, K.C.; Xie, S.Y.; Long, F.; Li, J.; Zheng, M.; Wei, X.K.; Feng, S.; Qu, S.; et al. Development and application of a multiplex qPCR assay for the detection of duck circovirus, duck Tembusu virus, Muscovy duck reovirus, and new duck reovirus. Virus Genes 2023, 59, 91–99. [Google Scholar] [CrossRef]
- Tang, Y.; Chen, H.; Diao, Y. Advanced uracil DNA glycosylase-supplemented real-time reverse transcription loop-mediated isothermal amplification (UDG-rRT-LAMP) method for universal and specific detection of Tembusu virus. Sci. Rep. 2016, 6, 27605. [Google Scholar] [CrossRef]
- Wu, Z.; Xia, W.; Cai, S.; Guo, C.; Yuan, W.; Wang, Y. Establishment and Application of Visual RT-LAMP for Rapid Detection of Duck Tembusu Virus. China Anim. Husb. Vet. Med. 2017, 44, 3334–3339. [Google Scholar]
- Wang, Q.; Su, K.; Yuan, Z.; Chang, Z.; Zhang, W.; Zhang, Y.; Xin, A. Establishment and Preliminary Application of a Rapid Real-time Fluorescent RT-LAMP for Duck Tembusu Virus. China Anim. Health Insp. 2022, 39, 103–109. [Google Scholar]
- Huang, W.E.; Lim, B.; Hsu, C.C.; Xiong, D.; Wu, W.; Yu, Y.; Jia, H.; Wang, Y.; Zeng, Y.; Ji, M.; et al. RT-LAMP for rapid diagnosis of coronavirus SARS-CoV-2. Microb. Biotechnol. 2020, 13, 950–961. [Google Scholar] [CrossRef]
- Soroka, M.; Wasowicz, B.; Rymaszewska, A. Loop-Mediated Isothermal Amplification (LAMP): The Better Sibling of PCR? Cells 2021, 10, 1931. [Google Scholar] [CrossRef] [PubMed]
- Chen, J.S.; Ma, E.; Harrington, L.B.; Da, C.M.; Tian, X.; Palefsky, J.M.; Doudna, J.A. CRISPR-Cas12a target binding unleashes indiscriminate single-stranded DNase activity. Science 2018, 360, 436–439. [Google Scholar] [CrossRef] [PubMed]
- Knott, G.J.; Doudna, J.A. CRISPR-Cas guides the future of genetic engineering. Science 2018, 361, 866–869. [Google Scholar] [CrossRef] [PubMed]
- Tang, G.; Zhang, Z.; Tan, W.; Long, F.; Sun, J.; Li, Y.; Zou, S.; Yang, Y.; Cai, K.; Li, S.; et al. RT-RPA-Cas12a-based assay facilitates the discrimination of SARS-CoV-2 variants of concern. Sens. Actuator B-Chem. 2023, 381, 133433. [Google Scholar] [CrossRef]
- Xu, D.; Zeng, H.; Wu, W.; Liu, H.; Wang, J. Isothermal Amplification and CRISPR/Cas12a-System-Based Assay for Rapid, Sensitive and Visual Detection of Staphylococcus aureus. Foods 2023, 12, 4432. [Google Scholar] [CrossRef]
- Ahamed, M.A.; Khalid, M.; Dong, M.; Politza, A.J.; Zhang, Z.; Kshirsagar, A.; Liu, T.; Guan, W. Sensitive and specific CRISPR-Cas12a assisted nanopore with RPA for Monkeypox detection. Biosens. Bioelectron. 2024, 246, 115866. [Google Scholar] [CrossRef]
- Yang, G.; Li, W.; Zhang, S.; Hu, B.; Huang, Z. Highly-efficient selection of aptamers for detecting various HPV subtypes in clinical samples. Talanta 2024, 266, 125039. [Google Scholar] [CrossRef]
- Yu, Z.; Liu, H.; Chen, Z.; Shao, Y.; Wang, Z.; Cheng, F.; Zhang, Y.; Wang, Z.; Tu, J.; Song, X.; et al. LAMP assay coupled with a CRISPR/Cas12a system for the rapid and ultrasensitive detection of porcine circovirus-like virus in the field. Anal. Bioanal. Chem. 2024, 416, 363–372. [Google Scholar] [CrossRef]
- Xie, S.; Tao, D.; Fu, Y.; Xu, B.; Tang, Y.; Steinaa, L.; Hemmink, J.D.; Pan, W.; Huang, X.; Nie, X.; et al. Rapid Visual CRISPR Assay: A Naked-Eye Colorimetric Detection Method for Nucleic Acids Based on CRISPR/Cas12a and a Convolutional Neural Network. ACS Synth. Biol. 2022, 11, 383–396. [Google Scholar] [CrossRef]
- Wang, Y.; Fu, L.; Tao, D.; Han, X.; Xu, B.; Deng, M.; Li, S.; Zhao, C.; Li, X.; Zhao, S.; et al. Development of a Naked Eye CRISPR-Cas12a and -Cas13a Multiplex Point-of-Care Detection of Genetically Modified Swine. ACS Synth. Biol. 2023, 12, 2051–2060. [Google Scholar] [CrossRef]
- Cao, Z.; Zhang, C.; Liu, Y.; Ye, W.; Han, J.; Ma, G.; Zhang, D.; Xu, F.; Gao, X.; Tang, Y.; et al. Tembusu Virus in Ducks, China. Emerg. Infect. Dis. 2011, 17, 1873–1875. [Google Scholar] [CrossRef]
- Tang, Y.; Diao, Y.; Yu, C.; Gao, X.; Chen, L.; Zhang, D. Rapid detection of Tembusu virus by reverse-transcription, loop-mediated isothermal amplification (RT-LAMP). Transbound. Emerg. Dis. 2012, 59, 208–213. [Google Scholar] [CrossRef] [PubMed]
- Zhao, C.; Zheng, X.; Qu, W.; Li, G.; Li, X.; Miao, Y.L.; Han, X.; Liu, X.; Li, Z.; Ma, Y.; et al. CRISPR-offinder: A CRISPR guide RNA design and off-target searching tool for user-defined protospacer adjacent motif. Int. J. Biol. Sci. 2017, 13, 1470–1478. [Google Scholar] [CrossRef] [PubMed]
- Yao, M.; Zhang, X.; Gao, Y.; Song, S.; Xu, D.; Yan, L. Development and application of multiplex PCR method for simultaneous detection of seven viruses in ducks. BMC Vet. Res. 2019, 15, 103. [Google Scholar] [CrossRef] [PubMed]
- Qiu, G.; Cui, Y.; Li, Y.; Li, Y.; Wang, Y. The spread of Tembusu virus in China from 2010 to 2019. Virus Res. 2021, 300, 198374. [Google Scholar] [CrossRef] [PubMed]
- Tang, Y.; Gao, X.; Diao, Y.; Feng, Q.; Chen, H.; Liu, X.; Ge, P.; Yu, C. Tembusu virus in human, China. Transbound. Emerg. Dis. 2013, 60, 193–196. [Google Scholar] [CrossRef]
- Pulmanausahakul, R.; Ketsuwan, K.; Jaimipuk, T.; Smith, D.R.; Auewarakul, P.; Songserm, T. Detection of antibodies to duck tembusu virus in human population with or without the history of contact with ducks. Transbound. Emerg. Dis. 2022, 69, 870–873. [Google Scholar] [CrossRef]
- Cheng, Y.; Wang, R.; Wu, Q.; Chen, J.; Wang, A.; Wu, Z.; Sun, F.; Zhu, S. Advancements in Research on Duck Tembusu Virus Infections. Viruses 2024, 16, 811. [Google Scholar] [CrossRef]
- Zhang, X.; Yao, M.; Tang, Z.; Xu, D.; Luo, Y.; Gao, Y.; Yan, L. Development and application of a triplex real-time PCR assay for simultaneous detection of avian influenza virus, Newcastle disease virus, and duck Tembusu virus. BMC Vet. Res. 2020, 16, 203. [Google Scholar] [CrossRef]
- Liu, L.; Li, X.; Ma, J.; Li, Z.; You, L.; Wang, J.; Wang, M.; Zhang, X.; Wang, Y. The Molecular Architecture for RNA-Guided RNA Cleavage by Cas13a. Cell 2017, 170, 714–726. [Google Scholar] [CrossRef]
- Davidson, I.; Raibstein, I.; Al-Tori, A.; Khinich, Y.; Simanov, M.; Yuval, C.; Perk, S.; Lublin, A. Development of a reliable dual-gene amplification RT-PCR assay for the detection of Turkey Meningoencephalitis virus in Turkey brain tissues. J. Virol. Methods 2012, 185, 239–243. [Google Scholar] [CrossRef] [PubMed]
- Wanzhe, Y.; Jianuan, L.; Peng, L.; Jiguo, S.; Ligong, C.; Juxiang, L. Development of a nano-particle-assisted PCR assay for detection of duck tembusu virus. Lett. Appl. Microbiol. 2016, 62, 63–67. [Google Scholar] [CrossRef] [PubMed]
- Yin, Y.; Xiong, C.; Shi, K.; Long, F.; Feng, S.; Qu, S.; Lu, W.; Huang, M.; Lin, C.; Sun, W.; et al. Multiplex digital PCR: A superior technique to qPCR for the simultaneous detection of duck Tembusu virus, duck circovirus, and new duck reovirus. Front. Vet. Sci. 2023, 10, 1222789. [Google Scholar] [CrossRef] [PubMed]
- Wang, Y.; Yuan, X.; Li, Y.; Yu, K.; Yang, J.; Xu, H.; Zhang, Y.; Yu, K.; Liao, M.; Qin, Z. Rapid detection of newly isolated Tembusu-related Flavivirus by reverse-transcription loop-mediated isothermal amplification assay. Virol. J. 2011, 8, 553. [Google Scholar] [CrossRef] [PubMed]
- Jiang, T.; Liu, J.; Deng, Y.; Su, J.; Xu, L.; Liu, Z.; Li, X.; Yu, X.; Zhu, S.; Gao, G.F.; et al. Development of RT-LAMP and real-time RT-PCR assays for the rapid detection of the new duck Tembusu-like BYD virus. Arch. Virol. 2012, 157, 2273–2280. [Google Scholar] [CrossRef]
- Dong, Y.; Zhao, Y.; Li, S.; Wan, Z.; Lu, R.; Yang, X.; Yu, G.; Reboud, J.; Cooper, J.M.; Tian, Z.; et al. Multiplex, Real-Time, Point-of-care RT-LAMP for SARS-CoV-2 Detection Using the HFman Probe. ACS Sens. 2022, 7, 730–739. [Google Scholar] [CrossRef]
- Alhamid, G.; Tombuloglu, H.; Al-Suhaimi, E. Development of loop-mediated isothermal amplification (LAMP) assays using five primers reduces the false-positive rate in COVID-19 diagnosis. Sci. Rep. 2023, 13, 5066. [Google Scholar] [CrossRef]
- Yan, L.; Yan, P.; Zhou, J.; Teng, Q.; Li, Z. Establishing a TaqMan-based real-time PCR assay for the rapid detection and quantification of the newly emerged duck Tembusu virus. Virol. J. 2011, 8, 464. [Google Scholar] [CrossRef]
- Liu, Z.; Fu, Y.; Ji, Y.; Wei, J.; Cai, X.; Zhu, Q. Development and validation of one-step SYBR green real-time RT-PCR for the rapid detection of newly emerged duck Tembusu virus. Avian Dis. 2013, 57, 595–601. [Google Scholar] [CrossRef]
- He, D.; Liu, G.; Yang, J.; Jiang, X.; Wang, H.; Fan, Y.; Gong, S.; Wei, F.; Diao, Y.; Tang, Y. Specific High-Sensitivity Enzymatic Molecular Detection System Termed RPA-Based CRISPR-Cas13a for Duck Tembusu Virus Diagnostics. Bioconjug. Chem. 2022, 33, 1232–1240. [Google Scholar] [CrossRef]
- Yin, D.; Yin, L.; Wang, J.; Shen, X.; Pan, X.; Hou, H.; Zhao, R.; Hu, X.; Wang, G.; Qi, K.; et al. Visual Detection of Duck Tembusu Virus with CRISPR/Cas13: A Sensitive and Specific Point-of-Care Detection. Front. Cell. Infect. Microbiol. 2022, 12, 848365. [Google Scholar] [CrossRef]




| Name | Sequences (5′-3′) | Application |
|---|---|---|
| NS5-PCR-F | GTCATGGATGTCATCTCGCG | RT-PCR |
| NS5-PCR-R | GCTGACAACCTGTTCTCTCC | RT-PCR |
| NS3-PCR-TAclone-F | GAGGCTCACTTCACAGACCC | PCR |
| NS3-PCR-TAclone-R | ACCGCCGGTCATTGTAACTT | PCR |
| NS3-qPCR-F | TTCATGACAGCCACACCTCC | RT-qPCR |
| NS3-qPCR-R | GTCAAGCACACGGCAATCTC | RT-qPCR |
| DTMUV-NS3-LF | GGATACTCTGAGTCAAAACTC | LAMP |
| DTMUV-NS3-LB | AGCGCAGCGGGTCATAGATA | LAMP |
| DTMUV-NS3-F3 | GAGATTGCCGTGTGCTTGAC | LAMP |
| DTMUV-NS3-B3 | GCACACTTCCTTCTCCATCCTC | LAMP |
| DTMUV-NS3-FIP | CCCATTCTCCACTTTTGCACCCGGCAAGAAGGTAATTCAG | LAMP |
| DTMUV-NS3-BIP | GAAATGGGAGCGAACTTTGGCACTGGTTTAATGCACTTCCG | LAMP |
| T7-scaffold-crRNA-F | TAATACGACTCACTATAGGGTAATTTCTACTAAGTGTAGAT 1 | In vitro crRNAs transcription |
| NS3-crRNA-1-R | GCACTTAGGATACTCTGAGTATCTACACTTAGTAG | In vitro crRNAs transcription |
| NS3-crRNA-2-R | TGAGATGTCAGTGGTTATCAATCTACACTTAGTAG | In vitro crRNAs transcription |
| NS3-crRNA-3-R | ATCTATGACCCGCTGCGCTCATCTACACTTAGTAG | In vitro crRNAs transcription |
| NS3-crRNA-4-R | GGGTTGGAAGGGATGTGACAATCTACACTTAGTAG | In vitro crRNAs transcription |
| NS3-crRNA-5-R | TTGGCCTCTTTCCAATGAGCATCTACACTTAGTAG | In vitro crRNAs transcription |
Disclaimer/Publisher’s Note: The statements, opinions and data contained in all publications are solely those of the individual author(s) and contributor(s) and not of MDPI and/or the editor(s). MDPI and/or the editor(s) disclaim responsibility for any injury to people or property resulting from any ideas, methods, instructions or products referred to in the content. |
© 2024 by the authors. Licensee MDPI, Basel, Switzerland. This article is an open access article distributed under the terms and conditions of the Creative Commons Attribution (CC BY) license (https://creativecommons.org/licenses/by/4.0/).
Share and Cite
Chen, J.; Tao, D.; Yang, F.; Pan, C.; Bao, X.; Xie, S.; Gong, P.; Zhao, C.; Lin, R. Development of a Rapid Visual Detection Assay for Duck Tembusu Virus Using RT-LAMP-CRISPR/Cas12a. Animals 2024, 14, 3439. https://doi.org/10.3390/ani14233439
Chen J, Tao D, Yang F, Pan C, Bao X, Xie S, Gong P, Zhao C, Lin R. Development of a Rapid Visual Detection Assay for Duck Tembusu Virus Using RT-LAMP-CRISPR/Cas12a. Animals. 2024; 14(23):3439. https://doi.org/10.3390/ani14233439
Chicago/Turabian StyleChen, Jimin, Dagang Tao, Fan Yang, Chengfu Pan, Xinguo Bao, Shengsong Xie, Ping Gong, Changzhi Zhao, and Ruiyi Lin. 2024. "Development of a Rapid Visual Detection Assay for Duck Tembusu Virus Using RT-LAMP-CRISPR/Cas12a" Animals 14, no. 23: 3439. https://doi.org/10.3390/ani14233439
APA StyleChen, J., Tao, D., Yang, F., Pan, C., Bao, X., Xie, S., Gong, P., Zhao, C., & Lin, R. (2024). Development of a Rapid Visual Detection Assay for Duck Tembusu Virus Using RT-LAMP-CRISPR/Cas12a. Animals, 14(23), 3439. https://doi.org/10.3390/ani14233439

