Sign in to use this feature.

Years

Between: -

Subjects

remove_circle_outline
remove_circle_outline
remove_circle_outline
remove_circle_outline
remove_circle_outline
remove_circle_outline
remove_circle_outline
remove_circle_outline
remove_circle_outline

Journals

remove_circle_outline
remove_circle_outline
remove_circle_outline
remove_circle_outline
remove_circle_outline

Article Types

Countries / Regions

remove_circle_outline
remove_circle_outline
remove_circle_outline
remove_circle_outline

Search Results (653)

Search Parameters:
Keywords = distillation network

Order results
Result details
Results per page
Select all
Export citation of selected articles as:
20 pages, 6043 KB  
Article
Process Design and Optimisation Analysis for the Production of Ultra-High-Purity Phosphine
by Jingang Wang, Yu Liu, Jinyu Guo, Shuyue Zhou, Yawei Du and Xuejiao Tang
Separations 2025, 12(10), 274; https://doi.org/10.3390/separations12100274 - 9 Oct 2025
Viewed by 158
Abstract
With the increasing demand to scale the chip industry, attention is turning to the vital role that phosphanes and silanes play in semiconductor manufacturing processes such as chemical vapor deposition, plasma etching, and impurity doping. High-performance semiconductors often require a supply of ultra-pure [...] Read more.
With the increasing demand to scale the chip industry, attention is turning to the vital role that phosphanes and silanes play in semiconductor manufacturing processes such as chemical vapor deposition, plasma etching, and impurity doping. High-performance semiconductors often require a supply of ultra-pure gaseous phosphine (≥99.999%) to ensure the formation of defect-free thin-film structures with high integrity and strong functionality. In recent years, research on high-purity PH3 synthesis methods has mainly focused on two pathways: the acidic route with fewer side reactions, high by-product economics, and higher exergy of high-purity PH3, and the alkaline alternative with greater potential for practical application through lower reaction temperatures and a simpler reaction process. This paper presents the first comparative study and analysis on the preparation of ultra-high-purity PH3 and its process energy consumption. Using Aspen and its related software, the energy consumption and cost issues are discussed, and the process heat exchange network is established and optimised. By combining Aspen Plus V14 with MATLAB 2023, an artificial neural network (ANN) prediction model is established, and the parameters of the distillation section equipment are optimised through the NSGA-II model to solve problems such as low product yield and large equipment exergy loss. After optimisation, it can be found that in terms of energy consumption and cost indicators, the acidic process has greater advantages in large-scale production of high-purity PH3. The total energy consumption of the acidic process is 1.6 × 108 kJ/h, which is only one-third that of the alkaline process, while the cost of the heat exchange equipment is approximately three-quarters that of the alkaline process. Through dual-objective optimisation, the exergy loss of the acidic distillation part can be reduced by 1714.1 kW, and the economic cost can be reduced by USD 3673. Therefore, from the perspective of energy usage and equipment manufacturing, the comprehensive analysis of the acidic process has more advantages than that of the alkaline process. Full article
Show Figures

Figure 1

20 pages, 887 KB  
Article
Mitigating the Stability–Plasticity Trade-Off in Neural Networks via Shared Extractors in Class-Incremental Learning
by Mingda Dong, Rui Li and Feng Liu
Appl. Sci. 2025, 15(19), 10757; https://doi.org/10.3390/app151910757 - 6 Oct 2025
Viewed by 194
Abstract
Humans learn new tasks without forgetting, but neural networks suffer from catastrophic forgetting when trained sequentially. Dynamic expandable networks attempt to address this by assigning each task its own feature extractor and freezing previous ones to preserve past knowledge. While effective for retaining [...] Read more.
Humans learn new tasks without forgetting, but neural networks suffer from catastrophic forgetting when trained sequentially. Dynamic expandable networks attempt to address this by assigning each task its own feature extractor and freezing previous ones to preserve past knowledge. While effective for retaining old tasks, this design leads to rapid parameter growth, and frozen extractors never adapt to future data, often producing irrelevant features that degrade later performance. To overcome these limitations, we propose Task-Sharing Distillation (TSD), which reduces the number of extractors by allowing multiple tasks to share one extractor and consolidating them through distillation. We study two strategies: (1) grouped rolling consolidation, which groups consecutive tasks and consolidates them into a shared extractor, and (2) a fixed-size pooling with similarity-based consolidation, where new tasks are merged into the most compatible extractor in a fixed pool according to prototype similarity. Experiments on the CIFAR-100 and ImageNet-100 datasets show that TSD maintains strong performance across tasks, demonstrating that careful feature sharing is more effective than simply adding more extractors. On ImageNet-100, our method achieves 2.5% higher average accuracy than DER while using fewer feature extractors. Full article
(This article belongs to the Section Computing and Artificial Intelligence)
Show Figures

Figure 1

25 pages, 666 KB  
Article
Continual Learning for Intrusion Detection Under Evolving Network Threats
by Chaoqun Guo, Xihan Li, Jubao Cheng, Shunjie Yang and Huiquan Gong
Future Internet 2025, 17(10), 456; https://doi.org/10.3390/fi17100456 - 4 Oct 2025
Viewed by 243
Abstract
In the face of ever-evolving cyber threats, modern intrusion detection systems (IDS) must achieve long-term adaptability without sacrificing performance on previously encountered attacks. Traditional IDS approaches often rely on static training assumptions, making them prone to forgetting old patterns, underperforming in label-scarce conditions, [...] Read more.
In the face of ever-evolving cyber threats, modern intrusion detection systems (IDS) must achieve long-term adaptability without sacrificing performance on previously encountered attacks. Traditional IDS approaches often rely on static training assumptions, making them prone to forgetting old patterns, underperforming in label-scarce conditions, and struggling with imbalanced class distributions as new attacks emerge. To overcome these limitations, we present a continual learning framework tailored for adaptive intrusion detection. Unlike prior methods, our approach is designed to operate under real-world network conditions characterized by high-dimensional, sparse traffic data and task-agnostic learning sequences. The framework combines three core components: a clustering-based memory strategy that selectively retains informative historical samples using DP-Means; multi-level knowledge distillation that aligns current and previous model states at output and intermediate feature levels; and a meta-learning-driven class reweighting mechanism that dynamically adjusts to shifting attack distributions. Empirical evaluations on benchmark intrusion detection datasets demonstrate the framework’s ability to maintain high detection accuracy while effectively mitigating forgetting. Notably, it delivers reliable performance in continually changing environments where the availability of labeled data is limited, making it well-suited for real-world cybersecurity systems. Full article
Show Figures

Figure 1

27 pages, 5542 KB  
Article
ILF-BDSNet: A Compressed Network for SAR-to-Optical Image Translation Based on Intermediate-Layer Features and Bio-Inspired Dynamic Search
by Yingying Kong and Cheng Xu
Remote Sens. 2025, 17(19), 3351; https://doi.org/10.3390/rs17193351 - 1 Oct 2025
Viewed by 304
Abstract
Synthetic aperture radar (SAR) exhibits all-day and all-weather capabilities, granting it significant application in remote sensing. However, interpreting SAR images requires extensive expertise, making SAR-to-optical remote sensing image translation a crucial research direction. While conditional generative adversarial networks (CGANs) have demonstrated exceptional performance [...] Read more.
Synthetic aperture radar (SAR) exhibits all-day and all-weather capabilities, granting it significant application in remote sensing. However, interpreting SAR images requires extensive expertise, making SAR-to-optical remote sensing image translation a crucial research direction. While conditional generative adversarial networks (CGANs) have demonstrated exceptional performance in image translation tasks, their massive number of parameters pose substantial challenges. Therefore, this paper proposes ILF-BDSNet, a compressed network for SAR-to-optical image translation. Specifically, first, standard convolutions in the feature-transformation module of the teacher network are replaced with depthwise separable convolutions to construct the student network, and a dual-resolution collaborative discriminator based on PatchGAN is proposed. Next, knowledge distillation based on intermediate-layer features and channel pruning via weight sharing are designed to train the student network. Then, the bio-inspired dynamic search of channel configuration (BDSCC) algorithm is proposed to efficiently select the optimal subnet. Meanwhile, the pixel-semantic dual-domain alignment loss function is designed. The feature-matching loss within this function establishes an alignment mechanism based on intermediate-layer features from the discriminator. Extensive experiments demonstrate the superiority of ILF-BDSNet, which significantly reduces number of parameters and computational complexity while still generating high-quality optical images, providing an efficient solution for SAR image translation in resource-constrained environments. Full article
Show Figures

Figure 1

20 pages, 5435 KB  
Article
Do LLMs Offer a Robust Defense Mechanism Against Membership Inference Attacks on Graph Neural Networks?
by Abdellah Jnaini and Mohammed-Amine Koulali
Computers 2025, 14(10), 414; https://doi.org/10.3390/computers14100414 - 1 Oct 2025
Viewed by 338
Abstract
Graph neural networks (GNNs) are deep learning models that process structured graph data. By leveraging their graphs/node classification and link prediction capabilities, they have been effectively applied in multiple domains such as community detection, location sharing services, and drug discovery. These powerful applications [...] Read more.
Graph neural networks (GNNs) are deep learning models that process structured graph data. By leveraging their graphs/node classification and link prediction capabilities, they have been effectively applied in multiple domains such as community detection, location sharing services, and drug discovery. These powerful applications and the vast availability of graphs in diverse fields have facilitated the adoption of GNNs in privacy-sensitive contexts (e.g., banking systems and healthcare). Unfortunately, GNNs are vulnerable to the leakage of sensitive information through well-defined attacks. Our main focus is on membership inference attacks (MIAs) that allow the attacker to infer whether a given sample belongs to the training dataset. To prevent this, we introduce three LLM-guided defense mechanisms applied at the posterior level: posterior encoding with noise, knowledge distillation, and secure aggregation. Our proposed approaches not only successfully reduce MIA accuracy but also maintain the model’s performance on the node classification task. Our findings, validated through extensive experiments on widely used GNN architectures, offer insights into balancing privacy preservation with predictive performance. Full article
Show Figures

Figure 1

19 pages, 1182 KB  
Article
HGAA: A Heterogeneous Graph Adaptive Augmentation Method for Asymmetric Datasets
by Hongbo Zhao, Wei Liu, Congming Gao, Weining Shi, Zhihong Zhang and Jianfei Chen
Symmetry 2025, 17(10), 1623; https://doi.org/10.3390/sym17101623 - 1 Oct 2025
Viewed by 219
Abstract
Edge intelligence plays an increasingly vital role in ensuring the reliability of distributed microservice-based applications, which are widely used in domains such as e-commerce, industrial IoT, and cloud-edge collaborative platforms. However, anomaly detection in these systems encounters a critical challenge: labeled anomaly data [...] Read more.
Edge intelligence plays an increasingly vital role in ensuring the reliability of distributed microservice-based applications, which are widely used in domains such as e-commerce, industrial IoT, and cloud-edge collaborative platforms. However, anomaly detection in these systems encounters a critical challenge: labeled anomaly data are scarce. This scarcity leads to severe class asymmetry and compromised detection performance, particularly under the resource constraints of edge environments. Recent approaches based on Graph Neural Networks (GNNs)—often integrated with DeepSVDD and regularization techniques—have shown potential, but they rarely address this asymmetry in an adaptive, scenario-specific way. This work proposes Heterogeneous Graph Adaptive Augmentation (HGAA), a framework tailored for edge intelligence scenarios. HGAA dynamically optimizes graph data augmentation by leveraging feedback from online anomaly detection. To enhance detection accuracy while adhering to resource constraints, the framework incorporates a selective bias toward underrepresented anomaly types. It uses knowledge distillation to model dataset-dependent distributions and adaptively adjusts augmentation probabilities, thus avoiding excessive computational overhead in edge environments. Additionally, a dynamic adjustment mechanism evaluates augmentation success rates in real time, refining the selection processes to maintain model robustness. Experiments were conducted on two real-world datasets (TraceLog and FlowGraph) under simulated edge scenarios. Results show that HGAA consistently outperforms competitive baseline methods. Specifically, compared with the best non-adaptive augmentation strategies, HGAA achieves an average improvement of 4.5% in AUC and 4.6% in AP. Even larger gains are observed in challenging cases: for example, when using the HGT model on the TraceLog dataset, AUC improves by 14.6% and AP by 18.1%. Beyond accuracy, HGAA also significantly enhances efficiency: compared with filter-based methods, training time is reduced by up to 71% on TraceLog and 8.6% on FlowGraph, confirming its suitability for resource-constrained edge environments. These results highlight the potential of adaptive, edge-aware augmentation techniques in improving microservice anomaly detection within heterogeneous, resource-limited environments. Full article
(This article belongs to the Special Issue Symmetry and Asymmetry in Embedded Systems)
Show Figures

Figure 1

35 pages, 12402 KB  
Article
A Multi-Teacher Knowledge Distillation Framework with Aggregation Techniques for Lightweight Deep Models
by Ahmed Hamdi, Hassan N. Noura and Joseph Azar
Appl. Syst. Innov. 2025, 8(5), 146; https://doi.org/10.3390/asi8050146 - 30 Sep 2025
Viewed by 231
Abstract
Knowledge Distillation (KD) is a machine learning technique in which a compact student model learns to replicate the performance of a larger teacher model by mimicking its output predictions. Multi-Teacher Knowledge Distillation extends this paradigm by aggregating knowledge from multiple teacher models to [...] Read more.
Knowledge Distillation (KD) is a machine learning technique in which a compact student model learns to replicate the performance of a larger teacher model by mimicking its output predictions. Multi-Teacher Knowledge Distillation extends this paradigm by aggregating knowledge from multiple teacher models to improve generalization and robustness. However, effectively integrating outputs from diverse teachers, especially in the presence of noise or conflicting predictions, remains a key challenge. In this work, we propose a Multi-Round Parallel Multi-Teacher Distillation (MPMTD) that systematically explores and combines multiple aggregation techniques. Specifically, we investigate aggregation at different levels, including loss-based and probability-distribution-based fusion. Our framework applies different strategies across distillation rounds, enabling adaptive and synergistic knowledge transfer. Through extensive experimentation, we analyze the strengths and weaknesses of individual aggregation methods and demonstrate that strategic sequencing across rounds significantly outperforms static approaches. Notably, we introduce the Byzantine-Resilient Probability Distribution aggregation method applied for the first time in a KD context, which achieves state-of-the-art performance, with an accuracy of 99.29% and an F1-score of 99.27%. We further identify optimal configurations in terms of the number of distillation rounds and the ordering of aggregation strategies, balancing accuracy with computational efficiency. Our contributions include (i) the introduction of advanced aggregation strategies into the KD setting, (ii) a systematic evaluation of their performance, and (iii) practical recommendations for real-world deployment. These findings have significant implications for distributed learning, edge computing, and IoT environments, where efficient and resilient model compression is essential. Full article
Show Figures

Figure 1

18 pages, 2628 KB  
Article
Importance-Weighted Locally Adaptive Prototype Extraction Network for Few-Shot Detection
by Haibin Wang, Yong Tao, Zhou Zhou, Yue Wang, Xu Fan and Xiangjun Wang
Sensors 2025, 25(19), 5945; https://doi.org/10.3390/s25195945 - 23 Sep 2025
Viewed by 361
Abstract
Few-Shot Object Detection (FSOD) aims to identify new object categories with a limited amount of labeled data, which holds broad application prospects in real-life scenarios. Previous approaches usually ignore attention to critical information, which leads to the generation of low-quality prototypes and suboptimal [...] Read more.
Few-Shot Object Detection (FSOD) aims to identify new object categories with a limited amount of labeled data, which holds broad application prospects in real-life scenarios. Previous approaches usually ignore attention to critical information, which leads to the generation of low-quality prototypes and suboptimal performance in few-shot scenarios. To overcome the defect, an improved FSOD network is proposed in this paper, which mimics the human visual attention mechanism by emphasizing areas that are semantically important and rich in spatial information. Specifically, an Importance-Weighted Local Adaptive Prototype module is first introduced, which highlights key local features of support samples, and more expressive class prototypes are generated by assigning greater weights to salient regions so that generalization ability is effectively enhanced under few-shot settings. Secondly, an Imbalanced Diversity Sampling module is utilized to select diverse and challenging negative sample prototypes, which enhances inter-class separability and reduces confusion among visually similar categories. Moreover, a Weighted Non-Linear Fusion module is designed to integrate various forms of feature interaction. The contributions of the feature interactions are modulated by learnable importance weights, which improve the effect of feature fusion. Extensive experiments on PASCAL VOC and MS COCO benchmarks validate the effectiveness of our method. The experimental results reflect the fact that the mean average precision from our method is improved by 2.84% on the PASCAL VOC dataset compared with Fine-Grained Prototypes Distillation (FPD), and the AP from our method surpasses the recent FPD baseline by 0.8% and 1.8% on the MS COCO dataset, respectively. Full article
(This article belongs to the Section Intelligent Sensors)
Show Figures

Figure 1

20 pages, 4847 KB  
Article
Deep Learning-Based Approach to Automated Monitoring of Defects and Soiling on Solar Panels
by Ahmed Hamdi, Hassan N. Noura and Joseph Azar
Future Internet 2025, 17(10), 433; https://doi.org/10.3390/fi17100433 - 23 Sep 2025
Viewed by 551
Abstract
The reliable operation of photovoltaic (PV) systems is often compromised by surface soiling and structural damage, which reduce energy efficiency and complicate large-scale monitoring. To address this challenge, we propose a two-tiered image-classification framework that combines Vision Transformer (ViT) models, lightweight convolutional neural [...] Read more.
The reliable operation of photovoltaic (PV) systems is often compromised by surface soiling and structural damage, which reduce energy efficiency and complicate large-scale monitoring. To address this challenge, we propose a two-tiered image-classification framework that combines Vision Transformer (ViT) models, lightweight convolutional neural networks (CNNs), and knowledge distillation (KD). In Tier 1, a DINOv2 ViT-Base model is fine-tuned to provide robust high-level categorization of solar-panel images into three classes: Normal, Soiled, and Damaged. In Tier 2, two enhanced EfficientNetB0 models are introduced: (i) a KD-based student model distilled from a DINOv2 ViT-S/14 teacher, which improves accuracy from 96.7% to 98.67% for damage classification and from 90.7% to 92.38% for soiling classification, and (ii) an EfficientNetB0 augmented with Multi-Head Self-Attention (MHSA), which achieves 98.73% accuracy for damage and 93.33% accuracy for soiling. These results demonstrate that integrating transformer-based representations with compact CNN architectures yields a scalable and efficient solution for automated monitoring of the condition of PV systems, offering high accuracy and real-time applicability in inspections on solar farms. Full article
Show Figures

Figure 1

24 pages, 3908 KB  
Article
Transform Domain Based GAN with Deep Multi-Scale Features Fusion for Medical Image Super-Resolution
by Huayong Yang, Qingsong Wei and Yu Sang
Electronics 2025, 14(18), 3726; https://doi.org/10.3390/electronics14183726 - 20 Sep 2025
Viewed by 431
Abstract
High-resolution (HR) medical images provide clearer anatomical details and facilitate early disease diagnosis, yet acquiring HR scans is often limited by imaging conditions, device capabilities, and patient factors. We propose a transform domain deep multiscale feature fusion generative adversarial network (MSFF-GAN) for medical [...] Read more.
High-resolution (HR) medical images provide clearer anatomical details and facilitate early disease diagnosis, yet acquiring HR scans is often limited by imaging conditions, device capabilities, and patient factors. We propose a transform domain deep multiscale feature fusion generative adversarial network (MSFF-GAN) for medical image super-resolution (SR). Considering the advantages of generative adversarial networks (GANs) and convolutional neural networks (CNNs), MSFF-GAN integrates a deep multi-scale convolution network into the GAN generator, which is composed primarily of a series of cascaded multi-scale feature extraction blocks in a coarse-to-fine manner to restore the medical images. Two tailored blocks are designed: a multiscale information distillation (MSID) block that adaptively captures long- and short-path features across scales, and a granular multiscale (GMS) block that expands receptive fields at fine granularity to strengthen multiscale feature extraction with reduced computational cost. Unlike conventional methods that predict HR images directly in the spatial domain, which often yield excessively smoothed outputs with missing textures, we formulate SR as the prediction of coefficients in the non-subsampled shearlet transform (NSST) domain. This transform domain modeling enables better preservation of global anatomical structure and local texture details. The predicted coefficients are inverted to reconstruct HR images, and the transform domain subbands are also fed to the discriminator to enhance its discrimination ability and improve perceptual fidelity. Extensive experiments on medical image datasets demonstrate that MSFF-GAN outperforms state-of-the-art approaches in structural similarity index (SSIM) and peak signal-to-noise ratio (PSNR), while more effectively preserving global anatomy and fine textures. These results validate the effectiveness of combining multiscale feature fusion with transform domain prediction for high-quality medical image super-resolution. Full article
(This article belongs to the Special Issue New Trends in AI-Assisted Computer Vision)
Show Figures

Figure 1

26 pages, 11731 KB  
Article
Sow Estrus Detection Based on the Fusion of Vulvar Visual Features
by Jianyu Fang, Lu Yang, Xiangfang Tang, Shuqing Han, Guodong Cheng, Yali Wang, Liwen Chen, Baokai Zhao and Jianzhai Wu
Animals 2025, 15(18), 2709; https://doi.org/10.3390/ani15182709 - 16 Sep 2025
Viewed by 477
Abstract
Under large-scale farming conditions, automated sow estrus detection is crucial for improving reproductive efficiency, optimizing breeding management, and reducing labor costs. Conventional estrus detection relies heavily on human expertise, a practice that introduces subjective variability and consequently diminishes both accuracy and efficiency. Failure [...] Read more.
Under large-scale farming conditions, automated sow estrus detection is crucial for improving reproductive efficiency, optimizing breeding management, and reducing labor costs. Conventional estrus detection relies heavily on human expertise, a practice that introduces subjective variability and consequently diminishes both accuracy and efficiency. Failure to identify estrus promptly and pair animals effectively lowers breeding success rates and drives up overall husbandry costs. In response to the need for the automated detection of sows’ estrus states in large-scale pig farms, this study proposes a method for detecting sows’ vulvar status and estrus based on multi-dimensional feature crossing. The method adopts a dual optimization strategy: First, the Bi-directional Feature Pyramid Network—Selective Decoding Integration (BiFPN-SDI) module performs the bidirectional, weighted fusion of the backbone’s low-level texture and high-level semantic, retaining the multi-dimensional cues most relevant to vulvar morphology and producing a scale-aligned, minimally redundant feature map. Second, by embedding a Spatially Enhanced Attention Module head (SEAM-Head) channel attention mechanism into the detection head, the model further amplifies key hyperemia-related signals, while suppressing background noise, thereby enabling cooperative and more precise bounding box localization. To adapt the model for edge computing environments, Masked Generative Distillation (MGD) knowledge distillation is introduced to compress the model while maintaining the detection speed and accuracy. Based on the bounding box of the vulvar region, the aspect ratio of the target area and the red saturation features derived from a dual-threshold method in the HSV color space are used to construct a lightweight Multilayer Perceptron (MLP) classification model for estrus state determination. The network was trained on 1400 annotated samples, which were divided into training, testing, and validation sets in an 8:1:1 ratio. On-farm evaluations in commercial pig facilities show that the proposed system attains an 85% estrus detection success rate. Following lightweight optimization, inference latency fell from 24.29 ms to 18.87 ms, and the model footprint was compressed from 32.38 MB to 3.96 MB in the same machine, while maintaining a mean Average Precision (mAP) of 0.941; the accuracy penalty from model compression was kept below 1%. Moreover, the model demonstrates robust performance under complex lighting and occlusion conditions, enabling real-time processing from vulvar localization to estrus detection, and providing an efficient and reliable technical solution for automated estrus monitoring in large-scale pig farms. Full article
(This article belongs to the Special Issue Application of Precision Farming in Pig Systems)
Show Figures

Figure 1

40 pages, 2568 KB  
Review
Intelligent Edge Computing and Machine Learning: A Survey of Optimization and Applications
by Sebastián A. Cajas Ordóñez, Jaydeep Samanta, Andrés L. Suárez-Cetrulo and Ricardo Simón Carbajo
Future Internet 2025, 17(9), 417; https://doi.org/10.3390/fi17090417 - 11 Sep 2025
Cited by 2 | Viewed by 1519
Abstract
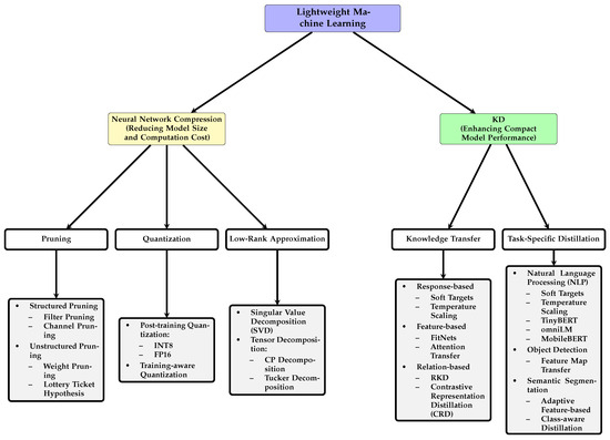
Intelligent edge machine learning has emerged as a paradigm for deploying smart applications across resource-constrained devices in next-generation network infrastructures. This survey addresses the critical challenges of implementing machine learning models on edge devices within distributed network environments, including computational limitations, memory constraints, [...] Read more.
Intelligent edge machine learning has emerged as a paradigm for deploying smart applications across resource-constrained devices in next-generation network infrastructures. This survey addresses the critical challenges of implementing machine learning models on edge devices within distributed network environments, including computational limitations, memory constraints, and energy-efficiency requirements for real-time intelligent inference. We provide comprehensive analysis of soft computing optimization strategies essential for intelligent edge deployment, systematically examining model compression techniques including pruning, quantization methods, knowledge distillation, and low-rank decomposition approaches. The survey explores intelligent MLOps frameworks tailored for network edge environments, addressing continuous model adaptation, monitoring under data drift, and federated learning for distributed intelligence while preserving privacy in next-generation networks. Our work covers practical applications across intelligent smart agriculture, energy management, healthcare, and industrial monitoring within network infrastructures, highlighting domain-specific challenges and emerging solutions. We analyze specialized hardware architectures, cloud offloading strategies, and distributed learning approaches that enable intelligent edge computing in heterogeneous network environments. The survey identifies critical research gaps in multimodal model deployment, streaming learning under concept drift, and integration of soft computing techniques with intelligent edge orchestration frameworks for network applications. These gaps directly manifest as open challenges in balancing computational efficiency with model robustness due to limited multimodal optimization techniques, developing sustainable intelligent edge AI systems arising from inadequate streaming learning adaptation, and creating adaptive network applications for dynamic environments resulting from insufficient soft computing integration. This comprehensive roadmap synthesizes current intelligent edge machine learning solutions with emerging soft computing approaches, providing researchers and practitioners with insights for developing next-generation intelligent edge computing systems that leverage machine learning capabilities in distributed network infrastructures. Full article
Show Figures

Graphical abstract

26 pages, 57341 KB  
Article
AI-Powered Embedded System for Rapid Detection of Veterinary Antibiotic Residues in Food-Producing Animals
by Ximing Li, Lanqi Chen, Qianchao Wang, Mengting Zhou, Jingheng Long, Xi Chen, Jiangsan Zhao, Junjun Yu and Yubin Guo
Antibiotics 2025, 14(9), 917; https://doi.org/10.3390/antibiotics14090917 - 11 Sep 2025
Viewed by 507
Abstract
Background: Veterinary antibiotics are widely used in food-producing animals, raising public health concerns due to drug residues and the risk of antimicrobial resistance. Rapid and reliable detection systems are critical to ensure food safety and regulatory compliance. Colloidal gold immunoassay (CGIA)-based antigen–antibody test [...] Read more.
Background: Veterinary antibiotics are widely used in food-producing animals, raising public health concerns due to drug residues and the risk of antimicrobial resistance. Rapid and reliable detection systems are critical to ensure food safety and regulatory compliance. Colloidal gold immunoassay (CGIA)-based antigen–antibody test cards are widely used in food safety for the rapid screening of veterinary antibiotic residues. However, manual interpretation of test cards remains inefficient and inconsistent. Methods: To address this, we propose a complete AI-based detection system for veterinary antibiotic residues. The system is built on the Rockchip RK3568 platform and integrates a five-megapixel OV5640 autofocus USB camera (60° field of view) with a COB LED strip (6000 K, rated 5 W/m). It enables high-throughput, automated interpretation of colloidal gold test cards and can generate structured detection reports for regulatory documentation and quality control. The core challenge lies in achieving accurate and fast inference on resource-constrained embedded devices, where traditional detection networks often struggle to balance model size and performance. To this end, we propose VetStar, a lightweight detection algorithm specifically optimized for this task. VetStar integrates StarBlock, a shallow feature extractor, and Depthwise Separable-Reparameterization Detection Head (DR-head), a compact, partially decoupled detection head that accelerates inference while preserving accuracy. Results: Despite its compact size, with only 0.04 M parameters and 0.3 GFLOPs, VetStar maintains strong performance after distillation with the Bridging Cross-task Protocol Inconsistency Knowledge Distillation (BCKD) method. For our custom Veterinary Drug Residue Rapid Test Card (VDR-RTC) dataset, it achieves an mAP50 of 97.4 and anmAP50-95of 89.5. When deployed on the RK3568 device, it delivers results in just 5.4 s—substantially faster than comparable models. Conclusions: These results highlight the system’s strong potential for high-throughput, cost-effective, and rapid veterinary antibiotic residue screening, supporting food safety surveillance efforts. Full article
Show Figures

Graphical abstract

23 pages, 3925 KB  
Article
From Visibility to Trust: The Impact of Agricultural Product Packaging Images in Livestreaming on Consumer Perception and Repurchase Intention
by Huanchen Tang, Jingwen Liang, Jinjin Liu, Miqi Shen and Xiaodong Liu
J. Theor. Appl. Electron. Commer. Res. 2025, 20(3), 248; https://doi.org/10.3390/jtaer20030248 - 11 Sep 2025
Viewed by 676
Abstract
This study investigates how the packaging image of agricultural products in livestreaming commerce influences consumers’ repurchase intentions and, on this basis, formulates effective packaging improvement strategies to enhance repurchase intention. Focusing on agricultural product packaging, we conducted an online survey of 392 consumers [...] Read more.
This study investigates how the packaging image of agricultural products in livestreaming commerce influences consumers’ repurchase intentions and, on this basis, formulates effective packaging improvement strategies to enhance repurchase intention. Focusing on agricultural product packaging, we conducted an online survey of 392 consumers with livestream shopping experience and employed a combined approach of structural equation modeling (SEM) and artificial neural networks (ANNs) to analyze the effects of packaging image on repurchase intention. Starting from elements of packaging design—such as external appearance, cultural cues, imagery, and materials—we examined color schemes, typography, and illustration styles and further explored how these factors shape repurchase intention by elevating consumers’ perceived value. The findings indicate that the information-conveying functions of packaging—namely the communication of product culture, quality, and distinctive attributes—have a significant impact on repurchase intention. SEM results reveal that perceived value plays a pivotal mediating role between packaging image and repurchase intention. Complementarily, ANN analysis identifies visual appearance as the strongest predictor of repurchase intention among all packaging elements. Building on these insights, the study proposes concrete packaging design strategies, including optimizing visual appearance to highlight brand distinctiveness; distilling design symbols to narrate brand stories; and mining cultural connotations to strengthen cultural expression. This research not only verifies the importance of packaging design in boosting consumers’ repurchase intentions but also offers a practical strategic framework that can be extended to packaging design practices for other agricultural products. It provides new theoretical support and practical guidance for the field, offering a valuable reference for future research and practice. Full article
(This article belongs to the Topic Livestreaming and Influencer Marketing)
Show Figures

Figure 1

13 pages, 952 KB  
Article
Sensor Fusion for Target Detection Using LLM-Based Transfer Learning Approach
by Yuval Ziv, Barouch Matzliach and Irad Ben-Gal
Entropy 2025, 27(9), 928; https://doi.org/10.3390/e27090928 - 3 Sep 2025
Viewed by 829
Abstract
This paper introduces a novel sensor fusion approach for the detection of multiple static and mobile targets by autonomous mobile agents. Unlike previous studies that rely on theoretical sensor models, which are considered as independent, the proposed methodology leverages real-world sensor data, which [...] Read more.
This paper introduces a novel sensor fusion approach for the detection of multiple static and mobile targets by autonomous mobile agents. Unlike previous studies that rely on theoretical sensor models, which are considered as independent, the proposed methodology leverages real-world sensor data, which is transformed into sensor-specific probability maps using object detection estimation for optical data and converting averaged point-cloud intensities for LIDAR based on a dedicated deep learning model before being integrated through a large language model (LLM) framework. We introduce a methodology based on LLM transfer learning (LLM-TLFT) to create a robust global probability map enabling efficient swarm management and target detection in challenging environments. The paper focuses on real data obtained from two types of sensors, light detection and ranging (LIDAR) sensors and optical sensors, and it demonstrates significant improvement in performance compared to existing methods (Independent Opinion Pool, CNN, GPT-2 with deep transfer learning) in terms of precision, recall, and computational efficiency, particularly in scenarios with high noise and sensor imperfections. The significant advantage of the proposed approach is the possibility to interpret a dependency between different sensors. In addition, a model compression using knowledge-based distillation was performed (distilled TLFT), which yielded satisfactory results for the deployment of the proposed approach to edge devices. Full article
Show Figures

Figure 1

Back to TopTop