Sign in to use this feature.

Years

Between: -

Subjects

remove_circle_outline
remove_circle_outline
remove_circle_outline
remove_circle_outline
remove_circle_outline
remove_circle_outline
remove_circle_outline
remove_circle_outline

Journals

remove_circle_outline
remove_circle_outline
remove_circle_outline
remove_circle_outline
remove_circle_outline

Article Types

Countries / Regions

remove_circle_outline
remove_circle_outline
remove_circle_outline
remove_circle_outline
remove_circle_outline
remove_circle_outline

Search Results (386)

Search Parameters:
Keywords = diabetic retinopathy detection

Order results
Result details
Results per page
Select all
Export citation of selected articles as:
11 pages, 1038 KB  
Data Descriptor
Refined IDRiD: An Enhanced Dataset for Diabetic Retinopathy Segmentation with Expert-Validated Annotations and Comprehensive Anatomical Context
by Sakon Chankhachon, Supaporn Kansomkeat, Patama Bhurayanontachai and Sathit Intajag
Data 2026, 11(2), 30; https://doi.org/10.3390/data11020030 (registering DOI) - 1 Feb 2026
Abstract
The Indian Diabetic Retinopathy Image Dataset (IDRiD) has been widely adopted for DR lesion segmentation research. However, it contains annotation gaps for proliferative DR lesions and labeling errors that limit its utility for comprehensive automated screening systems. We present Refined IDRiD, an enhanced [...] Read more.
The Indian Diabetic Retinopathy Image Dataset (IDRiD) has been widely adopted for DR lesion segmentation research. However, it contains annotation gaps for proliferative DR lesions and labeling errors that limit its utility for comprehensive automated screening systems. We present Refined IDRiD, an enhanced version that addresses these limitations through (1) expert ophthalmologist validation and correction of labeling errors in original annotations for four non-proliferative lesions (microaneurysms, hemorrhages, hard exudates, cotton-wool spots), (2) the addition of three critical proliferative DR lesion annotations (neovascularization, vitreous hemorrhage, intraretinal microvascular abnormalities), and (3) the integration of comprehensive anatomical context (optic disc, fovea, blood vessels, retinal region). A team of three ophthalmologists (one senior specialist with >10 years’ experience, two expert fundus image annotators) conducted systematic annotation refinement, achieving an inter-rater agreement F1-score of 0.9012. The enhanced dataset comprises 81 high-resolution fundus images with pixel-level annotations for seven DR lesion types and four anatomical structures. All images were cropped to the retinal region of interest and resized to 1024 × 1024 pixels, with annotations stored as unified grayscale masks containing 12 classes enabling efficient multi-task learning. Refined IDRiD enables training of comprehensive DR screening systems capable of detecting both non-proliferative and proliferative stages while reducing false positives through anatomical context awareness. Full article
Show Figures

Figure 1

13 pages, 287 KB  
Brief Report
Diabetic Retinopathy Screening in Primary Care Real Practice: Study Procedures and Baseline Characteristics from the RETINAvalid Project
by Víctor-Miguel López-Lifante, Maria Palau-Antoja, Noemí Lamonja-Vicente, Cecilia Herrero-Alonso, Josefina Sala-Leal, Rosa García-Sierra, Adrià Prior-Rovira, Marina Alventosa-Zaidin, Meritxell Carmona-Cervelló, Erik Isusquiza Garcia, Idoia Besada and Pere Torán-Monserrat
Healthcare 2026, 14(3), 334; https://doi.org/10.3390/healthcare14030334 - 28 Jan 2026
Viewed by 83
Abstract
Background/Objectives: With rising diabetes rates, early detection of complications such as diabetic retinopathy (DR), a leading cause of visual impairment, is crucial. Incorporating DR screening into primary care has shown positive results, and integrating technological advances and artificial intelligence (AI) into these [...] Read more.
Background/Objectives: With rising diabetes rates, early detection of complications such as diabetic retinopathy (DR), a leading cause of visual impairment, is crucial. Incorporating DR screening into primary care has shown positive results, and integrating technological advances and artificial intelligence (AI) into these processes offers promising potential. The overall study aims to evaluate the agreement between primary care physicians, ophthalmologists, and an AI system in DR screening and referral decisions within a real-world primary care setting. Methods: In this brief report, we present the study protocol and provide an initial overview and description of our sample. A total of 1517 retinographies, obtained by a non-mydriatic retinal camera, were retrospectively collected from 301 patients with diabetes. Results: Primary care physicians referred 34.5% of the patients to ophthalmology, primarily due to opacification, suspicion of DR, or other retinal diseases. Overall, 13.62% of the participants were suspected of having DR, with 9.63% having a definitive diagnosis. Conclusions: These initial descriptive findings will be further explored in the next phase of the study through the analysis of concordance between primary care physicians, the AI-based software, and ophthalmology specialists. Future results are expected to provide valuable insights into the reliability of DR screening across different evaluators and support the integration of effective DR screening strategies into real-world clinical practice. Full article
(This article belongs to the Special Issue The Latest Advances in Visual Health)
12 pages, 1150 KB  
Article
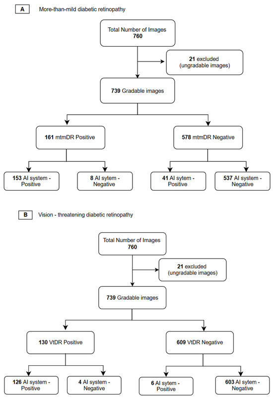
Comparative Analysis of AI and Ophthalmologist Grading in Diabetic Retinopathy Detection
by Patricio M. Aduriz-Lorenzo, Jyothsna Rajagopal, Pradeep Walia, Gh Mustuffa Khan and Harini Indusekar
Biomedicines 2026, 14(2), 290; https://doi.org/10.3390/biomedicines14020290 - 28 Jan 2026
Viewed by 101
Abstract
Background: Diabetic retinopathy (DR) poses a significant global health challenge that needs scalable and efficient screening pathways beyond the current limitations of teleophthalmology. This study retrospectively evaluated the diagnostic performance of an artificial intelligence (AI) DRISTi system (Version 2.1) against ophthalmologist grading for [...] Read more.
Background: Diabetic retinopathy (DR) poses a significant global health challenge that needs scalable and efficient screening pathways beyond the current limitations of teleophthalmology. This study retrospectively evaluated the diagnostic performance of an artificial intelligence (AI) DRISTi system (Version 2.1) against ophthalmologist grading for more-than-mild diabetic retinopathy (mtmDR), vision-threatening diabetic retinopathy (vtDR), and diabetic macular edema (DME). Methods: The methods involved a retrospective, observational, non-interventional validation comparing the AI DRISTi system’s output to ophthalmologist grading on 739 colour fundus images acquired using Topcon NWC 400, CrystalVue NFC 600/700, Canon CR2/CR2 AF, and Zeiss VISUCAM 500 cameras. Results: Primary outcomes included sensitivity and specificity, with statistical analyses utilizing 2 × 2 contingency tables and 95% confidence intervals. The AI system achieved an accuracy of 93.36% (sensitivity 95.03%; specificity 92.90%) for mtmDR, 98.64% (sensitivity 96.92%; specificity 99.01%) for vtDR, and 97.97% (sensitivity 92.85%; specificity 98.88%) for DME. Performance was robust and consistent across all evaluated camera types. Conclusions: In conclusion, the AI DRISTi system (Version 2.1) demonstrates strong diagnostic performance for mtmDR, vtDR, and DME, comparable to leading commercial AI systems, from fundus photographs acquired across multiple camera platforms. This system holds significant promise as an adjunctive screening tool for large-scale DR screening programs, contributing to early detection, appropriate triage, and the prevention of vision loss in at-risk populations. Full article
(This article belongs to the Special Issue Advanced Research on Diabetic Retinopathy)
Show Figures

Figure 1

41 pages, 2388 KB  
Article
Comparative Epidemiology of Machine and Deep Learning Diagnostics in Diabetes and Sickle Cell Disease: Africa’s Challenges, Global Non-Communicable Disease Opportunities
by Oluwafisayo Babatope Ayoade, Seyed Shahrestani and Chun Ruan
Electronics 2026, 15(2), 394; https://doi.org/10.3390/electronics15020394 - 16 Jan 2026
Viewed by 271
Abstract
Non-communicable diseases (NCDs) such as Diabetes Mellitus (DM) and Sickle Cell Disease (SCD) pose an escalating health challenge in Africa, underscored by diagnostic deficiencies, inadequate surveillance, and limited health system capacity that contribute to late diagnoses and consequent preventable complications. This review adopts [...] Read more.
Non-communicable diseases (NCDs) such as Diabetes Mellitus (DM) and Sickle Cell Disease (SCD) pose an escalating health challenge in Africa, underscored by diagnostic deficiencies, inadequate surveillance, and limited health system capacity that contribute to late diagnoses and consequent preventable complications. This review adopts a comparative framework that considers DM and SCD as complementary indicator diseases, both metabolic and genetic, and highlights intersecting diagnostic, infrastructural, and governance hurdles relevant to AI-enabled screening in resource-constrained environments. The study synthesizes epidemiological data across both African and high-income regions and methodically catalogs machine learning (ML) and deep learning (DL) research by clinical application, including risk prediction, image-based diagnostics, remote patient monitoring, privacy-preserving learning, and governance frameworks. Our key observations reveal significant disparities in disease detection and health outcomes, driven by underdiagnosis, a lack of comprehensive newborn screening for SCD, and fragmented diabetes surveillance systems in Africa, despite the availability of effective diagnostic technologies in other regions. The reviewed literature on ML/DL shows high algorithmic accuracy, particularly in diabetic retinopathy screening and emerging applications in SCD microscopy. However, most studies are constrained by small, single-site datasets that lack robust external validation and do not align well with real-world clinical workflows. The review identifies persistent implementation challenges, including data scarcity, device variability, limited connectivity, and inadequate calibration and subgroup analysis. By integrating epidemiological insights into AI diagnostic capabilities and health system realities, this work extends beyond earlier surveys to offer a comprehensive, Africa-centric, implementation-focused synthesis. It proposes actionable operational and policy recommendations, including offline-first deployment strategies, federated learning approaches for low-bandwidth scenarios, integration with primary care and newborn screening initiatives, and enhanced governance structures, to promote equitable and scalable AI-enhanced diagnostics for NCDs. Full article
(This article belongs to the Special Issue Machine Learning Approach for Prediction: Cross-Domain Applications)
Show Figures

Figure 1

20 pages, 749 KB  
Review
Neuroprotection in Diabetes Retinal Disease: An Unmet Medical Need
by Hugo Ramos and Olga Simó-Servat
Int. J. Mol. Sci. 2026, 27(2), 901; https://doi.org/10.3390/ijms27020901 - 16 Jan 2026
Viewed by 223
Abstract
Diabetic retinopathy (DR) has been classically considered a microvascular disease with all diagnostic and therapeutic resources focusing on its vascular components. However, during the past years, the obtained evidence highlighted the critical pathogenic role of early neuronal impairment redefining DR as a neurovascular [...] Read more.
Diabetic retinopathy (DR) has been classically considered a microvascular disease with all diagnostic and therapeutic resources focusing on its vascular components. However, during the past years, the obtained evidence highlighted the critical pathogenic role of early neuronal impairment redefining DR as a neurovascular complication. Retinal neurodegeneration is triggered by chronic hyperglycemia, which activates harmful biochemical pathways that lead to oxidative stress, metabolic overload, glutamate excitotoxicity, inflammation, and neurotrophic factor deficiency. These drivers of neurodegeneration can precede detectable vascular abnormalities. Simultaneously, endothelial injury, pericyte loss, and breakdown of the blood–retinal barrier compromise neurovascular unit integrity and establish a damaging cyclic loop in which neuronal and vascular dysfunctions reinforce each other. The interindividual variability of these processes highlights the need to properly redefine patient phenotyping by using advanced imaging and functional biomarkers. This would allow early detection of neurodegeneration and patient subtype classification. Nonetheless, translation of therapies based on neuroprotection has been limited by classical focus on vascular impairment. To meet this need, several strategies are emerging, with the most promising being those delivered through innovative ocular routes such as topical formulations, sustained-release implants, or nanocarriers. Future advances will depend on proper guidance of these therapies by integrating personalized medicine with multimodal biomarkers. Full article
(This article belongs to the Special Issue Retinal Diseases: From Molecular Pathology to Therapies—2nd Edition)
Show Figures

Figure 1

18 pages, 2138 KB  
Review
Integrating Ophthalmology, Endocrinology, and Digital Health: A Bibliometric Analysis of Telemedicine for Diabetic Retinopathy
by Theofilos Kanavos and Effrosyni Birbas
Healthcare 2026, 14(2), 183; https://doi.org/10.3390/healthcare14020183 - 12 Jan 2026
Viewed by 255
Abstract
Background/Objectives: Telemedicine has emerged as a pivotal approach to improving access to diabetic retinopathy (DR) screening, diagnosis, management, and monitoring. Over the past two decades, rapid advancements in digital imaging, mobile health technologies, and artificial intelligence have substantially expanded the role of teleophthalmology [...] Read more.
Background/Objectives: Telemedicine has emerged as a pivotal approach to improving access to diabetic retinopathy (DR) screening, diagnosis, management, and monitoring. Over the past two decades, rapid advancements in digital imaging, mobile health technologies, and artificial intelligence have substantially expanded the role of teleophthalmology in DR, resulting in a large volume of pertinent publications. This study aimed to provide a scientific overview of telemedicine applied to DR through bibliometric analysis. Methods: A search of the Web of Science Core Collection was conducted on 15 November 2025 to identify English-language original research and review articles regarding telemedicine for DR. Bibliographic data from relevant publications were extracted and underwent quantitative analysis and visualization using the tools Bibliometrix and VOSviewer. Results: A total of 515 articles published between 1998 and 2025 were included in our analysis. During this period, the research field of telemedicine for DR exhibited an annual growth rate of 13.14%, with publication activity markedly increasing after 2010 and peaking in 2020–2021. Based on the number of publications, United States, China, and Australia were the most productive countries, while Telemedicine and e-Health, Journal of Telemedicine and Telecare, and British Journal of Ophthalmology were the most relevant journals in the field. Keyword co-occurrence analysis revealed three major thematic clusters within the broader topic of telemedicine and DR, namely, public health-oriented work, telehealth service models, and applications of artificial intelligence technologies. Conclusions: The role of telemedicine in DR detection and care represents an expanding multidisciplinary field of research supported by contributions from multiple authors and institutions worldwide. As technological capabilities continue to evolve, ongoing innovation and cross-domain collaboration could further advance the applications of teleophthalmology for DR, promoting more accessible, efficient, and equitable identification and management of this condition. Full article
Show Figures

Figure 1

15 pages, 5995 KB  
Article
A Multi-Scale Soft-Thresholding Attention Network for Diabetic Retinopathy Recognition
by Xin Ma, Linfeng Sui, Ruixuan Chen, Taiyo Maeda and Jianting Cao
Appl. Sci. 2026, 16(2), 685; https://doi.org/10.3390/app16020685 - 8 Jan 2026
Viewed by 232
Abstract
Diabetic retinopathy (DR) is a major cause of preventable vision loss, and its early detection is essential for timely clinical intervention. However, existing deep learning-based DR recognition methods still face two fundamental challenges: substantial lesion-scale variability and significant background noise in retinal fundus [...] Read more.
Diabetic retinopathy (DR) is a major cause of preventable vision loss, and its early detection is essential for timely clinical intervention. However, existing deep learning-based DR recognition methods still face two fundamental challenges: substantial lesion-scale variability and significant background noise in retinal fundus images. To address these issues, we propose a lightweight framework named Multi-Scale Soft-Thresholding Attention Network (MSA-Net). The model integrates three components: (1) parallel multi-scale convolutional branches to capture lesions of different spatial sizes; (2) a soft-thresholding attention module to suppress noise-dominated responses; and (3) hierarchical feature fusion to enhance cross-layer representation consistency. A squeeze-and-excitation module is further incorporated for channel recalibration. On the APTOS 2019 dataset, MSA-Net achieves 97.54% accuracy and 0.991 AUC-ROC for binary DR recognition. We further evaluate five-class DR grading on APTOS2019 with 5-fold stratified cross-validation, achieving 82.71 ± 1.25% accuracy and 0.8937 ± 0.0142 QWK, indicating stable performance for ordinal severity classification. With only 4.54 M parameters, MSA-Net remains lightweight and suitable for deployment in resource-constrained DR screening environments. Full article
Show Figures

Figure 1

12 pages, 670 KB  
Article
Emerging Oculomic Signatures: Linking Thickness of Entire Retinal Layers with Plasma Biomarkers in Preclinical Alzheimer’s Disease
by Ibrahim Abboud, Emily Xu, Sophia Xu, Aya Alhasany, Ziyuan Wang, Xiaomeng Wu, Natalie Astraea, Fei Jiang, Zhihong Jewel Hu and Jane W. Chan
J. Clin. Med. 2026, 15(1), 275; https://doi.org/10.3390/jcm15010275 - 30 Dec 2025
Viewed by 486
Abstract
Background/Objectives: Alzheimer’s disease (AD) is the leading cause of dementia, which is an inevitable consequence of aging. Early detection of AD, or detection during the pre-AD stage, is beneficial, as it enables timely intervention to reduce modifiable risk factors, which may help [...] Read more.
Background/Objectives: Alzheimer’s disease (AD) is the leading cause of dementia, which is an inevitable consequence of aging. Early detection of AD, or detection during the pre-AD stage, is beneficial, as it enables timely intervention to reduce modifiable risk factors, which may help prevent or delay the progression to dementia. On the one hand, plasma biomarkers have demonstrated great promise in predicting cognitive decline. On the other hand, in recent years, ocular imaging features, particularly the thickness of retinal layers measured by spectral-domain optical coherence tomography (SD-OCT), are emerging as possible non-invasive, non-contact surrogate markers for early detection and monitoring of neurodegeneration. This pilot study aims to identify retinal layer thickness changes across the entire retina linked to plasma AD biomarkers in cognitively healthy (CH) elderly individuals at risk for AD. Methods: Eleven CH individuals (20 eyes total) were classified in the pre-AD stage by plasma β-amyloid (Aβ)42/40 ratio < 0.10 and underwent SD-OCT. A deep-learning-derived automated algorithm was used to segment retinal layers on OCT (with manual correction when needed). Multiple layer thicknesses throughout the entire retina (including the inner retina, the outer retina, and the choroid) were measured in the inner ring (1–3 mm) and outer ring (3–6 mm) of the Early Treatment Diabetic Retinopathy Study (ETDRS). Relationships between retinal layers and plasma biomarkers were analyzed by ridge regression/bootstrapping. Results: Results showed that photoreceptor inner segment (PR-IS) thinning had the largest size effect with neurofilament light chain. Additional findings revealed thinning or thickening of the other retinal layers in association with increasing levels of glial fibrillary acidic protein and phosphorylated tau at threonine 181 and 217 (p-tau181 and p-tau217). Conclusions: This pilot study suggests that retinal layer-specific signatures exist, with PR-IS thinning as the largest effect, indicating neurodegeneration in pre-AD. Further research is needed to confirm the findings of this pilot study using larger longitudinal pre-AD cohorts and comparative analyses with healthy aging adults. Full article
(This article belongs to the Special Issue New Insights into Retinal Diseases)
Show Figures

Figure 1

10 pages, 833 KB  
Systematic Review
Laser Speckle Flowgraphy (LSFG) in Age-Related Macular Degeneration and Diabetic Retinopathy: A Systematic Review of Recent Literature
by Carlo Bellucci, Medea Virgili, Alessandra Romano, Salvatore Antonio Tedesco and Paolo Mora
J. Clin. Med. 2025, 14(24), 8928; https://doi.org/10.3390/jcm14248928 - 17 Dec 2025
Viewed by 413
Abstract
Background: Laser Speckle Flowgraphy (LSFG) is a non-invasive imaging technology that quantitatively evaluates retinal and choroidal blood flow by analyzing speckle patterns generated by laser light scattering. This systematic review summarizes the application of LSFG in two major degenerative retinal diseases: age-related [...] Read more.
Background: Laser Speckle Flowgraphy (LSFG) is a non-invasive imaging technology that quantitatively evaluates retinal and choroidal blood flow by analyzing speckle patterns generated by laser light scattering. This systematic review summarizes the application of LSFG in two major degenerative retinal diseases: age-related macular degeneration (AMD) and diabetic retinopathy (DR). Methods: A comprehensive literature search (2010–2025) was conducted in PubMed, Cochrane Library and EMBASE according to PRISMA guidelines. Twenty-three studies including a total of 974 eyes (191 AMD, 783 DR) were analyzed. Results: In AMD, LSFG detected baseline reductions in choroidal and retinal perfusion in non-exudative disease, often extending beyond atrophic regions. Anti-VEGF injections produced acute reductions in MBR, particularly with brolucizumab, with partial recovery over time; drug-specific differences suggest a potential impact on geographic atrophy progression. In DR, LSFG revealed early microvascular dysfunction even in asymptomatic eyes. Retinal and choroidal MBR and blowout score correlated with HbA1c, DR severity, and inflammatory mediators. Intravitreal anti-VEGF therapy consistently reduced retinal and choroidal MBR and RFV, while conventional panretinal photocoagulation decreased choroidal flow and vascular caliber more robustly than patterned laser, reflecting oxygenation-driven VEGF modulation. Low baseline MBR predicted higher central macular thickness and reduced therapeutic response in diabetic macular edema. Conclusions: LSFG provides reproducible, rapid, and non-invasive quantitative insights into ocular hemodynamics across degenerative retinal diseases. Its integration into multimodal imaging may facilitate early diagnosis, support personalized management, and assist in the prognostic assessment of retinal and choroidal vascular disorders. Full article
Show Figures

Figure 1

21 pages, 1667 KB  
Article
Advanced Retinal Lesion Segmentation via U-Net with Hybrid Focal–Dice Loss and Automated Ground Truth Generation
by Ahmad Sami Al-Shamayleh, Mohammad Qatawneh and Hany A. Elsalamony
Algorithms 2025, 18(12), 790; https://doi.org/10.3390/a18120790 - 14 Dec 2025
Viewed by 567
Abstract
An early and accurate detection of retinal lesions is imperative to intercept the course of sight-threatening ailments, such as Diabetic Retinopathy (DR) or Age-related Macular Degeneration (AMD). Manual expert annotation of all such lesions would take a long time and would be subject [...] Read more.
An early and accurate detection of retinal lesions is imperative to intercept the course of sight-threatening ailments, such as Diabetic Retinopathy (DR) or Age-related Macular Degeneration (AMD). Manual expert annotation of all such lesions would take a long time and would be subject to interobserver tendencies, especially in large screening projects. This work introduces an end-to-end deep learning pipeline for automated retinal lesion segmentation, tailored to datasets without available expert pixel-level reference annotations. The approach is specifically designed for our needs. A novel multi-stage automated ground truth mask generation method, based on colour space analysis, entropy filtering and morphological operations, and creating reliable pseudo-labels from raw retinal images. These pseudo-labels then serve as the training input for a U-Net architecture, a convolutional encoder–decoder architecture for biomedical image segmentation. To address the inherent class imbalance often encountered in medical imaging, we employ and thoroughly evaluate a novel hybrid loss function combining Focal Loss and Dice Loss. The proposed pipeline was rigorously evaluated on the ‘Eye Image Dataset’ from Kaggle, achieving a state-of-the-art segmentation performance with a Dice Similarity Coefficient of 0.932, Intersection over Union (IoU) of 0.865, Precision of 0.913, and Recall of 0.897. This work demonstrates the feasibility of achieving high-quality retinal lesion segmentation even in resource-constrained environments where extensive expert annotations are unavailable, thus paving the way for more accessible and scalable ophthalmological diagnostic tools. Full article
(This article belongs to the Section Algorithms for Multidisciplinary Applications)
Show Figures

Figure 1

14 pages, 370 KB  
Review
Artificial Intelligence in Diabetic Retinopathy and Diabetic Macular Edema: A Narrative Review
by Anđela Jukić, Josip Pavan, Miro Kalauz, Andrijana Kopić, Vedran Markušić and Tomislav Jukić
Bioengineering 2025, 12(12), 1342; https://doi.org/10.3390/bioengineering12121342 - 9 Dec 2025
Viewed by 1355
Abstract
Diabetic retinopathy (DR) and diabetic macular edema (DME) remain major causes of vision loss among working-age adults. Artificial intelligence (AI), particularly deep learning, has gained attention in ophthalmic imaging, offering opportunities to improve both diagnostic accuracy and efficiency. This review examined applications of [...] Read more.
Diabetic retinopathy (DR) and diabetic macular edema (DME) remain major causes of vision loss among working-age adults. Artificial intelligence (AI), particularly deep learning, has gained attention in ophthalmic imaging, offering opportunities to improve both diagnostic accuracy and efficiency. This review examined applications of AI in DR and DME published between 2010 and 2025. A narrative search of PubMed and Google Scholar identified English-language, peer-reviewed studies, with additional screening of reference lists. Eligible articles evaluated AI algorithms for detection, classification, prognosis, or treatment monitoring, with study selection guided by PRISMA 2020. Of 300 records screened, 60 met the inclusion criteria. Most reported strong diagnostic performance, with sensitivities up to 96% and specificities up to 98% for detecting referable DR on fundus photographs. Algorithms trained on optical coherence tomography (OCT) data showed high accuracy for identifying DME, with area under the receiver operating characteristic curve (AUC) values frequently exceeding 0.90. Several models also predicted anti-vascular endothelial growth factor (anti-VEGF) treatment response and recurrence of fluid with encouraging results. Autonomous AI tools have gained regulatory approval and have been implemented in clinical practice, though performance can vary depending on image quality, device differences, and patient populations. Overall, AI demonstrates strong potential to improve screening, diagnostic consistency, and personalized care, but broader validation and system-level integration remain necessary. Full article
Show Figures

Figure 1

15 pages, 564 KB  
Review
Associations Between Nutritional Factors, Obesity and Ocular Diseases: A Narrative Literature Review
by Corina Georgiana Bogdănici, Camelia Margareta Bogdănici, Irina Andreea Pavel, Cosmin Victor Ganea, Vlad Constantin Donica and Elena Mihaela Cărăușu
Nutrients 2025, 17(23), 3798; https://doi.org/10.3390/nu17233798 - 3 Dec 2025
Viewed by 647
Abstract
Background: Nutritional imbalances significantly affect ocular physiology, contributing to dry eye disease, cataracts, age-related macular degeneration (AMD), and optic neuropathies. This review summarizes recent evidence on how micronutrient deficiencies and obesity influence eye health. Methods: A narrative search was performed in [...] Read more.
Background: Nutritional imbalances significantly affect ocular physiology, contributing to dry eye disease, cataracts, age-related macular degeneration (AMD), and optic neuropathies. This review summarizes recent evidence on how micronutrient deficiencies and obesity influence eye health. Methods: A narrative search was performed in PubMed, Scopus, and ScienceDirect (last 10 years). Human studies evaluating associations between micronutrients, dietary patterns, obesity, and ocular diseases were included. Out of 843 records, 50 studies met the eligibility criteria. Results: Deficiencies in vitamins A, D, E, C, and B-complex were consistently linked to ocular surface inflammation, retinal oxidative stress, cataracts, AMD, and nutritional optic neuropathies. Altered levels of zinc, copper, selenium, and magnesium were associated with impaired photoreceptor function, glaucoma risk, and retinal degeneration. Obesity emerged as an independent risk factor for AMD, diabetic retinopathy, and glaucoma through mechanisms involving oxidative stress and vascular dysfunction. Evidence from AREDS/AREDS2 supports targeted antioxidant supplementation in intermediate AMD. Conclusions: Adequate nutritional status and metabolic balance play a critical role in preserving ocular health. Early detection and correction of deficiencies may prevent or slow the progression of several eye diseases. Further high-quality trials are needed to define optimal nutritional recommendations. Full article
Show Figures

Figure 1

11 pages, 3022 KB  
Article
A Real-World Comparison of Three Deep Learning Systems for Diabetic Retinopathy in Remote Australia
by Jocelyn J. Drinkwater, Qiang Li, Kerry Woods, Emma Douglas, Mark Chia, Yukun Zhou, Steve Bartnik, Yachana Shah, Vaibhav Shah, Pearse A. Keane and Angus W. Turner
Diabetology 2025, 6(12), 146; https://doi.org/10.3390/diabetology6120146 - 1 Dec 2025
Viewed by 520
Abstract
Background/objective: Deep learning systems (DLSs) may improve access to screening for diabetic retinopathy (DR), a leading cause of vision loss. Therefore, the aim was to prospectively compare the performance of three DLSs, Google ARDA, Thirona RetCADTM, and EyRIS SELENA+, in the [...] Read more.
Background/objective: Deep learning systems (DLSs) may improve access to screening for diabetic retinopathy (DR), a leading cause of vision loss. Therefore, the aim was to prospectively compare the performance of three DLSs, Google ARDA, Thirona RetCADTM, and EyRIS SELENA+, in the detection of referable DR in a real-world setting. Methods: Participants with self-reported diabetes presented to a mobile facility for DR screening in the remote Pilbara region of Western Australia, which has a high proportion of First Nations people. Sensitivity, specificity, and other performance indicators were calculated for each DLS, compared to grading by an ophthalmologist adjudication panel. Results: Single field colour fundus photographs from 188 eyes of 94 participants (51% male, 70% First Nations Australians, and mean ± SD age of 60.3 ± 12.0 years) were assessed; 39 images had referable DR, 135 had no referable DR, and 14 images were ungradable. The sensitivity/specificity of ARDA was 100% (95% CI: 91.03–100%)/94.81% (89.68–97.47%), RetCAD was 97.37% (86.50–99.53%)/97.01% (92.58–98.83%) and SELENA+ was 91.67% (78.17–97.13%)/80.80% (73.02–86.74%). Conclusions: In a small, real-world service evaluation, comprising majority First Nations people from remote Western Australia, DLSs had high sensitivity and specificity for detecting referable DR. A comparative service evaluation can be useful to highlight differences between DLSs, especially in unique settings or with minority populations. Full article
(This article belongs to the Special Issue New Perspectives and Future Challenges in Diabetic Retinopathy)
Show Figures

Graphical abstract

13 pages, 709 KB  
Article
Prevalence of Diabetes Among First-Time Ophthalmology Patients at a Nonprofit Hospital in Mexico
by Valeria Sánchez-Huerta, Mary Lady González Suriel, Héctor Randolph, María José Barragán Álvarez and Benjamin Aleman-Castilla
Diagnostics 2025, 15(22), 2922; https://doi.org/10.3390/diagnostics15222922 - 19 Nov 2025
Viewed by 640
Abstract
Background/Objectives: Diabetes is Mexico’s second-leading cause of death, primary cause of disability, and diabetic retinopathy (DR) associated with this disease is the leading cause of vision loss among the working population. Limited healthcare funding and inequitable access hinder diagnosis and treatment, leaving [...] Read more.
Background/Objectives: Diabetes is Mexico’s second-leading cause of death, primary cause of disability, and diabetic retinopathy (DR) associated with this disease is the leading cause of vision loss among the working population. Limited healthcare funding and inequitable access hinder diagnosis and treatment, leaving 32% undiagnosed and at risk of developing serious complications such as DR. With screening rates declining, nonprofits like the Association to Prevent Blindness in Mexico (APEC) play a crucial role in detecting diabetes and DR, reducing healthcare costs, and improving patient outcomes. Methods: This study analyzes data from over 25,000 first-time patients screened at APEC in 2023, providing a unique empirical resource on diabetes and DR in Mexico. Using the Social Return on Investment (SROI) approach, it evaluates program costs (medical resources, equipment, and personnel) against patient benefits. These benefits are quantified as the probability that newly diagnosed or uncontrolled diabetes patients begin treatment, thus preventing DR, weighted by the Value of Statistical Life (VSL). Results: Of the total screened patients, 17.2% had diabetes. Among them, 20.0% were unaware of their condition, while the remaining 80.0% knew their diagnosis. Notably, 25.8% of those who were aware of their diagnosis did not have diabetes under control. Considering all costs associated with the first-time ophthalmology patients screening program and assuming only a portion of patients would seek treatment, every peso invested by APEC has the potential to generate the equivalent to 542 pesos in patient well-being. When factoring in the subsequent costs of diabetes control treatment borne by the patients, the potential Benefit–Cost Ratio is estimated at 9:1. These results proved consistent to sensitivity analysis for key assumptions affecting the estimated benefits and costs. Conclusions: The study demonstrates that integrating routine diabetes screening into specialized ophthalmologic care can generate substantial social value through timely intervention, as early detection promotes better diabetes management and helps prevent complications beyond diabetic retinopathy. Full article
(This article belongs to the Special Issue New Insights into the Diagnosis and Prognosis of Eye Diseases)
Show Figures

Figure 1

16 pages, 1116 KB  
Article
The Clinical Significance of Serum Sirtuin 2 in Diabetic Nephropathy: Evidence for a Potential Biomarker of Renal Injury
by Ozgur Yilmaz, Osman Erinc, Murvet Algemi, Recep Demirci, Sengul Aydin Yoldemir and Murat Akarsu
J. Clin. Med. 2025, 14(22), 8095; https://doi.org/10.3390/jcm14228095 - 15 Nov 2025
Cited by 1 | Viewed by 560
Abstract
Background/Objectives: Type 2 diabetes mellitus (T2DM) is a major metabolic disorder associated with progressive microvascular complications such as nephropathy, retinopathy, and neuropathy. Early detection of diabetic nephropathy (DN) remains challenging, as conventional markers such as urine albumin-to-creatinine ratio (UACR) and estimated glomerular filtration [...] Read more.
Background/Objectives: Type 2 diabetes mellitus (T2DM) is a major metabolic disorder associated with progressive microvascular complications such as nephropathy, retinopathy, and neuropathy. Early detection of diabetic nephropathy (DN) remains challenging, as conventional markers such as urine albumin-to-creatinine ratio (UACR) and estimated glomerular filtration rate (eGFR) are influenced by non-renal factors and lack sensitivity for subclinical injury. Sirtuin 2 (SIRT2), a cytoplasmic NAD+-dependent deacetylase involved in oxidative stress and inflammatory regulation, has recently been implicated in renal pathophysiology. This study aimed to assess the relationship between serum SIRT2 levels and the presence of diabetic nephropathy and to evaluate its potential utility as a complementary biomarker reflecting early renal injury. Methods: In this single-center, cross-sectional study, 180 participants aged 18–80 years were enrolled: 60 healthy controls, 60 T2DM patients without nephropathy (T2DM − DN), and 60 T2DM patients with nephropathy (T2DM + DN). Serum SIRT2 concentrations were quantified using a validated ELISA. Group comparisons, multinomial logistic regression, and receiver operating characteristic (ROC) curve analyses were performed to assess associations between SIRT2 and renal indices (UACR and eGFR). Statistical significance was set at p < 0.05. Results: Serum SIRT2 concentrations showed a progressive elevation across study groups (p < 0.001), with median levels of 6.13 ng/mL in healthy controls, 8.53 ng/mL in T2DM − DN, and 33.19 ng/mL in T2DM + DN. ROC analysis revealed good diagnostic performance for differentiating DN from healthy controls (AUC = 0.813, sensitivity 75%, and specificity 78.3%). Multivariable regression analysis identified SIRT2 as an independent correlate of DN after adjusting for metabolic and renal covariates (adjusted OR = 1.22, 95% CI 1.11–1.35, p < 0.001). Conclusions: Serum SIRT2 levels were observed to increase in parallel with the presence and severity of diabetic nephropathy and remained independently associated with the condition after adjustment for conventional risk factors. These findings suggest that SIRT2 may serve as a feasible complementary biomarker reflecting renal injury processes not captured by traditional measures. Further longitudinal studies are warranted to clarify its prognostic significance and potential for clinical integration. Full article
(This article belongs to the Section Endocrinology & Metabolism)
Show Figures

Figure 1

Back to TopTop