Sign in to use this feature.

Years

Between: -

Subjects

remove_circle_outline
remove_circle_outline
remove_circle_outline
remove_circle_outline
remove_circle_outline
remove_circle_outline
remove_circle_outline
remove_circle_outline
remove_circle_outline

Journals

remove_circle_outline
remove_circle_outline
remove_circle_outline
remove_circle_outline
remove_circle_outline
remove_circle_outline
remove_circle_outline
remove_circle_outline
remove_circle_outline
remove_circle_outline

Article Types

Countries / Regions

remove_circle_outline
remove_circle_outline
remove_circle_outline
remove_circle_outline
remove_circle_outline

Search Results (824)

Search Parameters:
Keywords = cultural services value

Order results
Result details
Results per page
Select all
Export citation of selected articles as:
31 pages, 1405 KB  
Article
A Proposal of an Integrated Framework for the Strategic Implementation of Product-Service Systems in Brazilian Industrial Small and Medium-Sized Enterprises
by Rodrigo Reis Favarin, Jordana Marques Kneipp, Andreza Rodrigues de Araujo, Roberto Schoproni Bichueti, Clandia Maffini Gomes, Kamila Frizzo and Luísa Margarida Cagica Carvalho
Sustainability 2025, 17(22), 10020; https://doi.org/10.3390/su172210020 - 10 Nov 2025
Abstract
The adoption of Product-Service Systems (PSSs) is an important strategy for Small and Medium-Sized Enterprises (SMEs), although they face challenges connected to the scarcity of financial, human, and technological resources. Thus, this article seeks to propose a framework that integrates the barriers, drivers, [...] Read more.
The adoption of Product-Service Systems (PSSs) is an important strategy for Small and Medium-Sized Enterprises (SMEs), although they face challenges connected to the scarcity of financial, human, and technological resources. Thus, this article seeks to propose a framework that integrates the barriers, drivers, innovation process, and business model elements associated with the adoption of PSSs in Brazilian industrial SMEs to offer guidelines for improvements to the strategies and practices adopted by such enterprises. The research adopted the Fuzzy Delphi method, applied to a panel of ten executives and managers of Brazilian industrial SMEs. This approach was employed to consensually validate a set of variables obtained from recent scientific literature. The results indicate that the adoption of PSSs by Brazilian industrial SMEs is influenced by structural, cultural, and technological barriers, yet driven by factors such as sustainability, customer relations, and competitiveness. Despite the acknowledgement of the importance of innovation, the processes remain little structured, with value proposition, the human factor, and stakeholder relations standing out as central elements in the business models. Through this study proposes specific strategic guidelines for four critical categories: provider enterprise, consumers, PSSs, and environmental aspects. Such guidelines can support managers in formulating practical actions for adopting PSSs, in addition to being replicable by other SMEs with similar characteristics. This research contributes to the literature originally by expanding the knowledge about the reality of PSS adoption by SMEs in emerging economies, thereby bridging a literature gap that still addresses their specificities generically. Full article
(This article belongs to the Special Issue Advances in Economic Development and Business Management)
Show Figures

Figure 1

14 pages, 548 KB  
Article
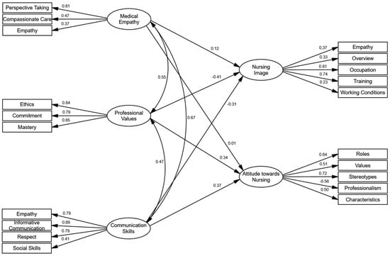
Cross-Sectional Correlational Study in the Valencian Community (Spain) on the Social Image and Attitudes Towards Nursing
by Silvia Solera-Gómez, David Sancho-Cantus, Jesús Privado, Jorge Casaña Mohedo and Cristina Cunha-Pérez
Healthcare 2025, 13(22), 2834; https://doi.org/10.3390/healthcare13222834 - 8 Nov 2025
Viewed by 216
Abstract
Background: Nursing is an essential pillar in health services provision; however, its social value is often underestimated. The public image of, and society’s attitude toward, the profession is commonly influenced by stereotypes and biases. Objective: This study aimed to analyze the predictive influence [...] Read more.
Background: Nursing is an essential pillar in health services provision; however, its social value is often underestimated. The public image of, and society’s attitude toward, the profession is commonly influenced by stereotypes and biases. Objective: This study aimed to analyze the predictive influence of empathy, professional values and communication skills on the social image and attitude towards nursing. Methods: A cross-sectional, correlational study was conducted in the Valencian Community, Spain. Snowball sampling was used for data collection from 300 participants (81% female; mean age 35.85 years, SD = 14.99). Empathy, professional values and communication skills were measured, and a structural equation model was proposed to assess their influence. Results: Professional values were significant predictors of both social image (β = 0.41) and attitude toward nursing (β = 0.34). Similarly, communication skills predicted social image (β = 0.31) and attitude (β = 0.37). Empathy also emerged as a significant, though minor, predictor. Collectively, these three factors explained 30% of the variance in social image and 39% in attitude toward the profession. The main limitations arise from the severe demographic bias of the snowball sample (skewed toward women, young, and highly educated individuals) and the modest explanatory power (R2 of 30–39%). This limits the generalizability of the findings and suggests the need for future research on omitted variables, such as working conditions and organizational culture. Conclusions: Empathy, professional values and communication skills are key competencies contributing to a more positive social image of and attitude toward nursing. Investing in the development of these competencies can significantly enhance the recognition and appreciation of nursing within the healthcare system. Full article
Show Figures

Graphical abstract

26 pages, 315 KB  
Article
Japanese Preservice Elementary Science Teachers’ Perspectives on Environmental Education: Knowledge, Values, and Social Aspects
by Ozden Sengul and Toru Doi
Sustainability 2025, 17(22), 9956; https://doi.org/10.3390/su17229956 - 7 Nov 2025
Viewed by 162
Abstract
The purpose of this study is to investigate Japanese preservice elementary science teachers’ perceptions of environmental education through the theme of biodiversity. The investigation interpreted the array of meanings pre-service teachers construct for environmental phenomena as part of a curriculum addressing the environment. [...] Read more.
The purpose of this study is to investigate Japanese preservice elementary science teachers’ perceptions of environmental education through the theme of biodiversity. The investigation interpreted the array of meanings pre-service teachers construct for environmental phenomena as part of a curriculum addressing the environment. Participants’ experiences, perceptual differences, and intellectual representations regarding environmental education were epistemologically disclosed by a phenomenographic approach. Research was implemented as part of a curriculum that combined environmental education and biodiversity themes with storytelling activities. The data from a structured questionnaire with open-ended questions were analyzed using inductive thematic analysis. The results suggest that the multilayered nature of environmental education can be better understood through the lens of complex environmental issues, such as biodiversity. Findings indicate that preservice teachers highly valued cognitive and belief aspects of values, while having a less comprehensive understanding of both the social and civic engagement and the cultural dimensions of values. Full article
16 pages, 1564 KB  
Article
Linking Ecosystem Services, Cultural Identity, and Subjective Wellbeing in an Emergent Cultural Landscape of the Galápagos Islands
by Jenny A. Quijozaca, Mateo Aguado and José A. González
Land 2025, 14(11), 2208; https://doi.org/10.3390/land14112208 - 6 Nov 2025
Viewed by 183
Abstract
Punta Carola beach, located on San Cristóbal Island in the Galápagos Archipelago, exemplifies how island environments of recent human settlement can rapidly acquire cultural significance. Drawing on a survey of 201 residents, this study examines perceptions of the ecosystem services provided by Punta [...] Read more.
Punta Carola beach, located on San Cristóbal Island in the Galápagos Archipelago, exemplifies how island environments of recent human settlement can rapidly acquire cultural significance. Drawing on a survey of 201 residents, this study examines perceptions of the ecosystem services provided by Punta Carola, their relationship to subjective wellbeing, and attitudes toward alternative tourism and governance strategies. The findings reveal that the inhabitants of San Cristóbal recognize a wide range of tangible and intangible benefits that the natural environment of Punta Carola contributes to their quality of life, sense of belonging, and cultural identity, as well as recreational and aesthetic values. Life satisfaction was positively associated with perceptions of nature’s contribution, the maintenance of local ecological knowledge, and household income, while formal education correlated negatively. Residents identified freshwater and artisanal fishing as the most critical ecosystem services, reflecting their centrality to local livelihoods and wellbeing. The results also underscore widespread criticism of large-scale tourism projects perceived as exclusionary or unsustainable and highlight the importance of participatory governance schemes that legitimize local values. Punta Carola thus emerges as a “cultural landscape of resistance”, where external pressures catalyze identity construction and territorial rootedness. This case contributes to academic debates on socio-ecological resilience in fragile island contexts and offers actionable insights for inclusive planning in the Galápagos. Full article
Show Figures

Figure 1

15 pages, 277 KB  
Article
Teachers’ Perspectives on the Impact of Community Violence on the Educational Climate in Arab Society Schools in Israel
by Rafat Ghanamah
Societies 2025, 15(11), 306; https://doi.org/10.3390/soc15110306 - 5 Nov 2025
Viewed by 233
Abstract
This qualitative study examines the impact of societal violence on the school climate in Arab society in Israel, focusing on teachers’ perspectives. Violence is conceptualized as an extreme, intentional form of aggression aimed at causing physical, psychological, or emotional harm. In the Israeli [...] Read more.
This qualitative study examines the impact of societal violence on the school climate in Arab society in Israel, focusing on teachers’ perspectives. Violence is conceptualized as an extreme, intentional form of aggression aimed at causing physical, psychological, or emotional harm. In the Israeli context, Arab society, constituting about 21% of the population, experiences disproportionately high rates of violent crime, reflecting historical marginalization, structural inequality, under-policing, and sociocultural transformations. Within schools, these societal dynamics are reported to negatively affect the learning environment, including diminished teacher motivation, concerns about teaching quality, heightened perceptions of unsafety, strained parent–school relationships, and increased parental aggression. Sixteen teachers participated in semi-structured interviews. Thematic analysis of the data revealed that financial pressures, emphasis on personal honor, and erosion of family values are perceived as key drivers of violence in the community. Teachers also reported adverse effects on students’ emotional, social, and behavioral functioning, as well as academic performance. These findings underscore the urgent need for interventions that enhance school safety, provide trauma-informed teacher training, expand psychological services, and strengthen parental collaboration. Future research should include students’ and parents’ perspectives, examine geographically diverse schools, and explore cross-cultural comparisons to better understand the educational consequences of societal violence. Full article
(This article belongs to the Section The Social Nature of Health and Well-Being)
24 pages, 114990 KB  
Article
Spatiotemporal Variation in Spatial Vitality Reveals Gender Differences in Park Usage: An Empirical Study from Dalian, China
by Zhihan Zhang, Ying Tan, Beixiang Shi, Yi Shi, Siming Lin, Xun Zhang, Zhonghu Zhang, Daijun Chen, Geyang Xia and Chenyang Zhang
Land 2025, 14(11), 2186; https://doi.org/10.3390/land14112186 - 3 Nov 2025
Viewed by 274
Abstract
Based on multi-source data including mobile signaling data and remote sensing imagery, this research constructed human activity indicators and applied spatial analysis methods to identify gender-specific patterns in green space usage across different types of days. A Standardized Gender Difference Index (SDI) was [...] Read more.
Based on multi-source data including mobile signaling data and remote sensing imagery, this research constructed human activity indicators and applied spatial analysis methods to identify gender-specific patterns in green space usage across different types of days. A Standardized Gender Difference Index (SDI) was developed to quantify gender-based disparities in both temporal and spatial dimensions. Correlation analysis was employed to examine spatial influencing factors and their interrelationships. The results indicate that on holidays, a stable male-dominant usage pattern was observed across all parks, with males showing a preference for cultural parks. On weekdays, although male users remain predominant overall, considerable variations exist among parks. On a daily scale, males exhibit earlier and more flexible activity patterns, whereas females demonstrate significantly lower presence during evening hours, indicating a “nocturnal poverty” phenomenon. Spatially, community parks display the greatest gender disparity, whereas comprehensive parks show relative gender balance. Although both genders value barrier-free facilities, females place additional emphasis on service facilities, while males are more influenced by mixed land-use functions surrounding the parks. This study demonstrates that high-precision, large-coverage multi-source data can accurately and dynamically identify gender-based differences in green space usage and their influencing factors, providing valuable insights for inclusive urban planning. Full article
(This article belongs to the Section Land, Biodiversity, and Human Wellbeing)
Show Figures

Figure 1

26 pages, 6891 KB  
Article
Visitors’ Perceptions and Valuation of Cultural Ecosystem Services in Three Urban Wetlands of Bogotá, Colombia: A Mixed-Methods Study
by Victor Fabian Forero Ausique, Diana Cristina Díaz Guevara, Juan Sebastián Chiriví Salomón and Silvana Daniela Forero
Sustainability 2025, 17(21), 9716; https://doi.org/10.3390/su17219716 - 31 Oct 2025
Viewed by 274
Abstract
Urban wetlands provide cultural ecosystem services (CES) that are essential to human well-being. However, their study remains limited in Colombia and across Latin America, particularly in terms of quantitative assessments of CES in urban ecosystems. This research examines the perception and valuation of [...] Read more.
Urban wetlands provide cultural ecosystem services (CES) that are essential to human well-being. However, their study remains limited in Colombia and across Latin America, particularly in terms of quantitative assessments of CES in urban ecosystems. This research examines the perception and valuation of CES among visitors to three urban wetlands designated as Ramsar sites in Bogotá, Colombia—Santa María del Lago, Juan Amarillo, and Córdoba. We assessed how sociodemographic profiles influence the appreciation and valuation of CES employing a mixed-methods approach that combined structured surveys, hierarchical cluster analysis (HCA), and principal component analysis (PCA). Results revealed notable differences among the wetlands: Santa María del Lago attracts younger visitors and is characterized by strong appreciation for landscape aesthetics and spirituality; Juan Amarillo exhibits a mixed visitor profile with lower appreciation for spirituality; and Córdoba receives older visitors with higher education levels, who prioritize recreation and tourism. HCA and PCA identified distinct visitor segments: “passive visitors,” oriented toward contemplation and learning, and “active visitors,” focused on recreation and tourism. Across all sites, the most valued services were aesthetic appreciation of the landscape and knowledge of nature. This study provides empirical evidence to support the integration of CES into decision-making and environmental policy for urban planning, recommending differentiated governance strategies, targeted environmental education programs, and low-impact tourism initiatives aligned with Ramsar principles and nature-based solutions. Full article
Show Figures

Figure 1

18 pages, 3196 KB  
Article
Evaluating Spatial Patterns and Drivers of Cultural Ecosystem Service Supply-Demand Mismatches in Mountain Tourism Areas: Evidence from Hunan Province, China
by Zhen Song, Jing Liu and Zhihuan Huang
Sustainability 2025, 17(21), 9702; https://doi.org/10.3390/su17219702 - 31 Oct 2025
Viewed by 355
Abstract
Cultural ecosystem services (CES) represent fundamental expressions of human-environment interactions. A comprehensive assessment of CES supply and demand offers a robust scientific foundation for optimizing the transformation of ecosystem service values to improve human well-being. This study integrates multi-source datasets and employs Maximum [...] Read more.
Cultural ecosystem services (CES) represent fundamental expressions of human-environment interactions. A comprehensive assessment of CES supply and demand offers a robust scientific foundation for optimizing the transformation of ecosystem service values to improve human well-being. This study integrates multi-source datasets and employs Maximum Entropy (MaxEnt) modeling with the ArcGIS platform to analyze the spatial distribution of CES supply and demand in Hunan Province, a typical mountain tourism regions in China. Furthermore, geographical detector methods were used to identify and quantify the driving factors influencing these spatial patterns. The findings reveal that: (1) Both CES supply and demand demonstrate pronounced spatial heterogeneity. High-demand areas are predominantly concentrated around prominent scenic locations, forming a “multi-core, clustered” pattern, whereas high-supply areas are primarily located in urban centers, water systems, and mountainous regions, exhibiting a gradient decline along transportation corridors and river networks. (2) According to the CES supply-demand pattern, Hunan Province can be classified into demand, coordination, and enhancement zones. Coordination zones dominate (45–70%), followed by demand zones (20–30%), while enhancement zones account for the smallest proportion (5–20%). (3) Urbanization intensity and land use emerged as the primary drivers of CES supply-demand alignment, followed by vegetation cover, distance to water bodies, and population density. (4) The explanatory power of two-factor interactions across all eight CES categories surpasses that of any individual factor, highlighting the critical role of synergistic multi-factorial influences in shaping the spatial pattern of CES. This study provides a systematic analysis of the categories and driving factors underlying the spatial alignment between CES supply and demand in Hunan Province. The findings offer a scientific foundation for the preservation of ecological and cultural values and the optimization of spatial patterns in mountain tourist areas, while also serving as a valuable reference for the large-scale quantitative assessment of cultural ecosystem services. Full article
Show Figures

Figure 1

28 pages, 5015 KB  
Article
Population Shrinkage, Aging, and Industrial Brownfield Regeneration Potential Assessment: An Empirical Study of a “Rust Belt City” in Northeast China
by Ling Yang, Xinyi Zhao, Yuanjing Zhang, Yangfei Huang, Yawen Han and He Ma
Buildings 2025, 15(21), 3917; https://doi.org/10.3390/buildings15213917 - 30 Oct 2025
Viewed by 403
Abstract
Currently, many industrial cities in Northeast China are grappling with a surge in brownfields, population loss, and environmental degradation, largely driven by industrial decline. Consequently, brownfield regeneration has emerged as a critical pathway for exploring sustainable development in shrinking cities. This study investigates [...] Read more.
Currently, many industrial cities in Northeast China are grappling with a surge in brownfields, population loss, and environmental degradation, largely driven by industrial decline. Consequently, brownfield regeneration has emerged as a critical pathway for exploring sustainable development in shrinking cities. This study investigates the regeneration potential of urban brownfields against the backdrop of population shrinkage and aging. Under the framework of Ecosystem Service Theory, this study adopts the Fulaerji District of Qiqihar City as a representative case, integrating its four key categories of ecosystem services into a three-dimensional “economic–social–environmental” evaluation framework. This approach facilitates the transformation of Ecosystem Service Theory from a conventional post-regeneration evaluation tool into a pre-regeneration framework for assessing potential and determining site prioritization. A tripartite evaluation system was constructed, integrating economic vitality (e.g., the population shrinkage index, the proportion of the elderly population, and transportation accessibility), social culture (e.g., the industrial heritage proximity index), and ecological regulation functions (e.g., proximity of green spaces and importance of ecosystem services). Leveraging multi-source geospatial data, land surveys, and field inspections, 12 candidate brownfield sites were identified. GIS spatial analysis and the Analytic Hierarchy Process (AHP) were employed to decipher their spatial distribution patterns and comprehensive potential grades. The findings reveal the following: (1) The evaluation results exhibit distinct spatial characteristics: high-potential sites, clustered near transport hubs and policy-supported zones, demonstrate multi-dimensional advantages, while low-potential sites, constrained by aging demographics, poor accessibility, and ecological vulnerability, are predominantly located on the urban periphery. (2) Correlation analysis between potential grades and various evaluation indicators, combined with a cross-comparison of population shrinkage levels and average values of other evaluation indicators across different potential grades, reveals that neither the population shrinkage index nor the elderly population proportion exerts a systematic negative impact on industrial brownfield regeneration potential. This finding indicates that within specific urban development contexts, brownfield regeneration potential is influenced more by structural factors such as locational conditions, policy support, and ecological service functions than by singular demographic trends. This research provides both theoretical foundation and decision-making support for differentiated brownfield regeneration and spatial governance in population-shrinking cities. Full article
Show Figures

Figure 1

33 pages, 10969 KB  
Article
Analysis of the Cultural Cognition of Manchurian Regime Architectural Heritage via Online Ethnography Data
by Shanshan Zhang, Liwei Zhang, Yile Chen, Junxin Song, Jiaji Chen, Liang Zheng and Bailang Jing
Buildings 2025, 15(21), 3912; https://doi.org/10.3390/buildings15213912 - 29 Oct 2025
Viewed by 262
Abstract
As tangible relics of modern colonial history, Manchurian regime (Manchukuo) architecture of Changchun possesses both historical commemorative value and tourism and cultural functions. Public perception and sentiment regarding this heritage in the contemporary social media context are key dimensions for evaluating the effectiveness [...] Read more.
As tangible relics of modern colonial history, Manchurian regime (Manchukuo) architecture of Changchun possesses both historical commemorative value and tourism and cultural functions. Public perception and sentiment regarding this heritage in the contemporary social media context are key dimensions for evaluating the effectiveness of cultural regeneration. Existing research on Manchurian regime architecture has focused primarily on historical research and architectural form analysis, with limited research examining the diverse public interpretations of its cultural value through multi-platform social media data. This study aims to systematically explore the public’s cognitive characteristics, sentimental attitudes, and themes of interest regarding Changchun’s Manchurian regime architecture using online ethnographic data, providing empirical support for optimizing cultural regeneration pathways for Manchurian regime architectural heritage. The study collected data from 1 January 2020 to 20 September 2025, using the keyword “Changchun Manchurian regime architecture”. Using Python crawlers, the study extracted 334 original videos and 18,156 related comments from Douyin, Ctrip, and Dianping. The analysis was conducted using word frequency statistics, SnowNLP sentiment analysis, LDA topic modeling, and multidimensional visualization. The study found that (1) word frequency statistics show that the public has multiple concerns about the historical symbols, geographical positioning, cultural and tourism functions, and national emotions of Manchurian regime architecture; (2) SnowNLP analysis shows that positive comments account for 71%, neutral comments account for 11%, and negative comments account for 18%; (3) the optimal number of topics was determined to be five through perplexity and consistency indicators, namely “historical narrative and imperial power symbols”, “emotional experience and historical reflection”, “visit experience and service facilities”, “site distribution and regional space”, and “explanation and tour evaluation”; (4) the corpus can be divided into five time period stages, namely S1 (2020)–S5 (2024–2025), reflecting the shift in public attention from “space-facilities” to in-depth reflection on “emotion-history”. Full article
(This article belongs to the Section Architectural Design, Urban Science, and Real Estate)
Show Figures

Figure 1

17 pages, 286 KB  
Article
Factors Influencing Online Mental Health Forum Use for People from Ethnic Minority Backgrounds in the United Kingdom: A Mixed Methods Study
by Connor Heapy, Paul Marshall, Zoe Glossop, Suman Prinjha and Fiona Lobban
Int. J. Environ. Res. Public Health 2025, 22(11), 1638; https://doi.org/10.3390/ijerph22111638 - 28 Oct 2025
Viewed by 276
Abstract
Background: Ethnic minority groups are under-represented in their use of community mental health services in the UK. Online mental health forums could be a more appealing support option than traditional mental health services. Part one of this study investigated the level of online [...] Read more.
Background: Ethnic minority groups are under-represented in their use of community mental health services in the UK. Online mental health forums could be a more appealing support option than traditional mental health services. Part one of this study investigated the level of online forum use in people from ethnic minority groups. Part two investigated the factors influencing online mental health forum use for people from ethnic minority groups. Methods: Part one involved comparing data from a range of pre-existing national datasets, and datasets local to Berkshire, UK (i.e., on the general population, people experiencing common mental health problems, users of mental health forums, and NHS Talking Therapies services). Part two involved interviewing 14 individuals from ethnic minority backgrounds who had used, or considered using, online mental health forums. Results: In part one, nationally, Asian, Black, and Mixed ethnic groups appeared over-represented in their online mental health forum use based on their reporting of common mental health problems. In Berkshire, people from Asian and Black ethnic groups were under-represented in their use of Berkshire NHS Trust’s online mental health forum based on their representation in the Berkshire population. In Part Two, three themes were identified as influencing forum use: (1) sense of community in the online and offline worlds, (2) trust is crucial, and (3) barriers to accessing online forums. Conclusion: People from ethnic minority groups vary in their use and experiences of mental health forums. Whilst forums can offer a valued accessible space for anonymous sharing of often stigmatised experiences, pathways to access require trusted figures to promote their availability, and forum designers and moderators to co-create culturally sensitive spaces with people from these target communities. Full article
(This article belongs to the Special Issue Cross-Cultural Perspectives on Mental Health Personal Recovery)
17 pages, 1211 KB  
Article
Is Grass Planting Suitable for Orchard Sustainability in Xizang? Insights from the Ecosystem Services Valuation of a 4-Year Apple Orchard Grass Planting Practice
by Ruihong Wang, Yanbin Jiang, Junhao Guan, Yanhui Ye, Xiaoming Shao and Yupeng Wu
Agronomy 2025, 15(11), 2463; https://doi.org/10.3390/agronomy15112463 - 23 Oct 2025
Viewed by 251
Abstract
Orchard grass intercropping offers a promising strategy to mitigate forage scarcity and boost fruit yield. However, its applicability in high-altitude regions such as the Xizang Plateau remains poorly understood. During the four-year experiment, the ecosystem service values (ESV) of an apple orchard intercropped [...] Read more.
Orchard grass intercropping offers a promising strategy to mitigate forage scarcity and boost fruit yield. However, its applicability in high-altitude regions such as the Xizang Plateau remains poorly understood. During the four-year experiment, the ecosystem service values (ESV) of an apple orchard intercropped with different grass species in Linzhi, southeast Xizang, were investigated in order to assess the applicability of orchard grass planting at high altitudes and identify optimal grass species combinations. Seven treatments were established, including six artificial grass systems (annual legume, annual gramineous, annual legume + gramineous, perennial legume, perennial gramineous, perennial legume + gramineous) and a natural grass control group. Results showed that artificial grass systems, particularly perennial ones, yielded higher total ESV than the natural grass control. Perennial grasses outperformed annual grasses and natural grass in provisioning services (with higher fruit and forage yields) and regulating services (with enhanced carbon sequestration and oxygen production). However, perennial grasses also led to reduced supporting services, primarily due to decreased soil nutrient availability (especially available phosphorus and potassium) and lower plant diversity. The optimal treatments were Dactylis glomerata monoculture and Medicago sativa + D. glomerata mixed culture, which achieved the highest total ESV. Notably, the nutrient depletion observed in perennial grass treatments highlighted the need for supplemental fertilization to ensure long-term sustainability of the system. In conclusion, artificial orchard grass systems significantly enhanced total net ESV in high-altitude regions, whereas individual ecosystem services demonstrated divergent responses to different grass species. Specifically, D. glomerata monoculture and M. sativa + D. glomerata intercropping emerged as the optimal orchard grass patterns in Linzhi. To maintain long-term orchard productivity, adaptive fertilizer management strategies are recommended to counteract potential soil nutrient depletion associated with these grass cultivation systems. Full article
(This article belongs to the Section Farming Sustainability)
Show Figures

Figure 1

16 pages, 1264 KB  
Article
The Linkage Between Cultural Ecosystem Services and Local Culture
by Guolunan Yang and Masahiro Sato
Sustainability 2025, 17(21), 9420; https://doi.org/10.3390/su17219420 - 23 Oct 2025
Viewed by 364
Abstract
A deep interplay exists among cultural ecosystem services (CES), local culture, and sustainable environmental management, forming a critical foundation for sustainability. Understanding the linkage between CES and local culture can assist policymakers in designing holistic conservation strategies and sustainably managing natural resources effectively. [...] Read more.
A deep interplay exists among cultural ecosystem services (CES), local culture, and sustainable environmental management, forming a critical foundation for sustainability. Understanding the linkage between CES and local culture can assist policymakers in designing holistic conservation strategies and sustainably managing natural resources effectively. To capture its multidimensional nature, local culture is assessed through local cultural values (LCV) and the emotional (PI) and functional (PD) aspects of human–place bonds (PA). A questionnaire survey incorporating the contingent valuation method was conducted in Jinan City, eastern China. The results show that: (1) CES influence LCV only through PA; (2) the internal interaction process among cultural elements follows PD ⇒ PI ⇒ LCV; and (3) the overall pathway is CES ⇒ PD (β = 0.252) ⇒ PI (β = 0.708) ⇒ LCV (β = 0.573). This study, for the first time, revealed this comprehensive pathway linking CES and local culture, highlighting the mediating role of PD in this connection. These findings suggest that policymakers and urban planners should emphasize the functional dimension (PD) of human–place bonds to enhance environmental resource management, support sustainable use, and increase public acceptance of local policies by strengthening CES. Full article
(This article belongs to the Section Psychology of Sustainability and Sustainable Development)
Show Figures

Figure 1

26 pages, 2532 KB  
Article
Assessing the Ecosystem Service Value of Small-Scale Landscapes in Rural Tourism Destinations in the Yangtze River Delta
by Xiaowen Jin, Sijie Lu, Yue Ji, Yuanzhao Qin and Guangming He
Sustainability 2025, 17(21), 9410; https://doi.org/10.3390/su17219410 - 23 Oct 2025
Viewed by 403
Abstract
The exploration of the ecosystem service value of rural tourism destinations and their driving factors is regarded as an important approach for promoting the high-quality development of rural tourism and achieving rural revitalization. At present, both industry and academia lack quantitative analyses and [...] Read more.
The exploration of the ecosystem service value of rural tourism destinations and their driving factors is regarded as an important approach for promoting the high-quality development of rural tourism and achieving rural revitalization. At present, both industry and academia lack quantitative analyses and integrated optimization approaches for small-scale landscape elements within the context of rural tourism destinations. An examination of rural ecosystem service values from a small-scale perspective can assist rural areas in precisely enhancing ecological functions, advancing rural landscape construction, and fostering high-quality rural development. Six sample sites within rural tourism areas in the Yangtze River Delta region were selected, and the functional value method, willingness-to-pay method, and binary logistic regression model were comprehensively applied to assess ecosystem service values and their influencing factors. The results indicate that: (1) Significant differences exist in ecosystem service values across small-scale rural landscapes, primarily attributable to variations in cultural service values, which constitute the dominant component of the overall value. (2) Cultural service values are manifested in tourists’ willingness to pay, which is closely associated with the configuration types of rural small-scale landscapes. (3) Tourists’ willingness to pay is primarily influenced by their cognition of cultural services and by psychological perception factors. According to the regression results, perceived importance of cultural service protection, concerns regarding damage, levels of tourist satisfaction, and willingness to revisit exert significant negative effects on willingness to pay. (4) High-demand tourism motives exhibit only a weak correlation with willingness to pay. (5) Low-demand motivations significantly suppress willingness to pay. The conclusions serve as a reference for the quantification of small-scale rural landscape values and the examination of mechanisms underlying their multiple influencing factors, as well as for the optimization of rural landscape planning, design, and sustainable management practices. Full article
Show Figures

Figure 1

20 pages, 589 KB  
Article
From Big Data to Cultural Intelligence: An AI-Powered Framework and Machine Learning Validation for Global Marketing
by Jungwon Lee
J. Theor. Appl. Electron. Commer. Res. 2025, 20(4), 288; https://doi.org/10.3390/jtaer20040288 - 22 Oct 2025
Viewed by 719
Abstract
This research addresses the ‘cultural blind spot’ in Big Data and AI, where algorithms treat global user-generated content monolithically, fostering biased marketing models. It proposes a dynamic ‘contextual value amplification’ framework, integrating Impression Management and Construal Level Theories. The study argues that service [...] Read more.
This research addresses the ‘cultural blind spot’ in Big Data and AI, where algorithms treat global user-generated content monolithically, fostering biased marketing models. It proposes a dynamic ‘contextual value amplification’ framework, integrating Impression Management and Construal Level Theories. The study argues that service context—luxury versus budget—systematically reconfigures how cultural values are expressed in online customer reviews. A dual-method approach was applied to 284,746 negative hotel reviews. First, a high-dimensional fixed-effects model provided evidence for ‘cultural complaint signatures’ and revealed a novel mechanism: the luxury context amplifies individualists’ focus on relational Service but dampens their focus on transactional Value. Second, an XGBoost model offered computational validation. Including these theoretically derived features improved the model’s ability to classify a reviewer’s cultural orientation by over 220%. The study proposes a dynamic, context-contingent theory of cross-cultural expression, offers a methodological template fusing econometrics and machine learning to mitigate bias, and advances a conceptual framework for ‘Cultural Intelligence’. Full article
Show Figures

Figure 1

Back to TopTop