Next Article in Journal
Horizontal Building Interaction as an Element of Neighborhood Energy-Oriented Refurbishment
Next Article in Special Issue
From Passenger Preferences to Station-Area Optimization: A Discrete Choice Experiment on Metro Entrance/Exit Choice in Shanghai
Previous Article in Journal
Assessment of Maximum Damage Under Earthquake Effects Based on a Probabilistic Approach in Structures
Previous Article in Special Issue
Coupling and Coordination of Art Intervention and Community Resilience in Urban Villages: Evidence from Three Cases in Beijing
 
 
Font Type:
Arial Georgia Verdana
Font Size:
Aa Aa Aa
Line Spacing:
Column Width:
Background:
Article

Population Shrinkage, Aging, and Industrial Brownfield Regeneration Potential Assessment: An Empirical Study of a “Rust Belt City” in Northeast China

1
School of Civil Engineering and Architecture, Zhejiang University of Science and Technology, Hangzhou 310023, China
2
Urban and Rural Development Research Center, Zhejiang University of Science and Technology, Hangzhou 310023, China
3
College of Civil Engineering and Architecture, Zhejiang University, Hangzhou 310058, China
4
Zhejiang University Urban-Rural Planning & Design Institute Co., Ltd., Hangzhou 310058, China
5
School of Architecture, Tsinghua University, Beijing 100084, China
6
Department of Architecture and Urban Studies, Politecnico di Milano, 20133 Milan, Italy
7
School of Architecture Design, Harbin Institute of Technology, Harbin 150006, China
*
Author to whom correspondence should be addressed.
These authors contributed equally to this work.
Buildings 2025, 15(21), 3917; https://doi.org/10.3390/buildings15213917
Submission received: 1 September 2025 / Revised: 21 October 2025 / Accepted: 24 October 2025 / Published: 30 October 2025

Abstract

Currently, many industrial cities in Northeast China are grappling with a surge in brownfields, population loss, and environmental degradation, largely driven by industrial decline. Consequently, brownfield regeneration has emerged as a critical pathway for exploring sustainable development in shrinking cities. This study investigates the regeneration potential of urban brownfields against the backdrop of population shrinkage and aging. Under the framework of Ecosystem Service Theory, this study adopts the Fulaerji District of Qiqihar City as a representative case, integrating its four key categories of ecosystem services into a three-dimensional “economic–social–environmental” evaluation framework. This approach facilitates the transformation of Ecosystem Service Theory from a conventional post-regeneration evaluation tool into a pre-regeneration framework for assessing potential and determining site prioritization. A tripartite evaluation system was constructed, integrating economic vitality (e.g., the population shrinkage index, the proportion of the elderly population, and transportation accessibility), social culture (e.g., the industrial heritage proximity index), and ecological regulation functions (e.g., proximity of green spaces and importance of ecosystem services). Leveraging multi-source geospatial data, land surveys, and field inspections, 12 candidate brownfield sites were identified. GIS spatial analysis and the Analytic Hierarchy Process (AHP) were employed to decipher their spatial distribution patterns and comprehensive potential grades. The findings reveal the following: (1) The evaluation results exhibit distinct spatial characteristics: high-potential sites, clustered near transport hubs and policy-supported zones, demonstrate multi-dimensional advantages, while low-potential sites, constrained by aging demographics, poor accessibility, and ecological vulnerability, are predominantly located on the urban periphery. (2) Correlation analysis between potential grades and various evaluation indicators, combined with a cross-comparison of population shrinkage levels and average values of other evaluation indicators across different potential grades, reveals that neither the population shrinkage index nor the elderly population proportion exerts a systematic negative impact on industrial brownfield regeneration potential. This finding indicates that within specific urban development contexts, brownfield regeneration potential is influenced more by structural factors such as locational conditions, policy support, and ecological service functions than by singular demographic trends. This research provides both theoretical foundation and decision-making support for differentiated brownfield regeneration and spatial governance in population-shrinking cities.

1. Introduction

At present, urbanization has entered the second half of the stage dominated by urban renewal in China. Therefore, the transformation strategy of “exchanging stock for increment” has been clearly put forward at the national level, which emphasizes the optimization of land space layout through the regeneration of inefficient land, and that the governance of stock space is the core issue of urban renewal [1]. As an important part of urban land stock, the recycling of brownfields has become an important way to achieve land intensification and sustainable development.
In recent years, population shrinkage has continued to intensify in China, and it has occurred in most small and medium-sized cities and some large cities in China, especially in Northeast China [2]. For many industrial cities with population shrinkage, such as Hegang, Jixi, Fuxin, and other resource-based cities, with the decline of resource-based industries and the relocation of industrial activities, a large number of industrial lands have been abandoned due to pollution or economic factors, leading to the so-called “brownfield”. Meanwhile, many realities, including a single industrial structure and a lack of employment opportunities, have further led to continuous population loss. These cities are facing multiple practical dilemmas and challenges, such as population shrinkage, serious aging, economic recession, and deterioration of the ecological environment.
However, due to the lag of economic transformation and the high cost of restoration, brownfield regeneration is characterized by “a small number of developments and slow progress” in Northeast China, compared with other regions (Figure 1). In this context, a widely held perception is that population loss and aging lead to weakened urban land demand, insufficient market momentum, and diminished fiscal capacity, thereby significantly increasing the resistance to brownfield regeneration. This pessimistic outlook on development potential has, to some extent, contributed to a cautious or even hesitant stance among local governments in many population-shrinking cities regarding the promotion of brownfield regeneration, further impeding the process of urban transformation.
The research on brownfield sites internationally dates back to the 1980s, during which the successful transformation of brownfield reuse for the Rust Belt Cities of Pittsburgh and Chicago in the United States, the Ruhr Industrial Area in Germany, Toronto in Canada, and England in the United Kingdom triggered other countries to think about the choice of brownfield reuse models [3,4,5]. Subsequently, the social factors, such as the impact of brownfield regeneration on society and the public’s awareness and acceptance of brownfield regeneration, gradually attracted everyone’s attention. Recently, the application of ecological restoration and benefits in brownfield regeneration evaluation has been explored [6].
Therefore, this study aims to develop an assessment framework grounded in Ecosystem Service Theory (EST) and tailored for population-shrinking cities, to identify and prioritize industrial brownfields with high regeneration potential in the case study city. Specifically, the research objectives include: (1) establishing a comprehensive evaluation indicators system that integrates environmental, social, and economic dimensions applicable to population-shrinking cities; (2) applying this system to systematically screen and assess the regeneration potential of industrial brownfields within the research area; (3) determining priority candidate sites for regeneration based on the evaluation ranking results; and (4) conducting an in-depth discussion on the indicator characteristics of high-potential industrial brownfields and their policy implications for sustainable development in population-shrinking cities.

2. Research Progress

The brownfield concept was first proposed in the U.S. Congress in 1980. In 2002, the brownfield was firstly and authoritatively defined in the Small Business Liability Relief and Brownfields Revitalization Act of the United States, which refers to the abandoned, idle or underutilized industrial or commercial land and facilities with actual or potential pollution, such as soil and water pollution, and the additional environmental remediation costs and technologies for regeneration should be considered [7]. There is no unified and precise definition for brownfield. This research focuses more on the evaluation of the regeneration potential of industrial brownfields based on the characteristics of the case city (detailed below). The existing research on the evaluation of brownfield regeneration potential mainly focuses on three dimensions: evaluation system, evaluation method, and theoretical innovation.

2.1. Related Research on Population Shrinking Cities

With the intensification of population aging and the transformation of traditional industrial structures, industrial cities represented by the Rust Belt regions in Europe and the United States have continuously faced structural predicaments such as population loss, employment shrinkage, and economic recession since the 1950s. In the 1980s, German scholars Haußermann and Siebel first introduced the concept of “shrinking cities,” which gradually gained recognition in the academic community [8]. Over the past two decades, more than a quarter of the world’s major cities have experienced population loss [9]. In China, although widespread shrinkage has not yet occurred, significant contracting trends have been observed in certain local areas, particularly in resource-based cities in Northeast China—lagging industrial transformation has led to a series of complex issues, including labor outflow, deepening aging, and the proliferation of industrial and mining brownfield sites [10].
Currently, there is no unified standard for defining a “shrinking city.” In early research on the concept of urban shrinkage, studies primarily relied on the single indicator of population shrinkage, later gradually expanding to include economic and social multidimensional characteristics [11]. To more accurately measure the extent of urban shrinkage, scholars have incorporated temporal constraints into the definition, often using a two-year timeframe as a benchmark or focusing on longer periods of sustained population loss, such as five or forty years [10]. When identifying shrinking cities based on characteristic criteria, demographic indicators still play a relatively important role. Among these, the “Population shrinkage index” is widely accepted, with 2% and 5% used as thresholds to classify the degree of shrinkage. Currently, a commonly used definition characterizes a “population-shrinking city” as a densely populated urban area with a population of over 10,000 that has experienced population loss for more than two years and is undergoing a structural economic crisis.
Against the backdrop of population shrinkage, several related urban issues have emerged: simultaneous spatial expansion and population shrinkage leading to government fiscal deficits; decreased costs of migration resulting in large-scale outflow of young labor, exacerbating population aging; and central cities attracting inbound migrants while peripheral cities suffer from the siphon effect, leading to population loss and economic depression [12]. Therefore, it is essential to take seriously the challenges posed by population-shrinking cities and identify appropriate strategies to help mitigate this trend.

2.2. Brownfield Regeneration Potential Assessment Framework

For the evaluation system of brownfield regeneration potential, the evaluation mainly includes environmental assessment, social assessment, economic assessment, as well as technical and policy support.
Environmental assessment mainly includes the pollution level and restoration difficulty of brownfields, as well as their ecological restoration potential. Social assessment mainly focuses on the impact of brownfield regeneration on society and the evaluation of the public’s awareness and acceptance of brownfield regeneration [13]. Economic assessment mainly analyzes the economic benefits brought about by regeneration. In terms of technology and policy, it focuses on technological innovations in brownfield regeneration with the analysis of the promoting effect of policy support on the potential of brownfield regeneration.

2.3. Evaluation Methods for Brownfield Regeneration Potential

For the evaluation methods for brownfield regeneration potential, there are mainly qualitative research methods, quantitative research methods, and a combination of them.
The indicators selected by the qualitative research method mainly include the intensity of policy support and the willingness of public participation. Through policy text analysis, interviews with stakeholders (such as the government, developers, and residents), and case comparisons, the core non-quantitative factors that affect the regeneration are identified. For instance, in the regeneration research of the Ruhr industrial area in Germany, through the analysis of historical archives and public hearings, the cultural value and social acceptance of industrial heritage were evaluated, and ultimately, the abandoned steel factory was transformed into a cultural public park [3,7].
The quantitative research method mainly selects indicators, such as traffic accessibility, GDP growth rate, and green space coverage rate, which use GIS spatial analysis, statistical models (such as the entropy method and principal component analysis), and remote sensing data to quantitatively assign values and calculate weights for the indicators. For instance, Wang et al. constructed a spatial differentiation map of brownfield regeneration potential in Wuhu City by superimposing pollution levels, land cover types, and transportation network densities through GIS, and quantitatively identified the restoration priorities of high-pollution and low-accessibility areas [14].
The research method for combining qualitative and quantitative methods is to construct a mixed indicator based on the above two methods, which enhances the systematicness of the evaluation through multi-dimensional coupling [15].

2.4. Theoretical Innovation of Ecosystem Services in Brownfield Research

The EST forms the core theoretical foundation of this study. The essential tenet of this theory lies in its systematic revelation of the intrinsic connections between natural ecosystems and human well-being, positing that the environmental conditions and functions formed and maintained by natural ecosystems and their ecological processes provide indispensable benefits for the survival and development of human society [16,17,18]. The United Nations “Millennium Ecosystem Assessment (2005)” formally established a foundational framework that classifies these benefits into four main types: provisioning, regulating, cultural, and supporting services [19,20,21,22,23].
Integrating EST into brownfield regeneration research represents a significant paradigm shift, moving beyond traditional remediation-focused approaches to adopt a more holistic, multi-dimensional perspective. Initially applied to natural and semi-natural ecosystems, EST has progressively been recognized as a key framework for understanding and optimizing the transformation of degraded urban lands. This theory illuminates the potential value of brownfields to deliver multiple valuable ecosystem services following regeneration.
Early applications of EST in the brownfield context primarily focused on pollution control and ecological restoration, aiming to restore basic regulating services such as soil remediation and water quality improvement. Currently, brownfield ecosystem services research mainly concentrates on three areas: (1) Mapping brownfield ecosystem services (ES) through modeling and field surveys to systematically identify their potential service supply capacity. (2) Utilizing EST as a cognitive and decision-making framework to guide the selection and optimization of regeneration strategies. (3) Analyzing the influence of stakeholder preferences, environmental factors, and policy elements on the uncertainty of ES realization [12,24,25,26,27,28,29,30,31].
Despite increasing research depth, existing studies predominantly focus on the ex-post evaluation and valuation of ES after regeneration, or simply treat ES as static indicators within assessment frameworks. However, research on how to proactively and systematically apply EST to assess potential and determine priorities before regeneration—that is, constructing an evaluation framework for the “pre-development” stage centered on ES supply potential—remains relatively scarce.
Therefore, this study constructs a brownfield regeneration potential assessment framework. Its core theoretical innovation lies in transforming the role of EST from a “post-regeneration evaluation tool” into a “pre-regeneration potential assessment and predictive framework”. This reframes the essential nature of brownfield regeneration potential as a site’s comprehensive capacity to enhance its future provision of regulating, supporting, and cultural services.
In this study, EST serves not only as a guiding conceptual framework but has been systematically operationalized into a multi-level, quantifiable evaluation system, enabling the translation of theoretical concepts into empirically measurable indicators. The four main types—provisioning, regulating, cultural, and supporting services—are integrated into the three-dimensional “economic–social–environmental” evaluation structure. Specifically, regulating and supporting services are represented by indicators in the environmental dimension; cultural services are reflected in social dimension indicators; while provisioning services, though not constituting a standalone dimension, are incorporated through economic indicators related to land supply and market demand. By embedding EST into this dimensional indicator system, the study transforms its conventional role as a post-regeneration evaluation tool into a pre-regeneration framework for predicting potential and prioritizing sites, thereby providing a theoretical and methodological foundation for sustainable brownfield regeneration throughout the project life cycle.

3. Overview of the Research Area and Research Methods

3.1. Overview of the Research Area

Qiqihar City is an important industrial city in Heilongjiang Province, Northeast China. And Fulaerji District is a new industrial district located in the southwest of the central urban area in Qiqihar. Both of them have faced the challenge of population shrinkage (Figure 2 and Figure 3). The total population of Qiqihar city decreased from 5.367 million in the Sixth National Population Census to 4.067 million in the Seventh National Population Census, with a population shrinkage rate of 24.2% [2]. The total population of Fulaerji District decreased from 256,000 in the Sixth National Population Census to 197,400 in the Seventh National Population Census, with a population shrinkage rate of 22.9%, which is higher than the other five administrative districts in the central urban area of Qiqihar city, showing the most serious population shrinkage. However, due to its strong industrial foundation, Fulaerji District still has strong economic vitality and potential for further development.
With the adjustment of industrial structure and the decline of resource-based industries in Qiqihar City, a large amount of industrial land has been abandoned due to pollution or economic factors, leading to “brownfield”. As a new industrial area in Qiqihar City, the issue of brownfields is particularly prominent in Fulaerji District, where these brownfields are mainly distributed in urban areas and near transportation hubs with diverse types, including abandoned steel plants, chemical plants, machinery manufacturing plants, etc. Some sites have become bottlenecks for urban development due to long-term idleness and pollution problems. How to effectively utilize these brownfields to achieve land regeneration and sustainable development, therefore, has become an important issue for Fulaerji District and even Qiqihar City.
The selection of brownfield sites for this assessment followed the principles of systematicity and multi-source data integration. The specific procedure was as follows: First, all industrial land-use sites within the research area were extracted based on the data from the Third National Land Survey. These parcels were then cross-referenced with the inefficient industrial land database provided by the local natural resources department through spatial overlay analysis, identifying potential sites possessing both “industrial attributes” and “inefficient characteristics” (ArcGIS 10.8 (Esri, Redlands, CA, USA)). Then, utilizing multi-temporal remote sensing imagery from sources such as Google Earth Engine (Google LLC, Mountain View, CA, USA), industrial land parcels with clear boundaries, areas suitable for regeneration (1–100 hectares), and identified as idle or abandoned were further screened [2]. Finally, through field surveys and verification with relevant departments, sites with data inconsistencies or those already undergoing regeneration processes were excluded. 12 representative industrial brownfield sites with complete data integrity were ultimately selected as study samples for the potential regeneration assessment (Table 1).

3.2. Research Methods

In this research, EST is considered as the core framework with the adoption of the technical routes: “data acquisition—indicator system construction—weight determination—spatial evaluation result analysis” (Figure 4). The potential of brownfield regeneration is systematically evaluated by combining qualitative and quantitative methods. The specific steps are as follows:
(1) Data collection and preprocessing: Obtaining basic research information through multi-source data integration. Geospatial data is collected, including remote sensing images, digital elevation models, and point of interest data, which is used to extract land use status, terrain features, and infrastructure distribution. 12 industrial brownfield sites that meet the definition are comprehensively determined for evaluation. The data for future evaluation of indexes includes the population and industrial statistics, and the policy constraint and planning guidance data specified in Qiqihar Territorial Spatial Planning.
(2) Construction of evaluation index system: Based on the EST and the previous research, 15 secondary indicators are preliminarily selected from environmental, economic, and social dimensions. The Analytic Hierarchy Process is used to construct a three-level structural model: “target layer, criterion layer, and indicator layer”, clarifying the logical relationship among each level.
(3) Determination of indicator weights: Using the Delphi method, the experts are invited to score and generate judgment matrices from economic, social, and environmental dimensions. The validity of the scores is ensured through consistency testing (CR value < 0.1).
(4) Analysis of spatial classification characteristics, comprehensive regeneration potential, and hierarchical differentiation characteristics: ① Analysis of statistical characteristics for spatial classification of sub-item evaluation indicators: An individual evaluation indicator of each plot is scored with the analysis of statistical characteristics for spatial classification after determining the weights of each indicator. ② Comprehensively overlay evaluation of characteristic results: 15 secondary indicators are normalized (0–1 points), and the weighted overlay analysis is completed based on the weight formula (S = ∑ (Wi × Xi)). According to the natural breaks, comprehensive score and level distribution map of industrial brownfield regeneration potential is generated, followed by the analysis of the differentiation characteristics of various evaluation dimensions for brownfield space and their comprehensive regeneration potential characteristics. ③ Statistics and comparative analysis of classification average value and the average values of various evaluation indicators for the regeneration potential levels of various industrial brownfields are further analyzed. And the cross-comparison between the regeneration potential of each level and “Population shrinkage index”, “Proportion of elderly population”, and other specific evaluation indicators is conducted to further propose targeted policy recommendations.
Figure 4. Technical routes.
Figure 4. Technical routes.
Buildings 15 03917 g004

3.3. Data Collection

The data sources for this research mainly include four categories: geographic spatial information, statistical data, field investigation data, and industry data. Among them, the geographic spatial information includes remote sensing image data, digital elevation models, and point of interest data; the statistical data is sourced from the population statistics and industrial data in the “Fulaerji District Statistical Yearbook 2023”. Field investigation data is obtained through on-site surveys and research; the industry data integrates the urban master plan data of Qiqihar City and the data from the third national land census. Meanwhile, the WGS1984 is uniformly used as the spatial positioning standard for all data to ensure the homogeneity of data and the accuracy of analysis results.

3.4. Multi-Dimensional Potential Assessment Index System

An evaluation index system for the brownfield regeneration potential is established, encompassing the dimensions of economy, society, and environment, in population-shrinking cities, following systematic, scientific, and operational principles (Table 2).
Among them, the economic dimension focuses on the vitality of location and market demand, which incorporates indicators such as “transportation accessibility”, “centrality”, and “customer group accessibility”. Combining with the characteristics of population shrinking cities, some indicators are added, such as “proportion of elderly population”, “population density” and “population shrinkage index”.
The social dimension combines with the characteristics of industrial cities and the potential for revitalizing industrial heritage, cultural characteristic indicators, such as “the industrial heritage proximity index” and “surrounding characteristics”, are included.
The environmental dimension focuses on ecosystem service functions (regulation, support), and selects indicators, including “the proximity of green spaces “ and “distance to the rivers”, to reflect the improvement potential for ecological restoration; the comprehensive indicators are simultaneously used to replace the single category indicators in previous research, such as using accessibility instead of service radius. In addition, the “soil environment” indicator has not yet been included due to the unavailability of data and policy stage characteristics.

3.5. Evaluation Index Assignment and Weight Determination

According to previous research and case studies, the evaluation indexes are graded and assigned as follows (Table 3):
(1) From the economic dimension: the “population shrinkage index” reflects the intensity of population shrinkage in a certain period of time, and the higher percentage indicates a lower assignment; the “proportion of the elderly population” reveals the land’s vitality; the “centrality” reflects the distance from the brownfield to the central urban area, the “transportation accessibility” measures the convenience of the brownfield to the trunk road, bus stations and other transportation facilities, and the “Customer group accessibility” evaluates the convenience of potential customers to the public site. The shorter the travel time or the higher the accessibility, the higher the assignment is. “Population density” indicates the degree of market demand. And the higher-density areas usually have stronger consumption potential.
(2) From the social dimension: “local policies and regulations” support and regeneration feasibility are evaluated by comparing the changes in land use nature before and after national spatial planning. The less the nature changes, the higher the value is; the “accessibility of commercial facilities” measures the distance from brownfields to commercial centers and other facilities. The “surrounding characteristics” focus on the spatial correlation and tourism potential of brownfields and urban public attractions. “The industrial heritage proximity index” measures the value of industrial cultural protection units or historical buildings and historical inheritance, and creative development. The closer the distance is, the higher the value is. The “plot size” (1–100 hectares), as the basic condition for development, constrains the size and function adaptability of the land (for instance, small sites are suitable for community commerce, while large sites are suitable for industrial parks).
(3) From the environmental dimension, “the proximity of green spaces” reflects the proximity of brownfields to ecological areas, such as parks and green spaces, as well as the comfort of residents’ lives. The “distance to the rivers” measures whether the plot has both landscape value and ecological regulation functions (such as flood control and water purification). The closer the distance is, the higher the value assigned; the “importance of ecosystem services” functions comprehensively evaluate the ecological service contribution of the land, and identify its core role in climate regulation, biodiversity conservation, and other aspects based on land cover types, such as wetlands and forests.
This study employed the Analytic Hierarchy Process (AHP) to determine the weights of each evaluation indicator, utilizing a structured expert consultation procedure to construct judgment matrices, thereby ensuring the scientific rigor and authority of the weight assignment [32,33,34].
The expert consultation phase was rigorously conducted following the Delphi method. Five experts with extensive research or practical experience in urban planning, environmental engineering, land resource management, and regional economics were invited to participate. The panel composition ensured a multi-perspective professional balance, encompassing representatives from universities, research institutions, and government departments.
The consultation process involved two rounds of anonymous questionnaires. The first round utilized the 1–9 scale method to assess the relative importance between indicators, achieving a 100% valid response rate. Based on the analysis of the first-round results, indicators with significant divergence were fed back to the experts for a second round of fine-tuning, ultimately leading to the formation of judgment opinions with a high degree of consensus. All judgment matrices constructed by the individual experts passed both consistency and reliability checks. Finally, the weights provided by each expert were arithmetically averaged to derive the comprehensive weight values for each indicator (Table 4).

4. Results and Analysis

4.1. Descriptive Statistical Characteristics of Evaluation Indicators

Based on the “economic-social-environmental” three-dimensional evaluation framework, a descriptive statistical analysis was conducted on various evaluation indicators, aiming to systematically reveal the fundamental characteristics of industrial brownfields within the research area. The statistical results demonstrate significant differences in brownfield endowments across different dimensions, providing an important data foundation for subsequent potential assessment (Table 5).
The economic dimension indicators exhibited significant spatial heterogeneity. The “population shrinkage index” varied considerably across streets (standard deviation 1.47), reflecting the uneven spatial distribution of population loss intensity. The high mean value of the “elderly population proportion” (34%) combined with its low dispersion (standard deviation 3.6) confirms that the research area has entered a stage of deep aging as a whole, imposing universal aging-adaptation requirements on the functional positioning of brownfield regeneration. The “accessibility of commercial facilities” showed the greatest internal variation (standard deviation 4.71), highlighting the substantial disparities in commercial location value among different sites, which will serve as a core discriminating factor affecting their economic regeneration potential.
The social dimension indicators revealed stratification in location and cultural resources among the brownfields. The “centrality indicator” exhibited a high mean value (14.17 min) with low standard deviation (1.86), indicating that most brownfields are generally located in urban peripheral areas, facing similar locational disadvantages. In contrast, the “industrial heritage proximity index” showed greater dispersion (standard deviation 4.15), reflecting significant inequality in the accumulation of industrial cultural capital across different sites, which directly determines their potential for value enhancement through cultural empowerment. The standard deviation of “plot size” (35.98) was much larger than its mean value (18.82), indicating extreme variation in the scale of the sample sites, with the presence of individual extra-large sites. This provides the physical basis for implementing differentiated regeneration strategies (such as large ecological parks or small-scale community renewal).
The environmental dimension indicators displayed complex spatial patterns. The extremely high standard deviation of the “distance to rivers” (1497.68) indicates significant spatial heterogeneity in the waterfront proximity and potential ecological constraints of the sites. The moderate variation in the “proximity to green spaces” (standard deviation 678.23) suggests relatively homogeneous opportunities for enhancing ecological services across the research area as a whole.

4.2. Spatial Characteristics of Dimension-Specific Indicators

After determining the weights of each index, the scores of the individual evaluation index and spatial characteristics are analyzed for each plot. And the specifics are shown as follows.
(1) Economic dimension
As indicated from the results (Figure 5), for “population shrinkage index”, almost all community streets are facing population shrinkage, and except for some community streets in the central urban area, most are facing serious shrinkage. For the “proportion of the elderly population”, all population of all community streets all in the aging stage, and most of them are facing the serious aging stage.
For the “transportation accessibility”, the high-potential sites are adjacent to trunk roads or bus hubs, while the low-potential sites are close to areas with incomplete road networks. For “Customer group accessibility”, high-potential sites are close to the areas covered by railway stations and bus stops, while the low-potential sites lack connection facilities. For “centrality”, high-potential sites are mostly adjacent to trunk roads, while the low-potential sites are mostly marginal sites. For “population density”, the high-potential sites are mainly concentrated in the urban center and surrounding areas, while the low-potential sites are mainly distributed on the edge of Fulaerji District.
In general, the high-potential sites in the economic dimension should be prioritized for commercial or mixed-function development, while the medium and low-potential sites need to address their shortcomings in a targeted manner (such as optimizing transportation, making elderly friendly renovations, or providing policy guidance) to balance short-term benefits and long-term sustainability.
(2) Social dimension
As indicated by the results (Figure 6), policy support directly determines the legality of development. and the development resistance is limited for high-potential sites, and it’s difficult to promote regeneration due to planning restrictions for low-potential sites.
“The industrial heritage proximity index” reflects the historical and cultural potential. The high-potential sites are adjacent to industrial heritage, while the low-potential sites lack historical relics, which need to reshape their attractiveness through functional innovation. For “accessibility of commercial facilities”, the high-potential sites are adjacent to commercial centers with complete supporting facilities, while the low-potential sites need to supplement commercial facilities to further enhance livability.
In general, the sites with high social potential can be developed by combining policies and heritage advantages, while the low-potential sites need policy adjustments or infrastructure construction to overcome bottlenecks.
(3) Environmental dimension
As indicated by the results (Figure 7), the “importance of ecosystem services” highlights the protection value of ecologically sensitive areas. The cover types for high-potential sites are wetlands or forests with prominent regulation services. The ecological functions for low-potential sites are weak due to a high proportion of bare land or construction land.
“The proximity of green spaces” directly affects environmental quality. The high-potential sites are less than 500 m away from parks with high livability. Greenery is absent from the low-potential sites, which need to be improved through greening or ecological corridor construction.
For the “distance to the rivers”, the high-potential sites are significantly advantageous in river-side landscape and flood control, while the low-potential sites are susceptible to waterlogging threats.
In general, for environmental dimensions, eco-logical service capabilities are outstanding for high-potential sites, while the low-potential sites require ecological restoration to enhance sustainability.

4.3. Correlation Analysis of Evaluation Indicators

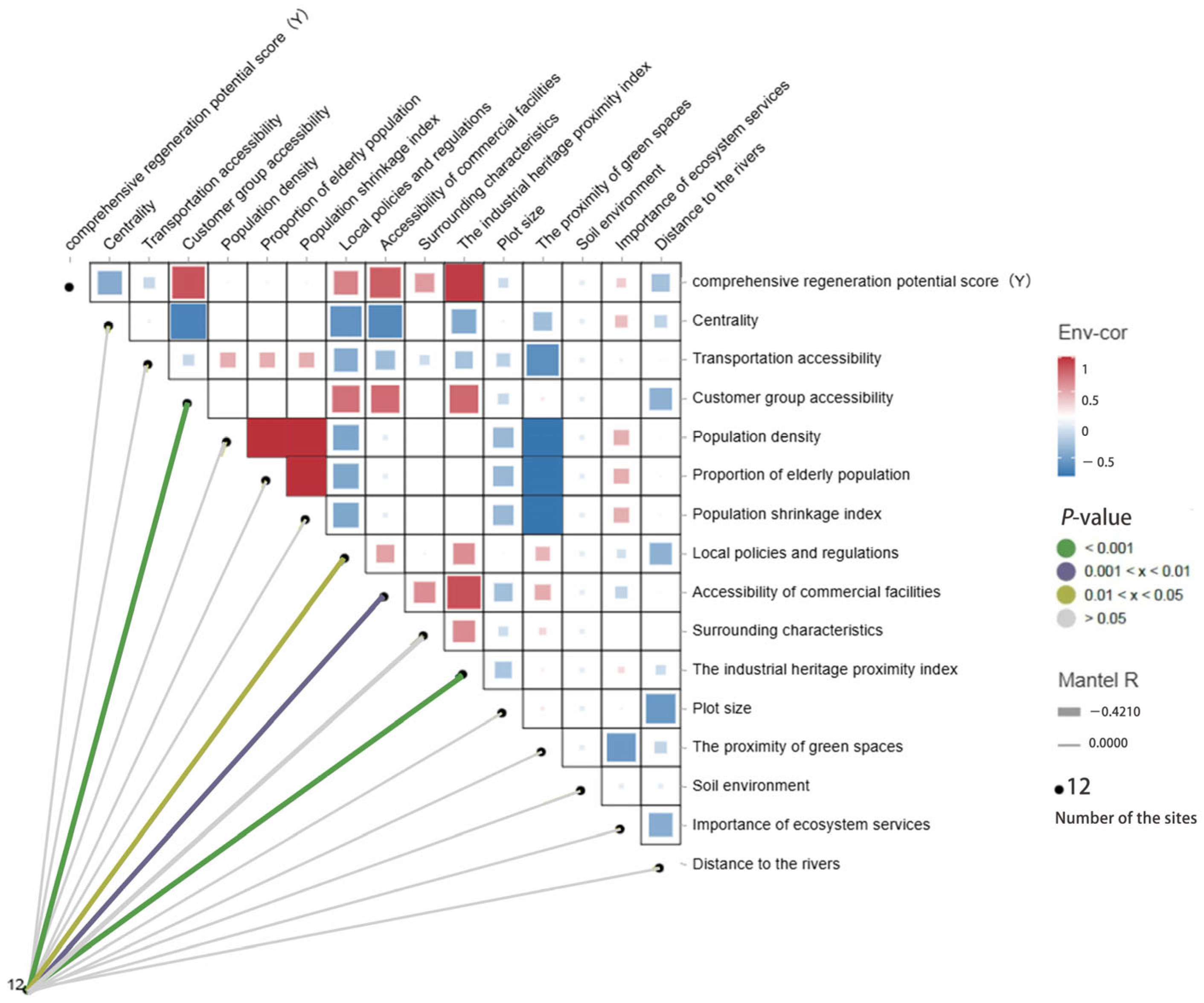
To thoroughly investigate the degree and direction of influence of various evaluation indicators on the comprehensive regeneration potential of industrial brownfields, this study conducted a Pearson correlation analysis between the comprehensive potential scores and the 15 secondary indicators. The results (Figure 8 and Table 6) reveal complex functional relationships between different indicators and regeneration potential scores. The analysis identified three core indicators that showed a highly significant positive correlation (p < 0.01) with comprehensive regeneration potential scores.
Among these, the “industrial heritage proximity index” demonstrated the strongest correlation (r = 0.956), indicating that the industrial heritage and cultural value embodied in a site are the primary factors determining its regeneration potential. Furthermore, “customer group accessibility” (r = 0.849) and accessibility of public facilities (r = 0.806) also exhibited strong positive driving effects, highlighting that superior locational accessibility and well-developed public service infrastructure are key advantages for brownfield regeneration. The support level of “local policies and regulations” showed a significant positive correlation with regeneration potential (r = 0.660, p < 0.05), confirming that clear planning guidance and policy incentives play an important supporting role in promoting brownfield regeneration.
Notably, “population shrinkage”, “elderly population proportion”, and “population density” all showed positive but non-significant correlations with the comprehensive regeneration potential scores (p > 0.05). This suggests that the macro-level context of population shrinkage and aging does not absolutely constrain regeneration potential at the individual site level. The regeneration value of a site depends more on its specific micro-level conditions, such as cultural, locational, and policy factors.
Several environmental and locational indicators, including “centrality”, “transportation accessibility”, and “importance of ecosystem services”, did not show significant correlations within the sample of this study. This may stem from the overall homogeneity of the case research area or sample size limitations, and their specific mechanisms of influence warrant further investigation in subsequent research.
In summary, the correlation analysis statistically validates the effectiveness of the evaluation system constructed in this study and clearly indicates that, within the context of shrinking cities, the regeneration potential of industrial brownfields is primarily driven by their intrinsic cultural heritage value, external locational accessibility, and explicit policy support, rather than being dominated by macro-level population shrinkage trends. This finding provides precise scientific evidence for formulating differentiated regeneration strategies.

4.4. Spatial Differentiation of Comprehensive Potential

4.4.1. Standardization Correction of Various Evaluation Indicators

The minimum-maximum normalization method is used to normalize the raw data. And 15 secondary indicators of environmental, economic, and social dimensions are uniformly mapped to the 0–1 interval, eliminating dimensional differences. It can be seen that standardized data further validates the spatial differentiation characteristics of different sites (Table 7).

4.4.2. GIS Weighted Overlay Analysis

The total score of the regeneration potential for each brownfield plot in Fulaerji District is achieved through GIS-weighted overlay analysis, which is further divided into three levels: high, medium, and low. The specific spatial distribution is as follows (Figure 9):
Type 1: The highest potential of industrial brownfield regeneration for population-shrinking cities. The sites are mainly distributed in the central urban area and transportation hubs of Fulaerji District with high accessibility, strong policy support, and a good ecological environment. These sites have high potential for regeneration and are suitable for commercial, residential, or mixed-use development.
Type 2: The medium potential of industrial brownfield regeneration for population-shrinking cities. The sites are mainly distributed in the sub-central area of Fulaerji District with good transportation conditions, but relatively average policy support and ecological environment. These sites have moderate potential for regeneration and are suitable for industrial or cultural creative industry development.
Type 3: The lowest potential of industrial brownfield regeneration for population-shrinking cities. The sites are mainly distributed in the peripheral areas of Fulaerji District, with inconvenient transportation and a high proportion of elderly population, lacking policy support. The regeneration potential of these sites is relatively low and not suitable for large-scale development in the short term, but their potential can be enhanced through ecological restoration and infrastructure construction.
Based on the above analysis, it can be seen that there are significant spatial differences in the regeneration potential of brownfields in Fulaerji District. The high-potential sites are mainly concentrated in areas with convenient transportation, strong policy support, and good ecological environment. These sites have high regeneration value and are suitable for priority development. The medium potential sites still have certain development value by improving transportation conditions and ecological environment. Due to inconvenient transportation and a high proportion of elderly population, low-potential sites are not suitable for large-scale development in the short term. However, their potential can be enhanced through ecological restoration and infrastructure construction.

4.5. Statistics and Comparative Analysis of Classification Average Values

The statistics of average values are conducted for various evaluation indicators of the regeneration potential of brownfields in Fulaerji District. The cross comparison between the regeneration potential of each level and “population shrinkage index”, “proportion of elderly population”, and other specific evaluation indicators is conducted to further propose reasonable and effective recommendations (Table 8).
Type 1: High-Potential Sites: Policy-Culture-Location Synergistically Driven
High-potential sites demonstrate notable institutional advantages in policy support, with a mean value (0.88) substantially exceeding those of medium- and low-potential sites. This suggests that well-defined planning orientation and policy assistance serve as primary external drivers for brownfield regeneration. In the cultural dimension, these sites exhibit considerable heritage value (mean value of industrial heritage proximity index: 0.75), while simultaneously benefiting from favorable spatial accessibility in their locational attributes (mean value of customer group accessibility: 0.75).
Typically situated within or adjacent to urban functional zones, such sites not only effectively accommodate existing commercial flows but also facilitate the integration of their latent industrial heritage resources into the urban cultural network, enabling value enhancement. The synergistic interplay of these multidimensional advantages contributes to the formation of a self-reinforcing virtuous development cycle. While environmental dimension indicators remain relatively balanced across sub-categories, the robust socio-economic drivers adequately support composite functional development.
Type 2: Medium-Potential Sites: Coexistence of Structural Constraints and Foundational Conditions
The highest values for population shrinkage index and elderly population proportion are observed not in low-potential sites, but rather in medium-potential sites. This phenomenon challenges the linear assumption that population shrinkage necessarily leads to land value depreciation. A plausible explanation lies in the locational characteristics of medium-potential sites, which are predominantly situated in urban sub-centers or former industrial districts. These areas have undergone industrial relocation and outmigration of younger populations, resulting in particularly pronounced aging among remaining residents. Nevertheless, these sites often retain substantial infrastructure advantages (e.g., mean value of commercial facility accessibility: 1.00) and cultural resources (mean value of industrial heritage proximity: 0.58), maintaining considerable regeneration potential in physical terms. Essentially, the “medium” potential classification reflects the dynamic interplay between significant demographic challenges and inherent advantages in physical infrastructure.
Regarding environmental dimensions, medium-potential sites demonstrate the highest average scores, suggesting either superior surrounding ecological conditions or higher connectivity to the urban green space system, thereby providing a solid foundation for ecologically oriented or livability-focused regeneration approaches.
Type 3: Low-Potential Sites: Systematically Constrained
Low-potential sites exhibit a marked deficiency in policy drivers (mean value of policy support: 0.25), facing greater institutional barriers to regeneration. These sites possess limited cultural resource endowments (mean value of industrial heritage proximity index: 0.08) and insufficient market foundation conditions (mean value of customer group accessibility: 0.42). Their peripheral location constrains commercial value, while the absence or isolation of industrial cultural heritage hinders attractiveness enhancement through cultural empowerment. Regarding proximity to green spaces, their position at urban ecological margins or within industrial pollution buffer zones may limit access to quality green infrastructure. Although some environmental indicators demonstrate moderate performance (mean value of distance to rivers: 0.58), this proves insufficient to reverse the overall development constraints.
For such sites, we recommend an incremental approach focusing on ecological restoration and infrastructure enhancement. Through low-impact development and vegetation rehabilitation, site environmental quality can be progressively improved while basic service facilities are upgraded, thereby accumulating potential for future functional transformation.

5. Conclusions and Discussion

5.1. Discussion

Although this study has achieved certain results in evaluating the potential of industrial brownfield regeneration in population-shrinking cities, there are still several limitations.
Firstly, soil contamination, as a critical limiting factor in brownfield regeneration, was not incorporated into the current assessment system due to insufficient availability of direct monitoring data at this stage. Future research could employ non-invasive rapid field detection techniques to achieve preliminary identification of heavy metal content and spatial distribution of contamination across large-scale sites, thereby providing a scientific basis for zoning decisions.
Concurrently, efforts should be made to promote the establishment of cross-departmental data collaboration mechanisms. Under the principles of data confidentiality and privacy protection, a regional brownfield environmental information sharing platform should be constructed to systematically integrate historical environmental impact assessments, pollution discharge records, and current monitoring data, thus providing a solid data foundation and governance support for brownfield regeneration decision-making.
In the future, supplemented with soil environmental data, relevant indicators for brownfield remediation technology innovation—such as Green Remediation Potential and Remediation Duration—can be incorporated, thereby enabling a more precise assessment of ecological restoration potential.
Secondly, while the current evaluation framework primarily relies on objective spatial and statistical indicators, future improvements could incorporate metrics related to social adaptability and decision-making rationality. For instance, qualitative social evaluation indicators could be introduced to systematically quantify key social variables such as “community support level” and “resident relocation willingness” through questionnaire surveys and in-depth interviews.
Additionally, employing Participatory GIS methods would enable local residents to annotate spatially perceived environmental risk areas and preferred facility types (such as community parks or cultural activity centers) on maps. This approach would integrate subjective social preference data with objective spatial analysis, making the evaluation results more reflective of local needs.
Furthermore, dynamic assessment could be achieved through smart city tools. While this study presents a static assessment, future research could introduce a “digital twin” urban model, embedding the evaluation framework within it. By utilizing IoT sensors for real-time monitoring of soil, water, and air quality data, combined with big data analytics to predict population mobility and land demand changes, a dynamic and sustainable assessment of brownfield regeneration potential could be realized, providing decision-making support for urban managers.
The regeneration of brownfields is an important component of urban sustainable development, especially in population-shrinking cities. The regeneration and utilization of brownfields is of great significance in solving problems such as land resource waste and environmental pollution. Therefore, a systematic framework will be further established based on the theory of ecological services, which integrates economic, social, and environmental dimensions, following the evaluation of regeneration potential, determination of regeneration models, and design of regeneration plans. This study is the first step for the systematic research, and the research team will continue to explore the digital brownfield regeneration and design under computer-aided design. Through a series of studies, it is expected to provide a scientific basis and practical guidance for the regeneration of brownfields, promote the effective utilization of urban stock land, and promote the coordinated development of urban ecological environment and socio-economic development.

5.2. Conclusions

This study focuses on the challenges of industrial brownfield regeneration in shrinking cities of Northeast China, within the context of inventory-space governance. Confronted with complex issues stemming from industrial relocation and the decline of resource-based sectors—such as the proliferation of brownfields, population loss, and environmental degradation—this research employs the ecosystem service theory as a framework to develop an assessment methodology for brownfield regeneration potential, with the following innovations:
(1) To explore and improve the application of EST in brownfields: By integrating the four major categories of ecosystem services into the three-dimensional “economic-social-environmental” evaluation framework, this study advances the evolution of EST from a traditional post-regeneration evaluation tool into a pre-regeneration framework for potential forecasting and priority identification, thereby providing both theoretical foundation and methodological support for the sustainable governance of brownfield regeneration throughout the entire project life cycle.
(2) Data collection mainly depends on diverse and reliable geographic–spatial information, statistical data, field investigation data, and industry-specific data, with strong operability.
(3) The evaluation incorporates the analysis of the “population shrinkage index” and the “proportion of elderly population”, making the evaluation results more reasonable, which defines the regeneration potential of industrial brownfields in population-shrinking cities from the perspective of population shrinkage. Meanwhile, the environmental dimension selects indicators of ecosystem service functions (regulation and support), while the social dimension combines cultural characteristic indicators of industrial city characteristics and industrial heritage revitalization potential. The overall evaluation uses comprehensive indicators instead of the single-category indicators in previous studies, making the established evaluation index system for the potential of industrial brownfield regeneration in population-shrinking cities that integrates economic, social, and environmental dimensions more reasonable.
The research results indicate that the high-potential sites are concentrated in transportation hubs and policy support areas, possessing multidimensional advantages; the medium-potential sites are mostly distributed in sub-central areas with good transportation conditions, but the policy support and ecological environment are relatively average; due to aging populations, inconvenient transportation, and ecological vulnerability, the low-potential sites are mostly distributed at the edge of cities.
At the same time, this study reveals that at a specific temporal cross-section, no absolute negative correlation is observed between population shrinkage, aging and brownfield regeneration potential. While this finding presents a certain challenge to conventional understanding, it requires careful interpretation from a dynamic evolutionary perspective. Demographic changes exert notable implications for the long-term sustainability of regeneration projects in two key aspects. On the demand side, an aging society will lead to a significant transformation in land use patterns. High-regeneration-potential sites are more suitable for deploying age-appropriate service functions such as healthcare facilities, community-embedded elderly care, and accessible public spaces. Correspondingly, the transformation direction for low-potential sites could shift toward less labor-intensive formats such as automated logistics hubs and distributed energy stations, thereby adapting to changes in workforce structure. Regarding fiscal sustainability, long-term net population outflows may exacerbate local fiscal pressures and constrain real estate market vitality. Within this context, even projects identified as high-potential through technical assessment may face practical constraints of insufficient return on investment. Consequently, future evaluation frameworks should incorporate more systematic life-cycle cost–benefit analysis and financial risk early-warning models, thereby integrating “fiscal sustainability” into comprehensive assessment frameworks.
The research outcomes provide a differentiated decision-making basis for shrinking cities, suggesting that concerns over population shrinkage and aging in brownfield areas can be appropriately mitigated. And this study employs a typical industrial city in Northeast China as an empirical case. While the research outcomes offer methodological implications for other cities facing shrinkage challenges, the direct transferability of conclusions is constrained by contextual specificities. The multidimensional “economic-social-environmental” assessment framework developed in this study, along with its technical approach (such as the integrated analytical method combining AHP and GIS), provides a methodological tool with broad reference value. Its fundamental insight emphasizes that brownfield regeneration decisions should transcend single-dimensional limitations (e.g., focusing solely on economic or environmental aspects) and shift toward systematic comprehensive assessments. However, the determination of specific indicator weights and evaluation outcomes demonstrates high context dependency, and direct application may encounter adaptability challenges. Therefore, when adopting this assessment model, other cities should conduct localized calibration and restructuring of the indicator system and its weights according to their developmental stage, core challenges, and local policy orientations, rather than directly transplanting the results.
The primary contribution of this research lies in providing an adaptable and extensible scientific decision-support framework, whose effective implementation fundamentally depends on close alignment with local practical requirements and resource conditions. Simultaneously, this study lays the groundwork for future research on digitally supported brownfield regeneration design.

Author Contributions

Conceptualization, L.Y., Y.Z. and Y.H. (Yawen Han); methodology, L.Y. and Y.H. (Yangfei Huang); software, X.Z.; validation, L.Y.; formal analysis, L.Y. and X.Z.; investigation, X.Z.; resources, Y.Z. and H.M.; data curation, L.Y.; writing—original draft preparation, X.Z.; writing—review and editing, L.Y.; visualization, X.Z.; supervision, Y.Z., Y.H. (Yangfei Huang), Y.H. (Yawen Han) and H.M.; funding acquisition, Y.Z. All authors have read and agreed to the published version of the manuscript.

Funding

This research was funded by National Social Science Foundation (Grant No. 22BRK020). The 2025 Extracurricular Science and Technology Innovation and Practice Project for College Students (Chunmeng Project), College of Civil Engineering and Architecture, Zhejiang University of Science and Technology: JG2025CM16.

Data Availability Statement

The data presented in this study are available on request from the corresponding author. They are not publicly available due to privacy concerns and ethical restrictions.

Conflicts of Interest

Author Yuanjing Zhang was employed by the company Zhejiang University Urban-Rural Planning & Design Institute Co., Ltd. The remaining authors declare that the research was conducted in the absence of any commercial or financial relationships that could be construed as a potential conflict of interest.

References

  1. The Central Committee of the Communist Party of China and the State Council. Outline of the National Territorial Spatial Plan (2021–2035). October 2022. Available online: https://www.mnr.gov.cn/dt/ywbb/202402/t20240223_2838049.html (accessed on 3 October 2025).
  2. Lu, M.; Liang, F.; Wu, Y. An Analysis of the Definition and Classification of Shrinking Cities under the Background of Shrinking Planning: International and Local Chinese Perspectives. Urban Plan. Int. 2023, 38, 66–73+82. [Google Scholar]
  3. Navratil, J.; Picha, K.; Martinat, S.; Nathanail, P.C.; Tureckova, K.; Holesinska, A. Resident’s Preferences for Urban Brownfield Revitalization: Insights from Two Czech Cities. Land Use Policy 2018, 76, 224–234. [Google Scholar] [CrossRef]
  4. Zhou, Y.R.; Alvinl, C.G.V.; Manabu, K. High Resolution Global Urban Growth Projection Based on Multiple Applications of the SLEUTH Urban Growth Model. Sci. Data 2019, 6, 34. [Google Scholar] [CrossRef]
  5. Osman, R.; Frantál, B.; Klusácek, P. Factors Affecting Brownfield Regeneration in Post-Socialist Space: The Case of the Czech Republic. Land Use Policy 2015, 48, 309–316. [Google Scholar] [CrossRef]
  6. Lin, Y.; Wu, B.; Wang, D.; Xiao, W.; Huang, Y.; Fu, S.; He, Y. Comprehensive evaluation of ecosystem services for brownfield regeneration in Changsha. Arab. J. Geosci. 2021, 14, 1021. [Google Scholar] [CrossRef]
  7. U.S. Congress. Small Business Liability Relief and Brownfields Revitalization Act. Public Law 107–118. 11 January 2002. Available online: https://www.epa.gov/brownfields/summary-small-business-liability-relief-and-brownfields-revitalization-act (accessed on 3 December 2024).
  8. Martinez-Fernandez, C.; Audirac, I.; Fol, S.; Cunningham-Sabot, E. Shrinking cities: Urban challenges of globalization. Int. J. Urban Reg. Res. 2012, 36, 213–225. [Google Scholar] [CrossRef] [PubMed]
  9. Martinez-Fernandez, C.; Weyman, T.; Fol, S.; Audirac, I.; Cunningham-Sabot, E.; Wiechmann, T.; Yahagi, H. Shrinking cities in Australia, Japan, Europe and the USA: From a global process to local policy responses. Prog. Plan. 2016, 105, 1–48. [Google Scholar] [CrossRef]
  10. Zhang, M.; Xiao, H. Spatial Pattern Characteristics and Mechanism of Urban Shrinkage in Northeast China. Urban Probl. 2020, 33–42. [Google Scholar]
  11. Un-Habitat. The State of Asian and Pacific Cities 2015: Urban Transformations, Shifting from Quantity to Quality; Earthscan: London, UK, 2015. [Google Scholar]
  12. Cortinovis, C.; Geneletti, D. A framework to explore the effects of urban planning decisions on regulating ecosystem services in cities. Ecosyst. Serv. 2019, 38, 100946. [Google Scholar] [CrossRef]
  13. Mallach, A.; Haase, A.; Hattori, K. The shrinking city in comparative perspective: Contrasting dynamics and responses to urban shrinkage. Cities 2017, 69, 102–108. [Google Scholar] [CrossRef]
  14. Wang, Z.; Chen, X.; Huang, N.; Yang, Y.; Wang, L.; Wang, Y. Spatial Identification and Redevelopment Evaluation of Brownfields in the Perspective of Urban Complex Ecosystems: A Case of Wuhu City, China. Int. J. Environ. Res. Public Health 2022, 19, 478. [Google Scholar] [CrossRef] [PubMed]
  15. Long, Y.; Wu, K. Shrinking cities in a rapidly urbanizing China. Environ. Plan A Econ. Space 2016, 48, 220–222. [Google Scholar] [CrossRef]
  16. Zhang, X.; Song, Y.; Wang, S. Research on the Temporal and Spatial Characteristics of Transformed Brownfields and the Transformation of Land Use Modes in China—Based on the Meta-analysis Method. City Plan. Rev. 2024, 48, 91–100. [Google Scholar]
  17. Hu, Y.; Lu, B.; Wu, J. Value capture in industrial land renewal under the public leasehold system: A policy comparison in China. Land Use Policy 2019, 84, 59–69. [Google Scholar] [CrossRef]
  18. Ouyang, X.; Wang, Z.; Zhu, X. Construction of the Ecological Security Pattern of Urban Agglomeration under the Framework of Supply and Demand of Ecosystem Services Using Bayesian Network Machine Learning: Case Study of the Changsha–Zhuzhou–Xiangtan Urban Agglomeration, China. Sustainability 2019, 11, 6416. [Google Scholar] [CrossRef]
  19. Zuo, Y.; Cui, Y. Assessment of Qinling Forest Park’s Ecological Security Based on PSR Model—A case study of forest parks in Baoji section of the Qinling Mountains. In Proceedings of the 2020 International Conference on Energy, Environment and Bioengineering, Xi’an, China, 7–9 August 2020; Volume 185, p. 9. [Google Scholar]
  20. Masiero, B.A.; Amato, G.; Malaggi, F.; Pettenella, D.; Nastasio, P.; Anelli, S. Urban Forests and Green Areas as Nature-Based Solutions for Brownfield Regeneration: A Case Study from Brescia Municipal Area (Italy). Forests 2022, 13, 444. [Google Scholar] [CrossRef]
  21. Washbourne, C.; Goddard, M.; Le Provost, G.; Manning, D.; Manning, P. Trade-offs and synergies in the ecosystem service demand of urban brownfield stakeholders. Ecosyst. Serv. 2020, 42, 101074. [Google Scholar] [CrossRef]
  22. Zhong, Q.; Zhang, L.; Zhu, Y.; van den Bosch, C.K.; Han, J.; Zhang, G.; Li, Y. A conceptual framework for ex ante valuation of ecosystem services of brownfield greening from a systematic perspective. Ecosyst. Health Sustain. 2020, 6, 1743206. [Google Scholar] [CrossRef]
  23. Wu, J.; Jin, X.; Wang, H.; Feng, Z. Evaluating the supply-demand balance of cultural ecosystem services with budget expectation in Shenzhen, China. Ecol. Indicat. 2022, 142, 109165. [Google Scholar] [CrossRef]
  24. Millennium Ecosystem Assessment. Ecosystems and Human Well-Being: Synthesis; Island Press: Washington, DC, USA, 2005. [Google Scholar]
  25. Yu, Z.Y.; Li, B.; Zhang, X.S. Social ecological system and vulnerability driving mechanism analysis. Acta Ecol. Sin. 2014, 34, 1870–1879. [Google Scholar] [CrossRef]
  26. Zhou, L.; Guan, D.; Huang, X.; Yuan, X.; Zhang, M. Evaluation of the cultural ecosystem services of wetland park. Ecol. Indic. 2020, 114, 106286. [Google Scholar] [CrossRef]
  27. United Nations. System of Environmental Economic Accounting. 29 June 2022. Available online: https://seea.un.org/ecosystem-accounting (accessed on 15 March 2025).
  28. Palliwoda, J.; Banzhaf, E.; Priess, J.A. How do the green components of urban green infrastructure influence the use of ecosystem services? Examples from Leipzig, Germany. Landsc. Ecol. 2020, 35, 1127–1142. [Google Scholar] [CrossRef]
  29. Sun, Y.; Tan, S.; He, Q.; Shen, J. Influence Mechanisms of Community Sports Parks to Enhance Social Interaction: A Bayesian Belief Network Analysis. Int. J. Environ. Res. Public Health 2022, 19, 1466. [Google Scholar] [CrossRef] [PubMed]
  30. Bagstad, K.J.; Semmens, D.J.; Waage, S.; Winthrop, R. A comparative assessment of decision- support tools for ecosystem services quantification and valuation. Ecosyst. Serv. 2013, 5, 27–39. [Google Scholar] [CrossRef]
  31. Pietta, A.; Tononi, M. Re-Naturing the City: Linking Urban Political Ecology and Cultural Ecosystem Services. Sustainability 2021, 13, 1786. [Google Scholar] [CrossRef]
  32. Pueffel, C.; Haase, D.; Priess, J. Mapping ecosystem services on brownfields in Leipzig, Germany. Ecosyst. Serv. 2018, 30, 73–85. [Google Scholar] [CrossRef]
  33. Zhang, G.; Zheng, D.; Tian, Y.; Li, S. A Dataset of Distribution and Diversity of Ticks in China. Sci. Data 2019, 6, 105. [Google Scholar] [CrossRef]
  34. Zhang, X.; Li, S.; Liu, X.; Jian, S.; Li, S.; Yue, J. Research on the Establishment and Application of a Transportation Safety Supervision Evaluation System Based on Grey Analytic Hierarchy Process. Sustainability 2024, 16, 10600. [Google Scholar] [CrossRef]
Figure 1. Total population changes and number of brownfield sites converted for each province in China (2010−2020).
Figure 1. Total population changes and number of brownfield sites converted for each province in China (2010−2020).
Buildings 15 03917 g001
Figure 2. The total population of each district and county in Qiqihar City in 2010 and 2020, respectively, from the Sixth and Seventh National Population Censuses.
Figure 2. The total population of each district and county in Qiqihar City in 2010 and 2020, respectively, from the Sixth and Seventh National Population Censuses.
Buildings 15 03917 g002
Figure 3. Population size of Fulaerji District from 2018 to 2023.
Figure 3. Population size of Fulaerji District from 2018 to 2023.
Buildings 15 03917 g003
Figure 5. Index spatial distribution of economic dimension for the regeneration potential evaluation of industrial brownfield in Fulaerji District, Qiqihar City: (a) Population Shrinkage Index, (b) Proportion of elderly population, (c) Centrality, (d) Transportation accessibility, (e) Customer group accessibility, (f) Population density.
Figure 5. Index spatial distribution of economic dimension for the regeneration potential evaluation of industrial brownfield in Fulaerji District, Qiqihar City: (a) Population Shrinkage Index, (b) Proportion of elderly population, (c) Centrality, (d) Transportation accessibility, (e) Customer group accessibility, (f) Population density.
Buildings 15 03917 g005
Figure 6. Index spatial distribution of social dimension for the regeneration potential evaluation of industrial brownfield in Fulaerji District, Qiqihar City: (a) Local policies and regulations, (b) Accessibility of commercial facilities, (c) Surrounding characteristics, (d) The industrial heritage proximity index, (e) Plot size.
Figure 6. Index spatial distribution of social dimension for the regeneration potential evaluation of industrial brownfield in Fulaerji District, Qiqihar City: (a) Local policies and regulations, (b) Accessibility of commercial facilities, (c) Surrounding characteristics, (d) The industrial heritage proximity index, (e) Plot size.
Buildings 15 03917 g006
Figure 7. Index spatial distribution of social dimension for the regeneration potential evaluation of industrial brownfield in Fulaerji District, Qiqihar City: (a) The proximity of green spaces, (b) Importance of ecosystem services, (c) Distance to the rivers.
Figure 7. Index spatial distribution of social dimension for the regeneration potential evaluation of industrial brownfield in Fulaerji District, Qiqihar City: (a) The proximity of green spaces, (b) Importance of ecosystem services, (c) Distance to the rivers.
Buildings 15 03917 g007
Figure 8. Correlation analysis chart of comprehensive regeneration potential and various levels of indicators.
Figure 8. Correlation analysis chart of comprehensive regeneration potential and various levels of indicators.
Buildings 15 03917 g008
Figure 9. Weighted evaluation results and comprehensive evaluation of the regeneration potential of various industrial brownfield sites in Fulaerji District, Qiqihar City: (a) Weighted evaluation of regeneration potential for various industrial brownfield sites and (b) Comprehensive evaluation of regeneration for various industrial brownfield sites.
Figure 9. Weighted evaluation results and comprehensive evaluation of the regeneration potential of various industrial brownfield sites in Fulaerji District, Qiqihar City: (a) Weighted evaluation of regeneration potential for various industrial brownfield sites and (b) Comprehensive evaluation of regeneration for various industrial brownfield sites.
Buildings 15 03917 g009
Table 1. Basic information of candidate industrial brownfield sites for the potential regeneration assessment.
Table 1. Basic information of candidate industrial brownfield sites for the potential regeneration assessment.
Plot NumberCurrent StatusArea (ha)LocationHistorical Industrial Types
1Vacant land, scattered buildings1.48The edge of urban built-up areaMechanical processing
2Vacant land1.75The edge of urban built-up areaMechanical processing
3Vacant land, scattered buildings4.61The edge of urban built-up areaMechanical processing
4Vacant land2.13The edge of urban built-up areaMechanical processing
5Vacant land1.19The edge of urban built-up areaMechanical processing
6Vacant land2.17Near the railway hubPlastic processing
7Vacant land, scattered buildings3.40Near traditional industrial areasChemical raw materials
8Vacant land, scattered buildings6.95Near traditional industrial areasSteel processing
9Vacant land2.50Near traditional industrial areasMechanical processing
10Vacant land89.94Near traditional industrial areasMechanical processing
11Vacant land, scattered buildings107.66Near traditional industrial areasBuilding materials processing
12Vacant land, scattered buildings2.09Near traditional industrial areasSteel processing
Table 2. An evaluation index system of the industrial brownfield regeneration potential in population-shrinking cities.
Table 2. An evaluation index system of the industrial brownfield regeneration potential in population-shrinking cities.
Primary IndicatorsSecondary IndicatorsIndicators Explanation
Economic
dimension
Population shrinkage index[1 − (last year population/first year population)1/shrinking duration] × 100%
Proportion of elderly population [13]The number of people over 60 years old within the community street/the total population of the community street
Centrality [7]Distance to the central urban area
Transportation accessibility [7]Euclidean distance to trunk road, ordinary roads, and
expressway
Customer group accessibility [15]The convenience of customer group accessibility to railway stations and bus stations
Population density [13]Street population/Street area
Social dimensionLocal policies and regulations [16]Interpretation of relevant policies and regulations
Accessibility of commercial facilities [15]Distance to the commercial center
Surrounding characteristics [15]Distance to urban public attractions
The industrial heritage proximity
index [15]
Euclidean distance to industrial cultural protection units or historical industrial buildings
Plot size [17]100 hectares ≥ plot area ≥1 hectares
Environmental
dimension
The proximity of green spaces [15]Euclidean distance to green space
Soil environment [16]pollution degree of soil environment
Importance of ecosystem services [7]Land cover types
Distance to the rivers [15]Euclidean distance to the rivers
Table 3. Assignment of Evaluation Indicators for the potential of industrial brownfield regeneration in Fulaerji District, Qiqihar City.
Table 3. Assignment of Evaluation Indicators for the potential of industrial brownfield regeneration in Fulaerji District, Qiqihar City.
Primary
Indicators
Secondary
Indicators
Reclassification BasisAssignment WeightAssign the Value 5Assign the Value 4Assign the Value 3Assign the Value 2Assign the Value 1
Economic
dimension
Population shrinkage index (%)[1 − (last year population/first year population)1/shrinking duration] × 100% <0.0%0.0–2.0%2.1–5.0%>5.0%
Proportion of elderly population (%)The number of people over 60 years old within the community street/the total population of the community street 20.0–30.0%30.1–35.0%>35.0%
Centrality (min)Distance to the central
urban area
0.0–5.0 min5.1–10.0 min10.1–15.0 min>15.0 min
Transportation
Accessibility (m)
To the trunk road60% 0–1000 m1001–2000 m2001–5000 m>5000 m
To the ordinary roads30% 0–200 m201–500 m501–1000 m>1000 m
To the expressway10% 0–2000 m2001–5000 m5001–10,000 m>10,000 m
Customer group
accessibility (min)
To the bus stations60% 0–5.0 min5.1–10.0 min10.1–15.0 min>15.0 min
To the railway stations40% 0–5.0 min5.1–10.0 min10.1–15.0 min>15.0 min
Population density (people/km2)Street population/Street area 4976.51–13,964.021327.04–4976.5172.24–1327.04<72.24
Social
dimension
Local policies and regulationsLand use type Complete change partial change,no change
Accessibility of
commercial
facilities (min)
Distance to the
commercial center
0.0–5.0 min5.1–10.0 min10.1–15.0 min>15.0 min
Surrounding characteristics (min)Distance to urban
public attractions
0.0–5.0 min5.1–10.0 min10.1–15.0 min>15.0 min
The industrial
heritage proximity index (min)
To industrial cultural protection units or historical industrial buildings 0.0–5.0 min5.1–10.0 min10.1–15.0 min>15.0 min
Plot size (ha)Area 1.0–50.0 ha50.1–100.0 ha>100.0 ha
Environmental
dimension
The proximity of green spaces (m)Distance to green space 0–200 m201–500 m501–1000 m1001–2000 m>2000 m
Importance of
ecosystem services
Land cover types Wetlands, water areasForests farmlands, grasslands, bareshrublands and impermeable water surfaces
Distance to the
rivers (m)
Distance to the rivers 0–1000 m1001–2000 m2001–4000 m4001–8000 m
Table 4. Weight Table of Potential Evaluation Indicators for Industrial Brownfield Regeneration in Fulaerji District, Qiqihar City.
Table 4. Weight Table of Potential Evaluation Indicators for Industrial Brownfield Regeneration in Fulaerji District, Qiqihar City.
Primary
Indicators
Weight of First-Level IndicatorsSecondary IndicatorsWeight of Secondary Indicators
Economic dimension0.31Population shrinkage index0.13
Proportion of elderly population0.07
Centrality0.23
Transportation accessibility0.28
Customer group accessibility0.18
Population density0.11
Social
dimension
0.27Local policies and regulations0.37
Accessibility of commercial facilities0.19
Surrounding characteristics0.19
The industrial heritage proximity index0.14
Plot size0.11
Environmental
dimension
0.42The proximity of green spaces0.13
Soil environment0.30
Importance of ecosystem services0.48
Distance to the rivers0.09
Table 5. Descriptive Statistical Table of Potential Evaluation Indicators for Industrial Brownfield Regeneration.
Table 5. Descriptive Statistical Table of Potential Evaluation Indicators for Industrial Brownfield Regeneration.
Primary
Indicators
Secondary IndicatorsMinimum ValueMaximum ValueAverage ValueStandard Deviation
Economic
dimension
Population shrinkage index (%)1.765.614.241.47
Proportion of elderly population (%)0.260.380.340.036
Centrality (min)101514.171.86
Transportation accessibility (m)////
Customer group accessibility (min)51010.832.76
Population density (people/km2)13107896.132466.271975.64
Social
dimension
Local policies and regulations////
Accessibility of commercial facilities (min)5158.334.71
Surrounding characteristics (min)52010.833.43
The industrial heritage proximity index (min)102013.754.15
Plot size (ha)1.12107.6618.8235.98
Environmental
dimension
The proximity of green spaces (m)50020001100678.23
Soil environment////
Importance of ecosystem services////
Distance to the rivers (m)100060002583.331497.68
Note: Due to the unavailability of soil data, the categorical nature of Transportation Accessibility data, the qualitative policy compliance status of Local Policies and Regulations, and the non-quantifiable land cover types used to assess the Importance of Ecosystem Services, these four indicators were excluded from the descriptive statistical analysis.
Table 6. Correlation analysis table of comprehensive regeneration potential and various levels of indicators.
Table 6. Correlation analysis table of comprehensive regeneration potential and various levels of indicators.
Comprehensive Regeneration Potential Score (Y)Correlation Coefficientp Value
Centrality−0.4210.173
Transportation accessibility−0.1410.662
Customer group accessibility0.849 **0
Population density0.1740.589
Proportion of elderly population0.1810.574
Population shrinkage index0.1810.574
Local policies and regulations0.66 *0.02
Accessibility of commercial facilities0.806 *0.002
Surrounding characteristics0.5520.063
The industrial heritage proximity index0.956 **0
Plot size−0.1090.737
The proximity of green spaces0.1410.663
Soil environment01
Importance of ecosystem services0.3340.289
Distance to the rivers−0.2880.363
Note: * p < 0.05, ** p < 0.01.
Table 7. Standardization correction of sub-indicators for the regeneration potential of various industrial brownfield sites.
Table 7. Standardization correction of sub-indicators for the regeneration potential of various industrial brownfield sites.
PlotEconomic DimensionSocial DimensionEnvironmental Dimension
Population Shrinkage IndexProportion of
Elderly Population
CentralityTransportation
Accessibility
Customer Group
Accessibility
Population
Density
Local
Policies and
Regulations
Accessibility of
Commercial
Facilities
Surrounding CharacteristicsThe
Industrial
Heritage
Proximity
Index
Plot SizeThe
Proximity of Green Spaces
Soil
Environment
Importance of
Ecosystem Services
Distance to the
Rivers
10000.670.670.33110.670.67110.3300.33
20000.670.670.33110.670.6710.750.3300.67
300010.670.33110.670.6710.750.3300.67
400010.670.331110.6710.750.3300.67
500010.670.33100010.50.3300.33
6110111110.67110.250.330.330
711010.6710.510.670.670.50.250.3301
80.50.5010.330.67000.33010.250.3301
90.50.50.3310.330.67000.67010.50.3300.33
100.50.50.3310.330.67000.670.3310.250.330.330.67
110.50.5010.670.670.510.670.6700.50.3301
120.50.5010.670.67010.670.3310.750.3300.67
Note: The darker the color, the higher the score.
Table 8. The average value statistics of various evaluation indicators for the classification of brownfield regeneration potential in Fulalji District, Qiqihar City.
Table 8. The average value statistics of various evaluation indicators for the classification of brownfield regeneration potential in Fulalji District, Qiqihar City.
Primary IndicatorsSecondary IndicatorsAverage Value Cluster
Low-Potential
Sites
Medium-Potential
Sites
High-Potential
Sites
Sum
Economic dimensionPopulation shrinkage index0.380.250.500.38
Proportion of elderly population0.380.250.500.38
Centrality0.170.000.000.06
Transportation accessibility1.000.831.000.94
Customer group accessibility0.420.670.750.61
Population density0.580.500.670.58
Social dimensionLocal policies and regulations0.250.630.880.58
Accessibility of commercial facilities0.001.001.000.67
Surrounding characteristics0.420.670.750.61
The industrial heritage proximity index0.080.580.750.47
Plot size1.000.750.880.88
Environmental
dimension
The proximity of green spaces0.380.750.500.54
Soil environment0.330.330.330.33
Importance of ecosystem services0.080.000.080.06
Distance to the rivers0.580.670.580.61
Disclaimer/Publisher’s Note: The statements, opinions and data contained in all publications are solely those of the individual author(s) and contributor(s) and not of MDPI and/or the editor(s). MDPI and/or the editor(s) disclaim responsibility for any injury to people or property resulting from any ideas, methods, instructions or products referred to in the content.

Share and Cite

MDPI and ACS Style

Yang, L.; Zhao, X.; Zhang, Y.; Huang, Y.; Han, Y.; Ma, H. Population Shrinkage, Aging, and Industrial Brownfield Regeneration Potential Assessment: An Empirical Study of a “Rust Belt City” in Northeast China. Buildings 2025, 15, 3917. https://doi.org/10.3390/buildings15213917

AMA Style

Yang L, Zhao X, Zhang Y, Huang Y, Han Y, Ma H. Population Shrinkage, Aging, and Industrial Brownfield Regeneration Potential Assessment: An Empirical Study of a “Rust Belt City” in Northeast China. Buildings. 2025; 15(21):3917. https://doi.org/10.3390/buildings15213917

Chicago/Turabian Style

Yang, Ling, Xinyi Zhao, Yuanjing Zhang, Yangfei Huang, Yawen Han, and He Ma. 2025. "Population Shrinkage, Aging, and Industrial Brownfield Regeneration Potential Assessment: An Empirical Study of a “Rust Belt City” in Northeast China" Buildings 15, no. 21: 3917. https://doi.org/10.3390/buildings15213917

APA Style

Yang, L., Zhao, X., Zhang, Y., Huang, Y., Han, Y., & Ma, H. (2025). Population Shrinkage, Aging, and Industrial Brownfield Regeneration Potential Assessment: An Empirical Study of a “Rust Belt City” in Northeast China. Buildings, 15(21), 3917. https://doi.org/10.3390/buildings15213917

Note that from the first issue of 2016, this journal uses article numbers instead of page numbers. See further details here.

Article Metrics

Back to TopTop