Sign in to use this feature.

Years

Between: -

Subjects

remove_circle_outline
remove_circle_outline
remove_circle_outline
remove_circle_outline
remove_circle_outline
remove_circle_outline
remove_circle_outline
remove_circle_outline

Journals

Article Types

Countries / Regions

Search Results (21)

Search Parameters:
Keywords = crude oil production company

Order results
Result details
Results per page
Select all
Export citation of selected articles as:
9 pages, 650 KB  
Proceeding Paper
Root Cause Analysis of Oil Losses in Press Machines Using Fault Tree Analysis Method
by Nismah Panjaitan, Juni Arta Lubis, Niken Kristin Silitonga and Muhammad Zaky Faris
Eng. Proc. 2025, 84(1), 96; https://doi.org/10.3390/engproc2025084096 - 12 Jun 2025
Viewed by 2007
Abstract
A palm oil company based in Bangka is actively expanding its operations in the palm oil processing industry. The company specializes in producing crude palm oil (CPO) and palm kernel, with its production process encompassing five key stages: weighing, sterilization, threshing, pressing, and [...] Read more.
A palm oil company based in Bangka is actively expanding its operations in the palm oil processing industry. The company specializes in producing crude palm oil (CPO) and palm kernel, with its production process encompassing five key stages: weighing, sterilization, threshing, pressing, and clarification. Oil loss, especially at the pressing station, is one of the company’s biggest problems. Nuts, fibers, empty bunches, and effluent are some of the sources of oil loss in CPO production. Since extreme losses that exceed set norms can cause serious inefficiencies and financial repercussions, it is imperative that the organization identifies and mitigates the underlying causes of oil loss. One option that the business could use is the fault tree analysis (FTA) method, which offers a methodical way to pinpoint the root causes of production inefficiencies to solve this problem. According to current assessments, empty bunches caused the largest average oil loss over a one-month period, with a loss rate of 0.11%. Oil loss at the pressing station is caused by a number of factors, such as inadequate maintenance practices, non-compliance with established work procedures, suboptimal ripeness levels of harvested palm fruit, and operator neglect in maintaining optimal machine pressure in accordance with company standards. To reduce oil loss in the production process and increase efficiency, these concerns need to be addressed. Full article
Show Figures

Figure 1

22 pages, 1731 KB  
Article
Implementing Green Management in the Petroleum Industry: A Model Proposal for Türkiye
by Özge Koçman, Özlem Atay and Cemal Zehir
Energies 2025, 18(6), 1488; https://doi.org/10.3390/en18061488 - 18 Mar 2025
Cited by 1 | Viewed by 1307
Abstract
Energy resources, particularly oil and natural gas, are vital for global development but have significant environmental impacts, including pollution and habitat destruction. Green management has become a critical concept in today’s global industries, mostly the petroleum industry. The petroleum industry is vital not [...] Read more.
Energy resources, particularly oil and natural gas, are vital for global development but have significant environmental impacts, including pollution and habitat destruction. Green management has become a critical concept in today’s global industries, mostly the petroleum industry. The petroleum industry is vital not only for the world but also for Türkiye’s energy needs and economic development. However, its operations significantly impact the environment through greenhouse gas emissions, water pollution, and habitat destruction. In response to both global and national environmental concerns and regulatory pressures, the Turkish petroleum industry should adopt green management practices. Despite the lack of prior studies regarding green management approaches and practices in Turkish petroleum industry, this study examines how Türkiye’s petroleum industry should integrate green management principles to minimize environmental impacts and promote sustainable development. To evaluate the environmental protection approaches and practices of petroleum enterprises based on their operational domains, a survey was conducted, and the collected data underwent statistical analysis. The survey questions were designed by the authors to determine the attitudes, approaches, and practices of managers in crude oil production and refining companies regarding green management. According to the results of the statistical data analysis, it has been determined that companies in the Turkish petroleum industry have adopted an approach known as green management or environmentally conscious entrepreneurship. The statistical analysis of the administered survey results indicates a positive relationship between firms’ operational performance scores and their green management practices scores (r = 0.247). The survey results demonstrate an increasing adoption of environmental consciousness and green management practices among managers in the Turkish petroleum sector, with 90.2% of participants providing a positive response. The survey results also indicate that green management practices have a positive impact on business operations. In this regard, 42.4% of participating managers believe that green management practices enhance corporate image, 38.0% state that they improve efficiency, 35.0% assert that they strengthen competitive advantage, and 31.5% indicate that they contribute positively to energy savings. The survey findings further indicate that 90.2% of participants recognize the contribution of green management practices to sustainable development in businesses, while an equal proportion asserts that these practices enhance clean and safe production. Moreover, 93.5% of respondents emphasize that production and processing activities carried out without environmental considerations pose a significant threat to the future of both the planet and humanity. In conclusion, based on the responses provided by the participants, it can be inferred that business managers have adopted the green management approach and recognize the significant role of green management practices in addressing environmental challenges. In line with the objectives of this study and the statistical findings obtained, a “green management model” has been proposed for enterprises in the Turkish petroleum industry, taking into consideration global practices and aligning with the principles of environmentally responsible green entrepreneurship. In this context, the study makes a significant contribution to the literature by proposing a green management model for the Turkish petroleum industry. Full article
(This article belongs to the Section B: Energy and Environment)
Show Figures

Figure 1

21 pages, 3441 KB  
Article
Study on Cost-Effective Performance of Alternative Fuels and Energy Efficiency Measures for Shipping Decarbonization
by Huan Tu, Zheyu Liu and Yufeng Zhang
J. Mar. Sci. Eng. 2024, 12(5), 743; https://doi.org/10.3390/jmse12050743 - 29 Apr 2024
Cited by 13 | Viewed by 4676
Abstract
Within the context of global initiatives to address climate change, the shipping industry is facing increasingly intensified pressure to decarbonize. The industry is engaging in the exploration and implementation of greenhouse gas (GHG) emission reduction measures, including energy efficiency technologies and alternative fuels, [...] Read more.
Within the context of global initiatives to address climate change, the shipping industry is facing increasingly intensified pressure to decarbonize. The industry is engaging in the exploration and implementation of greenhouse gas (GHG) emission reduction measures, including energy efficiency technologies and alternative fuels, with the objective of accelerating the progression towards greenhouse gas mitigation. The application of various GHG emission reduction measures usually requires different levels of investment costs, and economic feasibility is a key factor influencing policy formulation and investment decisions. In this regard, this paper developed a cost-effective model for energy efficiency measures and alternative fuels based on the marginal abatement cost (MAC) methodology. This model can distinguish the differences between energy efficiency measures and alternative fuels in terms of Tank-to-Wake emissions and Well-to-Wake emissions in the GHG emission evaluation system. By taking typical ship types with significant emission contributions as study cases, i.e., bulk carriers (61–63K DWT), container ships (8000 TEU), product tankers (115K DWT), crude oil tankers (315–320K DWT), and Ro-Ro passenger ferries (3500 DWT), the GHG abatement cost-effective performance of major categories of measures such as operational measures, technical measures, renewable energy sources, and alternative fuels were calculated. According to the MAC results, the marginal abatement cost curves were plotted based on the ranking of energy efficiency measures and alternative fuels, respectively. The impacts of bunker fuel prices and carbon market prices on the cost-effectiveness were analyzed. The research results provided the GHG abatement potential of the integrated application of cost-effective energy efficiency measures, the cost-effectiveness ranking of alternative fuels, and the carbon emission price expected to bridge the price gap between alternative fuels and conventional bunker fuel. The presented methodology and conclusions can be used to assist shipping companies in selecting emission reduction measures, and to support maritime authorities in developing market-based measures. Full article
(This article belongs to the Special Issue Advanced Research on the Sustainable Maritime Transportation)
Show Figures

Figure 1

12 pages, 12148 KB  
Article
Naphtha Characterization (PIONA, Density, Distillation Curve and Sulfur Content): An Origin Comparison
by Aline Pioli Silva, Juliana Otavia Bahú, Renato Soccol, Leonardo Rodríguez-Urrego, William Stive Fajardo-Moreno, Hiram Moya, Jeffrey León-Pulido and Víktor Oswaldo Cárdenas Concha
Energies 2023, 16(8), 3568; https://doi.org/10.3390/en16083568 - 20 Apr 2023
Cited by 10 | Viewed by 12971
Abstract
Naphtha is an important distillation product of crude oil, and is used as a raw material for first-generation products such as ethylene, propylene, gasoline, xylene (BTX), and others. However, due to the different sources of crude oil, differences in naphtha composition impact the [...] Read more.
Naphtha is an important distillation product of crude oil, and is used as a raw material for first-generation products such as ethylene, propylene, gasoline, xylene (BTX), and others. However, due to the different sources of crude oil, differences in naphtha composition impact the quality of conversion processes. Parameters such as pressure, charge flow, and temperature need to be adjusted for conversion efficiency. This work aims to compare naphtha samples from different origins, through the analysis of distillation curve (ASTM D86), density (ASTM D4052), total sulfur (ASTM D4294), and n-paraffins, iso-paraffins, olefins, naphthene, and aromatics (PIONA, ASTM D5134). Among these parameters evaluated in naphtha, the ones that showed the greatest correlation with the type of oil and its origin was the amount of total sulfur, number of aromatics, and paraffins. The three imported evaluated naphtha presented values greater than 200 mg/kg of total sulfur, aromatics above 9%w, and paraffins (P + I) below 76%w, while the national naphtha presented sulfur contents of at most 141 mg/kg, aromatics below 7%w, and paraffins (P + I) above 78%w. Finally, the study of this type of hydrocarbon enables the understanding of the needs of Latin American refineries and the world in relation to its treatment. National petrochemical companies have more difficulty in processing this product, causing an increase in naphtha importation by 108.51% from 2020/2021 in Brazil. Given this scenario, the Brazilian government should invest more in its petrochemical plants to reduce these imports, which, in the long term, would have a positive impact on the quality and value of naphtha byproducts. Full article
Show Figures

Figure 1

14 pages, 290 KB  
Article
Knowledge Discovery to Support WTI Crude Oil Price Risk Management
by Radosław Puka, Bartosz Łamasz, Iwona Skalna, Beata Basiura and Jerzy Duda
Energies 2023, 16(8), 3486; https://doi.org/10.3390/en16083486 - 17 Apr 2023
Cited by 2 | Viewed by 2425
Abstract
The high volatility of commodity prices and various problems that the energy sector has to deal with in the era of COVID-19 have significantly increased the risk of oil price changes. These changes are of the main concern of companies for which oil [...] Read more.
The high volatility of commodity prices and various problems that the energy sector has to deal with in the era of COVID-19 have significantly increased the risk of oil price changes. These changes are of the main concern of companies for which oil is the main input in the production process, and therefore oil price determines the production costs. The main goal of this paper is to discover decision rules for a buyer of American WTI (West Texas Intermediate) crude oil call options. The presented research uses factors characterizing the option price, such as implied volatility and option sensitivity factors (delta, gamma, vega, and theta, known as “Greeks”). The performed analysis covers the years 2008–2022 and options with an exercise period up to three months. The decision rules are discovered using association analysis and are evaluated in terms of the three investment efficiency indicators: total payoff, average payoff, and return on investment. The results show the existence of certain ranges of the analyzed parameters for which the mentioned efficiency indicators reached particularly high values. The relationships discovered and recorded in the form of decision rules can be effectively used or adapted by practitioners to support their decisions in oil price risk management. Full article
Show Figures

Figure 1

19 pages, 4664 KB  
Article
Update on Risk Criteria for Crude Oil Tanker Fleet
by Peter Vidmar and Marko Perkovič
J. Mar. Sci. Eng. 2023, 11(4), 695; https://doi.org/10.3390/jmse11040695 - 24 Mar 2023
Cited by 4 | Viewed by 5656
Abstract
In recent years, the maritime trade of crude oil has suffered notable perturbations caused by the unbalanced relationship between supply and demand. The COVID-19 pandemic caused a drop in oil consumption in 2019, followed by a reduction in production in 2020. The seaborne [...] Read more.
In recent years, the maritime trade of crude oil has suffered notable perturbations caused by the unbalanced relationship between supply and demand. The COVID-19 pandemic caused a drop in oil consumption in 2019, followed by a reduction in production in 2020. The seaborne transport of oil accounts for approximately 50–60% of all crude oil in world production. The crude oil market is a crucial regulator of the global economy and instabilities in this market have noticeable effects on collective risks. The immediate risks that the society see are the changes in the cost of living, which are followed by political uncertainties. Less visible are the risks that these uncertainties have on shipping companies and the level of management stability they have to maintain in order to keep seagoing safe. This paper presents an update on the overall state of risk management for the crude oil tanker fleet, evidenced by EMSA and other international marine organisations. The previous paper, entitled Safety Assessment of Crude Oil Tankers, which applied the methodology of the Formal Safety Assessment (FSA), was published in 2018 and covered the historical data related to the fleet size, accident reports, amount of oil spilled on sea and the economic value of the crude oil transport business. The particular focus of this paper is on the evolution of the risk acceptance criteria over the years and the difference in the predictions from 2018 to the present day. The effects of the pandemic on crude oil shipping are discussed through the changes in the risks. Three of them are analysed: PLL (potential loss of lives), PLC (potential loss of containment) and PLP (potential loss of property). The representation of the risk applies the F-N curves among the risk acceptance criteria lines observed for different tanker sizes. Among the three risks, the paper exposes the vulnerability of the loss of containment risk, where the strong economic impact of the oil trade outweighs the environmental concerns. In relation to the PLC, the paper proposes the approach of relating the oil spill acceptability with the spill quantity and ship revenue instead of to the cost of cleaning or the cost of environment recovery. Full article
(This article belongs to the Special Issue Sustainable and Safe Maritime Transportation)
Show Figures

Figure 1

25 pages, 3198 KB  
Article
Screening and Investigation on Inhibition of Sediment Formation in a Kuwait Light Crude Oil by Commercial Additives with Some Guidelines for Field Applications
by A. Qubian, A. S. Abbas, N. Al-Khedhair, J. F. Peres, D. Stratiev, I. Shishkova, R. Nikolova, V. Toteva and M. R. Riazi
Processes 2023, 11(3), 818; https://doi.org/10.3390/pr11030818 - 9 Mar 2023
Cited by 3 | Viewed by 2886
Abstract
The precipitation of asphaltene and waxes occurs when crude oil characteristics change as a consequence of pressure, temperature variations, and/or chemical modifications, etc. The costs associated with the cleaning of deposition on the production equipment and the loss of profit opportunities can go [...] Read more.
The precipitation of asphaltene and waxes occurs when crude oil characteristics change as a consequence of pressure, temperature variations, and/or chemical modifications, etc. The costs associated with the cleaning of deposition on the production equipment and the loss of profit opportunities can go beyond hundreds of millions of USD. Thus, there is a strong incentive to search for ways to mitigate deposit formation during the crude production process. A light crude bottom hole fluid sample from a deep well with an asphaltene deposition problem was analyzed in the laboratory. Basic data on density, viscosity, bubble point, GOR, and asphaltene onset pressure were measured at a PVT laboratory. Asphaltene characterization, as a prescreening for appropriate inhibitors, has been conducted using asphaltene phase diagrams (APD). The APD generated from two developed software programs in both Matlab and Excel codes were favorably compared with the phase behavior of other oil samples available in the literature and has shown to be an excellent match. Various test methods were used to demonstrate the asphaltene instability of the oil samples. Eleven chemical inhibitors from five global companies were screened for testing to inhibit the precipitation. The optimum concentration and the amount of reduction in precipitation were determined for all of these chemicals to identify the most suitable chemicals. Finally, some recommendations are given for the field application of chemicals. Full article
Show Figures

Figure 1

12 pages, 472 KB  
Article
Financial and Economic Stability of Energy Sector Enterprises as a Condition for Poland’s Energy Security—Legal and Economic Aspects
by Adam Zając, Rafał Balina and Dariusz Kowalski
Energies 2023, 16(3), 1442; https://doi.org/10.3390/en16031442 - 1 Feb 2023
Cited by 11 | Viewed by 2666
Abstract
The energy security of each country is one of the main factors of its proper functioning. Currently, in the era of problems related to energy security resulting from, among other things, the war in Ukraine, this topic is particularly important. This article presents [...] Read more.
The energy security of each country is one of the main factors of its proper functioning. Currently, in the era of problems related to energy security resulting from, among other things, the war in Ukraine, this topic is particularly important. This article presents issues related to Poland’s energy security, understood as the financial and economic stability of enterprises operating in the energy industry. This stability is considered in two aspects: macroeconomic, where the focus is mainly on the aspect of state intervention in market processes; and microeconomic, where factors determining the financial security of energy enterprises were identified, including internal and external factors affecting the functioning of these entities. In order to achieve the assumed research goals, the analysis of the indicated problems was based on non-reactive research, consisting in the assessment of the available information. It included studies of normative acts, official statistical data, industry reports and analyses, as well as data obtained in the form of a public information request. Two basic research methods were used in the work—dogmatic–legal and comparative analyses. The identification of factors affecting the security of companies in the sector was carried out on the basis of data on the entire energy sector in Poland for the years 2015–2021 on a semi-annual basis. Vector-autoregressive models were used for the analysis. As a result of the analyses, it was established that market failures and public safety are the premises justifying the public financing of enterprises in the electricity generation, transmission, distribution and trade sectors. At the same time, the conducted research showed that the level of financial security of energy enterprises in Poland was affected by the ratio of the value of goods and materials sold to net sales revenue, as well as the level of EBIT (earnings before deducting interest and taxes) margin, and among external factors, the level of GDP (gross domestic product), CPI (consumer price index) and Crude Oil were important. Full article
Show Figures

Figure 1

22 pages, 2678 KB  
Review
Mitigation and Remediation Technologies of Waxy Crude Oils’ Deposition within Transportation Pipelines: A Review
by Marwa R. Elkatory, Emad A. Soliman, Ahmed El Nemr, Mohamed A. Hassaan, Safaa Ragab, Mohamed A. El-Nemr and Antonio Pantaleo
Polymers 2022, 14(16), 3231; https://doi.org/10.3390/polym14163231 - 9 Aug 2022
Cited by 47 | Viewed by 6444
Abstract
Deposition of wax is considered one of the most significant culprits in transporting petroleum crude oils, particularly at low temperatures. When lowering pressure and temperature during the flow of crude oil, the micelle structure of the crude oil is destabilized, allowing oil viscosity [...] Read more.
Deposition of wax is considered one of the most significant culprits in transporting petroleum crude oils, particularly at low temperatures. When lowering pressure and temperature during the flow of crude oil, the micelle structure of the crude oil is destabilized, allowing oil viscosity to increase and precipitating paraffin (wax) in the well tubulars and pipeline, which increase the complexity of this culprit. These deposited substances can lead to the plugging of production and flow lines, causing a decline in oil production and, subsequently, bulk economic risks for the oil companies. Hence, various approaches have been commercially employed to prevent or remediate wax deposition. However, further research is still going on to develop more efficient techniques. These techniques can be categorized into chemical, physical, and biological ones and hybridized or combined techniques that apply one or more of these techniques. This review focused on all these technologies and the advantages and disadvantages of these technologies. Full article
(This article belongs to the Special Issue Polymer-Based Materials for Oil Spill Recovery and Management)
Show Figures

Figure 1

18 pages, 4223 KB  
Article
Optimization of the Oxidative Coupling of Methane Process for Ethylene Production
by Raed Alkathiri, Ali Alshamrani, Irfan Wazeer, Mourad Boumaza and Mohamed K. Hadj-Kali
Processes 2022, 10(6), 1085; https://doi.org/10.3390/pr10061085 - 29 May 2022
Cited by 7 | Viewed by 6951
Abstract
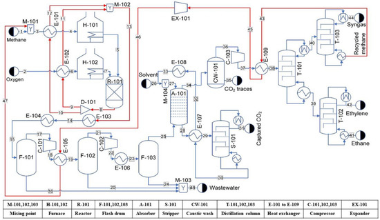
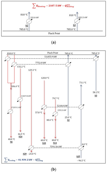
The oxidative coupling of methane (OCM) process is considered an intriguing route for the production of ethylene, one of the most demanded petrochemical products on the market. Ethylene can be produced by various methods, but the most widely used is the steam cracking [...] Read more.
The oxidative coupling of methane (OCM) process is considered an intriguing route for the production of ethylene, one of the most demanded petrochemical products on the market. Ethylene can be produced by various methods, but the most widely used is the steam cracking process. However, due to the current instability of the crude oil market and the shale gas revolution, the production of olefins from natural gas has opened a new path for companies to mitigate the high demand for crude oil while utilizing an abundant amount of natural gas. In this work, the OCM process was compared with other existing processes, and the process was simulated using Aspen HYSYS. The flowsheet was divided into four sections, namely (i) the reaction section, (ii) the water removal section, (iii) the carbon dioxide capture section, and (iv) the ethylene purification section. Each section was thoroughly discussed, and the heat integration of the process was performed to ensure maximum energy utilization. The heat exchanger network was constructed, and the results show that the heating utility can be reduced by more than 95% (from 76567 kW to 2107.5 kW) and the cooling utility can be reduced by more than 60% (from 116398 kW to 41939.2 kW) at an optimum minimum temperature difference of 25 °C. In addition, a case study on the recovery of the high exothermic heat of reaction for power production shows that 16.68 MW can be produced through the cycle, which can cover the total cost of compression. Full article
Show Figures

Figure 1

13 pages, 612 KB  
Article
Chemical vs. Enzymatic Refining to Produce Peanut Oil for Edible Use or to Obtain a Sustainable and Cost-Effective Protector for Stored Grains against Sitophilus zeamais (Coleoptera: Curculionidae)
by Monica Macaluso, Priscilla Farina, Linda Rossi, Alessandro Bianchi, Francesca Venturi, Rodrigo Daniel Chiriboga Ortega, Stefano Bedini, Barbara Conti, Luca Guidi and Angela Zinnai
Foods 2022, 11(9), 1224; https://doi.org/10.3390/foods11091224 - 24 Apr 2022
Cited by 5 | Viewed by 3746
Abstract
Among the various existing techniques, enzymatic degumming represents a process that is establishing itself as a valid alternative to the more classic chemical processes. Moreover, vegetable oils of various origins have been gaining more consideration as sustainable and affordable protectants for cereals and [...] Read more.
Among the various existing techniques, enzymatic degumming represents a process that is establishing itself as a valid alternative to the more classic chemical processes. Moreover, vegetable oils of various origins have been gaining more consideration as sustainable and affordable protectants for cereals and pulses against the attack of several insect pests. Sitophilus zeamais (Motschulsky) (Coleoptera: Curculionidae) is one of the key pests of cereal crops in the field and in stored and processed cereal products. Based on these highlighted issues, the overall aim of this research was twofold: (i) firstly, the effectiveness of the enzymatic degumming process was evaluated through the use of three different enzymes in order to verify the possible industrial application within the SALOV company as an alternative to the conventional chemical process; (ii) in a second phase, the possible use of the innovative refined oils was explored for sustainable stored grain protection towards S. zeamais. The results obtained confirm the strong possibility of applying the enzymatic process, which is innovative and, in a chemical way, more sustainable than the classical one. Regarding the toxicity towards S. zeamais, the crude peanut oil and the chemically refined peanut oil had lower LC50 values (1.836 and 1.372 g kg−1, respectively) than the oils rectified through enzymatic degumming (LC50 from 2.453 to 4.076 g kg−1), and, therefore, they can be suggested as sustainable stored grain protectants. Full article
Show Figures

Graphical abstract

14 pages, 2373 KB  
Article
Investigation of Petroleum Hydrocarbon Fingerprints of Water and Sediment Samples of the Nestos River Estuary in Northern Greece
by Sophia Mitkidou, Nikolaos Kokkinos, Elissavet Emmanouilidou, Yusuf Yohannah, Thomas Spanos, Christina Chatzichristou and Antoaneta Ene
Appl. Sci. 2022, 12(3), 1636; https://doi.org/10.3390/app12031636 - 4 Feb 2022
Cited by 4 | Viewed by 4924
Abstract
The oil and gas industry is definitely considered the main contributor in the energy sector, acting as the lifeblood of our planet. However, environmental contamination by crude oil and petroleum products due to anthropogenic activities is of great concern. Nestos River springs from [...] Read more.
The oil and gas industry is definitely considered the main contributor in the energy sector, acting as the lifeblood of our planet. However, environmental contamination by crude oil and petroleum products due to anthropogenic activities is of great concern. Nestos River springs from Bulgaria and has a total length of 234 km, from which 135 km belong on Greek land. It is globally recognized as nature’s miracle accommodating a variety of habitats, flora, and fauna species at the deltaic area protected by the RAMSAR Convention. In the current study, water and sediment samples from three different sites along the river course and other six sites of the delta region and the surrounding sea area were selected in order to investigate the potential environmental impact of the nearby oil and gas industry in the Prinos-Kavala basin that operates over 40 years. The samples were analyzed by fingerprinting techniques using gas chromatography-mass spectrometry. Crude oil samples and different petroleum products were also analyzed to disclose specific markers (biomarkers) that characterize the different sources of oil spills. The analytical data revealed that the distribution of biomarkers is a valuable tool in oil spill identification as well as in their correlation to suspected sources. Extract ion chromatograms of the reference samples showed significant differences in the distribution of n-alkane, isoprenoid, sterane, triterpane, and dibenzothiophene compounds. The results on the analyzed water and sediment samples bared no evidence of environmental hazards associated with the hydrocarbon exploration and production activities of the neighboring oil and gas company. Full article
(This article belongs to the Special Issue Monitoring and Analysis of Environmental Pollution)
Show Figures

Figure 1

17 pages, 685 KB  
Article
HAZOP Analysis in Terms of Safety Operations Processes for Oil Production Units: A Case Study
by Artur de J. Penelas and José C. M. Pires
Appl. Sci. 2021, 11(21), 10210; https://doi.org/10.3390/app112110210 - 31 Oct 2021
Cited by 23 | Viewed by 24637
Abstract
The Hazard and Operability Study (HAZOP) methodology is considered one of the most effective techniques for risk analysis, developed fundamentally to provide regular processes with reduced risks that aim to guarantee the safety of activities and the operability of the production units. The [...] Read more.
The Hazard and Operability Study (HAZOP) methodology is considered one of the most effective techniques for risk analysis, developed fundamentally to provide regular processes with reduced risks that aim to guarantee the safety of activities and the operability of the production units. The study aims to apply the HAZOP methodology in process and safety operations in the oil production industry. A crude oil production unit was divided into smaller sections that were analysed. By applying the HAZOP methodology, 71 possibilities of relevant risks were identified. The environmental, health and economic impacts were estimated to establish safeguard priorities for them. The application of this methodology and the defined safeguards generated 47 recommendations to mitigate the detected problems. The study contributions were to demonstrate the efficacies of HAZOP methodology to identify potential hazards and evaluate the potential hazards obtained for malfunctioning of equipment and property in terms of the resultant impacts either new or existing process facilities, and as a useful tool to provide essential knowledge for the companies’ leaders, decision-maker, and operations managers. Full article
Show Figures

Figure 1

10 pages, 924 KB  
Review
Controversy over the Use of “Shade Covers” to Avoid Water Evaporation in Water Reservoirs
by Rosa María Martínez-Espinosa
Sustainability 2021, 13(20), 11234; https://doi.org/10.3390/su132011234 - 12 Oct 2021
Cited by 7 | Viewed by 9754
Abstract
Water scarcity and sustainability are main current concerns affecting billions of people worldwide. Apart from policies designed to guarantee water supply, technologies and procedures have been developed to optimize the uses of water and water recycling as well as to minimize water scarcity. [...] Read more.
Water scarcity and sustainability are main current concerns affecting billions of people worldwide. Apart from policies designed to guarantee water supply, technologies and procedures have been developed to optimize the uses of water and water recycling as well as to minimize water scarcity. Among these technologies, those based on the use of bioinspired fibres, membranes, nanomaterials, liquid-liquid extraction methods using ionic liquids or approaches involving plants or microbes have been successfully carried out. One of the main problems associated with most of these technologies is the high cost of their implementation and maintenance. Consequently, other cheaper strategies have been explored, such as the use of shade covers. The objective of this work is to summarize the most recent findings on the use of shade covers (suspended shade cloth covers and shade objects) on water reservoirs, mainly agricultural water reservoirs (AWRs). Reflections on the investment-benefit relationship of this technological proposal are also herein discussed. Apart from traditional shade cloth clover, more recently, other covers like shade balls/squares/hexagons (shady objects) have also been proposed as promising approaches to save water and keep its quality. However, the manufacturing of shady objects, mainly made of polyethylene plastic, results in: (i) high cost (high energy cost and use of raw materials like crude oil and natural gas); (ii) significant production of residues, and (iii) visual environmental pollution. The main conclusion reached from this review is that the controversy over the use of shade covers continues in the spotlight of scientists, water managers, and related companies; although this approach saves water and prevents water quality deterioration, a large number of recalcitrant residues are produced, not only during their production, but also when they must be replaced due to deterioration. Full article
Show Figures

Figure 1

14 pages, 2500 KB  
Article
Canadian Oil Sands Extraction and Upgrading: A Synthesis of the Data on Energy Consumption, CO2 Emissions, and Supply Costs
by Rui Xing, Diego V. Chiappori, Evan J. Arbuckle, Matthew T. Binsted and Evan G. R. Davies
Energies 2021, 14(19), 6374; https://doi.org/10.3390/en14196374 - 5 Oct 2021
Cited by 5 | Viewed by 4127
Abstract
As Canadian crude bitumen production from oil sands has increased in recent decades, the nation’s oil and gas industry has become a significant contributor to national greenhouse gas emissions. Canada has developed carbon emission reduction targets to meet its Nationally Determined Contributions and [...] Read more.
As Canadian crude bitumen production from oil sands has increased in recent decades, the nation’s oil and gas industry has become a significant contributor to national greenhouse gas emissions. Canada has developed carbon emission reduction targets to meet its Nationally Determined Contributions and Mid-Century Strategy goals. A detailed profile of energy consumption pathways in the oil sands industry is necessary to identify potential areas of improvement and to monitor progress toward meeting emissions reduction targets. Much of the existing literature for oil sands modeling provides input assumptions with different technological boundaries. For a set of oil sands extraction and upgrading technologies, this study first reviews the literature and then quantifies energy input requirements, CO2 emissions, and operating costs for a set of consistent technological boundaries and energy units. Summary results refer to requirements and costs at the production facility, excluding transportation and blending costs. An energy system diagram of oil sands production that matches these boundaries is provided, which can be used by integrated assessment models, oil sands companies, and government ministries to evaluate the present and future energy consumption and emissions pathways of the oil sands industry. Full article
(This article belongs to the Section B3: Carbon Emission and Utilization)
Show Figures

Figure 1

Back to TopTop