Sign in to use this feature.

Years

Between: -

Subjects

remove_circle_outline
remove_circle_outline
remove_circle_outline
remove_circle_outline
remove_circle_outline
remove_circle_outline
remove_circle_outline
remove_circle_outline
remove_circle_outline

Journals

remove_circle_outline
remove_circle_outline
remove_circle_outline
remove_circle_outline
remove_circle_outline
remove_circle_outline

Article Types

Countries / Regions

remove_circle_outline
remove_circle_outline
remove_circle_outline
remove_circle_outline
remove_circle_outline

Search Results (251)

Search Parameters:
Keywords = cross-neutralizing activity

Order results
Result details
Results per page
Select all
Export citation of selected articles as:
19 pages, 5184 KB  
Article
Heterologous Sequential mRNA Vaccination of Indian Rhesus Macaques Elicits Broad Binding and Neutralizing Antibody Responses Against Diverse Henipaviruses
by Thomas B. Voigt, Noor Ghosh, Brandon C. Rosen, Taylor Newbolt, Johan J. Louw, Aaron Yrizarry-Medina, Christakis Panayiotou, Jack T. Mauter, Giovana de Figueiredo Godoy, Joshua Terao, Eva G. Rakasz, Matthew R. Reynolds, Dawn M. Dudley, David I. Watkins and Michael J. Ricciardi
Viruses 2026, 18(5), 487; https://doi.org/10.3390/v18050487 - 23 Apr 2026
Viewed by 88
Abstract
Henipaviruses (HNVs), including Nipah virus (NiV) and Hendra virus (HeV), are highly pathogenic and often lethal zoonotic viruses with broad species tropism and no approved human vaccines. The emergence of genetically divergent HNVs—including Ghana virus (GhV), Langya virus (LayV), and Mojiang virus (MojV)—emphasizes [...] Read more.
Henipaviruses (HNVs), including Nipah virus (NiV) and Hendra virus (HeV), are highly pathogenic and often lethal zoonotic viruses with broad species tropism and no approved human vaccines. The emergence of genetically divergent HNVs—including Ghana virus (GhV), Langya virus (LayV), and Mojiang virus (MojV)—emphasizes the need for broadly protective countermeasures. Here, we evaluated the antibody (Ab) responses to sequential mRNA vaccines encoding the membrane-bound attachment glycoprotein (gG) from NiV, GhV, and/or LayV in a pilot study with Indian rhesus macaques. Serum binding Ab responses were quantified by ELISA against five soluble gG antigens (NiV, HeV, GhV, LayV, MojV). Functional activity was assessed by neutralization assays using NiV, HeV, and GhV pseudoviruses, and by receptor-blocking ELISA. Sequential vaccination induced high-titer IgG binding against all five HNV gGs with increasing breadth after each dose. Pan-genus regimens elicited moderate neutralizing Ab titers against NiV, HeV, and GhV, whereas the NiV-only regimen elicited potent but narrow neutralization against NiV and HeV. Conversely, the GhV-LayV-GhV regimen elicited strong binding to GhV, LayV, and MojV gG and robust neutralization of GhV pseudovirus, but limited cross-reactivity to NiV and HeV. In this pilot study, we demonstrated that mRNA vaccination can elicit broadly reactive binding and neutralizing Ab responses across phylogenetically distant HNVs. Additionally, we show GhV pseudovirus neutralization for the first time. Collectively, these data provide a foundation for the development of next-generation pan-genus HNV vaccines capable of mitigating future HNV outbreaks. Full article
(This article belongs to the Section Animal Viruses)
Show Figures

Figure 1

31 pages, 4593 KB  
Systematic Review
Vegetation Carbon Stock Estimation Using Remote Sensing: A Bibliometric and Critical Review
by Xiaoxiao Min, Mohd Johari Mohd Yusof, Luxin Fan and Sreetheran Maruthaveeran
Forests 2026, 17(4), 503; https://doi.org/10.3390/f17040503 - 18 Apr 2026
Viewed by 321
Abstract
Vegetation carbon stock is a key component of the terrestrial carbon cycle and supports climate-change mitigation and carbon-neutrality strategies. While field inventories provide accurate references, they are constrained by cost and limited scalability, motivating the rapid adoption of remote sensing for large-scale spatial [...] Read more.
Vegetation carbon stock is a key component of the terrestrial carbon cycle and supports climate-change mitigation and carbon-neutrality strategies. While field inventories provide accurate references, they are constrained by cost and limited scalability, motivating the rapid adoption of remote sensing for large-scale spatial estimation and mapping. However, the literature lacks a consolidated bibliometric and critical synthesis focused on above-ground vegetation carbon stock estimation. Therefore, this review aims to provide a quantitative overview of publication trends, synthesise methodological developments, and identify key research gaps in remote-sensing-based above-ground vegetation carbon stock estimation. A total of 1825 Web of Science records (2015–2024) were retrieved, of which 763 were included for bibliometric mapping using VOSviewer version 1.6.20 and CiteSpace version 6.3.R2, complemented by a critical review of 32 high-quality studies. Results indicate a shift from passive optical and single-index approaches toward active sensing and multi-sensor, multi-platform integration, alongside broad uptake of machine learning and an emerging dominance of deep learning for nonlinear modelling and feature learning. Research attention is expanding beyond forests to non-forest ecosystems, yet challenges persist in spatial resolution, validation data availability, and cross-biome generalizability. This review summarizes methodological trajectories and identifies priorities for robust, transferable above-ground carbon estimation. Full article
(This article belongs to the Section Forest Inventory, Modeling and Remote Sensing)
Show Figures

Figure 1

16 pages, 3597 KB  
Article
Comparative Study on the Performance and Hydration Mechanism of Coal Gangue Cementitious Materials with Different Alkali Activators
by Chao Geng, Yajie Gao, Quanming Li, Zongyuan Mao, Xianfeng Shi, Wei Li, Yajie Wang, Cheng Chen, Hong Zhang and Yukai Wang
Materials 2026, 19(8), 1631; https://doi.org/10.3390/ma19081631 - 18 Apr 2026
Viewed by 125
Abstract
Coal gangue (CG) ranks among China’s most significant industrial solid by-products. In response to China’s carbon neutrality commitments and the growing emphasis on resource recycling, finding effective ways to valorize CG has emerged as a pressing concern. Based on the mineral composition and [...] Read more.
Coal gangue (CG) ranks among China’s most significant industrial solid by-products. In response to China’s carbon neutrality commitments and the growing emphasis on resource recycling, finding effective ways to valorize CG has emerged as a pressing concern. Based on the mineral composition and chemical composition characteristics of CG, this study systematically investigated the enhancement effects of three alkali activators (Na2SiO3, NaOH, and Ca(OH)2) on the cementitious properties of CG. Through different dosage and compressive strength tests, the efficiency ranking of the three activators was determined as follows: Na2SiO3 > Ca(OH)2 > NaOH. A 10% Na2SiO3 dosage combined with 28-day curing was identified as the optimal condition for achieving sufficient reaction and structural densification. Under these conditions, the compressive strength of CG cementitious material reached 6.4 MPa, representing an increase of 190.9% compared to the blank group (2.2 MPa), significantly superior to Ca(OH)2 (69.55%) and NaOH (62.27%). X-ray diffraction (XRD) and scanning electron microscopy-energy dispersive spectroscopy (SEM-EDS) analyses revealed that alkali activators function primarily by disrupting the crystalline framework of CG, promoting the cross-linking polymerization of silicon–aluminum monomers to generate dense cementitious products, thereby improving material performance. The Na2SiO3 is attributed to its “dual activation effect”, providing OH to create an alkaline environment while supplying reactive silicate ions (SiO32−) to accelerate N-A-S-H gel and C-A-S-H gel formation. These findings offer guidance for optimizing CG-based cementitious formulations for formula optimization and large-scale utilization of CG cementitious materials. Full article
(This article belongs to the Section Construction and Building Materials)
Show Figures

Figure 1

21 pages, 1086 KB  
Article
The Effects of Past COVID-19 and Vaccination on Antibody Levels, Cellular Immunity, and Cytokine Production by Peripheral Blood Mononuclear Cells
by Yulia A. Desheva, Tatiana V. Gupalova, Polina A. Kudar, Galina F. Leontieva, Igor V. Kudryavtsev, Andrey S. Trulioff, Danila S. Guzenkov, Victoria A. Matyushenko, Elena A. Bormotova, Daniil D. Sokolovsky, Georgy A. Matveev, Boris P. Nikolaev and Alexander N. Suvorov
Biomedicines 2026, 14(4), 923; https://doi.org/10.3390/biomedicines14040923 - 17 Apr 2026
Viewed by 248
Abstract
Background/Objective: This study is a cross-sectional investigation of long-term immune responses measured at different time intervals after COVID-19 infections, vaccinations, or combined exposure. The focus is on immune reactivity against recombinant spike (S) and nucleocapsid (N) protein antigens. Materials and Methods: Serum antibody [...] Read more.
Background/Objective: This study is a cross-sectional investigation of long-term immune responses measured at different time intervals after COVID-19 infections, vaccinations, or combined exposure. The focus is on immune reactivity against recombinant spike (S) and nucleocapsid (N) protein antigens. Materials and Methods: Serum antibody levels were assessed up to four to four and a half years after infection or immunization, including virus-specific immunoglobulin G (IgG), IgA and IgM antibodies, as well as neutralizing antibodies against the S-protein. Cellular immunity was assessed by analyzing peripheral blood mononuclear cells (PBMC; n = 43 in first cohort, n = 32 in second cohort), including T-helper memory and cytotoxic subsets, and cytokine production after in vitro stimulation with recombinant SARS-CoV-2 proteins. A multiplex cytokine assay was used to analyze effector and regulatory immune responses. Results: Virus-specific IgG antibodies persisted for years after exposure to SARS-CoV-2, with IgG against the receptor-binding domain (RBD) correlating most strongly with neutralizing activity. Vaccinated individuals demonstrated higher IgA responses, whereas antibodies to the N-protein were associated with previous infection. No IgM antibodies were detected in any subjects, suggesting an immune response based on memory rather than ongoing infection. PBMCs from individuals with a history of both COVID-19 exposure and vaccination exhibited enhanced responsiveness, characterized by increased frequencies of memory T cells compared to vaccination alone. Stimulating with the S-protein induces higher cytokine production, including IFN-gamma, TNF-alfa, and IL-12(p70), compared with stimulation by the N-protein. Cytokines such as IL-10 and TGF-beta are also elevated, suggesting immune regulation rather than persistent inflammation. Conclusions: SARS-CoV-2 infection and vaccination are associated with persistent humoral and cellular immune responses detectable several years after exposure. Individuals with hybrid immunity exhibit broader and functionally enhanced immune reactivity, indicating more robust long-term immune memory. Future studies should focus on the long-term consequences of hybrid immunity and optimize other vaccine strategies, including recombinant antigen vaccines. Full article
(This article belongs to the Section Molecular and Translational Medicine)
13 pages, 2166 KB  
Article
Evaluating Neutralizing Antibody Titers by Recombinant Feline Calicivirus with Heterologous Capsid Protein VP1
by Yang Wang, Wei Lin, Yue Zhang, Hongling He, Yueming Wang, Saisai Li, Qiuyuan Zhang, Shile Huang, Jun Luo and Xiaofeng Guo
Animals 2026, 16(8), 1237; https://doi.org/10.3390/ani16081237 - 17 Apr 2026
Viewed by 155
Abstract
Feline calicivirus (FCV) is a major pathogen that threatens feline health worldwide. Its global prevalence, extensive genetic variability, and limited cross-protection among strains present significant challenges for vaccine development. In this study, an infectious clone of the FCV-GDJM202201 strain was constructed using the [...] Read more.
Feline calicivirus (FCV) is a major pathogen that threatens feline health worldwide. Its global prevalence, extensive genetic variability, and limited cross-protection among strains present significant challenges for vaccine development. In this study, an infectious clone of the FCV-GDJM202201 strain was constructed using the eukaryotic expression plasmid pcDNA3.1 under the control of the cytomegalovirus (CMV) promoter. The rescued virus, rGDJM-A4822T, exhibited growth kinetics comparable to those of the parental strain in vitro. Subsequently, two recombinant viruses, rGDJM-VP1JL and rGDJM-VP1SH, were generated by replacing the VP1 gene in the GDJM202201 backbone with those from heterologous FCV strains. Notably, these recombinant viruses exhibited reduced viral titers compared to rGDJM-A4822T. Finally, neutralization assays revealed differential neutralizing antibody titers among the recombinant FCVs, with rGDJM-A4822T inducing higher neutralizing antibody titers and cross-neutralizing activity. Collectively, this study establishes an FCV infectious clone that can be used to rescue recombinant viruses carrying heterologous VP1 proteins and to evaluate neutralizing antibody responses. Full article
(This article belongs to the Section Companion Animals)
18 pages, 2670 KB  
Article
Differential Hematotoxic Activity of Southeast Asian Pit Viper Venoms: The Cross-Neutralizing Effect of Available Antivenoms
by Dollapak Apipongrat, Muhamad Rusdi Ahmad Rusmili, Kornkanok Thapanasopon, Khatsophon Poonaya, Wittawat Chantkran and Janeyuth Chaisakul
Med. Sci. 2026, 14(2), 199; https://doi.org/10.3390/medsci14020199 - 14 Apr 2026
Viewed by 393
Abstract
Background/Objectives: Pit vipers (subfamily Crotalinae) are responsible for a large proportion of snakebite envenoming cases in Southeast Asia. Envenomation by these snakes commonly causes hematotoxic effects, including platelet dysfunction and coagulation disturbances. Although antivenom remains the mainstay of treatment, species-specific antivenoms are not [...] Read more.
Background/Objectives: Pit vipers (subfamily Crotalinae) are responsible for a large proportion of snakebite envenoming cases in Southeast Asia. Envenomation by these snakes commonly causes hematotoxic effects, including platelet dysfunction and coagulation disturbances. Although antivenom remains the mainstay of treatment, species-specific antivenoms are not available for several regional pit viper species. This study evaluated the hematotoxic activities of selected Southeast Asian pit viper venoms and the cross-neutralizing capacity of commercially available antivenoms. Methods: Venoms from five medically important pit viper species—Calloselasma rhodostoma, Trimeresurus albolabris, T. hageni, T. purpureomaculatus, and Tropidolaemus wagleri—were tested. Washed platelets and platelet-poor plasma obtained from healthy individuals (n = 10) were used to assess venom-induced platelet aggregation and coagulation, respectively. The neutralizing effects of three antivenoms including hemato polyvalent antivenom (HPAV), T. albolabris antivenom (TAAV), and C. rhodostoma antivenom (CRAV)—were examined in vitro. Results: All tested venoms induced in vitro platelet aggregation (%Max > 50%) and promoted plasma coagulation. At the manufacturer-recommended concentration, TAAV significantly cross-neutralized the hematotoxic effects of T. purpureomaculatus and T. hageni venoms (p < 0.0001) but failed to neutralize coagulation induced by T. wagleri. CRAV showed no cross-neutralization against arboreal pit viper venoms. In contrast, HPAV strongly inhibited platelet aggregation and coagulation induced by all tested venoms (p < 0.0001). Conclusions: These findings highlight the limited cross-neutralization capacity of monovalent antivenoms against arboreal pit viper hematotoxicity. In contrast, HPAV demonstrated broad cross-neutralizing activity and may represent a practical therapeutic option for Southeast Asian pit viper envenoming when species-specific antivenoms are unavailable. Full article
Show Figures

Figure 1

13 pages, 296 KB  
Article
Association of Participation in Warm-Up Exercises with Complications, Subsequent Injury Frequency, and Recovery Duration Among Athletes with a History of Injury: A Physical Activity Epidemiology Study Using Secondary Survey Data
by Eun-Hee Park, Daekeun Kwon and Jeonga Kwon
Medicina 2026, 62(4), 719; https://doi.org/10.3390/medicina62040719 - 9 Apr 2026
Viewed by 281
Abstract
Background and Objectives: Engaging in sports activities presents several benefits but also carries a risk of injury. Performing warm-up exercises may serve as a preventive measure against sports injuries. This study explored how participating in warm-up exercises is associated with complications, subsequent [...] Read more.
Background and Objectives: Engaging in sports activities presents several benefits but also carries a risk of injury. Performing warm-up exercises may serve as a preventive measure against sports injuries. This study explored how participating in warm-up exercises is associated with complications, subsequent injury frequency, and recovery duration among athletes with a history of sports injuries. Materials and Methods: In this study, we performed cross-sectional secondary analysis of data derived from the 2024 Sports Safety Accident Survey conducted by the Korea Sports Safety Foundation, which is a nationally administered survey based on a structured questionnaire. The survey, conducted from November 2024 to December 2024, targeted 10,000 athletes aged ≥12 years registered in 64 sports nationwide. We utilized the data of 6063 athletes who had experienced sports injuries. The collected data were analyzed using frequency analyses, chi-squared tests, and multivariate logistic regression analyses. This study was conducted as a physical activity epidemiology study to examine associations between warm-up exercise participation and injury outcomes. Results: The likelihood of complications was higher among those who responded “not really” or “neutral” regarding participation in warm-up exercises. The likelihood of injuries was higher among those who responded “neutral” or “somewhat”. Furthermore, the likelihood of prolonged recovery was higher among those who responded “not really”, “neutral”, or “somewhat”. Conclusions: Performing warm-up exercises is an essential measure for athletes with a history of injuries to safely engage in sports activities. Therefore, it is necessary to highlight the importance of warm-up exercises among athletes and to implement a safety management system to encourage consistent performance. Full article
(This article belongs to the Special Issue Sports Injuries: Prevention, Treatment and Rehabilitation)
19 pages, 15696 KB  
Article
From Phage Display to Yeast Secretion: Developing Fc-Fused Nanobodies Against Influenza Virus
by Mei Wang, Shujun Li, Yong Li, Xiaomei Xia, Yan Zhang, Ning Cao, Yuanfang Li, Yijia Liu, Sheng Zhang, Lilin Zhang and Jinhai Huang
Cells 2026, 15(8), 655; https://doi.org/10.3390/cells15080655 - 8 Apr 2026
Viewed by 502
Abstract
Avian influenza infections cause substantial economic losses in the poultry industry and raise public health concerns due to viral adaptation and cross-species transmission. The frequent antigenic drift of influenza viruses further complicates the prevention and treatment of avian respiratory infections. In this study, [...] Read more.
Avian influenza infections cause substantial economic losses in the poultry industry and raise public health concerns due to viral adaptation and cross-species transmission. The frequent antigenic drift of influenza viruses further complicates the prevention and treatment of avian respiratory infections. In this study, we generated high-affinity heavy-chain variable domain (VHH) nanobodies from naïve alpaca/camelid VHH libraries using phage display combined with H9N2 influenza A virus (IAV)-infected Madin-Darby Canine Kidney (MDCK) cells. Based on binding affinity and neutralization potential, we identified seven hemagglutinin (HA)-specific and two neuraminidase (NA)-specific VHHs. Molecular docking predicted the interaction sites of HA-specific VHHs (L1-2, L1-4, A5) and NA-specific VHHs (L1-3, L2-2), providing mechanistic insights. Notably, the three HA-specific VHHs (L1-2, L1-4, A5) showed cross-reactivity to representative HA subtypes (H1, H3, and influenza B), indicating recognition of conserved epitopes across divergent influenza strains. For the first time, these camelid nanobodies were fused to the chicken IgY Fc domain, and the expression cassette was integrated into the Saccharomyces cerevisiae genome, achieving a secretion yield of 15–20 mg/L of VHH-Fc antibodies. Experimental validation confirmed that the three HA-specific VHHs-Fc constructs effectively blocked viral infection, while the two NA-specific VHH-Fc constructs (L1-3, L2-2) inhibited NA activity, demonstrating the functional efficacy of the yeast-secreted VHH–IgY Fc platform. This novel IgY Fc fusion approach offers a scalable platform with enhanced stability, extended circulation potential, and applicability in poultry. Full article
Show Figures

Graphical abstract

16 pages, 2164 KB  
Article
Biometric Identification Under Different Emotions via EEG: A Deep Learning Approach
by Zhyar Abdalla Jamal and Azhin Tahir Sabir
Information 2026, 17(3), 305; https://doi.org/10.3390/info17030305 - 22 Mar 2026
Viewed by 368
Abstract
Electroencephalography (EEG) has attracted growing interest as a biometric modality because it reflects ongoing brain activity and is inherently difficult to counterfeit. At the same time, EEG signals are influenced by internal conditions such as emotions, which may affect identification stability, particularly when [...] Read more.
Electroencephalography (EEG) has attracted growing interest as a biometric modality because it reflects ongoing brain activity and is inherently difficult to counterfeit. At the same time, EEG signals are influenced by internal conditions such as emotions, which may affect identification stability, particularly when recordings are obtained using portable consumer-grade systems. This study examines how emotional states influence EEG-based biometric performance and evaluates deep learning architectures to determine an effective modeling approach for cross-emotion robustness. EEG data were collected from 65 participants using a 14-channel Emotiv EPOC X headset, with 54 subjects retained after self-reported emotional validation. Recordings were acquired under neutral, positive, and negative visual stimuli. To address variability associated with portable acquisition, preprocessing made use of the device’s internal signal quality metrics to select reliable segments, compensate for degraded regions, and reduce noise. Among the evaluated models, a Bidirectional Long Short-Term Memory (BiLSTM) network enhanced with Convolutional Block Attention Module (CBAM) and Multi-Head Self-Attention (MHSA) achieved highest performance in our experiments. The model was trained on neutral-state data and subsequently evaluated under emotional conditions. It reached 95.91% accuracy in the neutral condition and maintained high performance under positive (94.31%) and negative (92.99%) states. Despite a modest decline under negative stimuli, identification performance remained stable. These findings support the feasibility of robust EEG-based biometric authentication using consumer-grade devices in realistic settings. Full article
(This article belongs to the Section Biomedical Information and Health)
Show Figures

Graphical abstract

39 pages, 7178 KB  
Article
Deep-Learning-Derived Facial Electromyogram Signatures of Emotion in Immersive Virtual Reality (bWell): Exploring the Impact of Emotional, Cognitive, and Physical Demands
by Zohreh H. Meybodi, Francis Thibault, Budhachandra Khundrakpam, Gino De Luca, Jing Zhang, Joshua A. Granek and Nusrat Choudhury
Sensors 2026, 26(6), 1827; https://doi.org/10.3390/s26061827 - 13 Mar 2026
Viewed by 542
Abstract
Emotional and workload-related states unfold dynamically during immersive virtual reality (VR) experiences, yet reliable physiological modeling in such environments remains challenging. We investigated whether multi-channel facial electromyography (fEMG), combined with spatio-temporal deep learning, can (i) accurately classify calibrated facial expressions across participants and [...] Read more.
Emotional and workload-related states unfold dynamically during immersive virtual reality (VR) experiences, yet reliable physiological modeling in such environments remains challenging. We investigated whether multi-channel facial electromyography (fEMG), combined with spatio-temporal deep learning, can (i) accurately classify calibrated facial expressions across participants and (ii) transfer to spontaneous, task-elicited behavior in immersive VR. Twelve adults completed a calibration phase involving four intentional expressions (smile, frown, raised eyebrow, neutral), followed by VR scenes designed to elicit emotional, cognitive, physical, and dual task demands. After participant-level physiological normalization, a single shared Convolutional Neural Network–Temporal Convolutional Network (CNN–TCN) model was trained and evaluated using leave-one-participant-out (LOPO) validation. The model achieved strong cross-participant performance (Macro-F1 = 0.88 ± 0.13; ROC-AUC = 0.95 ± 0.06). When applied to unlabeled spontaneous VR task-elicited fEMG recordings, the trained model generated continuous expression classes. Derived static and temporal expression features showed scene-dependent modulation and False Discovery Rate (FDR)-surviving associations, primarily with perceived physical demand (NASA-TLX). The observed muscle activation patterns were physiologically plausible and aligned with Facial Action Coding System (FACS)-based interpretations of underlying muscle activity. These findings demonstrate that end-to-end spatio-temporal modeling of raw fEMG enables facial expression sensing in immersive VR using a single shared model following physiological normalization. The proposed framework bridges calibrated expression learning and spontaneous task-elicited behavior, supporting privacy-preserving, continuous and physiologically grounded monitoring in human-centered VR applications. Full article
(This article belongs to the Special Issue Emotion Recognition Based on Sensors (3rd Edition))
Show Figures

Figure 1

12 pages, 1039 KB  
Article
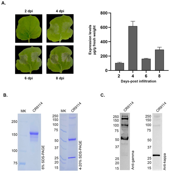
Plant-Produced Broadly Neutralizing Influenza Monoclonal Antibody CR9114 Exhibits Activity Against Heterologous Avian Influenza Viruses
by Janejira Jaratsittisin, Win Win Aung, Kaewta Rattanapisit, Pipob Suwanchaikasem, Wayu Matphong, Kanjana Srisutthisamphan, Nanchaya Wanasen, Samaporn Teeravechyan and Waranyoo Phoolcharoen
Vaccines 2026, 14(3), 222; https://doi.org/10.3390/vaccines14030222 - 28 Feb 2026
Viewed by 830
Abstract
Background: The continual emergence of antigenically drifted avian influenza viruses poses a persistent threat to global health and underscores the need for broadly protective approaches. Stem-directed monoclonal antibodies targeting conserved hemagglutinin (HA) epitopes are a promising strategy to address viral diversity. CR9114 is [...] Read more.
Background: The continual emergence of antigenically drifted avian influenza viruses poses a persistent threat to global health and underscores the need for broadly protective approaches. Stem-directed monoclonal antibodies targeting conserved hemagglutinin (HA) epitopes are a promising strategy to address viral diversity. CR9114 is a broadly neutralizing antibody previously reported to recognize a conserved HA stem region across influenza A and B viruses. Methods: CR9114 was transiently expressed in Nicotiana benthamiana and characterized for protein integrity, assembly, and glycosylation. Binding to recombinant hemagglutinin was assessed, and neutralizing activity was evaluated against antigenically distinct avian influenza A viruses using in vitro neutralization assays. Results: Plant-produced CR9114 was correctly assembled as a human IgG1 κ antibody and displayed a high-mannose glycosylation profile. The antibody showed strong binding to recombinant H5 hemagglutinin (Kd = 0.15 µg/mL) and potently neutralized recent avian influenza isolates, namely A/Jiangsu/NJ210/2023 (H5N1; NT50 = 1589) and A/Gansu/23277/2019 (H7N9; NT50 = 177), demonstrating cross-subtype neutralization despite known glycan-associated constraints in Group 2 viruses. Conclusions: These findings demonstrate that N. benthamiana is a viable platform for the rapid production of functional broadly neutralizing anti-influenza antibodies. The preserved activity of plant-produced CR9114 against contemporary avian influenza strains supports its continued evaluation as a broadly protective therapeutic candidate and highlights the potential of plant molecular pharming approaches to contribute to pandemic preparedness. Full article
(This article belongs to the Special Issue Vaccine Development for Influenza Virus: 2nd Edition)
Show Figures

Graphical abstract

42 pages, 2674 KB  
Review
Biopolymer-Modified Membranes for Sustainable MBRs: Surface-Chemistry Design Rules and Micropollutant Bioconversion Pathways
by Marcin H. Kudzin, Zdzisława Mrozińska and Renata Żyłła
Water 2026, 18(5), 571; https://doi.org/10.3390/w18050571 - 27 Feb 2026
Viewed by 364
Abstract
Membrane bioreactors (MBRs) exhibit highly variable removal efficiencies for pharmaceutical metabolites and organic micropollutants, even under similar operating conditions. Diclofenac and carbamazepine, for instance, show elimination rates that differ markedly across installations and studies. The membrane’s separation parameters—pore size, diameter, or structure—and the [...] Read more.
Membrane bioreactors (MBRs) exhibit highly variable removal efficiencies for pharmaceutical metabolites and organic micropollutants, even under similar operating conditions. Diclofenac and carbamazepine, for instance, show elimination rates that differ markedly across installations and studies. The membrane’s separation parameters—pore size, diameter, or structure—and the chemical nature of its material do not fully explain these differences. Instead, processes at the sludge–membrane interface, particularly sorption and biofilm-related interactions, appear to dominate. Recent studies indicate that MBR performance depends largely on events at the membrane surface: microbial adhesion mechanisms, biofilm development, and community organization. Better pollutant removal stems from prolonged contact with the biofilm and transformation within this layer, not from mechanical filtration alone. Here, we examine membrane surface modification strategies using biopolymers (cellulose, chitosan, and alginate) and their effects on membrane–biofilm interactions. Research suggests that effective biopolymer coatings for MBRs must stabilize the hydration layer, maintain near-neutral surface charge, show moderate cross-linking density for durability and flexibility, and create controlled nanotopography that favors porous, active biofilms over compact sludge layers. This understanding supports the development of durable, low-energy MBR membranes with improved stability and more predictable micropollutant removal in real-world applications. Full article
(This article belongs to the Section Wastewater Treatment and Reuse)
Show Figures

Figure 1

14 pages, 562 KB  
Article
Assessment of Salivary Parameters—pH, Buffering Capacity and Flow-Associated with Caries Susceptibility
by Alexandru Ștefârță, Mihaela Roxana Brătoiu, Maria Alexandra Rădoi, Veronica Mercuț, Mihaela Ionescu, Monica Scrieciu, Ileana-Cristiana Petcu, Petre-Costin Mărășescu, Marina Olimpia Amărăscu, Adrian Marcel Popescu and Diana-Elena Vlăduțu
Diagnostics 2026, 16(4), 625; https://doi.org/10.3390/diagnostics16040625 - 20 Feb 2026
Viewed by 865
Abstract
Background/Objectives: Saliva plays an essential role in maintaining the oral ecological balance, and its quantitative and qualitative characteristics may influence susceptibility to dental caries. The aim of this study was to determine susceptibility to dental caries based on the DMFT index and to [...] Read more.
Background/Objectives: Saliva plays an essential role in maintaining the oral ecological balance, and its quantitative and qualitative characteristics may influence susceptibility to dental caries. The aim of this study was to determine susceptibility to dental caries based on the DMFT index and to establish a correlation between caries experience and salivary parameters in a group of young adults. Methods: This cross-sectional study was conducted between July and November 2025 on a sample of 87 fourth-year students from the Faculty of Dentistry in Craiova. Each participant underwent an intraoral clinical examination to determine the DMFT index. The salivary parameters assessed included unstimulated salivary flow rate, saliva consistency, salivary pH, stimulated salivary flow rate, and buffering capacity, using the GC Saliva-Check Buffer kit. Statistical analyses were performed using SPSS (Statistical Package for Social Sciences) software, version 26 (SPSS Inc., Armonk, NY, USA). Results: The mean DMFT index value for the entire sample was 8.26 ± 4.481, with higher values observed among female participants. Low salivary pH was significantly associated with higher DMFT values. Participants with low or very low buffering capacity exhibited higher DMFT values compared to those with normal capacity, indicating that a reduced ability to neutralize salivary acidity is associated with increased caries activity. Conclusions: The results indicate that salivary pH and buffering capacity are important factors in dental caries susceptibility among young adults. The integration of salivary testing into the diagnostic assessment of caries risk may contribute to personalized and effective preventive strategies. Full article
(This article belongs to the Section Clinical Diagnosis and Prognosis)
Show Figures

Figure 1

14 pages, 2715 KB  
Article
From Competition to Coexistence: Interaction Dynamics of Counter-Rotating Vortex Modes in Symmetry-Breaking THz Gyrotrons
by Xianfei Chen, Runfeng Tang, Shaozhe Zhang, Donghui Xia and Houxiu Xiao
Electronics 2026, 15(4), 858; https://doi.org/10.3390/electronics15040858 - 18 Feb 2026
Viewed by 289
Abstract
Based on the electron cyclotron maser instability, gyrotrons are capable of generating high-power electromagnetic vortex waves. In conventional axisymmetric configurations, the electron beam typically lifts the azimuthal degeneracy between co-rotating and counter-rotating modes, leading to a state of intense mutual suppression. This study [...] Read more.
Based on the electron cyclotron maser instability, gyrotrons are capable of generating high-power electromagnetic vortex waves. In conventional axisymmetric configurations, the electron beam typically lifts the azimuthal degeneracy between co-rotating and counter-rotating modes, leading to a state of intense mutual suppression. This study elucidates a fundamental transition from such competitive dynamics to a stable cooperative coexistence, driven by symmetry-breaking perturbations. Using a time-dependent self-consistent interaction theory, we investigate the intermodal dynamics of the counter-rotating TE6,2 mode pair in a terahertz gyrotron. Our results reveal that the azimuthal intermodal phase beating dictates a reciprocal energy exchange that ensures single-mode dominance. However, electron beam misalignment introduces a significant azimuthal non-uniformity in the coupling strength. This non-uniformity effectively neutralizes the competitive disparity between the two modes. At a critical offset, the system undergoes a “territorial division,” where the orthogonal vortex modes spatially segregate by dominating distinct azimuthal segments of the annular beam. This spatial segregation eliminates nonlinear cross-suppression, allowing for the stable coexistence of both rotational states. These findings offer a new perspective on multi-mode interactions in non-ideal systems and establish a robust theoretical framework for the active manipulation of vortex waves in high-performance THz radiation sources. Full article
(This article belongs to the Special Issue Vacuum Electronics: From Micro to Nano)
Show Figures

Figure 1

17 pages, 4577 KB  
Article
A Coordinated Control Strategy for Current Zero-Crossing Distortion Suppression and Neutral-Point Potential Balance in Unidirectional Three-Level Back-to-Back Converters
by Haigang Wang, Zongwei Liu and Muqin Tian
Machines 2026, 14(2), 183; https://doi.org/10.3390/machines14020183 - 5 Feb 2026
Viewed by 366
Abstract
Unidirectional multilevel back-to-back (BTB) converters are widely employed in renewable energy generation systems and in motor drives for coal mining operations. However, the current zero-crossing distortion (CZCD) on the grid side and the neutral-point potential (NPP) imbalance on the common DC bus all [...] Read more.
Unidirectional multilevel back-to-back (BTB) converters are widely employed in renewable energy generation systems and in motor drives for coal mining operations. However, the current zero-crossing distortion (CZCD) on the grid side and the neutral-point potential (NPP) imbalance on the common DC bus all restrict its applicability, such as in grids with stringent low harmonic requirements and in medium to high power situations. This paper proposes a coordinated control strategy to simultaneously address these issues theoretically. The study focuses on topology comprising a Vienna rectifier structure on the grid side and a three-level NPC inverter structure on the load side. In the proposed strategy, the current distortion angle, the manifestation of CZCD, is first eliminated by reactive current compensation on the Vienna rectifier side. Furthermore, the coupling between CZCD and NPP imbalance is resolved by reconstructing the neutral-point current target function. Ultimately, the optimal zero-sequence voltage (ZSV) is obtained using an interpolation function and then injected into the three-phase reference voltages of the inverter side to balance the NPP on the DC bus. The strategy transforms the influence of the rectifier on the NPP from an unknown coupling factor into a known disturbance and enables the inverter to actively compensate for variations in the overall converter system. An experimental platform was independently developed to verify the effectiveness of the proposed control strategy. Full article
(This article belongs to the Section Electrical Machines and Drives)
Show Figures

Figure 1

Back to TopTop