Sign in to use this feature.

Years

Between: -

Subjects

remove_circle_outline
remove_circle_outline
remove_circle_outline
remove_circle_outline
remove_circle_outline
remove_circle_outline
remove_circle_outline
remove_circle_outline
remove_circle_outline

Journals

remove_circle_outline
remove_circle_outline
remove_circle_outline
remove_circle_outline
remove_circle_outline
remove_circle_outline
remove_circle_outline
remove_circle_outline
remove_circle_outline
remove_circle_outline
remove_circle_outline
remove_circle_outline
remove_circle_outline
remove_circle_outline
remove_circle_outline

Article Types

Countries / Regions

remove_circle_outline
remove_circle_outline
remove_circle_outline
remove_circle_outline
remove_circle_outline
remove_circle_outline

Search Results (1,402)

Search Parameters:
Keywords = core-damage

Order results
Result details
Results per page
Select all
Export citation of selected articles as:
47 pages, 3804 KB  
Review
The Central Role of Oxidative Stress in Diabetic Retinopathy: Advances in Pathogenesis, Diagnosis, and Therapy
by Nicolas Tuli, Harry Moroz, Armaan Jaffer, Merve Kulbay, Stuti M. Tanya, Feyza Sule Aslan, Derman Ozdemir, Shigufa Kahn Ali and Cynthia X. Qian
Diagnostics 2026, 16(3), 392; https://doi.org/10.3390/diagnostics16030392 - 26 Jan 2026
Abstract
Diabetic retinopathy (DR) remains the leading cause of preventable blindness among working-age adults worldwide, driven by the growing prevalence of diabetes mellitus. The aim of this comprehensive literature review is to provide an insightful analysis of recent advances in the pathogenesis of DR, [...] Read more.
Diabetic retinopathy (DR) remains the leading cause of preventable blindness among working-age adults worldwide, driven by the growing prevalence of diabetes mellitus. The aim of this comprehensive literature review is to provide an insightful analysis of recent advances in the pathogenesis of DR, followed by a summary of emerging technologies for its diagnosis and treatment. Recent studies have explored the roles of cell death pathways, immune activation, and lipid peroxidation in the pathology of DR. However, at the core of DR pathology lies neovascularization driven by vascular endothelial growth factor (VEGF), and mitochondrial damage due to dysregulated oxidative stress. These dysregulated pathways manifest clinically as DR, with specific subtypes including non-proliferative DR, proliferative DR and diabetic macular edema, which can be diagnosed through various imaging modalities. Recently, novel advances have been made using liquid biopsy and artificial (AI)-based algorithms with the goal of transforming DR diagnostics. AI models show distinct promise with the capacity to provide automated interpretation of retinal imaging. Furthermore, conventional anti-VEGF injectable agents have revolutionized DR treatment in the past decades. Today, as the pathogenesis of DR becomes better understood, new pathways, such as the ROS-VEGF loop, are being elucidated in greater depth, enabling the development of targeted therapies. In addition, new innovations such as intravitreal implants are transforming the delivery of DR-specific medication. This paper will discuss the current understanding of the pathogenesis of DR, which is leading to new diagnostic and therapeutic tools that will transform clinical management of DR. Full article
(This article belongs to the Section Pathology and Molecular Diagnostics)
Show Figures

Figure 1

27 pages, 2469 KB  
Review
The “Immune Rebellion” from the Intestines to the Liver: A Vicious Cycle That Causes the Liver to Collapse
by Wan-Ting Wang, Jia-Le Tian, Shuo Gao, Mao-Bing Wang, Yang Luo and Xun Li
Metabolites 2026, 16(2), 92; https://doi.org/10.3390/metabo16020092 (registering DOI) - 25 Jan 2026
Abstract
The gut immune microenvironment and the liver engage in intricate information exchange via the gut–liver axis. The disruption of these interactions plays a pivotal role in the formation and exacerbation of pathological damage to the liver. The gut immune microenvironment is not an [...] Read more.
The gut immune microenvironment and the liver engage in intricate information exchange via the gut–liver axis. The disruption of these interactions plays a pivotal role in the formation and exacerbation of pathological damage to the liver. The gut immune microenvironment is not an independent layer of the gut barrier; rather, it permeates and regulates all other barrier functions, serving as the core coordinator. Disruption of the immune microenvironment in the gut–liver axis drives progression across the full disease spectrum—from steatosis to hepatitis, fibrosis, and even liver cancer—through the continuous influx of immune-stimulatory signals that overwhelm the liver’s intrinsic immune regulatory mechanisms. Dysfunction of innate immunity components, amplification of inflammatory factors and key cellular signaling pathways, activation of adaptive immune T cells, and systemic effects mediated by liver-derived inflammatory factors collectively form a disordered immune microenvironment. This damages the intestinal barrier and exacerbates liver disease via the gut–liver axis, leading to further intestinal injury, thus establishing a self-reinforcing vicious cycle. Current therapeutic strategies based on modulating the gut–liver axis microenvironment remain limited, yet studies have demonstrated that suppressing gut immune cells, cytokines, and signaling pathways can help delay liver disease progression. Hopefully, future combined, precise, and cutting-edge gut immunotherapies will provide more effective strategies for liver disease treatment. Full article
(This article belongs to the Section Thematic Reviews)
Show Figures

Figure 1

21 pages, 3270 KB  
Article
Reliability Case Study of COTS Storage on the Jilin-1 KF Satellite: On-Board Operations, Failure Analysis, and Closed-Loop Management
by Chunjuan Zhao, Jianan Pan, Hongwei Sun, Xiaoming Li, Kai Xu, Yang Zhao and Lei Zhang
Aerospace 2026, 13(2), 116; https://doi.org/10.3390/aerospace13020116 - 24 Jan 2026
Viewed by 52
Abstract
In recent years, the rapid development of commercial satellite projects, such as low-Earth orbit (LEO) communication and remote sensing constellations, has driven the satellite industry toward low-cost, rapid development, and large-scale deployment. Commercial off-the-shelf (COTS) components have been widely adopted across various commercial [...] Read more.
In recent years, the rapid development of commercial satellite projects, such as low-Earth orbit (LEO) communication and remote sensing constellations, has driven the satellite industry toward low-cost, rapid development, and large-scale deployment. Commercial off-the-shelf (COTS) components have been widely adopted across various commercial satellite platforms due to their advantages of low cost, high performance, and plug-and-play availability. However, the space environment is complex and hostile. COTS components were not originally designed for such conditions, and they often lack systematically flight-verified protective frameworks, making their reliability issues a core bottleneck limiting their extensive application in critical missions. This paper focuses on COTS solid-state drives (SSDs) onboard the Jilin-1 KF satellite and presents a full-lifecycle reliability practice covering component selection, system design, on-orbit operation, and failure feedback. The core contribution lies in proposing a full-lifecycle methodology that integrates proactive design—including multi-module redundancy architecture and targeted environmental stress screening—with on-orbit data monitoring and failure cause analysis. Through fault tree analysis, on-orbit data mining, and statistical analysis, it was found that SSD failures show a significant correlation with high-energy particle radiation in the South Atlantic Anomaly region. Building on this key spatial correlation, the on-orbit failure mode was successfully reproduced via proton irradiation experiments, confirming the mechanism of radiation-induced SSD damage and providing a basis for subsequent model development and management decisions. The study demonstrates that although individual COTS SSDs exhibit a certain failure rate, reasonable design, protection, and testing can enhance the on-orbit survivability of storage systems using COTS components. More broadly, by providing a validated closed-loop paradigm—encompassing design, flight verification and feedback, and iterative improvement—we enable the reliable use of COTS components in future cost-sensitive, high-performance satellite missions, adopting system-level solutions to balance cost and reliability without being confined to expensive radiation-hardened products. Full article
(This article belongs to the Section Astronautics & Space Science)
26 pages, 5898 KB  
Article
Research on Disturbance Factors of Transformer Insulation Using Submersible Internal Inspection Robot
by Wenbin Zhao, Shiyuan Wang and Lei Su
Energies 2026, 19(3), 581; https://doi.org/10.3390/en19030581 - 23 Jan 2026
Viewed by 50
Abstract
Large oil-immersed power transformers are core equipment in power grids, and the use of robots for internal inspection can significantly enhance efficiency. However, existing research has primarily focused on the development of robotic bodies, neglecting the potential impact of their operation on the [...] Read more.
Large oil-immersed power transformers are core equipment in power grids, and the use of robots for internal inspection can significantly enhance efficiency. However, existing research has primarily focused on the development of robotic bodies, neglecting the potential impact of their operation on the transformer’s oil–paper insulation system. This paper addresses this issue, evaluates the risk of underwater inspection robots colliding with internal structures, and finds that the maximum elongation rate of insulation paperboard at a speed of 0.1 m/s is far below the damage limit. Simultaneously, it analyzes the process by which propellers induce bubbles in oil, pointing out the need to optimize propeller design to ensure insulation safety. The study also extends the classical cavitation theory in water to the oil medium, reveals the conditions for gas generation by the propeller and the variation in the patterns of gas components (such as C2H2, H2, etc.) through experiments, and discusses the gas source issue of cavitation in oil. Full article
Show Figures

Figure 1

5 pages, 187 KB  
Editorial
Gene and Cell Therapy in Regenerative Medicine
by Albert A. Rizvanov and Ayşegül Doğan
Cells 2026, 15(3), 212; https://doi.org/10.3390/cells15030212 - 23 Jan 2026
Viewed by 158
Abstract
Gene and cell therapies have become core components of regenerative medicine, moving from proof-of-concept studies toward clinically actionable strategies for repairing or replacing damaged tissues [...] Full article
(This article belongs to the Special Issue Gene and Cell Therapy in Regenerative Medicine)
22 pages, 8616 KB  
Review
Research Frontiers in Numerical Simulation and Mechanical Modeling of Ceramic Matrix Composites: Bibliometric Analysis and Hotspot Trends from 2000 to 2025
by Shifu Wang, Changxing Zhang, Biao Xia, Meiqian Wang, Zhiyi Tang and Wei Xu
Materials 2026, 19(2), 414; https://doi.org/10.3390/ma19020414 - 21 Jan 2026
Viewed by 102
Abstract
Ceramic matrix composites (CMCs) exhibit excellent high-temperature strength, oxidation resistance, and fracture toughness, making them superior to traditional metals and single-phase ceramics in extreme environments such as aerospace, nuclear energy equipment, and high-temperature protection systems. The mechanical properties of CMCs directly influence the [...] Read more.
Ceramic matrix composites (CMCs) exhibit excellent high-temperature strength, oxidation resistance, and fracture toughness, making them superior to traditional metals and single-phase ceramics in extreme environments such as aerospace, nuclear energy equipment, and high-temperature protection systems. The mechanical properties of CMCs directly influence the reliability and service life of structures; thus, accurately predicting their mechanical response and service behavior has become a core issue in current research. However, the multi-phase heterogeneity of CMCs leads to highly complex stress distribution and deformation behavior in traditional mechanical property testing, resulting in significant uncertainty in the measurement of key mechanical parameters such as strength and modulus. Additionally, the high manufacturing cost and limited experimental data further constrain material design and performance evaluation based on experimental data. Therefore, the development of effective numerical simulation and mechanical modeling methods is crucial. This paper provides an overview of the research hotspots and future directions in the field of CMCs numerical simulation and mechanical modeling through bibliometric analysis using the CiteSpace software. The analysis reveals that China, the United States, and France are the leading research contributors in this field, with 422, 157, and 71 publications and 6170, 3796, and 2268 citations, respectively. At the institutional level, Nanjing University of Aeronautics and Astronautics (166 publications; 1700 citations), Northwestern Polytechnical University (72; 1282), and the Centre National de la Recherche Scientifique (CNRS) (49; 1657) lead in publication volume and/or citation influence. Current research hotspots focus on finite element modeling, continuum damage mechanics, multiscale modeling, and simulations of high-temperature service behavior. In recent years, emerging research frontiers such as interface debonding mechanism modeling, acoustic emission monitoring and damage correlation, multiphysics coupling simulations, and machine learning-driven predictive modeling reflect the shift in CMCs research, from traditional experimental mechanics and analytical methods to intelligent and predictive modeling. Full article
(This article belongs to the Topic Advanced Composite Materials)
Show Figures

Figure 1

19 pages, 3008 KB  
Article
Analysis of Defect Detection for 10 kV Composite Insulator Based on the Microwave Method
by Peng Li, Longsheng Song, Yuna Fan, Boming Zhang, Zijin Li, Ziheng Pu and Tian Wu
Energies 2026, 19(2), 502; https://doi.org/10.3390/en19020502 - 19 Jan 2026
Viewed by 94
Abstract
During the long-term operation of composite insulators in transmission lines, they are easily affected by harsh environments, resulting in hidden defects such as surface contamination, shed damage, and adhesive failure. A defect detection method based on microwave for composite insulators was proposed, and [...] Read more.
During the long-term operation of composite insulators in transmission lines, they are easily affected by harsh environments, resulting in hidden defects such as surface contamination, shed damage, and adhesive failure. A defect detection method based on microwave for composite insulators was proposed, and a corresponding numerical simulation model was established. A large-aperture horn antenna model with a wide frequency band and high gain was built, the accuracy of which was verified. In the simulation, shed crack defects were selected as representative probes to model typical defects in the sheds, sheath, and core rod of composite insulators. This study investigated defects with varying severity levels and spatial distributions while also exploring optimal placement configurations for detection antennas. An experimental platform was built for testing, and it was found that the experimental results showed a similar changing trend to the simulation results, which further verified the accuracy of the simulation model and the feasibility of simulating defects. Full article
Show Figures

Figure 1

24 pages, 11355 KB  
Article
Influence of Elliptical Fiber Cross-Section Geometry on the Transverse Tensile Response of UD-CFRP Plies Based on Parametric Micromechanical RVE Analysis
by Zhensheng Wu, Jing Qian and Xiang Peng
Materials 2026, 19(2), 359; https://doi.org/10.3390/ma19020359 - 16 Jan 2026
Viewed by 132
Abstract
Predicting the transverse tensile properties of unidirectional CFRP plies is often based on micromechanical representative volume elements (RVEs) with circular fiber cross-sections, whereas microscopic observations show pronounced ellipticity and size variability in actual fibers. A two-dimensional plane-strain micromechanical framework with elliptical fiber cross-sections [...] Read more.
Predicting the transverse tensile properties of unidirectional CFRP plies is often based on micromechanical representative volume elements (RVEs) with circular fiber cross-sections, whereas microscopic observations show pronounced ellipticity and size variability in actual fibers. A two-dimensional plane-strain micromechanical framework with elliptical fiber cross-sections is developed as a virtual testing tool to quantify how fiber volume fraction, cross-sectional aspect ratio and statistical fluctuations in the semi-minor axis influence the transverse tensile response. Random RVEs are generated by a hard-core random sequential adsorption procedure under periodic boundary conditions and a minimum edge-to-edge gap constraint, and the fiber arrangements are validated against complete spatial randomness using nearest-neighbor statistics, Ripley’s K function and the radial distribution function. The matrix is described by a damage–plasticity model and fiber–matrix interfaces are represented by cohesive elements, so that high equivalent-stress bands in matrix ligaments and the associated crack paths can be resolved explicitly. Parametric analyses show that increasing fiber volume fraction raises the transverse elastic modulus and peak stress by thinning matrix ligaments and promoting longer, more continuous high-stress bands, while the cross-sectional aspect ratio redistributes high stress among ligaments and adjusts the balance between peak strength and the degree of failure localization. The observed size variability is represented by modeling the semi-minor axis as a normal random variable; a larger variance mainly leads to a reduction in transverse peak stress through stronger stress localization near very thin ligaments, whereas the elastic slope and the strain at peak stress remain almost unchanged. The proposed framework thus provides a statistically validated and computationally efficient micromechanical basis for microstructure-sensitive assessment of the transverse behavior of UD-CFRP plies with non-circular fiber cross-sections. Full article
(This article belongs to the Section Materials Simulation and Design)
Show Figures

Figure 1

21 pages, 29247 KB  
Article
Public Access Dimensions of Landscape Changes in Parks and Reserves: Case Studies of Erosion Impacts and Responses in a Changing Climate
by Shane Orchard, Aubrey Miller and Pascal Sirguey
GeoHazards 2026, 7(1), 12; https://doi.org/10.3390/geohazards7010012 - 15 Jan 2026
Viewed by 154
Abstract
This study investigates flooding and erosion impacts and human responses in Aoraki Mount Cook and Westland Tai Poutini national parks in Aotearoa New Zealand. These fast-eroding landscapes provide important test cases and insights for considering the public access dimensions of climate change. Our [...] Read more.
This study investigates flooding and erosion impacts and human responses in Aoraki Mount Cook and Westland Tai Poutini national parks in Aotearoa New Zealand. These fast-eroding landscapes provide important test cases and insights for considering the public access dimensions of climate change. Our objectives were to explore and characterise the often-overlooked role of public access as a ubiquitous concern for protected areas and other area-based conservation approaches that facilitate connections between people and nature alongside their protective functions. We employed a mixed-methods approach including volunteered geographic information (VGI) from a park user survey (n = 273) and detailed case studies of change on two iconic mountaineering routes based on geospatial analyses of digital elevation models spanning 1986–2022. VGI data identified 36 adversely affected locations while 21% of respondents also identified beneficial aspects of recent landscape changes. Geophysical changes could be perceived differently by different stakeholders, illustrating the potential for competing demands on management responses. Impacts of rainfall-triggered erosion events were explored in case studies of damaged access infrastructure (e.g., roads, tracks, bridges). Adaptive responses resulted from formal or informal (park user-led) actions including re-routing, rebuilding, or abandonment of pre-existing infrastructure. Three widely transferable dimensions of public access management are identified: providing access that supports the core functions of protected areas; evaluating the impacts of both physical changes and human responses to them; and managing tensions between stakeholder preferences. Improved attention to the role of access is essential for effective climate change adaptation in parks and reserves. Full article
Show Figures

Figure 1

10 pages, 3947 KB  
Article
Study on Synthetic-Based Drilling Fluids for Protecting High-Porosity and High-Permeability Reservoirs
by Jianbo Su, Li Chen, Xianyu Liu, Cai Chen, Zilong Wang, Weifeng Yang, Yinuo Wang, Weian Huang and Lin Jiang
Energies 2026, 19(2), 412; https://doi.org/10.3390/en19020412 - 14 Jan 2026
Viewed by 169
Abstract
The Wenchang Oilfield’s high-porosity and high-permeability reservoirs are planned to be developed using synthetic-based drilling fluids. However, the induced reservoir damage problems caused by existing synthetic-based drilling fluids in high-porosity and high-permeability reservoirs are still unclear. Currently, through the analysis of reservoir core [...] Read more.
The Wenchang Oilfield’s high-porosity and high-permeability reservoirs are planned to be developed using synthetic-based drilling fluids. However, the induced reservoir damage problems caused by existing synthetic-based drilling fluids in high-porosity and high-permeability reservoirs are still unclear. Currently, through the analysis of reservoir core porosity and permeability characteristics, physical and chemical property analysis, reservoir sensitivity evaluation, and solid-phase and filtrate invasion experiments, the mechanism of reservoir damage is systematically explored, and a synthetic-based drilling fluid specifically for high-porosity and high-permeability reservoirs is developed to reduce reservoir damage. The results show that the average pore radius of this reservoir is 29.4 μm, with well-developed pores and strong permeability; the mineral composition is mainly quartz (with an average content of 55.6%), and the clay mineral content is 21.5%. It has water-sensitive, salt-sensitive, and stress-sensitive damage characteristics. Filter fluid invasion and solid-phase blockage are the core factors causing reservoir damage. Based on its damage mechanism, through the optimization of the plug-forming agent formula and the selection of a sealing agent, a low-harm synthetic-based drilling fluid (hereinafter referred to as KS-9) was developed. Performance evaluation shows that the KS-9 drilling fluid maintains stable rheology after 110 °C/16 h thermal rolling, with an upper temperature limit of 150 °C, and can resist 10% NaCl, 1% CaCl2, and 8% inferior soil pollution; in the core contamination experiment, its static permeability recovery value exceeds 88%, and it has good reservoir protection performance, which can provide technical support for the safe drilling and completion of high-porosity and high-permeability reservoirs in the Wenchang Oilfield. Full article
Show Figures

Figure 1

14 pages, 8511 KB  
Article
Effect of Surface Roughness and Skin–Core Structure of Dry-Jet Wet-Spun T800G Carbon Fiber on the Impact Resistance of Carbon Fiber-Reinforced Composites
by Han Wang, Hongfei Zhou, Diyi Hao, Yichuan Zhang and Tiebing Tian
J. Compos. Sci. 2026, 10(1), 44; https://doi.org/10.3390/jcs10010044 - 13 Jan 2026
Viewed by 286
Abstract
The mechanical properties of carbon fiber composites (CFRCs) are governed by the carbon fibers (CFs) themselves and the fiber–matrix interface (FMI), with the synergy between the two being crucial. This study focused on how microstructural heterogeneity affects the compression after impact (CAI) of [...] Read more.
The mechanical properties of carbon fiber composites (CFRCs) are governed by the carbon fibers (CFs) themselves and the fiber–matrix interface (FMI), with the synergy between the two being crucial. This study focused on how microstructural heterogeneity affects the compression after impact (CAI) of the same epoxy resin (EP) composites. The research was conducted using two variants of dry-jet wet-spun T800G CFs, labeled CF-low and CF-high. The results indicated that while CF-low exhibited a higher number of deep axial grooves and a greater surface micro-zone compressive modulus, their pronounced skin–core structure and the excessively strong interfacial bonding formed by mechanical interlocking aggravated fiber core collapse and stress concentration under mechanical loading. In contrast, the homogeneous structure and moderate interfacial characteristics of CF-high facilitated efficient stress transfer between the CFs and EP. Compared with CF-low composites, CF-high composites exhibited a 9% increase in CAI strength and a 35% reduction in damage area, significantly improving the damage tolerance of the composites. This research underscores that optimizing the synergy between the fiber properties and the interfacial behavior is key to enhancing CFRC performance. Full article
(This article belongs to the Special Issue Carbon Fiber Composites, 4th Edition)
Show Figures

Figure 1

15 pages, 2833 KB  
Article
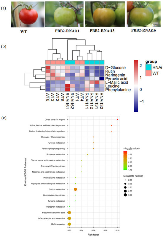
Untargeted Metabolomics Unravel the Effect of SlPBB2 on Tomato Fruit Quality and Associated Plant Metabolism
by Cuicui Wang, Lihua Jin, Daqi Fu and Weina Tian
Metabolites 2026, 16(1), 68; https://doi.org/10.3390/metabo16010068 - 12 Jan 2026
Viewed by 202
Abstract
Background: Proteasomes are protein complexes that mediate proteolysis to degrade unneeded or damaged proteins, and they play an indispensable role in plant growth and development. However, their regulatory effects on tomato fruit quality and the underlying metabolic mechanisms remain largely elusive. This [...] Read more.
Background: Proteasomes are protein complexes that mediate proteolysis to degrade unneeded or damaged proteins, and they play an indispensable role in plant growth and development. However, their regulatory effects on tomato fruit quality and the underlying metabolic mechanisms remain largely elusive. This study aimed to elucidate the metabolic regulatory mechanisms of proteasomes in tomato fruits through untargeted metabolome analysis. Methods: An untargeted metabolomics approach was employed to profile the metabolic changes in tomato fruits. Metabolites were detected and identified under both positive and negative ion modes. Metabolic profiles were compared between wild-type (WT) tomato fruits and SlPBB2 RNA interference (SlPBB2-RNAi) lines. Specifically, the SlPBB2-RNAi line refers to a transgenic tomato line constructed via Agrobacterium-mediated transformation, where the expression of the proteasome component gene SlPBB2 was stably downregulated by RNA interference technology to clarify its regulatory role in fruit metabolism. KEGG enrichment analysis was performed to annotate the functions of differential metabolites. Results: A total of 568 and 333 metabolites were identified in positive and negative ion modes, respectively. Comparative analysis revealed 43 differentially abundant metabolites between WT and SlPBB2-RNAi fruits, including D-glucose, pyruvic acid, leucine, and naringenin. KEGG enrichment analysis further identified key metabolites involved in the carbon fixation pathway of photosynthetic organisms, with L-malic acid being a prominent representative. Reduced accumulation of D-glucose and pyruvic acid in SlPBB2-RNAi fruits suggested the inhibition of the citrate cycle, a core pathway in cellular energy metabolism. This metabolic perturbation was associated with decreased chlorophyll content in SlPBB2-RNAi plants, implying impaired photosynthetic carbon fixation and energy metabolism. Conclusions: This study uncovers the metabolic regulatory role of SlPBB2-mediated proteasome function in tomato fruits, providing novel insights into the link between proteasomal activity and fruit metabolic homeostasis from a metabolomic perspective. These findings offer new theoretical foundations for developing strategies to improve tomato nutritional quality. Full article
Show Figures

Figure 1

24 pages, 4689 KB  
Article
Intelligent Detection and Energy-Driven Repair of Building Envelope Defects for Improved Thermal and Energy Performance
by Daiwei Luo, Tianchen Zhang, Wuxing Zheng and Qian Nie
Energies 2026, 19(2), 351; https://doi.org/10.3390/en19020351 - 11 Jan 2026
Viewed by 155
Abstract
This study addresses the challenge of rapid identification and assessment of localized damage to building envelopes under resource-constrained conditions—specifically, the absence of specialized inspection equipment—with a particular focus on the detrimental effects of such damage on thermal performance and energy efficiency. An efficient [...] Read more.
This study addresses the challenge of rapid identification and assessment of localized damage to building envelopes under resource-constrained conditions—specifically, the absence of specialized inspection equipment—with a particular focus on the detrimental effects of such damage on thermal performance and energy efficiency. An efficient detection methodology tailored to small-scale maintenance scenarios is proposed, leveraging the YOLOv11 object detection architecture to develop an intelligent system capable of recognizing common envelope defects in contemporary residential buildings, including cracks, spalling, and sealant failure. The system prioritizes the detection of anomalies that may induce thermal bridging, reduced airtightness, or insulation degradation. Defects are classified according to severity and their potential impact on thermal behavior, enabling a graded, integrated repair strategy that holistically balances structural safety, thermal restoration, and façade aesthetics. By explicitly incorporating energy performance recovery as a core objective, the proposed approach not only enhances the automation of spatial data processing but also actively supports the green operation and low-carbon retrofitting of existing urban building stock. Characterized by low cost, high efficiency, and ease of deployment, this method offers a practical and scalable technical pathway for the intelligent diagnosis of thermal anomalies and the enhancement of building energy performance. It aligns with the principles of high-quality architectural development and sustainable building governance, while concretely advancing operational energy reduction in the built environment and contributing meaningfully to energy conservation goals. Full article
Show Figures

Figure 1

20 pages, 9824 KB  
Article
Micromechanical Properties of Deep Carbonate Investigated by Coupling Nanoindentation and SEM-EDS
by Zehao Xu, Haijun Mao, Haiyang Zhao, Pandeng Luo, Zechen Guo and Yiming Liu
Processes 2026, 14(2), 251; https://doi.org/10.3390/pr14020251 - 10 Jan 2026
Viewed by 196
Abstract
As energy exploration and development continue to advance into deep and ultradeep formations, systematic studies of rock mechanical properties face significant challenges due to high core acquisition costs and sample damage under extreme conditions. To overcome these challenges, high-precision, minimally invasive, or non-destructive [...] Read more.
As energy exploration and development continue to advance into deep and ultradeep formations, systematic studies of rock mechanical properties face significant challenges due to high core acquisition costs and sample damage under extreme conditions. To overcome these challenges, high-precision, minimally invasive, or non-destructive testing methods are urgently needed. This study systematically characterizes the microstructural features and mechanical heterogeneity of deep carbonate rocks from the Shunbei area by integrating XRD, SEM-EDS, and nanoindentation techniques. The results show that these rocks are primarily composed of a continuous calcite phase, with quartz as the secondary phase occurring in regional aggregates embedded within the calcite matrix. The two phases commonly exhibit an intergrown texture, and mineral distribution displays notable spatial heterogeneity and sample-to-sample variation. Nanoindentation tests reveal that the quartz phase exhibits excellent mechanical stability, with elastic moduli ranging from 70.6 to 101.8 GPa and hardness values between 10.8 and 13.5 GPa. The data are tightly clustered, indicating structural homogeneity and strong resistance to deformation. In contrast, the calcite phase shows lower and more scattered mechanical parameters, with elastic moduli of 27.4~76.0 GPa and hardnesses of 0.7~2.3 GPa, reflecting pronounced microscale heterogeneity. Furthermore, a strong negative correlation exists between hardness and maximum indentation depth, further confirming the dominant influence of mineral composition on local mechanical response. Notably, despite similar mineralogical compositions among samples A13, A15, and A18, their micromechanical performance follows the order A15 > A18 > A13, indicating that subtle differences in diagenetic history, crystal development, and local stress conditions can significantly affect rock mechanical behavior. Full article
(This article belongs to the Section Petroleum and Low-Carbon Energy Process Engineering)
Show Figures

Figure 1

15 pages, 4513 KB  
Article
Effects of Oil Removal and Saturation on Core Integrity in Jimsar Shale Cores
by Linmao Lu, Hongyan Qu, Yanjie Chu, Mingyuan Yang, Hongzhou Wang, Fujian Zhou and Jun Zhang
Processes 2026, 14(2), 246; https://doi.org/10.3390/pr14020246 - 10 Jan 2026
Viewed by 186
Abstract
The shale oil reservoir is characterized by ultra-low porosity and permeability and multi-scale strong heterogeneity. During the sampling process of downhole cores, the rocks can easily be affected by drilling fluid contamination, mechanical stress damage, and other factors, altering the original distribution of [...] Read more.
The shale oil reservoir is characterized by ultra-low porosity and permeability and multi-scale strong heterogeneity. During the sampling process of downhole cores, the rocks can easily be affected by drilling fluid contamination, mechanical stress damage, and other factors, altering the original distribution of oil–water and the characteristics of pore structures. Oil removal and oil saturation are critical steps in core pre-treatment, yet the mechanism of its impact on cores has not been systematically studied. This research focuses on oil removal in six cores from the Jimsar shale oil reservoir with different oil saturations. The necessity and effectiveness of the oil removal saturation and its impact on the microstructure of the cores were systematically evaluated by employing nuclear magnetic resonance (NMR), CT scanning, and permeability testing methods. The results indicate that there are significant differences in fluid composition, pore structure, and wettability among downhole cores, making oil removal saturation treatment a necessary prerequisite for subsequent experiments. High-temperature and high-pressure oil removal shows significant effectiveness, with an average core weight reduction of 2.46% and average reduction in T2 peak area of 73.75%. The efficacy of oil saturation is influenced by the initial pore-throat distribution in the cores. The oil removal process significantly alters petrophysical parameters, with an average increase in porosity of 3.21 times and permeability rising by an average of 2.16 times, although individual variations exist. Microstructural analysis demonstrates that the oil removal process preferentially removes crude oil from larger pores, while residual oil is mainly distributed in smaller pores, indicated by a left shift in T2 peak values. Meanwhile, high-temperature and high-pressure conditions induce microfracture development, promoting the migration of crude oil into smaller pores. This research reveals the complex impact mechanism of the oil removal saturation process on shale cores, providing a theoretical basis for accurately evaluating shale reservoir characteristics and optimizing experimental design. Full article
Show Figures

Figure 1

Back to TopTop