Sign in to use this feature.

Years

Between: -

Subjects

remove_circle_outline
remove_circle_outline
remove_circle_outline
remove_circle_outline
remove_circle_outline
remove_circle_outline
remove_circle_outline
remove_circle_outline
remove_circle_outline

Journals

remove_circle_outline
remove_circle_outline
remove_circle_outline
remove_circle_outline
remove_circle_outline
remove_circle_outline
remove_circle_outline
remove_circle_outline
remove_circle_outline
remove_circle_outline
remove_circle_outline
remove_circle_outline
remove_circle_outline
remove_circle_outline
remove_circle_outline

Article Types

Countries / Regions

remove_circle_outline
remove_circle_outline
remove_circle_outline
remove_circle_outline
remove_circle_outline

Search Results (613)

Search Parameters:
Keywords = constructive authenticity

Order results
Result details
Results per page
Select all
Export citation of selected articles as:
29 pages, 26801 KB  
Article
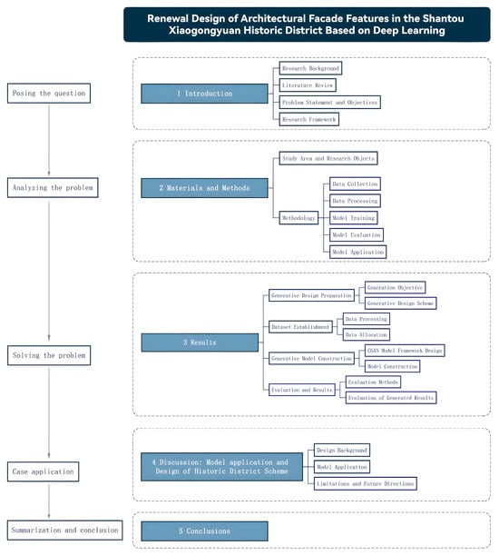
Renewal Design of Architectural Facade Features in the Shantou Xiaogongyuan Historic District Based on Deep Learning
by Wanying Yan, Tukun Wang and Cuina Zhang
Buildings 2025, 15(24), 4404; https://doi.org/10.3390/buildings15244404 - 5 Dec 2025
Abstract
The Shantou Xiaogongyuan Historic District is a significant cultural symbol of the “Century-Old Commercial Port,” embodying the historical memory of the Chaoshan diaspora culture and modern trade. However, amid rapid urbanization, the area faces challenges such as the degradation of architectural façade styles, [...] Read more.
The Shantou Xiaogongyuan Historic District is a significant cultural symbol of the “Century-Old Commercial Port,” embodying the historical memory of the Chaoshan diaspora culture and modern trade. However, amid rapid urbanization, the area faces challenges such as the degradation of architectural façade styles, the erosion of historical features, and inefficiencies in traditional restoration methods, often resulting in renovated façades that exhibit “form resemblance but spirit divergence.” To address these issues, this study proposes a method integrating computer vision and generative design for historical building façade renewal. Focusing on the arcade buildings in the Xiaogongyuan District, an intelligent façade generation system was developed based on the pix2pix model, a type of Conditional Generative Adversarial Network (CGAN). A dataset of 200 annotated images was constructed from 200 field-collected façade samples, including Functional Semantic Labeling (FSL) diagrams and Building Elevation (BE) diagrams. After 800 training epochs, the model achieved stable convergence, with the generated schemes achieving compliance rates of 80% in style consistency, 60% in structural integrity, and 70% in authenticity. Additionally, a WeChat mini-program was developed, capable of generating façade drawings in an average of 3 s, significantly improving design efficiency. The generated elevations are highly compatible and can be directly imported into third-party modeling software for quick 3D visualization. In a practical application at the intersection of Shangping Road and Zhiping Road, the system generated design alternatives that balanced historical authenticity and modern functionality within hours, far surpassing the weeks required by traditional methods. This research establishes a reusable technical framework that quantifies traditional craftsmanship through artificial intelligence, offering a viable pathway for the cultural revitalization of the Xiaogongyuan District and a replicable systematic approach for AI-assisted renewal of historic urban areas. Full article
Show Figures

Figure 1

18 pages, 297 KB  
Article
Adolescents’ Well-Being, Self-Esteem, and Academic Motivation as Bystanders: A Grounded Theory of Authenticity in Witnessing Bullying
by Thérèse Olsson, Robert Thornberg, Camilla Forsberg and Tomas Jungert
Behav. Sci. 2025, 15(12), 1656; https://doi.org/10.3390/bs15121656 - 2 Dec 2025
Viewed by 180
Abstract
Bullying is increasingly understood as a group-based phenomenon in which bystanders play a critical role, yet little is known about how witnessing bullying affects bystanders’ self-esteem and academic motivation. The aim of this study was to explore adolescents’ perspectives on how witnessing bullying [...] Read more.
Bullying is increasingly understood as a group-based phenomenon in which bystanders play a critical role, yet little is known about how witnessing bullying affects bystanders’ self-esteem and academic motivation. The aim of this study was to explore adolescents’ perspectives on how witnessing bullying in school may be linked to their self-esteem and academic motivation. This qualitative study explored these experiences among 35 Swedish adolescents (22 girls and 13 boys, aged 14–16) using focus group interviews analyzed through constructivist grounded theory. The analysis generated a core category, Authenticity in witnessing bullying, reflecting how adolescents balanced empathic responses, self-image, and academic motivation when confronted with bullying. In addition, six interrelated categories emerged: (1) sympathetic wounding, (2) relationship buffering, (3) fear-driven avoidance, (4) academic shielding, (5) academic draining, and (6) normalization of bullying. Witnessing bullying affected participants’ feelings of authenticity, self-esteem, coping strategies, and academic focus. Academic motivation was shaped divergently: some students withdrew and lost motivation, while others increased focus on grades to secure transfer to a safer school environment. The theory offers a framework that is grounded in participants’ accounts that helps the understanding of how authenticity shapes the social context, emotional experience, and academic engagement. Interventions that address the emotional and motivational consequences of witnessing bullying and foster supportive school climates, empowering students to act constructively, are needed. Full article
(This article belongs to the Special Issue The Impact of Bullying and School Violence on Youth Mental Health)
19 pages, 335 KB  
Article
The Digital Extended Self of Influencers: A Case Study of a Travel Channel
by Raphaela Trezza Lima, André Falcão Durão, Julio Cesar Ferro de Guimarães, André Riani Costa Perinotto and Nathaly Pereira da Silva
Tour. Hosp. 2025, 6(5), 262; https://doi.org/10.3390/tourhosp6050262 - 1 Dec 2025
Viewed by 156
Abstract
This article analyzes the construction of the Digital Extended Self of digital influencers from the travel channel Travel Channel, drawing on R. W. Belk’s theory. The study employs a qualitative exploratory–descriptive approach, using a case study as its methodological strategy. Data collection involved [...] Read more.
This article analyzes the construction of the Digital Extended Self of digital influencers from the travel channel Travel Channel, drawing on R. W. Belk’s theory. The study employs a qualitative exploratory–descriptive approach, using a case study as its methodological strategy. Data collection involved analyzing five podcast interviews with the channel’s founders, along with videos published between 2022 and 2024. In addition, viewer comments on these videos were extracted and examined. All materials were analyzed using Bardin’s content analysis. The results reveal a strong presence of the Extended Self dimensions, co-construction, and sharing, showing that interaction with the audience actively shapes the influencers’ identity and content. The dimensions of dematerialization (e.g., cloud storage) and distributed memory (the use of digital records as extensions of memory) were also evident. Reincarnation (the use of avatars or personas) was the least observed dimension, a finding attributed to the influencers’ authentic style and focus on real-life experiences. Overall, the Digital Extended Self of the Travel Channel emerges as a genuine and organically constructed entity, resulting in an aggregated Self that reflects a strong connection with its audience. This research provides valuable insights into how Belk’s theory can be applied to the in-depth analysis of digital materials. Full article
(This article belongs to the Special Issue Digital Transformation in Hospitality and Tourism)
17 pages, 1347 KB  
Review
A Systematic Review of Glove Construction Based on Hand Anthropometric Measurements and Finite Element Simulations
by Chi-Yin Chan, Sik-Cheung Hung, Mei-Ying Kwan and Kit-Lun Yick
Technologies 2025, 13(12), 560; https://doi.org/10.3390/technologies13120560 - 1 Dec 2025
Viewed by 124
Abstract
Glove fit is crucial for both wear comfort and safety. A well-fitting glove can be realized by combining anthropometric hand measurements from three-dimensional (3D) scanning with the finite element method (FEM). This study reviews how accurate hand measurements and model interactions can be [...] Read more.
Glove fit is crucial for both wear comfort and safety. A well-fitting glove can be realized by combining anthropometric hand measurements from three-dimensional (3D) scanning with the finite element method (FEM). This study reviews how accurate hand measurements and model interactions can be achieved to improve design and enhance protection. A total of 26 articles were selected for an integrated analysis and evaluation. The results indicate an increase in accuracy in 3D scanning with greater resolution, in which the optimum value has not been discovered. While the numbers of landmarks (ranging from 14 to 50) depend on the specific purpose, they do not directly correlate with precision. On the other hand, the authenticity of the FEM is closely related to the number and size of the finite elements, with simulation error decreasing as the applied force increases (R2 > 0.78). It is also noteworthy that the image-based approach, motion state, and model used in the FEM do not significantly affect precision. Both technologies provide a comprehensive approach for glove design, as they combine accurate anatomical data with predictive modeling of mechanical performance and fit. Yet, challenges are identified, such as divergent standards in data retrieval and low accessibility, which inhibit the application of these two techniques in glove construction. Future studies should address the issues of improving scanning coverage, standardizing the data collection models, expanding glove application in different fields, and adopting artificial intelligence to improve the design, construction, or manufacture of gloves. Full article
(This article belongs to the Section Manufacturing Technology)
Show Figures

Figure 1

11 pages, 967 KB  
Article
Ibn Rushd on Miracles: Between Natural Law and Public Belief
by Maryam A. Alsayyed
Religions 2025, 16(12), 1516; https://doi.org/10.3390/rel16121516 - 30 Nov 2025
Viewed by 222
Abstract
This article explores the philosophical foundations of religion in Ibn Rushd’s thought, with particular attention to his treatment of miracles. It argues that Ibn Rushd relocates the discussion of miracles from the domain of natural philosophy to that of practical philosophy, where religion [...] Read more.
This article explores the philosophical foundations of religion in Ibn Rushd’s thought, with particular attention to his treatment of miracles. It argues that Ibn Rushd relocates the discussion of miracles from the domain of natural philosophy to that of practical philosophy, where religion fulfills a civic and ethical function by shaping public belief and encouraging virtuous action. The study begins by examining Ibn Rushd’s critical engagement with the Ashʿarī theologians, focusing on his deconstruction of their arguments on miracles and his rejection of al-Ghazālī’s occasionalism in the debate over causality and the proof of miracles. It then turns to Ibn Rushd’s constructive position, which rests on three central elements: first, belief in miracles is fundamental to religious faith and not open to philosophical dispute; second, the miracle that validates prophethood consists in the establishment of divine laws that regulate thought and conduct; and third, this conception is grounded in the Qurʾān, representing the most authentic understanding of revelation. While the primary aim of the article is to clarify Ibn Rushd’s philosophical account of miracles and his reorientation of the debate toward practical philosophy, it also highlights his broader concern with the role of Sharīʿa in guiding communal beliefs and moral practices. This study also brings to light Ibn Rushd’s reliance on tawātur as a form of self-evident knowledge that secures certainty without the need for rational proof. Full article
14 pages, 3877 KB  
Article
The Complete Plastome of ‘Mejhoul’ Date Palm: Genomic Markers and Varietal Identification
by Monther T. Sadder, Anfal Alashoush, Nihad Alsmairat and Anwar Haddad
Int. J. Mol. Sci. 2025, 26(23), 11603; https://doi.org/10.3390/ijms262311603 - 29 Nov 2025
Viewed by 152
Abstract
Next-generation sequencing technology was employed to read and assemble the complete plastid genome of the ‘Mejhoul’ date palm cultivar (Phoenix dactylifera L.). The genome consisted of 158,436 base pairs (bp) with a GC content of 37.24%, and it included 95 protein-coding genes, [...] Read more.
Next-generation sequencing technology was employed to read and assemble the complete plastid genome of the ‘Mejhoul’ date palm cultivar (Phoenix dactylifera L.). The genome consisted of 158,436 base pairs (bp) with a GC content of 37.24%, and it included 95 protein-coding genes, 44 tRNA genes, and eight rRNA genes. The plastome of five ‘Mejhoul’ genotypes from Jordan was compared with three genotypes from the USA, Morocco, and the UAE. It revealed 91 single-nucleotide polymorphisms (SNPs) and 23 insertions–deletions (InDels); the majority of them (62%) were located in intergenic regions, while the remaining variants were located in intragenic regions, including tRNA and rRNA genes. When the plastomes of all eight ‘Mejhoul’ genotypes were aligned, along with major cultivars ‘Barhee’ and ‘Khalas’, 24 SNPs and 23 InDels could be found. This would enable the development of a cultivar-specific fingerprint test for authentication. The phylogenetic tree was constructed using seventeen date palm cultivars. The phylogenetic analysis places ‘Mejhoul’ as a lineage derived within Clade I rather than as an early-diverging cultivar, suggesting it shares a more recent common ancestor with ‘Deglet Noor’ and ‘Barhee’. Full article
(This article belongs to the Special Issue Genomics, Genetics, and the Future of Fruit Improvement)
Show Figures

Figure 1

18 pages, 2060 KB  
Article
A Context-Aware Representation-Learning-Based Model for Detecting Human-Written and AI-Generated Cryptocurrency Tweets Across Large Language Models
by Muhammad Asad Arshed, Ştefan Cristian Gherghina, Iqra Khalil, Hasnain Muavia, Anum Saleem and Hajran Saleem
Math. Comput. Appl. 2025, 30(6), 130; https://doi.org/10.3390/mca30060130 - 29 Nov 2025
Viewed by 157
Abstract
The extensive use of large language models (LLMs), particularly in the finance sector, raises concerns about the authenticity and reliability of generated text. Developing a robust method for distinguishing between human-written and AI-generated financial content is therefore essential. This study addressed this challenge [...] Read more.
The extensive use of large language models (LLMs), particularly in the finance sector, raises concerns about the authenticity and reliability of generated text. Developing a robust method for distinguishing between human-written and AI-generated financial content is therefore essential. This study addressed this challenge by constructing a dataset based on financial tweets, where original financial tweet texts were regenerated using six LLMs, resulting in seven distinct classes: human-authored text, LLaMA3.2, Phi3.5, Gemma2, Qwen2.5, Mistral, and LLaVA. A context-aware representation-learning-based model, namely DeBERTa, was extensively fine-tuned for this task. Its performance was compared to that of other transformer variants (DistilBERT, BERT Base Uncased, ELECTRA, and ALBERT Base V1) as well as traditional machine learning models (logistic regression, naive Bayes, random forest, decision trees, XGBoost, AdaBoost, and voting (AdaBoost, GradientBoosting, XGBoost)) using Word2Vec embeddings. The proposed DeBERTa-based model achieved an impressive test accuracy, precision, recall, and F1-score, all reaching 94%. In contrast, competing transformer models achieved test accuracies ranging from 0.78 to 0.80, while traditional machine learning models yielded a significantly lower performance (0.39–0.80). These results highlight the effectiveness of context-aware representation learning in distinguishing between human-written and AI-generated financial text, with significant implications for text authentication, authorship verification, and financial information security. Full article
Show Figures

Figure 1

26 pages, 2627 KB  
Article
Pseudo-Sample Generation and Self-Supervised Framework for Infrared Dim and Small Target Detection
by Jinxin Guo, Weida Zhan, Dehua Huo, Depeng Zhu, Yu Chen, Yichun Jiang and Xiaoyu Xu
Entropy 2025, 27(12), 1212; https://doi.org/10.3390/e27121212 - 28 Nov 2025
Viewed by 96
Abstract
Infrared dim and small target detection is crucial for long-range sensing. However, its deep representation learning is severely constrained by the scarcity of accurately annotated real data, and related research remains underdeveloped. Existing data generation methods based on patch synthesis or geometric transformations [...] Read more.
Infrared dim and small target detection is crucial for long-range sensing. However, its deep representation learning is severely constrained by the scarcity of accurately annotated real data, and related research remains underdeveloped. Existing data generation methods based on patch synthesis or geometric transformations fail to incorporate the physical degradation mechanisms of infrared imaging systems and reasonable environmental constraints, leading to significant discrepancies between synthetic data and real-world scenarios. To address this issue, this paper proposes a novel pseudo-sample generation paradigm based on physics-informed degradation modeling and high-order constraints. First, we construct an infrared image degradation model that decouples the degradation processes of targets and backgrounds at the signal level, achieving accurate modeling of real infrared imaging while ensuring the reliability of the degradation process through information fidelity optimization. Second, an online grid-based high-order constraint strategy is designed, which synergistically integrates global semantic, local structural, and grayscale constraints based on statistical distribution consistency to generate a high-fidelity infrared simulation dataset. Finally, we build a complete self-supervised detection framework incorporating classical neural networks, customized loss functions, and two-dimensional information evaluation metrics. Extensive experiments demonstrate that the synthetic data generated by our method significantly outperforms existing simulated datasets on authenticity metrics. It also effectively enhances the generalization performance of various detectors in real-world scenarios, achieving detection accuracy superior to baseline models trained on traditional simulated data. Full article
(This article belongs to the Section Information Theory, Probability and Statistics)
Show Figures

Figure 1

33 pages, 5303 KB  
Article
Generative Artifacts: Chinatown and an Ornamental Architecture of the Future
by Jessica Hanzelkova
Arts 2025, 14(6), 155; https://doi.org/10.3390/arts14060155 - 28 Nov 2025
Viewed by 107
Abstract
This article proposes the term ‘generative artifact’ to define a new method of imagining the future, one derived from artistic and architectural interpretations of non-linear time, material exploration, and relationship building. This contrasts the imagining that happened in the past by European and [...] Read more.
This article proposes the term ‘generative artifact’ to define a new method of imagining the future, one derived from artistic and architectural interpretations of non-linear time, material exploration, and relationship building. This contrasts the imagining that happened in the past by European and North American dominant culture, born out of fears of a declining Western hegemony and resulting in socially constructed hierarchies based on race. To investigate this historic and outdated imagining of culture, we trace the history of Chinatown and the ornamented feminine body as a physical example of hypervisibility in the North American city. First, we examine the current discourse on Chinatowns’ Orientalist aesthetics, legitimacy through institutionalized nonspecificity, and architectural/artifactual heritage, which serve as a mirror and moor for the Chinese diaspora today. Here, we find clues on how to navigate and leverage the spectacle of the racial image, the continuous merging of person and thing, and the tropes that the racialized body might find itself answering for. To illustrate the potential of the generative process and through the lenses of Anne Anlin Cheng’s theory of ornamentalism and Legacy Russell’s glitch feminism, this article places Chinatown adjacent to the worldbuilding and artistic practices of seven contemporary artists and architects. This includes Astria Suparak (performance critique), Curry J. Hackett (AI, installation), Shellie Zhang (sculpture), Lan “Florence” Yee (textile), Debra Sparrow (weaving, murals), Thomas Cannell (sculpture), and the author (performance). All are from varied cultural backgrounds who create ‘generative artifacts’ in their creative practices—works that playfully slip between sign/icon, high/low tech, and authentic/invented culture to point towards a path to imagining more expansive futures. Full article
(This article belongs to the Special Issue The Impact of the Visual Arts on Technology)
Show Figures

Figure 1

26 pages, 1206 KB  
Article
From Virtual Museum Experience Quality to Offline Visit Intention: A Cultural Identity Mediation Model for Sustainable Heritage Engagement
by Wensi Meng and Jasni Dolah
Sustainability 2025, 17(23), 10664; https://doi.org/10.3390/su172310664 - 28 Nov 2025
Viewed by 301
Abstract
Virtual museums are increasingly adopted to sustain public engagement with cultural heritage, yet the mechanisms through which virtual exhibition experiences motivate on-site visitation remain underexplored. Drawing on the Stimulus–Organism–Response (SOR) framework and extending the Information Systems Success Model (IS Success Model), this study [...] Read more.
Virtual museums are increasingly adopted to sustain public engagement with cultural heritage, yet the mechanisms through which virtual exhibition experiences motivate on-site visitation remain underexplored. Drawing on the Stimulus–Organism–Response (SOR) framework and extending the Information Systems Success Model (IS Success Model), this study proposes and tests a psychological pathway linking virtual museum experience quality to offline visiting intention. Using the official website of the Sanxingdui Museum as the empirical context, we surveyed 467 users in China who explored the virtual exhibition but had never visited the museum in person. Virtual exhibition experience quality was operationalised through five dimensions: information quality, system quality, perceived interactivity, perceived authenticity and perceived enjoyment. Perceived cultural value and cultural identity were specified as mediators. Structural equation modelling revealed that higher levels of virtual exhibition experience quality significantly enhanced perceived cultural value and cultural identity. Perceived cultural value, in turn, positively predicted cultural identity, and both constructs were positively associated with intention to visit the physical museum, with a significant sequential mediation from experience quality to offline visiting intention via perceived cultural value and cultural identity. These findings clarify how virtual heritage platforms can foster cognitive appreciation and emotional identification that translate into real-world visitation, offering guidance for designing sustainable digital pathways to long-term engagement with cultural institutions. Full article
(This article belongs to the Section Tourism, Culture, and Heritage)
Show Figures

Figure 1

14 pages, 437 KB  
Article
Physical Layer Authentication Exploiting Multipath Delay Fingerprints in Millimeter-Wave Communication Systems
by Wei Wang, Cheng Liang, Yuanzhang Shen, Pinchang Zhang and Yuanyu Zhang
Electronics 2025, 14(23), 4682; https://doi.org/10.3390/electronics14234682 - 27 Nov 2025
Viewed by 114
Abstract
To effectively address the issue of identity spoofing attacks in millimeter-wave (mmWave) systems, this paper proposes a physical layer authentication (PLA) mechanism that leverages multipath delay fingerprint features to enhance the system’s resilience to impersonation. A detailed mmWave channel model is constructed, and [...] Read more.
To effectively address the issue of identity spoofing attacks in millimeter-wave (mmWave) systems, this paper proposes a physical layer authentication (PLA) mechanism that leverages multipath delay fingerprint features to enhance the system’s resilience to impersonation. A detailed mmWave channel model is constructed, and a precise method for estimating and extracting multipath delay features is developed. The device authentication task is formulated as a binary hypothesis testing problem, for which closed-form expressions for the probability of false alarm and the probability of detection are derived, providing a theoretical guarantee for the performance of the proposed scheme. Simulation results demonstrate that the proposed mechanism can effectively mitigate the threat of identity spoofing in mmWave communication environments. Full article
(This article belongs to the Special Issue Security and Privacy Challenges in Next-Generation Wireless Networks)
Show Figures

Figure 1

16 pages, 315 KB  
Article
Contestation as an Essential Feature of Monasticism
by Bernard Lukasz Sawicki
Religions 2025, 16(12), 1496; https://doi.org/10.3390/rel16121496 - 26 Nov 2025
Viewed by 191
Abstract
This article explores “contestation” as a constitutive and enduring dimension of Christian monasticism. From its origins in the contemptus mundi and fuga mundi of the Desert Fathers to its modern cultural and ecological expressions, monasticism has embodied a form of resistance—spiritual, social, and [...] Read more.
This article explores “contestation” as a constitutive and enduring dimension of Christian monasticism. From its origins in the contemptus mundi and fuga mundi of the Desert Fathers to its modern cultural and ecological expressions, monasticism has embodied a form of resistance—spiritual, social, and existential—toward dominant models of life, thought, and power. This study examines the multiple modalities of monastic contestation: withdrawal and protest, spiritual combat, constructive critique, and the creation of alternative forms of living. Drawing upon sources ranging from Cassian and Benedict to contemporary thinkers such as Panikkar, Jonveaux, and Hervieu-Léger, the paper argues that monasticism’s critical stance toward the world is not mere negation but a creative search for simplicity, authenticity, and integral humanity. By analysing its expressions in education, economy, art, and ecology, the paper demonstrates that monastic contestation remains a vital, transformative force capable of renewing the dialogue between faith, culture, and society. Full article
(This article belongs to the Special Issue Christian Monasticism Today: A Search for Identity)
13 pages, 229 KB  
Article
Religious and Spiritual Dimensions of Pro-Ana Discourse on X: A Linguistic Analysis for Counseling Practice
by Krisy Elrod and Angeliki Trifonopoulos
Behav. Sci. 2025, 15(12), 1626; https://doi.org/10.3390/bs15121626 - 26 Nov 2025
Viewed by 163
Abstract
Anorexia nervosa is among the most lethal psychiatric conditions. Online pro-anorexia (“pro-ana”) communities may frame starvation and restriction in moral or spiritual terms. This study explored how pro-ana discourse on X (formerly Twitter) encodes values, spirituality, and identity through language, with attention to [...] Read more.
Anorexia nervosa is among the most lethal psychiatric conditions. Online pro-anorexia (“pro-ana”) communities may frame starvation and restriction in moral or spiritual terms. This study explored how pro-ana discourse on X (formerly Twitter) encodes values, spirituality, and identity through language, with attention to clinical practice. A dataset of 2396 English-language tweets (2020–2025) was collected using dual criteria (pro-ana hashtags plus eating-disorder keywords). Only U.S.-based English tweets were included to maintain linguistic and cultural coherence with LIWC-22 norms and counseling frameworks developed in U.S. contexts. Tweets were separated into three corpora (full, hashtags, and tweet bodies) and analyzed using Linguistic Inquiry and Word Count 2022 (LIWC-22), supplemented with custom spirituality and pro-ana dictionaries, and keyword/keyness analysis against a 36-billion-token web reference corpus. Religious language appeared consistently higher in hashtags compared with tweets and Twitter norms. Tweets contained more authenticity and self-disclosure, while hashtags functioned as collective markers of identity and practice. Body and food terms were strongly elevated, and affiliation terms appeared comparatively suppressed. Keyness analysis identified distinctive items such as prayer fast, fasting prayer (Luke), OMAD fast, hunger hurt, and I’m punching, illustrating how sacred, cultural, and diet-related slogans were combined within pro-ana discourse. Pro-ana rhetoric may function as a sacralized identity frame that can provide existential meaning to disordered practices. These findings contribute to behavioral science by highlighting how online communities linguistically construct health-related identities and values. They also suggest that effective clinical interventions should address eating disorders not only at behavioral and cognitive levels but also at the level of values and spirituality. Full article
(This article belongs to the Section Psychiatric, Emotional and Behavioral Disorders)
13 pages, 547 KB  
Article
A Quantum Proxy Signature Scheme Without Restrictions on the Identity and Number of Verifiers
by Siyu Xiong
Entropy 2025, 27(11), 1171; https://doi.org/10.3390/e27111171 - 19 Nov 2025
Viewed by 199
Abstract
Quantum digital signatures (QDS) establish a framework for information-theoretically secure authentication in quantum networks. As a specialized extension of QDS, quantum proxy signatures facilitate secure delegation of signing privileges in distributed quantum environments. However, existing schemes require the predefinition of verifier identities at [...] Read more.
Quantum digital signatures (QDS) establish a framework for information-theoretically secure authentication in quantum networks. As a specialized extension of QDS, quantum proxy signatures facilitate secure delegation of signing privileges in distributed quantum environments. However, existing schemes require the predefinition of verifier identities at the system setup phase, which fundamentally constrains their deployment in real-world scenarios. To address this constraint, we propose a quantum proxy signature scheme supporting verification by arbitrary parties without pre-registration while maintaining information-theoretic security guarantees. This work presents a constructive approach to mitigating verification constraints in quantum proxy signature architectures. Full article
(This article belongs to the Section Quantum Information)
Show Figures

Figure 1

20 pages, 5389 KB  
Article
Anatomy of Medieval Masonry of San Niccolò’ Tower-Gate in Florence (Italy), by Mean of NDT and LDT Investigations
by Massimo Coli, Anna Livia Ciuffreda, Costanza Stramaccioni, Giorgio Caselli, Giorgio Lacanna and Emanuele Marchetti
Buildings 2025, 15(22), 4173; https://doi.org/10.3390/buildings15224173 - 19 Nov 2025
Viewed by 307
Abstract
The San Niccolò’ Tower-Gate in Florence, designed by Andrea dell’Orcagna, was built in 1328 as part of the third ring of the city walls of Florence. In the frame of a conservation project promoted by the Municipality of Florence, Belle Arti Office, the [...] Read more.
The San Niccolò’ Tower-Gate in Florence, designed by Andrea dell’Orcagna, was built in 1328 as part of the third ring of the city walls of Florence. In the frame of a conservation project promoted by the Municipality of Florence, Belle Arti Office, the Department of Earth Sciences of the University of Florence conducted a series of studies, using NDT and LDT (No Destructive Test, Low Destructive Test) techniques, to characterize the tower’s masonry. The knowledge path followed the Italian Guide Line emitted by the Ministry of Culture for the conservation of historical buildings and the principles established by the International Restoration Charts. This knowledge path had already been tested and followed for the study of several other historical Florentine cultural heritage buildings. The first step regards the geometric survey and the 3D H-BIM restitution. Particular attention had been paid to the geological and foundation setting as an integral part of the building and to the local seismicity, too. The definition of the masonry structure and assemblages had been performed by using seismic, georadar, sonic, and sclerometric investigations. The Tower-Gate’s masonry results showed it to be very well constructed, being in the standard of the historical Florentine buildings of that time. After eight centuries since its construction, the San Niccolò’ Tower-Gate displays a good conservation condition according to the principles of Integrity and Authenticity. Full article
(This article belongs to the Section Building Structures)
Show Figures

Figure 1

Back to TopTop