Sign in to use this feature.

Years

Between: -

Subjects

remove_circle_outline
remove_circle_outline
remove_circle_outline
remove_circle_outline
remove_circle_outline
remove_circle_outline
remove_circle_outline
remove_circle_outline
remove_circle_outline

Journals

remove_circle_outline
remove_circle_outline
remove_circle_outline
remove_circle_outline
remove_circle_outline
remove_circle_outline
remove_circle_outline
remove_circle_outline
remove_circle_outline
remove_circle_outline
remove_circle_outline
remove_circle_outline
remove_circle_outline

Article Types

Countries / Regions

remove_circle_outline
remove_circle_outline
remove_circle_outline
remove_circle_outline
remove_circle_outline

Search Results (499)

Search Parameters:
Keywords = computational nutrition

Order results
Result details
Results per page
Select all
Export citation of selected articles as:
27 pages, 2710 KB  
Review
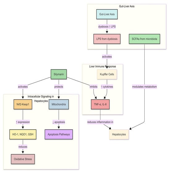
Hepatoprotective Effect of Silymarin Herb in Prevention of Liver Dysfunction Using Pig as Animal Model
by Prarthana Sharma, Varun Asediya, Garima Kalra, Sharmin Sultana, Nihal Purohit, Kamila Kibitlewska, Wojciech Kozera, Urszula Czarnik, Krzysztof Karpiesiuk, Marek Lecewicz, Paweł Wysocki, Adam Lepczyński, Małgorzata Ożgo, Marta Marynowska, Agnieszka Herosimczyk, Elżbieta Redlarska, Brygida Ślaska, Krzysztof Kowal, Angelika Tkaczyk-Wlizło, Paweł Grychnik, Athul P. Kurian, Kaja Ziółkowska-Twarowska, Katarzyna Chałaśkiewicz, Katarzyna Kępka-Borkowska, Ewa Poławska, Magdalena Ogłuszka, Rafał R. Starzyński, Hiroaki Taniguchi, Chandra Shekhar Pareek and Mariusz Pierzchałaadd Show full author list remove Hide full author list
Nutrients 2025, 17(20), 3278; https://doi.org/10.3390/nu17203278 (registering DOI) - 18 Oct 2025
Abstract
Silymarin, a flavonolignan-rich extract of Silybum marianum, is widely recognized for its hepatoprotective potential. While rodent studies predominate, pigs (Sus scrofa) offer a more translationally relevant model due to their hepatic architecture, bile acid composition, and transporter expression, which closely [...] Read more.
Silymarin, a flavonolignan-rich extract of Silybum marianum, is widely recognized for its hepatoprotective potential. While rodent studies predominate, pigs (Sus scrofa) offer a more translationally relevant model due to their hepatic architecture, bile acid composition, and transporter expression, which closely resemble those of humans. This narrative review synthesises current evidence on the chemistry, pharmacokinetics, biodistribution, and hepatoprotective activity of silymarin in porcine models. Available studies demonstrate that when adequate intrahepatic exposure is achieved, particularly through optimised formulations, silymarin can attenuate oxidative stress, suppress inflammatory signalling, stabilise mitochondria, and modulate fibrogenic pathways. Protective effects have been reported across diverse porcine injury paradigms, including toxin-induced necrosis, ethanol- and diet-associated steatosis, metabolic dysfunction, ischemia–reperfusion injury, and partial hepatectomy. However, the evidence base remains limited, with few long-term studies addressing fibrosis or regeneration, and methodological heterogeneity complicates the comparison of data across studies. Current knowledge gaps in silymarin research include inconsistent chemotype characterization among plant sources, limited reporting of unbound pharmacokinetic parameters, and variability in histological scoring criteria across studies, which collectively hinder cross-study comparability and mechanistic interpretation. Advances in analytical chemistry, transporter biology, and formulation design are beginning to refine the interpretation of exposure–response relationships. Advances in analytical chemistry, transporter biology, and formulation design are beginning to refine the interpretation of exposure–response relationships. In parallel, emerging computational approaches, including machine-learning-assisted chemotype fingerprinting, automated histology scoring, and Bayesian exposure modeling, are being explored as supportive tools to enhance reproducibility and translational relevance; however, these frameworks remain exploratory and require empirical validation, particularly in modeling enterohepatic recirculation. Collectively, current porcine evidence supports silymarin as a context-dependent yet credible hepatoprotective agent, highlighting priorities for future research to better define its therapeutic potential in clinical nutrition and veterinary practice. Full article
Show Figures

Graphical abstract

13 pages, 276 KB  
Article
Sperm Quality and Welfare of Sexually Mature Boars Supplemented with Partially Fermentable Insoluble Fiber
by Daniela Ferreira de Brito Mandu, Vivian Schwaab Sobral, Juliana Cristina Rego Ribas, Maria Fernanda de Castro Burbarelli, Cristiny Santos Braga, Rodrigo Garófallo Garcia, Ibiara Correia de Lima Almeida Paz, Claudia Marie Komiyama and Fabiana Ribeiro Caldara
Life 2025, 15(10), 1597; https://doi.org/10.3390/life15101597 - 13 Oct 2025
Viewed by 293
Abstract
Dietary fiber plays an important role in animal nutrition by influencing gut health, feed intake, and metabolism. In swine production, studies suggest that fibers may also affect reproductive traits, but findings remain inconsistent, especially in adult boars. This study evaluated the effects of [...] Read more.
Dietary fiber plays an important role in animal nutrition by influencing gut health, feed intake, and metabolism. In swine production, studies suggest that fibers may also affect reproductive traits, but findings remain inconsistent, especially in adult boars. This study evaluated the effects of partially fermentable insoluble fiber (PFIF) on semen quality, behavior, and general health of adult boars. Thirty animals were assigned to a completely randomized design with two treatments: (1) CON: no fiber supplementation, and (2) PFIF: fiber supplementation (35 g/animal/day). Fiber was provided once daily for 120 consecutive days. During the period, semen was collected weekly and analyzed macroscopically and microscopically using the Computer-Assisted Sperm Analysis (CASA) system. Behavior was recorded weekly, one and three hours after feeding, based on a pre-established ethogram. Feed intake, perineal, and fecal scores were also evaluated. Fiber supplementation did not affect total motility, progressive motility, sperm concentration, fecal or perineal scores, or behavior. However, improvements were observed in sperm kinematics, with higher straight-line distance (DSL), linearity (LIN), and straightness (STR), as well as a tendency for increased straight-line velocity (VSL) and wobble (WOB). Conversely, a higher incidence of proximal cytoplasmic droplets was recorded in the fiber group, indicating more sperm maturation defects. Supplemented animals also showed reduced feed intake compared with controls, suggesting a satiety effect of the fiber. In conclusion, PFIF supplementation (35 g/animal/day offered once daily) in adult boars produced mixed outcomes, with improved sperm kinematics but increased maturation defects and only minor changes in feeding behavior, indicating a limited and inconsistent physiological response. Full article
(This article belongs to the Special Issue Animal Reproduction and Health)
Show Figures

Graphical abstract

16 pages, 414 KB  
Article
Beliefs and Behaviors: Mind-Body Health Influences on Health Behaviors Amidst COVID-19
by Aarti P. Bellara, Emily L. Winter, Johanna M. deLeyer-Tiarks, Adeline Bray and Melissa A. Bray
COVID 2025, 5(10), 169; https://doi.org/10.3390/covid5100169 - 8 Oct 2025
Viewed by 226
Abstract
In order to understand how health beliefs map onto health behaviors, a national survey, administered in the wake of the COVID-19 campus closures, was conducted to explore college students’ mind-body health beliefs and their health behaviors (across dimensions of physical exercise, diet/nutrition, and [...] Read more.
In order to understand how health beliefs map onto health behaviors, a national survey, administered in the wake of the COVID-19 campus closures, was conducted to explore college students’ mind-body health beliefs and their health behaviors (across dimensions of physical exercise, diet/nutrition, and socialization). To this end, the Mind-Body Health Screener (MBHS), a five-item, Likert scale, brief measure, was developed. The present study applied an online survey design administered nationally to U.S. undergraduate students during the initial lockdowns with the pandemic (n = 557). To examine the psychometric properties of the MBHS, exploratory and confirmatory factor analyses were run as well as measures of reliability. Furthermore, linear regressions and effect sizes were computed to understand the connection between mind-body health beliefs and behaviors. While initial data supported the psychometric properties of the Mind-Body Health Screener (MBHS) developed for this purpose, substantive results suggested that mind-body health beliefs did not relate to mind-body health behaviors (either before or after the campus closures), aligning with the Cognitive Dissonance Theory. Post hoc analysis did, however, suggest a significant change in health behaviors from pre-campus closures to during the closures, suggesting students engaged in more physical exercise, eating behaviors, and socializing before campus closed, observed with small to large effects. Taken together, the findings of the present study illustrate how the Cognitive Dissonance Theory is a relevant perspective to consider the relation between health beliefs and behaviors during a period of immense stress, such as the COVID-19 initial campus closures. Full article
(This article belongs to the Section COVID Public Health and Epidemiology)
Show Figures

Figure 1

20 pages, 1386 KB  
Article
AI-Assistance Body Composition CT at T12 and T4 in Lung Cancer: Diagnosing Sarcopenia, and Its Correlation with Morphofunctional Assessment Techniques
by Maria Zhao Montero-Benitez, Alba Carmona-Llanos, Rocio Fernández-Jiménez, Alicia Román-Jobacho, Jaime Gómez-Millán, Javier Modamio-Molina, Eva Cabrera-Cesar, Isabel Vegas-Aguilar, Maria del Mar Amaya-Campos, Francisco J. Tinahones, Esther Molina-Montes, Manuel Cayón-Blanco and Jose Manuel García-Almeida
Cancers 2025, 17(19), 3255; https://doi.org/10.3390/cancers17193255 - 8 Oct 2025
Viewed by 308
Abstract
Background: Sarcopenia and low muscle mass are prevalent and prognostically relevant in patients with lung cancer, yet their diagnosis remains challenging in routine clinical practice. Opportunistic assessment using computed tomography (CT) has emerged as a valuable tool for body composition evaluation. We aimed [...] Read more.
Background: Sarcopenia and low muscle mass are prevalent and prognostically relevant in patients with lung cancer, yet their diagnosis remains challenging in routine clinical practice. Opportunistic assessment using computed tomography (CT) has emerged as a valuable tool for body composition evaluation. We aimed to assess the utility of thoracic CT at T12 and T4 levels in identifying sarcopenia and low muscle mass and explore their correlation with morphofunctional tools such as bioelectrical impedance vector analysis (BIVA), nutritional ultrasound (NU), and functional performance tests. Methods: In this prospective observational study, 80 patients with lung cancer were evaluated at diagnosis. Body composition was assessed using BIVA-, NU-, and CT-derived parameters at T12 and T4 levels. Functional status was measured using the Timed Up and Go (TUG) and 30-Second Chair Stand Test. Sarcopenia was defined according to EWGSOP2 criteria. Results: Sarcopenia was identified in 20% of patients. CT-derived indices at T12CT demonstrated better diagnostic performance than T4CT. For detecting low muscle mass, the optimal SMI cut-off values were SMI_T12CT < 31.98 cm2/m2 and SMI_T4CT < 59.05 cm2/m2 in men and SMI_T12CT < 28.23 cm2/m2 and SMI_T4CT < 41.69 cm2/m2 in women. For sarcopenia diagnosis, the values were SMI_T12CT < 24.78 cm2/m2 and SMI_T4CT < 57.23 cm2/m2 in men and SMI_T12CT < 21.24 cm2/m2 and SMI_T4CT < 49.35 cm2/m2 in women. A combined model including SMI_T12CT, RF_CSA, and the 30 s squat test showed high diagnostic accuracy (AUC = 0.826). In multivariable analysis, lower SMA_T12CT was independently associated with risk of sarcopenia (OR = 0.96, 95% CI: 0.92–0.99, p = 0.022), as were older age (OR = 1.23, 95% CI: 1.07–1.47, p = 0.010) and fewer repetitions in the 30 s squat test (OR = 0.78, 95% CI: 0.63–0.91, p = 0.007). Conclusions: CT-derived body composition assessment, particularly at the T12 level, shows good correlation with morphofunctional tools and may offer a reliable and timely alternative for identifying sarcopenia and low muscle mass in patients with lung cancer. Full article
(This article belongs to the Special Issue CT/MRI/PET in Cancer)
Show Figures

Figure 1

15 pages, 1243 KB  
Article
Missense Variants in Nutrition-Related Genes: A Computational Study
by Giovanni Maria De Filippis, Maria Monticelli, Bruno Hay Mele and Viola Calabrò
Int. J. Mol. Sci. 2025, 26(19), 9619; https://doi.org/10.3390/ijms26199619 - 2 Oct 2025
Viewed by 528
Abstract
Genetic variants in nutrition-related genes exhibit variable functional consequences; however, systematic characterization across different nutritional domains remains limited. This highlights the need for detailed exploration of variant distribution and functional effects across nutritional gene categories. Therefore, the main objective of this computational study [...] Read more.
Genetic variants in nutrition-related genes exhibit variable functional consequences; however, systematic characterization across different nutritional domains remains limited. This highlights the need for detailed exploration of variant distribution and functional effects across nutritional gene categories. Therefore, the main objective of this computational study is to delve deeper into the distribution and functional impact of missense variants in nutrition-related genes. We analyzed Genetic polymoRphism variants using Personalized Medicine (GRPM) dataset, focusing on ten groups of nutrition-related genes. Missense variants were characterized using ProtVar for functional/structural impact, Pharos for functional classification, network analysis for pathway identification, and Gene Ontology enrichment for biological process annotation. The analysis of 63,581 Single Nucleotide Polymorphisms (SNP) revealed 27,683 missense variants across 1589 genes. Food intolerance (0.23) and food allergy (0.15) groups showed the highest missense/SNP ratio, while obesity-related genes showed the lowest (0.04). Enzymes predominated in xenobiotic and vitamin metabolism groups, while G-protein-coupled receptors were enriched in eating behavior genes. The vitamin metabolism group had the highest proportion of pathogenic variants. Network analysis identified apolipoproteins as central hubs in metabolic groups and inflammatory proteins in allergy-related groups. These findings offer insights into personalized nutrition approaches and underscore the utility of computational variant analysis in elucidating gene-diet interactions. Full article
Show Figures

Figure 1

32 pages, 7442 KB  
Article
Assisted Lettuce Tipburn Monitoring in Greenhouses Using RGB and Multispectral Imaging
by Jonathan Cardenas-Gallegos, Paul M. Severns, Alexander Kutschera and Rhuanito Soranz Ferrarezi
AgriEngineering 2025, 7(10), 328; https://doi.org/10.3390/agriengineering7100328 - 1 Oct 2025
Viewed by 377
Abstract
Imaging in controlled agriculture helps maximize plant growth by saving labor and optimizing resources. By monitoring specific plant traits, growers can prevent crop losses by correcting environmental conditions that lead to physiological disorders like leaf tipburn. This study aimed to identify morphometric and [...] Read more.
Imaging in controlled agriculture helps maximize plant growth by saving labor and optimizing resources. By monitoring specific plant traits, growers can prevent crop losses by correcting environmental conditions that lead to physiological disorders like leaf tipburn. This study aimed to identify morphometric and spectral markers for the early detection of tipburn in two Romaine lettuce (Lactuca sativa) cultivars (‘Chicarita’ and ‘Dragoon’) using an image-based system with color and multispectral cameras. By monitoring tipburn in treatments using melatonin, lettuce cultivars, and with and without supplemental lighting, we enhanced our system’s accuracy for high-resolution tipburn symptom identification. Canopy geometrical features varied between cultivars, with the more susceptible cultivar exhibiting higher compactness and extent values across time, regardless of lighting conditions. These traits were further used to compare simple linear, logistic, least absolute shrinkage and selection operator (LASSO) regression, and random forest models for predicting leaf fresh and dry weight. Random forest regression outperformed simpler models, reducing the percentage error for leaf fresh weight from ~34% (LASSO) to ~13% (RMSE: 34.14 g to 17.32 g). For leaf dry weight, the percentage error decreased from ~20% to ~12%, with an explained variance increase to 94%. Vegetation indices exhibited cultivar-specific responses to supplemental lighting. ‘Dragoon’ consistently had higher red-edge chlorophyll index (CIrededge), enhanced vegetation index, and normalized difference vegetation index values than ‘Chicarita’. Additionally, ‘Dragoon’ showed a distinct temporal trend in the photochemical reflectance index, which increased under supplemental lighting. This study highlights the potential of morphometric and spectral traits for early detection of tipburn susceptibility, optimizing cultivar-specific environmental management, and improving the accuracy of predictive modeling strategies. Full article
Show Figures

Figure 1

47 pages, 3137 KB  
Article
DietQA: A Comprehensive Framework for Personalized Multi-Diet Recipe Retrieval Using Knowledge Graphs, Retrieval-Augmented Generation, and Large Language Models
by Ioannis Tsampos and Emmanouil Marakakis
Computers 2025, 14(10), 412; https://doi.org/10.3390/computers14100412 - 29 Sep 2025
Viewed by 491
Abstract
Recipes available on the web often lack nutritional transparency and clear indicators of dietary suitability. While searching by title is straightforward, exploring recipes that meet combined dietary needs, nutritional goals, and ingredient-level preferences remains challenging. Most existing recipe search systems do not effectively [...] Read more.
Recipes available on the web often lack nutritional transparency and clear indicators of dietary suitability. While searching by title is straightforward, exploring recipes that meet combined dietary needs, nutritional goals, and ingredient-level preferences remains challenging. Most existing recipe search systems do not effectively support flexible multi-dietary reasoning in combination with user preferences and restrictions. For example, users may seek gluten-free and dairy-free dinners with suitable substitutions, or compound goals such as vegan and low-fat desserts. Recent systematic reviews report that most food recommender systems are content-based and often non-personalized, with limited support for dietary restrictions, ingredient-level exclusions, and multi-criteria nutrition goals. This paper introduces DietQA, an end-to-end, language-adaptable chatbot system that integrates a Knowledge Graph (KG), Retrieval-Augmented Generation (RAG), and a Large Language Model (LLM) to support personalized, dietary-aware recipe search and question answering. DietQA crawls Greek-language recipe websites to extract structured information such as titles, ingredients, and quantities. Nutritional values are calculated using validated food composition databases, and dietary tags are inferred automatically based on ingredient composition. All information is stored in a Neo4j-based knowledge graph, enabling flexible querying via Cypher. Users interact with the system through a natural language chatbot friendly interface, where they can express preferences for ingredients, nutrients, dishes, and diets, and filter recipes based on multiple factors such as ingredient availability, exclusions, and nutritional goals. DietQA supports multi-diet recipe search by retrieving both compliant recipes and those adaptable via ingredient substitutions, explaining how each result aligns with user preferences and constraints. An LLM extracts intents and entities from user queries to support rule-based Cypher retrieval, while the RAG pipeline generates contextualized responses using the user query and preferences, retrieved recipes, statistical summaries, and substitution logic. The system integrates real-time updates of recipe and nutritional data, supporting up-to-date, relevant, and personalized recommendations. It is designed for language-adaptable deployment and has been developed and evaluated using Greek-language content. DietQA provides a scalable framework for transparent and adaptive dietary recommendation systems powered by conversational AI. Full article
Show Figures

Graphical abstract

17 pages, 1544 KB  
Article
Improvement of Mandibular Kinetics and Quality of Life in Elderly with Mini-Implant Retained Overdentures: A Preliminary Study
by Josefa Alarcón–Apablaza, Eduardo Borie, Franco Marinelli, Pablo Navarro, Camila Venegas-Ocampo, Marcela Jarpa–Parra and Ramón Fuentes
Appl. Sci. 2025, 15(19), 10391; https://doi.org/10.3390/app151910391 - 25 Sep 2025
Viewed by 341
Abstract
Successful health management in older adults requires adequate nutrition, which is often compromised by oral health issues like edentulism. Tooth loss can reduce masticatory function, especially when rehabilitation treatments fail. The present study aims to generate initial information on the potential effects of [...] Read more.
Successful health management in older adults requires adequate nutrition, which is often compromised by oral health issues like edentulism. Tooth loss can reduce masticatory function, especially when rehabilitation treatments fail. The present study aims to generate initial information on the potential effects of the placement of mandibular mini-implants in patients with complete maxillary and mandibular dentures on mandibular kinetics, electromyographic activity, and quality of life. Participants with complete dentures, adequate mandibular bone height, and good general health were recruited. All underwent cone beam computed tomography for diagnosis and planning to place two mandibular mini-implants. Mandibular movements were analyzed using electromagnetic articulography and electromyography before treatment and five months after implant placement. Oral health-related quality of life (OHRQoL) was assessed using the OHIP-7sp at baseline and six months post-treatment. Five subjects were included (mean age 69.7 ± 10.8 years). All mini-implants demonstrated a 100% initial success rate. At five months, significant improvements were observed in the vertical range of maximum opening, as well as in the area, trajectory, and range of frontal and sagittal movement envelopes (p < 0.05)—along with increased movement symmetry. OHRQoL also improved, with greater esthetic satisfaction, communication, and social engagement. Mandibular mini-implants improved mandibular movements and prosthetic stability, enhancing patients’ oral health-related quality of life without altering muscle activity. Full article
Show Figures

Figure 1

17 pages, 4738 KB  
Article
Using a Computer Vision System for Monitoring the Exterior Characteristics of Damaged Apples
by Zamzam Al-Riyami, Mai Al-Dairi, Pankaj B. Pathare and Somsak Kramchote
AgriEngineering 2025, 7(10), 318; https://doi.org/10.3390/agriengineering7100318 - 24 Sep 2025
Viewed by 515
Abstract
Mechanical damage like bruises produced during postharvest handling can lower market value, affect nutritional value, and pose food safety risks. The study evaluated bruises on apples using image processing. This research focuses on using computer vision for apple fruit damage detection. The fruits [...] Read more.
Mechanical damage like bruises produced during postharvest handling can lower market value, affect nutritional value, and pose food safety risks. The study evaluated bruises on apples using image processing. This research focuses on using computer vision for apple fruit damage detection. The fruits were subjected to three levels of impact using three ball weights (66, 98, and 110 g) dropped from 50 cm height and stored at 22 °C. The overall impact energies generated were 0.323 J (low), 0.480 J (medium), and 0.539 J (high). The bruise area and susceptibility of the damage, surface area of the fruit, and color were measured manually (colorimeter) and by image processing. The study found that the bruise area was significantly affected by impact force, where 110 g (0.539 J) damaged apples showed a bruise area of 4.24 cm2 after 21 days of storage at 22 °C. The images showed a significant change in the RGB values (Red, Green, Blue) over 21 days of storage when impacted at 0.539 J. The study showed that the greater the impact energy effect, the higher the weight loss under constant conditions of storage. After 21 days of storage, the 110 g mechanically damaged apples recorded the highest percentage of weight loss (6.362%). The study found a significant decrease in the surface area of 110 g bruised apples, with a smaller decrease in surface area for 66 g bruised fruit. The use of computer vision to detect bruise damage and other quality attributes of Granny Smith apples can be highly recommended to detect their losses. Full article
(This article belongs to the Section Pre and Post-Harvest Engineering in Agriculture)
Show Figures

Figure 1

22 pages, 3646 KB  
Article
Machine Learning in the Classification of RGB Images of Maize (Zea mays L.) Using Texture Attributes and Different Doses of Nitrogen
by Thiago Lima da Silva, Fernanda de Fátima da Silva Devechio, Marcos Silva Tavares, Jamile Raquel Regazzo, Edson José de Souza Sardinha, Liliane Maria Romualdo Altão, Gabriel Pagin, Adriano Rogério Bruno Tech and Murilo Mesquita Baesso
AgriEngineering 2025, 7(10), 317; https://doi.org/10.3390/agriengineering7100317 - 23 Sep 2025
Viewed by 428
Abstract
Nitrogen fertilization is decisive for maize productivity, fertilizer use efficiency, and sustainability, which calls for fast and nondestructive nutritional diagnosis. This study evaluated the classification of maize plant nutritional status from red, green, and blue (RGB) leaf images using texture attributes. A greenhouse [...] Read more.
Nitrogen fertilization is decisive for maize productivity, fertilizer use efficiency, and sustainability, which calls for fast and nondestructive nutritional diagnosis. This study evaluated the classification of maize plant nutritional status from red, green, and blue (RGB) leaf images using texture attributes. A greenhouse experiment was conducted under a completely randomized factorial design with four nitrogen doses, one maize hybrid Pioneer 30F35, and four replicates, at two sampling times corresponding to distinct phenological stages, totaling thirty-two experimental units. Images were processed with the gray-level cooccurrence matrix computed at three distances 1, 3, and 5 pixels and four orientations 0°, 45°, 90°, and 135°, yielding eight texture descriptors that served as inputs to five supervised classifiers: an artificial neural network, a support vector machine, k nearest neighbors, a decision tree, and Naive Bayes. The results indicated that texture descriptors discriminated nitrogen doses with good performance and moderate computational cost, and that homogeneity, dissimilarity, and contrast were the most informative attributes. The artificial neural network showed the most stable performance at both stages, followed by the support vector machine and k nearest neighbors, whereas the decision tree and Naive Bayes were less suitable. Confusion matrices and receiver operating characteristic curves indicated greater separability for omission and excess classes, with D1 standing out, and the patterns were consistent with the chemical analysis. Future work should include field validation, multiple seasons and genotypes, integration with spectral indices and multisensor data, application of model explainability techniques, and assessment of latency and scalability in operational scenarios. Full article
Show Figures

Figure 1

14 pages, 4166 KB  
Article
Functional Effects of Sericin on Bone Health and D-Serine Regulation in Estrogen-Deficient Rats
by Hyun-Seung Kim, Xiangguo Che, Shihyun Kim, Jongho Choi, Joon Ha Lee, You-Young Jo, Seong-Gon Kim, Je-Yong Choi and Ji-Hyeon Oh
Appl. Sci. 2025, 15(18), 10247; https://doi.org/10.3390/app151810247 - 20 Sep 2025
Viewed by 276
Abstract
Postmenopausal osteoporosis is characterized by progressive bone loss and deterioration of trabecular microarchitecture, yet safe and effective nutritional interventions remain limited. This study investigated the skeletal effects of whole sericin compared to isolated L-serine and calcium-only formulations in an ovariectomized (OVX) rat model. [...] Read more.
Postmenopausal osteoporosis is characterized by progressive bone loss and deterioration of trabecular microarchitecture, yet safe and effective nutritional interventions remain limited. This study investigated the skeletal effects of whole sericin compared to isolated L-serine and calcium-only formulations in an ovariectomized (OVX) rat model. Forty female Sprague–Dawley rats underwent either sham surgery or OVX, followed by 8 weeks of daily oral administration with vehicle (calcium + vitamin D, NS), sericin formulation (S55), or L-serine. Sham and untreated OVX groups served as controls. Serum D-serine concentrations and femoral trabecular microarchitecture were assessed using fluorometric assays and micro-computed tomography (μCT), respectively. OVX significantly decreased bone volume fraction (BV/TV), bone mineral density (BMD), and trabecular number, while increasing trabecular separation. Sericin supplementation markedly improved BV/TV, BMD, trabecular thickness, and trabecular number, and reduced trabecular separation compared to both vehicle and untreated OVX controls. Sericin improved multiple trabecular parameters compared with L-serine. Serum D-serine levels were significantly elevated in the sericin group relative to calcium-only controls, though comparable to sham. These findings suggest that whole sericin exerts skeletal benefits beyond those attributable to its primary amino acid component, supporting its potential as a functional food ingredient for enhancing postmenopausal bone health. Full article
(This article belongs to the Section Applied Biosciences and Bioengineering)
Show Figures

Figure 1

14 pages, 1512 KB  
Article
Integrating Imaging and Nutrition: Chest CT Muscle Analysis in Adults with Cystic Fibrosis
by Virginia Soria-Utrilla, Ana Piñar-Gutiérrez, Francisco José Sánchez-Torralvo, Antonio Adarve-Castro, Nuria Porras, Andrés Jiménez-Sánchez, María Esther Quintana-Gallego, Casilda Olveira, María Victoria Girón, Gabriel Olveira and Pedro Pablo García-Luna
Nutrients 2025, 17(18), 2940; https://doi.org/10.3390/nu17182940 - 12 Sep 2025
Viewed by 450
Abstract
Background: Computed Tomography (CT) is considered a highly accurate tool for assessing body composition. The aim of this study is to assess the usefulness of chest CT for malnutrition diagnosis in people with cystic fibrosis (PwCF), compared with other body composition techniques, as [...] Read more.
Background: Computed Tomography (CT) is considered a highly accurate tool for assessing body composition. The aim of this study is to assess the usefulness of chest CT for malnutrition diagnosis in people with cystic fibrosis (PwCF), compared with other body composition techniques, as well as to assess possible associations with nutritional and respiratory status. Methods: A cross-sectional study was carried out in clinically stable adult PwCF. Subjects who had undergone a CT including the twelfth thoracic vertebra (T12) during the 6 months prior to or after our assessment were included and body composition was assessed using FocusedON-BC. The results were compared with anthropometry, bioelectrical impedance analysis (BIA), muscle ultrasonography, and handgrip strength (HGS). Respiratory parameters were collected, and nutritional status was assessed using Global Leadership Initiative on Malnutrition (GLIM) criteria. Results: A total of 55 PwCF were included. Muscle area assessed by CT correlated significantly with fat-free mass determined by BIA (r = 0.725) and anthropometry (r = 0.645), muscle mass evaluated by ultrasonography (r = 0.657), HGS (r = 0.593), Bhalla score (r = 0.403), and FEV1 (r = 0.488). Differences were observed when comparing muscle area in CT based on the Bhalla score (94.6 ± 21.1 cm2 in normal/mild involvement vs. 79.3 ± 20.9 cm2 in moderate/severe involvement; p = 0.009) and on nutritional status (96.3 ± 17.9 cm2 in normo-nourished vs. 75.9 ± 22.1 cm2 in malnourished; p < 0.001). Conclusions: In adult PwCF, measurements obtained from CT image analysis correlate adequately with anthropometry, BIA, muscle ultrasound, and HGS. Muscle area in CT is related to nutritional and respiratory status. Full article
(This article belongs to the Section Nutrition Methodology & Assessment)
Show Figures

Figure 1

25 pages, 1540 KB  
Review
Dual Perspectives on Peptide–Zinc Complexation: Highlighting Aquatic Sources While Contextualizing Other Natural Origins
by Lingyu Han, Nuo Dong, Jixin Yang and Bing Hu
Biomolecules 2025, 15(9), 1311; https://doi.org/10.3390/biom15091311 - 12 Sep 2025
Viewed by 673
Abstract
Zinc is an essential mineral for the body, with chelated zinc valued for its superior absorption efficiency and bioavailability. This review systematically examines peptide–zinc interactions, covering fundamental concepts, historical evolution, current insights, clinical relevance, technological innovations, and future outlooks. It delves into chelation [...] Read more.
Zinc is an essential mineral for the body, with chelated zinc valued for its superior absorption efficiency and bioavailability. This review systematically examines peptide–zinc interactions, covering fundamental concepts, historical evolution, current insights, clinical relevance, technological innovations, and future outlooks. It delves into chelation mechanisms and structural theories, summarizes historical milestones in bioavailability research—particularly aquatic protein–zinc interactions—and details current studies on chelation efficacy and interaction dynamics. Clinical applications in nutritional supplements, therapeutic potential, and trial progress are discussed, alongside advances in analytical techniques, complex synthesis, and computational modeling. Future directions highlight emerging trends, application prospects, and challenges in bioavailability research, offering a comprehensive framework for subsequent investigations and practical implementations. Full article
Show Figures

Figure 1

8 pages, 564 KB  
Proceeding Paper
Fruit and Vegetable Recognition Using MobileNetV2: An Image Classification Approach
by Sidra Khalid, Raja Hashim Ali and Hassan Bin Khalid
Eng. Proc. 2025, 87(1), 108; https://doi.org/10.3390/engproc2025087108 - 11 Sep 2025
Viewed by 553
Abstract
Automated food item recognition and recipe recommendation systems have gained increasing importance in dietary management and culinary applications. Recent advancements in Computer Vision, particularly in object detection, classification, and image segmentation, have facilitated progress in these areas. However, many existing systems remain inefficient [...] Read more.
Automated food item recognition and recipe recommendation systems have gained increasing importance in dietary management and culinary applications. Recent advancements in Computer Vision, particularly in object detection, classification, and image segmentation, have facilitated progress in these areas. However, many existing systems remain inefficient and lack seamless integration, resulting in limited solutions capable of both identifying food items and providing relevant recipe recommendations. Furthermore, modern neural network architectures have yet to be extensively applied to food recognition and recipe recommendation tasks. This study aims to address these limitations by developing a system based on the MobileNetV2 architecture for accurate food item recognition, paired with a recipe recommendation module. The system was trained on a diverse dataset of fruits and vegetables, achieving high classification accuracy (97.2%) and demonstrating robustness under various conditions. Our findings indicate that the modified model, the MobileNetV2 model, can effectively recognize different food items, making it suitable for real-time applications. The significance of this research lies in its potential to improve dietary tracking, offer valuable culinary insights, and serve as a practical tool for both personal and professional use. Ultimately, this work advances food recognition technology, contributing to enhanced health management and fostering culinary creativity. Some potential applications of this work include personalized dietary management, automated meal logging for fitness apps, smart kitchen assistants, restaurant ordering systems, and enhanced food analysis for nutrition tracking. Full article
(This article belongs to the Proceedings of The 5th International Electronic Conference on Applied Sciences)
Show Figures

Figure 1

18 pages, 1483 KB  
Article
Protective Role of Multiple Essential Minerals Against Cadmium-Related Cognitive Decline in Middle-Aged and Older Adults: A Prospective Study
by Jing Yang, Zongyao Li, Yongbin Zhao, Yanzhen Hu, Xinyang Guo, Xi Kang, Zhenyu Wu, Chang Su and Tao Zhang
Nutrients 2025, 17(18), 2910; https://doi.org/10.3390/nu17182910 - 9 Sep 2025
Viewed by 784
Abstract
Background: Cadmium (Cd) exposure is linked to cognitive decline in middle-aged and older adults, but the modifying role of essential minerals is unclear. This study aimed to identify key protective minerals and quantify their joint antagonistic effect against Cd neurotoxicity. Methods: Baseline serum [...] Read more.
Background: Cadmium (Cd) exposure is linked to cognitive decline in middle-aged and older adults, but the modifying role of essential minerals is unclear. This study aimed to identify key protective minerals and quantify their joint antagonistic effect against Cd neurotoxicity. Methods: Baseline serum minerals and urinary Cd were measured in 6795 adults (≥40 years) from the 2015 China Health and Nutrition Survey. Cognitive function (MMSE) was assessed after 3 years. Associations were analyzed using multiple linear regression and Quantile g-computation (QGC) for joint effects. Combined exposure groups and interaction terms were assessed. Restricted cubic spline (RCS) models explored potential nonlinear dose–response relationships. Results: Participants in the highest urinary Cd quartile had significantly lower MMSE score (β = −0.09, 95% CI: −0.15, −0.02) than the lowest quartile. Serum calcium (Ca), ferrum (Fe), magnesium (Mg), selenium (Se), and phosphorus (P) were positively associated with MMSE. QGC revealed that the joint effect of Cd and the 5-mineral mixture (β = 0.10, 95% CI: 0.05, 0.14) was weaker than the protective effect of the 5-mineral mixture. Any high-mineral group had significantly higher MMSE score compared to the high-Cd/low-mineral group. Conclusions: Essential minerals Ca, Fe, Mg, Se, and P effectively antagonize Cd-associated cognitive decline. Their combined exposure demonstrates significant protective effects, providing key evidence for precision nutrition and environmental health risk management in Cd-exposed populations. Full article
(This article belongs to the Special Issue A New Perspective: The Effect of Trace Elements on Human Health)
Show Figures

Figure 1

Back to TopTop