Sign in to use this feature.

Years

Between: -

Subjects

remove_circle_outline
remove_circle_outline
remove_circle_outline
remove_circle_outline
remove_circle_outline
remove_circle_outline
remove_circle_outline
remove_circle_outline
remove_circle_outline

Journals

remove_circle_outline
remove_circle_outline
remove_circle_outline
remove_circle_outline
remove_circle_outline
remove_circle_outline
remove_circle_outline
remove_circle_outline
remove_circle_outline
remove_circle_outline
remove_circle_outline
remove_circle_outline
remove_circle_outline
remove_circle_outline
remove_circle_outline
remove_circle_outline
remove_circle_outline
remove_circle_outline
remove_circle_outline
remove_circle_outline
remove_circle_outline
remove_circle_outline
remove_circle_outline
remove_circle_outline
remove_circle_outline
remove_circle_outline
remove_circle_outline
remove_circle_outline
remove_circle_outline
remove_circle_outline
remove_circle_outline
remove_circle_outline

Article Types

Countries / Regions

remove_circle_outline
remove_circle_outline
remove_circle_outline
remove_circle_outline
remove_circle_outline
remove_circle_outline
remove_circle_outline
remove_circle_outline
remove_circle_outline

Search Results (3,541)

Search Parameters:
Keywords = coffee

Order results
Result details
Results per page
Select all
Export citation of selected articles as:
19 pages, 295 KB  
Article
School–University Partnerships for Place-Based Educational Administration Innovation: Fostering Innovative Co-Creator Learners
by Suntaree Wannapairo, Sinchai Suwanmanee, Natcha Mahapoonyanont and Chanaporn Uetrakool
Educ. Sci. 2026, 16(3), 440; https://doi.org/10.3390/educsci16030440 - 15 Mar 2026
Abstract
In a rapidly changing era, education systems must empower learners as community innovators through Place-Based Education (PBE). While School–University partnerships are global drivers of reform, the specific administrative mechanisms required to support and scale these innovations within decentralized policy frameworks, such as Thailand’s [...] Read more.
In a rapidly changing era, education systems must empower learners as community innovators through Place-Based Education (PBE). While School–University partnerships are global drivers of reform, the specific administrative mechanisms required to support and scale these innovations within decentralized policy frameworks, such as Thailand’s Education Sandbox, remain underexplored. This Research and Development (R&D) study, integrated with a Design Thinking framework, investigated school-led administrative innovations across four diverse jurisdictions in the Songkhla Education Sandbox over 12 months. The study synthesized a collaborative administrative framework structured around four core pillars: Strategic Mentoring and Thinking Partnership, Place-Based Educational Ecosystems, Adaptive Governance and Resource Autonomy, and Collective Synergy and Iterative Development. Empirical findings indicate that this framework supported the development of “Innovative Co-creator” characteristics among students, generating high-value outcomes such as “Songkhla Mini Mango Coffee” and social innovations from water hyacinth. The study concludes that educational transformation thrives when administrative structures shift from compliance-driven mandates to flexible, context-responsive partnerships. By integrating university-led coaching with community assets, the framework offers a promising, contextually adaptable model for enhancing student learning outcomes while preserving local socio-cultural identity. This systematic approach supports the continuity of educational reform across diverse regional contexts. Full article
(This article belongs to the Section Curriculum and Instruction)
18 pages, 523 KB  
Article
Sensory Acceptability and Sensory Profiles of Flavoured Foods for Special Medical Purposes: A Quantitative Descriptive Analysis
by Agata Kiciak, Wiktoria Staśkiewicz-Bartecka, Natalia Kuczka, Małgorzata Słoma-Krześlak, Kommi Kalpana and Marek Kardas
J. Clin. Med. 2026, 15(6), 2188; https://doi.org/10.3390/jcm15062188 - 13 Mar 2026
Viewed by 82
Abstract
Background/Objectives Foods for special medical purposes are an important component of nutritional management in patients at risk of malnutrition or already affected by it. The aim of the study was to evaluate the sensory properties and sensory acceptability of selected powdered foods for [...] Read more.
Background/Objectives Foods for special medical purposes are an important component of nutritional management in patients at risk of malnutrition or already affected by it. The aim of the study was to evaluate the sensory properties and sensory acceptability of selected powdered foods for special medical purposes (FSMPs) from a single manufacturer with different flavour variants using quantitative descriptive analysis. Methods: The study was conducted under laboratory conditions in accordance with the PN-EN ISO 8589:2010 standard. A semi-trained panel of 49 participants took part in the sensory evaluation. Five powdered FSMP products with comparable nutritional composition and different flavour variants were analyzed. Quantitative descriptive analysis (QDA) was applied using a 10-point rating scale, along with a ranking method to assess consumer preferences. Statistical analysis was performed using Welch’s one-way analysis of variance followed by post hoc tests, with the level of significance set at p < 0.05. Results: Statistically significant differences were observed between the analyzed variants for most of the assessed sensory attributes. Preparations with white chocolate and raspberry, strawberry, and vanilla flavours showed the highest sensory acceptability, characterized by a harmonious taste, creamy texture, and low intensity of undesirable sensory attributes. The neutral variant received the lowest overall ratings. The coffee-flavoured product was distinguished by a high aroma intensity but also by a greater intensity of attributes negatively affecting sensory acceptability. Conclusions: The findings indicate that flavour plays a significant role in determining the sensory acceptability of FSMP products. Considering sensory characteristics in the development and selection of FSMP preparations may increase their consumption and enhance the effectiveness of nutritional interventions in clinical practice. Full article
(This article belongs to the Section Clinical Nutrition & Dietetics)
Show Figures

Graphical abstract

15 pages, 1052 KB  
Article
Field-Scale Phytoremediation of Coffee Wastewater Using Vetiver Grass: Performance Evaluation and Maturity-Dependent Efficiency in Huánuco, Peru
by Rosny Jean and Patricia Tello Reátegui
Water 2026, 18(6), 670; https://doi.org/10.3390/w18060670 - 13 Mar 2026
Viewed by 81
Abstract
The wastewater generated during coffee processing contains high levels of acidity and organic matter, posing substantial environmental hazards, particularly in rural areas where traditional treatment methods are financially infeasible. This research assesses the field-scale effectiveness of Chrysopogon zizanioides (vetiver grass) in phytoremediation of [...] Read more.
The wastewater generated during coffee processing contains high levels of acidity and organic matter, posing substantial environmental hazards, particularly in rural areas where traditional treatment methods are financially infeasible. This research assesses the field-scale effectiveness of Chrysopogon zizanioides (vetiver grass) in phytoremediation of coffee wastewater in Huánuco, Peru, with particular attention to how plant maturity affects treatment outcomes. A comparative analysis was performed on untreated and vetiver-filtered effluent from infiltration ponds at four growth stages (6, 8, 19, and 21 months), with measurements of pH, chemical oxygen demand (COD), biochemical oxygen demand (BOD5), and suspended solids (TSS, SS) conducted according to standardized methods. The findings indicate notable improvements in water quality, as the pH rose from 4.07 ± 0.32 to 5.82 ± 0.40 (p < 0.001) and organic loads decreased by 39–41% (COD: 38,600 ± 12,100 to 23,000 ± 8500 mg L−1 O2; BOD5: 27,700 ± 9400 to 16,500 ± 5600 mg L−1 O2). Total Suspended Solids (TSS) were reduced by 26%, while the settleable suspended solids fraction (SS) decreased by 69%, indicating strong particulate removal through combined filtration and sedimentation mechanisms. Mature vetiver stands (21 months old) showed better results, underscoring the importance of root development for effective phytoremediation. Strong correlations were observed between COD and BOD5 (r = 0.92), while pH negatively correlated with organic and particulate parameters. The study presents empirical evidence supporting vetiver-based systems as an economical and sustainable approach to decentralized wastewater treatment in coffee-growing areas. Furthermore, it provides actionable insights for improving phytoremediation by focusing on plant maturity, which can be readily adapted for large-scale implementation in resource-constrained settings. The findings underscore the potential of nature-based technologies to address environmental challenges while supporting local economies dependent on coffee production. Full article
(This article belongs to the Section Water, Agriculture and Aquaculture)
Show Figures

Graphical abstract

23 pages, 17441 KB  
Article
A Method for Automated Crop Health Monitoring in Large Areas Using Multi-Spectral Images and Deep Convolutional Neural Networks
by Oscar Andrés Martínez, Kevin David Ortega Quiñones and German Andrés Holguin-Londoño
AgriEngineering 2026, 8(3), 109; https://doi.org/10.3390/agriengineering8030109 - 13 Mar 2026
Viewed by 105
Abstract
Crop monitoring over large land extensions represents a central challenge in precision agriculture, especially in polyculture contexts where species with different nutritional needs are combined. This study presents a methodology to manage and analyze large volumes of multispectral images captured by unmanned aerial [...] Read more.
Crop monitoring over large land extensions represents a central challenge in precision agriculture, especially in polyculture contexts where species with different nutritional needs are combined. This study presents a methodology to manage and analyze large volumes of multispectral images captured by unmanned aerial vehicles (UAVs) in order to identify and monitor crops at the plant level. The images are efficiently stored and retrieved using a Hilbert Curve, which reduces the complexity of the search process from O(n2) to O(log(n)) where n represents the number of indexed data points). The system connects to a distributed Structured Query Language (SQL) database, allowing for fast image retrieval based on GPS coordinates and other metadata. Additionally, the Normalized Difference Vegetation Index (NDVI) is calculated using reflectance data from the red and near-infrared channels, adjusted by semantic segmentation masks generated with a U-Net model, which allows for species-specific evaluations. The methodology was evaluated on a 20,000 m2 polyculture farm with coffee, avocado, and plantain crops, using a dataset of 270 aerial images partitioned into 70% for training and 30% for validation. The results show improvements in retrieval speed and precision with the Hilbert Space-Filling Curve (HSFC) approach, and an accuracy of 82.3% and an the Mean Intersection over Union (MIoU) of 68.4% in species detection with the U-Net model. Overall, this integrated framework demonstrates a scalable potential for precision agriculture in complex polyculture systems, facilitating efficient data management and targeted crop interventions. Full article
Show Figures

Figure 1

10 pages, 1001 KB  
Article
Effect of Common Staining Beverages on the Color Stability of Additively and Subtractively Manufactured Provisional Materials
by Alberto Ferreiroa, Michelle Lissette Ortiz-Soto, Jaime Orejas, Irene García-Martínez and Laura Godoy-Ruiz
Dent. J. 2026, 14(3), 164; https://doi.org/10.3390/dj14030164 - 12 Mar 2026
Viewed by 127
Abstract
Background/Objectives: The increasing use of digital manufacturing techniques in prosthodontics has raised concerns regarding the long-term esthetic performance of provisional restorations. This in vitro study aimed to compare the color stability of provisional restorations fabricated by additive (3D-printed) and subtractive (milled) manufacturing [...] Read more.
Background/Objectives: The increasing use of digital manufacturing techniques in prosthodontics has raised concerns regarding the long-term esthetic performance of provisional restorations. This in vitro study aimed to compare the color stability of provisional restorations fabricated by additive (3D-printed) and subtractive (milled) manufacturing techniques after immersion in common staining beverages. Methods: Eighty polymethyl methacrylate (PMMA)-based specimens (16 × 1 mm) were fabricated and divided into two groups: additive (n = 40) and subtractive (n = 40). Each group was immersed in coffee, red wine, green tea, or cola for 60 and 120 h at 37 °C. Color measurements were recorded using a spectrophotometer in the CIE LCh* system, and color differences (ΔE00) were calculated using the CIEDE2000 formula. Data were analyzed using repeated-measures analysis of variance (ANOVA) and Tukey post hoc tests (α = 0.05). Results: Additively manufactured specimens showed significantly higher color change (ΔE00) values than subtractively milled specimens across all immersion media and time intervals (p < 0.05). Red wine and coffee caused the greatest discoloration, whereas cola produced the least effect. Conclusions: Within the limitations of this study, additive manufacturing resulted in lower color stability than subtractive fabrication. Subtractive PMMA materials exhibited superior optical behavior, suggesting their suitability for long-term provisionalization in esthetically demanding clinical situations. Full article
(This article belongs to the Section Digital Technologies)
Show Figures

Graphical abstract

18 pages, 1129 KB  
Article
Aesthetic Profiling and Exploratory Composting Screening of Wood-Fiber Biocomposites Bonded with Spent Coffee Grounds and Ammonium Lignosulfonate
by Aleksandrina Kostadinova-Slaveva, Viktor Savov, Petar Antov, Boyka Malcheva, Ekaterina Todorova, Jansu Yusein, Viktoria Dudeva and Georgi Ivanov
Materials 2026, 19(6), 1077; https://doi.org/10.3390/ma19061077 - 11 Mar 2026
Viewed by 130
Abstract
Spent coffee grounds (SCGs) and lignin-derived binders, such as ammonium lignosulfonate (ALS), are increasingly being explored as renewable resources to reduce reliance on conventional formaldehyde-based resins in wood-fiber biocomposites. Although prior work has shown that SCG–ALS adhesive systems can achieve promising mechanical performance, [...] Read more.
Spent coffee grounds (SCGs) and lignin-derived binders, such as ammonium lignosulfonate (ALS), are increasingly being explored as renewable resources to reduce reliance on conventional formaldehyde-based resins in wood-fiber biocomposites. Although prior work has shown that SCG–ALS adhesive systems can achieve promising mechanical performance, two practical aspects essential for industrial applications and circular design remain insufficiently explored: a predictable and reproducible visual appearance and credible end-of-life options. In this study, sustainable wood-fiber biocomposites bonded with SCG and ALS were assessed from an aesthetic performance and end-of-life perspective. Color was quantified in the CIE L*a*b* (CIELAB) space and expressed as total color difference (ΔE*) relative to a reference panel. Increasing total SCG + ALS content from 40 to 75 wt.% based on oven-dry fibers produced pronounced darkening, with lightness decreasing from L* = 47.1 to 34.3 and ΔE* increasing from 18.38 to 32.51. Short-term composting behavior was explored by embedding fragments from formulations with 40–60 wt.% total SCG + ALS (based on oven-dry fibers; equal SCG/ALS shares) into a mixed organic substrate adjusted to an initial C/N ≈ 30 and monitored for 30 days in pots and trays. The process remained predominantly mesophilic (≈14–22 °C); nevertheless, visible microbial colonization and progressive surface degradation were observed, indicating susceptibility to biological activity under moist, nutrient-rich conditions. Overall, the results show that SCG–ALS content strongly governs the visual identity of the biocomposites and suggest composting-oriented routes as a potential end-of-life direction at an exploratory level, while highlighting the need for standardized compostability assessment and longer-term monitoring to substantiate circularity claims. Full article
Show Figures

Figure 1

18 pages, 2261 KB  
Article
Cyclic Acidic Beverage Exposure Induces Formulation-Dependent Mechanical Softening and Tribological Alterations in Microhybrid and Nanohybrid Dental Resin Composites
by Żaneta Anna Mierzejewska, Patrycja Wołosiewicz, Kamila Łukaszuk, Bartłomiej Rusztyn, Jan Borys and Bożena Antonowicz
J. Funct. Biomater. 2026, 17(3), 139; https://doi.org/10.3390/jfb17030139 - 11 Mar 2026
Viewed by 131
Abstract
Dental resin composites are routinely exposed to chemically aggressive beverages that may compromise long-term functional performance. This study investigated the structure–property–tribology relationships of four restorative composites (Filtek Z250, Filtek Z550, Herculite, and Herculite Ultra) subjected to cyclic immersion in beverages with different pH [...] Read more.
Dental resin composites are routinely exposed to chemically aggressive beverages that may compromise long-term functional performance. This study investigated the structure–property–tribology relationships of four restorative composites (Filtek Z250, Filtek Z550, Herculite, and Herculite Ultra) subjected to cyclic immersion in beverages with different pH values. A total of 120 cylindrical specimens (7 mm diameter, 2 mm thickness; n = 5 per material per condition) were fabricated and exposed to mineral water, tea, coffee, Coca-Cola®, Cola Light®, and red wine for 28 days under cyclic conditions. Microhardness, surface roughness (Ra), steady-state coefficient of friction (COF), and mass variation were evaluated. All composites exhibited significant microhardness reduction after acidic exposure (p < 0.05), with the greatest decrease observed for Herculite Ultra in red wine (−47.4%) and Coca-Cola® (−35.3%). Filtek Z250 demonstrated the highest baseline hardness and the lowest degradation susceptibility. Surface roughness changes were formulation-dependent, with Herculite Ultra showing pronounced roughening (ΔRa up to +0.074 µm), whereas Filtek Z550 exhibited erosion-driven smoothing (ΔRa down to −0.068 µm). Tribological behaviour was primarily governed by matrix softening rather than roughness alterations, with softened systems displaying unstable frictional responses (COF range: 0.127–0.697; p < 0.05). The results indicate that polymer matrix stability plays a more critical role in long-term functional performance than surface roughness or mass variation alone. Clinically, frequent exposure to acidic and solvent-containing beverages may accelerate mechanical and tribological degradation of susceptible composite formulations. Full article
(This article belongs to the Special Issue Biomaterials in Dentistry: Current Status and Advances)
Show Figures

Figure 1

22 pages, 3991 KB  
Article
Brewed Coffee and Its Components Act Through Orphan Nuclear Receptor 4A1 (NR4A1)
by Amanuel Hailemariam, Srijana Upadhyay, Arafat Rahman Oany, Wai Ning Tiffany Tsui, Vinod Srivastava, Gargi Sivaram, Kelly Churion, Robert S. Chapkin, Laurie A. Davidson, Shoshana Eitan, James J. Cai, Roger Norton and Stephen Safe
Nutrients 2026, 18(6), 877; https://doi.org/10.3390/nu18060877 - 10 Mar 2026
Viewed by 177
Abstract
Background/Objective: Coffee is the most highly consumed beverage worldwide, and coffee drinkers exhibit decreased mortality and protection from aging-related diseases. This study investigates the role of orphan nuclear receptor 4A1 (NR4A1) in mediating the effects of brewed coffee and the major polyphenolic and [...] Read more.
Background/Objective: Coffee is the most highly consumed beverage worldwide, and coffee drinkers exhibit decreased mortality and protection from aging-related diseases. This study investigates the role of orphan nuclear receptor 4A1 (NR4A1) in mediating the effects of brewed coffee and the major polyphenolic and polyhydroxy compounds in brewed coffee and also in determining their binding to NR4A1. Methods: The interactions of brewed coffee and several of the major individual compounds in brewed coffee with the ligand-binding domain of NR4A1 were determined using a fluorescent binding assay. For specific compounds, binding was also carried out by surface plasmon resonance, and molecular docking studies were also performed. NR4A1-responsive Rh30 cancer cells were used as models to determine NR4A1-dependent transactivation, cell growth inhibition and inhibition of specific gene products, and in some studies, knockdown of NR4A1 by RNA interference was also determined. Inhibition of lipopolysaccharide-induced IkBα by key polyphenolics was also investigated in RAW264.7 macrophages. Results: Brewed coffee and several polyphenolics, including caffeic acid, ferulic acid, chlorogenic acid, p-coumaric acid, several cinnamic acid derivatives, kahweol, and cafestrol, bound NR4A1 in binding assays, and most Kd values were <10 µM. Brewed coffee and the major polyphenolics inhibited growth of NR4A1-responsive Rh30 cells, and this was attenuated in NR4A1-deficient Rh30 cells. These same compounds also exhibited NR4A1-dependent effects on transactivation and gene product responses in Rh30 and RAW264.7 macrophages and exhibited inverse NR4A1 agonist activity. In contrast, the NR4A1-dependent activity of caffeine and quinic acid was highly variable, suggesting that they are selective NR4A1 ligands. Conclusions: The results of this study demonstrate that brewed coffee and its major polyphenolics and polyhydroxy constituents are NR4A1 ligands and that NR4A1 may play an important role in the health-protective effects of coffee. These results, coupled with recent studies, indicate that NR4A1 and its ligands may play an important role in diet and health. Full article
(This article belongs to the Section Nutrigenetics and Nutrigenomics)
Show Figures

Figure 1

19 pages, 812 KB  
Proceeding Paper
Recent Advances in Fiber-Reinforced Biopolymers Derived from Rice Husk Waste for Sustainable Construction Materials
by Pabina Rani Boro, Partha Protim Borthakur, Madhurjya Saikia, Saroj Yadav and Rupam Deka
Mater. Proc. 2025, 26(1), 16; https://doi.org/10.3390/materproc2025026016 - 9 Mar 2026
Abstract
The increasing demand for sustainable and environmentally friendly construction materials has spurred interest in biopolymer composites reinforced with agricultural waste. Rice husk (RH), a byproduct of rice milling, is abundant and rich in lignocellulosic fibers and silica, making it excellent for use in [...] Read more.
The increasing demand for sustainable and environmentally friendly construction materials has spurred interest in biopolymer composites reinforced with agricultural waste. Rice husk (RH), a byproduct of rice milling, is abundant and rich in lignocellulosic fibers and silica, making it excellent for use in fiber-reinforced biopolymers. The novelty of this study lies in its integrated and construction-oriented evaluation of rice husk (RH)-reinforced biopolymers, combining mechanical, thermal, environmental, and economic perspectives within a single framework. The study introduces a novel comparative approach by benchmarking multiple polymer matrices-including PP, recycled HDPE, epoxy, PLA, and bio-binders-under unified quantitative performance criteria. Another key novelty is the identification of the dual functional role of silica-rich RH in simultaneously enhancing structural strength and flame retardancy while contributing to carbon emission reduction. With a high silica content (15–20%) and lignocellulosic structure, RH serves as a natural filler that enhances the performance of polymer matrices such as polypropylene (PP), epoxy, polylactic acid (PLA), and recycled polyethylene. Mechanically, RH-reinforced composites demonstrate significant improvements in tensile, flexural, and impact strength. For example, PP composites with NaOH-treated RH and coffee husks achieved tensile strengths between 27.4 MPa and 37.4 MPa, with corresponding Young’s modulus values ranging from 1656 MPa to 2247.8 MPa. Recycled HDPE-RH blends reached tensile strengths up to 74 MPa and flexural values of 39 MPa, validating their structural applicability. Epoxy matrices embedded with 0.45 wt.% RH nanofibers showed degradation thresholds of 411 °C and 678 °C, reflecting substantial thermal resistance. Flame retardancy is further improved by the presence of RH biochar, which leads to reduced peak heat release rate (PHRR) and enhanced char formation. In building insulation applications, RH-based composites exhibit low thermal conductivity values between 0.08 and 0.14 W/m·K, contributing to energy efficiency. Economically, RH reduces material costs by 30–40%, while environmentally, its integration lowers carbon emissions in PP composites by up to 10%, and promotes biodegradability. Despite challenges such as moisture absorption and interfacial adhesion, these can be mitigated through alkali treatment, compatibilizers (e.g., MAPP), or hybrid reinforcement strategies. Full article
(This article belongs to the Proceedings of The 4th International Online Conference on Materials)
Show Figures

Figure 1

19 pages, 1381 KB  
Article
Geochemical and Radiological Characterization of Granitic-Derived Highland Coffee Soils in Chiang Mai, Thailand
by Khemruthai Kheamsiri, Naofumi Akata, Chutima Kranrod, Hirofumi Tazoe, Tarika Thumvijit, Ilsa Rosianna, Haruka Kuwata, Krit Khetanun, Narit Yimyam, Yusuke Unno and Akira Takeda
Geosciences 2026, 16(3), 110; https://doi.org/10.3390/geosciences16030110 - 8 Mar 2026
Viewed by 210
Abstract
Granitic soils in the Highlands support the cultivation of Arabica coffee in northern Thailand; however, their geochemical and radiological properties are inadequately defined. This study examined major oxides, trace elements, natural radionuclides, and extractable phosphorus in granitic-derived coffee soils from the Agricultural Innovation [...] Read more.
Granitic soils in the Highlands support the cultivation of Arabica coffee in northern Thailand; however, their geochemical and radiological properties are inadequately defined. This study examined major oxides, trace elements, natural radionuclides, and extractable phosphorus in granitic-derived coffee soils from the Agricultural Innovation Research, Integration, Demonstration, and Training Center (AIRID) in Chiang Mai. Twenty soil samples were obtained from 10 locations at two depth intervals (0–30 cm and 30–60 cm). Major and trace elements were analyzed via X-ray fluorescence (XRF), natural radionuclides were analyzed through high-purity germanium (HPGe) gamma spectrometry, and extractable phosphorus was determined using the Bray II method. The soils demonstrate remarkably high 40K activity concentrations (1.2–1.9 kBq kg−1) and increased K2O contents (4.9–7.8 wt%), about three to five times more than worldwide soil averages according to Reimann & de Caritat, indicating enrichment from potassium-rich granitic rocks. Major oxide compositions suggest extensive tropical weathering, characterized by elevated SiO2 (>60 wt%) and Al2O3 (>14 wt%), alongside significant depletion of CaO and MgO (<1 wt%). In topsoil, Bray II–extractable phosphorus constitutes 10–25% of total phosphorus and has a robust positive connection with P2O5 (R2 = 0.95, p < 0.001), signifying surface accumulation and restricted vertical mobility. Multivariate analysis indicates lithogenic grouping of trace elements with negligible vertical redistribution. These findings establish a geochemical and radiological baseline for highland coffee soils in northern Thailand, with implications for soil fertility assessment, soil–plant transfer research, and evaluations of natural radioactive exposure related to coffee production. Full article
(This article belongs to the Special Issue Soil Geochemistry)
Show Figures

Figure 1

15 pages, 278 KB  
Article
Impact of Collagen Peptide Supplements Dissolved in Different Beverages on the Surface Properties of Dental Restorative Materials
by Zeynep Hale Keles, Rana Turunc and Soner Sismanoglu
Appl. Sci. 2026, 16(5), 2581; https://doi.org/10.3390/app16052581 - 8 Mar 2026
Viewed by 257
Abstract
The increasing popularity of collagen peptide supplements raises concerns about their potential effects on dental restorations. This in vitro study investigated the effects of collagen peptide supplements dissolved in different beverages on the color stability, profile arithmetic mean roughness (Ra), and gloss of [...] Read more.
The increasing popularity of collagen peptide supplements raises concerns about their potential effects on dental restorations. This in vitro study investigated the effects of collagen peptide supplements dissolved in different beverages on the color stability, profile arithmetic mean roughness (Ra), and gloss of various restorative materials. Four restorative materials were tested: a nanofilled composite resin (Filtek Universal), a CAD/CAM composite block (Tetric CAD), a hybrid ceramic (Vita Enamic), and a leucite-reinforced glass-ceramic (IPS Empress CAD). Specimens were immersed in three collagen solutions (Pure Collagen Water Mix, Pure Collagen Coffee Mix, and Purple Collagen) and distilled water (control) for periods simulating 1 and 6 months of daily consumption. Color changes (ΔE00), Ra, and gloss were measured at baseline, after two immersion periods, and following repolishing. Results showed that collagen peptide supplements significantly affected all tested properties, with effects varying by material type and solution composition. Empress CAD demonstrated superior resistance to staining and surface property changes, while Filtek Universal exhibited the highest susceptibility. Collagen supplements mixed with coffee and those containing anthocyanin-rich ingredients produced more pronounced effects than water-mixed formulations. All materials remained within clinically acceptable thresholds for Ra and maintained adequate gloss values. Repolishing improved surface properties in all materials, though resin-based materials showed persistent discoloration due to internal staining. These findings suggest that material selection should be considered carefully for patients who regularly consume collagen peptide supplements, with ceramic and hybrid materials being preferable for aesthetic restorations. Full article
10 pages, 214 KB  
Article
Anticariogenic Potential of Coffee in Adolescents: A Retrospective Exploratory Cohort Study
by Murad Alrashdi
Children 2026, 13(3), 378; https://doi.org/10.3390/children13030378 - 7 Mar 2026
Viewed by 259
Abstract
Background: Dental caries remains one of the most prevalent childhood diseases worldwide, with Streptococcus mutans playing a major etiological role. Coffee contains bioactive compounds, including chlorogenic acid and trigonelline, which have demonstrated antimicrobial and anticariogenic properties. Limited evidence exists on the preventive [...] Read more.
Background: Dental caries remains one of the most prevalent childhood diseases worldwide, with Streptococcus mutans playing a major etiological role. Coffee contains bioactive compounds, including chlorogenic acid and trigonelline, which have demonstrated antimicrobial and anticariogenic properties. Limited evidence exists on the preventive potential of coffee in Saudi adolescents. This study was designed to assess the benefits of coffee consumption in reducing dental caries among adolescents aged 12 to 16 years. Methods: A retrospective cohort study was conducted among 375 participants aged 12–16 years in Saudi Arabia. Participants were recruited from dental records and allocated into two cohorts: (1) consuming coffee at least twice weekly, subcategorized as sweetened versus unsweetened coffee consumers, and (2) non-coffee consumers. Clinical assessment included the Decayed, Missing, and Filled Teeth (DMFT) index, which was assessed at variable follow-up times up to 5 years. Caries increment (ΔDMFT) was compared using independent samples t-tests and one-way ANOVA with Tukey’s post hoc tests. Multivariable linear regression adjusted for tooth brushing frequency, dietary habits, and oral hygiene status was performed. Results: Coffee consumers had significantly lower caries increment than non-consumers (0.78 ± 0.65 vs. 1.34 ± 0.88; mean difference −0.56; 95% CI −0.71 to −0.41; p < 0.001; Hedges’ g = −0.71). Among coffee consumers, unsweetened coffee was associated with a lower increment than sweetened coffee (0.52 ± 0.48 vs. 1.09 ± 0.71; mean difference −0.57; 95% CI −0.76 to −0.38; p < 0.001) and non-consumers (mean difference −0.82; 95% CI −0.98 to −0.66; p < 0.001). After adjusting for oral hygiene and dietary factors, the protective associations remained significant for both unsweetened (adjusted mean difference −0.51; 95% CI −0.70 to −0.33; p < 0.001) and sweetened coffee (adjusted mean difference −0.22; 95% CI −0.41 to −0.04; p = 0.019). Conclusions: Within the limitations of this retrospective exploratory design, habitual coffee consumption, particularly that of unsweetened coffee, was associated with lower caries increment. These findings are hypothesis-generating and require confirmation in prospective studies with standardized exposure assessment and biological outcome measures. Full article
(This article belongs to the Collection Advance in Pediatric Dentistry)
26 pages, 10021 KB  
Article
Coffee Silverskin Supplementation Alleviates High-Glucose-Diet-Induced Obesity by Modulating Lipogenic Gene Expression in Caenorhabditis elegans Model
by Emily Schifano, Paola Zinno, Fausta Natella, Laura Pompa, Erica Sonaglia, Sophia Spaziani, Mohammad Sharbaf, Francesco Esposito, Teresa Cirillo, Jonathan Squillante, Giuseppe Maglione, Patrizia Mancini, Antonio Angeloni, Maria Laura Santarelli, Chiara Devirgiliis and Daniela Uccelletti
Molecules 2026, 31(5), 887; https://doi.org/10.3390/molecules31050887 - 6 Mar 2026
Viewed by 222
Abstract
Coffee silverskin (CSS), the major by-product of coffee roasting, is reported to contain bioactive compounds, including xanthines and polyphenols, showing promising potential for food and nutraceutical applications. This study investigated the beneficial effects of CSS hydroalcoholic extracts, which were chemically characterized by Attenuated [...] Read more.
Coffee silverskin (CSS), the major by-product of coffee roasting, is reported to contain bioactive compounds, including xanthines and polyphenols, showing promising potential for food and nutraceutical applications. This study investigated the beneficial effects of CSS hydroalcoholic extracts, which were chemically characterized by Attenuated Total Reflectance–Fourier-Transform Infrared Spectroscopy and ElectroSpray Ionization tandem Mass Spectrometry, on Caenorhabditis elegans physiology. CSS supplementation improved healthspan-related parameters and delayed aging-associated functional decline, without significantly extending lifespan in wild-type nematodes. Treated worms exhibited a 57% reduction in reactive oxygen species (ROS) levels and upregulation of antioxidant genes (gst-4 and sod-3), suggesting that CSS mitigates oxidative stress through the DAF-2/DAF-16 pathway. Under high-glucose diet conditions, CSS reduced lipid droplet accumulation and modulated the expression of metabolic genes, including upregulation of nhr-49 which is a key regulator of fatty acid oxidation. CSS restored lipid homeostasis and rescued the shortened lifespan of obese nhr-49 mutant worms, suggesting enhanced β-oxidation. Moreover, CSS modulated serotonergic signaling by increasing tph-1 and ser-6 expression, linking its effects to serotonin-mediated regulation of fat metabolism. Finally, CSS promoted the growth of probiotic strains, suggesting potential prebiotic properties. Overall, these findings identify CSS as a metabolic modulator capable of alleviating oxidative and metabolic stress, supporting its sustainable application in the development of functional foods and nutraceuticals. Full article
Show Figures

Graphical abstract

20 pages, 3136 KB  
Article
From Awareness to Action: Gamified Mobility Assessment for Sustainable Urban Transport in Osnabrück
by Rebecca Kose, Ralph Dornis, Bashar Ibrahim, Julian Jöris, Mathias Heiker, Jochen Frey, Jan-Frederic Graen, Sandra Rosenberger and Sarah C. L. Fischer
Appl. Sci. 2026, 16(5), 2543; https://doi.org/10.3390/app16052543 - 6 Mar 2026
Viewed by 250
Abstract
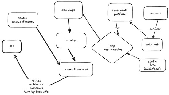
This paper presents a mobile application to encourage sustainable travel in urban areas as a proof-of-concept for user-centred sustainable urban transport. The app provides real-time route evaluation based on the environmental impact of different transport modes and local sensor monitoring feedback. Its core [...] Read more.
This paper presents a mobile application to encourage sustainable travel in urban areas as a proof-of-concept for user-centred sustainable urban transport. The app provides real-time route evaluation based on the environmental impact of different transport modes and local sensor monitoring feedback. Its core feature is an ecological route assessment using life cycle assessment calculations. Users receive quantitative feedback on their carbon footprint and a mobility score ranging from one (worst, red) to five (best, green). Providing both ecological and time-based navigation assessments, the app generates a comprehensive ecological footprint based on individual behaviour, raising awareness of United Nations climate targets. To increase its appeal, the app integrates a quest model offering vouchers from local partners (e.g., half-priced coffee) and competitions (e.g., complete the most journeys under 5 km by bike or on foot per week). A user-centred development process involving multiple test groups and a physical mock-up has been used to optimize the user interface, concept, and gamification elements. The app will be extended to include location-based quests and interactive chat quizzes. The project addresses key aspects of sustainable individual mobility and could be adapted for other cities, universities, or regions. Full article
(This article belongs to the Special Issue Sustainable Urban Mobility)
Show Figures

Figure 1

14 pages, 2625 KB  
Article
First Report of Coffea arabica Fruit Rot Disease Caused by Fusarium coffeibaccae in China
by Rui Wang, Yunjin Shi, Jin Xu, Wen Fu, Xiahong He, Xin Hao and Jie Chen
J. Fungi 2026, 12(3), 191; https://doi.org/10.3390/jof12030191 - 6 Mar 2026
Viewed by 256
Abstract
Coffea arabica, a popular beverage ingredient, is prized for its rich chemical composition, which has demonstrated significant positive effects in terms of antioxidant, anti-inflammatory, neuroprotective, and metabolic health. In November 2024, fruit rot with a 15% incidence was observed on C. arabica [...] Read more.
Coffea arabica, a popular beverage ingredient, is prized for its rich chemical composition, which has demonstrated significant positive effects in terms of antioxidant, anti-inflammatory, neuroprotective, and metabolic health. In November 2024, fruit rot with a 15% incidence was observed on C. arabica in Menglian city, Yunnan province, China. Symptoms began as irregular black spots that turned necrotic, wrinkled, and cracked. Fungal isolates from lesions showed morphological characteristics consistent with Fusarium coffeibaccae. Morphological data were supplemented with phylogenetic analyses based on three loci (ITS, TEF1-α, RPB2), and sequences were deposited in GenBank as for ITS (PV211189 and PV211190), TEF1-α (PQ867811 and PQ867812), and RPB2 (PV261064 and PV261065). Koch’s postulates were fulfilled on attached fruits. After 17 days at 25 °C with 70% humidity, typical rot symptoms appeared on inoculated fruits, while controls remained symptom-free. This is the first report of C. arabica fruit rot caused by F. coffeibaccae in China. This study aims to identify the aetiological agent of recently observed coffee fruit rot in Yunnan and to characterize F. coffeibaccae. It provides the first baseline data for targeted monitoring and sustainable control of F. coffeibaccae-mediated fruit rot in China’s expanding coffee sector. Full article
Show Figures

Figure 1

Back to TopTop