Next Article in Journal
Knowledge Graph-Based Structural Safety Risk Diagnosis and Control of Prestressed Concrete Bridges
Previous Article in Journal
Sensorless Control of PMSM Based on Fuzzy Sliding Mode Observer and Non-Singular Terminal Sliding Mode Control
Previous Article in Special Issue
Decarbonizing Urban Transportation: A Case Study of Montreal
 
 
Font Type:
Arial Georgia Verdana
Font Size:
Aa Aa Aa
Line Spacing:
Column Width:
Background:
Article

From Awareness to Action: Gamified Mobility Assessment for Sustainable Urban Transport in Osnabrück

1
Faculty of Engineering and Computer Sciences, Osnabrück University of Applied Sciences, 49076 Osnabrück, Germany
2
Pioneo GmbH, 66606 Sankt Wendel, Germany
3
Research Center for Sensor Materials and Sensor Systems “MatBeyoNDT”, Fraunhofer Institute for Nondestructive Testing IZFP, 66123 Saarbrücken, Germany
4
Chair of Cognitive Sensor Systems, Saarland University, 66123 Saarbrücken, Germany
5
KotaiCode GmbH, 60385 Frankfurt am Main, Germany
6
peerOS GmbH, 49076 Osnabrück, Germany
*
Author to whom correspondence should be addressed.
Appl. Sci. 2026, 16(5), 2543; https://doi.org/10.3390/app16052543
Submission received: 25 November 2025 / Revised: 4 February 2026 / Accepted: 16 February 2026 / Published: 6 March 2026
(This article belongs to the Special Issue Sustainable Urban Mobility)

Featured Application

This paper presents a comprehensive concept for a mobile application that raises awareness of sustainable urban mobility by integrating real-time sensor data (traffic, noise, air quality) with multi-criteria environmental assessment (defined as Mobiscore) and narrative-driven gamification. The system addresses municipal modal shift initiatives and educational sustainability programs. Its modular architecture enables scalable adaptation from district-level pilots to citywide deployment across diverse urban contexts.

Abstract

This paper presents a mobile application to encourage sustainable travel in urban areas as a proof-of-concept for user-centred sustainable urban transport. The app provides real-time route evaluation based on the environmental impact of different transport modes and local sensor monitoring feedback. Its core feature is an ecological route assessment using life cycle assessment calculations. Users receive quantitative feedback on their carbon footprint and a mobility score ranging from one (worst, red) to five (best, green). Providing both ecological and time-based navigation assessments, the app generates a comprehensive ecological footprint based on individual behaviour, raising awareness of United Nations climate targets. To increase its appeal, the app integrates a quest model offering vouchers from local partners (e.g., half-priced coffee) and competitions (e.g., complete the most journeys under 5 km by bike or on foot per week). A user-centred development process involving multiple test groups and a physical mock-up has been used to optimize the user interface, concept, and gamification elements. The app will be extended to include location-based quests and interactive chat quizzes. The project addresses key aspects of sustainable individual mobility and could be adapted for other cities, universities, or regions.

1. Introduction

Mobility patterns strongly influence urban living spaces. Urban mobility comprises a range of transport modes, each associated with distinct environmental effects. Current findings on mobility in cities, based on a study by the Technical University of Dresden, revealed that the frequency of walking increased, cycling remained an important mode of transport, and car use continued to decline, along with an overall increase in mobility options in 2023 compared to 2018 [1]. Nevertheless, private vehicle use remains the preferred mode of transport, particularly among the working population, accounting for up to 35%.
The majority of residents in larger cities such as Osnabrück opt for cars for journeys of 3 km or more [2]. Since over 90% of private transport relies on combustion engines, this has an enormous, long-term impact on the global climate, but also affects the local climate immediately, mainly in the form of reduced air quality, which influences individual health, as well as traffic noise [3,4,5,6,7].
As urban space is limited, individual city traffic also leads to restricted accessibility and a reduction in public spaces for social interaction [5,8]. However, although most citizens are aware of sustainability and climate change, there is often a prevailing feeling that individual actions do not make a meaningful difference.
Consequently, there is little motivation to use environmentally friendly alternatives instead of private cars for individual transport over short distances within cities. Indeed, the environmental impact is difficult for people to grasp and understand, particularly on an individual level [9,10,11,12].
Environmental impact categories of transportation include global greenhouse gas emissions, local air pollutants, as well as noise pollution, land use, and environmental costs [5,8,13]. One tool suitable for evaluating the impact of individual mobility behaviour is a life cycle assessment (LCA). This takes into account the different stages of a product or service (e.g., a car), from manufacturing and use to energy supply and, depending on the scope, even end-of-life impact. The LCA methodology allows the evaluation of different impact categories, such as greenhouse gas (GHG) emissions and further environmental impacts. The LCA methodology is also found, for example, in ISO 14083, which provides a widely used standard to quantify vehicle GHG emissions. Those emissions in transportation arise from energy consumption (electricity or fuel) with its upstream process chains, the manufacture of vehicles, and the provision of infrastructure, while the main part can be attributed to emissions during the use phase. The energy consumption of vehicles and the resulting GHG emissions depend on various parameters such as traffic density, velocity, and driving dynamics. The Handbook of Emission Factors for Road Transport (HBEFA v4.2) [14] categorizes emission factors by vehicle category, powertrain type, registration year, and level of service (LOS), enabling dynamic assignment of CO2, NOx, and PM emission factors. The level of service (LOS) is a metric for traffic flow that has been used by several authors in the past [15,16,17]. It is divided into five categories, ranging from free flow (1) to stop + go II (5), in analogy to the American Highway Capacity Manual. In urban conditions, LOS can be derived directly from the recorded velocity of the road section [18].
However, the definition of the boundaries for LCAs and the availability of data along the value chain are complex, and the resulting values are abstract and difficult for non-professionals to understand [19]. Therefore, it is necessary to develop ways to simplify and visualize this knowledge to make it accessible to people. These tools need to be seamlessly integrated into everyday life and provide incentives to encourage critical reflection and change in commuting behaviour.
One strategy for encouraging behavioural change is gamification, which involves transferring incentives and motivation into action. Defined as ‘the use of game design elements in non-game contexts’ [20], gamification has become a widely studied approach for fostering behavioural change in areas such as health, education, and sustainability [10,21,22,23]. Its effectiveness is rooted in psychological theories such as Self-Determination Theory, Flow Theory, and Goal-Setting Theory, which explain how motivation and learning can be enhanced through elements such as points, challenges, and feedback [24,25,26,27]. In the context of sustainable mobility, gamification shows strong potential to encourage shifts from carbon-intensive modes of transport to greener alternatives, including cycling, walking, and public transit [28,29]. However, standardized ‘one-size-fits-all’ approaches often limit effectiveness, making personalization and the integration of persuasive strategies, such as rewards, social comparison, and feedback, critical to achieving a lasting impact [30,31,32,33].
To effectively engage with diverse user groups, the gamification approach must be tailored to individual needs and contexts. This necessitates translating complex LCA data into comprehensible insights by combining it with real-time analysis of live sensor data and providing immediate feedback through sensor integration and personalized data visualization. Presenting environmental impact data is crucial for making individual mobility behaviour tangible and actionable for users.
In this paper, we present our participatory, educational approach, which is based on the work of the German government-funded research project URBANIST [34]. The project consortium defined two main research questions:
  • How can we convey and display actual emissions from urban traffic transparently, using real-time sensor data, where possible?
  • How can we develop a mobile application using gamification to encourage long-term sustainable mobility behaviours?
Detailed reports on specific project aspects will be published separately.

2. Materials and Methods

2.1. App Development

The project initially underwent two classic, user-centred iteration cycles. In the first cycle, low-fidelity prototypes were evaluated; in the second, high-fidelity prototypes were used on mobile devices. A physical demonstrator with game pieces was also implemented for the second cycle, which could be used with the high-fidelity prototypes installed on the devices. As these two cycles were exclusively related to the graphical user interface and gamification models, a third cycle focused on using the mobile application in conjunction with the complexity of the overall system and all its components.
A chat-based interaction scenario was implemented, incorporating typical elements such as audio, video, links, images, animations, and free-text input [35,36,37].
More information on the prototypes can be found in the Supporting Information.

2.2. Gamification Implementation

The development of the graphical character and gamification elements followed a hybrid workflow combining generative artificial intelligence and manual digital illustration. Early conceptual designs were generated with Midjourney (Midjourney Inc., San Francisco, CA, USA, version 6) to explore visual styles and achieve pose consistency. These concepts informed subsequent refinement supported by ChatGPT (OpenAI Inc., San Francisco, CA, USA, version 5.2), which was used as a design aid during the iterative development process. The final artwork was produced manually using Procreate (version 4) on an iPad, ensuring stylistic consistency and suitability for implementation in the mobile application. Quests and a rewarding system were developed following the conceptual framework of combined Self-Determination Theory (SDT) to balance extrinsic and intrinsic user motivation.

2.3. Assessment and Visualization of Environmental Impact

With the aim of providing citizens with a transparent picture of the environmental impact of their transport behaviour, GHG, air pollutants, noise, land use, and environmental costs were chosen as impact categories within the mobile app. These categories capture the environmental and social dimensions as well as health impact, often omitted in conventional eco-route approaches.
In order to realize the display of quantitative information on the environmental impact of mobility, information on the traffic flow is necessary. Therefore, several data sources were analyzed and used throughout this work, from historical data to newly installed sensor-based traffic and environmental sensors (see Section 2.3.1). Python (Version 3.12.10, Python Software Foundation, Wilmington, DE, USA) and Graphana (Graphana Labs, New York, NY, USA) were used to display and process data from sensors.
Georeferenced traffic data along the user’s route are then transferred into traffic flow (level of service, LOS) and resulting environmental impact data (see Section 2.3.2). The quantitative information is simplified for the app user in a score system (see Section 2.3.3).
All components were designed as modular elements within a unified data infrastructure that combines static and dynamic data layers. The overall routing and map framework builds upon OpenStreetMap (OSM, OpenStreetMap Foundation, Cambridge, UK) [38] as an open geospatial database and the BRouter engine [39,40] for route computation and optimization.

2.3.1. Data Sources

The project integrates multiple data sources across the city of Osnabrück. Deployed sensor nodes continuously collect environmental data (e.g., noise, air quality, and illumination) and current traffic flow. Additional historical datasets (e.g., communal noise maps, access granted by the City of Osnabrück) provide further layers.
An overview of all data sources is given in Table 1.

2.3.2. Data Maps Generation

Annotated maps form the basis for the assessment of quantitative environmental impact for different traffic options and routes. OSM allows sections of streets (‘ways’) to be tagged with arbitrary values [42,43], which define street lane segments between nodes. These values are incorporated by the BRouter engine during route calculation [44].
Maps are implemented in three tiers:
-
static maps showing street locations and speed limits
-
time-discrete maps showing temporal variations such as Level of Service (LOS) and noise levels at different times of day
-
maps with real-time updates showing dynamic events such as construction work and accidents
To enable advanced BRouter routing features, we enrich the OSM data with additional tags, specifically for Level of Service (LOS) and “noise” (representing noise pollution). These feature maps can be extended with additional categories throughout the project. Due to efficiency constraints, BRouter can only process discrete values; therefore, both LOS and noise data are mapped into discrete “bins” of values, e.g., ‘noise = Moderate’ for noise between 55 and 60 dB.
Figure 1 shows exemplarily static maps of Osnabrück city based on the LOS (Figure 1a) and loudness (Figure 1b).
These maps represent the static data basis for the routing engine, which enables the selection of the most suitable path between two travel points based on selected travel parameters, such as travel time, level of service (LOS), or noise exposure.
Individual route sections are supplemented by live sensor data. Figure 2 shows the temporal progression of the averaged, measured speed as provided by the camera systems.
The OSM data, enhanced with these tags, is then converted into BRouter’s proprietary RD5 format using tools provided by BRouter. This enables highly efficient and fast routing computations. The data is updated every 15 min and, in addition to static LOS data, live sensor data (LOS) from deployed sensors is integrated into the map. These live data streams are ingested via MQTT and InfluxDB from the data hub, which itself is supplied through the LoRaWAN interface.
The way tags from OpenStreetMaps were enriched with additional attributes (LOS, noise level, etc.) in order to enable ecological assessment for varying routing based on traffic patterns and other factors.

2.3.3. MobiScore—Technical Implementation

In the current implementation, environmental parameters are predominantly assigned as static values, except for private car emissions. The values used for each type of mobility were taken from the literature. In the case of private cars, the HBEFA database was used, where the in-use emissions of private vehicles depend on the actual traffic situation. The emission values are supplemented by upstream (fuel/electricity production) and infrastructure-related emissions, resulting in a traffic-responsive Mobiscore ranging from C to E. In more detail, private vehicles with a combustion engine fleet mix achieve a rating of D at best. With the selected thresholds, it is possible for electric cars to achieve a C rating, and for buses as a combustion engine fleet to achieve a C rating. Electric buses even achieve a B rating. Since 94% of Osnabrück’s bus fleet consists of electric buses, the app uses the B emission value. This fleet mix leads as well to low NOx and PM ratings, which do not arise during driving but through other processes.
The classification of noise in dB(A) for the individual mobility options is based on noise levels reported in the literature. For motorized vehicles, the type of drive and speed in urban areas was considered. However, the different limit values for day and night. Furthermore, the environmental impact of noise can be assessed dynamically using sensors. Another parameter that could be used is the psychoacoustic parameter, i.e., loudness in sone, which measures the psychological noise component.
The assessment has not yet considered that, although buses are noisier than cars, shifting from private vehicles to public transportation can reduce the number of cars and, consequently, the overall noise pollution.
In case of the categories “environmental costs” and “land use,” the classifications are as follows: since the selected literature study does not distinguish between the drive types of cars and buses, cars with both drive types are assigned category E in terms of both environmental costs and land use and buses are assigned category B in terms of land use and category C in terms of environmental costs.
With the currently implemented thresholds, the mobility types of bicycle and walking are rated A throughout all categories. A distinction between them, if a distinction is necessary, will be part of future investigation.

2.4. Generation of Routes for Environmental Impact Calculation

2.4.1. Routing Backend

Routing was integrated using the open-source BRouter solution, which is based on OpenStreetMap (OSM). BRouter enables routing based on integrated data maps, as well as external data, through its optimization functions. As illustrated in Figure 3, the routing backend calculates multimodal transport routes and evaluates their environmental sustainability using a comprehensive rating system called ‘Mobiscore’.
The system provides core functionality for multiple transport modes (car, bike, walking, bus) between geographic coordinates, interacts with the BRouter routing engine to calculate LOS and noise values along route segments, and generates turn-by-turn navigation with voice guidance. For each transport mode, the algorithm calculates two different routes influenced by distinct profiles: cars utilize “fast” and “economic” routing, bikes employ “fast”, “fast with low traffic” as well as “fast with low noise levels” options, while walking routes distinguish between “normal”, “sidewalk” and as well “low noise” preferences. Additional profiles are planned for future implementation.
In its current state, BRouter provides distance and LOS data from WayTags during route processing. Environmental impact evaluation is made available via a REST API and used by the mobile application to provide real-time environmental assessments and user feedback.

2.4.2. Routing Frontend

The map and routing frameworks provided by Apple and Google were used within the app to visualize the routes obtained via the backend. The Apple framework MapKit (including MKDirections) was used for the iOS version. This enables interactive maps to be displayed, as well as routes between start and destination points to be calculated and visualized.
Autocomplete plays an essential role in ensuring a good user experience when searching for locations to define the destination. In addition to the Apple framework, the Google service ‘Places SDK for Android’ was used for the Android app, particularly the ‘Autocomplete (New)’ module, which provides real-time predictions for locations, addresses, and points of interest as you type.
Using platform-specific frameworks ensures native performance and enables a consistent user experience for both iOS and Android.

3. Results

This section presents the implementation and validation of the developed concepts within a functional mobile application prototype. The results are structured around the two main research questions mentioned in the introduction. The paper examines approaches for transparently displaying actual urban traffic emissions using real-time sensor data where feasible and evaluates the effectiveness of a gamified mobile application in promoting long-term sustainable mobility behaviours.
As illustrated in Figure 4, an appealing and interactive app enables real-time evaluation of routes based on the environmental impact of transport modes and distance travelled. The system workflow shows how users submit routing requests, which are then processed using integrated sensor data and LCA calculations to provide comprehensive environmental feedback.

3.1. Gamification Feature Deployment and Interface Representation

Gamification elements were integrated into the system design to foster long-term user engagement and promote sustainable mobility choices. The conceptual framework combined Self-Determination Theory (SDT) with persuasive design principles, emphasizing autonomy, competence, and social connectedness as motivational drivers. As purely extrinsic incentives tend to lose effectiveness over time, the strategy deliberately focused on strengthening intrinsic motivation to support sustained behavioural change.
There are three key components to the scientific approach:
-
A fictional narrative framework, based around the character CO2PO
-
Quests to convey and display actual emissions from urban traffic
-
Rewarding system with external partners centred around sustainability
These three components form the methodological foundation of the project’s gamification strategy, linking behavioural psychology, narrative engagement, and sustainable mobility objectives.
A self-contained and expandable fictional narrative framework was developed in response to the lack of storytelling in existing gamification approaches related to mobility [10,45,46]. This fictional layer, which includes a mascot-based storyline, was designed as a methodological component of the user engagement strategy, rather than as a purely aesthetic element. It provides an effective context for in-app progression and facilitates long-term identification with sustainability goals. The key character of this narrative is CO2PO (spoken: Cospo). The name is derived from CO2PO, a wordplay combining the phrase “CO2 pollution” and the Star Wars character C-3PO. CO2PO accompanies users throughout the app and can evolve from a bud into a tree, reflected in different status levels (see Figure 5c). To support this development, users must earn power-ups in the form of sun, water, and fertilizer by completing quests.
Based on this framework, a quest architecture was designed to structure user activities. Quests follow a generic template defining metadata such as time frame and completion criteria, and can be triggered through QR codes, geo-coordinates, or smartphone sensors (pedometer,…). To support social interaction, optional sharing and player-versus-player modes were implemented. A privacy-preserving design allows quests to be offered in private mode for restricted user groups.
Figure 5a,b shows implementation examples for quests with QR-code triggering and geo-coordinate activation. When users complete quests, they are rewarded with power-ups and badges. Power-ups are part of the narrative framework of Cospo, the app’s mascot. The use of power-ups changes Cospo, symbolizing positive user behaviour: the users’ actions strengthen the mascot and visualize their progress. The purpose of this mechanism is to create an effective incentive for long-term behavioural change. However, once a status level has been acquired, it can be lost again if the app is not used for an extended time period. This is intended to maintain app engagement and encourage renewed activity. Badges can also be obtained by making sustainable routing choices, as drafted in Figure 5d.
The reward system was methodologically derived from SDT to balance extrinsic and intrinsic motivation. External rewards were designed to evoke an emotional connection to the topic. Therefore, the selected rewards had to be consistent with users’ intrinsic values and the system’s overarching sustainability goals. To implement extrinsic rewards, the consortium identified local companies in Osnabrück offering sustainability-related goods and services as eligible reward providers. Reward management was implemented through a modular web portal, enabling dynamic updates to be made to the mobile app without altering it.
Users can redeem physical rewards that correspond to their achieved status level and the badges they have collected. As part of the research project, a web portal was implemented to manage the external rewards. This will enable the gamification strategy to be supplemented in the long term, eliminating the need for app updates (see Figure 5e). Furthermore, a physical learning card game has been developed to connect external rewards with the narrative-based in-game rewards. This can also be used without the app. However, when used with the app, new games and in-depth knowledge transfer become possible (Figure 5f). This approach enables downstream research using the mobile application. To this end, the system has been updated to enable surveys that are integrated into quests to enable direct user feedback to be requested during use.

3.2. Mobiscore Rating

In the context of Osnabrück, the relevant modes of transport are private cars, public buses, conventional bicycles, and walking. Private cars are differentiated between internal combustion and battery electric vehicles, while a mixed fleet based on Osnabrück’s current engine mix represents the public bus system [47]. Other modes of transport, such as trams or underground trains, are not considered, as they are not available in the study area.
From the environmental factors and categories presented in the methods sections, we derive a comprehensive assessment of transport mode choices, which we have termed “Mobiscore”. The composite Mobiscore aggregates individual category ratings through equal weighting, following the mid-point life cycle assessment approach, which aggregates impact categories without imposing value judgments on their relative importance, whereas damage-oriented weighting (endpoint approach) requires conversion factors that introduce substantial methodological uncertainty and depend on contested value choices.
Table 2 summarizes the current category assignments for each transport mode across all environmental indicators. Future development steps include dynamic emission modelling for buses (including real-time occupancy and driving patterns) and traffic-adaptive noise assessment to capture real-world variability more accurately.
To intuitively grasp the impact of the mobility choice, a simple colour scheme ranging from green to red was applied to visually indicate the rating. An example of the representation within the mobile app is given in Figure 6.

3.3. Integration of Traffic and Environmental Data as Basis for MobiScore Computation

It is state-of-the-art that routing suggestions (e.g., Google Maps, Apple Maps, Ways,…) take into account traffic patterns as well as the choice of streets available to certain routes (cycle paths not available for cars, highways not available for cyclists or pedestrians,…). Therefore, the mobile application has to be able to provide quantitative information about the environmental impact for varying routes.
Figure 7 shows one example of a routing suggestion between two points in Osnabrück, where users can choose between four mobility options: walking (normal speed), bike (electric drive), car (electric), and bus, with only short walking distances. While for walking and biking the MobiScore is indicated at A (best score), the bus achieves a score of B, and electric cars a score of D.

3.4. User Test Phase

User testing is an important part of app development. For this purpose, a physical demonstrator was built to imitate real-world interaction and combine it with app evaluation (Figure 8). The demonstrator setup consisted of a large game board representing the cities of Osnabrück and Saarbrücken and was equipped with NFC-enabled game pieces that could be placed at specific locations on the physical model (Figure 8a,b). Each piece contained a unique player ID, Wi-Fi SSID, network password, and demo-table address. When scanned, the app paired with the corresponding smartphone, connected to the Wi-Fi, and established a STOMP connection (STOMP: Simple Text Oriented Messaging Protocol—a simple, text-based protocol for exchanging messages via WebSockets) to the demo server (Figure 8c). This setup enabled synchronized digital and physical interaction and served to collect user feedback on usability and interaction design.
Several tests were performed with various selected test users. During a field trial at the Saarland University, 35 test users tested the performance of the demonstrator and the iOS and Android apps in real-world conditions. The consortium could then analyze communication in real-world application scenarios (Figure 8d–f). Furthermore, the gamification approaches were evaluated to determine the motivational value of the application’s elements. Another key question was whether the demonstrator could be used in further public tests.
After completing the tests, all participants answered a 35-question survey, which included both general questions about mobility behaviour and specific feedback on the app. The results of this survey will inform the app’s future development.
Of the 35 testers, 31 were between 18 and 25 years old (89%). Four testers were between 26 and 35 years old (11%). Most testers already use public transportation (32%). Only 9% (3 testers) mainly travel by car. The average commute (one way) was estimated by 13 respondents (37%) to be less than 15 min, and by 12 respondents (34%) to be between 15 and 30 min. When choosing a mode of transportation, cost and time savings were the most important factors for the testers. The most frequently mentioned barriers and reasons preventing the use of more environmentally friendly modes of transportation were time constraints, inadequate infrastructure (e.g., lack of bike lanes), and weather conditions.
For the vast majority of testers (88%), sustainability in everyday life is important to very important. None of the testers knows their exact carbon footprint. 37% have a rough idea, and 46% would like to know it. Surprisingly, 17% are not interested at all. Future questionnaires will ask why this lack of interest exists. Based on the previous questions, this lack of interest does not necessarily mean there is no general interest in the topic. Therefore, it is important to understand why there is no interest in the CO2 footprint.
The next question concerned the testers’ knowledge of places associated with sustainability. The most well-known places are second-hand shops and nature reserves. Sustainable locations play a major role in the Urbanist app, as the reward partners for physical items must have a connection to sustainability. This makes the result of the following question posed to the testers all the more interesting.
A key component of the app is quests. The survey results (Table 3) showed that exploring new, environmentally friendly places is particularly important to most users. This also confirms the assumption that location-based quests can work within the app. Accordingly, a set of quests has already been developed for the subsequent public testing phase, inviting users to explore various locations (e.g., orchards, bicycle repair shops, rivers, etc.).
As a result, the aforementioned types of quests are present within the app. However, the desired challenges related to CO2 savings need to be further developed and added. The testers rated this type of quest as very important. The app’s reward system already takes this point into account, but there is still room for improvement regarding the quests.
Towards the end, there were some general questions about motivation and rewards in general. For most users, achieving goals, seeing progress, and competition are key motivators. Additionally, most desire discounts at local, eco-friendly businesses.Part of the questionnaire included general points about the user interface and UX design (Table 4). The app’s design and user interface were generally rated positively. Improvements were suggested, as some sections required too many clicks, and the user feedback could be better. The reward concept was understood by most users. However, the connection between the rewards and sustainability was not immediately clear to many. This needs to be addressed during development to clarify this point and emphasize that only partners offer rewards related to sustainability.
Finally, users were asked to describe the MobiScore displayed in the app and to name another rating system they were familiar with. The vast majority of testers responded that they correctly understood the MobiScore as a traffic light system. As a parallel, they mentioned the NutriScore, a well-known food rating system in Germany. This served as a model for our MobiScore, thus providing users with an analogy to a familiar rating system and reducing any misunderstandings.

4. Discussion

This study’s aim was to develop a transparent and easy-to-comprehend environmental assessment of daily travel choices in an urban environment based on real-time sensor data and to offer gamified incentives to change the individual travel behaviour, along with knowledge transfer about sustainability and community building.
Within this study, we were able to show the successful development and demonstration of a comprehensive workflow that combines existing environmental data with real-time sensor data and produces alternative travel options, here with “low noise” as an example. Real-time information on noise levels, air quality, and traffic conditions enables personalized route recommendations that prioritize comfort and environmental benefits alongside efficiency. This approach is extensible to additional parameters such as street lighting, temperature, or shade coverage, further enhancing route quality beyond conventional speed-optimized navigation.
Further, an easy-to-comprehend environmental rating system, defined as Mobiscore, was developed, which expands the ecological assessment to include health and social impact, in a simple A-E rating. The comprehensibility was confirmed in a user study questionnaire.
Although individual components such as traffic monitoring, CO2 tracking, or gamified mobility apps already exist, this implementation demonstrates the technical feasibility of combining these elements with live sensor integration, multi-criteria assessment (Mobiscore), and narrative-driven gamification into a unified educational platform for sustainable urban mobility.
The gamification strategy extends beyond conventional nudging for behavioural change by integrating systematic knowledge transfer as a core objective. Through appealing storytelling, location-based quests, educational games, and competitions, users actively explore their city while developing a deeper understanding of environmental impacts, urban infrastructure, and sustainable mobility concepts. The conducted user study confirmed the interest in quests. By combining motivational engagement with structured learning, the URBANIST project system is distinguished from purely behaviour-focused interventions, fostering both immediate awareness and long-term comprehension of sustainability issues. The narrative framework centred on the Cospo mascot provides an emotional context that supports the retention of environmental knowledge beyond transactional reward mechanisms.

Limitations

Despite these encouraging results, several limitations must be acknowledged.
First, the presented system constitutes a proof of concept rather than a fully operational product. The spatial coverage of the sensor network remains limited to selected corridors, resulting in data scarcity and incomplete data maps.
Second, several environmental parameters, particularly for public transport, are currently based on static literature values and simplified average assumptions. Although the modular system architecture allows for future integration of dynamic data sources and real-time modelling, the present implementation remains limited in its ability to fully capture temporal and situational variability. In addition, the Mobiscore framework has not yet been subjected to a comprehensive sensitivity and uncertainty analysis. The weighting of indicators, threshold definitions, and aggregation procedures directly influence the resulting ratings, while penalty assignments within the routing engine require systematic calibration. Without such analyses, uncertainties regarding robustness, reproducibility, and transferability remain. However, there are other works using similar aggregated factors based on sensor data independently presented by other research groups, which indicate that it would be worth further validating our approach [51].
Most importantly, the effectiveness of the platform strongly depends on user motivation. The system primarily addresses individuals who already exhibit an interest in sustainability-related topics and are willing to engage with environmental information. For users whose primary objective is fast and convenient travel, established navigation services such as Google Maps, Apple Maps, or OpenStreetMap-based platforms remain more attractive. Consequently, the long-term impact of the proposed approach depends on whether gamification and educational mechanisms can sufficiently bridge the gap between environmental awareness and actual mobility behaviour. The well-known discrepancy between sustainability-oriented attitudes and everyday travel practices represents a fundamental challenge. Interest in environmental issues does not automatically translate into consistent behavioural change when time pressure, cost, and convenience dominate decision-making.

5. Summary

The presented application goes beyond traditional routing criteria such as speed and efficiency by incorporating environmental assessment layers. When users request a route, the system processes real-time sensor data from monitoring stations along the test route into the city of Osnabrück, as defined by the project. This sensor integration provides users with immediate feedback on environmental factors such as traffic flow or particle emissions, alongside a comprehensive mobility score on an A–E scale (green to red).
Users earn points and rewards based on their travel choices through an integrated quest system. Local partnerships provide tangible incentives (e.g., discounted coffee), while location-based challenges and educational quizzes foster deeper engagement with sustainable mobility concepts. Competition elements allow users to compare their achievements (e.g., weekly cycling distances under 5 km). A user-centred development process involving several test groups and a physical mock-up of the application was key to developing the application’s user experience, enabling testing of the user interface, concept, and gamification. This user-centred methodology ensures the application’s practical applicability and potential adaptability to other cities, universities, or regions. The application calculates individual ecological footprints from behavioural data, connecting personal mobility choices to broader UN climate targets. Real-time sensor measurements of traffic conditions and environmental factors (e.g., noise and air quality) provide the data foundation for quantitative and qualitative feedback.

6. Outlook

The presented work establishes an integrated framework combining environmental monitoring, intuitive assessment, and gamified learning to support more sustainable mobility behaviour. Building on the insights gained in this study, future work should focus on consolidating this framework into a robust and empirically validated system while systematically addressing the identified methodological, data-related, and behavioural limitations. Addressing current uncertainties regarding sensor coverage, dynamic modelling, and Mobiscore robustness is essential for broader application.
In addition to technical consolidation, future research should deepen the investigation of the educational and motivational mechanisms identified in this study, with a particular focus on bridging sustainability-oriented intentions and everyday constraints in terms of time, cost, and convenience. Systematic analyses of how users balance environmental awareness with practical considerations would contribute to closing the gap between expressed sustainability preferences and actual mobility behaviour.
Participatory approaches such as citizen science-based data collection represent a promising extension in this context. Distributed sensor kits enabling users to contribute environmental data could enhance monitoring coverage while simultaneously strengthening users’ sense of ownership and community involvement. These approaches may support experiential learning and reinforce the connection between personal behaviour, local environmental conditions, and collective sustainability goals.
Furthermore, implementing and evaluating the platform in additional urban contexts would support the assessment of transferability and scalability. Multi-city case studies could inform standardized municipal adoption workflows and facilitate integration into existing digital and planning infrastructures.
In the longer term, aggregated and anonymized mobility and environmental data generated through large-scale deployment could provide valuable insights for urban transport planning. By establishing feedback loops between individual mobility choices and policy development, such systems have the potential to support evidence-based, participatory, and sustainability-oriented governance.
By systematically building on the results of this study and addressing the identified gaps, the proposed approach may provide a valuable contribution to sustainability-oriented mobility education, community building, and long-term behavioural awareness.

Supplementary Materials

The following supporting information can be downloaded at: https://www.mdpi.com/article/10.3390/app16052543/s1.

Author Contributions

Conceptualization, all authors; methodology, all authors; software, B.I., J.F. and J.J.; validation, M.H., R.K. and B.I.; formal analysis, B.I. and R.K.; investigation, M.H., B.I., R.K., R.D., J.J. and J.-F.G.; resources, S.C.L.F., S.R., J.-F.G. and J.F.; data curation, B.I.; writing—original draft preparation, R.K., B.I. and R.D.; writing—review and editing, J.J., J.-F.G., S.C.L.F. and S.R.; visualization, R.K., B.I., J.J. and R.D.; supervision: S.R. and S.C.L.F.; project administration, J.-F.G.; funding acquisition, all authors. All authors have read and agreed to the published version of the manuscript.

Funding

This research was funded by the Federal Ministry of Research, Technology, and Space (BMFTR), grant number 16SV8948 (project name: Urbanist).

Data Availability Statement

The data that support the findings of this study are available from the corresponding author upon reasonable request.

Acknowledgments

The authors want to thank the city of Osnabrück for the data donation. During the preparation of this manuscript, the authors used ChatGPT 5 mini and Claude Sonnet 4 R for the purposes of text generation, editing, coding, and support in analysis. The authors have reviewed and edited the output and take full responsibility for the content of this publication.

Conflicts of Interest

The authors Ralph Dornis and Jochen Frey were employed by the company Pioneo GmbH. The author Julian Jöris was employed by the company KotaiCode GmbH. The author Jan-Frederic Graen was employed by the company peerOS GmbH. The remaining authors declare that the research was conducted in the absence of any commercial or financial relationships that could be construed as a potential conflict of interest.

Abbreviations

The following abbreviations are used in this manuscript:
GHGgreenhouse gas
LCAlife cycle assessment
LOSLevel of service
OSMOpenStreetMap
TTWtank-to-wheel
CO2eqcarbon dioxide equivalent
PMparticle matter
NOxnitrogen oxide particles

References

  1. Gerike, R.; Wittwer, R.; Hubrich, S.; Schönherr, F.; Ließke, F. Stadt, Land–Fuß? Aktuelle Erkenntnisse zur Mobilität in Städten auf Basis des SrV 2023. In Proceedings of the Final Colloquium of the Research Project Mobilität in Städten–SrV 2023, Dresden, Germany, 25–26. March 2025. [Google Scholar]
  2. Hubrich, S.; Wittig, S.; Ließke, F.; Wittwer, R.; Gerike, R. Mobilitätssteckbrief SrV 2023 für Oberzentren bis unter 500.000 EW–Hügelig. 2025. Available online: https://tu-dresden.de/bu/verkehr/ivs/srv/srv-2023#intro (accessed on 10 November 2025).
  3. Miner, P.; Smith, B.M.; Jani, A.; McNeill, G.; Gathorne-Hardy, A. Car harm: A global review of automobility’s harm to people and the environment. J. Transp. Geogr. 2024, 115, 103817. [Google Scholar] [CrossRef]
  4. Khan, J.; Ketzel, M.; Kakosimos, K.; Sørensen, M.; Jensen, S.S. Road traffic air and noise pollution exposure assessment—A review of tools and techniques. Sci. Total Environ. 2018, 634, 661–676. [Google Scholar] [CrossRef]
  5. Anciaes, P.R.; Metcalfe, P.J.; Heywood, C. Social impacts of road traffic: Perceptions and priorities of local residents. Impact Assess. Proj. Apprais. 2017, 35, 172–183. [Google Scholar] [CrossRef]
  6. Boogaard, H.; Patton, A.P.; Atkinson, R.W.; Brook, J.R.; Chang, H.H.; Crouse, D.L.; Fussell, J.C.; Hoek, G.; Hoffmann, B.; Kappeler, R.; et al. Long-term exposure to traffic-related air pollution and selected health outcomes: A systematic review and meta-analysis. Environ. Int. 2022, 164, 107262. [Google Scholar] [CrossRef]
  7. Kraftfahrt-Bundesamt. Bestand an Kraftfahrzeugen nach Umwelt-Merkmalen (FZ 13). Available online: https://www.kba.de/DE/Statistik/Produktkatalog/produkte/Fahrzeuge/fz13_b_uebersicht.html?nn=3514348 (accessed on 5 September 2025).
  8. Appleyard, D.; Lintell, M. The Environmental Quality of City Streets: The Residents’ Viewpoint. J. Am. Inst. Plan. 1972, 38, 84–101. [Google Scholar] [CrossRef]
  9. Banister, D. The sustainable mobility paradigm. Transp. Policy 2008, 15, 73–80. [Google Scholar] [CrossRef]
  10. Bassanelli, S.; Belliato, R.; Bonetti, F.; Vacondio, M.; Gini, F.; Zambotto, L.; Marconi, A. Gamify to persuade: A systematic review of gamified sustainable mobility. Acta Psychol. 2025, 252, 104687. [Google Scholar] [CrossRef]
  11. Banister, D. Cities, mobility and climate change. J. Transp. Geogr. 2011, 19, 1538–1546. [Google Scholar] [CrossRef]
  12. Naustdalslid, J. Climate change—The challenge of translating scientific knowledge into action. Int. J. Sustain. Dev. World Ecol. 2011, 18, 243–252. [Google Scholar] [CrossRef]
  13. Allekotte, M.; Althaus, H.-J.; Biemann, K.; Knörr, W.; Sutter, D. Umweltfreundlich Mobil!: Ein ökologischer Verkehrsartenvergleich für den Personen- und Güterverkehr in Deutschland. Available online: www.umweltbundesamt.de/publikationen (accessed on 10 November 2025).
  14. HBEFA—Handbook Emission Factors for Road Transport. Available online: https://www.hbefa.net/ (accessed on 4 November 2025).
  15. Kaparias, I.; Wang, R. Vehicle and Pedestrian Level of Service in Street Designs with Elements of Shared Space. Transp. Res. Rec. J. Transp. Res. Board 2020, 2674, 1084–1096. [Google Scholar] [CrossRef]
  16. Oh, C.; Tok, A.; Ritchie, S.G. Real-Time Freeway Level of Service Using Inductive-Signature-Based Vehicle Reidentification System. IEEE Trans. Intell. Transport. Syst. 2005, 6, 138–146. [Google Scholar] [CrossRef]
  17. Rhys-Tyler, G.A.; Legassick, W.; Bell, M.C. The significance of vehicle emissions standards for levels of exhaust pollution from light vehicles in an urban area. Atmos. Environ. 2011, 45, 3286–3293. [Google Scholar] [CrossRef]
  18. Notter, B.; Cox, B.; Vuorenmaa Berdica, K.; Sahlgren, D.; Kräck, J.; Heidt, C. HBEFA Traffic Situations; German Environment Agency: Dessau-Roßlau, Germany, 2025. [Google Scholar]
  19. Klöpffer, W.; Grahl, B. Ökobilanz (LCA): Ein Leitfaden für Ausbildung und Beruf; WILEY-VCH: Weinheim, Germany, 2007. [Google Scholar]
  20. Deterding, S.; Dixon, D.; Khaled, R.; Nacke, L. From game design elements to gamefulness. In Proceedings of the 15th International Academic MindTrek Conference Envisioning Future Media Environments. MindTrek ‘11: Academic MindTrek 2011, Tampere, Finland, 28–30 September 2011; Lugmayr, A., Franssila, H., Safran, C., Hammouda, I., Eds.; ACM: New York, NY, USA, 2011; pp. 9–15. [Google Scholar]
  21. Johnson, D.; Deterding, S.; Kuhn, K.-A.; Staneva, A.; Stoyanov, S.; Hides, L. Gamification for health and wellbeing: A systematic review of the literature. Internet Interv. 2016, 6, 89–106. [Google Scholar] [CrossRef]
  22. Bucchiarone, A.; Martorella, T.; Colombo, D. PolyGloT: A Personalized and Gamified eTutoring System. arXiv 2022, arXiv:2210.15256. [Google Scholar]
  23. Boncu, Ș.; Candel, O.-S.; Popa, N.L. Gameful Green: A Systematic Review on the Use of Serious Computer Games and Gamified Mobile Apps to Foster Pro-Environmental Information, Attitudes and Behaviors. Sustainability 2022, 14, 10400. [Google Scholar] [CrossRef]
  24. Deci, E.L.; Ryan, R.M. The “What” and “Why” of Goal Pursuits: Human Needs and the Self-Determination of Behavior. Psychol. Inq. 2000, 11, 227–268. [Google Scholar] [CrossRef]
  25. Cziksentmihalyi, M. Flow: The Psychology of Optimal Experience; Harper & Row: New York, NY, USA, 1990. [Google Scholar]
  26. Locke, E.A.; Latham, G.P. Building a practically useful theory of goal setting and task motivation. A 35-year odyssey. Am. Psychol. 2002, 57, 705–717. [Google Scholar] [CrossRef]
  27. Hamari, J.; Koivisto, J.; Sarsa, H. Does Gamification Work?—A Literature Review of Empirical Studies on Gamification. In Proceedings of the 2014 47th Hawaii International Conference on System Sciences (HICSS), Waikoloa, HI, USA, 6–9 January 2014; IEEE: New York, NY, USA, 2014; pp. 3025–3034. [Google Scholar]
  28. Reindl, A.; Juppe, M.; Graf, P.; Putz-Egger, L.-M.; Schildorfer, W. The use of gamification to change commuters mobility behavior: A literature review. In Proceedings of the CEUR Workshop Proceedings, 7th International GamiFIN Conference 2023 (GamiFIN 2023), Lapland, Finland, 18–21 April 2023; pp. 37–46. [Google Scholar]
  29. Wang, Y.-F.; Hsu, Y.-F.; Fang, K. The key elements of gamification in corporate training—The Delphi method. Entertain. Comput. 2022, 40, 100463. [Google Scholar] [CrossRef]
  30. Koivisto, J.; Hamari, J. The rise of motivational information systems: A review of gamification research. Int. J. Inf. Manag. 2019, 45, 191–210. [Google Scholar] [CrossRef]
  31. Orji, R.; Vassileva, J.; Mandryk, R.L. Modeling the efficacy of persuasive strategies for different gamer types in serious games for health. User Model. User-Adapt. Interact. 2014, 24, 453–498. [Google Scholar] [CrossRef]
  32. Kaptein, M.; de Ruyter, B.; Markopoulos, P.; Aarts, E. Adaptive Persuasive Systems. ACM Trans. Interact. Intell. Syst. 2012, 2, 1–25. [Google Scholar] [CrossRef]
  33. Oyibo, K. ComTech: Towards a unified taxonomy of persuasive techniques for persuasive technology design. Comput. Hum. Behav. Rep. 2024, 14, 100372. [Google Scholar] [CrossRef]
  34. URBANIST—Miteinander durch Innovation. Available online: https://www.interaktive-technologien.de/projekte/urbanist (accessed on 18 September 2025).
  35. Costa, P.T.; McCrae, R.R. Four ways five factors are basic. Personal. Individ. Differ. 1992, 13, 653–665. [Google Scholar] [CrossRef]
  36. Barth, B.; Flaig, B.B.; Schäuble, N.; Tautscher, M. (Eds.) Praxis der Sinus-Milieus®: Gegenwart und Zukunft Eines Modernen Gesellschafts- und Zielgruppenmodells; Springer: Wiesbaden, Germany, 2023. [Google Scholar]
  37. Häusel, H.-G. Think Limbic!—Was Banken für ihr Marketing und ihren Vertrieb von der Hirnforschung lernen können. In Qualitäts- und Preisimage bei Banken; Effert, D., Ed.; Gabler: Wiesbaden, Germany, 2010; pp. 49–67. [Google Scholar]
  38. OpenStreetMap. Available online: https://www.openstreetmap.org/ (accessed on 4 November 2025).
  39. BRouter GitHub Repository. Available online: https://github.com/abrensch/brouter (accessed on 4 November 2025).
  40. BRouter: Advanced OSM Routing. Available online: https://brouter.de/ (accessed on 4 November 2025).
  41. Ohde, D. Lärmkartierung Osnabrück. Available online: http://geo.osnabrueck.de/laerm/?i=map (accessed on 14 November 2025).
  42. Way. Available online: https://wiki.openstreetmap.org/wiki/Way (accessed on 4 November 2025).
  43. Haklay, M.; Weber, P. OpenStreetMap: User-Generated Street Maps. IEEE Pervasive Comput. 2008, 7, 12–18. [Google Scholar] [CrossRef]
  44. BRouter Pseudo-Tags. Available online: https://brouter.de/essbee/myInfoEn.pdf (accessed on 4 November 2025).
  45. Toda, A.M.; Cristea, A.I.; Oliveira, W.; Klock, A.C.; Palomino, P.T.; Pimenta, M.; Gasparini, I.; Shi, L.; Bittencourt, I.; Isotani, S. A Taxonomy of Game Elements for Gamification in Educational Contexts: Proposal and Evaluation. In Proceedings of the 2019 IEEE 19th International Conference on Advanced Learning Technologies (ICALT), Maceió, Brazil, 15–18 July 2019; Chang, M., Ed.; IEEE: Piscataway, NJ, USA, 2019; pp. 84–88. [Google Scholar]
  46. Zecri, E.; Ouzzif, M.; El El Haddioui, I. Study of the use of gamification elements in e-learning applications. In Proceedings of the NISS2021: The 4th International Conference on Networking, Information Systems & Security, Kenitra, Morocco, 1–2 April 2021; Mohamed, P.B.A., Abdelhakim, P.B.A., Mazri, P.T., Eds.; ACM: New York, NY, USA, 2021; pp. 1–5. [Google Scholar]
  47. Werwitzke, C. Osnabrück: Anteil von E-Bussen im Liniennetz Steigt auf 94%. 31 October 2025. Available online: https://www.electrive.net/2025/10/31/osnabrueck-anteil-von-e-bussen-im-liniennetz-steigt-auf-94/ (accessed on 20 November 2025).
  48. Wadman, F. Evaluation of Noise Emission from Passenger Cars in Urban Traffic: A Comparison Between Electric Passenger Cars and Passenger Cars with Internal Combustion Engines. Master’s Thesis, Chalmers University of Technology, Gothenburg, Sweden, 2023. [Google Scholar]
  49. Lan, Z.; Yuan, M.; Shao, S.; Li, F. Noise Emission Models of Electric Vehicles Considering Speed, Acceleration, and Motion State. Int. J. Environ. Res. Public Health 2023, 20, 3531. [Google Scholar] [CrossRef] [PubMed]
  50. Laib, F.; Braun, A.; Rid, W. Modelling noise reductions using electric buses in urban traffic. A case study from Stuttgart, Germany. Transp. Res. Procedia 2019, 37, 377–384. [Google Scholar] [CrossRef]
  51. Helle, J.; Poom, A.; Willberg, E.; Toivonen, T. The Green Paths Route Planning Software for Exposure-Optimised Active Travel. J. Open Res. Softw. 2023, 11, 10. [Google Scholar] [CrossRef]
Figure 1. Exemplary enhanced street maps: (a) level of service map and (b) loudness map based on historical data [41].
Figure 1. Exemplary enhanced street maps: (a) level of service map and (b) loudness map based on historical data [41].
Applsci 16 02543 g001
Figure 2. Example of time-dynamic data: the averaged measured speed of cars measured by an AI-based optical assessment by camera as a basis for time-dependent LOS determination.
Figure 2. Example of time-dynamic data: the averaged measured speed of cars measured by an AI-based optical assessment by camera as a basis for time-dependent LOS determination.
Applsci 16 02543 g002
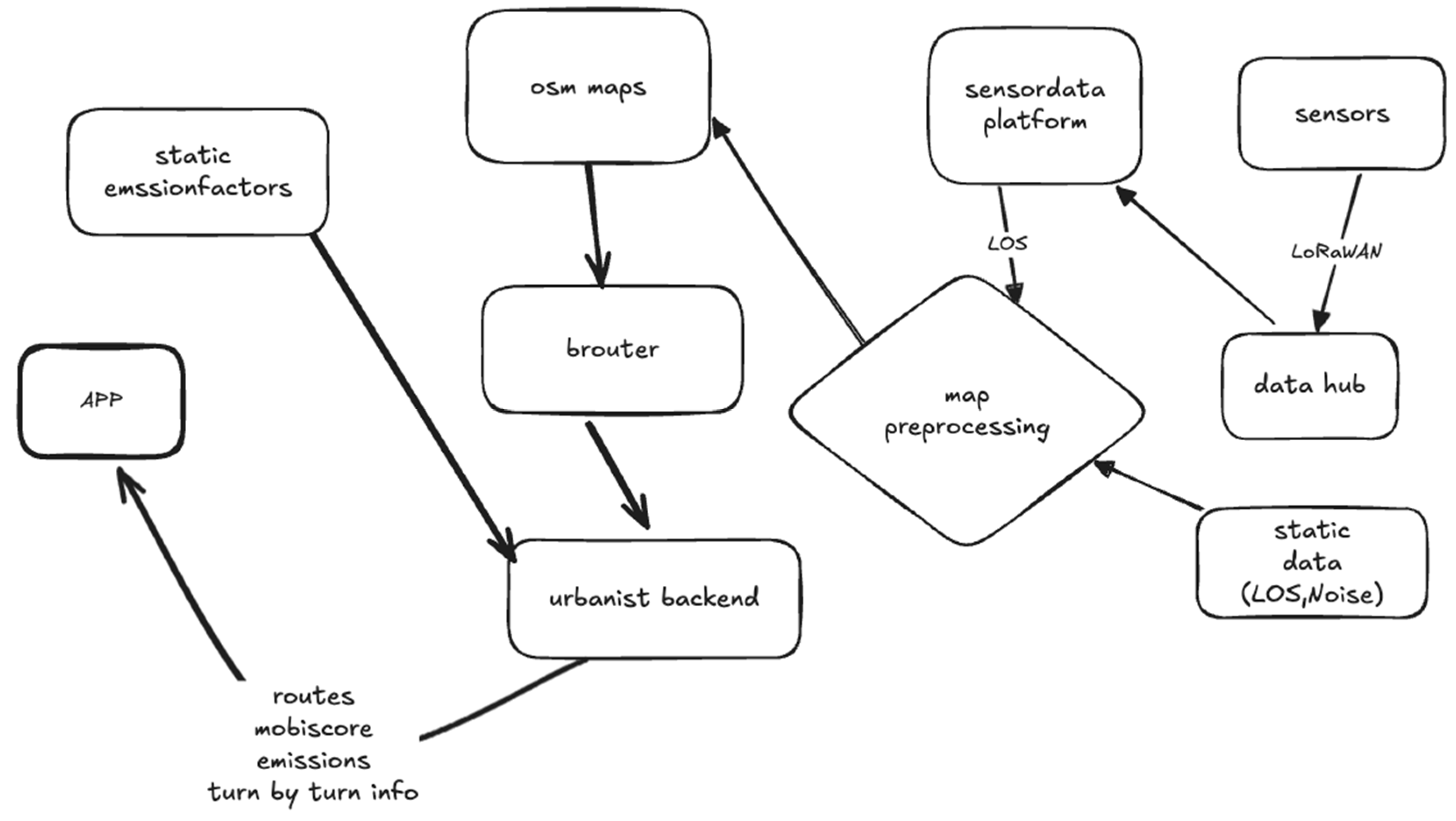
Figure 3. Technical architecture of the routing backend demonstrating data integration from urban maps and sensor platforms through BRouter processing to deliver enhanced routes with environmental assessment to the mobile application.
Figure 3. Technical architecture of the routing backend demonstrating data integration from urban maps and sensor platforms through BRouter processing to deliver enhanced routes with environmental assessment to the mobile application.
Applsci 16 02543 g003
Figure 4. Graphical illustration of the project approach to educate and incentivize sustainable individual mobility through integrated sensor data processing, environmental assessment, and gamified user feedback.
Figure 4. Graphical illustration of the project approach to educate and incentivize sustainable individual mobility through integrated sensor data processing, environmental assessment, and gamified user feedback.
Applsci 16 02543 g004
Figure 5. Gamification implementation. Quests based on educational videos and geo-coordinates (a,b), Cospo tree growth by power-up usage (c), badge reward by sustainable routing choice (d), and external reward implementation as a web interface (e) and card game (f).
Figure 5. Gamification implementation. Quests based on educational videos and geo-coordinates (a,b), Cospo tree growth by power-up usage (c), badge reward by sustainable routing choice (d), and external reward implementation as a web interface (e) and card game (f).
Applsci 16 02543 g005
Figure 6. Illustration of the user visualization in the mobile application. (a) Representation of transportation means implemented, with Mobiscore rating, underlined by colouring, (b) under “i”, the possibility to implement more detailed information, here for the bus usage, such as total CO2, particle emissions, and more.
Figure 6. Illustration of the user visualization in the mobile application. (a) Representation of transportation means implemented, with Mobiscore rating, underlined by colouring, (b) under “i”, the possibility to implement more detailed information, here for the bus usage, such as total CO2, particle emissions, and more.
Applsci 16 02543 g006
Figure 7. Exemplary choice of routes and corresponding MobiScore. (a) Route between Amselweg and Hochschule Osnabrück based on four different mobility options. (b) Mobiscore for the four different mobility options, as well as the underlying weights. The colors reflect the MobiScore rating as explained in Figure 4.
Figure 7. Exemplary choice of routes and corresponding MobiScore. (a) Route between Amselweg and Hochschule Osnabrück based on four different mobility options. (b) Mobiscore for the four different mobility options, as well as the underlying weights. The colors reflect the MobiScore rating as explained in Figure 4.
Applsci 16 02543 g007
Figure 8. User test phase with physical demonstrator setup. (a) Physical demonstrator. (b) Wiring of physical demonstrator. (c) Connection of game pieces with smartphone. Furthermore, the figure shows users simulating real world scenario (d) using the physical demonstrator, (e) solving quests based on the chat-like interface and, finally, (f) receiving a reward for successfully completing the quest.
Figure 8. User test phase with physical demonstrator setup. (a) Physical demonstrator. (b) Wiring of physical demonstrator. (c) Connection of game pieces with smartphone. Furthermore, the figure shows users simulating real world scenario (d) using the physical demonstrator, (e) solving quests based on the chat-like interface and, finally, (f) receiving a reward for successfully completing the quest.
Applsci 16 02543 g008
Table 1. Overview of data sources for traffic and environmental data.
Table 1. Overview of data sources for traffic and environmental data.
Data Source
Data TypeHistorical DataNewly Installed Sensors
Traffic informationTraffic Eye Universals (TEUs)

Historical data from 14 TEU stations monitoring the period between 09/22 and 10/23 along the test route in both travel directions was made available by associate partners.

TEU data enable to derive typical traffic flows and LOS throughout the day.
Camera units

3 camera units were installed in Osnabrück and collected data in 2025.

Camera units detect and classify traffic participants (e.g., car, truck, bus, bicycle, pedestrian) based on embedded AI-based image analysis. It also calculates their individual speeds to derive an average traffic flow velocity for each traffic participant.
Noise levelCommunal noise data

Data from noise mapping of the city of Osnabrück were used as historical data with the approval of the Geodata and Transport Infrastructure Department of the city of Osnabrück [41].
Multimodal sensing platforms

Multimodal sensing platforms were developed for the project and deployed in Osnabrück, and tested in field tests

These sensors collect data on air quality, temperature, ambient light, noise levels, and more. This network has two purposes: to provide direct environmental parameters for intelligent routing algorithms (e.g., selecting well-lit streets for evening routes and avoiding high-noise areas for comfortable travel) and to enable indirect traffic flow estimation through environmental indicators such as noise patterns and air quality fluctuations.
Particle emission/
Light/
Table 2. Mobiscore evaluation matrix with category assignment and value basis.
Table 2. Mobiscore evaluation matrix with category assignment and value basis.
IndicatorCar
Conventional|Electric
Bus Bicycle Walking
Co2eq [13,14]dependent on traffic situation (C–E)B A A
NOx [13,14]B A A
PM [13,14]AA A
NoiseE|C [48,49]E [50]AA
Environmental costs [13]ECAA
Land use [13]EBAA
Table 3. Answers of users regarding quest types.
Table 3. Answers of users regarding quest types.
What Type of Quests Would Interest You Most? (Please Choose Your Top 3)
Explore new eco-friendly places14
Solve sustainability-themed puzzles11
Take on CO2 reduction challenges13
Interact with other app users11
Photograph sustainable initiatives3
Participate in local environmental actions8
Table 4. Answers of users rating features of the mobile application and usability.
Table 4. Answers of users rating features of the mobile application and usability.
Not at AllA Little BitAlmostAbsolutely
Is the app clearly structured and easy to understand?211174
Does the design and interaction follow a consistent pattern?021814
Are the texts, symbols, and elements clearly recognizable?021715
Did the Welcome quest help me understand the app’s features?48157
Did I not have to click too much for the individual tasks?31975
Have I received sufficient feedback on my actions?291111
I understand the reward system (badges and power-ups)?261412
I was aware of the connection between the bonuses and the topic of sustainability.58137
Disclaimer/Publisher’s Note: The statements, opinions and data contained in all publications are solely those of the individual author(s) and contributor(s) and not of MDPI and/or the editor(s). MDPI and/or the editor(s) disclaim responsibility for any injury to people or property resulting from any ideas, methods, instructions or products referred to in the content.

Share and Cite

MDPI and ACS Style

Kose, R.; Dornis, R.; Ibrahim, B.; Jöris, J.; Heiker, M.; Frey, J.; Graen, J.-F.; Rosenberger, S.; Fischer, S.C.L. From Awareness to Action: Gamified Mobility Assessment for Sustainable Urban Transport in Osnabrück. Appl. Sci. 2026, 16, 2543. https://doi.org/10.3390/app16052543

AMA Style

Kose R, Dornis R, Ibrahim B, Jöris J, Heiker M, Frey J, Graen J-F, Rosenberger S, Fischer SCL. From Awareness to Action: Gamified Mobility Assessment for Sustainable Urban Transport in Osnabrück. Applied Sciences. 2026; 16(5):2543. https://doi.org/10.3390/app16052543

Chicago/Turabian Style

Kose, Rebecca, Ralph Dornis, Bashar Ibrahim, Julian Jöris, Mathias Heiker, Jochen Frey, Jan-Frederic Graen, Sandra Rosenberger, and Sarah C. L. Fischer. 2026. "From Awareness to Action: Gamified Mobility Assessment for Sustainable Urban Transport in Osnabrück" Applied Sciences 16, no. 5: 2543. https://doi.org/10.3390/app16052543

APA Style

Kose, R., Dornis, R., Ibrahim, B., Jöris, J., Heiker, M., Frey, J., Graen, J.-F., Rosenberger, S., & Fischer, S. C. L. (2026). From Awareness to Action: Gamified Mobility Assessment for Sustainable Urban Transport in Osnabrück. Applied Sciences, 16(5), 2543. https://doi.org/10.3390/app16052543

Note that from the first issue of 2016, this journal uses article numbers instead of page numbers. See further details here.

Article Metrics

Back to TopTop