Sign in to use this feature.

Years

Between: -

Subjects

remove_circle_outline
remove_circle_outline
remove_circle_outline
remove_circle_outline
remove_circle_outline
remove_circle_outline
remove_circle_outline
remove_circle_outline
remove_circle_outline

Journals

Article Types

Countries / Regions

remove_circle_outline
remove_circle_outline
remove_circle_outline

Search Results (481)

Search Parameters:
Keywords = chlorophyll sensor

Order results
Result details
Results per page
Select all
Export citation of selected articles as:
35 pages, 6116 KB  
Article
Attention-Enhanced GAN for Spatial–Spectral Fusion and Chlorophyll-a Inversion in Chen Lake, China
by Chenxi Zeng, Cheng Shang, Yankun Wang, Shan Jiang, Ningsheng Chen, Chengyu Geng, Yadong Zhou and Yun Du
Sensors 2026, 26(7), 2107; https://doi.org/10.3390/s26072107 (registering DOI) - 28 Mar 2026
Abstract
The Sentinel-3 Ocean and Land Colour Instrument (OLCI) is designed for water monitoring. Its 21-spectral bands serve as the basis for the precise retrieval of water quality parameters. However, its coarse resolution restricts the depiction of the spatial distribution of water quality parameters [...] Read more.
The Sentinel-3 Ocean and Land Colour Instrument (OLCI) is designed for water monitoring. Its 21-spectral bands serve as the basis for the precise retrieval of water quality parameters. However, its coarse resolution restricts the depiction of the spatial distribution of water quality parameters in small inland water bodies. Spatial–spectral fusion is a common method to address the inherent constraints between the spatial and spectral resolutions of sensors. Central to the popular methods is the deep learning-based method. Nonetheless, deep-learning-based models still face challenges in fusing Sentinel-2 Multi-Spectral Instrument (MSI) and Sentinel-3 OLCI data. Here, we propose a Multi-Scale-Attention-based Unsupervised Generative Adversarial Network (MSA-UGAN), which effectively integrates OLCI’s spectral advantage and MSI’s spatial resolution. Quantitative evaluation was conducted against five benchmark methods, including traditional approaches (GS, SFIM, MTF-GLP) and deep learning models (SRCNN, UCGAN). The results show that MSA-UGAN achieves the best overall performance: QNR (0.9709) and SSIM (0.9087) are the highest, while SAM (1.1331), spatial distortion (DS = 0.0389), and spectral distortion (Dλ = 0.0252) are the lowest. This shows that MSA-UGAN can better preserve the spatial details of S2 MSI and the spectral features of S3 OLCI data. Moreover, ERGAS (2.2734) also performs excellently in the comparative experiments. The experiment of Chlorophyll-a inversion using the fused image in Chen Lake revealed a spatial gradient ranging from 3.25 to 19.33 µg/L, with the highest concentrations in the southwestern nearshore waters, likely associated with aquaculture. These results jointly indicate that MSA-UGAN can generate high-spatial-resolution multispectral images, and the fused images can be effectively utilized for water quality monitoring, thereby providing essential data support for the precision management and scientific decision-making regarding inland lakes. Full article
(This article belongs to the Section Remote Sensors)
22 pages, 2804 KB  
Article
A Comprehensive Evaluation Method for Greenhouse-Grown Lettuce Based on RGB Images and Hyperspectral Data
by Duoer Ma, Hong Ren, Qi Zeng, Yidi Liu, Lulu Ma, Qiang Zhang, Ze Zhang and Jiangli Wang
Agronomy 2026, 16(6), 600; https://doi.org/10.3390/agronomy16060600 - 11 Mar 2026
Viewed by 312
Abstract
Quality grading of greenhouse lettuce requires rapid external appearance screening and nondestructive internal quality assessment. However, existing detection methods struggle to simultaneously evaluate both external and internal quality while maintaining efficiency, resulting in a lack of scientific and comprehensive integrated evaluation standards for [...] Read more.
Quality grading of greenhouse lettuce requires rapid external appearance screening and nondestructive internal quality assessment. However, existing detection methods struggle to simultaneously evaluate both external and internal quality while maintaining efficiency, resulting in a lack of scientific and comprehensive integrated evaluation standards for current crop grading. To address this issue, this study leveraged the technical strengths of different sensors to construct separate models: an RGB image-based monitoring model for external quality and a hyperspectral-based estimation model for internal quality. Using a combined objective–subjective weighting method, this approach scientifically integrated external and internal quality monitoring indicators to establish a comprehensive evaluation method for greenhouse lettuce quality. The results demonstrate that features such as canopy projection area, compactness, and color components can be extracted from RGB images. Combined with Ridge regression, this approach achieves high-accuracy estimation of lettuce fresh weight and leaf area (R2 ≥ 0.880). For intrinsic quality, by combining hyperspectral data with the CARS and SPA band selection algorithms, a Random Forest (RF)-based inversion model for chlorophyll, soluble sugar, protein, and vitamin C content was developed. The AHP-CRITIC method effectively resolved the weight imbalance caused by an excessive coefficient of variation in appearance indicators, thereby achieving the scientific integration of appearance and internal quality data. The grading outcomes of this integrated evaluation method were highly consistent with industry standards (kappa coefficient: 0.788). This approach establishes an effective link between the rapid monitoring of external and internal quality for comprehensive evaluation, providing a novel technical pathway and scientific basis for nondestructive post-harvest detection and automated grading of greenhouse vegetables. Full article
(This article belongs to the Section Precision and Digital Agriculture)
Show Figures

Figure 1

25 pages, 4900 KB  
Article
Analysis of Chlorophyll and Carotenoid Content Variations in Evergreen Forest in Winter Using Vegetation Indices Derived from GCOM-C and MODIS Satellite Data
by Yasushi Shiraishi, Takuya Hiroshima and Satoshi Tsuyuki
Geomatics 2026, 6(2), 25; https://doi.org/10.3390/geomatics6020025 - 10 Mar 2026
Viewed by 223
Abstract
The GCOM-C satellite possesses optimal wavelength bands around 530 nm and 570 nm for monitoring seasonal variations in the photochemical reflectance index (PRI) and chlorophyll–carotenoid index (CCI), which are sensitive to carotenoid contents and its ratio to chlorophyll contents, respectively. As well as [...] Read more.
The GCOM-C satellite possesses optimal wavelength bands around 530 nm and 570 nm for monitoring seasonal variations in the photochemical reflectance index (PRI) and chlorophyll–carotenoid index (CCI), which are sensitive to carotenoid contents and its ratio to chlorophyll contents, respectively. As well as NDVI, these indices are excellent indicators for monitoring pigment contents of evergreen trees in winter, which are considered susceptible to climate change impacts. In this study, to investigate the characteristics and usefulness of the GCOM-C-derived indices, the seasonal variations in these indices were analyzed between 2018 and 2024 at two evergreen forest sites in Japan, and compared to CCI and NDVI derived from MODIS, which also has a band near 530 nm. The satellite observation results show that the decreases in all indices for both satellites in winter were observed in the order of PRI, CCI, NDVI. This is thought to indicate that carotenoid contents increased in response to the decrease in land surface temperature to mitigate low-temperature stress, followed by a delayed decrease in chlorophyll contents. GCOM-C showed 0.1 larger NDVI values and 0.2 larger CCI values than MODIS, and the difference was estimated to be largely influenced by the disparity in sensor sensitivity in the red bands. The dispersion of each index was reduced by using data with small sensor zenith angles (below 20 degrees for GCOM-C and 0 to 30 degrees for MODIS); however, MODIS showed a decline in observation accuracy due to satellite drifting in 2024. Spectral measurements of leaves collected at the site also showed similar VI decreases; however, the satellite-derived CCI were 0.12 lower, suggesting that reflection from dead leaves influences the satellite data. This study confirmed that GCOM-C, which can measure both PRI and CCI with high spatial resolution, is suitable for observing seasonal variations in carotenoid and chlorophyll contents in evergreen forests. Full article
Show Figures

Graphical abstract

26 pages, 4374 KB  
Article
Growth-Time-Controlled CuO Nanoflower Electrodes for H2O2 Sensing and Assessment of MgO Nanoparticle-Mediated Drought Stress Mitigation in Oat (Avena sativa) and Rye (Secale cereale)
by Irena Mihailova, Marina Krasovska, Eriks Sledevskis, Vjaceslavs Gerbreders, Jans Keviss, Valdis Mizers and Andrejs Bulanovs
Agronomy 2026, 16(5), 579; https://doi.org/10.3390/agronomy16050579 - 7 Mar 2026
Viewed by 303
Abstract
Drought stress induces the excessive accumulation of hydrogen peroxide (H2O2), leading to oxidative damage and reduced crop productivity. This study presents a dual-function nanotechnology-based strategy for monitoring and mitigating drought-induced oxidative stress in cereal crops. Hierarchical CuO nanostructures were [...] Read more.
Drought stress induces the excessive accumulation of hydrogen peroxide (H2O2), leading to oxidative damage and reduced crop productivity. This study presents a dual-function nanotechnology-based strategy for monitoring and mitigating drought-induced oxidative stress in cereal crops. Hierarchical CuO nanostructures were grown directly on copper substrates by hydrothermal oxidation, and the influence of growth time on morphology and hydrogen peroxide sensing performance was systematically evaluated. An optimal growth time of 3 h produced CuO nanoflower architectures with high surface area, yielding superior electrocatalytic activity toward H2O2 detection, with a low detection limit of 1.9 µM and high sensitivity of 11.92 mA·mM−1·cm−2. The optimized sensor enabled reliable quantification of H2O2 in oat (Avena sativa) and rye (Secale cereale) under drought stress, revealing species-dependent oxidative responses. In parallel, magnesium oxide (MgO) nanoparticles effectively alleviated drought-induced oxidative damage, reducing H2O2 accumulation by up to 63% in oat and 61% in rye and significantly improving plant growth and chlorophyll content. The integration of CuO-based sensing with MgO nanoparticle-assisted stress mitigation provides a robust framework for plant stress diagnostics and intervention, highlighting the potential of nanotechnology-enabled strategies for crop stress diagnostics and precision agriculture. Full article
Show Figures

Figure 1

20 pages, 3035 KB  
Article
Bridging Epidemiology and Limnology for Improved Prediction of Harmful Algal Blooms in Freshwater Lakes
by My Thi Nguyen, Kateryna Hushchyna, Qianbo Sheng, Kayla McLellan, Quoc Bao Vo and Tri Nguyen-Quang
Algorithms 2026, 19(3), 184; https://doi.org/10.3390/a19030184 - 1 Mar 2026
Viewed by 268
Abstract
Harmful algal blooms (HABs) remain a growing threat to freshwater systems, yet predictive tools often rely on generic indices centered on chlorophyll-a (Chl-a), which is not cyanobacteria-specific. This paper introduces the Threshold Index (TRINDEX) as a new tool for predicting harmful algal blooms [...] Read more.
Harmful algal blooms (HABs) remain a growing threat to freshwater systems, yet predictive tools often rely on generic indices centered on chlorophyll-a (Chl-a), which is not cyanobacteria-specific. This paper introduces the Threshold Index (TRINDEX) as a new tool for predicting harmful algal blooms (HABs) in freshwater lakes. Unlike classical indices, TRINDEX explicitly integrates phycocyanin (PC), the pigment unique to cyanobacteria, making it the first cyanobacteria-specific threshold-based index. Using receiver operating characteristic (ROC) curve analysis, TRINDEX demonstrated excellent predictive tool, with area under the curve (AUC) values of 0.956 for TRINDEX2 and 0.888 for TRINDEX1 in Lake Torment, Nova Scotia. Furthermore, cohort studies, adapted from epidemiology, introduced here for the first time in HAB research, further validated TRINDEX, showing a 14.1% predicted bloom risk compared to 17.6% observed risk in Lake Torment. Validation across three independent waterbodies in New Brunswick confirmed TRINDEX’s robustness, with AUC values ranging from 0.714 to 0.979. These innovations demonstrate that TRINDEX yields robust, quantitative bloom thresholds, providing a practical foundation for future early-warning systems linked with remote sensing and real-time sensors to support effective water-quality management. Full article
Show Figures

Figure 1

19 pages, 14503 KB  
Article
Machine Learning-Driven SPAD Estimation from RGB Images via Color–Texture Fusion and Its Correlation with Potassium Levels in Walnut Seedlings
by Jiahui Qi, Qiuhao Xia, Jiaxing Chen, Yerhazi Yerzati, Yangyang Ding, Miaomiao Zhao, Jingyu Zhao, Kai Qiang, Zhongzhong Guo and Rui Zhang
Agronomy 2026, 16(5), 528; https://doi.org/10.3390/agronomy16050528 - 28 Feb 2026
Viewed by 387
Abstract
Rapid, non-destructive estimation of leaf chlorophyll content (SPAD) is crucial for assessing plant photosynthetic health and nutrient status. However, conventional methods rely on specialized instruments (e.g., SPAD meters and hyperspectral sensors) which are costly, cumbersome, or unsuitable for large-scale field deployment. While RGB [...] Read more.
Rapid, non-destructive estimation of leaf chlorophyll content (SPAD) is crucial for assessing plant photosynthetic health and nutrient status. However, conventional methods rely on specialized instruments (e.g., SPAD meters and hyperspectral sensors) which are costly, cumbersome, or unsuitable for large-scale field deployment. While RGB image analysis offers a low-cost alternative, most existing approaches depend solely on color features, which are susceptible to environmental interference and lack robustness across growth stages. To address these limitations, this study proposes a novel machine learning framework that fuses both color and texture features from smartphone-captured RGB images for accurate SPAD estimation in walnut seedlings and explores its linkage with potassium nutrition. ‘Wen 185’ walnut seedlings were subjected to seven potassium concentration treatments to induce a chlorophyll gradient. From the leaf images, 22 color indices and 8 texture features based on the Gray-Level Co-occurrence Matrix (GLCM) were extracted. Prediction models were built and compared using Random Forest (RF), XGBoost, and a Support Vector Machine (SVM), with two fusion strategies: data-level and feature-level fusion. Results demonstrated that the RF model with feature-level fusion achieved optimal performance (validation set: R2 = 0.939, RMSE = 0.014, and RPD = 4.539), significantly outperforming models using single-feature types. SHAP analysis identified normalized red, normalized blue, and green-band correlation as the most influential features. This work fills a critical gap by establishing a robust, cost-effective, and interpretable method for SPAD monitoring using ubiquitous RGB imagery. Furthermore, the strong correlation between image-predicted SPAD and potassium levels confirms the method’s high potential for early and non-destructive diagnosis of potassium deficiency in orchard management. Full article
(This article belongs to the Section Precision and Digital Agriculture)
Show Figures

Figure 1

20 pages, 2432 KB  
Article
Potential of RGB-Derived Vegetation Indices as an Alternative to NIR-Based Vegetation Indices to Monitor Nitrogen Status in Maize
by Mohammad Mhaidat, Iván González-Pérez, José Ramón Rodríguez-Pérez, Jesús P. Val-Aguasca and Enoc Sanz-Ablanedo
Remote Sens. 2026, 18(3), 528; https://doi.org/10.3390/rs18030528 - 6 Feb 2026
Viewed by 523
Abstract
Unmanned aerial vehicles (UAVs) are increasingly used for crop monitoring, but their widespread adoption is limited since they often rely on non-standard specialized cameras equipped with near-infrared (NIR) sensors. More affordable and scalable crop monitoring solutions would be enabled, however, if data could [...] Read more.
Unmanned aerial vehicles (UAVs) are increasingly used for crop monitoring, but their widespread adoption is limited since they often rely on non-standard specialized cameras equipped with near-infrared (NIR) sensors. More affordable and scalable crop monitoring solutions would be enabled, however, if data could be collected using standard RGB sensors. We compared visible-band indices that incorporate blue spectral range (NDGBI and NDRBI) with traditional NIR-based indices (NDVI and GNDVI) for their effectiveness in monitoring maize growth and nitrogen status. UAV multispectral data capture at different maize growth stages was complemented by ground-based spectroradiometer measurements for calibration and validation. Various agronomic and yield variables (including cornstalk NO3–N content, grain yield, grain moisture, number of corncobs, and grain test weight) were recorded to link spectral responses with plant performance and nutritional status. The results show that the overall performance of the RGB-based approach was comparable to that of the NIR-based approach, with the visible-band indices proving to be highly sensitive to physiological stress, chlorophyll degradation, and nitrogen variability in maize. Our findings highlight the potential of the RGB-based indices to complement or even replace specialized NIR-based indices, providing a cost-effective, high-resolution tool for precision agriculture. Full article
(This article belongs to the Special Issue Perspectives of Remote Sensing for Precision Agriculture)
Show Figures

Figure 1

31 pages, 19363 KB  
Article
High-Resolution Eutrophication Mapping Using Multispectral UAV Imagery and Unsupervised Classification: Assessment in the Almyros Stream (Crete, Greece)
by Matenia Karagiannidou, Christos Vasilakos, Eleni Kokinou and Nikos Gerarchakis
Remote Sens. 2026, 18(3), 501; https://doi.org/10.3390/rs18030501 - 4 Feb 2026
Viewed by 541
Abstract
Eutrophication is a form of pollution caused by elevated nutrient concentrations in water bodies, leading to excessive algal growth and subsequent oxygen depletion. This process poses significant risks to aquatic ecosystems and overall water quality. This study investigates the spatial distribution of eutrophication [...] Read more.
Eutrophication is a form of pollution caused by elevated nutrient concentrations in water bodies, leading to excessive algal growth and subsequent oxygen depletion. This process poses significant risks to aquatic ecosystems and overall water quality. This study investigates the spatial distribution of eutrophication in the Almyros Stream, aiming to develop a rapid and high-resolution approach for identifying eutrophication patterns and selecting representative sampling sites. Almyros is an urban stream in the western Heraklion Basin (Crete, Greece) that is subjected to considerable pressures from agricultural, industrial, urban, and tourism-related activities. Data for this study were collected using a drone equipped with a multispectral sensor. The multispectral bands, together with remote sensing indices associated with chlorophyll presence, served as input data. Chlorophyll presence is a key indicator of phytoplankton biomass and is widely used as a proxy for nutrient enrichment and eutrophication intensity in aquatic ecosystems. The k-means clustering algorithm was then applied to classify the data and reveal the eutrophication spatial patterns of the study area. The results show that the methodology successfully identified spatial variations in eutrophication-related conditions and generated robust eutrophication pattern maps. These findings underscore the potential of integrating remote sensing and machine learning techniques for efficient monitoring and management of water bodies. Full article
Show Figures

Graphical abstract

5 pages, 770 KB  
Proceeding Paper
Monitoring Water Quality in Small Reservoirs Using Sentinel-2 Imagery and Machine Learning
by Victoria Amores-Chaparro, Fernando Broncano-Morgado, Pablo Fernández-González, Aurora Cuartero and Jesús Torrecilla-Pinero
Eng. Proc. 2026, 123(1), 7; https://doi.org/10.3390/engproc2026123007 - 2 Feb 2026
Viewed by 314
Abstract
This article investigates the estimation of water quality parameters, specifically chlorophyll-a, applying machine learning techniques to Sentinel-2 images. This study focuses on five small reservoirs located in the Extremadura region (Spain), as these are the ones for which continuous daily records from automatic [...] Read more.
This article investigates the estimation of water quality parameters, specifically chlorophyll-a, applying machine learning techniques to Sentinel-2 images. This study focuses on five small reservoirs located in the Extremadura region (Spain), as these are the ones for which continuous daily records from automatic in situ sensors are available. Chlorophyll-a estimates are obtained from two sources: (1) From the C2RCC atmospheric correction of Sentinel-2 images using Sen2Cor and radiometric calibration to ensure temporal consistency, and (2) from in situ data obtained from the official website of the Guadiana Basin Automatic Network Information System. The machine learning (ML)-based methodology significantly improves the predicted results for inland water bodies, enabling enhanced continuous assessment of water quality in small reservoirs. Full article
(This article belongs to the Proceedings of First Summer School on Artificial Intelligence in Cybersecurity)
Show Figures

Figure 1

28 pages, 1116 KB  
Systematic Review
Beyond In Situ Measurements: Systematic Review of Satellite-Based Approaches for Monitoring Dissolved Oxygen Concentrations in Global Surface Waters
by Irene Biliani and Ierotheos Zacharias
Remote Sens. 2026, 18(3), 428; https://doi.org/10.3390/rs18030428 - 29 Jan 2026
Viewed by 484
Abstract
Dissolved oxygen (DO) is a cornerstone of aquatic ecosystem vitality, yet conventional in situ monitoring methods, reliant on field probes, buoys, and lab analyses, struggle to capture the spatiotemporal variability of DO at regional or global scales. Satellite remote sensing has revolutionized water [...] Read more.
Dissolved oxygen (DO) is a cornerstone of aquatic ecosystem vitality, yet conventional in situ monitoring methods, reliant on field probes, buoys, and lab analyses, struggle to capture the spatiotemporal variability of DO at regional or global scales. Satellite remote sensing has revolutionized water quality assessment by enabling systematic, high-frequency, and spatially continuous monitoring of surface waters, transcending the logistical and financial constraints of traditional approaches. This systematic review critically evaluates satellite-based methodologies for estimating DO concentrations, emphasizing their capacity to address global environmental challenges such as eutrophication, hypoxia, and climate-driven deoxygenation. Following the PRISMA 2020 guidelines, large bibliographic databases (Scopus, Web of Science, and Google Scholar) identified that studies on satellite-derived DO concentrations are focused on both spectral and thermal foundations of DO retrieval, including empirical relationships with proxy variables (e.g., Chlorophyll-a, sea surface temperature, and turbidity) as well as direct optical signatures linked to oxygen absorption in the red and near-infrared spectra. The 77 results included in this review (accessed on 27 November 2025) indicate that the reported advances in sensor technologies (e.g., Sentinel-2,3’s OLCI and MODIS) have greatly expanded the ability to monitor DO levels across different types of water bodies, and that there has been a significant paradigm shift towards more complex and sophisticated machine learning and deep learning architectures. Recent work demonstrates that advanced machine learning and deep learning models can effectively estimate DO from remote sensing proxies, achieving high predictive performance when validated against in situ observations. Overall, this review indicates that their effectiveness depends heavily on high-quality training data, rigorous validation, and careful recalibration. Global case studies illustrate applications showcasing the scalability of remote sensing solutions. An OSF project was created to enhance transparency, while the review protocol was not prospectively registered, which is consistent with the PRISMA 2020 guidelines for non-registered reviews. Full article
Show Figures

Figure 1

32 pages, 29618 KB  
Article
Combining ALS and Satellite Data to Develop High-Resolution Forest Growth Potential Maps for Plantation Stands in Western Canada
by Faezeh Khalifeh Soltanian, Luiz Henrique Terezan, Colin E. Chisholm, Pamela Dykstra, William H. MacKenzie and Che Elkin
Remote Sens. 2026, 18(3), 406; https://doi.org/10.3390/rs18030406 - 26 Jan 2026
Viewed by 510
Abstract
Mapping forest growth potential across varying environments is challenging, especially when field measurements are limited. In this study, we integrated Airborne Laser Scanning (ALS) terrain derivatives and Sentinel-2 spectral indices to model Site Index (SI), using forest plantations, at 10-m spatial resolution across [...] Read more.
Mapping forest growth potential across varying environments is challenging, especially when field measurements are limited. In this study, we integrated Airborne Laser Scanning (ALS) terrain derivatives and Sentinel-2 spectral indices to model Site Index (SI), using forest plantations, at 10-m spatial resolution across three ecologically distinct regions in British Columbia (Aleza Lake, Deception, and Eagle Hills). Random Forest regression models were calibrated using field-measured SI and a multistep variable-selection procedure that included Variance Inflation Factor (VIF) screening followed by model-based variable importance assessment. Model performance was evaluated using repeated 10-fold cross-validation. The combined ALS–Sentinel-2 models substantially outperformed single-source models, yielding cross-validated R2 values of 0.63, 0.44, and 0.56 for Aleza Lake, Deception, and Eagle Hills, respectively, compared with R2 values of 0.40, 0.40, and 0.46 for ALS-only models. Key predictors consistently included terrain metrics, such as the Topographic Position Index (TPI) and the Topographic Wetness Index (TWI), along with satellite-derived chlorophyll-sensitive indices including S2REP (Sentinel-2 red-edge position), MTCI (MERIS terrestrial chlorophyll), and GNDVI (Greenness Normalized Difference Vegetation Index). A general model using predictors common to all regions performed comparably (R2 = 0.63, 0.41, 0.52), demonstrating the transferability and operational potential of the approach. These findings demonstrate that integrating ALS-derived terrain metrics with Sentinel-2 spectral indices provides a robust, age-independent framework for capturing spatial variability in forest productivity across landscapes. This multi-sensor fusion approach enhances traditional SI methods and single-sensor models, providing a scalable and operational tool for forest management and long-term planning in changing environmental conditions. Full article
Show Figures

Figure 1

23 pages, 2429 KB  
Article
Development and Field Testing of a Cavitation-Based Robotic Platform for Sustainable In-Water Hull Cleaning
by Uroš Puc, Andreja Abina, Edvin Salvi, Vlado Malačič, Janja Francé, Riccardo Zanelli and Aleksander Zidanšek
J. Mar. Sci. Eng. 2026, 14(2), 227; https://doi.org/10.3390/jmse14020227 - 21 Jan 2026
Viewed by 446
Abstract
Biofouling on ship hulls significantly increases hydrodynamic drag, fuel consumption, and greenhouse gas emissions, while also facilitating the spread of invasive species in regional and global waters, thereby threatening marine biodiversity. To address these environmental and economic issues, we developed an innovative robotic [...] Read more.
Biofouling on ship hulls significantly increases hydrodynamic drag, fuel consumption, and greenhouse gas emissions, while also facilitating the spread of invasive species in regional and global waters, thereby threatening marine biodiversity. To address these environmental and economic issues, we developed an innovative robotic platform for in-water hull cleaning. The platform utilizes a cavitation-based cleaning module that removes biofouling while minimizing hull surface damage and preventing the spread of detached particles into the marine environment. This paper describes the design, operation, and testing of a developed robotic cleaning system prototype. Emphasis is placed on integrating components and sensors for continuous monitoring of key seawater parameters (temperature, salinity, turbidity, dissolved oxygen, chlorophyll-a, etc.) before, during, and after underwater cleaning. Results from real-sea trials show the platform’s effectiveness in removing biofouling and its minimal environmental impact, confirming its potential as a sustainable solution for in-water hull cleaning. Full article
(This article belongs to the Section Ocean Engineering)
Show Figures

Figure 1

15 pages, 1545 KB  
Article
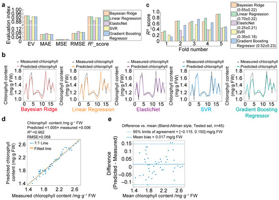
Toward Sustainable Crop Monitoring: An RGB-Based Non-Destructive System for Predicting Chlorophyll Content in Peanut Leaves
by Kui Ge, Huan Li, Xinqi Fan, Yixuan Wang, Juan Zhao, Jiatong Huang and Changcheng Tian
Sustainability 2026, 18(2), 1001; https://doi.org/10.3390/su18021001 - 19 Jan 2026
Viewed by 416
Abstract
Accurate assessment of plant photosynthetic responses under drought and high-temperature stress is critical for understanding crop resilience. Chlorophyll content is a key indicator of photosynthetic efficiency, but conventional methods are destructive and time-consuming. Here, we developed a non-destructive detection system that captures Red [...] Read more.
Accurate assessment of plant photosynthetic responses under drought and high-temperature stress is critical for understanding crop resilience. Chlorophyll content is a key indicator of photosynthetic efficiency, but conventional methods are destructive and time-consuming. Here, we developed a non-destructive detection system that captures Red (R), Green (G), and Blue (B) values from peanut (Arachis hypogaea L.) leaves and predicts chlorophyll content using machine learning. We optimized sensor distance (3–6 mm) and found 3 mm provided the most reliable RGB readings. Among Bayesian ridge and linear regression models, linear regression performed best (coefficient of determination R2 = 0.93), yielding a robust predictive formula: chlorophyll = [−0.0308 × [2 × G − R − B] + 4.386]. Integration of this formula into the detection system enabled real-time estimation of chlorophyll as a proxy for photosynthetic status and stress response. By enabling low-cost, non-destructive and rapid chlorophyll monitoring, this framework can help support resource-efficient crop monitoring and high-throughput screening for stress-resilient cultivars, with potential relevance to sustainable production in water-limited environments. Full article
Show Figures

Figure 1

22 pages, 3716 KB  
Article
SPAD Retrieval of Jujube Canopy Using UAV-Based Multispectral and RGB Features with Genetic Algorithm–Optimized Ensemble Learning
by Guojun Hong, Caili Yu, Jianqiang Lu and Lin Liu
Agriculture 2026, 16(2), 191; https://doi.org/10.3390/agriculture16020191 - 12 Jan 2026
Viewed by 332
Abstract
The Soil and Plant Analyzer Development (SPAD) value is a reliable proxy for chlorophyll, yet conventional field measurement remains labor-intensive and spatially limited. Current remote sensing inversion models typically depend on costly multispectral sensors and rarely account for phenological changes, restricting their applicability [...] Read more.
The Soil and Plant Analyzer Development (SPAD) value is a reliable proxy for chlorophyll, yet conventional field measurement remains labor-intensive and spatially limited. Current remote sensing inversion models typically depend on costly multispectral sensors and rarely account for phenological changes, restricting their applicability across orchards and seasons. To overcome these limitations, this study introduces a stage-aware and low-cost SPAD inversion framework for jujube trees, integrating multi-source data fusion and an optimized ensemble model. A two-year experiment (2023–2024) combined UAV multispectral vegetation indices (VI) with RGB-derived color indices (CI) across leaf expansion, flowering, and fruit-setting stages. Rather than using static features, stage-specific predictors were systematically identified through a hybrid selection mechanism combining Random Forest Cumulative Feature Importance (RF-CFI), Recursive Feature Elimination (RFE), and F-tests. Building on these tailored features, XGBoost, decision tree (DT), CatBoost, and an Optimized Integrated Architecture (OIA) were developed, with all hyperparameters globally tuned using a genetic algorithm (GA). The RFI-CFI-OIA-GA model delivered superior accuracy (R2 = 0.758–0.828; MSE = 0.214–2.593; MAPE = 0.01–0.045 in 2024) in the training dataset, and robust cross-year transferability (R2 = 0.541–0.608; MSE = 0.698–5.139; MAPE = 0.015–0.058 in 2023). These results demonstrate that incorporating phenological perception into multi-source data fusion substantially reduces interference and enhances generalizability, providing a scalable and reusable strategy for precision orchard management and spatiotemporal SPAD mapping. Full article
Show Figures

Figure 1

18 pages, 21035 KB  
Article
Chlorophyll Retrieval in Sun Glint Region Based on VIIRS Rayleigh-Corrected Reflectance
by Dongyang Fu, Yan Wang, Bangyi Tao, Tianjing Luan, Yixian Zhu, Changpeng Li, Bei Liu, Guo Yu and Yongze Li
Remote Sens. 2026, 18(1), 183; https://doi.org/10.3390/rs18010183 - 5 Jan 2026
Viewed by 483
Abstract
Sun glint is commonly observed as interference in the imaging process of ocean color satellite sensors, making the extraction of water color information in sun glint-affected areas challenging and often leading to significant data gaps. The remote sensing baseline indices, calculated based on [...] Read more.
Sun glint is commonly observed as interference in the imaging process of ocean color satellite sensors, making the extraction of water color information in sun glint-affected areas challenging and often leading to significant data gaps. The remote sensing baseline indices, calculated based on Rayleigh-corrected reflectance (Rrc), are recognized as effective in reflecting water color variability in sun glint-affected regions. However, the accurate extraction of the Rrc baseline indices requires sun glint correction. The determination of sun glint correction coefficients for different bands lacks a clear methodology, and the currently available correction coefficients are not applicable to different sea regions. Therefore, this study focuses on the South China Sea, where VIIRS imagery is significantly affected by sun glint. Based on paired datasets comprising sun glint-affected and -unaffected images acquired over the same region on adjacent dates, sun glint correction coefficients for each spectral band were derived by maximizing the cosine similarity of histograms constructed from three baseline indices: SS486 (Spectral Shape index at 486 nm), CI551 (Color Index at 551 nm), and SS671 (Spectral Shape index at 671 nm). To further evaluate the effectiveness of the proposed correction, chlorophyll-a concentrations were retrieved using a Random Forest regression model trained with baseline indices derived from sun glint-free Rrc data and subsequently applied to baseline indices after sun glint correction. Comparative analyses of both baseline index extraction and chlorophyll-a retrieval demonstrate that the proposed optimal-value and mean-value correction approaches effectively mitigate sun glint effects. The mean sun glint correction coefficients α(443), α(486), α(551), α(671) and α(745) were determined to be 0.75, 0.83, 0.89, 0.95 and 0.94, respectively. These coefficients can be applied as sun glint correction coefficients for the VIIRS Rrc data in the South China Sea region. Furthermore, the proposed method for determining sun glint correction coefficients offers a transferable framework that can be extended to other sea areas. Full article
Show Figures

Figure 1

Back to TopTop