Toward Sustainable Crop Monitoring: An RGB-Based Non-Destructive System for Predicting Chlorophyll Content in Peanut Leaves
Abstract
1. Introduction
- (a)
- develop a low-cost leaf-color-based detection system for estimating chlorophyll content in peanut leaves;
- (b)
- construct and validate predictive models linking RGB-derived color features with chlorophyll content under drought-stress conditions;
- (c)
- evaluate the system’s accuracy and applicability by comparing model predictions with conventional biochemical assays to assess its potential for high-throughput stress monitoring.
2. Materials and Methods
2.1. Hardware and Software Components of the Color Detection System
2.2. Light-Shielding Structure and Measurement Geometry for RGB Acquisition
2.3. Plant Growth and Treatment Conditions
2.4. Determination of Chlorophyll Content
2.5. Acquisition of Actual RGB Values for Peanut Leaves
2.6. Predictive Modeling of Physiological Parameters in Peanut
2.7. Data Analysis
3. Results
3.1. Evaluation and Optimization of Our Chlorophyll Content Detection System Based on the R, G, and B Values of Peanut Leaves
3.2. Prediction of Peanut Leaf Chlorophyll Content Using RGB-Derived Index [2 × G − R − B]
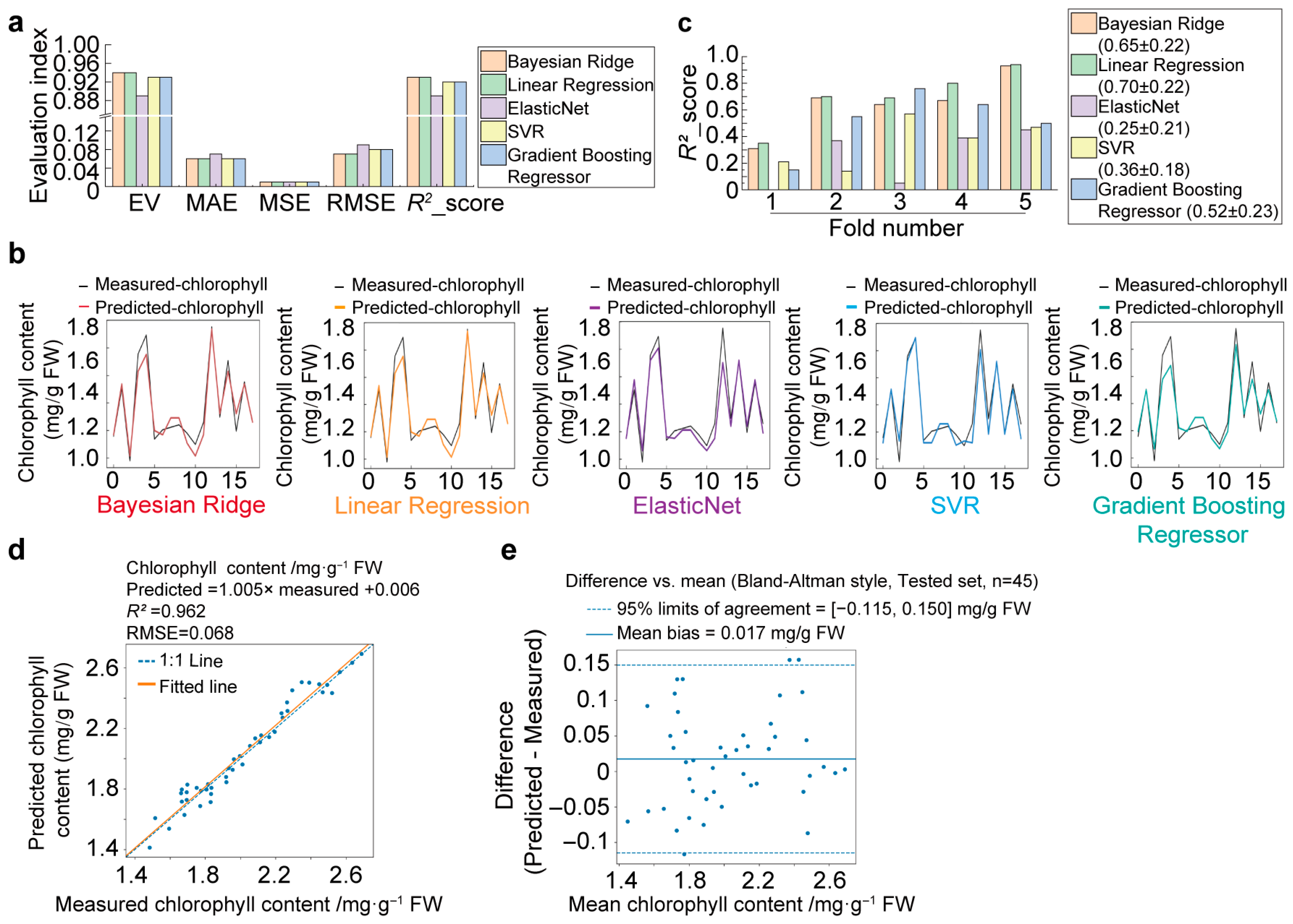
3.3. Establishment of a Mathematical Model for Predicting Chlorophyll Content in Peanut Leaves Using RGB Values and Machine Learning Regression
3.4. Assessment of the Rapid Detection System for Measuring Chlorophyll Content in the Leaves of Peanut Plants Exposed to Stress or Different Peanut Cultivars
4. Discussion
5. Conclusions
Supplementary Materials
Author Contributions
Funding
Institutional Review Board Statement
Informed Consent Statement
Data Availability Statement
Conflicts of Interest
Abbreviations
| R | Red |
| G | Green |
| B | Blue |
| R2 | Coefficient of determination |
| SPAD | Soil–Plant Analysis Development |
| USD | United States Dollar |
| AI | Artificial intelligence |
| ML | Machine learning |
| SVR | Support vector machine regression |
| EV | Explained variance |
| MAE | Mean absolute error |
| MSE | Mean squared error |
| RMSE | Root mean squared error |
| AC | Actual Color |
| M | Measured |
| P | Predicted |
References
- Li, W.; Yoo, E.; Lee, S.; Sung, J.; Noh, H.J.; Hwang, S.J.; Desta, K.T.; Lee, G.-A. Seed Weight and Genotype Influence the Total Oil Content and Fatty Acid Composition of Peanut Seeds. Foods 2022, 11, 3463. [Google Scholar] [CrossRef]
- Pokhrel, S.; Kharel, P.; Pandey, S.; Botton, S.; Nugraha, G.T.; Holbrook, C.; Ozias-Akins, P. Understanding the impacts of drought on peanuts (Arachis hypogaea L.): Exploring physio-genetic mechanisms to develop drought-resilient peanut cultivars. Front. Genet. 2025, 15, 1492434. [Google Scholar] [CrossRef]
- Reddy, T.; Reddy, V.; Anbumozhi, V. Physiological responses of groundnut (Arachis hypogea L.) to drought stress and its amelioration: A critical review. Plant Growth Regul. 2003, 41, 75–88. [Google Scholar] [CrossRef]
- Hamidou, F.; Ratnakumar, P.; Halilou, O.; Mponda, O.; Kapewa, T.; Monyo, E.; Faye, I.; Ntare, B.; Nigam, S.; Upadhyaya, H.; et al. Selection of intermittent drought tolerant lines across years and locations in the reference collection of ground-nut (Arachis hypogaea L.). Field Crops Res. 2012, 126, 189–199. [Google Scholar] [CrossRef]
- Attia, Z.; Pogoda, C.S.; Reinert, S.; Kane, N.C.; Hulke, B.S. Breeding for sustainable oilseed crop yield and quality in a changing climate. Theor. Appl. Genet. 2021, 134, 1817–1827. [Google Scholar] [CrossRef] [PubMed]
- Liu, X.; Li, L.; Li, M.; Su, L.; Lian, S.; Zhang, B.; Li, X.; Ge, K.; Li, L. AhGLK1 affects chlorophyll biosynthesis and photosynthesis in peanut leaves during recovery from drought. Sci. Rep. 2018, 8, 2250. [Google Scholar] [CrossRef]
- Wei, Y.S.; Javed, T.; Liu, T.T.; Ali, A.; Gao, S.J. Mechanisms of abscisic acid (ABA)-mediated plant defense responses: An updated review. Plant Stress 2025, 15, 100724. [Google Scholar] [CrossRef]
- Liu, S.; Li, M.; Su, L.; Ge, K.; Li, L.; Li, X.; Liu, X.; Li, L. Negative feedback regulation of ABA biosynthesis in peanut (Arachis hypogaea): A transcription factor complex inhibits AhNCED1 expression during water stress. Sci. Rep. 2016, 6, 37943. [Google Scholar] [CrossRef]
- Ren, J.; Guo, P.; Zhao, X.; Ma, X.; Ai, X.; Wang, J.; Zou, H.; Yu, H. Differential photosynthetic responses to drought stress in peanut varieties: Insights from transcriptome profiling and JIP-Test analysis. BMC Plant Biol. 2025, 25, 957. [Google Scholar] [CrossRef] [PubMed]
- Shafi, S.; Zaffar, A.; Riyaz, I.; Zargar, S.M.; Najeeb, S.; Sofi, P.A. A non-destructive, low cost and high throughput colorimetric method for chlorophyll estimation in rice (Oryza sativa L.). Discov. Plants 2024, 1, 2. [Google Scholar] [CrossRef]
- Yan, W.; Lu, Y.; Guo, L.; Liu, Y.; Li, M.; Zhang, B.; Zhang, B.; Zhang, L.; Qin, D.; Huo, J. Effects of Drought Stress on Photosynthesis and Chlorophyll Fluorescence in Blue Honeysuckle. Plants 2024, 13, 2115. [Google Scholar] [CrossRef] [PubMed]
- Amin, B.; Atif, M.J.; Kandegama, W.; Nasar, J.; Alam, P.; Fang, Z.; Cheng, Z. Low temperature and high humidity affect dynamics of chlorophyll biosynthesis and secondary metabolites in Cucumber. BMC Plant Biol. 2024, 24, 903. [Google Scholar] [CrossRef]
- Xu, P.; Yu, J.; Ma, R.; Ji, Y.; Hu, Q.; Mao, Y.; Ding, C.; Li, Z.; Ge, S.; Deng, W.-W.; et al. Chlorophyll and Carotenoid Metabolism Varies with Growth Temperatures among Tea Genotypes with Different Leaf Colors in Camellia sinensis. Int. J. Mol. Sci. 2024, 25, 10772. [Google Scholar] [CrossRef]
- Tomaškinová, J.; Tomaškin, J.; Drimal, M.; Bellido, J. The Impact of Abiotic Environmental Stressors on Fluorescence and Chlorophyll Content in Glycine max (L.) Merrill. Agronomy 2025, 15, 263. [Google Scholar] [CrossRef]
- Porra, R.J.; Thompson, W.A.; Kriedemann, P.E. Determination of accurate extinction coefficients and simultaneous equations for assaying chlorophylls a and b extracted with four different solvents: Verification of the concentration of chlorophyll standards by atomic absorption spectroscopy. Biochim. Biophys. Acta BBA Bioenerg. 1989, 975, 384–394. [Google Scholar] [CrossRef]
- Couture, J.J.; Singh, A.; Rubert-Nason, K.F.; Serbin, S.P.; Lindroth, R.L.; Townsend, P.A. Spectroscopic determination of ecologically relevant plant secondary metabolites. Methods Ecol. Evol. 2016, 7, 1402–1412. [Google Scholar] [CrossRef]
- Wang, Z.J.; Wang, J.H.; Liu, L.Y.; Huang, W.J.; Zhao, C.J.; Wang, C.Z. Prediction of grain protein content in winter wheat (Triticum aestivum L.) using plant pigment ratio (PPR). Field Crops Res. 2004, 90, 311–321. [Google Scholar] [CrossRef]
- Li, Y.; Sun, Y.; Jiang, J.; Liu, J. Spectroscopic determination of leaf chlorophyll content and color for genetic selection on Sassafras tzumu. Plant Methods 2019, 15, 73. [Google Scholar] [CrossRef]
- Gholizadeh, A.; Amin, M.S.M.; Anuar, A.R.; Aimrun, W. Evaluation of SPAD chlorophyll meter in two different rice growth stages and its temporal variability. Eur. J. Sci. Res. 2009, 37, 591–598. [Google Scholar]
- Shah, S.H.; Houborg, R.; McCabe, M.F. Response of chlorophyll, carotenoid and SPAD-502 measurement to salinity and nutrient stress in wheat (Triticum aestivum L.). Agronomy 2017, 7, 61. [Google Scholar] [CrossRef]
- Liang, Y.; Urano, D.; Liao, K.-L.; Hedrick, T.L.; Gao, Y.; Jones, A.M. A nondestructive method to estimate the chlorophyll content of Arabidopsis seedlings. Plant Methods 2017, 13, 26. [Google Scholar] [CrossRef]
- Barman, U.; Saikia, M.J. Smartphone contact imaging and 1-D CNN for leaf chlorophyll estimation in agriculture. Agriculture 2024, 14, 1262. [Google Scholar] [CrossRef]
- Lopin, P.; Nawsang, P.; Laywisadkul, S.; Lopin, K.V. Evaluation of Low-Cost Multi-Spectral Sensors for Measuring Chlorophyll Levels Across Diverse Leaf Types. Sensors 2025, 25, 2198. [Google Scholar] [CrossRef]
- Wacker, K.; Kim, C.; van Iersel, M.W.; Sidore, B.; Pham, T.; Haidekker, M.; Seymour, L.; Ferrarezi, R.S. Development of an Automated Low-Cost Multispectral Imaging System to Quantify Canopy Size and Pigmentation. Sensors 2024, 24, 5515. [Google Scholar] [CrossRef] [PubMed]
- Singhal, G.; Choudhury, B.U.; Singh, N.; Goswami, J. An enhanced chlorophyll estimation model with a canopy structural trait in maize crops: Use of multi-spectral UAV images and machine learning algorithm. Ecol. Inform. 2024, 83, 102811. [Google Scholar] [CrossRef]
- Wang, R.-F.; Qu, H.-R.; Su, W.-H. From sensors to insights: Technological trends in image-based high-throughput plant phenotyping. Smart Agric. Technol. 2025, 12, 101257. [Google Scholar] [CrossRef]
- Anshori, M.F.; Dirpan, A.; Sitaresmi, T.; Rossi, R.; Farid, M.; Hairmansis, A.; Purwoko, B.; Suwarno, W.B.; Nugraha, Y. An overview of image-based phenotyping as an adaptive 4.0 technology for studying plant abiotic stress: A bibliometric and literature review. Heliyon 2023, 9, e21650. [Google Scholar] [CrossRef] [PubMed]
- Niu, Y.; Xu, X.; Huang, W.; Li, J.; Li, S.; Zhao, N.; Li, B.; Xu, C.; Lu, S. RGB Imaging and Irrigation Management Reveal Water Stress Thresholds in Three Urban Shrubs in Northern China. Plants 2025, 14, 2253. [Google Scholar] [CrossRef]
- Samsuzzaman; Islam, S.; Ali, M.R.; Dey, P.K.; Bicamumakuba, E.; Reza, M.N.; Chung, S.O. Quantification of Light, Photoperiod, Temperature, and Water Stress Symptoms Using Image Features for Smart Vegetable Seedling Production. Horticulturae 2025, 11, 1340. [Google Scholar] [CrossRef]
- Chandel, N.S.; Rajwade, Y.A.; Dubey, K.; Chandel, A.K.; Subeesh, A.; Tiwari, M.K. Water Stress Identification of Winter Wheat Crop with State-of-the-Art AI Techniques and High-Resolution Thermal-RGB Imagery. Plants 2022, 11, 3344. [Google Scholar] [CrossRef]
- Zhou, Z.; Diverres, G.; Kang, C.; Thapa, S.; Karkee, M.; Zhang, Q.; Keller, M. Ground-based thermal imaging for assessing crop water status in grapevines over a growing season. Agronomy 2022, 12, 322. [Google Scholar] [CrossRef]
- Sánchez-Virosta, A.; Gómez-Candón, D.; Montoya, F.; Pérez-García, Y.; Jiménez, V.; Martínez-López, J.A.; González-Piqueras, J.; López-Urrea, R.; Sánchez, J.M. Remote and proximal sensing assessment of water status and its correlation with yield on almond orchards in Southeast Spain. Precis. Agric. 2025, 26, 92. [Google Scholar] [CrossRef]
- Mertens, S.; Verbraeken, L.; Sprenger, H.; De Meyer, S.; Demuynck, K.; Cannoot, B.; Merchie, J.; De Block, J.; Vogel, J.T.; Bruce, W.; et al. Monitoring of drought stress and transpiration rate using proximal thermal and hyperspectral imaging in an indoor automated plant phenotyping platform. Plant Methods 2023, 19, 132. [Google Scholar] [CrossRef]
- Kior, A.; Yudina, L.; Zolin, Y.; Sukhov, V.; Sukhova, E. RGB Imaging as a Tool for Remote Sensing of Characteristics of Terrestrial Plants: A Review. Plants 2024, 13, 1262. [Google Scholar] [CrossRef] [PubMed]
- Kamiwaki, Y.; Fukuda, S. Effect of the Light Environment on Image-Based SPAD Value Prediction of Radish Leaves. Algorithms 2023, 17, 16. [Google Scholar] [CrossRef]
- Agarwal, A.; Colwell, F.D.J.; Galvis, V.A.C.; Hill, T.R.; Boonham, N.; Prashar, A. Two-fold red excess (TREx): A simple and novel digital color index that enables non-invasive real-time monitoring of green-leaved as well as anthocyanin-rich crops. Plant Methods 2025, 21, 24. [Google Scholar] [CrossRef]
- Pan, W.; Ma, H.; Wang, R.; Wang, H.; Wang, D.; Guo, W.; Guo, X. Development of a handheld chlorophyll content detector on wheat and maize leaves based on RGB sensor. Front. Plant Sci. 2025, 16, 1606413. [Google Scholar] [CrossRef]
- Zhang, X.; Yu, H.; Yan, J.; Meng, X. Study on the Detection of Chlorophyll Content in Tomato Leaves Based on RGB Images. Horticulturae 2025, 11, 593. [Google Scholar] [CrossRef]
- Ge, K.; Liu, X.; Li, X.; Hu, B.; Li, L. Isolation of an ABA Transporter-Like 1 Gene from Arachis hypogaea That Affects ABA Import and Reduces ABA Sensitivity in Arabidopsis. Front. Plant Sci. 2017, 8, 1150. [Google Scholar] [CrossRef]
- Ma, Y.; Dias, M.C.; Freitas, H. Drought and Salinity Stress Responses and Microbe-Induced Tolerance in Plants. Front. Plant Sci. 2020, 11, 591911. [Google Scholar] [CrossRef]
- He, K.; Xu, Y.; Ding, H.; Guo, Q.; Ci, D.; Zhang, J.; Qin, F.; Xu, M.; Zhang, G. The Impact of Short-Term Drought on the Photosynthetic Characteristics and Yield of Peanuts Grown in Saline Alkali Soil. Plants 2024, 13, 2920. [Google Scholar] [CrossRef]
- Hao, X.; Zhang, J.; Liu, J.; Zang, X.; Zhu, S.; Tang, F. Evaluation of drought resistance in different peanut varieties. J. Peanut Sci. 2020, 49, 47–51. (In Chinese) [Google Scholar]
- Ge, K.; Lv, Q.; Chen, S.; Guo, Z.; Peng, Y.; Chen, Y.; Sun, S.; Wang, X. The nodule-specific transcriptional repressor Top Hub 4 regulates nodule structure and nitrogen fixation capacity in soybean. J. Genet. Genom. 2024, 51, 96–99. [Google Scholar] [CrossRef]
- Wang, M.; Lee, J.; Choi, B.; Park, Y.; Sim, H.J.; Kim, H.; Hwang, I. Physiological and Molecular Processes Associated with Long Duration of ABA Treatment. Front. Plant Sci. 2018, 9, 176. [Google Scholar] [CrossRef]
- Menzies, I.J.; Youard, L.W.; Lord, J.M.; Carpenter, K.L.; Van Klink, J.W.; Perry, N.B.; Schaefer, H.M.; Gould, K.S. Leaf colour polymorphisms: A balance between plant defence and photosynthesis. J. Ecol. 2016, 104, 104–113. [Google Scholar] [CrossRef]
- Zandi, A.; Hosseinirad, S.; Zadeh, H.K.; Tavakolian, K.; Cho, B.-K.; Vasefi, F.; Kim, M.S.; Tavakolian, P. A systematic review of multi-mode analytics for enhanced plant stress evaluation. Front. Plant Sci. 2025, 16, 1545025. [Google Scholar] [CrossRef] [PubMed]
- Pérez-Patricio, M.; Osuna-Coutiño, J.A.d.J.; Ríos-Toledo, G.; Aguilar-González, A.; Camas-Anzueto, J.L.; Morales-Navarro, N.A.; Velázquez-González, J.R.; Cundapí-López, L.Á. Plant Stress Detection Using a Three-Dimensional Analysis from a Single RGB Image. Sensors 2024, 24, 7860. [Google Scholar] [CrossRef] [PubMed]
- Tao, M.; Ma, X.; Huang, X.; Liu, C.; Deng, R.; Liang, K.; Qi, L. Smartphone-based detection of leaf color levels in rice plants. Comput. Electron. Agric. 2020, 173, 105431. [Google Scholar] [CrossRef]
- Ponti, M.P. Segmentation of low-cost remote sensing images combining vegetation indices and mean shift. IEEE Geosci. Remote Sens. Lett. 2012, 10, 67–70. [Google Scholar] [CrossRef]
- Bodor-Pesti, P.; Nguyen, L.L.P.; Nguyen, T.B.; Dam, M.S.; Taranyi, D.; Baranyai, L. LeafLaminaMap: Exploring Leaf Color Patterns Using RGB Color Indices. AgriEngineering 2025, 7, 39. [Google Scholar] [CrossRef]
- Coelho, F.G.T.; Maciel, G.M.; Siquieroli, A.C.S.; Gallis, R.B.d.A.; de Oliveira, C.S.; Ribeiro, A.L.A.; Pereira, L.M. High-throughput phenotyping for the evaluation of agronomic potential and root quality in tropical carrot using RGB sensors. Agriculture 2024, 14, 710. [Google Scholar] [CrossRef]
- Furbank, R.T.; Jimenez-Berni, J.A.; George-Jaeggli, B.; Potgieter, A.B.; Deery, D.M. Field crop phenomics: Enabling breeding for radiation use efficiency and biomass in cereal crops. New Phytol. 2019, 223, 1714–1727. [Google Scholar] [CrossRef] [PubMed]
- Zhang, M.; Wang, L.-F.; Zhang, K.; Liu, F.-Z.; Wan, Y.-S. Drought-induced responses of organic osmolytes and proline metabolism during pre-flowering stage in leaves of peanut (Arachis hypogaea L.). J. Integr. Agric. 2017, 16, 2197–2205. [Google Scholar] [CrossRef]
- Baek, S.-H.; Park, K.-H.; Jeon, J.-S.; Kwak, T.-Y. A Novel Method for Calibration of Digital Soil Images Captured under Irregular Lighting Conditions. Sensors 2022, 23, 296. [Google Scholar] [CrossRef]





Disclaimer/Publisher’s Note: The statements, opinions and data contained in all publications are solely those of the individual author(s) and contributor(s) and not of MDPI and/or the editor(s). MDPI and/or the editor(s) disclaim responsibility for any injury to people or property resulting from any ideas, methods, instructions or products referred to in the content. |
© 2026 by the authors. Licensee MDPI, Basel, Switzerland. This article is an open access article distributed under the terms and conditions of the Creative Commons Attribution (CC BY) license.
Share and Cite
Ge, K.; Li, H.; Fan, X.; Wang, Y.; Zhao, J.; Huang, J.; Tian, C. Toward Sustainable Crop Monitoring: An RGB-Based Non-Destructive System for Predicting Chlorophyll Content in Peanut Leaves. Sustainability 2026, 18, 1001. https://doi.org/10.3390/su18021001
Ge K, Li H, Fan X, Wang Y, Zhao J, Huang J, Tian C. Toward Sustainable Crop Monitoring: An RGB-Based Non-Destructive System for Predicting Chlorophyll Content in Peanut Leaves. Sustainability. 2026; 18(2):1001. https://doi.org/10.3390/su18021001
Chicago/Turabian StyleGe, Kui, Huan Li, Xinqi Fan, Yixuan Wang, Juan Zhao, Jiatong Huang, and Changcheng Tian. 2026. "Toward Sustainable Crop Monitoring: An RGB-Based Non-Destructive System for Predicting Chlorophyll Content in Peanut Leaves" Sustainability 18, no. 2: 1001. https://doi.org/10.3390/su18021001
APA StyleGe, K., Li, H., Fan, X., Wang, Y., Zhao, J., Huang, J., & Tian, C. (2026). Toward Sustainable Crop Monitoring: An RGB-Based Non-Destructive System for Predicting Chlorophyll Content in Peanut Leaves. Sustainability, 18(2), 1001. https://doi.org/10.3390/su18021001
