Sign in to use this feature.

Years

Between: -

Subjects

remove_circle_outline
remove_circle_outline
remove_circle_outline
remove_circle_outline
remove_circle_outline
remove_circle_outline
remove_circle_outline
remove_circle_outline
remove_circle_outline

Journals

remove_circle_outline
remove_circle_outline
remove_circle_outline
remove_circle_outline
remove_circle_outline
remove_circle_outline
remove_circle_outline
remove_circle_outline
remove_circle_outline
remove_circle_outline
remove_circle_outline

Article Types

Countries / Regions

remove_circle_outline
remove_circle_outline
remove_circle_outline
remove_circle_outline

Search Results (366)

Search Parameters:
Keywords = chemical robustness under h2

Order results
Result details
Results per page
Select all
Export citation of selected articles as:
19 pages, 777 KB  
Article
Enhanced Quantum Dot Emission in Fibonacci Photonic Crystal Cavities Optimized for PECVD-Compatible Porous Silicon: A Computational Study
by J. E. Mastache-Mastache, M. C. González, H. Martínez and B. Reyes-Ramírez
Plasma 2026, 9(1), 1; https://doi.org/10.3390/plasma9010001 - 26 Dec 2025
Viewed by 94
Abstract
This computational study investigates the optical properties of a sixth-order Fibonacci quasi-periodic photonic crystal cavity designed for the infiltration of near-infrared colloidal quantum dots (QDs, e.g., InAs/ZnSe or PbS) and fully compatible with plasma-enhanced chemical vapor deposition (PECVD) using porous silicon layers. Using [...] Read more.
This computational study investigates the optical properties of a sixth-order Fibonacci quasi-periodic photonic crystal cavity designed for the infiltration of near-infrared colloidal quantum dots (QDs, e.g., InAs/ZnSe or PbS) and fully compatible with plasma-enhanced chemical vapor deposition (PECVD) using porous silicon layers. Using the transfer matrix method (TMM), we simulate transmission (T), reflection, absorption, electric field distributions and Purcell factors (F) for both TE and TM polarizations, incorporating the wavelength-dependent absorption of porous silicon. A multi-objective figure-of-merit is defined to simultaneously maximize transmission (T>95% at 800 nm) and the one-dimensional Purcell factor. The optimized structure (PH=0416) yields a quality factor Q4300, a 1D Purcell factor F1D3.6 and a realistic 3D Purcell enhancement estimated between 4 and 8 (under lateral confinement assumptions). This conservative estimate, derived via the effective index method to account for 3D effects, aligns with the detailed discussion within the article and is lower than the ideal upper bound of the 1D model. The integrated emission enhancement is approximately 3.0-fold. Monte Carlo simulations demonstrate remarkable robustness to fabrication tolerances (±10 nm thickness variations result in a <5% reduction in transmission), highlighting the structure’s scalability for PECVD-based processing. Comparison with periodic Bragg structures reveals superior angular stability and disorder tolerance in the Fibonacci design, positioning it as a promising platform for robust QD-based light sources and integrated refractive index sensors. Full article
Show Figures

Figure 1

20 pages, 697 KB  
Review
Prospects of Algal Strains for Acidic Wastewater Treatment
by Paulina Slick, Neha Arora, Enlin Lo, Diego Santiago-Alarcon and George P. Philippidis
Appl. Sci. 2026, 16(1), 216; https://doi.org/10.3390/app16010216 - 24 Dec 2025
Viewed by 273
Abstract
Rapid industrialization has generated large volumes of acidic wastewater that, without adequate treatment, pose serious environmental and public health risks. Traditional remediation processes, such as chemical neutralization, ion-exchange, and membrane filtration, are effective but costly, energy-intensive, and generate toxic secondary waste. In contrast, [...] Read more.
Rapid industrialization has generated large volumes of acidic wastewater that, without adequate treatment, pose serious environmental and public health risks. Traditional remediation processes, such as chemical neutralization, ion-exchange, and membrane filtration, are effective but costly, energy-intensive, and generate toxic secondary waste. In contrast, acidophilic microalgae offer a sustainable, cost-effective, and eco-friendly alternative. Algae rely on their cellular structure and metabolism to adsorb, absorb, bioaccumulate, and transform toxic metals while simultaneously neutralizing wastewater with minimal secondary waste production. Although acidophilic algae tolerate highly toxic and low pH conditions, their growth rate and biomass productivity, key drivers of algae-based bioremediation, are often compromised under such conditions. Thus, identifying robust species and evolving strains to thrive in these wastewaters without compromising productivity will facilitate adoption of algae-based bioremediation on a large scale. Integrating algal wastewater remediation with biofuel and biofertilizer production can contribute to the circular economy. In this review, we synthesize mechanisms employed by acidophilic algal strains when exposed to acidic and metal-enriched environments to remediate wastewater. We highlight recent studies applying these strains to acidic wastewater remediation and biogas upgrading and discuss current biotechnological tools aimed at enhancing strain performance for future use in commercial systems. Full article
(This article belongs to the Special Issue New Approaches to Water Treatment: Challenges and Trends, 2nd Edition)
Show Figures

Figure 1

20 pages, 2917 KB  
Article
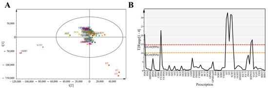
Volatile Organic Compound Profiling of Traditional Multi-Herbal Prescriptions for Chemical Differentiation and Ethnopharmacological Insights
by Sumin Seo, Unyong Kim, Jiyu Kim, Chohee Jeong and Sang Beom Han
Separations 2026, 13(1), 8; https://doi.org/10.3390/separations13010008 - 24 Dec 2025
Viewed by 167
Abstract
Traditional herbal prescriptions composed of multiple botanicals remain central to ethnopharmacological practice; however, their chemical basis and classification remain poorly understood. Non-volatile compound analyses of herbal medicines are well established, but comparative studies focusing on volatile organic compounds (VOCs) across multi-herbal prescriptions are [...] Read more.
Traditional herbal prescriptions composed of multiple botanicals remain central to ethnopharmacological practice; however, their chemical basis and classification remain poorly understood. Non-volatile compound analyses of herbal medicines are well established, but comparative studies focusing on volatile organic compounds (VOCs) across multi-herbal prescriptions are scarce. To enhance the chemical understanding of traditional formulations and clarify prescription-level characteristics, this study applied headspace solid-phase microextraction coupled with gas chromatography–mass spectrometry (HS-SPME–GC–MS) to characterize VOC-based chemical signatures in 30 prescriptions composed of 76 herbal ingredients. Multivariate analyses such as principal component analysis, partial least squares discriminant analysis (PLS-DA), and orthogonal PLS-DA (OPLS-DA) enabled systematic differentiation of various prescriptions and identified 25 discriminant VOCs, 9 of which were common among multiple therapeutic categories. These shared compounds, such as 5-hydroxymethylfurfural (5-HMF) and 4H-pyran-4-one derivatives, reflect recurrent chemical patterns associated with broad-spectrum applications, whereas category-specific volatiles (including isopsoralen, senkyunolide, and fenipentol) delineated therapeutic boundaries, even among prescriptions with overlapping botanicals. Capturing both shared and distinct volatile signatures clarified ambiguous boundaries between categories such as cold, inflammation, or diabetes versus kidney disorder prescriptions, thereby linking chemical patterns with ethnopharmacological indications. Together, these findings highlight VOC profiling as a valuable diagnostic and interpretive tool that bridges traditional categorization systems with modern chemical analysis, offering a robust framework for future pharmacological and mechanistic investigations. Such an approach not only substantiates traditional categorization but also provides a practical basis for quality control and pharmacological evaluation of multi-herbal formulations. Full article
Show Figures

Figure 1

28 pages, 3277 KB  
Article
Conditional Variational AutoEncoder to Predict Suitable Conditions for Hydrogenation Reactions
by Daniyar Mazitov, Timur Gimadiev, Assima Poyezzhayeva, Valentina Afonina and Timur Madzhidov
Molecules 2026, 31(1), 75; https://doi.org/10.3390/molecules31010075 - 24 Dec 2025
Viewed by 255
Abstract
Reaction conditions (RCs) are a crucial part of reaction definition, and their accurate prediction is an important component of chemical synthesis planning. The existence of multiple combinations of RCs capable of achieving the desired result complicates the task of condition recommendation. Herein, we [...] Read more.
Reaction conditions (RCs) are a crucial part of reaction definition, and their accurate prediction is an important component of chemical synthesis planning. The existence of multiple combinations of RCs capable of achieving the desired result complicates the task of condition recommendation. Herein, we propose a conditional variational autoencoder (CVAE) generative model to predict suitable RCs. The CVAE model has been customized to generate diverse sets of valid conditions, ensuring high flexibility and accuracy, while circumventing the necessity for enumeration or combinatorial search of potential RCs. The efficacy of the CVAE approaches was evaluated using hydrogenation reactions and other H2-mediated reactions, predicting the set of catalysts, additives (acid, base, and catalytic poison), ranges of temperature, and pressure. The CVAE models predicted conditions with different “heads”, each corresponding to specific condition components, and their respective losses. CVAE models were tested on two datasets: a small one containing 31K reactions with 2232 potential conditions’ combinations and a big one having 196K reactions with ~7 × 1042 potential conditions’ combinations to evaluate the model’s ability to predict varying complexity and diversity conditions. To optimize the accuracy of the models, we experimented with three latent distribution variants—Gaussian (g-CVAE), Riemannian Normalizing Flow (rnf-CVAE), and Hyperspherical Uniform (h-CVAE). In our experiments, the h-CVAE model demonstrated robust overall performance, making it the optimal choice for scenarios requiring high accuracy across multiple top-k predictions. Benchmarking analyses demonstrated the high performance of the CVAE models compared to state-of-the-art reaction condition prediction approaches. Full article
Show Figures

Figure 1

15 pages, 2482 KB  
Article
Enhancement of the Peroxidase Activity of Metal–Organic Framework with Different Clay Minerals for Detecting Aspartic Acid
by Chen Tian, Lang Zhang, Yali Yu, Ting Liu, Jianwu Chen, Jie Peng, Chu Dai and Jinhua Gan
Catalysts 2025, 15(12), 1172; https://doi.org/10.3390/catal15121172 - 17 Dec 2025
Viewed by 409
Abstract
The strategic engineering of metal–organic frameworks (MOFs) through integration with clay minerals offers a promising route to tailor their functional properties and expand their application scope. In this study, a series of clay-MOF composites was constructed by introducing MOFs onto the surfaces of [...] Read more.
The strategic engineering of metal–organic frameworks (MOFs) through integration with clay minerals offers a promising route to tailor their functional properties and expand their application scope. In this study, a series of clay-MOF composites was constructed by introducing MOFs onto the surfaces of different clay minerals. By varying the type of clay mineral, the nature and strength of surface-active sites could be effectively modulated. Notably, the Kaolinite-based MOFs (Ka-MOF) composite exhibited superior sensitivity for the detection of aspartic acid (AA), outperforming other composite nanozymes using o-phenylenediamine (OPD) and hydrogen peroxide (H2O2) as substrates, with a linear detection range of 0–37.56 μM and a low detection limit of 55.7 nM. The enhanced peroxidase-like activity is attributed to the substitution of silicon in the kaolinite structure by MOF components, which increases the density of Lewis acid–base sites. These sites facilitate H2O2 adsorption and promote its decomposition to generate singlet oxygen (1O2), thereby enhancing the catalytic oxidation process. Furthermore, the probe yielded satisfactory recoveries of aspartic acid (94.2% to 98.5%) in different real water samples through spiking recovery experiments. This work not only elucidates the influence of crystal surface engineering on the optical and catalytic properties of nanozymes but also provides a robust platform for tracing amino acids and studying their environmental chemical behaviors. Full article
Show Figures

Figure 1

22 pages, 6309 KB  
Tutorial
CQPES: A GPU-Aided Software Package for Developing Full-Dimensional Accurate Potential Energy Surfaces by Permutation-Invariant-Polynomial Neural Network
by Junhong Li, Kaisheng Song and Jun Li
Chemistry 2025, 7(6), 201; https://doi.org/10.3390/chemistry7060201 - 17 Dec 2025
Viewed by 428
Abstract
Accurate potential energy surfaces (PESs) are the prerequisite for precise studies of molecular dynamics and spectroscopy. The permutationally invariant polynomial neural network (PIP-NN) method has proven highly successful in constructing full-dimensional PESs for gas-phase molecular systems. Building upon over a decade of development, [...] Read more.
Accurate potential energy surfaces (PESs) are the prerequisite for precise studies of molecular dynamics and spectroscopy. The permutationally invariant polynomial neural network (PIP-NN) method has proven highly successful in constructing full-dimensional PESs for gas-phase molecular systems. Building upon over a decade of development, we present CQPES v1.0 (ChongQing Potential Energy Surface), an open-source software package designed to automate and accelerate PES construction. CQPES integrates data preparation, PIP basis generation, and model training into a modernized Python-based workflow, while retaining high-efficiency Fortran kernels for processing dynamics interfaces. Key features include GPU-accelerated training via TensorFlow, the robust Levenberg–Marquardt optimizer for high-precision fitting, real time monitoring via Jupyter and Tensorboard, and an active learning module that is built on top of these. We demonstrate the capabilities of CQPES through four representative case studies: CH4 to benchmark high-symmetry handling, CH3CN for a typical unimolecular isomerization reaction, OH + CH3OH to test GPU training acceleration on a large system, and Ar + H2O to validate the active learning module. Furthermore, CQPES provides direct interfaces with established dynamics software such as Gaussian 16, Polyrate 2017-C, VENUS96C, RPMDRate v2.0, and Caracal v1.1, enabling immediate application in chemical kinetics and dynamics simulations. Full article
Show Figures

Graphical abstract

18 pages, 15382 KB  
Article
Optimization of Natural Deep Eutectic Solvent-Assisted Extraction of Rosmarinic Acid from Thunbergia laurifolia Lindl. and Evaluation of Antioxidant Activity
by Krittima Kriengsaksri, Wisuwat Thongphichai, Tamonwan Uttarawichien, Jasadakorn Khoochonthara, Pasarapa Towiwat and Suchada Sukrong
Molecules 2025, 30(24), 4795; https://doi.org/10.3390/molecules30244795 - 16 Dec 2025
Viewed by 270
Abstract
Thunbergia laurifolia Lindl. is a plant known for its promising biological activity, including antioxidant and anti-inflammatory activities, and a rich source of rosmarinic acid (RA). The extraction of T. laurifolia for cosmetic and skincare products using conventional solvents has encountered difficulties, including safety [...] Read more.
Thunbergia laurifolia Lindl. is a plant known for its promising biological activity, including antioxidant and anti-inflammatory activities, and a rich source of rosmarinic acid (RA). The extraction of T. laurifolia for cosmetic and skincare products using conventional solvents has encountered difficulties, including safety concerns, skin irritation, undesirable odors, and inefficient extraction. In this work, 14 types of natural deep eutectic solvents (NaDESs) with varying compositions and ratios were investigated to compare their efficiency in extracting RA from T. laurifolia by HPLC analysis. The NaDES with the highest extraction efficiency was further utilized in ultrasonic-assisted extraction (UAE), and the extraction parameters were optimized using response surface methodology. The optimized RA content and DPPH scavenging activity were predicted by response surfaces methodology to be 7.52 mg/g DW and 37.6 mg TE/g DW, respectively. The optimal extraction condition was achieved using a propylene glycol-lactic acid NaDES (at an 8:1 molar ratio) with 37% (w/w) H2O, a 30 mL/g liquid-to-solid ratio, an 80 °C extraction temperature, and a 32 min extraction time. The optimized extract was proved to suppress ROS in H2O2-induced keratinocytes. The extract demonstrated robust stability against basic, oxidative, and photolytic stresses, and maintained long-term chemical stability up to 90 days. This study introduces a new green solvent for the effective extraction of T. laurifolia, thereby improving the safety and quality of the extracts for skincare and cosmetic products. Full article
Show Figures

Figure 1

13 pages, 771 KB  
Article
Optimizing Caffeine Treatments for Brown Marmorated Stink Bug Management in Laboratory Bioassays
by Miko Keno R. Cruz, Darija Lemic, Marko Vinceković, Martina Pajač Beus, Helena Viric Gasparic, Renata Bažok and Ivana Pajač Živković
Agronomy 2025, 15(12), 2867; https://doi.org/10.3390/agronomy15122867 - 14 Dec 2025
Viewed by 302
Abstract
The brown marmorated stink bug (Halyomorpha halys Stål, 1855) is a globally invasive polyphagous pest that challenges conventional chemical control. We evaluated caffeine-based preparations—alone and combined with chitosan, acetic acid, and ethanol—against adults under laboratory conditions using topical application and 72 h [...] Read more.
The brown marmorated stink bug (Halyomorpha halys Stål, 1855) is a globally invasive polyphagous pest that challenges conventional chemical control. We evaluated caffeine-based preparations—alone and combined with chitosan, acetic acid, and ethanol—against adults under laboratory conditions using topical application and 72 h mortality readouts. Among caffeine-in-water treatments, 3% (w/v) yielded the highest mortality (52.5%), indicating an efficacy peak constrained by solubility/precipitation. The most effective overall formulation was 1% caffeine + 1% chitosan + 3% acetic acid, reaching 57.5% mortality and outperforming higher caffeine loads (3–5%). Ethanol as a co-solvent consistently reduced efficacy across concentrations. Patterns across treatments indicate that bioefficacy was driven predominantly by formulation chemistry rather than dose: the chitosan–acetic acid matrix enhanced cuticular deposition, retention, and diffusion of caffeine, whereas high caffeine levels likely triggered detoxification responses and/or reduced bioaccessible dose due to precipitation. By enabling lower active ingredient loads with equal or greater bioactivity, the biodegradable chitosan–acid system improves the environmental profile of caffeine-based insecticides. These results identify a practical, low-complexity path to optimize caffeine delivery for H. halys control and support integration into IPM frameworks. Field validation, testing on earlier life stages, and assessment of non-target effects and resistance biomarkers are warranted to translate these findings into robust, sustainable pest management strategies. Full article
Show Figures

Figure 1

22 pages, 1393 KB  
Review
Biogas Upgrading and Bottling Technologies: A Critical Review
by Yolanda Mapantsela and Patrick Mukumba
Energies 2025, 18(24), 6506; https://doi.org/10.3390/en18246506 - 12 Dec 2025
Viewed by 436
Abstract
Biogas upgrading and bottling represent essential processes in transforming raw biogas produced via the anaerobic digestion of organic waste into high-purity biomethane (≥95% CH4), a renewable energy source suitable for applications in cooking, transportation, and electricity generation. Upgrading technologies, such as [...] Read more.
Biogas upgrading and bottling represent essential processes in transforming raw biogas produced via the anaerobic digestion of organic waste into high-purity biomethane (≥95% CH4), a renewable energy source suitable for applications in cooking, transportation, and electricity generation. Upgrading technologies, such as membrane separation, pressure swing adsorption (PSA), water and chemical scrubbing, and emerging methods, like cryogenic distillation and supersonic separation, play a pivotal role in removing impurities like CO2, H2S, and moisture. Membrane and hybrid systems demonstrate high methane recovery (>99.5%) with low energy consumption, whereas chemical scrubbing offers superior gas purity but is limited by high operational complexity and cost. Challenges persist around material selection, safety standards, infrastructure limitations, and environmental impacts, particularly in rural and off-grid contexts. Bottled biogas, also known as bio-compressed natural gas (CNG), presents a clean, portable alternative to fossil fuels, contributing to energy equity, greenhouse gases (GHG) reduction, and rural development. The primary aim of this research is to critically analyze and review the current state of biogas upgrading and bottling systems, assess their technological maturity, identify performance optimization challenges, and evaluate their economic and environmental viability. The research gap identified in this study demonstrates that there is no comprehensive comparison of biogas upgrading technologies in terms of energy efficiency, price, scalability, and environmental impact. Few studies directly compare these technologies across various operational contexts (e.g., rural vs. urban, small vs. large scale). Additionally, the review outlines insights into how biogas can replace fossil fuels in transport, cooking, and electricity generation, contributing to decarbonization goals. Solutions should be promoted that reduce methane emissions, lower operational costs, and optimize resource use, aligning with climate targets. This synthesis highlights the technological diversity, critical barriers to scalability, and the need for robust policy mechanisms to accelerate the deployment of biogas upgrading solutions as a central component of a low-carbon, decentralized energy future. Full article
Show Figures

Figure 1

18 pages, 1582 KB  
Article
A Machine Learning Model to Reframe the Concept of Shelf-Life in Bakery Products: PDO Sourdough as a Technological Preservation Model
by Andrea Marianelli, Cecilia Akotowaa Offei, Monica Macaluso, Nicola Mercanti, Bruno Casu and Angela Zinnai
Foods 2025, 14(24), 4236; https://doi.org/10.3390/foods14244236 - 10 Dec 2025
Viewed by 350
Abstract
Traditional shelf-life (SL) determination in bakery products relies primarily on subjective sensory evaluation, limiting both predictive capability and technological transfer. This study aimed to develop an objective, data-driven framework by integrating statistical and Machine Learning (ML) methods to identify and quantify the core [...] Read more.
Traditional shelf-life (SL) determination in bakery products relies primarily on subjective sensory evaluation, limiting both predictive capability and technological transfer. This study aimed to develop an objective, data-driven framework by integrating statistical and Machine Learning (ML) methods to identify and quantify the core determinants of bread SL. Samples were produced under a 2 × 2 × 2 factorial design (Fermentation, Temperature, Packaging), with continuous monitoring of physicochemical and atmospheric parameters. Three-way ANOVA confirmed that Storage x Temperature (η2 ÷ 0.41) and Modified Atmosphere Packaging (η2 ÷ 0.36) were the dominant factors. The optimal synergy (4 °C + ATM) achieved a 100% Success Rate, extending SL to 54 days vs. 16 days under ambient conditions. For prediction, a Generalized Linear Model (GLM) was developed for binary classification and rigorously validated via 10-fold cross-validation. The GLM achieved an Overall Accuracy of 89% (AUC 92%), uniquely identifying pH and Total Titratable Acidity (TTA) as the most influential predictors. In conclusion, GLM provides a robust tool for objective SL prediction. The integrated ANOVA–GLM framework achieved a 3.3-fold SL extension and 92% predictive accuracy. The findings confirm that preservative effectiveness is not solely due to the process itself, but is mediated by the resulting chemical acidity, offering a scalable framework for Real-Time Quality Control (QC) in the food industry. Full article
Show Figures

Figure 1

13 pages, 1315 KB  
Article
Efficiency of a DAF System in Removing Organic Matter and Lipid Compounds from Municipal Effluent
by Luis R. Paredes-Quiroz, Hermógenes Ccasani-Dávalos, Dagnith L. Bejarano-Luján, Ruth M. Ccopa-Flores and Franklin Lozano
Water 2025, 17(24), 3474; https://doi.org/10.3390/w17243474 - 8 Dec 2025
Viewed by 665
Abstract
Oil and grease (O&G) pollution in municipal effluents represents a critical environmental challenge. This study contributes a novel experimental assessment of how pressure and recirculation time influence oxygen transfer, microbubble generation, and pollutant removal in a pilot-scale DAF system, providing new insights into [...] Read more.
Oil and grease (O&G) pollution in municipal effluents represents a critical environmental challenge. This study contributes a novel experimental assessment of how pressure and recirculation time influence oxygen transfer, microbubble generation, and pollutant removal in a pilot-scale DAF system, providing new insights into process optimization for municipal wastewater treatment. This study evaluated the efficiency of a DAF system in removing organic pollutants and solids from municipal effluent by varying gauge pressure (1–5 bar) and recirculation time (1–20 min). The initial concentrations present in the effluent were 800 mg/L total solids (TS), 590 mg/L total suspended solids (TSS), 450 mg/L oil and grease (O&G), 360 mg/L biochemical oxygen demand (BOD5), and 710 mg/L chemical oxygen demand (COD). The concentration of dissolved air (interpreted as dissolved oxygen supersaturation) reached 102.3 mg/L and removal efficiencies of 84.4% for O&G, 88.9% for BOD5, 88.7% for COD, and 85% for TSS were achieved, while pH and dissolved solids (DS) remained stable. The saturation factor (f = 0.8) confirmed efficient oxygen-liquid transfer, attributed to the use of Raschig rings in the absorption column. The significance of this work lies in demonstrating that operating conditions directly enhance oxygen dissolution and flotation performance, highlighting an optimization pathway rarely reported for municipal effluents. The results demonstrate that DAF is a robust, stable, and energy-efficient technology capable of effectively removing organic and lipid loads from municipal effluent, providing a sustainable alternative for the pretreatment and reuse of urban wastewater. Full article
(This article belongs to the Section Wastewater Treatment and Reuse)
Show Figures

Figure 1

0 pages, 2839 KB  
Article
Organ-Specific Distribution of Antimycobacterial Neolignans in Piper rivinoides and UHPLC-HRMS/MS Analysis of Its Extracts
by Jéssica Sales Felisberto, Thayssa Ferreira Fagundes, Lorraynne Oliveira-Souza, Bruno Henrique Gomes de Souza, Daniel Machado de Brito, Jeferson Adriano Assunção, Samik Lourenço Massau, Marlon H. de Araújo, Michelle Frazão Muzitano, Sanderson Dias Calixto, Thatiana Lopes Biá Ventura Simão, Andre Mesquita Marques, Ygor Jessé Ramos and Davyson de Lima Moreira
Molecules 2025, 30(24), 4682; https://doi.org/10.3390/molecules30244682 - 6 Dec 2025
Viewed by 270
Abstract
This multidisciplinary study investigates Piper rivinoides, a Brazilian medicinal species, focusing on its chemical composition and antimycobacterial potential. UHPLC-HRMS/MS of leaves, stems, branches, and roots revealed 58 compounds, including neolignans, lignanamides, triterpenes, flavonoids, and carotenoids. Fourteen metabolites, notably benzofuran neolignans and pentacyclic [...] Read more.
This multidisciplinary study investigates Piper rivinoides, a Brazilian medicinal species, focusing on its chemical composition and antimycobacterial potential. UHPLC-HRMS/MS of leaves, stems, branches, and roots revealed 58 compounds, including neolignans, lignanamides, triterpenes, flavonoids, and carotenoids. Fourteen metabolites, notably benzofuran neolignans and pentacyclic triterpenes are annotated here for the first time. Quantitative analyses by HPLC-DAD-UV showed that eupomatenoid-5, eupomatenoid-6, and conocarpan were most abundant in leaves, reaching amounts approximately twice those found in branches and stems and about ten times higher than in roots, supporting the optimal defense theory and organ-specific accumulation of bioactive metabolites. Biological assays against Mycobacterium tuberculosis strains H37Rv and M299 revealed strong inhibitory activity for the leaf extract and isolated neolignans. Eupomatenoid-5 and eupomatenoid-6 achieved inhibition comparable to rifampicin, with low MIC50 values, while conocarpan exhibited moderate activity. Antimycobacterial effects were more pronounced against the H37Rv strain, although relevant inhibition was also observed for the hypervirulent M299 strain. These findings highlight P. rivinoides as a rich source of benzofuran neolignans and promising antimycobacterial properties. The integration of advanced mass spectrometric analyses with bioassays demonstrates the value of combining chemical and biological approaches to uncover novel natural products. The putative identification of new neolignans and triterpenes, along with the confirmation of potent antimycobacterial activity, provides a robust foundation for further studies on biosynthesis, structure–activity relationships, and potential biotechnological applications. Full article
(This article belongs to the Section Natural Products Chemistry)
Show Figures

Figure 1

13 pages, 1414 KB  
Article
Wettability-Controlled Hydrophobic Coating of CMP Component Using PTFE and DLC for Mitigating Slurry Agglomeration and Contamination
by Eunseok Lee, Kyoungjun Sun, Yuhan So, Jaewoo Baek, Jun Hyuk Shin, Hae Dong Kim, Yeo Bin Youn and Min-Woo Kim
Micromachines 2025, 16(12), 1382; https://doi.org/10.3390/mi16121382 - 5 Dec 2025
Viewed by 398
Abstract
The chemical mechanical polishing (CMP) process in semiconductor fabrication faces challenges such as slurry agglomeration, scratches, and contamination, which degrade process reliability and device quality. To mitigate these challenges, this study investigated the application of hydrophobic surface coatings on CMP components. Polytetrafluorothylene (PTFE) [...] Read more.
The chemical mechanical polishing (CMP) process in semiconductor fabrication faces challenges such as slurry agglomeration, scratches, and contamination, which degrade process reliability and device quality. To mitigate these challenges, this study investigated the application of hydrophobic surface coatings on CMP components. Polytetrafluorothylene (PTFE) was deposited onto stainless steel substrates, while diamond-like carbon (DLC) films were coated on PEEK-based retainer rings, with material selection guided by their surface energy characteristics and mechanical robustness. The hydrophobic performance of the coatings was systematically evaluated through contact angle measurements and surface roughness analysis (Ra, Rpk, Sa, Spk). Under oxide CMP conditions, 60 h reliability tests using non-patterned wafers demonstrated that PTFE-coated stainless-steel surfaces significantly reduced slurry-induced particle accumulation and suppressed scratches compared with uncoated substrates. In addition, PTFE provided stable hydrophobicity and effective scratch resistance, while DLC exhibited superhydrophobic behavior with contact angles exceeding 160°, offering potential for even greater protection against surface damage. The wettability of DLC coatings was further tunable via sp3/sp2 carbon bonding ratios and surface roughness, consistent with the predictions of the Cassie–Baxter and Wenzel models. These findings establish a framework for surface modification of CMP hardware. The integration of PTFE and DLC coatings effectively enhances hydrophobicity, suppresses slurry contamination, and improves scratch reliability, thereby offering a practical route for designing hydrophobic CMP components that strengthen process stability and extend equipment lifetime in advanced semiconductor manufacturing. Full article
(This article belongs to the Section E:Engineering and Technology)
Show Figures

Figure 1

20 pages, 1913 KB  
Article
Quantifying Radical Pathways in a 425 kHz Sonoreactor: Coupled Calorimetric–Multidosimetric Assessment and Process Variable Impacts in Sunset Yellow FCF Degradation
by Abdulmajeed Baker, Oualid Hamdaoui, Lahssen El Blidi, Mohamed K. Hadj-Kali and Abdulaziz Alghyamah
Processes 2025, 13(12), 3827; https://doi.org/10.3390/pr13123827 - 26 Nov 2025
Viewed by 283
Abstract
This study quantifies radical pathways and the influence of process variables in a 425 kHz sonoreactor through a coupled calorimetric and multidosimetric approach during Sunset Yellow FCF degradation. Reactive oxygen species were mapped with four complementary dosimeters. Potassium iodide (KI) tracked interfacial hydroxyl [...] Read more.
This study quantifies radical pathways and the influence of process variables in a 425 kHz sonoreactor through a coupled calorimetric and multidosimetric approach during Sunset Yellow FCF degradation. Reactive oxygen species were mapped with four complementary dosimeters. Potassium iodide (KI) tracked interfacial hydroxyl radicals (OH). KI with ammonium heptamolybdate (AHM) captured OH radicals together with hydrogen peroxide (H2O2). Bulk H2O2 accumulation integrated the recombination branch. Hydroxylation of 4-nitrophenol to 4-nitrocatechol acted as a selective near-interface OH probe. Calorimetry showed that acoustic power density increased with set power and decreased with liquid height. All four dosimeters rose coherently with this variable, indicating that stronger driving elevated OH generation while channeling a larger fraction into H2O2 through recombination. Process studies linked energy delivery to performance across operating conditions. Higher power accelerated pseudo-first order dye decay. Increasing initial dye concentration reduced fractional removal at fixed power, consistent with a radical-limited regime. Acidic media enhanced degradation by maintaining a stronger hydroxyl radical to water redox couple and by improving H2O2 persistence. Near neutral and alkaline media exhibited carbonate and bicarbonate scavenging of hydroxyl radicals and faster peroxide loss. Dissolved gas identity strongly modulated activity. Oxygen and argon outperformed air and carbon dioxide due to the combined thermophysical and chemical roles of the bubble gas. The calorimetry anchored and multidosimetric protocol provides a general route to compare reactors, optimize conditions, and support scale-up based on delivered energy density. Ultrasonication-driven degradation is a robust, practical technology for advanced treatment of dye-laden waters. Full article
(This article belongs to the Special Issue Advances in Solid Waste Treatment and Design (2nd Edition))
Show Figures

Figure 1

15 pages, 2069 KB  
Article
Chemically Anchored Diamond with H3 Centers for Ratiometric Measurement of Isolated Mitochondria Temperature
by Alexey M. Romshin, Alexey G. Kruglov, Anna B. Nikiforova, Alexander A. Zhivopistsev, Rustem H. Bagramov, Vitaly I. Korepanov, Dmitrii G. Pasternak, Yuri M. Shlyapnikov, Timur M. Valitov, Vladimir P. Filonenko and Igor I. Vlasov
Int. J. Mol. Sci. 2025, 26(23), 11395; https://doi.org/10.3390/ijms262311395 - 25 Nov 2025
Viewed by 340
Abstract
Precise measurement of mitochondrial temperature at different metabolic states remains one of the key challenges in cellular biophysics due to the lack of thermometers that combine nanoscale sensitivity with stable thermal contact with the organelle. Here, we present a hybrid sensing platform based [...] Read more.
Precise measurement of mitochondrial temperature at different metabolic states remains one of the key challenges in cellular biophysics due to the lack of thermometers that combine nanoscale sensitivity with stable thermal contact with the organelle. Here, we present a hybrid sensing platform based on chemically functionalized diamond microparticles containing H3 luminescent centers, covalently bound to the outer membrane of isolated rat liver mitochondria. Surface activation via oxidation and EDC/HOBt chemistry provides a robust and reproducible thermal link between the thermometric probe and the organelle, minimizing heat dissipation through the surrounding medium. The local temperature is monitored ratiometrically from the emission ratio of H3 centers at 515–525 nm and 585–610 nm, showing a linear dependence on temperature with a relative sensitivity of 1.15%°C−1 in aqueous environments. Upon the uncoupling of oxidative phosphorylation and the inhibition of electron transport, the diamond thermometers reproducibly recorded the local thermal changes in the range of 0.5–10 °C, depending on the degree of coverage by anchored mitochondria. The observed response reflects efficient local heat confinement within the diamond–mitochondrion assembly, suggesting that structural organization and thermal insulation at the subcellular level are critical modulators of mitochondrial thermogenesis. Full article
(This article belongs to the Special Issue Recent Research of Nanomaterials in Molecular Science: 2nd Edition)
Show Figures

Figure 1

Back to TopTop