Sign in to use this feature.

Years

Between: -

Subjects

remove_circle_outline
remove_circle_outline
remove_circle_outline
remove_circle_outline

Journals

Article Types

Countries / Regions

Search Results (45)

Search Parameters:
Keywords = checkpoint kinase 1 (CHK1)

Order results
Result details
Results per page
Select all
Export citation of selected articles as:
19 pages, 2243 KB  
Review
Pyruvate Kinase M2 Role in Cardiovascular Repair
by Mohd Rihan, Lior Zangi and Ajit Magadum
Cells 2025, 14(20), 1623; https://doi.org/10.3390/cells14201623 - 17 Oct 2025
Viewed by 1301
Abstract
Adult cardiomyocytes (CMs) lose their proliferative capacity shortly after birth, posing a major challenge for cardiac repair following injury such as myocardial infarction (MI). Despite significant advances over the past decade, many strategies for promoting cardiac regeneration have faced limitations, underscoring the need [...] Read more.
Adult cardiomyocytes (CMs) lose their proliferative capacity shortly after birth, posing a major challenge for cardiac repair following injury such as myocardial infarction (MI). Despite significant advances over the past decade, many strategies for promoting cardiac regeneration have faced limitations, underscoring the need to identify novel molecular pathways and targets. Pyruvate kinase muscle isoform 2 (PKM2), a key metabolic enzyme, has emerged as a compelling candidate in this context due to its multifaceted roles in cellular metabolism, proliferation, redox balance, angiogenesis, and master gene regulator in repair. Recent studies highlight the critical function of PKM2 in cardiac repair and regeneration. PKM2 not only promotes the proliferation of CMs but also protects the heart from oxidative stress by redirecting glycolytic intermediates toward the pentose phosphate pathway (PPP), thereby increasing nicotinamide adenine dinucleotide phosphate (NADPH) levels, reducing reactive oxygen species (ROS), and minimizing DNA damage. Moreover, PKM2 interacts with key signaling molecules, including β-catenin, hypoxia-inducible factor 1α (HIF-1a), and checkpoint kinase 1 (CHK1), to promote CM cell cycle reentry, angiogenesis, and enhanced cell survival. Collectively, these multifaceted actions highlight PKM2 as both a metabolic and signaling hub in cardiac repair by promoting myocardial remuscularization, protection, and revascularization and position PKM2 as a promising therapeutic. This review explores the diverse roles of PKM2 in myocardial repair and discusses its potential as a novel avenue for advancing regenerative therapies in cardiovascular medicine. Full article
(This article belongs to the Special Issue Cellular and Molecular Mechanisms of Heart Diseases)
Show Figures

Figure 1

22 pages, 17285 KB  
Article
Multi-Omics and Experimental Validation Reveal Anti-HCC Mechanisms of Tibetan Liuwei Muxiang Pill and Quercetin
by Wei Chen, Yanzhen Li, Chuting Zhang, Hang Zhou, Jun Ma, Deep K. Vaishnani, Bingchi Zeng, Jinglu Yu, Huchao Mao and Jianjian Zheng
Pharmaceuticals 2025, 18(6), 900; https://doi.org/10.3390/ph18060900 - 16 Jun 2025
Cited by 4 | Viewed by 1301
Abstract
Background: Hepatocellular carcinoma (HCC) remains a significant therapeutic challenge due to its complex molecular mechanisms and limited effective treatments. Although the Tibetan medicine Liuwei Muxiang Pill (LWMX) has shown efficacy in gastric and colorectal cancer, no study has yet demonstrated its potential [...] Read more.
Background: Hepatocellular carcinoma (HCC) remains a significant therapeutic challenge due to its complex molecular mechanisms and limited effective treatments. Although the Tibetan medicine Liuwei Muxiang Pill (LWMX) has shown efficacy in gastric and colorectal cancer, no study has yet demonstrated its potential anti-HCC activity. Objective: To evaluate the therapeutic effects of LWMX on HCC. Methods: Integrating network pharmacology, high-resolution mass spectrometry, machine learning, and molecular dynamics simulations, combined with in vitro experiments for mechanism validation. Results: The study identified (Checkpoint kinase 1) CHK1 as a key target of LWMX in HCC regulation and confirmed that quercetin can form a stable complex with CHK1. In vitro experiments demonstrated that LWMX and its active component quercetin significantly inhibit the proliferation and migration of HCC cells. Conclusions: The study establishes CHK1 as a key therapeutic target, confirming the potential of LWMX and its core component quercetin in the treatment of HCC. Full article
(This article belongs to the Section Medicinal Chemistry)
Show Figures

Graphical abstract

13 pages, 3583 KB  
Article
Checkpoint Kinase 1 Inhibitor Combined with Low Dose Hydroxyurea Promotes ATM-Activated NF-κB-Dependent Pro-Inflammatory Chemokine Expression in Melanomas
by Nicole Lisa Li-Ann Goh, Nur Jannah Abdul Rahim, Rituparna Bhatt, Si En Ong, Khai Yee Lim, Anastasia Gandini, Zhen Zeng, Snehlata Kumari and Brian Gabrielli
Cancers 2025, 17(11), 1817; https://doi.org/10.3390/cancers17111817 - 29 May 2025
Viewed by 1477
Abstract
Background/Objectives: Melanoma has a rising incidence worldwide. Current treatments are effective, although the development of resistance is common. A novel anti-cancer treatment using checkpoint kinase 1 inhibitor (CHK1i), SRA737, in combination with low-dose hydroxyurea (LDHU), has been demonstrated to effectively kill tumour cells [...] Read more.
Background/Objectives: Melanoma has a rising incidence worldwide. Current treatments are effective, although the development of resistance is common. A novel anti-cancer treatment using checkpoint kinase 1 inhibitor (CHK1i), SRA737, in combination with low-dose hydroxyurea (LDHU), has been demonstrated to effectively kill tumour cells and promote an anti-tumour immune response through the treatment-induced release of pro-inflammatory chemokines and cytokines. These chemokines/cytokines modify the tumour microenvironment from an immunosuppressive to an inflamed state to recruit anti-tumour immune cells. Methods: A panel of human melanoma cell lines was assessed using a panel of chemokines and cytokine expression, and the mechanism of their regulation was investigated. Results: We demonstrate that SRA737 + LDHU upregulates pro-inflammatory chemokines in human melanoma cells in response to SRA737 + LDHU through the ATM-NF-κB signalling pathway. The increased chemokine expression corresponded to the increase in secretion of pro-inflammatory chemokines from tumour cells following SRA737 + LDHU treatment. However, inhibiting NF-κB and ATM did not affect SRA737 + LDHU-induced cell killing. Increased expression of non-NF-κB target genes with SRA737 + LDHU suggests that other transcriptional pathways are also activated and may contribute to the increasing cytokine/chemokine gene expression in response to treatment. Conclusions: SRA737 + LDHU upregulates pro-inflammatory chemokine expression through an ATM-NF-κB-dependent mechanism. Full article
(This article belongs to the Section Cancer Drug Development)
Show Figures

Figure 1

17 pages, 6686 KB  
Article
Antitumor Activity of Radiation Therapy Combined with Checkpoint Kinase Inhibition in SHH/p53-Mutated Human Medulloblastoma
by Zuzana Kuchařová, Annegret Glasow, Rolf-Dieter Kortmann and Ina Patties
Int. J. Mol. Sci. 2025, 26(6), 2577; https://doi.org/10.3390/ijms26062577 - 13 Mar 2025
Viewed by 1362
Abstract
Medulloblastoma (MB) is one of the most common malignant pediatric brain tumors. Current therapy results in a poor prognosis for high-risk SHH/p53-mutated MB, emphasizing the importance of more effective therapeutic strategies. Here, we investigated the potential radiosensitizing effects of the checkpoint [...] Read more.
Medulloblastoma (MB) is one of the most common malignant pediatric brain tumors. Current therapy results in a poor prognosis for high-risk SHH/p53-mutated MB, emphasizing the importance of more effective therapeutic strategies. Here, we investigated the potential radiosensitizing effects of the checkpoint kinase inhibitors (Chk-is) prexasertib (Chk1/2) and SAR-020106 (Chk1) in human SHH/p53-mutated MB in vitro and in vivo. UW228 and DAOY cells were treated with Chk-is and irradiation (RT). Metabolic activity, proliferation, and apoptosis were determined at d3, and long-term clonogenicity was determined at d14. DNA damage was assessed after 1, 24, and 72 h. Patient-derived SHH/p53-mutated, luciferase-transfected MB cells were implanted orthotopically into NSG mice (d0). Fractionated therapy (daily, d7–11) was applied. Body weight (BW) was documented daily, tumor growth weekly, and proliferation at d42. In vitro, Chk-is exhibited a dose-dependent reduction in metabolic activity, proliferation, and clonogenicity and increased apoptosis. A combination of Chk-is with RT enhanced these antitumor effects, including proliferation, apoptosis, and clonogenicity, and increased residual DNA damage compared to RT alone. In vivo, tumor growth was delayed by Chk-is alone. Low-dose prexasertib enhanced RT-induced tumor growth inhibition. High-dose prexasertib and SAR-020106 showed opposite effects, at least at later time points (n = 3). BW assessments revealed that the treatment was well tolerated. Our data indicate a potential benefit of Chk-is in combination with RT in SHH/p53-mutated MB. However, high-dose Chk-is may compromise the RT effect, possibly through anti-proliferative activity. Furthermore, we demonstrate, for the first time, the intracranial antitumor activity of the Chk1-specific inhibitor SAR-020106. Full article
(This article belongs to the Special Issue Molecular Biology and Targeted Therapies of the Brain Tumors)
Show Figures

Figure 1

18 pages, 6344 KB  
Article
Spatio-Temporal Characterization of Cellular Senescence Hallmarks in Experimental Ischemic Stroke
by Júlia Baixauli-Martín, Maria Consuelo Burguete, Mikahela A. López-Morales, María Castelló-Ruiz, Alicia Aliena-Valero, Teresa Jover-Mengual, Dianoush Falahatgaroshibi, Germán Torregrosa and Juan B. Salom
Int. J. Mol. Sci. 2025, 26(5), 2364; https://doi.org/10.3390/ijms26052364 - 6 Mar 2025
Cited by 3 | Viewed by 2154
Abstract
In recent years, evidence of the existence of cellular senescence in the central nervous system has accumulated. In ischemic stroke, cellular senescence has been suggested as an unidentified pathophysiological mechanism, prompting research into the neuroprotective potential of senolytic drugs. This study aims to [...] Read more.
In recent years, evidence of the existence of cellular senescence in the central nervous system has accumulated. In ischemic stroke, cellular senescence has been suggested as an unidentified pathophysiological mechanism, prompting research into the neuroprotective potential of senolytic drugs. This study aims to provide spatio-temporal evidence of the existence of brain senescence following ischemic stroke and to elucidate the involved pathways and cell types. We focused on the most established markers of senescence: cell cycle arrest (p16, p21); lysosomal activity (senescence-associated β-galactosidase [SA-β-gal]); the senescence-associated secretory phenotype ([SASP]; Interleukin-6 [IL-6], Interleukin-1β [IL-1β], Tumor necrosis factor [TNF]); and DNA/nuclear damage (Checkpoint kinase 1 [Chk1], Checkpoint kinase 2 [Chk2], Lamin B1 [LB1]). Male Wistar rats underwent 60 min of transient middle cerebral artery occlusion, followed by 24 h and 3, 7, and 14 days of recovery. Our results show significant increases in p16 expression, particularly in neurons and microglia/macrophages; SA-β-gal accumulation in the infarcted tissue; significant increases in SASP markers as early as 24 h after reperfusion; and significant changes in Chk1, Chk2, and LB1 at 14 days. Overall, our findings lend support to the existence of senescence after ischemic stroke in neurons and microglia/macrophages. However, there is still room to gain further insight into the role of senescence in the pathophysiology of ischemic stroke and in the implementation of successful senolytic therapy. Full article
(This article belongs to the Special Issue Molecular and Cellular Mechanisms of Apoptosis and Senescence)
Show Figures

Figure 1

18 pages, 6790 KB  
Article
Correlation between Molecular Docking and the Stabilizing Interaction of HOMO-LUMO: Spirostans in CHK1 and CHK2, an In Silico Cancer Approach
by Antonio Rosales-López, Guiee N. López-Castillo, Jesús Sandoval-Ramírez, Joel L. Terán and Alan Carrasco-Carballo
Int. J. Mol. Sci. 2024, 25(16), 8588; https://doi.org/10.3390/ijms25168588 - 6 Aug 2024
Cited by 14 | Viewed by 2157
Abstract
Checkpoint kinases 1 and 2 (CHK1 and CHK2) are enzymes that are involved in the control of DNA damage. At the present time, these enzymes are some of the most important targets in the fight against cancer since their inhibition produces cytotoxic effects [...] Read more.
Checkpoint kinases 1 and 2 (CHK1 and CHK2) are enzymes that are involved in the control of DNA damage. At the present time, these enzymes are some of the most important targets in the fight against cancer since their inhibition produces cytotoxic effects in carcinogenic cells. This paper proposes the use of spirostans (Sp), natural compounds, as possible inhibitors of the enzymes CHK1 and CHK2 from an in silico analysis of a database of 155 molecules (S5). Bioinformatics studies of molecular docking were able to discriminate between 13 possible CHK1 inhibitors, 13 CHK2 inhibitors and 1 dual inhibitor for both enzymes. The administration, distribution, metabolism, excretion and toxicity (ADMETx) studies allowed a prediction of the distribution and metabolism of the potential inhibitors in the body, as well as determining the excretion routes and the appropriate administration route. The best inhibition candidates were discriminated by comparing the enzyme-substrate interactions from 2D diagrams and molecular docking. Specific inhibition candidates were obtained, in addition to studying the dual inhibitor candidate and observing their stability in dynamic molecular studies. In addition, Highest Occupied Molecular Orbital—Lowest Unoccupied Molecular Orbital (HOMO-LUMO) interactions were analyzed to study the stability of interactions between the selected enzymes and spirostans resulting in the predominant gaps from HOMOCHKs to LUMOSp (Highest Occupied Molecular Orbital of CHKs—Lowest Unoccupied Molecular Orbital of spirostan). In brief, this study presents the selection inhibitors of CHK1 and CHK2 as a potential treatment for cancer using a combination of molecular docking and dynamics, ADMETx predictons, and HOMO-LUMO calculation for selection. Full article
Show Figures

Figure 1

12 pages, 2381 KB  
Article
Novel Amidine Derivative K1586 Sensitizes Colorectal Cancer Cells to Ionizing Radiation by Inducing Chk1 Instability
by Hang Soo Kim, Ji-Eun Park, Won Hyung Lee, Young Bin Kwon, Young-Bae Seu and Kwang Seok Kim
Int. J. Mol. Sci. 2024, 25(8), 4396; https://doi.org/10.3390/ijms25084396 - 16 Apr 2024
Cited by 1 | Viewed by 1808
Abstract
Checkpoint kinase 1 (Chk1) is a key mediator of the DNA damage response that regulates cell cycle progression, DNA damage repair, and DNA replication. Small-molecule Chk1 inhibitors sensitize cancer cells to genotoxic agents and have shown preclinical activity as single agents in cancers [...] Read more.
Checkpoint kinase 1 (Chk1) is a key mediator of the DNA damage response that regulates cell cycle progression, DNA damage repair, and DNA replication. Small-molecule Chk1 inhibitors sensitize cancer cells to genotoxic agents and have shown preclinical activity as single agents in cancers characterized by high levels of replication stress. However, the underlying genetic determinants of Chk1-inhibitor sensitivity remain unclear. Although treatment options for advanced colorectal cancer are limited, radiotherapy is effective. Here, we report that exposure to a novel amidine derivative, K1586, leads to an initial reduction in the proliferative potential of colorectal cancer cells. Cell cycle analysis revealed that the length of the G2/M phase increased with K1586 exposure as a result of Chk1 instability. Exposure to K1586 enhanced the degradation of Chk1 in a time- and dose-dependent manner, increasing replication stress and sensitizing colorectal cancer cells to radiation. Taken together, the results suggest that a novel amidine derivative may have potential as a radiotherapy-sensitization agent that targets Chk1. Full article
(This article belongs to the Special Issue Molecular Advances in Cancer Radiotherapy)
Show Figures

Figure 1

22 pages, 1410 KB  
Review
Triple-Negative Breast Cancer and Emerging Therapeutic Strategies: ATR and CHK1/2 as Promising Targets
by Amalia Sofianidi, Ecaterina E. Dumbrava, Konstantinos N. Syrigos and Azadeh Nasrazadani
Cancers 2024, 16(6), 1139; https://doi.org/10.3390/cancers16061139 - 13 Mar 2024
Cited by 16 | Viewed by 9896
Abstract
Worldwide, breast cancer is the most frequently diagnosed malignancy in women, with triple-negative breast cancer (TNBC) being the most aggressive molecular subtype. Due to the dearth of effective therapeutic options for TNBC, novel agents targeting key mechanisms and pathways in cancer cells are [...] Read more.
Worldwide, breast cancer is the most frequently diagnosed malignancy in women, with triple-negative breast cancer (TNBC) being the most aggressive molecular subtype. Due to the dearth of effective therapeutic options for TNBC, novel agents targeting key mechanisms and pathways in cancer cells are continuously explored; these include ATR inhibitors, which target the ATR kinase involved in the DNA damage response (DDR) pathway, and CHK1/2 inhibitors, which target the Checkpoint Kinase 1/2 (CHK1/2) involved in cell cycle arrest and DNA repair. ATR and CHK1/2 inhibitors show potential as prospective treatments for TNBC by focusing on the DDR and interfering with cell cycle regulation in cancer cells. Preliminary preclinical and clinical findings suggest that when combined with chemotherapy, ATR and CHK1/2 inhibitors demonstrate significant anti-proliferative efficacy against TNBC. In this article, we introduce ATR and CHK1/2 inhibitors as promising therapeutic approaches for the management of TNBC. Preclinical and clinical studies performed evaluating ATR and CHK1/2 inhibitors for the treatment of TNBC and associated challenges encountered in this context to date are reviewed. Full article
Show Figures

Figure 1

15 pages, 4170 KB  
Article
Transcriptional Differential Analysis of Nitazoxanide-Mediated Anticanine Parvovirus Effect in F81 Cells
by Xia Su, Hongzhuan Zhou, Ziwei Han, Fuzhou Xu, Bing Xiao, Jin Zhang, Qi Qi, Lulu Lin, Huanhuan Zhang, Songping Li and Bing Yang
Viruses 2024, 16(2), 282; https://doi.org/10.3390/v16020282 - 12 Feb 2024
Cited by 3 | Viewed by 2809
Abstract
Canine parvovirus (CPV) is a single-stranded DNA virus that can cause typical hemorrhagic enteritis, and it is one of the common canine lethal viruses. In previous studies, we screened the Food and Drug Administration (FDA)’s drug library and identified nitazoxanide (NTZ), which has [...] Read more.
Canine parvovirus (CPV) is a single-stranded DNA virus that can cause typical hemorrhagic enteritis, and it is one of the common canine lethal viruses. In previous studies, we screened the Food and Drug Administration (FDA)’s drug library and identified nitazoxanide (NTZ), which has anti-CPV capabilities. To investigate the potential antiviral mechanisms, we first reconfirmed the inhibitory effect of NTZ on the CPV by inoculating with different doses and treating for different lengths of time. Then, the differences in the transcription levels between the 0.1%-DMSO-treated virus group and the NTZ-treated virus group were detected using RNA-seq, and a total of 758 differential expression genes (DEGs) were finally identified. Further Gene Ontology (GO) and Kyoto Encyclopedia of Genes and Genomes (KEGG) enrichment analyses of the DEGs revealed that these genes are involved in a variety of biological processes and/or signaling pathways, such as cell cycle, mitosis and cell proliferation and differentiation. A protein–protein interaction (PPI) analysis further identified hub genes associated with cell cycle and division among the DEGs. In addition, the expression levels of some of the enriched genes were detected, which were consistent with the high-throughput sequencing results. Moreover, when the cell cycle was regulated with cell cycle checkpoint kinase 1 (Chk1) inhibitor MK-8776 or Prexasertib HCl, both inhibitors inhibited the CPV. In summary, the transcriptome differential analysis results presented in this paper lay the foundation for further research on the molecular mechanism and potential targets of NTZ anti-CPV. Full article
(This article belongs to the Section Animal Viruses)
Show Figures

Figure 1

26 pages, 8547 KB  
Article
A Novel Approach: Investigating the Intracellular Clearance Mechanism of Glyceraldehyde-Derived Advanced Glycation End-Products Using the Artificial Checkpoint Kinase 1 d270KD Mutant as a Substrate Model
by Kenji Takeda, Akiko Sakai-Sakasai, Kouji Kajinami and Masayoshi Takeuchi
Cells 2023, 12(24), 2838; https://doi.org/10.3390/cells12242838 - 14 Dec 2023
Cited by 8 | Viewed by 2428
Abstract
Advanced glycation end-products (AGEs), formed through glyceraldehyde (GA) as an intermediate in non-enzymatic reactions with intracellular proteins, are cytotoxic and have been implicated in the pathogenesis of various diseases. Despite their significance, the mechanisms underlying the degradation of GA-derived AGEs (GA-AGEs) remain unclear. [...] Read more.
Advanced glycation end-products (AGEs), formed through glyceraldehyde (GA) as an intermediate in non-enzymatic reactions with intracellular proteins, are cytotoxic and have been implicated in the pathogenesis of various diseases. Despite their significance, the mechanisms underlying the degradation of GA-derived AGEs (GA-AGEs) remain unclear. In the present study, we found that N-terminal checkpoint kinase 1 cleavage products (CHK1-CPs) and their mimic protein, d270WT, were degraded intracellularly post-GA exposure. Notably, a kinase-dead d270WT variant (d270KD) underwent rapid GA-induced degradation, primarily via the ubiquitin–proteasome pathway. The high-molecular-weight complexes formed by the GA stimulation of d270KD were abundant in the RIPA-insoluble fraction, which also contained high levels of GA-AGEs. Immunoprecipitation experiments indicated that the high-molecular-weight complexes of d270KD were modified by GA-AGEs and that p62/SQSTM1 was one of its components. The knockdown of p62 or treatment with chloroquine reduced the amount of high-molecular-weight complexes in the RIPA-insoluble fraction, indicating its involvement in the formation of GA-AGE aggregates. The present results suggest that the ubiquitin–proteasome pathway and p62 play a role in the degradation and aggregation of intracellular GA-AGEs. This study provides novel insights into the mechanisms underlying GA-AGE metabolism and may lead to the development of novel therapeutic strategies for diseases associated with the accumulation of GA-AGEs. Full article
Show Figures

Graphical abstract

18 pages, 5110 KB  
Article
Involvement of the p38/MK2 Pathway in MCLR Hepatotoxicity Revealed through MAPK Pharmacological Inhibition and Phosphoproteomics in HepaRG Cells
by Katherine D. Lynch, Dayne T. Iverson, Namrata K. Bachhav, Michael Ridge Call, Guihua Eileen Yue, Bhagwat Prasad and John D. Clarke
Int. J. Mol. Sci. 2023, 24(13), 11168; https://doi.org/10.3390/ijms241311168 - 6 Jul 2023
Cited by 3 | Viewed by 3386
Abstract
Microcystin-leucine arginine (MCLR) is one of the most common and toxic microcystin variants, a class of cyanotoxins produced by cyanobacteria. A major molecular mechanism for MCLR-elicited liver toxicity involves the dysregulation of protein phosphorylation through protein phosphatase (PP) inhibition and mitogen-activated protein kinase [...] Read more.
Microcystin-leucine arginine (MCLR) is one of the most common and toxic microcystin variants, a class of cyanotoxins produced by cyanobacteria. A major molecular mechanism for MCLR-elicited liver toxicity involves the dysregulation of protein phosphorylation through protein phosphatase (PP) inhibition and mitogen-activated protein kinase (MAPK) modulation. In this study, specific pharmacological MAPK inhibitors were used in HepaRG cells to examine the pathways associated with MCLR cytotoxicity. SB203580 (SB), a p38 inhibitor, rescued HepaRG cell viability, whereas treatment with SP600125 (JNK inhibitor), MK2206 (AKT inhibitor), or N-acetylcysteine (reactive oxygen species scavenger) did not. Phosphoproteomic analysis revealed that phosphosites—which were altered by the addition of SB compared to MCLR treatment alone—included proteins involved in RNA processing, cytoskeletal stability, DNA damage response, protein degradation, and cell death. A closer analysis of specific proteins in some of these pathways indicated that SB reversed the MCLR-mediated phosphorylation of the necroptosis-associated proteins, the mixed lineage kinase domain-like protein (MLKL), receptor-interacting serine/threonine kinase 1 (RIP1), DNA damage response proteins, ataxia telangiectasia and Rad3-related kinase (ATR), and checkpoint kinase 1 (CHK1). Overall, these data implicate p38/MK2, DNA damage, and necroptosis in MCLR-mediated hepatotoxicity, and suggest these pathways may be targets for prevention prior to, or treatment after, MCLR toxicity. Full article
(This article belongs to the Special Issue Molecular Mechanisms of Hepatotoxicity—2nd Edition)
Show Figures

Graphical abstract

25 pages, 5288 KB  
Article
Chrysin-Induced Regression of Angiogenesis via an Induction of DNA Damage Response and Oxidative Stress in In Vitro and In Vivo Models of Melanoma
by Aicha Sassi, Maxime Fredon, Alexia K. Cotte, Camille Fuselier, Christophe Schneider, Laurent Martiny, David Monchaud, Leila Chekir-Ghedira, Virginie Aires and Dominique Delmas
Cells 2023, 12(12), 1561; https://doi.org/10.3390/cells12121561 - 6 Jun 2023
Cited by 5 | Viewed by 2820
Abstract
Despite the progress made in treatments, melanoma is one of the cancers for which its incidence and mortality have increased during recent decades. In the research of new therapeutic strategies, natural polyphenols such as chrysin could be good candidates owing to their capacities [...] Read more.
Despite the progress made in treatments, melanoma is one of the cancers for which its incidence and mortality have increased during recent decades. In the research of new therapeutic strategies, natural polyphenols such as chrysin could be good candidates owing to their capacities to modulate the different fundamental aspects of tumorigenesis and resistance mechanisms, such as oxidative stress and neoangiogenesis. In the present study, we sought to determine whether chrysin could exert antitumoral effects via the modulation of angiogenesis by acting on oxidative stress and associated DNA damage. For the first time, we show a link between chrysin-induced antiproliferative effects, the activation of the DNA damage pathway, and its ability to limit angiogenesis. More specifically, herein, we show that chrysin induces single- and double-stranded DNA breaks via the activation of the DNA damage response pathway: ATM (ataxia-telangiectasia-mutated)/Chk2 (checkpoint kinase 2) and ATR (ataxia telangiectasia and Rad3-related)/Chk1 (checkpoint kinase 1) pathways. Strong activation of this DNA damage response was found to be partly involved in the ability of chrysin to limit angiogenesis and may partly involve a direct interaction between the polyphenol and DNA G-quadruplex structures responsible for the replication fork collapse. Moreover, these events were associated with a marked reduction in melanoma cells’ capacity to secrete proangiogenic factor VEGF-A. The disruption of these key protein actors in tumor growth by chrysin was also confirmed in a syngeneic model of B16 melanoma. This last point is of importance to further consider the use of chrysin as a new therapeutic strategy in melanoma treatment. Full article
Show Figures

Figure 1

21 pages, 14593 KB  
Article
Plumbagin Exhibits Genotoxicity and Induces G2/M Cell Cycle Arrest via ROS-Mediated Oxidative Stress and Activation of ATM-p53 Signaling Pathway in Hepatocellular Cells
by Huan Liu, Wenchao Zhang, Lijie Jin, Shasha Liu, Liying Liang and Yanfei Wei
Int. J. Mol. Sci. 2023, 24(7), 6279; https://doi.org/10.3390/ijms24076279 - 27 Mar 2023
Cited by 33 | Viewed by 4351
Abstract
Plumbagin (5-hydroxy-2-methyl-1,4-naphthoquinone, PLB), a naturally occurring naphthoquinone mainly isolated from the plant Plumbago zeylanica L., has been proven to possess anticancer activities towards multiple types of cancer. Although there has been an increasing amount of research regarding its anticancer effects, the association between oxidative [...] Read more.
Plumbagin (5-hydroxy-2-methyl-1,4-naphthoquinone, PLB), a naturally occurring naphthoquinone mainly isolated from the plant Plumbago zeylanica L., has been proven to possess anticancer activities towards multiple types of cancer. Although there has been an increasing amount of research regarding its anticancer effects, the association between oxidative stress, genotoxicity and the cell cycle arrest induced by PLB still remains unclear. Therefore, it is important to investigate their potential connections and the involvement of DNA damage and the ataxia telangiectasia mutated protein (ATM)-p53 signaling pathway in PLB’s anticancer mechanism. The present study showed that PLB exposure significantly reduced HCC cell viability and colony formation. In addition, PLB-induced G2/M cell cycle arrest, oxidative stress, and DNA damage was detected, which could be almost blocked by NAC pretreatment. PLB could trigger a DNA damage response by activating cell cycle checkpoints such as ATM, checkpoint kinase 1 (Chk1), checkpoint kinase 2 (Chk2) and p53. Meanwhile, the key modulator of the G2/M transition factor, Cell Division Cycle 25C (cdc25C), was significantly downregulated in an ROS-dependent manner. Furthermore, pretreatment with ATM and p53 inhibitors (KU55933 and Pifithrin-α) could reduce the occurrence of G2/M cell cycle arrest by inhibiting the activation of the ATM-p53 pathway. Taken together, these results indicate that ROS-mediated oxidative stress plays a key role in PLB-induced G2/M cell cycle arrest mediated by the ATM-p53 pathway. Full article
(This article belongs to the Special Issue Natural Compounds in Cancer Therapy and Prevention)
Show Figures

Figure 1

15 pages, 2478 KB  
Article
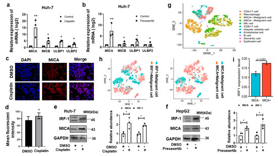
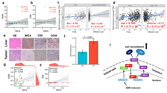
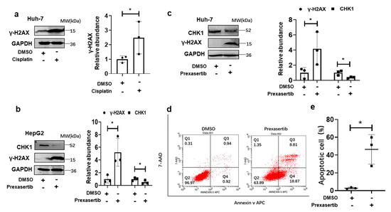
Inhibition of Checkpoint Kinase 1 (CHK1) Upregulates Interferon Regulatory Factor 1 (IRF1) to Promote Apoptosis and Activate Anti-Tumor Immunity via MICA in Hepatocellular Carcinoma (HCC)
by Xicai Li, Jingquan Huang, Qiulin Wu, Qiang Du, Yingyu Wang, Yubin Huang, Xiaoyong Cai, David A. Geller and Yihe Yan
Cancers 2023, 15(3), 850; https://doi.org/10.3390/cancers15030850 - 30 Jan 2023
Cited by 10 | Viewed by 3492
Abstract
Background: CHK1 is considered a key cell cycle checkpoint kinase in DNA damage response (DDR) pathway to communicate with several signaling pathways involved in the tumor microenvironment (TME) in numerous cancers. However, the mechanism of CHK1 signaling regulating TME in hepatocellular carcinoma (HCC) [...] Read more.
Background: CHK1 is considered a key cell cycle checkpoint kinase in DNA damage response (DDR) pathway to communicate with several signaling pathways involved in the tumor microenvironment (TME) in numerous cancers. However, the mechanism of CHK1 signaling regulating TME in hepatocellular carcinoma (HCC) remains unclear. Methods: CHK1 expression in HCC tissue was determined by IHC staining assay. DNA damage and apoptosis in HCC cells induced by cisplatin or CHK1 inhibition were detected by WB and flow cytometry. The interaction of CHK1 and IRF1 was analyzed by single-cell RNA-sequence, WB, and immunoprecipitation assay. The mechanism of IRF1 regulating MICA was investigated by ChIP-qPCR. Results: CHK1 expression is upregulated in human HCC tumors compared to the background liver. High CHK1 mRNA level predicts advanced tumor stage and worse prognosis. Cisplatin and CHK1 inhibition augment cellular DNA damage and apoptosis. Overexpressed CHK1 suppresses IRF1 expression through proteolysis. Furthermore, single-cell RNA-sequence analyses confirmed that MICA expression positively correlated with IRF1 in HCC cells. Immunoprecipitation assay showed the binding between CHK1 and IRF1. Cisplatin and CHK1 inhibition upregulate MICA expression through IRF1-mediated transcriptional effects. A novel specific cis-acting IRF response element was identified at -1756 bp in the MICA promoter region that bound IRF1 to induce MICA gene transcription. MICA may increase NK cell and CD8+T cell infiltration in HCC. Conclusions: DNA damage regulates the interaction of CHK1 and IRF1 to activate anti-tumor immunity via the IRF1-MICA pathway in HCC. Full article
Show Figures

Figure 1

18 pages, 4444 KB  
Article
The Combination of ATM and Chk1 Inhibitors Induces Synthetic Lethality in Colorectal Cancer Cells
by Yuri Tozaki, Hiromasa Aoki, Rina Kato, Kohki Toriuchi, Saki Arame, Yasumichi Inoue, Hidetoshi Hayashi, Eiji Kubota, Hiromi Kataoka and Mineyoshi Aoyama
Cancers 2023, 15(3), 735; https://doi.org/10.3390/cancers15030735 - 25 Jan 2023
Cited by 5 | Viewed by 4861
Abstract
Genetic abnormalities induce the DNA damage response (DDR), which enables DNA repair at cell cycle checkpoints. Although the DDR is thought to function in preventing the onset and progression of cancer, DDR-related proteins are also thought to contribute to tumorigenesis, tumor progression, and [...] Read more.
Genetic abnormalities induce the DNA damage response (DDR), which enables DNA repair at cell cycle checkpoints. Although the DDR is thought to function in preventing the onset and progression of cancer, DDR-related proteins are also thought to contribute to tumorigenesis, tumor progression, and drug resistance by preventing irreparable genomic abnormalities from inducing cell death. In the present study, the combination of ataxia telangiectasia-mutated serine/threonine kinase (ATM) and checkpoint kinase 1 (Chk1) inhibition exhibited synergistic antitumor effects and induced synergistic lethality in colorectal cancer cells at a low dose. The ATM and Chk1 inhibitors synergistically promoted the activation of cyclin-dependent kinase 1 by decreasing the phosphorylation levels of T14 and Y15. Furthermore, the combined treatment increased the number of sub-G1-stage cells, phospho-histone H2A.X-positive cells, and TdT-mediated dUTP nick-end labeling-positive cells among colon cancer cells, suggesting that the therapy induces apoptosis. Finally, the combined treatment exhibited a robust antitumor activity in syngeneic tumor model mice. These findings should contribute to the development of new treatments for colorectal cancer that directly exploit the genomic instability of cancer cells. Full article
(This article belongs to the Special Issue Recent Advances in Basic and Clinical Colorectal Cancer Research)
Show Figures

Figure 1

Back to TopTop