Spatio-Temporal Characterization of Cellular Senescence Hallmarks in Experimental Ischemic Stroke
Abstract
1. Introduction
2. Results
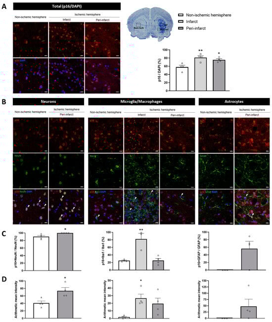
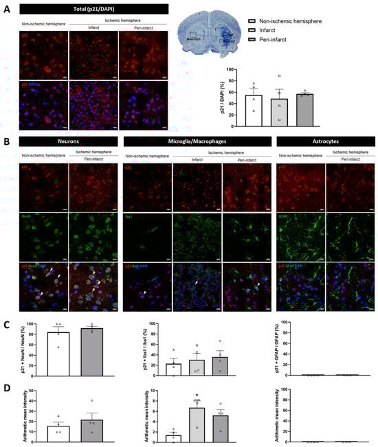
2.1. Cell Cycle Arrest: p16 and p21 Pathways
2.2. Lysosomal Activity: SA-β-Gal Expression
2.3. SASP Markers
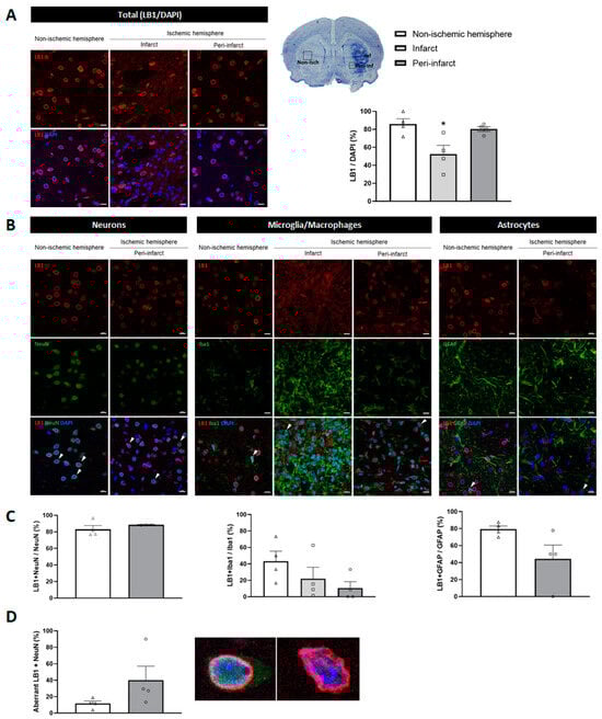
2.4. DNA and Nuclear Envelope Damage
3. Discussion
4. Materials and Methods
4.1. Animals and Ethical Issues
4.2. The tMCAO Model: Focal Cerebral Ischemia–Reperfusion
4.3. Exclusion Criteria and Experimental Groups
4.4. SA-β-Gal Staining and Quantification
4.5. Immunofluorescence Staining
4.6. RT-qPCR Analysis of Gene Expression
4.7. Statistical Analysis
Supplementary Materials
Author Contributions
Funding
Institutional Review Board Statement
Data Availability Statement
Conflicts of Interest
Abbreviations
| Chk1 | Checkpoint kinase 1 |
| Chk2 | Checkpoint kinase 2 |
| CP | Cortical perfusion |
| DDR | DNA damage response |
| DNA-SCARS | DNA segments with chromatin alterations reinforcing senescence |
| I/R | Ischemia–reperfusion |
| LB1 | Lamin B1 |
| NFR | Nuclear fast red |
| PFA | Paraformaldehyde |
| SA-β-gal | Senescence-associated β-galactosidase |
| SASP | Senescence-associated secretory phenotype |
| tMCAO | Transient middle cerebral artery occlusion |
| TTC | 2,3,5-Triphenyltetrazolium chloride |
References
- Feigin, V.L.; Brainin, M.; Norrving, B.; Martins, S.; Sacco, R.L.; Hacke, W.; Fisher, M.; Pandian, J.; Lindsay, P. World Stroke Organization (WSO): Global Stroke Fact Sheet. Int. J. Stroke 2022, 17, 18–29. [Google Scholar] [CrossRef]
- Frank, D.; Zlotnik, A.; Boyko, M.; Gruenbaum, B.F. The Development of Novel Drug Treatments for Stroke Patients: A Review. Int. J. Mol. Sci. 2022, 23, 5796. [Google Scholar] [CrossRef] [PubMed]
- Xiong, Y.; Wakhloo, A.K.; Fisher, M. Advances in acute ischemic stroke therapy. Circ. Res. 2022, 130, 1230–1251. [Google Scholar] [CrossRef] [PubMed]
- Mosconi, M.G.; Paciaroni, M. Treatments in Ischemic Stroke: Current and Future. Eur. Neurol. 2022, 85, 349–366. [Google Scholar] [CrossRef] [PubMed]
- Eren, F.; Yilmaz, S. Neuroprotective approach in acute ischemic stroke: A systematic review of clinical and experimental studies. Brain Circ. 2022, 8, 172–179. [Google Scholar] [CrossRef]
- López-Otín, C.; Blasco, M.A.; Partridge, L.; Serrano, M.; Kroemer, G. The Hallmarks of Aging Longevity. Cell 2013, 153, 1194–1217. [Google Scholar] [CrossRef]
- González-Gualda, E.; Baker, A.G.; Fruk, L.; Muñoz-Espín, D. A guide to assessing cellular senescence in vitro and in vivo. FEBS J. 2021, 288, 56–80. [Google Scholar] [CrossRef]
- Baker, D.J.; Petersen, R.C. Cellular senescence in brain aging and neurodegenerative diseases: Evidence and perspectives. J. Clin. Investig. 2018, 128, 1208–1216. [Google Scholar] [CrossRef]
- Martínez-Cué, C.; Rueda, N. Cellular Senescence in Neurodegenerative Diseases. Front. Cell. Neurosci. 2020, 14, 16. [Google Scholar] [CrossRef]
- Rachmian, N.; Krizhanovsky, V. Senescent cells in the brain and where to find them. FEBS J. 2023, 290, 1256–1266. [Google Scholar] [CrossRef]
- Baixauli-Martín, J.; Aliena-Valero, A.; Castelló-Ruiz, M.; Burguete, M.C.; López-Morales, M.A.; Muñoz-Espín, D.; Torregrosa, G.; Salom, J.B. Brain Cell Senescence: A New Therapeutic Target for the Acute Treatment of Ischemic Stroke. J. Neuropathol. Exp. Neurol. 2022, 81, 614–620. [Google Scholar] [CrossRef]
- Torres-Querol, C.; Torres, P.; Vidal, N.; Portero-Otín, M.; Arque, G.; Purroy, F. Acute ischemic stroke triggers a cellular senescence-associated secretory phenotype. Sci. Rep. 2021, 11, 15752. [Google Scholar] [CrossRef] [PubMed]
- Pan, Q.; Wang, Y.; Liu, J.; Jin, X.; Xiang, Z.; Li, S.; Shi, Y.; Chen, Y.; Zhong, W.; Ma, X. MiR-17-5p Mediates the Effects of ACE2-Enriched Endothelial Progenitor Cell-Derived Exosomes on Ameliorating Cerebral Ischemic Injury in Aged Mice. Mol. Neurobiol. 2023, 60, 3534–3552. [Google Scholar] [CrossRef] [PubMed]
- Fu, L.; Yu, B.; Zhang, Y.; Cao, S.; Lv, B.; Tian, Y.; Chen, H.; Yang, S.; Hu, Y.; Hua, J.; et al. Integrative analysis of single-cell and bulk RNA sequencing unveils the senescence landscape in ischemic stroke. Aging 2023, 15, 5497–5513. [Google Scholar] [CrossRef]
- Li, Y.; Wang, X.; Hou, X.; Ma, X. Could Inhibiting the DNA Damage Repair Checkpoint Rescue Immune-Checkpoint-Inhibitor-Resistant Endometrial Cancer? J. Clin. Med. 2023, 12, 3014. [Google Scholar] [CrossRef]
- Lim, S.; Kim, T.J.; Kim, Y.J.; Kim, C.; Ko, S.B.; Kim, B.S. Senolytic therapy for cerebral ischemia-reperfusion injury. Int. J. Mol. Sci. 2021, 22, 11967. [Google Scholar] [CrossRef]
- Lu, K.J.; Sheu, J.R.; Teng, R.D.; Jayakumar, T.; Chung, C.L.; Hsieh, C.Y. Ability of Local Clearance of Senescent Cells in Ipsilateral Hemisphere to Mitigate Acute Ischemic Brain Injury in Mice. Int. J. Biol. Sci. 2023, 19, 2835–2847. [Google Scholar] [CrossRef] [PubMed]
- Niu, X.; Xia, Y.; Luo, L.; Chen, Y.; Yuan, J.; Zhang, J.; Zheng, X.; Li, Q.; Deng, Z.; Wang, Y. iPSC-sEVs alleviate microglia senescence to protect against ischemic stroke in aged mice. Mater. Today Bio 2023, 19, 100600. [Google Scholar] [CrossRef] [PubMed]
- Ogrodnik, M.; Carlos Acosta, J.; Adams, P.D.; d’Adda di Fagagna, F.; Baker, D.J.; Bishop, C.L.; Chandra, T.; Collado, M.; Gil, J.; Gorgoulis, V.; et al. Guidelines for minimal information on cellular senescence experimentation in vivo. Cell 2024, 187, 4150–4175. [Google Scholar] [CrossRef]
- Campisi, J.; D’Adda Di Fagagna, F. Cellular senescence: When bad things happen to good cells. Nat. Rev. Mol. Cell Biol. 2007, 8, 729–740. [Google Scholar] [CrossRef]
- Herranz, N.; Gil, J. Mechanisms and functions of cellular senescence. J. Clin. Investig. 2018, 128, 1238–1246. [Google Scholar] [CrossRef]
- Valieva, Y.; Ivanova, E.; Fayzullin, A.; Kurkov, A.; Igrunkova, A. Senescence-Associated β-Galactosidase Detection in Pathology. Diagnostics 2022, 12, 2309. [Google Scholar] [CrossRef] [PubMed]
- Tominaga, T.; Shimada, R.; Okada, Y.; Kawamata, T.; Kibayashi, K. Senescence-associated-β-galactosidase staining following traumatic brain injury in the mouse cerebrum. PLoS ONE 2019, 14, e0213673. [Google Scholar] [CrossRef]
- Moreno-Blas, D.; Gorostieta-Salas, E.; Pommer-Alba, A.; Muciño-Hernández, G.; Gerónimo-Olvera, C.; Maciel-Barón, L.A.; Konigsberg, M.; Massieu, L.; Castro-Obregón, S. Cortical neurons develop a senescence-like phenotype promoted by dysfunctional autophagy. Aging 2019, 11, 6175–6198. [Google Scholar] [CrossRef] [PubMed]
- Basisty, N.; Kale, A.; Jeon, O.; Kuehnemann, C.; Payne, T.; Rao, C.; Holtz, A.; Shah, S.; Ferrucci, L.; Campisi, J.; et al. A Proteomic Atlas of Senescence-Associated Secretomes for Aging Biomarker Development. PLoS Biol. 2020, 18, e3000599. [Google Scholar] [CrossRef]
- Kirschner, K.; Rattanavirotkul, N.; Quince, M.F.; Chandra, T. Functional heterogeneity in senescence. Biochem. Soc. Trans. 2020, 48, 765–773. [Google Scholar] [CrossRef]
- Cohn, R.L.; Gasek, N.S.; Kuchel, G.A.; Xu, M. The heterogeneity of cellular senescence: Insights at the single-cell level. Trends Cell Biol. 2023, 33, 9–17. [Google Scholar] [CrossRef]
- Lukášová, E.; Kovařík, A.; Kozubek, S. Consequences of lamin B1 and lamin B receptor downregulation in senescence. Cells 2018, 7, 11. [Google Scholar] [CrossRef]
- Evangelisti, C.; Rusciano, I.; Mongiorgi, S.; Ramazzotti, G.; Lattanzi, G.; Manzoli, L.; Cocco, L.; Ratti, S. The wide and growing range of lamin B-related diseases: From laminopathies to cancer. Cell. Mol. Life Sci. 2022, 79, 126. [Google Scholar] [CrossRef] [PubMed]
- Meqbel, B.R.M.; Gomes, M.; Omer, A.; Gallouzi, I.E.; Horn, H.F. LINCing Senescence and Nuclear Envelope Changes. Cells 2022, 11, 1787. [Google Scholar] [CrossRef]
- Rodier, F.; Muñoz, D.P.; Teachenor, R.; Chu, V.; Le, O.; Bhaumik, D.; Coppé, J.P.; Campeau, E.; Beauséjour, C.M.; Kim, S.H.; et al. DNA-SCARS: Distinct nuclear structures that sustain damage-induced senescence growth arrest and inflammatory cytokine secretion. J. Cell Sci. 2011, 124, 68–81. [Google Scholar] [CrossRef] [PubMed]
- Zannini, L.; Delia, D.; Buscemi, G. CHK2 kinase in the DNA damage response and beyond. J. Mol. Cell Biol. 2014, 6, 442–457. [Google Scholar] [CrossRef]
- Hovest, M.G.; Krieg, T.; Herrmann, G. Differential roles for Chk1 and FANCD2 in ATR-mediated signalling for psoralen photoactivation-induced senescence. Exp. Dermatol. 2011, 20, 883–889. [Google Scholar] [CrossRef] [PubMed]
- Schmetsdorf, S.; Gärtner, U.; Arendt, T. Constitutive expression of functionally active cyclin-dependent kinases and their binding partners suggests noncanonical functions of cell cycle regulators in differentiated neurons. Cereb. Cortex 2007, 17, 1821–1829. [Google Scholar] [CrossRef][Green Version]
- Schmetsdorf, S.; Gärtner, U.; Arendt, T. Expression of cell cycle-related proteins in developing and adult mouse hippocampus. Int. J. Dev. Neurosci. 2005, 23, 101–112. [Google Scholar] [CrossRef] [PubMed]
- Lois, A.F.; Cooper, L.T.; Geng, Y.; Nobori, T.; Carson, D. Expression of the p16 and p15 cyclin-dependent kinase inhibitors in lymphocyte activation and neuronal differentiation. Cancer Res. 1995, 55, 4010–4013. [Google Scholar]
- Patel, S.; Khan, M.B.; Kumar, S.; Vyavahare, S.; Mendhe, B.; Lee, T.J.; Cai, J.; Isales, C.M.; Liu, Y.; Hess, D.C.; et al. The impact of ischemic stroke on bone marrow microenvironment and extracellular vesicles: A study on inflammatory and molecular changes. Exp. Neurol. 2024, 379, 114867. [Google Scholar] [CrossRef] [PubMed]
- Longa, E.Z.; Weinstein, P.R.; Carlson, S.; Cummins, R. Reversible middle cerebral artery occlusion without craniectomy in rats. Stroke 1989, 20, 84–91. [Google Scholar] [CrossRef]
- Burguete, M.C.; Torregrosa, G.; Pérez-Asensio, F.J.; Castelló-Ruiz, M.; Salom, J.B.; Gil, J.V.; Alborch, E. Dietary phytoestrogens improve stroke outcome after transient focal cerebral ischemia in rats. Eur. J. Neurosci. 2006, 23, 703–710. [Google Scholar] [CrossRef]
- Schmittgen, T.D.; Livak, K.J. Analyzing real-time PCR data by the comparative CT method. Nat. Protoc. 2008, 3, 1101–1108. [Google Scholar] [CrossRef]







| Target Gene | Taqman Probe | Forward Primer Sequence (5′–3′) | Reverse Primer Sequence (5′–3′) |
|---|---|---|---|
| Chk1 | CATGTTTCCAGTTGGCCTCT | TCTTCTTGTCTGGGCGACTT | |
| Chk2 | CTTTCGCATCTTCAGGGAAA | AGTGAAAGTGCGATTTCAGAGTT | |
| Actb | TTCAACACCCCAGCCATGT | GTGGTACGACCAGAGGCATACA | |
| Cdkn2a/p16 | Rn00580664_m1 | ||
| Cdkn1a/p21 | Rn00589996_m1 | ||
| Tp53 | Rn00755717_m1 | ||
| Il6 | Rn01410330_m1 | ||
| Il1b | Rn00580432_m1 | ||
| Tnfa | Rn01525859_g1 | ||
| Actb | Rn00667869_m1 |
Disclaimer/Publisher’s Note: The statements, opinions and data contained in all publications are solely those of the individual author(s) and contributor(s) and not of MDPI and/or the editor(s). MDPI and/or the editor(s) disclaim responsibility for any injury to people or property resulting from any ideas, methods, instructions or products referred to in the content. |
© 2025 by the authors. Licensee MDPI, Basel, Switzerland. This article is an open access article distributed under the terms and conditions of the Creative Commons Attribution (CC BY) license (https://creativecommons.org/licenses/by/4.0/).
Share and Cite
Baixauli-Martín, J.; Burguete, M.C.; López-Morales, M.A.; Castelló-Ruiz, M.; Aliena-Valero, A.; Jover-Mengual, T.; Falahatgaroshibi, D.; Torregrosa, G.; Salom, J.B. Spatio-Temporal Characterization of Cellular Senescence Hallmarks in Experimental Ischemic Stroke. Int. J. Mol. Sci. 2025, 26, 2364. https://doi.org/10.3390/ijms26052364
Baixauli-Martín J, Burguete MC, López-Morales MA, Castelló-Ruiz M, Aliena-Valero A, Jover-Mengual T, Falahatgaroshibi D, Torregrosa G, Salom JB. Spatio-Temporal Characterization of Cellular Senescence Hallmarks in Experimental Ischemic Stroke. International Journal of Molecular Sciences. 2025; 26(5):2364. https://doi.org/10.3390/ijms26052364
Chicago/Turabian StyleBaixauli-Martín, Júlia, Maria Consuelo Burguete, Mikahela A. López-Morales, María Castelló-Ruiz, Alicia Aliena-Valero, Teresa Jover-Mengual, Dianoush Falahatgaroshibi, Germán Torregrosa, and Juan B. Salom. 2025. "Spatio-Temporal Characterization of Cellular Senescence Hallmarks in Experimental Ischemic Stroke" International Journal of Molecular Sciences 26, no. 5: 2364. https://doi.org/10.3390/ijms26052364
APA StyleBaixauli-Martín, J., Burguete, M. C., López-Morales, M. A., Castelló-Ruiz, M., Aliena-Valero, A., Jover-Mengual, T., Falahatgaroshibi, D., Torregrosa, G., & Salom, J. B. (2025). Spatio-Temporal Characterization of Cellular Senescence Hallmarks in Experimental Ischemic Stroke. International Journal of Molecular Sciences, 26(5), 2364. https://doi.org/10.3390/ijms26052364

