Due to scheduled maintenance work on our servers, there may be short service disruptions on this website between 11:00 and 12:00 CEST on March 28th.
Sign in to use this feature.

Years

Between: -

Subjects

remove_circle_outline
remove_circle_outline
remove_circle_outline
remove_circle_outline
remove_circle_outline
remove_circle_outline
remove_circle_outline
remove_circle_outline
remove_circle_outline

Journals

remove_circle_outline
remove_circle_outline
remove_circle_outline
remove_circle_outline
remove_circle_outline
remove_circle_outline
remove_circle_outline
remove_circle_outline
remove_circle_outline
remove_circle_outline
remove_circle_outline
remove_circle_outline
remove_circle_outline

Article Types

Countries / Regions

remove_circle_outline
remove_circle_outline
remove_circle_outline
remove_circle_outline
remove_circle_outline

Search Results (294)

Search Parameters:
Keywords = charter

Order results
Result details
Results per page
Select all
Export citation of selected articles as:
27 pages, 667 KB  
Article
Greening Human Rights in Africa: The African Court and the Environmental Accountability of States and Corporations
by Adeline Auffret O’Neil, Indira Boutier and Emmanuel Maganaris
Laws 2026, 15(2), 22; https://doi.org/10.3390/laws15020022 - 27 Mar 2026
Abstract
The recognition of a clean, healthy, and sustainable environment as a human right has reshaped global human rights discourse, yet its operationalisation remains uneven. This article examines how the African human rights system which is uniquely grounded in collective rights, has reframed environmental [...] Read more.
The recognition of a clean, healthy, and sustainable environment as a human right has reshaped global human rights discourse, yet its operationalisation remains uneven. This article examines how the African human rights system which is uniquely grounded in collective rights, has reframed environmental protection as a constitutive element of development, sovereignty, and justice. Through doctrinal and case-law analysis, it traces the evolution from the African Commission’s foundational jurisprudence in SERAC, which extended state duties to the regulation of private and transnational corporate actors, to the African Court’s landmark judgment in LIDHO v. Côte d’Ivoire. The study demonstrates how the Court transforms the aspirational ‘greening’ of human rights into binding obligations by articulating a robust duty of vigilance and linking environmental harm to violations of the rights to life, health, and development. It further shows that LIDHO inaugurates a post-sovereign model of shared and polycentric responsibility, in which state accountability encompasses corporate conduct within their jurisdiction and, potentially, beyond it. The article concludes that the African Charter’s collective framework offers an implicit regional model of ecological justice, one capable of addressing extractive asymmetries and informing emerging climate-related obligations across the continent. Full article
(This article belongs to the Section Environmental Law Issues)
Show Figures

Figure 1

26 pages, 391 KB  
Article
The Use of Artificial Intelligence in the Administration of Justice: Suggested Framework of Ethical Principles and Reasoning of Judges in the Use of Intelligent Systems
by Nikolaos Manos, Emmanouil Technitis and Athanassia Sykiotou
Laws 2026, 15(2), 20; https://doi.org/10.3390/laws15020020 - 18 Mar 2026
Viewed by 359
Abstract
Artificial intelligence is already being used in the administration of Justice, with various applications assisting judges in resolving cases. In particular, in criminal Justice, these applications include predictive Justice and decision-making assistance through the assessment of facts, as well as the classification of [...] Read more.
Artificial intelligence is already being used in the administration of Justice, with various applications assisting judges in resolving cases. In particular, in criminal Justice, these applications include predictive Justice and decision-making assistance through the assessment of facts, as well as the classification of criminals into risk groups. This article examines the current regulatory and ethical framework (AI Act, Council of Europe Convention on AI, CEPEJ Ethical Charter, UNESCO and OECD principles) and develops a regulatory approach to the use of AI systems by judges and prosecutors. The methodology is based on a doctrinal analysis of international, EU, and professional ethical literature, as well as on a synthesis of principles of judicial conduct (Bangalore Principles, Magna Carta of Judges). To strike a balance between the rules of governing system use and judicial ethics, the article proposes a consistent framework of ethical principles (legitimacy, transparency, accountability, integrity, human oversight, prohibition of discrimination) and introduces a practical “line of reasoning” with key questions that judges should consider before and during the use of intelligent tools (risks, bias, proportionality, understanding of the algorithm, and impact on judicial judgment). The article concludes that AI may improve the efficiency of the justice system only when included inside a strong ethical framework and specialized training, guaranteeing that final judicial decisions remain solely human and fully aligned with the rule of law. Full article
(This article belongs to the Section Human Rights Issues)
27 pages, 919 KB  
Article
A Mixed-Integer Linear Programming Framework for Multi-Period Offshore Wind Personnel Logistics: Integrating Routing, Scheduling, and Personnel Inventory Management
by Yunxiang Shu, Yu Guo, Yuquan Du and Shuaian Wang
Mathematics 2026, 14(6), 978; https://doi.org/10.3390/math14060978 - 13 Mar 2026
Viewed by 250
Abstract
The offshore wind energy sector faces significant logistics costs due to complex maritime environments. This study addresses the multi-period Crew Transfer Vessel routing within offshore wind farms and scheduling problems through a novel mixed-integer linear programming framework. The model integrates personnel inventory management [...] Read more.
The offshore wind energy sector faces significant logistics costs due to complex maritime environments. This study addresses the multi-period Crew Transfer Vessel routing within offshore wind farms and scheduling problems through a novel mixed-integer linear programming framework. The model integrates personnel inventory management with dynamic service times. It determines optimal routing and scheduling plans to minimise total operational costs. Numerical experiments demonstrate the effectiveness of the approach. The results indicate that increasing vessel capacity from 8 to 20 reduces total expenses by approximately 80%. Moreover, shifting from single-trip to multi-trip operations decreases fixed charter costs by 30%. The computational performance is efficient, and the solver achieves optimal solutions within an average of 5.67 s. This framework provides operators with precise decision support for complex offshore wind farm maintenance scenarios. Full article
(This article belongs to the Special Issue Mathematics Applied to Manufacturing and Logistics Systems)
Show Figures

Figure 1

20 pages, 312 KB  
Article
Talking About Race: The Experiences of Minoritised Ethnic and White Staff When Discussing Race, Ethnicity and Difference at an HEI
by Rachel Nir, Ismail Karolia and John Wainwright
Genealogy 2026, 10(1), 32; https://doi.org/10.3390/genealogy10010032 - 10 Mar 2026
Viewed by 256
Abstract
This study explored the experiences, perspectives and confidence of teaching and research staff of discussing race and ethnicity, and associated equalities matters, at a post-1992 university in North West England, UK. In particular, it studied whether colleagues, who were largely white, had the [...] Read more.
This study explored the experiences, perspectives and confidence of teaching and research staff of discussing race and ethnicity, and associated equalities matters, at a post-1992 university in North West England, UK. In particular, it studied whether colleagues, who were largely white, had the understanding and personal skills to deliver on race equity in teaching and learning in a Higher Education Institution (HEI). Further, it examined whether there was a disconnect between the intention of an HEI working towards the Race Equality Charter (REC) mark and the detrimental effects this may have on its minoritised ethnic staff. The study was based on focus groups and interviews of 43 academic staff as participants using Critical Race Theory (CRT) and Intersectionality as the theoretical lens. These address discrepancies between institutional declarations and realities within higher education, which is important, as HEIs are increasingly positioning themselves as committed to diversity and equity, while the practical implementation often remains inconsistent. The findings demonstrate that the white participants were not confident, competent or pro-active enough to effect any meaningful change in race equity. At the same time, the minoritised ethnic participants often felt the burden of having to relive the trauma and pain of racism and take the lead in any race equity initiatives. In sum, the study demonstrates that HEI initiatives that purport to tackle systemic racism through decolonisation and the REC mark have little chance of effecting institutional change if the staff do not have the confidence, competence and necessary skills to make it happen. Full article
(This article belongs to the Special Issue Tackling Race Inequality in Higher Education)
18 pages, 5386 KB  
Article
Late-Stage Functionalization of the Rifamycin Core via Click Chemistry Toward New Antibacterial Derivatives
by Lola Beeser, Daniel Armstrong, Marissa S. Fullerton, Isabella Beasley, Wyatt Treadway, Clara Nikkel, Mai Lan Ho, Braden Glenn, Catherine Mills, Shailesh Budhathoki, Jessie Parchman, Ryan Holdiness, Jake Smith, Zachary Hodge, Amanda L. Dragan, Mohammad Abrar Alam, Robert C. Shields, Daniel E. Voth and Irosha N. Nawarathne
Molecules 2026, 31(5), 847; https://doi.org/10.3390/molecules31050847 - 3 Mar 2026
Viewed by 504
Abstract
Antimicrobial resistance (AMR) threatens global health, particularly through the rise of multidrug-resistant tuberculosis (MDR-TB) and other critical bacterial infections such as methicillin-resistant Staphylococcus aureus (MRSA). Rifamycins remain frontline antibiotics but are increasingly undermined by resistance. Here, we introduce a click-enabled platform for the [...] Read more.
Antimicrobial resistance (AMR) threatens global health, particularly through the rise of multidrug-resistant tuberculosis (MDR-TB) and other critical bacterial infections such as methicillin-resistant Staphylococcus aureus (MRSA). Rifamycins remain frontline antibiotics but are increasingly undermined by resistance. Here, we introduce a click-enabled platform for the synthesis of C8-functionalized rifamycins, which can be converted in a single additional step into efficacious 3′-hydroxy-5′-aminobenzoxazinorifamycins (bxRifs) and enzymatically into 25-deacetylated rifamycins (deAcRifs), providing access to novel antibacterial scaffolds that expand beyond the scope of traditional C8 modifications. Accordingly, we establish a modular strategy for late-stage analog development of the complex natural product rifamycin S, wherein azido and alkyne functionalities are installed via tailored core chemistry and converted into 1,2,3-triazoles through copper(I)-catalyzed click chemistry. Another key feature of this work is the development of systematic HPLC purification methods, enabling the isolation of analytically pure compounds despite structural complexity. The resulting analogs exhibit distinct antibacterial profiles, notably against Gram-positive bacteria including MRSA and Streptococcus mutans, informing structure–activity relationships and offering a foundation for further optimization. This approach supports the rapid diversification of rifamycin scaffolds to combat the escalating threat of AMR, while also establishing a foundation for future discovery through bioorthogonal applications. Full article
(This article belongs to the Special Issue 30th Anniversary of Molecules—Recent Advances in Organic Chemistry)
Show Figures

Graphical abstract

22 pages, 6568 KB  
Article
Fracture Toughening of Carbon Fiber Composites Based on Electrospun Nanofiber Interleafs
by Matthias Schär, Ata Yoosefinejad, Naresh Sanandiya, Hamed Heravi, Peyman Adl, Frederick Tischhauser, Edgars Eglitis, Mohammad Hajikazemi and Christian Brauner
J. Compos. Sci. 2026, 10(3), 134; https://doi.org/10.3390/jcs10030134 - 3 Mar 2026
Viewed by 285
Abstract
Delamination is a critical failure mode in composite laminates that degrades the structural performance and load-carrying capacity. This study investigates the improvement of Mode I and Mode II interlaminar fracture toughness of carbon fiber-reinforced polymer (CFRP) laminates through the interleaving of electrospun thermoplastic [...] Read more.
Delamination is a critical failure mode in composite laminates that degrades the structural performance and load-carrying capacity. This study investigates the improvement of Mode I and Mode II interlaminar fracture toughness of carbon fiber-reinforced polymer (CFRP) laminates through the interleaving of electrospun thermoplastic nanofiber mats. Nanofiber veils were inserted between carbon fiber plies to enhance resistance to delamination under tensile opening (Mode I) and in-plane shear (Mode II) loading. The effects of nanofiber interleaving were evaluated using double cantilever beam (DCB) tests for Mode I and end notch flexure (ENF) tests for Mode II. Both tests were conducted on a symmetric quasi-isotropic laminate [-45/45/90/05]s containing a thick unidirectional 0° ply at the mid-plane. Thermally induced residual stresses resulting from mismatches in ply coefficients of thermal expansion and unsymmetric arm lay-ups were accounted for in the experimental determination of fracture toughness. These stresses, generated during cooling from the cure temperature, influence the effective strain energy release rate and were included in the fracture toughness calculations to ensure accurate toughness evaluation and consistency with numerical predictions. The results demonstrate improved delamination fracture toughness, highlighting the potential of nanofiber interleaving for aerospace and wind energy applications. Full article
(This article belongs to the Section Carbon Composites)
Show Figures

Figure 1

33 pages, 2715 KB  
Article
Navigating ESG Challenges: The Role of Chartered Accountants in Corporate Sustainability
by Alexandros Garefalakis, Kounali Despoina, Erasmia Angelaki, Christos Papademetriou and Ioannis Passas
Risks 2026, 14(3), 47; https://doi.org/10.3390/risks14030047 - 27 Feb 2026
Viewed by 369
Abstract
ESG criteria have become central to corporate sustainability, reshaping governance, reporting, and the accounting profession. This study investigates how chartered accountants engage with ESG by combining micro-level survey evidence from Greece with macro-level bibliometric analysis of global ESG scholarship. The survey explored accountants’ [...] Read more.
ESG criteria have become central to corporate sustainability, reshaping governance, reporting, and the accounting profession. This study investigates how chartered accountants engage with ESG by combining micro-level survey evidence from Greece with macro-level bibliometric analysis of global ESG scholarship. The survey explored accountants’ knowledge, practices, and perceptions of ESG indicators, revealing significant generational differences: younger professionals reported higher familiarity and stronger implementation of ESG practices, while older respondents demonstrated more limited engagement. Training emerged as a decisive factor, with formally trained accountants applying a broader range of ESG criteria and perceiving greater strategic benefits in credibility, competitiveness, and adaptability. Complementing these insights, the bibliometric analysis of 861 articles published between 1993 and 2025 demonstrated exponential growth in ESG-related research, particularly after 2019, with sustainable development emerging as the conceptual anchor of the field. Thematic mapping highlighted climate change, decision-making, and corporate governance as central concerns, while collaborations between countries such as China, Italy, and the United States underscored global research dynamics. Overall, the study shows that accountants are increasingly positioned as gatekeepers of sustainability reporting, but their effectiveness depends on continuous training, regulatory alignment, and integration into global ESG frameworks. Full article
Show Figures

Figure 1

15 pages, 788 KB  
Review
Culturally Informed Dietary Approaches for Cardiometabolic Risk Reduction in South Asians: An Evidence-Based Review
by Ananya Pappu, Nishita Mishra and Sneha Mishra
J. Clin. Med. 2026, 15(4), 1421; https://doi.org/10.3390/jcm15041421 - 11 Feb 2026
Viewed by 572
Abstract
Background/Objectives: South Asians (SAs), including individuals from India, Pakistan, Bangladesh, and Sri Lanka, experience a disproportionately high burden of cardiometabolic disease at lower body mass index (BMI) thresholds than other populations. Rates of cardiovascular disease and diabetes are elevated even below the standard [...] Read more.
Background/Objectives: South Asians (SAs), including individuals from India, Pakistan, Bangladesh, and Sri Lanka, experience a disproportionately high burden of cardiometabolic disease at lower body mass index (BMI) thresholds than other populations. Rates of cardiovascular disease and diabetes are elevated even below the standard overweight BMI range defined by the World Health Organization. Because dietary practices are strongly influenced by cultural and religious traditions, culturally tailored interventions are essential for effective cardiometabolic risk reduction. This article serves as an initial approach to dietary guidance in the SA community. Methods: A literature review was conducted using the Ovid MEDLINE(R) ALL database to identify English-language studies evaluating dietary interventions in SA populations. Studies were selected through title and abstract screening, with additional articles identified through reference review. Results: Several dietary strategies were associated with improved cardiometabolic outcomes in SA. Diets emphasizing whole, minimally processed plant-based foods and reduced refined carbohydrate intake were associated with improvements in weight, BMI, lipid profiles, and glycemic control. Recommended dietary patterns included non-starchy vegetables, plant-based proteins such as lentils, and whole grains. Intermittent fasting approaches, including time-restricted eating and the 5:2 diet, demonstrated benefits for insulin sensitivity and aligned with traditional fasting practices common in SA cultures. Discussion: Future studies are needed to better characterize the dietary diversity within the SA community. Public health initiatives should focus on education and early intervention. Conclusions: Dietary interventions aligned with cultural South Asian food practices may improve adherence and reduce cardiometabolic risk. Full article
(This article belongs to the Section Clinical Nutrition & Dietetics)
Show Figures

Figure 1

28 pages, 3842 KB  
Article
Numerical Transition from Diesel to Hydrogen in Compression Ignition Engines: Kinetics, Emissions, and Optimization with Exhaust Gas Recirculation
by Amr Abbass
Fuels 2026, 7(1), 9; https://doi.org/10.3390/fuels7010009 - 10 Feb 2026
Viewed by 406
Abstract
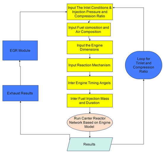
A Cantera-based combustion-kinetics framework that maps the operating space of hydrogen compression ignition (H2-CI) engines and establishes a structured charter to guide experiments. Beginning with a diesel (n-dodecane) baseline at an intake temperature of 300 K, the model is virtually converted [...] Read more.
A Cantera-based combustion-kinetics framework that maps the operating space of hydrogen compression ignition (H2-CI) engines and establishes a structured charter to guide experiments. Beginning with a diesel (n-dodecane) baseline at an intake temperature of 300 K, the model is virtually converted to neat hydrogen and evaluated across intake temperatures of 400–600 K, compression ratios (CR) of 20–28, and exhaust gas recirculation (EGR) levels of 0–15%. Hydrogen demonstrates stable operation across a broad equivalence ratio window (ϕ = 0.45–2.1), achieving power outputs of 16–22 kW and higher efficiencies with substantially lower fuel mass than diesel. The optimal operating region is identified at an approximately 400 K intake temperature, CR = 24–28, and EGR between 5% and 10%, where power remains high (20–18 kW), efficiency increases (above 50%), and NOx emissions are markedly reduced (from 332 ppm at zero EGR to 48 ppm at 5% EGR and 10 ppm at 10% EGR), with only modest hydrogen slip (0.07–0.11). The kinetics-based framework thus provides a systematic and validated roadmap for experimental calibration, research, and development of compression ignition engines working on pure hydrogen. Full article
Show Figures

Figure 1

25 pages, 4661 KB  
Article
Appropriate or Inappropriate? From Shoe Factory to Film Making Venue at the Beykoz Leather and Shoe Factory in Istanbul
by Zehra Babutsalı Alpler and Nil Paşaoğluları Şahin
Culture 2026, 2(1), 4; https://doi.org/10.3390/culture2010004 - 5 Feb 2026
Viewed by 435
Abstract
Beykoz Leather and Shoe Factory is an important industrial heritage site in Istanbul because of its cultural, social, historical, and symbolic value. Reusing it as a filming location has created a long-running controversy about its suitability. Therefore, the purpose of this paper is [...] Read more.
Beykoz Leather and Shoe Factory is an important industrial heritage site in Istanbul because of its cultural, social, historical, and symbolic value. Reusing it as a filming location has created a long-running controversy about its suitability. Therefore, the purpose of this paper is to evaluate the compatibility of adaptive reuse of this industrial heritage site in the context of assigning an alternative use compared to its original function. This paper originally proposed a three-charter rubric system, which uses the three international heritage frameworks, turned into rubrics, to gauge how appropriately (or not) the transformation of this site is handled. The process identified a critical juncture and two phases of progressive transformation. The first stage of adaptive reuse limited the site primarily to filmmaking, successfully preventing abandonment through minimal intervention but offering restricted public access. After 2020, a second stage expanded public accessibility and introduced new functions, creating a more vibrant cultural and creative hub besides demonstrating a more effective adaptive reuse approach. The findings of this study suggest that reuse is an appropriate option for extending the lifespan of abandoned buildings. However, it should be highlighted that physical maintenance simply prevents demolition, whereas offering engaging activities promotes the vitality and longevity of the structures. In a complex industrial heritage site, quasi-public use is a short-term strategy. However, proposing public uses and activities helps prolong the life and vitality of industrial heritage sites that may no longer be used for production purposes. It has been revealed that a holistic strategy for reuse should involve the incorporation of various stakeholders in the process, while considering the sociocultural history and needs of the community, ultimately resulting in a positive impact on the vitality of this important industrial heritage site. The study concludes that the rubric-based application of the three heritage charters—the Burra Charter (BC), the Dublin Principles (DP), and the Nizhny Tagil Charter (NT)—provides an effective framework for assessing the appropriateness of new uses. This approach reveals the impacts of adaptive reuse by rating individual buildings according to their degree of compliance with heritage principles, thereby demonstrating how reuse decisions influence the long-term lifespan of industrial buildings on the site as well as their effects on community engagement. Full article
Show Figures

Figure 1

42 pages, 2134 KB  
Article
Can Crew Onboard Ships Be Incentivised to Go Green? Understanding the Role of Incentives in Nudging Behaviour for Improving Operational Energy Efficiency
by Nishatabbas Rehmatulla, Poorvi Iyer and Fatemeh Habibi Nameghi
Sustainability 2026, 18(3), 1526; https://doi.org/10.3390/su18031526 - 3 Feb 2026
Viewed by 301
Abstract
This paper examines the measures available to improve operational energy efficiency from the perspective of onboard crew, the barriers associated with implementing those measures and how crew behaviour can be nudged using incentives. A total of 25 semi-structured interviews and subsequent surveys with [...] Read more.
This paper examines the measures available to improve operational energy efficiency from the perspective of onboard crew, the barriers associated with implementing those measures and how crew behaviour can be nudged using incentives. A total of 25 semi-structured interviews and subsequent surveys with 42 onboard crew were carried out to gather qualitative information on two main domains: operational efficiency and incentive schemes. In-depth thematic analysis of interviews showed the central and recurring themes such as stakeholder hierarchy, autonomy and accountability, temporal restrictions, profitability and type of charter. Due to the heterogeneity in interview responses on the topic of incentives, online surveys were conducted. The findings of the study show that whilst speed reduction was seen as the single most important measure to optimise, it was also the most difficult to implement in practice due to several barriers. These include contractual obligations, a complex web of accountability and perverse incentives to increase speed. Other measures such as trim–draft optimisation and auxiliary engine load optimisation have smaller efficiency gains but were found to have more potential for increasing implementation through behavioural changes and encouraged through incentives. Both monetary and non-monetary incentives were perceived to be important and going beyond the status quo of incentivising captains so that rewards are shared equitably amongst the crew. Whilst not generalisable, preliminary findings suggest that there is room to consider alternatives to the current approaches on incentives, which do not take advantage of the importance of acknowledgment and recognition, as well as fostering positive interpersonal relationships. Full article
(This article belongs to the Special Issue Green Shipping and Operational Strategies of Clean Energy)
Show Figures

Figure 1

29 pages, 1417 KB  
Systematic Review
Democratic Innovation: Systematic Evaluation of Blockchain-Based Electronic Voting (2022–2025)
by Oscar Revelo Sánchez, Alexander Barón Salazar and Manuel Bolaños González
Technologies 2026, 14(2), 95; https://doi.org/10.3390/technologies14020095 - 2 Feb 2026
Viewed by 1370
Abstract
This systematic review examines recent advances in blockchain-based electronic voting systems, motivated by the need for more transparent, secure, and verifiable electoral processes. The rapid growth of research between 2022 and 2025 highlights blockchain as a promising foundation for addressing long-standing challenges of [...] Read more.
This systematic review examines recent advances in blockchain-based electronic voting systems, motivated by the need for more transparent, secure, and verifiable electoral processes. The rapid growth of research between 2022 and 2025 highlights blockchain as a promising foundation for addressing long-standing challenges of integrity, anonymity, and trust in digital elections, particularly in academic contexts where pilot deployments are more feasible. The review followed PRISMA 2020 guidelines and applied the evidence-based methodology proposed by Kitchenham & Charters. Searches were conducted in six major databases, yielding 861 records; after removing duplicates and applying eligibility criteria, 338 studies were retained. Data were extracted using a structured template and synthesised qualitatively due to the conceptual and methodological heterogeneity of the evidence. The included studies reveal significant progress in blockchain architectures, smart contracts, and advanced cryptographic mechanisms—such as blind signatures, zero-knowledge proofs, and homomorphic encryption. Multiple authentication and verification strategies were identified; however, real-world validations remain limited and largely confined to small-scale academic pilots. Overall, blockchain-based voting systems demonstrate conceptual advantages over traditional and conventional electronic models, especially regarding transparency and auditability. Nevertheless, the field requires stronger empirical evaluation, greater scalability, and clearer regulatory alignment to support broader institutional adoption. Full article
(This article belongs to the Special Issue Application and Management of Blockchain Technologies)
Show Figures

Graphical abstract

28 pages, 5845 KB  
Article
High-Accuracy ETA Prediction for Long-Distance Tramp Shipping: A Stacked Ensemble Approach
by Pengfei Huang, Jinfen Cai, Jinggai Wang, Hongbin Chen and Pengfei Zhang
J. Mar. Sci. Eng. 2026, 14(2), 177; https://doi.org/10.3390/jmse14020177 - 14 Jan 2026
Viewed by 561
Abstract
The Estimated Time of Arrival (ETA) of vessels is a vital operational indicator for voyage planning, fleet deployment, and resource allocation. However, most existing studies focus on short-distance liner services with fixed routes, while ETA prediction for long-distance tramp bulk carriers remains insufficiently [...] Read more.
The Estimated Time of Arrival (ETA) of vessels is a vital operational indicator for voyage planning, fleet deployment, and resource allocation. However, most existing studies focus on short-distance liner services with fixed routes, while ETA prediction for long-distance tramp bulk carriers remains insufficiently accurate, often resulting in operational inefficiencies and charter party disputes. To fill this gap, this study proposes a data-driven stacking ensemble learning framework that integrates Light Gradient-Boosting Machine (LightGBM), Extreme Gradient Boosting (XGBoost), and Random Forest (RF) as base learners, combined with a Linear Regression meta-learner. This framework is specifically tailored to the unique complexities of tramp shipping, advancing beyond traditional single-model approaches by incorporating systematic feature engineering and model fusion. The study also introduces the construction of a comprehensive multi-dimensional AIS feature system, incorporating baseline, temporal, speed-related, course-related, static, and historical behavioral features, thereby enabling more nuanced and accurate ETA prediction. Using AIS trajectory data from bulk carrier voyages between Weipa (Australia) and Qingdao (China) in 2023, the framework leverages multi-feature fusion to enhance predictive performance. The results demonstrate that the stacking model achieves the highest accuracy, reducing the Mean Absolute Error (MAE) to 3.30 h—a 74.7% improvement over the historical averaging benchmark and an 11.3% reduction compared with the best individual model, XGBoost. Extensive performance evaluation and interpretability analysis confirm that the stacking ensemble provides stability and robustness. Feature importance analysis reveals that vessel speed, course stability, and remaining distance are the primary drivers of ETA prediction. Additionally, meta-learner weighting analysis shows that LightGBM offers a stable baseline, while systematic deviations in XGBoost predictions act as effective error-correction signals, highlighting the complementary strengths captured by the ensemble. The findings provide operational insights for maritime logistics and port management, offering significant benefits for port scheduling and maritime logistics management. Full article
(This article belongs to the Section Ocean Engineering)
Show Figures

Figure 1

36 pages, 13946 KB  
Article
A Comparative Evaluation Model for Design Studio Pedagogy: Linking Educational Objectives and Professional Readiness in Architectural Higher Education
by Aleksandra Milovanović, Mladen Pešić, Jelena Ristić Trajković, Milica Milojević, Ana Nikezić, Verica Krstić and Vladan Djokić
Architecture 2026, 6(1), 7; https://doi.org/10.3390/architecture6010007 - 8 Jan 2026
Viewed by 811
Abstract
Design studios remain a core component of architectural education, yet their pedagogical structure, alignment with international standards, and contribution to professional formation are often insufficiently examined. This study evaluates master-level design studios using a three-track analytical framework that integrates pedagogical innovation, alignment with [...] Read more.
Design studios remain a core component of architectural education, yet their pedagogical structure, alignment with international standards, and contribution to professional formation are often insufficiently examined. This study evaluates master-level design studios using a three-track analytical framework that integrates pedagogical innovation, alignment with the UNESCO-UIA Charter for Architectural Education, and the development of professional capabilities specified in the UNESCO-UIA Validation System. The methodology combines qualitative profiling and quantitative benchmarking, employing a structured six-parameter innovation framework, an ordinal evidence scale, and a cross-track correlation analysis. Learning and professional capabilities were assessed and analyzed through Pearson correlation matrices in JASP (0.95.4). Findings reveal that all studios share a common grounding in heritage- and environment-responsive learning, yet demonstrate distinctive pedagogical signatures shaped by thematic focus, design scale, and temporal orientation. Strong positive alignments emerge between context-driven learning and applied professional readiness, while structural gaps indicate capability areas insufficiently supported by studio pedagogies. The study demonstrates that bridging policy frameworks with pedagogical and professional capability assessments provides a replicable method for evaluating architectural curricula, offering insights for improving design-studio models and strengthening evidence-based educational practice. Full article
Show Figures

Figure 1

27 pages, 1762 KB  
Article
Governing the Fab Lab Commons: An Ostrom-Inspired Framework for Sustainable University Shared Spaces
by Eunki Kang and Yoon-jeong Shin
Buildings 2026, 16(1), 228; https://doi.org/10.3390/buildings16010228 - 4 Jan 2026
Viewed by 464
Abstract
The Fourth Industrial Revolution has reshaped shared spaces in higher education, with manufacturing labs (Fab Labs) emerging as vital hubs for collaboration. However, a systematic framework for ensuring their long-term sustainability as shared resources is lacking. This study addresses this gap by conceptualizing [...] Read more.
The Fourth Industrial Revolution has reshaped shared spaces in higher education, with manufacturing labs (Fab Labs) emerging as vital hubs for collaboration. However, a systematic framework for ensuring their long-term sustainability as shared resources is lacking. This study addresses this gap by conceptualizing the university Fab Lab as a ‘commons’ and applying Elinor Ostrom’s Institutional Analysis and Development (IAD) framework. We propose a new analytical framework for sustainable space sharing, reconstructed from Ostrom’s principles into three university policy domains: Resource Policy (Rp), Actor/User Policy (Ap), and Community/Governance Policy (C/Gp). To validate this framework, we conduct a case study of the ‘Idea Factory’ at Seoul National University, analyzing its operational policies in conjunction with global standards like the Fab Charter. The proposed framework provides practical guidance for establishing spatial policies and architectural plans that emphasize autonomy, adaptability, and polycentric governance. It offers a new paradigm for sustainability in university commons by integrating bottom-up community approaches with robust institutional design, providing a theoretical foundation for implementing effective sharing schemes in rapidly evolving educational environments. Full article
Show Figures

Figure 1

Back to TopTop