Numerical Transition from Diesel to Hydrogen in Compression Ignition Engines: Kinetics, Emissions, and Optimization with Exhaust Gas Recirculation
Abstract
1. Introduction
1.1. Literature Review
1.1.1. Foundational Hydrogen Engine Theory and Combustion Modeling
1.1.2. Chemical Kinetics Tools and Previous Cantera-Based Engine Modeling
1.1.3. Abnormal Combustion, Ignition Behavior, and Dual-Fuel Studies
1.1.4. Radical Additives to Initiate Combustion and Airbus Combustion Perspectives for Hydrogen Engines
1.1.5. Spark-Ignition Hydrogen Engines and Compression Ratio Sensitivity
1.1.6. Compression Ignition Hydrogen Studies: Autoignition, Preheating, and Ignition Limits
1.1.7. Pilot Diesel Ignition and Inlet Temperature Aid for Combustion to Start Hydrogen Combustion
1.1.8. Dual-Fuel Hydrogen Strategies and EGR Interaction
1.1.9. Numerical and Experimental NOx Mitigation Techniques
1.1.10. EGR-Based Hydrogen Combustion Stabilization and NOx Control
1.1.11. Hydrogen in Transportation, Policy, and Global Technology Trends
1.1.12. Regulatory Standards for NOx and Emissions Compliance
1.1.13. Experimental NOx Control Utilizing EGR and Effect on Hydrogen Slip
1.1.14. Experimental Role of EGR to Stabilize Hydrogen Combustion and Eliminate Knock and Emissions
1.1.15. Modern Hydrogen–EGR Strategies for Emission and Efficiency Improvement
1.1.16. Recent Literature on Knock-In Hydrogen Engines
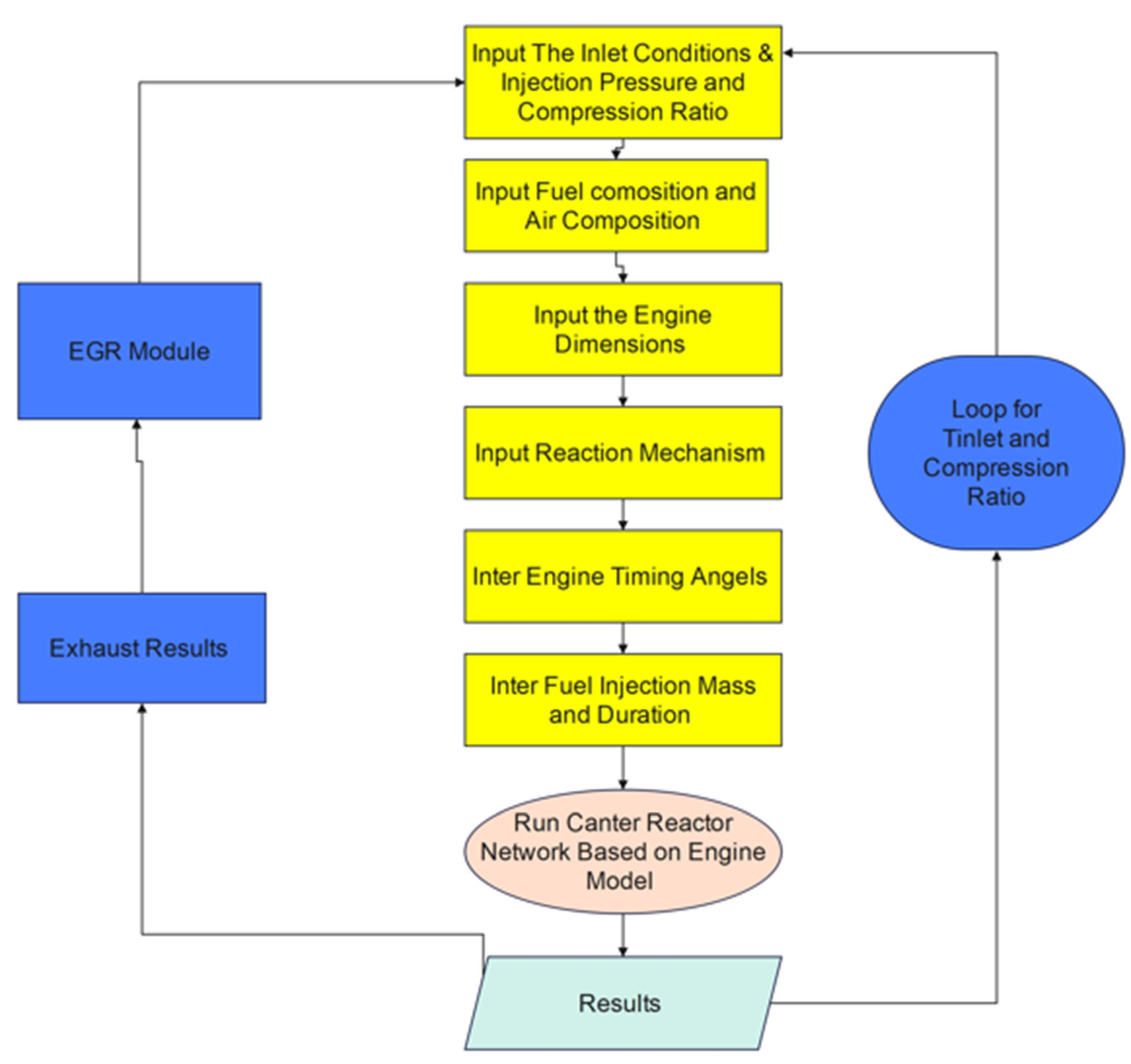
2. Method and Model
2.1. Effects of Compression Ratio and Inlet Temperature on the Performance and Emissions of Hydrogen Engines
2.2. EGR Modeling in a Hydrogen Engine
2.3. Model Equations and Cantera Coding
Governing Conservation Equations
- (1)
- Mass conservation equation:
- (2)
- Energy conservation equation:
- (3)
- Species conservation equation:
- is the total mass inside the cylinder;
- is time;
- and are the inlet and outlet mass flow rates;
- represents any mass exchange with the cylinder walls;
- is the in-cylinder gas temperature;
- is the mixture-specific heat;
- is the net heat transfer rate between the gas and the cylinder walls;
- is the specific enthalpy of species ;
- is the net rate of production or consumption of species due to chemical reactions and combustion;
- and are the specific enthalpies of the inlet and outlet streams;
- is the mass fraction of species in the cylinder;
- are the inlet and outlet mass fractions of species .
3. Results and Discussion
3.1. Comparison of Performance and Combustion Characteristics of Diesel and Hydrogen Engines
- Fuel mass requirement: Hydrogen achieves comparable peak power (~21 kW) with much less injected mass (6–28 × 10−6 kg) compared to dodecane (25–35 × 10−6 kg). This reflects hydrogen’s high specific energy per unit mass of oxidizer.
- Operational window: Hydrogen sustains stable combustion across a broader mass range. At the same time, dodecane is more prone to over- or under-fueling, whereas hydrogen can operate over a wide equivalence ratio range, potentially reducing NOx in fuel-lean mixtures.
- Intake conditions: Dodecane ignites reliably at a 300 K intake, while hydrogen requires preheating to ~400 K to ensure stable combustion. Once ignited, hydrogen’s broad flammability and rapid kinetics allow operation over richer conditions with efficiency advantages.

- Hydrogen: Efficiency remains above 50% across the entire fueling range, climbing steadily to a maximum of ~66% at the richest condition (≈2.8 × 10−5 kg injected). This demonstrates hydrogen’s capability to maintain high efficiency even at elevated equivalence ratios due to fast kinetics and the absence of carbon-based incomplete combustion losses.
- Dodecane: Efficiency peaks lean (~57% at 2.5 × 10−5 kg injected) but drops near stoichiometry, falling to ~52–55% as fueling increases. This reflects increasing CO and incomplete oxidation penalties at higher injection masses.
- Comparative insight: Hydrogen delivers a clear efficiency advantage (~9–10 percentage points higher) at rich fueling, while dodecane’s efficiency window is narrower and more sensitive to φ. Hydrogen’s broad stable range offers flexibility for lean- and rich-burn strategies, while dodecane requires careful fueling control to avoid efficiency loss.

- Hydrogen: Expansion power peaks at ~21 kW around ϕ ≈ 1.2 and remains relatively high across a broad operating window (ϕ = 0.45–2.1). This highlights hydrogen’s wide flammability limits and robust combustion stability at both lean and rich conditions.
- Dodecane: Power output peaks near 20 kW but within a much narrower range (ϕ = 0.67–0.94). Beyond this region, incomplete combustion and mixture inhomogeneity limit power rise, making the system more sensitive to small fueling changes.
- Comparative insight: While both fuels achieve similar peak power, hydrogen’s broader ϕ operability range allows greater flexibility in engine operation and better tolerance to load or mixture variations. In contrast, dodecane requires tight control near stoichiometric operation, where deviations rapidly reduce performance.
- Practical implication: Hydrogen enables both lean-burn efficiency strategies and rich-burn high-power modes, whereas dodecane is constrained to a narrow stoichiometric band.

- Hydrogen: Efficiency remains above 50% across the entire operating window (ϕ = 0.45–2.08) and increases significantly with richer mixtures, reaching ~66% at ϕ ≈ 2.0. This trend reflects hydrogen’s high reactivity, rapid combustion, and the absence of incomplete carbon oxidation losses.
- Dodecane: Efficiency stays within 52–57% but in a much narrower window (ϕ = 0.67–0.94). Outside this range, combustion is unstable or penalized by incomplete oxidation, limiting its operability.
- Comparative insight: Hydrogen provides a broader and more robust efficiency range, particularly under rich conditions, while dodecane is lean-favoring but tightly bound around stoichiometry.
- Practical implication: The wide ϕ operability of hydrogen makes it suitable for both high-efficiency lean-burn modes and high-power rich-burn modes. Dodecane, on the other hand, requires strict control near stoichiometry to maintain stable and efficient combustion.

3.2. The Effect of Compression Ratio and Inlet Temperature on Engine Performance
3.3. The Impact of Temperature, Compression Ratio, and Exhaust Gas Recirculation (EGR) on Engine Emissions and Performance
3.4. Optimum Operating Zone for Hydrogen-Fueled Compression Engines, Using EGR to Control Emissions
3.5. Knock Analysis
4. Validation
4.1. Model Validation and Literature Comparison
4.2. Validation Against International Standards
5. Novelty of the Present Work
6. Conclusions
Funding
Data Availability Statement
Conflicts of Interest
References
- Dimitriou, P. Hydrogen Compression Ignition Engines. In Green Energy and Technology; Springer: Cham, Switzerland, 2023. [Google Scholar] [CrossRef]
- Kirkpatrick, A.T. Internal Combustion Engines: Applied Thermosciences, 4th ed.; John Wiley & Sons: Hoboken, NJ, USA, 2020. [Google Scholar] [CrossRef]
- Goodwin, D.G.; Speth, R.L.; Moffat, H.K.; Weber, B.W. Cantera: An Object-Oriented Toolkit for Chemical Kinetics, Thermodynamics, and Transport Processes, Version 3.0.0; Cantera: London, UK, 2023; Available online: https://www.cantera.org (accessed on 20 December 2025).
- Tingas, E.-A. Hydrogen for Future Thermal Engines; Springer: Cham, Switzerland, 2023. [Google Scholar] [CrossRef]
- Tingas, E.-A.; Taylor, A.M.K.P. Hydrogen: Where It Can Be Used, How Much Is Needed, What It May Cost. In Green Energy and Technology; Springer: Cham, Switzerland, 2023. [Google Scholar] [CrossRef]
- Abbass, A. Hydrogen as a Clean Fuel: Review of Production, Storage, Fuel Cells, and Engine Technologies. Int. J. Progress. Res. Eng. Manag. Sci. 2024, 4, 1486–1493. [Google Scholar] [CrossRef]
- Abbass, A. Computational Modelling of n-Dodecane Combustion Kinetics Using Cantera: Mechanism Selection, Ignition Simulation, and Reaction Pathway Analysis. Int. J. Res. Publ. Rev. 2025, 4, 1316–1326. Available online: https://www.ijprems.com/uploadedfiles/paper//issue_10_october_2025/44401/final/fin_ijprems1761833144.pdf (accessed on 20 December 2025).
- Babayev, R. CFD Simulation of a Compression-Ignition Hydrogen Engine. Fuel 2021, 307, 121909. [Google Scholar] [CrossRef]
- Vellaiyan, S. Comparative Study of Ammonia Borane, Ammonium Hydroxide, and Gaseous Hydrogen as Hydrogen Energy Carriers for Diesel Fuel Supplementation. Int. J. Hydrogon Energy 2025, 175, 151550. [Google Scholar] [CrossRef]
- Zhou, F.; Li, C.; Wang, Y.; Sun, J.; Zhang, H. Abnormal Combustion and NOx Emissions Control Strategies of Hydrogen Internal Combustion Engine. Renew. Sustain. Energy Rev. 2025, 219, 115847. [Google Scholar] [CrossRef]
- Tutak, W.; Jamrozik, A.; Grab-Rogaliński, K. Effect of Natural Gas Enrichment with Hydrogen on Combustion Process and Emission Characteristic of a Dual-Fuel Diesel Engine. Int. J. Hydrogon Energy 2020, 45, 8833–8847. [Google Scholar] [CrossRef]
- Akar, M.A.; Yılmaz, E.; Yılmaz, A.C.; Cevik, I. Hydrogen Enriched Waste Oil Biodiesel Usage in Compression Ignition Engine. Int. J. Hydrogon Energy 2018, 43, 18086–18097. [Google Scholar] [CrossRef]
- Dimitrova, I.D.; Megaritis, T.; Ganippa, L.C.; Tingas, E.-A. Computational analysis of an HCCI engine fuelled with hydrogen/hydrogen peroxide blends. Int. J. Hydrogon Energy 2022, 47, 10083–10096. [Google Scholar] [CrossRef]
- Airbus. Hydrogen Combustion, Explained. Airbus Newsroom. 26 November 2020. Available online: https://www.airbus.com/en/newsroom/stories/2020-11-hydrogen-combustion-explained (accessed on 20 December 2025).
- Lou, D.; Liu, Y.; Zhang, Y. Influence of Compression Ratio on Combustion and Emission Characteristics of Hydrogen Internal Combustion Engines Under Different Excess Air Coefficients. Energies 2025, 18, 1656. [Google Scholar] [CrossRef]
- Sharma, P.; Dhar, A. Compression Ratio Influence on Combustion and Emissions Characteristic of Hydrogen–Diesel Dual-Fuel CI Engine: Numerical Study. Fuel 2018, 222, 217–229. [Google Scholar] [CrossRef]
- Li, C.; Wang, Y.; Jia, B.; Zhang, Z.; Roskilly, A.P. Numerical Investigation on NOx Emission of a Hydrogen-Fuelled Dual-Cylinder Free-Piston Engine. Appl. Sci. 2023, 13, 1410. [Google Scholar] [CrossRef]
- Homan, H.S.; Reynolds, R.K.; De Boer, P.C.T.; McLean, W.J. Hydrogen-Fuelled Diesel Engine without Timed Ignition. Int. J. Hydrogon Energy 1979, 4, 297–307. [Google Scholar] [CrossRef]
- Lee, K.J.; Kim, Y.R.; Byun, C.H.; Lee, J.T. Feasibility of Compression Ignition for Hydrogen-Fuelled Engine with Neat Hydrogen–Air Pre-Mixture by Using High Compression. Int. J. Hydrogon Energy 2013, 38, 906–913. [Google Scholar] [CrossRef]
- Rosati, M.F.; Aleiferis, P.G. Hydrogen SI and HCCI Combustion in a Direct-Injection Optical Engine. SAE Int. J. Engines 2009, 2, 1710–1736. [Google Scholar] [CrossRef]
- Ikegami, M.; Miwa, K.; Shioji, M. A Study of Hydrogen Fuelled Compression Ignition Engines. Int. J. Hydrogon Energy 1982, 7, 383–392. [Google Scholar] [CrossRef]
- Domínguez, V.M.; Hernández, J.J.; Ramos, Á.; Reyes, M.; Rodríguez-Fernández, J. Hydrogen or Hydrogen-Derived Methanol for Dual-Fuel Compression-Ignition Combustion: An Engine Perspective. Fuel 2023, 333, 126301. [Google Scholar] [CrossRef]
- Tsujimura, T.; Suzuki, Y. The Utilization of Hydrogen in Hydrogen/Diesel Dual-Fuel Engine. Int. J. Hydrogon Energy 2017, 42, 14019–14029. [Google Scholar] [CrossRef]
- Dam, Q.T.; Haidar, F.; Mama, N.; Chennapalli, S.J. Modeling and Simulation of an Internal Combustion Engine Using Hydrogen: A MATLAB Implementation Approach. Eng. Perspect. 2024, 4, 108–118. [Google Scholar] [CrossRef]
- Chintala, V.; Subramanian, K.A. Hydrogen Energy Share Improvement along with NOx Emission Reduction in a Hydrogen Dual-Fuel Compression Ignition Engine Using Water Injection. Energy Convers. Manag. 2014, 83, 249–259. [Google Scholar] [CrossRef]
- Kikuchi, K.; Hori, T.; Akamatsu, F. Fundamental Study on Hydrogen Low-NOx Combustion Using Exhaust Gas Self-Recirculation. Processes 2022, 10, 130. [Google Scholar] [CrossRef]
- Wang, S.; Li, Y.; Lv, J.; Liu, Z.; Gao, S.; Zhao, Z. Evaluation of Hydrogen Addition on Combustion and Emission Characteristics of Dual-Fuel Diesel Engines with Different Compression Ratios. Processes 2023, 11, 2675. [Google Scholar] [CrossRef]
- Hwang, J.; Maharjan, K.; Cho, H. A Review of Hydrogen Utilization in Power Generation and Transportation Sectors: Achievements and Future Challenges. Int. J. Hydrogon Energy 2023, 48, 28629–28648. [Google Scholar] [CrossRef]
- Wróbel, K.; Wróbel, J.; Tokarz, W.; Lach, J.; Podsadni, K.; Czerwiński, A. Hydrogen Internal Combustion Engine Vehicles: A Review. Energies 2022, 15, 8937. [Google Scholar] [CrossRef]
- U.S. Environmental Protection Agency (EPA). 40 CFR Part 60, Subpart JJJJ—Standards of Performance for Stationary Spark Ignition Internal Combustion Engines. U.S. Environmental Protection Agency (EPA): Washington, DC, USA, 2023. Available online: https://www.ecfr.gov/current/title-40/chapter-I/subchapter-C/part-60/subpart-JJJJ (accessed on 20 December 2025).
- European Commission. Regulation (EC) No 715/2007 of the European Parliament and of the Council of 20 June 2007 on Type Approval of Motor Vehicles with Respect to Emissions from Light Passenger and Commercial Vehicles (Euro 5 and Euro 6) and on Access to Vehicle Repair and Maintenance Information (Text with EEA Relevance). Official Journal of the European Union, L171/1. 29 June 2007. Available online: https://eur-lex.europa.eu/legal-content/EN/TXT/?uri=CELEX:32007R0715 (accessed on 20 December 2025).
- U.S. Environmental Protection Agency (EPA). Emission Standards Reference Guide: EPA Emission Standards for Nonroad Engines and Vehicles (Tier 1–4); U.S. Environmental Protection Agency (EPA)): Washington, DC, USA, 2023. Available online: https://www.epa.gov/emission-standards-reference-guide/epa-emission-standards-nonroad-engines-and-vehicles (accessed on 20 December 2025).
- Lu, Y.; Que, J.; Xia, Y.; Li, X.; Jiang, Q.; Feng, L. A comparative study of the effects of EGR on combustion and emission characteristics of port fuel injection and late direct injection in hydrogen internal combustion engine. Appl. Energy 2024, 375, 123830. [Google Scholar] [CrossRef]
- Yao, H.; Sun, B.; Tian, H.; Luo, Q.; Tang, H. A Study of Hydrogen Internal Combustion Engine EGR System; SAE Technical Paper 2014-01-1071, Mar; SAE International: Warrendale, PA, USA, 2014. [Google Scholar] [CrossRef]
- Guo, H.; Zhou, S.; Zou, J.; Shreka, M. A numerical investigation on De-NOx technology and abnormal combustion control for a hydrogen engine with EGR system. Processes 2020, 8, 1178. [Google Scholar] [CrossRef]
- Zhang, Z.; Liu, H.; Li, Y.; Ye, Y.; Tian, J.; Li, J.; Xu, Y.; Lv, J. Research and optimization of hydrogen addition and EGR on the combustion, performance, and emission of the biodiesel–hydrogen dual-fuel engine with different loads based on the RSM. Heliyon 2024, 10, e23389. [Google Scholar] [CrossRef]
- Sharma, G.; Kaushal, R. Performance and emission analysis of hydrogen-fuelled compression ignition engine with EGR: A prospective approach towards clean mobility. Int. J. Engine Res. 2024, 45, 2329715. [Google Scholar] [CrossRef]
- Kim, Y.; Ha, J.; Lee, J. Effects of exhaust gas recirculation on nitrogen oxides, brake torque and efficiency in a hydrogen direct injection engine. Int. J. Engine Res. 2024, 25, 1124–1135. [Google Scholar] [CrossRef]
- Novella, R.; Gomez-Soriano, J.; González-Domínguez, D.; Olaciregui, O. Optimizing hydrogen spark-ignition engine performance and pollutants by combining VVT and EGR strategies through numerical simulation. Appl. Energy 2024, 376, 124307. [Google Scholar] [CrossRef]
- Szwaja, S.; Piotrowski, A.; Szwaja, M.; Musiał, D. Thermodynamic analysis of the combustion process in hydrogen-fueled engines with EGR. Energies 2024, 17, 2833. [Google Scholar] [CrossRef]
- Maghbouli, A.; Yang, W.; An, H.; Shafee, S.; Li, J.; Mohammadi, S. Modeling knocking combustion in hydrogen assisted compression ignition diesel engines. Energy 2014, 76, 768–779. [Google Scholar] [CrossRef]
- Wang, K.; Zhang, Z.; Sun, B.; Zhang, S.; Lai, F.; Ma, N.; Ju, X.; Luo, Q.; Bao, L. Experimental investigation of the working boundary limited by abnormal combustion and the combustion characteristics of a turbocharged direct-injection hydrogen engine. Energy Convers. Manag. 2024, 299, 117861. [Google Scholar] [CrossRef]
- Pielecha, I.; Szwajca, F.; Skobiej, K. Experimental Investigation on Knock Characteristics from Pre-Chamber Gas Engine Fueled by Hydrogen. Energies 2024, 17, 937. [Google Scholar] [CrossRef]
- Manzoor, M.U.; Yosri, M.; Talei, M.; Poursadegh, F.; Yang, Y.; Brear, M. Normal and knocking combustion of hydrogen: A numerical study. Fuel 2023, 344, 128093. [Google Scholar] [CrossRef]
- Szwaja, S. Knock and combustion rate interaction in a hydrogen fuelled combustion engine. J. KONES Powertrain Transp. 2011, 18, 541–548. Available online: http://kones.eu/ep/2011/vol18/no3/54.pdf (accessed on 20 December 2025).
- Khoa, N.X.; Hung, C.D.; Vinh, N.T.; Chuc, L.H.; Quyet, T.D.; Nghia, N.T. Investigate the frequency and intensity of knock zone in hydrogen engine under different operating conditions through experimentation and machine learning method. Int. J. Hydrogen Energy 2025, 123, 173–183. [Google Scholar] [CrossRef]
- Southwest Research Institute. SwRI Tackles Pre-Ignition Challenges in Hydrogen-Fueled Engines. Available online: https://www.swri.org/newsroom/press-releases/swri-tackles-pre-ignition-challenges-hydrogen-fueled-engines (accessed on 26 November 2025).
- Cantera. Internal-Combustion Engine Example (Python). Available online: https://cantera.org/stable/examples/python/reactors/ic_engine.html (accessed on 20 December 2025).
- Cantera. ReactorNet Class Description (Zero-Dimensional Reactors). Available online: https://cantera.org/stable/python/zerodim.html#cantera.ReactorNet (accessed on 20 December 2025).
- Cantera. Python Examples Index. Available online: https://cantera.org/stable/examples/python/index.html (accessed on 20 December 2025).








| Spark-Ignition (SI) Hydrogen Engines | Ignition by spark (SI) engines that run on hydrogen spark plugs, a low to medium compression ratio, direct injection, and lean mixtures. Use lean burn and sometimes EGR to get stable combustion, no backfires, and less NOx. Good control. |
| Dual-Fuel Diesel–Hydrogen Engines | Diesel–hydrogen engines with two-fuel diesel is the fuel that starts the engine, and hydrogen is added to make it work better and cut down on CO2, CO, and soot. Numerous studies examine various hydrogen proportions and compression ratios. NOx usually goes up on its own, so EGR or water injection is used to lower it while keeping good efficiency. |
| Assisted CI (Using Oxidizers/Glow Plugs/Carriers) | Assisted CI (using oxidizers, glow plugs). Additives like H2O2, glow plugs, help hydrogen autoignition. These help start burning at moderate compression or with mixtures that are less dense. Efforts are focused on getting reliable ignition and smoother combustion while keeping NOx levels low by carefully preparing the mixture and controlling the temperature. |
| Pure Hydrogen CI with High CR and Tin | High CR and Tin Pure Hydrogen CI ignites hydrogen without diesel or spark by using only a high compression ratio and/or a high intake temperature. Research indicates autoignition occurs at elevated compression ratios and/or heated intake air. The problem is that NOx forms too quickly, and there is a chance of knock, so we need to come up with ways to control it. |
| EGR and Dilution-Based NOx Control (Across All Modes) | Across all modes, EGR and dilution-based NOx control lower the peak temperature and slow down reactions. They use exhaust gas recirculation, lean burn, cooled EGR, and mixture stratification. A lot of studies show that moderate EGR can cut NOx levels by a lot (often more than 50%) without losing too much power. Others also point out that hydrogen slip goes up when EGR is high, which shows how important it is to have balanced settings. |
| Parameter | Diesel Engine (n-Dodecane) | Hydrogen Engine | |
|---|---|---|---|
| Reaction Mechanism | ndodecane_Reitz.yaml | gri30.yaml | |
| Fuel Composition | C12H26:1 (n-dodecane) | H2:1 (hydrogen) | |
| Inlet Temperature (K) | 300 | 400 | |
| Compression Ratio (ε) | 20 | 20 | |
| Engine Speed (rpm) | 3000 | 3000 | |
| Displaced Volume (m3) | 5.00 × 10−4 | 5.00 × 10−4 | |
| Piston Diameter (m) | 0.083 | 0.083 | |
| Expansion Power (kW) | 18.5 | 19.5 | |
| Heat Release Rate (kW) | 33.6 | 37.2 | |
| Efficiency (%) | 55.2 | 52.3 | |
| CO Emission (ppm) | 8.9 | 0 | |
| Inlet Valve Angle (deg) | −18 (open) to 198 (close) | −18 (open) to 198 (close) | |
| Outlet Valve Angle (deg) | 522 (open) to 18 (close) | 522 (open) to 18 (close) | |
| Injector Angle (deg) | 350 (open) to 365 (close) | 350 (open) to 365 (close) | |
| Valve | Crank angle (deg, 0 = intake TDC) | Relative crank angle (with definition) | Stroke region |
| Inlet valve opens | −18° | 18° BTDC—Before Top Dead Center of intake TDC | Start intake |
| Inlet valve closes | 198° | 18° ABDC—After Bottom Dead Center of intake BDC (at 180°) | End of intake stroke |
| Injection start | 350° | 10° BTDC—Before Top Dead Center of firing/compression TDC (at 360°) | End of compression |
| Injection end | 365° | 5° ATDC—After Top Dead Center of firing/compression TDC (at 360°) | Early power stroke |
| Exhaust valve opens | 522° | 18° BBDC—Before Bottom Dead Center of power-stroke BDC (at 540°) | Start of exhaust blowdown |
| Exhaust valve closes | 18° | 18° ATDC—After Top Dead Center of exhaust TDC (0°/720° between cycles) | End of exhaust stroke |
| Aspect | Hydrogen (GRI-Mech 3.0) | Dodecane (Reitz Mechanism) | Explanation and Main Factors |
|---|---|---|---|
| Reaction mechanism | Uses GRI-Mech 3.0, widely validated for hydrogen and natural gas. | Uses Reitz mechanism, validated for heavy hydrocarbons like dodecane. | Mechanism defines how the fuel burns, including ignition delay, flame propagation, and pollutant formation. |
| Reactor type | Treated as a well-stirred cylinder with variable volume. | Same approach. | Assumes gas inside is uniform in temperature, pressure, and composition. |
| Geometry and piston motion | Volume changes based on compression ratio and piston speed profile. | Same. | The piston movement compresses and expands the charge, driving the cycle. |
| Cycle events | Intake, injection, combustion, and exhaust triggered by crank angle timing. | Same. | Valves and injector open and close at specific crank angles. |
| Fuel injection | Hydrogen injected as gas; injector delivers the required mass during the open period. | Dodecane injected as gaseous equivalent in this model. | Ensures correct fuel mass each cycle; in reality, dodecane would involve spray and evaporation. |
| Inlet and outlet valves | Connect the cylinder to inlet and exhaust reservoirs. | Same. | Flow depends on valve opening and pressure difference. |
| Piston model | Moving wall imposes cylinder volume change. | Same. | Converts thermodynamic pressure into piston work. |
| Chemistry solver | Uses a stiff numerical solver to handle fast hydrogen reactions. | Same solver applied to dodecane chemistry. | Ensures stability during rapid ignition and combustion. |
| Numerical stability | Controlled with tight tolerances and a temperature rise limit per step. | Same approach. | Prevents the solver from diverging during heat release. |
| Cycle tracking | Eight engine revolutions simulated with resolution of one degree crank angle. | Same. | Captures full intake–compression–combustion–expansion–exhaust sequence. |
| Heat release | Calculated from hydrogen reaction rates inside the cylinder. | From dodecane reactions. | Represents the chemical energy released from fuel. |
| Work and power | Expansion work integrated over the piston cycle; average power derived. | Same method. | Converts cylinder pressure and piston movement into mechanical output. |
| Efficiency | Ratio of useful expansion work to total heat released. | Same. | Provides a cycle efficiency estimate (idealized, no friction or heat losses). |
| Emissions | Mainly water and nitrogen oxides; carbon monoxide is negligible. | Carbon monoxide and soot are significant, plus nitrogen oxides. | Hydrogen burns clean but can form high NOx at high temperatures; dodecane produces carbon emissions and particulates. |
| Equivalence ratio (mixture richness) | Calculated based on hydrogen injected compared to oxygen or air available at intake closing. | Calculated based on dodecane injected compared to oxygen or air available at intake closing. | Expresses whether the mixture is lean, stoichiometric, or rich. |
| Combustion kinetics main dependencies | Strongly dependent on temperature, pressure, mixture richness, and exhaust gas recirculation. | Same dependencies, with additional influence from evaporation and mixing of liquid fuel. | These factors control ignition timing, flame development, and pollutant levels. |
| Case | Tin (K) | CR | EGR (%) | Power (kW) | η (%) | NOx Out (ppm) | H2 Out (mf) | Rationale |
|---|---|---|---|---|---|---|---|---|
| 1 | 400 | 28 | 5 | 20.04 | 55.7 | 48 | 0.07 | Highest power with minimal hydrogen slip; moderate NOx reduction. |
| 2 | 400 | 28 | 10 | 18.11 | 57.24 | 10 | 0.11 | Balanced compromise: large NOx reduction with acceptable power penalty. |
| 3 | 400 | 28 | 15 | 16.13 | 58.95 | 2 | 0.15 | Ultra-low NOx regime; significant power penalty and higher hydrogen slip. |
| 4 | 450 | 28 | 5 | 18.64 | 57.25 | 21 | 0.1 | High efficiency with moderate NOx control; power slightly lower than Case 1. |
| 5 | 450 | 28 | 10 | 16.82 | 58.2 | 4 | 0.14 | Strong NOx reduction with reasonable efficiency; reduced power. |
| 6 | 400 | 24 | 5 | 19.35 | 53.79 | 55 | 0.07 | Power-oriented option under moderate compression ratio constraints. |
| 7 | 400 | 24 | 10 | 17.41 | 55.94 | 12 | 0.11 | Balanced choice for CR = 24 with significant NOx reduction. |
| Parameter | Study | Reported Range or Value | Present Study Range | Agreement |
|---|---|---|---|---|
| Compression Ratio (CR) | Lee et al. (2013) [19] | 26–32 | 24–28 | Almost identical, with our model more conservative for knocking |
| Homan et al. (1979) [18] | 29 | 24–28 | Near match | |
| Ikegami et al. (1982) [21] | 28–30 | 24–28 | Near match | |
| Efficiency (η) | Lee et al. (2013) [19] | ~50% | 53–55% | Close match |
| Sharma & Kaushal (2024) [37] | ~50% | 53–55% | Close match | |
| NOx (ppm or reduction) | Domínguez et al. (2023) [22] | 60–80% lower at 20–25% EGR | 50–60% lower at 5–15% EGR | Same reduction trend |
| Kikuchi et al. (2022) [26] | 51% lower | 50–60% lower | Exact match | |
| Sharma & Kaushal (2024) [37] | 49% lower (cold EGR) | 50–60% lower | Exact match |
Disclaimer/Publisher’s Note: The statements, opinions and data contained in all publications are solely those of the individual author(s) and contributor(s) and not of MDPI and/or the editor(s). MDPI and/or the editor(s) disclaim responsibility for any injury to people or property resulting from any ideas, methods, instructions or products referred to in the content. |
© 2026 by the author. Licensee MDPI, Basel, Switzerland. This article is an open access article distributed under the terms and conditions of the Creative Commons Attribution (CC BY) license.
Share and Cite
Abbass, A. Numerical Transition from Diesel to Hydrogen in Compression Ignition Engines: Kinetics, Emissions, and Optimization with Exhaust Gas Recirculation. Fuels 2026, 7, 9. https://doi.org/10.3390/fuels7010009
Abbass A. Numerical Transition from Diesel to Hydrogen in Compression Ignition Engines: Kinetics, Emissions, and Optimization with Exhaust Gas Recirculation. Fuels. 2026; 7(1):9. https://doi.org/10.3390/fuels7010009
Chicago/Turabian StyleAbbass, Amr. 2026. "Numerical Transition from Diesel to Hydrogen in Compression Ignition Engines: Kinetics, Emissions, and Optimization with Exhaust Gas Recirculation" Fuels 7, no. 1: 9. https://doi.org/10.3390/fuels7010009
APA StyleAbbass, A. (2026). Numerical Transition from Diesel to Hydrogen in Compression Ignition Engines: Kinetics, Emissions, and Optimization with Exhaust Gas Recirculation. Fuels, 7(1), 9. https://doi.org/10.3390/fuels7010009

