Sign in to use this feature.

Years

Between: -

Subjects

remove_circle_outline
remove_circle_outline
remove_circle_outline
remove_circle_outline
remove_circle_outline
remove_circle_outline
remove_circle_outline
remove_circle_outline
remove_circle_outline

Journals

remove_circle_outline
remove_circle_outline
remove_circle_outline
remove_circle_outline
remove_circle_outline
remove_circle_outline
remove_circle_outline

Article Types

Countries / Regions

remove_circle_outline
remove_circle_outline
remove_circle_outline
remove_circle_outline

Search Results (831)

Search Parameters:
Keywords = cell cytocompatibility

Order results
Result details
Results per page
Select all
Export citation of selected articles as:
19 pages, 4496 KB  
Article
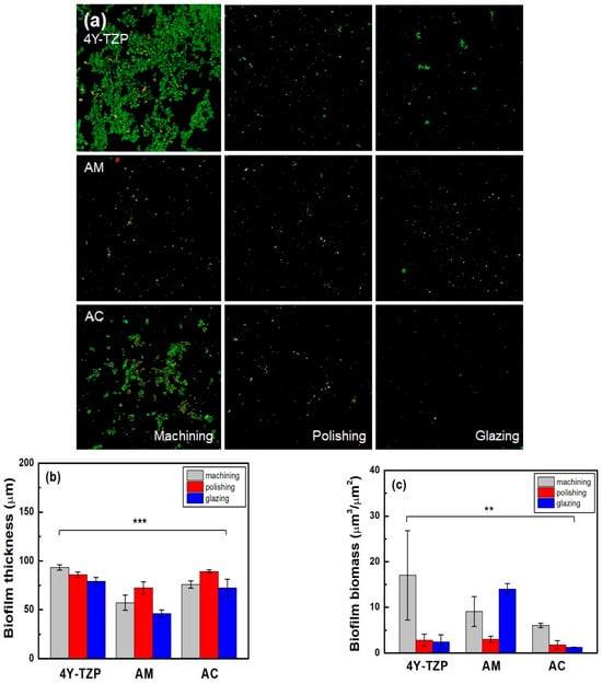
Influence of Machining, Polishing, and Glazing on Surface Properties and Biological Performance of Zirconia and Lithium Disilicate Dental Ceramics
by Youngchae Cho, Min-Gu Cho, Jeong-Hyun Ryu, Ji-Yeong Kim, Sung-Hwan Choi, Hyungjoon Shim, Min-Ho Hong and Deuk Yong Lee
J. Funct. Biomater. 2025, 16(11), 400; https://doi.org/10.3390/jfb16110400 (registering DOI) - 27 Oct 2025
Abstract
Surface treatments play a crucial role in modifying the surface properties and biological performance of dental ceramics. This study investigated the effects of surface conditions on the wettability, cytocompatibility, and bacterial resistance of 4 mol% Y2O3-stabilized tetragonal zirconia polycrystal [...] Read more.
Surface treatments play a crucial role in modifying the surface properties and biological performance of dental ceramics. This study investigated the effects of surface conditions on the wettability, cytocompatibility, and bacterial resistance of 4 mol% Y2O3-stabilized tetragonal zirconia polycrystal (4Y–TZP) and two lithium disilicate (Li2Si2O5) glass ceramics (Amber® Mill (AM) and Amber® Mill Abut-Crown (AC)). Human gingival fibroblast (HGF-1) responses and biofilm formation on the machined, polished, and glazed samples were evaluated. The polished 4Y–TZP sample exhibited the highest water contact angle (WCA; 71.3°), while that of the AC samples decreased as the sample was machined (58.4°), polished (46.8°), and glazed (14.0°). The wettability, cytocompatibility, and bacterial resistance of the dental ceramics were significantly influenced by material type and surface condition. Among the surface-treated samples, the glazed specimens exhibited the lowest WCA and bulk density; thus, wettability is an important factor for cell proliferation and bacterial resistance. Among all samples, HGF-1 cells adhered well to the glazed ceramics and significantly proliferated over time. Particularly, the 4Y–TZP and AC glazed samples exhibited the lowest biomass and strong resistance to biofilm formation and bacterial adhesion. Thus, the glaze dramatically affected HGF-1 cell growth and antibiofilm formation. Full article
(This article belongs to the Special Issue Recent Advancements in Dental Restorative Materials)
Show Figures

Figure 1

19 pages, 2412 KB  
Article
Cytocompatible FRET Assembly of CdTe@GSH Quantum Dots and Au@BSA Nanoclusters: A Novel Ratiometric Strategy for Dopamine Detection
by Arturo Iván Pavón-Hernández, Doris Ramírez-Herrera, Eustolia Rodríguez-Velázquez, Manuel Alatorre-Meda, Miguel Ramos-Heredia, Antonio Tirado-Guízar and Georgina Pina-Luis
Molecules 2025, 30(21), 4169; https://doi.org/10.3390/molecules30214169 - 23 Oct 2025
Viewed by 285
Abstract
This study presents a novel ratiometric fluorescent sensor based on Förster resonance energy transfer (FRET) between glutathione (GSH)-coated CdTe quantum dots (CdTe/GSH QDs) and bovine serum albumin (BSA)-coated Au nanoclusters (AuNCs/BSA) for dopamine (DA) detection. The nanoparticles were characterized using transmission electron microscopy [...] Read more.
This study presents a novel ratiometric fluorescent sensor based on Förster resonance energy transfer (FRET) between glutathione (GSH)-coated CdTe quantum dots (CdTe/GSH QDs) and bovine serum albumin (BSA)-coated Au nanoclusters (AuNCs/BSA) for dopamine (DA) detection. The nanoparticles were characterized using transmission electron microscopy (TEM), zeta potential measurements, Fourier transform infrared (FTIR) spectroscopy, UV-Vis absorption and fluorescence spectroscopy. Key FRET parameters, including energy transfer efficiency (E), donor–acceptor distance (r), Förster distance (R0), and the overlap integral (J), were determined. The interactions between the CdTe/GSH-AuNCs/BSA conjugate and DA were investigated, revealing a dual mechanism of QDs fluorescence quenching that involves both energy and electron transfer. The average lifetime values and spectral profiles of CdTe/GSH QDs, both in the absence and presence of DA, suggest a dynamic fluorescence quenching process. The variation in the ratiometric signal with increasing DA concentration demonstrated a linear response within the range of 0–250 µM, with a correlation coefficient of 0.9963 and a detection limit of 6.9 nM. This proposed nanosensor exhibited selectivity against potential interfering substances, including urea, glucose, BSA, GSH, citric acid, and metal ions such as Na+ and Ca2+. The conjugate also demonstrates excellent cytocompatibility and enhances cell proliferation in HeLa epithelial cells, making it suitable for biological applications. It was successfully employed for DA detection in urine samples, achieving recoveries ranging from 99.1% to 104.2%. The sensor is highly sensitive, selective, rapid, and cost-effective, representing a promising alternative for DA detection across various sample types. Full article
(This article belongs to the Special Issue Metallic Nanoclusters and Their Interaction with Light)
Show Figures

Graphical abstract

20 pages, 2052 KB  
Article
Inhibition of α-Glucosidase Activity and Islet Amyloid PolyPeptide Fibril Formation by Rubus ulmifolius Fruit Extract: A Potential Therapeutic Approach for Type 2 Diabetes Mellitus
by Sonia Floris, Barbara Noli, Cristina Cocco, Antonella Fais, Benedetta Era, Carlo Ignazio Giovanni Tuberoso, Valentina Masala, Franca Piras, Valeria Sogos, Amalia Di Petrillo, Antonio De Agostini, Francesca Pintus and Cinzia Sanna
Plants 2025, 14(21), 3247; https://doi.org/10.3390/plants14213247 - 23 Oct 2025
Viewed by 372
Abstract
This study examines the antidiabetic potential of Rubus ulmifolius, a shrub traditionally used for medicinal and nutritional purposes. The aim was to assess the fruit extract’s inhibitory effect on α-amylase and α-glucosidase, therapeutic targets in type 2 diabetes (T2D), given their role [...] Read more.
This study examines the antidiabetic potential of Rubus ulmifolius, a shrub traditionally used for medicinal and nutritional purposes. The aim was to assess the fruit extract’s inhibitory effect on α-amylase and α-glucosidase, therapeutic targets in type 2 diabetes (T2D), given their role in carbohydrate digestion. Considering the role of islet amyloid polypeptide (IAPP) aggregation in pancreatic β-cell dysfunction in T2D, the extract’s effect on inhibiting this process was also evaluated. Cytocompatibility and antioxidant effects were tested in Caco-2 cells, while caspase-1 activity was measured to evaluate anti-inflammatory potential. Phytochemical analysis of R. ulmifolius fruits revealed various phenolic compounds, with anthocyanin as the most abundant one. The cyanidin-3-O-glucoside accounted for 86% of all anthocyanins. Among flavonoids, the most represented ones were quercetin-HMG-glucoside and a kaempferol derivative, while ellagic acid glucuronide was the predominant ellagitannin. The extract showed significantly higher α-glucosidase inhibition with an IC50 value of 2.8 µg/mL, 32 times more effective than acarbose, and it markedly inhibited IAPP aggregation in a dose-dependent manner. It demonstrated antioxidant activity in cellular and acellular systems, without cytotoxicity. Caspase-1 activity was also reduced in intestinal cells. These findings support R. ulmifolius fruits as a promising functional food for managing T2D and preserving pancreatic function. Full article
Show Figures

Figure 1

26 pages, 4381 KB  
Article
Biocomposite-Based Biomimetic Plate for Alternative Fixation of Proximal Humerus Fractures
by Miguel Suffo, Irene Fernández-Illescas, Ana María Simonet, Celia Pérez-Muñoz and Pablo Andrés-Cano
Biomimetics 2025, 10(10), 688; https://doi.org/10.3390/biomimetics10100688 - 13 Oct 2025
Viewed by 529
Abstract
Proximal humerus fractures are frequent injuries that often require internal fixation. Conventional metallic plates, however, present significant drawbacks such as corrosion, secondary removal surgeries, and adverse reactions in patients with metal hypersensitivity. This study evaluates biocomposite plates fabricated from polylactic acid (PLA) and [...] Read more.
Proximal humerus fractures are frequent injuries that often require internal fixation. Conventional metallic plates, however, present significant drawbacks such as corrosion, secondary removal surgeries, and adverse reactions in patients with metal hypersensitivity. This study evaluates biocomposite plates fabricated from polylactic acid (PLA) and polyvinyl alcohol (PVA), reinforced with hydroxyapatite (HA) derived from sugar industry by-products (BCF) at 10% and 20% concentrations. These composites are compatible with both injection molding and 3D printing, enabling the design of patient-specific implants. Characterization by SEM, FTIR, XRD, and DSC confirmed that BCF incorporation enhances strength, stiffness, osteoconductivity, and biocompatibility. Mechanical testing showed that PVA/BCF exhibited greater tensile strength and stiffness, suggesting suitability for load-bearing applications, though their water solubility restricts use in humid environments and prevents filament-based 3D printing. PLA/BCF composites demonstrated better processability, favorable mechanical performance, and compatibility with both manufacturing routes. Finite element analysis highlighted the importance of plate–humerus contact in stress distribution and fixation stability. Compared with non-biodegradable thermoplastics such as PEI and PEEK, PLA/BCF and PVA/BCF offer the additional advantage of controlled biodegradation, reducing the need for secondary surgeries. Cell viability assays confirmed cytocompatibility, with optimal outcomes at 10% BCF in PVA and 20% in PLA. These results position PLA/BCF and PVA/BCF as sustainable, patient-tailored alternatives to metallic implants, combining adequate mechanical support with bone regeneration potential. Full article
(This article belongs to the Special Issue Biomimetic Materials for Bone Tissue Engineering)
Show Figures

Figure 1

15 pages, 8405 KB  
Article
Electrochemical Behavior and Cytocompatibility of Titanium Dental Implants Under Different Chemical Treatments
by Alexandra-Camelia Pogacian-Maier, Radu Septimiu Campian, Alexandru Mester, Marioara Moldovan, Ioan Petean, Emoke Pall, Simona Varvara, Andra Piciu and Dragos Ene
Biomedicines 2025, 13(10), 2457; https://doi.org/10.3390/biomedicines13102457 - 9 Oct 2025
Viewed by 284
Abstract
Background: This study aimed to evaluate the impact of different chemical treatments on titanium implant surfaces and their biological compatibility. Methods: Titanium dental implants were immersed in Ringer’s solution, hydrogen peroxide (3%), citric acid (40%), EDTA (40%), or a citric–phosphoric acid mixture. Electrochemical [...] Read more.
Background: This study aimed to evaluate the impact of different chemical treatments on titanium implant surfaces and their biological compatibility. Methods: Titanium dental implants were immersed in Ringer’s solution, hydrogen peroxide (3%), citric acid (40%), EDTA (40%), or a citric–phosphoric acid mixture. Electrochemical behavior was analyzed using open-circuit potential monitoring and electrochemical impedance spectroscopy over 168 h. Cytocompatibility was assessed by culturing human gingival mesenchymal stem cells (MSCs) directly on treated implants and in conditioned media, followed by viability evaluation through CCK-8 assays. Results: Citric acid and Ringer’s solution preserved passive film stability and supported high MSC viability (>75%) with minimal cytotoxic effects. Hydrogen peroxide and the citric–phosphoric acid mixture caused pronounced surface corrosion, decreased impedance stability, and significantly reduced cell viability (57–65%). EDTA-treated surfaces showed intermediate results, with moderate viability but impaired cell adhesion. Conclusion: The findings highlight the dual influence of chemical decontamination on implant stability and biological response. Citric acid and Ringer’s solution appear to be safer protocols for surface decontamination, whereas hydrogen peroxide and mixed acid treatments should be applied with caution due to their detrimental electrochemical and cytotoxic effects. Full article
(This article belongs to the Special Issue Feature Reviews in Biomaterials for Oral Diseases)
Show Figures

Figure 1

14 pages, 1566 KB  
Article
Development of Silica Nanoparticles Embedded Adipose Spheroid Platform for Probing Bacteriophage Sequestration and Its Implications for Phage Therapy
by Rafael Levandowski, Su Yati Htun and Laura Ha
Nanomaterials 2025, 15(19), 1537; https://doi.org/10.3390/nano15191537 - 9 Oct 2025
Viewed by 332
Abstract
We engineer an enhanced three-dimensional (3D) adipose model by integrating mesoporous silica (mSiO2) nanoparticles into human adipose-derived stem cell spheroids. The mSiO2 is highly cytocompatible, enables stable dispersion, and yields spheroids that preserve structural integrity and roundness for at least [...] Read more.
We engineer an enhanced three-dimensional (3D) adipose model by integrating mesoporous silica (mSiO2) nanoparticles into human adipose-derived stem cell spheroids. The mSiO2 is highly cytocompatible, enables stable dispersion, and yields spheroids that preserve structural integrity and roundness for at least 14 days, accompanied by higher metabolic activity and reduced hypoxic stress. Under adipogenic induction, the nanoparticles embedded spheroids exhibit deeper lipid accumulation and increased expression of PPARγ, adiponectin, and FABP4. As a proof of concept, we leveraged this 3D platform to examine phage uptake and tissue-level distribution in adipose spheroids in comparison with conventional 2D cultures. These experiments reveal that both the cellular differentiation state and the tissue architecture govern phage association and uptake. Together, our findings indicate that phages engage mammalian cells beyond their bacterial hosts, a consideration that should inform future phage therapy design with implications for innate immune responses and overall therapeutic efficacy. Full article
(This article belongs to the Special Issue Nanobiocomposite Materials: Synthesis, Properties and Applications)
Show Figures

Figure 1

33 pages, 2345 KB  
Article
Formulation and Testing of Alginate Microbeads Containing Salvia officinalis Extract and Prebiotics
by Krisztina Bodnár, Pálma Fehér, Zoltán Ujhelyi, Ádám Haimhoffer, Boglárka Papp, Dávid Sinka, Csongor Freytag, Eszter Fidrus, Krisztina Szarka, Gábor Kardos, Fruzsina Nacsa, Ildikó Bácskay and Liza Józsa
Pharmaceutics 2025, 17(10), 1308; https://doi.org/10.3390/pharmaceutics17101308 - 8 Oct 2025
Viewed by 500
Abstract
Background/Objectives: This study aimed to develop an advanced oral delivery platform for Salvia officinalis (S. officinalis) extract by co-encapsulating it with inulin and pectin in alginate-based microbeads, formulated via ionic gelation. Methods: The microbeads were comprehensively characterized, including the [...] Read more.
Background/Objectives: This study aimed to develop an advanced oral delivery platform for Salvia officinalis (S. officinalis) extract by co-encapsulating it with inulin and pectin in alginate-based microbeads, formulated via ionic gelation. Methods: The microbeads were comprehensively characterized, including the assessment of morphology, particle size, encapsulation efficiency, swelling behavior, in vitro dissolution, and enzymatic stability, and Caco-2 cell-based assays for cytocompatibility, permeability, and transepithelial electrical resistance. Antioxidant capacity and anti-inflammatory effects were also evaluated. Results: The resulting microbeads (~275 µm) achieved > 90% encapsulation efficiency and exhibited pronounced swelling (~90%). The release of S. officinalis constituents displayed pH sensitivity, with sustained release in simulated intestinal fluid, alongside significant enhancement of enzymatic stability. Encapsulation led to markedly improved permeability of bioactive compounds across Caco-2 monolayers, attributable to reversible modulation of tight junctions. Encapsulated extract retained potent antioxidant activity and significantly reduced pro-inflammatory cytokines. The formulation, across various concentrations, further promoted the growth and viability of Lactobacillus strains. Conclusions: Collectively, these findings demonstrate that alginate–inulin–pectin microbeads provide a multifunctional system for stabilizing S. officinalis extract, enabling controlled release, enhanced intestinal absorption, and maintained bioefficacy. Importantly, the formulation also promoted Lactobacillus viability, indicating a prebiotic effect and offering considerable potential for improved oral therapeutic applications. Full article
(This article belongs to the Special Issue Natural Bioactive Compounds in Micro- and Nanocarriers)
Show Figures

Figure 1

16 pages, 3298 KB  
Article
A Comparative Study of Stainless Steel and PEEK TiO2 Composite: Effects on Cell Behavior and Bacterial Adhesion in Pediatric Crowns
by Helena Pereira, Flávio Rodrigues, Ana Arieira, Filipe Silva and João Pinto
Appl. Sci. 2025, 15(19), 10809; https://doi.org/10.3390/app151910809 - 8 Oct 2025
Cited by 1 | Viewed by 350
Abstract
Dental materials are well-established, with stainless steel 316L (SS) still being a common choice for components such as pediatric crowns and abutments. However, SS has some drawbacks, particularly in terms of mechanical properties and, more importantly, aesthetics, due to its metallic gray color. [...] Read more.
Dental materials are well-established, with stainless steel 316L (SS) still being a common choice for components such as pediatric crowns and abutments. However, SS has some drawbacks, particularly in terms of mechanical properties and, more importantly, aesthetics, due to its metallic gray color. In this sense, PEEK (polyetheretherketone) has emerged as a promising material for dental applications, combining good mechanical properties with improved aesthetic features. This study compared the cytocompatibility of PEEK TiO2 composite and SS using human fetal osteoblasts (hFOB) and human gingival fibroblasts (HGF). Cytocompatibility was evaluated over 1–7 days through metabolic activity and alkaline phosphatase (ALP) assays. Additionally, bacterial adhesion was assessed using Staphylococcus aureus and Pseudomonas aeruginosa in both monoculture and co-culture. The results showed that both materials were non-cytotoxic and supported cell growth. Notably, after 7 days of culture, PEEK TiO2 surfaces promoted approximately 7% higher ALP activity than stainless steel, demonstrating a significantly enhanced osteogenic response (p < 0.01). Moreover, at day 7, PEEK TiO2 promoted ~25% higher metabolic activity in HGF cells compared to SS. Regarding the bacterial adhesion, it was consistently low in PEEK TiO2 for both S. aureus and P. aeruginosa, with a marked reduction (~50%) observed for P. aeruginosa under co-culture conditions. PEEK TiO2 demonstrated enhanced biological performance and lower bacterial adhesion compared with SS, highlighting its potential as a biocompatible and aesthetically promising option for dental applications, including pediatric crowns. Full article
(This article belongs to the Special Issue Advanced Dental Materials and Its Applications)
Show Figures

Figure 1

22 pages, 3956 KB  
Article
Aptamer-Modified Magnetic Nanoparticles as Targeted Drug Delivery Systems for Hepatocellular Carcinoma
by Alexandra Pusta, Mihaela Tertis, Bianca Ciocan, Rodica Turcu, Izabell Crăciunescu, Victor C. Diculescu, George E. Stan, Stefan Bulat, Alina Porfire, Andreea-Elena Petru, Ionel Fizeșan, Simona Mirel and Cecilia Cristea
Pharmaceutics 2025, 17(10), 1292; https://doi.org/10.3390/pharmaceutics17101292 - 2 Oct 2025
Viewed by 586
Abstract
Background: Hepatocellular carcinoma is associated with high mortality and increasing incidence. Sorafenib, a cornerstone of therapy for advanced hepatocellular carcinoma, presents certain disadvantages, including low bioavailability and poor water solubility. This work describes a new strategy for sorafenib-targeted delivery aimed at improving [...] Read more.
Background: Hepatocellular carcinoma is associated with high mortality and increasing incidence. Sorafenib, a cornerstone of therapy for advanced hepatocellular carcinoma, presents certain disadvantages, including low bioavailability and poor water solubility. This work describes a new strategy for sorafenib-targeted delivery aimed at improving treatment efficiency and reducing side effects. Methods: Magnetic nanoparticles coated with azelaic acid were modified with aptamer molecules that specifically recognize human liver cancer cell line HepG2, ensuring specificity for the tumor tissue. The nanoparticles were further loaded with sorafenib. The obtained drug delivery system was extensively characterized using UV-Vis spectrophotometry, transmission electron microscopy, X-ray diffraction, Fourier-transform infrared spectroscopy, X-ray photoelectron spectroscopy, and electrochemical impedance spectroscopy. Results: The drug delivery system demonstrated a higher release of sorafenib at acidic pH compared to pH 7.4. The cell internalization of the bare and aptamer-modified magnetic nanoparticles was assessed in HepG2 and human normal foreskin fibroblasts BJ cell lines, demonstrating that the aptamer significantly enhances internalization in tumor cells, while having no impact on healthy cells. Conclusions: The sorafenib-modified nanoparticles exhibited excellent cytocompatibility with BJ cells across all tested concentrations, while showing cytotoxicity towards HepG2 cells at higher concentrations, confirming the selectivity of the system. Full article
Show Figures

Graphical abstract

12 pages, 1339 KB  
Article
Antifungal and Cytocompatible Properties of Juglans regia Extract for Dental Applications: A Novel Approach Against Oral Candida Infections
by Diego Garcia Miranda, Lucas de Paula Ramos, Flavia Villaça Morais, Letícia Silva Nascimento, Isadora Abdalla Ferreira, Bruno Martini Guimarães, Fernanda Malagutti Tomé, Flavia Pires Rodrigues and Florence Carrouel
Appl. Sci. 2025, 15(19), 10531; https://doi.org/10.3390/app151910531 - 29 Sep 2025
Viewed by 370
Abstract
Oral Candida infections result from the overgrowth of this opportunistic fungus in the oral mucosa. Risk factors include immunosuppression, antibiotic or corticosteroid use, xerostomia, and conditions such as diabetes mellitus. Fungal resistance in Candida spp. has become a significant challenge, especially due to [...] Read more.
Oral Candida infections result from the overgrowth of this opportunistic fungus in the oral mucosa. Risk factors include immunosuppression, antibiotic or corticosteroid use, xerostomia, and conditions such as diabetes mellitus. Fungal resistance in Candida spp. has become a significant challenge, especially due to the excessive use of conventional antifungals such as azoles, echinocandins, and polyenes. Therefore, this study aims to determine the spectrum of antifungal activity of Juglans regia and assess its cytotoxicity on hepatocytes. Thus, a broth microdilution test was conducted according to the CLSI (M27-A3) guidelines. After initial screening, biofilm tests were conducted using the crystal violet (CV) and metabolic activity assays (MTT). Cytotoxicity was evaluated on human hepatocytes (HEPG2). The J. regia extract showed dose-dependent antifungal activity. At a concentration of 200 mg/mL, inhibition was greater according to the CV test in Candida albicans (31%) and Candida tropicalis (30.4%), while the MTT assay indicated a greater reduction in viability in C. albicans (61%) and C. glabrata (53.5%). At 100 mg/mL, C. albicans remained sensitive (37.7% CV; 71.6% MTT), while C. krusei and C. dubliniensis showed low viability by MTT (18.4% and 11.8%, respectively). At 50 mg/mL, C. albicans remained affected (74.3% MTT), but C. krusei, C. dubliniensis, and C. guilliermondii showed the lowest viability values (≤19.4% MTT), suggesting greater sensitivity to lower concentrations. These results indicate variation in susceptibility between species, with C. albicans being consistently inhibited, while C. krusei and C. dubliniensis responded better to lower doses. The extract showed cytocompatibility when applied to human hepatoma cells (HEPG2) and therefore holds significant potential for developing a new therapeutic approach. Full article
(This article belongs to the Special Issue Advanced Dental Materials and Its Applications)
Show Figures

Figure 1

24 pages, 4152 KB  
Article
Feasibility Study of Strontium-Containing Calcium Phosphate Coatings on Micro-Arc Oxidized AZ31
by Satish S. Singh, John Ohodnicki, Abhijit Roy, Mitali Patil, Boeun Lee and Prashant N. Kumta
Materials 2025, 18(19), 4509; https://doi.org/10.3390/ma18194509 - 28 Sep 2025
Viewed by 366
Abstract
Calcium phosphate coatings are known for their osteoconductive prowess. In this work, calcium phosphate coatings were studied on a model biodegradable magnesium alloy of AZ31, primarily to provide improved corrosion protection and, more importantly, to confer in vitro cytocompatibility to the AZ31 alloy. [...] Read more.
Calcium phosphate coatings are known for their osteoconductive prowess. In this work, calcium phosphate coatings were studied on a model biodegradable magnesium alloy of AZ31, primarily to provide improved corrosion protection and, more importantly, to confer in vitro cytocompatibility to the AZ31 alloy. Correspondingly, an aqueous-based approach was developed to deposit Sr2+-substituted calcium phosphates on micro-arc oxidized AZ31. Micro-arc oxidation was used mainly as a pretreatment technique due to improved homogeneity and adhesion strength in comparison to the coatings formed by the traditionally used alkaline and acidic pretreatment. Calcium phosphate coatings with up to 11.5 mol. % Sr were formed on micro-arc oxidized AZ31 substrates. Despite observation of greater than the intended 10 mol. % Sr to the calcium phosphate coatings as measured within the measurement error, biphasic mixtures of dicalcium phosphate dihydrate and poorly crystalline hydroxyapatite were formed. Micro-arc oxidation treatment, nevertheless, provided a slight improvement in corrosion protection compared to uncoated AZ31. However, much-improved corrosion protection was provided by the calcium phosphate coatings prepared either with or without Sr2+. The calcium phosphate coatings prepared with Sr2+ were also observed to support improved MC3T3-E1 murine pre-osteoblast cell proliferation compared to the calcium phosphate coated substrates prepared without Sr2+. Full article
(This article belongs to the Special Issue Surface Technology and Coatings Materials)
Show Figures

Graphical abstract

20 pages, 5964 KB  
Article
Synthesis and Characterization of Bioactive Coatings with Bone Regeneration Potential and Anti-Resorptive Effect
by Maxim V. Maximov, Lea Sleiman, Oana Cristina Maximov, Roxana Doina Trușcă, Ludmila Motelica, Angela Spoială, Denisa Ficai, Anton Ficai and Sorina Dinescu
Coatings 2025, 15(10), 1120; https://doi.org/10.3390/coatings15101120 - 26 Sep 2025
Viewed by 410
Abstract
Bioactive coatings are of great interest for orthopedic applications, as they combine mechanical stability with biological functionality. In this study, stainless steel discs were coated with 45S5 bioactive glass doped with 1.0 wt% samarium by spin coating, followed by surface functionalization with benfotiamine [...] Read more.
Bioactive coatings are of great interest for orthopedic applications, as they combine mechanical stability with biological functionality. In this study, stainless steel discs were coated with 45S5 bioactive glass doped with 1.0 wt% samarium by spin coating, followed by surface functionalization with benfotiamine through spraying. This strategy integrates three components: a metallic substrate as a stable and inexpensive support, a bioactive glass layer with well-known osteogenic potential, and a superficial organic layer of benfotiamine, a lipid-soluble analog of vitamin B1 with higher bioavailability. Samarium doping was selected based on previously reported antimicrobial potential against clinically relevant staphylococci, while the rationale for benfotiamine functionalization derives from literature describing vitamin B1 derivatives with anti-resorptive and osteogenic activity. The coatings were characterized by scanning electron microscopy (SEM) and Fourier-transform infrared (FTIR) microscopy. Bioactivity was assessed by immersion in simulated body fluid (SBF), where phosphate bands indicated the formation of calcium phosphate phases (CaPs). Wettability tests showed a reduced contact angle after benfotiamine functionalization. Cytocompatibility was evaluated by LDH and MTT assays with MC3T3-E1 cells, suggesting overall biocompatibility and enhanced cell viability after 7 days for the benfotiamine-functionalized coatings. The present findings support a simple and cost-effective route to multifunctional coatings with potential relevance for future orthopedic applications. Full article
(This article belongs to the Special Issue Films and Coatings with Biomedical Applications)
Show Figures

Figure 1

16 pages, 10468 KB  
Article
Effect of Heat Treatment on In Vitro Cytotoxicity of Ti-Nb-Zr Gum Metal Alloy
by Arash Etemad, Saeed Hasani, Alireza Mashreghi, Fariba Heidari, Parinaz Salehikahrizsangi, Sabine Schwarz, Katarzyna Bloch and Marcin Nabialek
Materials 2025, 18(19), 4473; https://doi.org/10.3390/ma18194473 - 25 Sep 2025
Viewed by 377
Abstract
Strain-induced deformations and phase evolutions are two hidden factors that may influence cytocompatibility of Gum Metal alloys during processing for relevant implant applications. In the present research, changes in cell viability of a new Gum Metal Ti-Nb-Zr alloy in its cold-rolled state and [...] Read more.
Strain-induced deformations and phase evolutions are two hidden factors that may influence cytocompatibility of Gum Metal alloys during processing for relevant implant applications. In the present research, changes in cell viability of a new Gum Metal Ti-Nb-Zr alloy in its cold-rolled state and after heat treatments (at 700, 850, and 900 °C) were investigated by a comprehensive study of microstructural phases and their role in deformation mechanisms as well as mechanical properties. In its cold-rolled state, the alloy showed a lamellar microstructure along with stress-induced α″ martensite and ω phases, as confirmed by optical microscopy (OM) and X-ray diffractometry (XRD) analysis. The instability in the β phase led to a strain-induced martensitic (SIM) transformation from β to α′/α″ phases, causing lower viability of MG-63 cells compared with commercially pure titanium. MG-63 cell viability was significantly higher (p < 0.0001) in the alloy heat-treated at 900 °C compared with those heat-treated at 700 and 850 °C. This can be directly attributed to the increased portion of the stable and dominant β phase. The stabilized β phase greatly improved the alloy’s cellular response by reducing harmful phase interactions and maintaining mechanical compatibility with bone (admissible strain of 1.3%). Importantly, heat treatment at high temperatures (between 850 and 900 °C) effectively converted the stress-induced α″ and ω phases back into a stable β phase matrix as the dominant phase. Full article
Show Figures

Graphical abstract

21 pages, 4703 KB  
Article
Development of Bioceramic Bone-Inspired Scaffolds Through Single-Step Melt-Extrusion 3D Printing for Segmental Defect Treatment
by Aikaterini Dedeloudi, Pietro Maria Bertelli, Laura Martinez-Marcos, Thomas Quinten, Imre Lengyel, Sune K. Andersen and Dimitrios A. Lamprou
J. Funct. Biomater. 2025, 16(10), 358; https://doi.org/10.3390/jfb16100358 - 23 Sep 2025
Viewed by 820
Abstract
The increasing demand for novel tissue engineering (TE) applications in bone tissue regeneration underscores the importance of exploring advanced manufacturing techniques and biomaterials for personalised treatment approaches. Three-dimensional printing (3DP) technology facilitates the development of implantable devices with intricate geometries, enabling patient-specific therapeutic [...] Read more.
The increasing demand for novel tissue engineering (TE) applications in bone tissue regeneration underscores the importance of exploring advanced manufacturing techniques and biomaterials for personalised treatment approaches. Three-dimensional printing (3DP) technology facilitates the development of implantable devices with intricate geometries, enabling patient-specific therapeutic solutions. Although Fused Filament Fabrication (FFF) and Direct Ink Writing (DIW) are widely utilised for fabricating bone-like implants, the need for multiple processing steps often prolongs the overall production time. In this study, a single-step melt-extrusion 3DP technique was performed to develop multi-material scaffolds including bioceramics, hydroxyapatite (HA), and β-tricalcium phosphate (TCP) in both their bioactive and calcined forms at 10% and 20% w/w, within polycaprolactone (PCL) matrices. Printing parameters were optimised, and physicochemical properties of all biomaterials and final forms were evaluated. Thermal degradation and surface morphology analyses assessed the consistency and distribution of the ceramics across the different formulations. The tensile testing of the scaffolds defined the impact of each ceramic type and wt% on scaffold flexibility performance, while in vitro cell studies determined the cytocompatibility efficiency. Hence, all 3D-printed PCL–ceramic composite scaffolds achieved structural integrity and physicochemical and thermal stability. The mechanical profile of extruded samples was relevant to the ceramic consistency, providing valuable insights for further mechanotransduction investigations. Notably, all materials showed high cell viability and proliferation, indicating strong biocompatibility. Therefore, this additive manufacturing (AM) process is a precise and fast approach for developing biomaterial-based scaffolds, with potential applications in surgical restoration and support of segmental bone defects. Full article
(This article belongs to the Section Synthesis of Biomaterials via Advanced Technologies)
Show Figures

Graphical abstract

17 pages, 3324 KB  
Article
Silica Nanoparticle-Reinforced Bioactive Oxidized Alginate/Polyacrylamide–Gelatin Interpenetrating Polymer Network Composite Hydrogels
by Yanan Bu, Jiayi Liu, Jiji Fan, Xiuqiong Chen, Huiqiong Yan and Qiang Lin
Gels 2025, 11(9), 748; https://doi.org/10.3390/gels11090748 - 17 Sep 2025
Viewed by 471
Abstract
Alginate hydrogels are promising tissue engineering biomaterials due to their biocompatibility and structural similarity to the extracellular matrix, but their poor mechanical strength, rapid degradation, and lack of bioactivity limit applications. To address this, a novel oxidized alginate/polyacrylamide/silica nanoparticle–gelatin (OA/PAAm/SiO2-GT) composite [...] Read more.
Alginate hydrogels are promising tissue engineering biomaterials due to their biocompatibility and structural similarity to the extracellular matrix, but their poor mechanical strength, rapid degradation, and lack of bioactivity limit applications. To address this, a novel oxidized alginate/polyacrylamide/silica nanoparticle–gelatin (OA/PAAm/SiO2-GT) composite hydrogel was developed using an interpenetrating polymer network (IPN) strategy, reinforced with silica nanoparticles and coated with gelatin. The influence of SiO2 content on the microstructure, mechanical properties, swelling behavior, biodegradability, biomineralization, and cytocompatibility of the composite hydrogel was systematically investigated. Experimental results revealed that SiO2 nanoparticles interacted with the polymer matrix within the composite hydrogel. With increasing content of SiO2, the porosity of the OA/PAAm/SiO2-GT composite hydrogel gradually decreased, while the mechanical properties exhibited a trend of initial enhancement followed by reduction, with maximum compressive strength at a SiO2 content of 1.0% (w/v). Moreover, the incorporation of SiO2 nanoparticles effectively modulated the swelling behavior, biodegradability, and biomineralization capacity of the composite hydrogel under in vitro conditions. Meanwhile, the OA/PAAm/SiO2-GT composite hydrogel supported favorable cell adhesion and proliferation, optimal at a SiO2 content of 0.5% (w/v). Furthermore, with increasing concentration of SiO2 nanoparticles, the intracellular alkaline phosphatase (ALP) activity progressively increased, suggesting a promotive effect of SiO2 nanoparticles on the osteogenic differentiation of MG63 cells. Therefore, the incorporation of SiO2 nanoparticles into the OA/PAAm IPN matrices provides an effective means to tailor its biological properties, rendering it great potential for biomedical applications such as tissue engineering. Full article
Show Figures

Figure 1

Back to TopTop