Synthesis and Characterization of Bioactive Coatings with Bone Regeneration Potential and Anti-Resorptive Effect
Abstract
1. Introduction
2. Materials and Methods
2.1. Materials
2.2. Bioactive Coatings Preparation—45S5 + 1.0 wt% Sm + Benfotiamine
2.3. Bioactivity Evaluation and Surface Characterization
2.4. Cytocompatibility Assessment of Metal Composites
2.5. MTT Assay
2.6. LDH Assay
2.7. Live/Dead Assay
2.8. Statistical Analysis
3. Results and Discussion
3.1. Surface Characterization
3.1.1. SEM
3.1.2. Energy-Dispersive X-Ray Spectroscopy (EDS) of the Coatings
3.1.3. FTIR Microscopy
3.1.4. Bioactivity Assessment
3.1.5. Hydrophilicity Assessment via Contact Angle Measurements
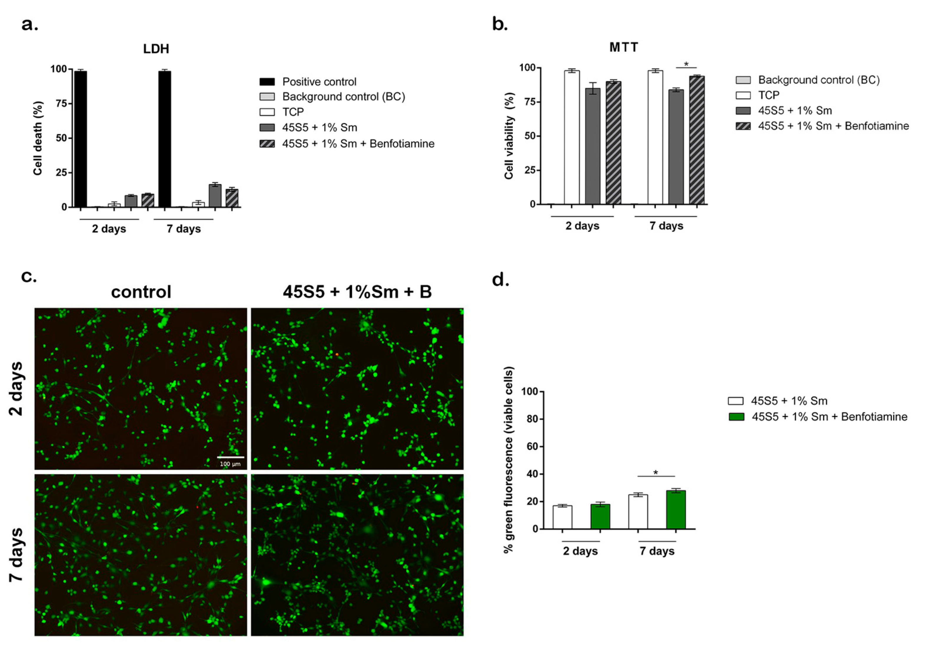
3.2. In Vitro Cytocompatibility Assessment of Stainless Steel Discs Coated with 45S5 Sm-Doped Bioactive Glass, Functionalized or Not with Benfotiamine
4. Conclusions
Author Contributions
Funding
Institutional Review Board Statement
Informed Consent Statement
Data Availability Statement
Acknowledgments
Conflicts of Interest
References
- Dash, P.A.; Mohanty, S.; Nayak, S.K. A review on bioactive glass, its modifications and applications in healthcare sectors. J. Non Cryst. Solids 2023, 614, 122404. [Google Scholar] [CrossRef]
- Mahmoudabadi, S.M.R.; Bahrami, A.; Abbasi, M.S.; Rajabinezhad, M.; Ardestani, B.F.; Laybidi, F.H. Electrophoretic Co-Deposition of Chitosan and Cu-Doped Bioactive Glass 45S5 Composite Coatings on AISI 316L Stainless Steel Substrate for Biomedical Applications. Crystals 2025, 15, 549. [Google Scholar] [CrossRef]
- Nogueira, D.M.B.; Rosso, M.P.d.O.; Buchaim, D.V.; Zangrando, M.S.R.; Buchaim, R.L. Update on the use of 45S5 bioactive glass in the treatment of bone defects in regenerative medicine. World J. Orthop. 2024, 15, 204–214. [Google Scholar] [CrossRef]
- Hammami, I.; Gavinho, S.R.; Pádua, A.S.; Lança, M.d.C.; Borges, J.P.; Silva, J.C.; Sá-Nogueira, I.; Jakka, S.K.; Graça, M.P.F. Extensive Investigation on the Effect of Niobium Insertion on the Physical and Biological Properties of 45S5 Bioactive Glass for Dental Implant. Int. J. Mol. Sci. 2023, 24, 5244. [Google Scholar] [CrossRef]
- Hammami, I.; Gavinho, S.R.; Pádua, A.S.; Sá-Nogueira, I.; Silva, J.C.; Borges, J.P.; Valente, M.A.; Graça, M.P.F. Bioactive Glass Modified with Zirconium Incorporation for Dental Implant Applications: Fabrication, Structural, Electrical, and Biological Analysis. Int. J. Mol. Sci. 2023, 24, 10571. [Google Scholar] [CrossRef]
- Avelino, S.d.O.M.; Sobral-Silva, L.A.; Thim, G.P.; Almeida-Silva, L.A.d.; Lupp, J.D.S.; Campos, T.M.B.; de Vasconcellos, L.M.R. Development, characterization, and biological study of bioglass coatings 45S5 and BioK on zirconia implant surfaces. J. Biomed. Mater. Res. Part B Appl. Biomater. 2024, 112, e35380. [Google Scholar] [CrossRef] [PubMed]
- Bozic, I.; Savic, D.; Stevanovic, I.; Pekovic, S.; Nedeljkovic, N.; Lavrnja, I. Benfotiamine upregulates antioxidative system in activated BV-2 microglia cells. Front. Cell. Neurosci. 2015, 9, 351. [Google Scholar] [CrossRef] [PubMed]
- Bozic, I.; Savic, D.; Laketa, D.; Bjelobaba, I.; Milenkovic, I.; Pekovic, S.; Nedeljkovic, N.; Lavrnja, I. Benfotiamine attenuates inflammatory response in LPS stimulated BV-2 microglia. PLoS ONE 2015, 10, e0118372. [Google Scholar] [CrossRef]
- Zaringhalam, J.; Akbari, A.; Zali, A.; Manaheji, H.; Nazemian, V.; Shadnoush, M.; Ezzatpanah, S. Long-Term Treatment by Vitamin B1 and Reduction of Serum Proinflammatory Cytokines, Hyperalgesia, and Paw Edema in Adjuvant-Induced Arthritis. Basic Clin. Neurosci. 2016, 7, 331–340. [Google Scholar] [CrossRef]
- Ma, Q.; Liang, M.; Wang, Y.; Ding, N.; Wu, Y.; Duan, L.; Yu, T.; Lu, Y.; Xu, J.; Kang, F.; et al. Non-coenzyme role of vitamin B1 in RANKL-induced osteoclastogenesis and ovariectomy induced osteoporosis. J. Cell. Biochem. 2020, 121, 3526–3536. [Google Scholar] [CrossRef] [PubMed]
- Badila, A.E.; Radulescu, D.M.; Ilie, A.; Niculescu, A.-G.; Grumezescu, A.M.; Radulescu, A.R. Bone Regeneration and Oxidative Stress: An Updated Overview. Antioxidants 2022, 11, 318. [Google Scholar] [CrossRef]
- Bozic, I.; Lavrnja, I. Thiamine and benfotiamine: Focus on their therapeutic potential. Heliyon 2023, 9, e21839. [Google Scholar] [CrossRef]
- Xie, F.; Cheng, Z.; Li, S.; Liu, X.; Guo, X.; Yu, P.; Gu, Z. Pharmacokinetic study of benfotiamine and the bioavailability assessment compared to thiamine hydrochloride. J. Clin. Pharmacol. 2014, 56, 688–695. [Google Scholar] [CrossRef]
- Luo, X.; Cai, N.; Guo, X.; Yu, P.; Liu, Z.; Zheng, L.; Cheng, Z. Bioavailability assessment of the lipophilic benfotiamine as compared to a water-soluble thiamine hydrochloride after oral administration. Chin. J. Clin. Pharmacol. Ther. 2013, 18, 1375–1382. [Google Scholar]
- Draghici, D.-A.; Mihai, A.-A.; Aioanei, M.-O.; Negru, N.-E.; Nicoara, A.-I.; Jinga, S.-I.; Miu, D.; Bacalum, M.; Busuioc, C. Strontium-Substituted Bioactive Glass-Ceramic Films for Tissue Engineering. Boletín Soc. Española Cerámica Vidr. 2022, 61, 184–190. [Google Scholar] [CrossRef]
- Mozafari, M.; Salahinejad, E.; Shabafrooz, V.; Yazdimamaghani, M.; Vashaee, D.; Tayebi, L. Multilayer bioactive glass/zirconium titanate thin films in bone tissue engineering and regenerative dentistry. Int. J. Nanomed. 2013, 8, 1665–1672. [Google Scholar] [CrossRef] [PubMed]
- Soule, L.D.; Chomorro, N.P.; Chuong, K.; Mellott, N.; Hammer, N.; Hankenson, K.D.; Chatzistavrou, X. Sol–Gel-Derived Bioactive and Antibacterial Multi-Component Thin Films by the Spin-Coating Technique. ACS Biomater. Sci. Eng. 2020, 6, 5549–5562. [Google Scholar] [CrossRef]
- Maximov, M.V.; Maximov, O.C.; Ludmila, M.; Ficai, D.; Oprea, O.C.; Trușcă, R.D.; Balahura, L.-R.; Pericleanu, R.; Dumbravă, A.Ș.; Corbu, V.M.; et al. Comprehensive Evaluation of 45S5 Bioactive Glass Doped with Samarium: From Synthesis and Physical Properties to Biocompatibility and Antimicrobial Activity. Coatings 2025, 15, 404. [Google Scholar] [CrossRef]
- Hanganu, A.; Maximov, M.; Maximov, O.-C.; Popescu, C.C.; Sandu, N.; Florea, M.; Mirea, A.G.; Gârbea, C.; Matache, M.; Funeriu, D.P. Insights into Large-Scale Synthesis of Benfotiamine. Org. Process Res. Dev. 2024, 28, 4069–4078. [Google Scholar] [CrossRef]
- Owoeye, S.S.; Abegunde, S.M.; Oyeyemi, B.F.; Isinkaye, E.O. Preparation and characterization of ZnO modified solid state sintered 45S5 bioactive ceramics. Hybrid Adv. 2024, 6, 100251. [Google Scholar] [CrossRef]
- Ershad, M.; Vyas, V.K.; Prasad, S.; Ali, A.; Pyare, R. Effect of Sm2O3 substitution on mechanical and biological properties of 45S5 bioactive glass. J. Aust. Ceram. Soc. 2018, 54, 621–630. [Google Scholar] [CrossRef]
- Kokubo, T.; Takadama, H. How useful is SBF in predicting in vivo bone bioactivity? Biomaterials 2006, 27, 2907–2915. [Google Scholar] [CrossRef]
- Leenakul, W.; Tunkasiri, T.; Tongsiri, N.; Pengpat, K.; Ruangsuriya, J. Effect of sintering temperature variations on fabrication of 45S5 bioactive glass-ceramics using rice husk as a source for silica. Mater. Sci. Eng. C 2016, 61, 695–704. [Google Scholar] [CrossRef]
- Rojas, O.; Prudent, M.; López, M.E.; Vargas, F.; Ageorges, H. Influence of Atmospheric Plasma Spraying Parameters on Porosity Formation in Coatings Manufactured from 45S5 Bioglass powder. J. Therm. Spray Technol. 2020, 29, 185–198. [Google Scholar] [CrossRef]
- Tabia, Z.; Mabrouk, K.E.; Brichaa, M.; Nounehb, K. Mesoporous bioactive glass nanoparticles doped with magnesium: Drug delivery and acellular in vitro bioactivity. RSC Adv. 2019, 9, 12232. [Google Scholar] [CrossRef]
- Barrioni, B.R.; Norris, E.; Jones, J.R.; Pereira, M.d.M. The influence of cobalt incorporation and cobalt precursor selection on the structure and bioactivity of sol–gel-derived bioactive glass. J. Sol-Gel Sci. Technol. 2018, 88, 309–321. [Google Scholar] [CrossRef]
- Faure, J.; Drevet, R.; Lemelle, A.; Jaber, N.B.; Tara, A.; Btaouri, H.E.; Benhayoune, H. A new sol–gel synthesis of 45S5 bioactive glass using an organic acid as catalyst. Mater. Sci. Eng. C 2015, 47, 407–412. [Google Scholar] [CrossRef] [PubMed]
- Socrates, G. Infrared and Raman Characteristic Group Frequencies: Tables and Charts, 3rd ed.; John Wiley & Sons Ltd.: Hoboken, NJ, USA, 2001. [Google Scholar]
- Adams, L.A.; Essien, E.R.; Adesalu, A.T.; Julius, M.L. Bioactive glass 45S5 from diatom biosilica. J. Sci. Adv. Mater. Devices 2017, 2, 476–482. [Google Scholar] [CrossRef]
- Horkavcová, D.; Sedláčková, E.; Bezdička, P.; Lhotka, M.; Pánová, K.; Helebrant, A. Monitoring of the dissolution/precipitation behavior of bioglass with simulated body fluid buffered by HEPES. Mater. Adv. 2025, 6, 214–223. [Google Scholar] [CrossRef]
- Pereira, M.M.; Clark, A.E.; Hench, L.L. Calcium phosphate formation on sol-gel-derived bioactive glasses in vitro. J. Biomed. Mater. Res. 1994, 28, 693–698. [Google Scholar] [CrossRef]
- Notingher, I.; Jones, J.R.; Verrier, S.; Bisson, I.; Embanga, P.; Edwards, P.; Polak, J.M.; Hench, L.L. Application of FTIR and Raman Spectroscopy to Characterisation of Bioactive Materials and Living Cells. Spectroscopy 2003, 17, 275–288. [Google Scholar] [CrossRef]
- Stan, G.E.; Popa, A.C.; Bojin, D. Bioreactivity evaluation in simulated body fluid of magnetron sputtered glass and glass-ceramic coatings: A FTIR spectroscopy study. Dig. J. Nanomater. Biostruct. 2010, 5, 557–566. [Google Scholar]









| Ions | Na+ | K+ | Ca2+ | Mg2+ | HCO3− | Cl− | HPO42− | SO42− |
|---|---|---|---|---|---|---|---|---|
| SBF | 142 | 5.0 | 2.5 | 1.5 | 4.2 | 148 | 1.0 | 0.5 |
| Human blood plasma | 142 | 5.0 | 2.5 | 1.5 | 27.0 | 103 | 1.0 | 0.5 |
| Sample | Na %at | Ca %at | Si %at | P %at | Sm %at | Ca/P Ratio |
|---|---|---|---|---|---|---|
| 45S5 + 1.0% Sm (initial) | 25.7 | 12.1 | 56.3 | 5.1 | 0.8 | 2.35 |
| 45S5 + 1.0% Sm (1 day in SBF) | 3.6 | 16.4 | 70.2 | 8.8 | 1.0 | 1.87 |
| 45S5 + 1.0% Sm (3 days in SBF) | nd | 14.1 | 64.7 | 19.9 | 1.3 | 0.71 |
| 45S5 + 1.0% Sm (7 days in SBF) | 7.2 | 12.9 | 58.5 | 19.7 | 1.6 | 0.66 |
| 45S5 + 1.0% Sm + Benfotiamine (initial) | 19.3 | 17.2 | 56.8 | 6.1 | 0.6 | 2.83 |
| 45S5 + 1.0% Sm + Benfotiamine (1 day in SBF) | nd | 17.6 | 70.8 | 10.7 | 0.9 | 1.65 |
| 45S5 + 1.0% Sm + Benfotiamine (3 days in SBF) | 12.6 | 9.8 | 60.4 | 13.8 | 3.3 | 0.71 |
| 45S5 + 1.0% Sm + Benfotiamine (7 days in SBF) | 8.1 | 10.1 | 67.4 | 13.2 | 1.2 | 0.77 |
| Wavenumber (cm−1) | Assignment (concise) |
|---|---|
| 3000–3500 (broad) | ν(O–H) |
| 1665 | C=O/C=N (benfotiamine) |
| 1620 | C=N/C=C (heterocyclic/aromatic) |
| 1530–1515 | C=C aromatic/C=N |
| 1442–1407 | δ(CH2/CH3) ± C=C (aromatic) |
| 1338 | ν(C–N) ± δ(CH3) |
| 1260 | ν(C–O)/ν(S–C)/ν(C–N) |
| 1200 | ν(C–O)/ν(C–N) |
| 1010 | ν_as(Si–O–Si) |
| 950 | ν(Si–O−) (non-bridging oxygen, NBO) |
| 896 | ν_sym(Si–O–Si) |
| 685 | γ(C–H) (aromatic) ± ν(C–S) |
| Sample | Value 1 (°) | Value 2 (°) | Value 3 (°) | Mean (°) | Standard Deviation (°) |
|---|---|---|---|---|---|
| 45S5 + 1.0 wt% Sm | 73.00 | 66.52 | 63.86 | 67.79 | 4.70 |
| 45S5 + 1.0 wt% Sm + Benfotiamine | 30.71 | 24.41 | 36.27 | 30.46 | 5.94 |
Disclaimer/Publisher’s Note: The statements, opinions and data contained in all publications are solely those of the individual author(s) and contributor(s) and not of MDPI and/or the editor(s). MDPI and/or the editor(s) disclaim responsibility for any injury to people or property resulting from any ideas, methods, instructions or products referred to in the content. |
© 2025 by the authors. Licensee MDPI, Basel, Switzerland. This article is an open access article distributed under the terms and conditions of the Creative Commons Attribution (CC BY) license (https://creativecommons.org/licenses/by/4.0/).
Share and Cite
Maximov, M.V.; Sleiman, L.; Maximov, O.C.; Trușcă, R.D.; Motelica, L.; Spoială, A.; Ficai, D.; Ficai, A.; Dinescu, S. Synthesis and Characterization of Bioactive Coatings with Bone Regeneration Potential and Anti-Resorptive Effect. Coatings 2025, 15, 1120. https://doi.org/10.3390/coatings15101120
Maximov MV, Sleiman L, Maximov OC, Trușcă RD, Motelica L, Spoială A, Ficai D, Ficai A, Dinescu S. Synthesis and Characterization of Bioactive Coatings with Bone Regeneration Potential and Anti-Resorptive Effect. Coatings. 2025; 15(10):1120. https://doi.org/10.3390/coatings15101120
Chicago/Turabian StyleMaximov, Maxim V., Lea Sleiman, Oana Cristina Maximov, Roxana Doina Trușcă, Ludmila Motelica, Angela Spoială, Denisa Ficai, Anton Ficai, and Sorina Dinescu. 2025. "Synthesis and Characterization of Bioactive Coatings with Bone Regeneration Potential and Anti-Resorptive Effect" Coatings 15, no. 10: 1120. https://doi.org/10.3390/coatings15101120
APA StyleMaximov, M. V., Sleiman, L., Maximov, O. C., Trușcă, R. D., Motelica, L., Spoială, A., Ficai, D., Ficai, A., & Dinescu, S. (2025). Synthesis and Characterization of Bioactive Coatings with Bone Regeneration Potential and Anti-Resorptive Effect. Coatings, 15(10), 1120. https://doi.org/10.3390/coatings15101120

