Sign in to use this feature.

Years

Between: -

Subjects

remove_circle_outline
remove_circle_outline
remove_circle_outline
remove_circle_outline
remove_circle_outline

Journals

Article Types

Countries / Regions

Search Results (22)

Search Parameters:
Keywords = cattle spermatogenesis

Order results
Result details
Results per page
Select all
Export citation of selected articles as:
17 pages, 3682 KB  
Article
Comparative Analysis of Testicular Transcriptional and Translational Landscapes in Yak and Cattle–Yak: Implications for Hybrid Male Sterility
by Mengli Cao, Shaoke Guo, Ziqiang Ding, Liyan Hu, Lin Xiong, Qianyun Ge, Jie Pei and Xian Guo
Biomolecules 2025, 15(8), 1080; https://doi.org/10.3390/biom15081080 - 25 Jul 2025
Viewed by 978
Abstract
Cattle–yak, a hybrid of yak and cattle, exhibits significant heterosis but male infertility, hindering heterosis fixation. Although extensive research has been conducted on transcriptional mechanisms in the testes of cattle–yak, the understanding of their translational landscape remains limited. In this study, we characterized [...] Read more.
Cattle–yak, a hybrid of yak and cattle, exhibits significant heterosis but male infertility, hindering heterosis fixation. Although extensive research has been conducted on transcriptional mechanisms in the testes of cattle–yak, the understanding of their translational landscape remains limited. In this study, we characterized the translational landscape of yak and cattle–yak based on Ribo-seq technology integrated with RNA-seq data. The results revealed that gene expression was not fully concordant between transcriptional and translational levels, whereas cattle–yak testes exhibited a stronger correlation across these two regulatory layers. Notably, genes that were differentially expressed at the translational level only (MEIOB, MEI1, and SMC1B) were mainly involved in meiosis. A total of 4,236 genes with different translation efficiencies (TEs) were identified, and the TEs of most of the genes gradually decreased as the mRNA expression level increased. Further research revealed that genes with higher TE had a shorter coding sequence (CDS) length, lower GC content, and higher normalized minimum free energy in the testes of yaks, but this characteristic was not found in cattle–yaks. We also identified upstream open reading frames (uORFs) in yak and cattle–yak testes, and the sequence characteristics of translated uORFs and untranslated uORFs were markedly different. In addition, we identified several short polypeptides that may play potential roles in spermatogenesis. In summary, our study uncovers distinct translational dysregulations in cattle–yak testes, particularly affecting meiosis, which provides novel insights into the mechanisms of spermatogenesis and male infertility in hybrids. Full article
(This article belongs to the Section Molecular Biology)
Show Figures

Figure 1

14 pages, 4569 KB  
Article
Characterization of PRDM9 Multifunctionality in Yak Testes Through Protein Interaction Mapping
by Guowen Wang, Shi Shu, Changqi Fu, Rong Huang, Shangrong Xu, Jun Zhang and Wei Peng
Int. J. Mol. Sci. 2025, 26(4), 1420; https://doi.org/10.3390/ijms26041420 - 8 Feb 2025
Viewed by 1614
Abstract
Meiotic recombination is initiated by the formation of programmed DNA double-strand breaks during spermatogenesis. PRDM9 determines the localization of recombination hotspots by interacting with several protein complexes in mammals. The function of PRDM9 is not well understood during spermatogenesis in mice or yaks. [...] Read more.
Meiotic recombination is initiated by the formation of programmed DNA double-strand breaks during spermatogenesis. PRDM9 determines the localization of recombination hotspots by interacting with several protein complexes in mammals. The function of PRDM9 is not well understood during spermatogenesis in mice or yaks. In this study, we applied yeast two-hybrid assays combined with next-generation sequencing techniques to screen the complete set of PRDM9-interacting proteins and explore its novel functions in yak spermatogenesis. Our results showed that 267 PRDM9-interacting proteins were identified. The gene ontology (GO) analysis of the interacting proteins revealed that the GO terms were primarily associated with spermatogenesis, positive regulation of double-strand break repair via homologous recombination, RNA splicing, the ubiquitin-dependent ERAD pathway, and other biological processes. MKX and PDCD5 were verified to be strongly interacting with PRDM9 and expressed in prophase I of meiosis in both mouse and yak testes. The localizations of RNA splicing genes including THOC5, DDX5, and XRCC6 were expressed in spermatocytes. Cattleyak is the hybrid offspring of a yak and a domestic cow, and the male offspring are sterile. The gene expression of the interacting proteins was also examined in the sterile male hybrid of yak and cattle. Among the 58 detected genes, 55 were downregulated in cattleyak. In conclusion, we established a complete PRDM9 interaction network, and a novel function of PRDM9 was identified, which will further promote our understanding of spermatogenesis. It also provides new insights for the study of hybrid male sterility. Full article
(This article belongs to the Special Issue Molecular Genetics and Genomics of Ruminants)
Show Figures

Figure 1

13 pages, 4016 KB  
Article
N6-Methyladenosine Modification-Related Genes Express Differentially in Sterile Male Cattle-Yaks
by Yuxin Liu, Lili Chen, Hui Jiang, Hongzhuang Wang, Yujiao Zhang, Zhengrong Yuan and Yi Ma
Life 2024, 14(9), 1155; https://doi.org/10.3390/life14091155 - 12 Sep 2024
Viewed by 1539
Abstract
N6-methyladenosine (m6A), an RNA post-transcriptional modification, plays a crucial role in spermatogenesis. Cattle-yaks are interspecific hybrid offsprings of yak and cattle, and male cattle-yaks are sterile. This study aims to investigate the role of m6A modification in [...] Read more.
N6-methyladenosine (m6A), an RNA post-transcriptional modification, plays a crucial role in spermatogenesis. Cattle-yaks are interspecific hybrid offsprings of yak and cattle, and male cattle-yaks are sterile. This study aims to investigate the role of m6A modification in male cattle-yak infertility. Herein, testicular tissues were analyzed via histological observations, immunohistochemical assays, reverse-transcription quantitative polymerase chain reaction, Western blotting, and immunofluorescence assays. The results revealed that male cattle-yaks presented smaller testes (5.933 ± 0.4885 cm vs. 7.150 ± 0.3937 cm), with only single cell layers in seminiferous tubules, and weakened signals of m6A regulators such as METTL14 (methyltransferase-like 14), ALKBH5 (alpha-ketoglutarate-dependent hydroxylase homolog 5), FTO (fat mass and obesity-associated protein), and YTHDF2 (YTH N6-methyladenosine RNA binding protein F2), both at the RNA and protein levels, compared with those of yaks. Altogether, these findings suggest that m6A modification may play a crucial role in male cattle-yak sterility, providing a basis for future studies. Full article
(This article belongs to the Section Animal Science)
Show Figures

Figure 1

20 pages, 5335 KB  
Article
A Comparative Full-Length Transcriptome Analysis Using Oxford Nanopore Technologies (ONT) in Four Tissues of Bovine Origin
by Xinyue Liu, Jiaxin Wu, Meichen Li, Fuyuan Zuo and Gongwei Zhang
Animals 2024, 14(11), 1646; https://doi.org/10.3390/ani14111646 - 31 May 2024
Cited by 2 | Viewed by 2504
Abstract
The transcriptome complexity and splicing patterns in male and female cattle are ambiguous, presenting a substantial obstacle to genomic selection programs that seek to improve productivity, disease resistance, and reproduction in cattle. A comparative transcriptomic analysis using Oxford Nanopore Technologies (ONT) was conducted [...] Read more.
The transcriptome complexity and splicing patterns in male and female cattle are ambiguous, presenting a substantial obstacle to genomic selection programs that seek to improve productivity, disease resistance, and reproduction in cattle. A comparative transcriptomic analysis using Oxford Nanopore Technologies (ONT) was conducted in bovine testes (TESTs), ovaries (OVAs), muscles (MUSCs), and livers (LIVs). An average of 5,144,769 full-length reads were obtained from each sample. The TESTs were found to have the greatest number of alternative polyadenylation (APA) events involved in processes such as sperm flagellum development and fertilization in male reproduction. In total, 438 differentially expressed transcripts (DETs) were identified in the LIVs in a comparison of females vs. males, and 214 DETs were identified in the MUSCs between females and males. Additionally, 14,735, 36,347, and 33,885 DETs were detected in MUSC vs. LIV, MUSC vs. TEST, and OVA vs. TEST comparisons, respectively, revealing the complexity of the TEST. Gene Set Enrichment Analysis (GSEA) showed that these DETs were mainly involved in the “spermatogenesis”, “flagellated sperm motility”, “spermatid development”, “reproduction”, “reproductive process”, and “microtubule-based movement” KEGG pathways. Additional studies are necessary to further characterize the transcriptome in different cell types, developmental stages, and physiological conditions in bovines and ascertain the functions of the novel transcripts. Full article
(This article belongs to the Section Cattle)
Show Figures

Figure 1

16 pages, 5697 KB  
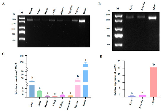
Article
The Expression and Epigenetic Characteristics of the HSF2 Gene in Cattle-Yak and the Correlation with Its Male Sterility
by Qinhui Yang, Yumian Xie, Bangting Pan, Yuying Cheng, Yanjin Zhu, Xixi Fei, Xupeng Li, Jun Yu, Zhuo Chen, Jian Li and Xianrong Xiong
Animals 2024, 14(10), 1410; https://doi.org/10.3390/ani14101410 - 8 May 2024
Cited by 5 | Viewed by 2058
Abstract
Aberrant expression of the heat shock proteins and factors was revealed to be closely associated with male reproduction. Heat shock factor 2 (HSF2) is a transcription factor that is involved in the regulation of diverse developmental pathways. However, the role and the corresponding [...] Read more.
Aberrant expression of the heat shock proteins and factors was revealed to be closely associated with male reproduction. Heat shock factor 2 (HSF2) is a transcription factor that is involved in the regulation of diverse developmental pathways. However, the role and the corresponding molecular mechanism of HSF2 in male cattle-yak sterility are still poorly understood. Therefore, the aim of this study was to obtain the sequence and the biological information of the cattle-yak HSF2 gene and to investigate the spatiotemporal expression profiles of the locus during the development of cattle-yak testes. Additionally, the differential expression was analyzed between the cattle-yak and the yak, and the methylation of corresponding promoter regions was compared. Our results showed an additional 54 bp fragment and a missense mutation (lysine to glutamic acid) were presented in the cattle-yak HSF2 gene, which correlated with enriched expression in testicular tissue. In addition, the expression of the HSF2 gene showed dynamic changes during the growth of the testes, reaching a peak in adulthood. The IHC indicated that HSF2 protein was primarily located in spermatocytes (PS), spermatogonia (SP), and Sertoli cells (SC) in cattle-yak testes, compared with the corresponding cells of cattle and the yak. Furthermore, bisulfite-sequencing PCR (BSP) revealed that the methylated CpG sites in the promoter region of the cattle-yak HSF2 were more numerous than in the yak counterpart, which suggests hypermethylation of this region in the cattle-yak. Taken together, the low expression abundance and hypermethylation of HSF2 may underpin the obstruction of spermatogenesis, which leads to male cattle-yak infertility. Our study provided a basic guideline for the HSF2 gene in male reproduction and a new insight into the mechanisms of male cattle-yak sterility. Full article
(This article belongs to the Section Animal Reproduction)
Show Figures

Figure 1

19 pages, 4421 KB  
Review
Effects of DNA Methylation on Gene Expression and Phenotypic Traits in Cattle: A Review
by Junxing Zhang, Hui Sheng, Chunli Hu, Fen Li, Bei Cai, Yanfen Ma, Yachun Wang and Yun Ma
Int. J. Mol. Sci. 2023, 24(15), 11882; https://doi.org/10.3390/ijms241511882 - 25 Jul 2023
Cited by 29 | Viewed by 9113
Abstract
Gene expression in cells is determined by the epigenetic state of chromatin. Therefore, the study of epigenetic changes is very important to understand the regulatory mechanism of genes at the molecular, cellular, tissue and organ levels. DNA methylation is one of the most [...] Read more.
Gene expression in cells is determined by the epigenetic state of chromatin. Therefore, the study of epigenetic changes is very important to understand the regulatory mechanism of genes at the molecular, cellular, tissue and organ levels. DNA methylation is one of the most studied epigenetic modifications, which plays an important role in maintaining genome stability and ensuring normal growth and development. Studies have shown that methylation levels in bovine primordial germ cells, the rearrangement of methylation during embryonic development and abnormal methylation during placental development are all closely related to their reproductive processes. In addition, the application of bovine male sterility and assisted reproductive technology is also related to DNA methylation. This review introduces the principle, development of detection methods and application conditions of DNA methylation, with emphasis on the relationship between DNA methylation dynamics and bovine spermatogenesis, embryonic development, disease resistance and muscle and fat development, in order to provide theoretical basis for the application of DNA methylation in cattle breeding in the future. Full article
(This article belongs to the Special Issue Molecular Genetics and Breeding Mechanisms in Domestics Animals)
Show Figures

Figure 1

14 pages, 1027 KB  
Review
Role of Melatonin in Bovine Reproductive Biotechnology
by Zhiqiang Li, Kaiyan Zhang, Yuming Zhou, Jing Zhao, Jun Wang and Wenfa Lu
Molecules 2023, 28(13), 4940; https://doi.org/10.3390/molecules28134940 - 23 Jun 2023
Cited by 17 | Viewed by 5176
Abstract
Melatonin has profound antioxidant activity and numerous functions in humans as well as in livestock and poultry. Additionally, melatonin plays an important role in regulating the biological rhythms of animals. Combining melatonin with scientific breeding management has considerable potential for optimizing animal physiological [...] Read more.
Melatonin has profound antioxidant activity and numerous functions in humans as well as in livestock and poultry. Additionally, melatonin plays an important role in regulating the biological rhythms of animals. Combining melatonin with scientific breeding management has considerable potential for optimizing animal physiological functions, but this idea still faces significant challenges. In this review, we summarized the beneficial effects of melatonin supplementation on physiology and reproductive processes in cattle, including granulosa cells, oocytes, circadian rhythm, stress, inflammation, testicular function, spermatogenesis, and semen cryopreservation. There is much emerging evidence that melatonin can profoundly affect cattle. In the future, we hope that melatonin can not only be applied to cattle, but can also be used to safely and effectively improve the efficiency of animal husbandry. Full article
Show Figures

Figure 1

14 pages, 1395 KB  
Article
Defining Candidate Imprinted loci in Bos taurus
by Minou Bina
Genes 2023, 14(5), 1036; https://doi.org/10.3390/genes14051036 - 2 May 2023
Cited by 2 | Viewed by 2807
Abstract
Using a whole-genome assembly of Bos taurus, I applied my bioinformatics strategy to locate candidate imprinting control regions (ICRs) genome-wide. In mammals, genomic imprinting plays essential roles in embryogenesis. In my strategy, peaks in plots mark the locations of known, inferred, and [...] Read more.
Using a whole-genome assembly of Bos taurus, I applied my bioinformatics strategy to locate candidate imprinting control regions (ICRs) genome-wide. In mammals, genomic imprinting plays essential roles in embryogenesis. In my strategy, peaks in plots mark the locations of known, inferred, and candidate ICRs. Genes in the vicinity of candidate ICRs correspond to potential imprinted genes. By displaying my datasets on the UCSC genome browser, one could view peak positions with respect to genomic landmarks. I give two examples of candidate ICRs in loci that influence spermatogenesis in bulls: CNNM1 and CNR1. I also give examples of candidate ICRs in loci that influence muscle development: SIX1 and BCL6. By examining the ENCODE data reported for mice, I deduced regulatory clues about cattle. I focused on DNase I hypersensitive sites (DHSs). Such sites reveal accessibility of chromatin to regulators of gene expression. For inspection, I chose DHSs in chromatin from mouse embryonic stem cells (ESCs) ES-E14, mesoderm, brain, heart, and skeletal muscle. The ENCODE data revealed that the SIX1 promoter was accessible to the transcription initiation apparatus in mouse ESCs, mesoderm, and skeletal muscles. The data also revealed accessibility of BCL6 locus to regulatory proteins in mouse ESCs and examined tissues. Full article
Show Figures

Figure 1

14 pages, 2080 KB  
Article
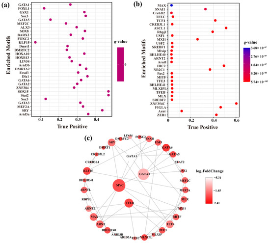
Analysis of Chromatin Openness in Testicle Tissue of Yak and Cattle-Yak
by Mengli Cao, Jie Pei, Lin Xiong, Shaoke Guo, Xingdong Wang, Yandong Kang and Xian Guo
Int. J. Mol. Sci. 2022, 23(24), 15810; https://doi.org/10.3390/ijms232415810 - 13 Dec 2022
Cited by 9 | Viewed by 2762
Abstract
Cattle-yak, a crossbreed of yak and cattle, which can exhibit obvious heterosis and can adapt to the harsh environmental conditions of the Qinghai Tibet Plateau (QTP). However, F1 cattle-yak were found to be sterile because they were unable to produce sperm, which adversely [...] Read more.
Cattle-yak, a crossbreed of yak and cattle, which can exhibit obvious heterosis and can adapt to the harsh environmental conditions of the Qinghai Tibet Plateau (QTP). However, F1 cattle-yak were found to be sterile because they were unable to produce sperm, which adversely restricted the fixation of heterosis. Many prior attempts have been made to decipher the mechanism underlying the spermatogenesis stagnation of cattle-yak. However, the open chromatin region (OCR) map of yak and cattle-yak testes has not been generated yet. Here, we have analyzed the OCRs landscape of testicular tissues of cattle-yak and yaks by performing ATAC-seq technology. The OCRs of cattle-yak and yak testes displayed similar genome distribution and showed priority in intergenic regions, introns and promoters. The pathway enrichment analysis indicated that the differential OCRs-related genes were involved in spermatogenesis, involving the cell cycle, as well as Hippo, mTOR, MAPK, Notch, and Wnt signaling pathways. The integration of ATAC-seq and mRNA-seq indicated that the majority of the gene expression levels were positively correlated with chromatin openness. At the same time, we have identified a number of transcription factors (TFs) related to spermatogenesis and the differential expression of these TFs may contribute to the spermatogenesis stagnation of the cattle-yak. Overall, the findings of this study provide valuable information for advancing the research related to yak crossbreeding improvement and sperm production stagnation of cattle-yak. Full article
(This article belongs to the Section Molecular Genetics and Genomics)
Show Figures

Figure 1

23 pages, 2162 KB  
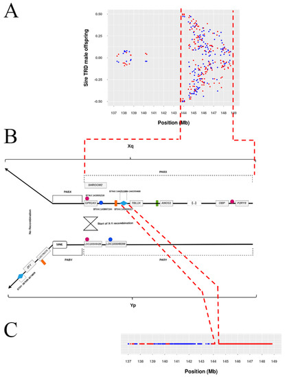
Article
Deviations from Mendelian Inheritance on Bovine X-Chromosome Revealing Recombination, Sex-of-Offspring Effects and Fertility-Related Candidate Genes
by Samir Id-Lahoucine, Joaquim Casellas, Pablo A. S. Fonseca, Aroa Suárez-Vega, Flavio S. Schenkel and Angela Cánovas
Genes 2022, 13(12), 2322; https://doi.org/10.3390/genes13122322 - 9 Dec 2022
Cited by 8 | Viewed by 3139
Abstract
Transmission ratio distortion (TRD), or significant deviations from Mendelian inheritance, is a well-studied phenomenon on autosomal chromosomes, but has not yet received attention on sex chromosomes. TRD was analyzed on 3832 heterosomal single nucleotide polymorphisms (SNPs) and 400 pseudoautosomal SNPs spanning the length [...] Read more.
Transmission ratio distortion (TRD), or significant deviations from Mendelian inheritance, is a well-studied phenomenon on autosomal chromosomes, but has not yet received attention on sex chromosomes. TRD was analyzed on 3832 heterosomal single nucleotide polymorphisms (SNPs) and 400 pseudoautosomal SNPs spanning the length of the X-chromosome using 436,651 genotyped Holstein cattle. On the pseudoautosomal region, an opposite sire-TRD pattern between male and female offspring was identified for 149 SNPs. This finding revealed unique SNPs linked to a specific-sex (Y- or X-) chromosome and describes the accumulation of recombination events across the pseudoautosomal region. On the heterosomal region, 13 SNPs and 69 haplotype windows were identified with dam-TRD. Functional analyses for TRD regions highlighted relevant biological functions responsible to regulate spermatogenesis, development of Sertoli cells, homeostasis of endometrium tissue and embryonic development. This study uncovered the prevalence of different TRD patterns across both heterosomal and pseudoautosomal regions of the X-chromosome and revealed functional candidate genes for bovine reproduction. Full article
(This article belongs to the Section Animal Genetics and Genomics)
Show Figures

Figure 1

18 pages, 4127 KB  
Article
A Comprehensive Sequencing Analysis of Testis-Born miRNAs in Immature and Mature Indigenous Wandong Cattle (Bos taurus)
by Hongyu Liu, Ibrar Muhammad Khan, Yong Liu, Nazir Muhammad Khan, Kaiyuan Ji, Huiqun Yin, Wenliang Wang, Xinqi Zhou and Yunhai Zhang
Genes 2022, 13(12), 2185; https://doi.org/10.3390/genes13122185 - 23 Nov 2022
Cited by 7 | Viewed by 2858
Abstract
Micro RNAs (miRNAs) have been recognized as important regulators that are indispensable for testicular development and spermatogenesis. miRNAs are endogenous transcriptomic elements and mainly regulate the gene expression at post-transcriptional levels; however, the key role of miRNA in bovine testicular growth is not [...] Read more.
Micro RNAs (miRNAs) have been recognized as important regulators that are indispensable for testicular development and spermatogenesis. miRNAs are endogenous transcriptomic elements and mainly regulate the gene expression at post-transcriptional levels; however, the key role of miRNA in bovine testicular growth is not clearly understood. Thus, supposing to unveil the transcriptomics expression changes in the developmental processes of bovine testes, we selected three immature calves and three sexually mature bulls of the local Wandong breed for testicular-tissue sample collection. The cDNA libraries of experimental animals were established for RNA-sequencing analysis. We detected the miRNA expression in testes by using high-throughput sequencing technology, and bioinformatics analysis followed. The differentially expressed (DE) data showed that 151 miRNAs linked genes were significantly DE between immature and mature bull testes. Further, in detail, 64 were significantly up-regulated and 87 were down-regulated in the immature vs. mature testes (p-value < 0.05). Pathway analyses for miRNA-linked genes were performed and identified JAG2, BCL6, CFAP157, PHC2, TYRO3, SEPTIN6, and BSP3; these genes were involved in biological pathways such as TNF signaling, T cell receptor, PI3KAkt signaling, and functions affecting testes development and spermatogenesis. The DE miRNAs including MIR425, MIR98, MIR34C, MIR184, MIR18A, MIR136, MIR15A, MIR1388 and MIR210 were associated with cattle-bull sexual maturation and sperm production. RT-qPCR validation analysis showed a consistent correlation to the sequencing data findings. The current study provides a good framework for understanding the mechanism of miRNAs in the development of testes and spermatogenesis. Full article
(This article belongs to the Special Issue Genetics and Breeding of Cattle)
Show Figures

Figure 1

17 pages, 4140 KB  
Article
Expression Analysis of Molecular Chaperones Hsp70 and Hsp90 on Development and Metabolism of Different Organs and Testis in Cattle (Cattle–yak and Yak)
by Yan Cui, Penggang Liu, Sijiu Yu, Junfeng He, Seth Y. Afedo, Shengnan Zou, Qian Zhang, Jun Liu, Liangli Song, Yuanfang Xu, Ting Wang and Hui Li
Metabolites 2022, 12(11), 1114; https://doi.org/10.3390/metabo12111114 - 15 Nov 2022
Cited by 7 | Viewed by 2683
Abstract
Hsp70 and Hsp90 play an important role in testis development and spermatogenesis regulation, but the exact connection between Hsp70 and Hsp90 and metabolic stress in cattle is unclear. Here, we focused on the male cattle–yak and yak, investigated the expression and localization of [...] Read more.
Hsp70 and Hsp90 play an important role in testis development and spermatogenesis regulation, but the exact connection between Hsp70 and Hsp90 and metabolic stress in cattle is unclear. Here, we focused on the male cattle–yak and yak, investigated the expression and localization of Hsp70 and Hsp90 in their tissues, and explored the influence of these factors on development and metabolism. In our study, a total of 54 cattle (24 cattle–yaks and 30 yaks; aged 1 day to 10 years) were examined. The Hsp90 mRNA of the cattle–yak was first cloned and compared with that of the yak, and variation in the amino acid sequence was found, which led to differences in protein spatial structure. Using real-time quantitative PCR (RT-qPCR) and Western blot (WB) techniques, we investigated whether the expression of Hsp70 and Hsp90 mRNA and protein are different in the cattle–yak and yak. We found a disparity in Hsp70 and Hsp90 mRNA and protein expression in different non-reproductive organs and in testicular tissues at different stages of development, while high expression was observed in the testes of both juveniles and adults. Moreover, it was intriguing to observe that Hsp70 expression was significantly high in the yak, whereas Hsp90 was high in the cattle–yak (p < 0.01). We also examined the location of Hsp70 and Hsp90 in the testis by immunohistochemical (IHC) and immunofluorescence (IF) techniques, and the results showed that Hsp70 and Hsp90 were positive in the epithelial cells, spermatogenic cells, and mesenchymal cells. In summary, our study proved that Hsp70 and Hsp90 expressions were different in different tissues (kidney, heart, cerebellum, liver, lung, spleen, and testis), and Hsp90 expression was high in the testis of the cattle–yak, suggesting that dysplasia of the cattle–yak may correlate with an over-metabolism of Hsp90. Full article
(This article belongs to the Special Issue Nutritional Metabolic or Clinical Diseases in Mammals and Poultry)
Show Figures

Figure 1

14 pages, 5488 KB  
Article
F1 Male Sterility in Cattle-Yak Examined through Changes in Testis Tissue and Transcriptome Profiles
by Mengli Cao, Xingdong Wang, Shaoke Guo, Yandong Kang, Jie Pei and Xian Guo
Animals 2022, 12(19), 2711; https://doi.org/10.3390/ani12192711 - 9 Oct 2022
Cited by 18 | Viewed by 3735
Abstract
Male-derived sterility in cattle-yaks, a hybrid deriving from yak and cattle, is a challenging problem. This study compared and analyzed the histomorphological differences in testis between sexually mature yak and cattle-yak, and examined the transcriptome differences employing RNA-seq. The study found that yak [...] Read more.
Male-derived sterility in cattle-yaks, a hybrid deriving from yak and cattle, is a challenging problem. This study compared and analyzed the histomorphological differences in testis between sexually mature yak and cattle-yak, and examined the transcriptome differences employing RNA-seq. The study found that yak seminiferous tubules contained spermatogenic cells at all levels, while cattle-yak seminiferous tubules had reduced spermatogonia (SPG) and primary spermatocyte (Pri-SPC), fewer secondary spermatocytes (Sec-SPC), an absence of round spermatids (R-ST) and sperms (S), and possessed large vacuoles. All of these conditions could have significantly reduced the volume and weight of cattle-yak testis compared to that of yak. RNA-seq analysis identified 8473 differentially expressed genes (DEGs; 3580 upregulated and 4893 downregulated). GO (Gene Ontology) and KEGG (Kyoto Encyclopedia of Genes and Genomes) enrichment evaluations for DEGs found their relation mostly to spermatogenesis and apoptosis. Among the DEGs, spermatogonia stem cell (SSCs) marker genes (Gfra1, CD9, SOHLH1, SALL4, ID4, and FOXO1) and genes involved in apoptosis (Fas, caspase3, caspase6, caspase7, caspase8, CTSK, CTSB and CTSC) were significantly upregulated, while differentiation spermatogenic cell marker genes (Ccna1, PIWIL1, TNP1, and TXNDC2) and meiosis-related genes (TEX14, TEX15, MEIOB, STAG3 and M1AP) were significantly downregulated in cattle-yak. Furthermore, the alternative splicing events in cattle-yak were substantially decreased than in yak, suggesting that the lack of protein subtypes could be another reason for spermatogenic arrest in cattle-yak testis. Full article
(This article belongs to the Section Animal Reproduction)
Show Figures

Figure 1

9 pages, 1474 KB  
Article
Single-Nucleotide Polymorphism on Spermatogenesis Associated 16 Gene-Coding Region Affecting Bovine Leukemia Virus Proviral Load
by Hirohisa Mekata and Mari Yamamoto
Vet. Sci. 2022, 9(6), 275; https://doi.org/10.3390/vetsci9060275 - 6 Jun 2022
Cited by 2 | Viewed by 2866
Abstract
Bovine leukemia virus (BLV) is an etiological agent of malignant lymphoma in cattle and is endemic in many cattle-breeding countries. Thus, the development of cattle genetically resistant to BLV is desirable. The purpose of this study was to identify novel single-nucleotide polymorphisms (SNPs) [...] Read more.
Bovine leukemia virus (BLV) is an etiological agent of malignant lymphoma in cattle and is endemic in many cattle-breeding countries. Thus, the development of cattle genetically resistant to BLV is desirable. The purpose of this study was to identify novel single-nucleotide polymorphisms (SNPs) related to resistance to BLV. A total of 146 DNA samples from cattle with high BLV proviral loads (PVLs) and 142 samples from cattle with low PVLs were used for a genome-wide association study (GWAS). For the verification of the GWAS results, an additional 1342 and 456 DNA samples from BLV-infected Japanese Black and Holstein cattle, respectively, were used for an SNP genotyping PCR to compare the genotypes for the identified SNPs and PVLs. An SNP located on the spermatogenesis associated 16 (SPATA16)-coding region on bovine chromosome 1 was found to exceed the moderate threshold (p < 1.0 × 10−5) in the Additive and Dominant models of the GWAS. The SNP genotyping PCR revealed that the median values of the PVL were 1278 copies/50 ng of genomic DNA for the major homozygous, 843 for the heterozygous, and 621 for the minor homozygous genotypes in the Japanese Black cattle (p < 0.0001). A similar tendency was also observed in the Holstein cattle. We found that cattle with the minor allele for this SNP showed 20–25% lower PVLs. Although the mechanisms through which this SNP impacts the PVL remain unknown, we found a novel SNP related to BLV resistance located on the SPATA16 gene-coding region on bovine chromosome 1. Full article
(This article belongs to the Section Veterinary Microbiology, Parasitology and Immunology)
Show Figures

Figure 1

15 pages, 16746 KB  
Article
Effect of Nelumbo nucifera Petals Extract on Antioxidant Activity and Sperm Quality in Charolais Cattle Sperm Induced by Mancozeb
by Jiraporn Laoung-on, Churdsak Jaikang, Kanokporn Saenphet and Paiwan Sudwan
Plants 2022, 11(5), 637; https://doi.org/10.3390/plants11050637 - 26 Feb 2022
Cited by 12 | Viewed by 3321
Abstract
The white Nelumbo nucifera petals aqueous extraction (NAE) was prominent in phytochemical content, antioxidant activity, and enhanced rat sperm viability induced by FeSO4, a heavy metal. Mancozeb (MZ) contains heavy metals and is widely used for fungal control in agriculture and [...] Read more.
The white Nelumbo nucifera petals aqueous extraction (NAE) was prominent in phytochemical content, antioxidant activity, and enhanced rat sperm viability induced by FeSO4, a heavy metal. Mancozeb (MZ) contains heavy metals and is widely used for fungal control in agriculture and industry. It induces oxidative stress and causes of spermatogenesis and reproductive organs’ abnormalities in both humans and animals. The aims of the present study were to investigate the effects of white Nelumbo nucifera petals aqueous extraction (WNAE) on sperm quality in cattle sperm induced by MZ. Moreover, this study investigated phytochemical compounds by liquid chromatography-mass spectrometry. A protein profile related to sperm quality with SDS-page and sperm energy preservation for each treatment was determined. The results found nine phytochemical compounds, in which quercetin-3-O-arabinoglycoside was a major flavonoid that was found in the WNAE. MZ induced free radicals in cells, leading to LPO and protein oxidation, while decreasing sperm motility, sperm viability, acrosome integrity, and normal sperm morphology. The cattle sperm found four proteins related to sperm quality including MWs of 17, 31, 34, and 55 kDa. The WNAE effectively increased energy preservation, sperm motility, sperm viability, acrosome integrity, and normal sperm morphology. The WNAE enhanced sperm qualities by reducing oxidative stress. It might be suggested that WNAE has benefits for sperm preservation which may be used to guard against toxicity in animals or humans exposed to MZ contaminants. Full article
(This article belongs to the Special Issue Phenolic Composition and Antioxidant Activity of Plant Extracts Ⅱ)
Show Figures

Figure 1

Back to TopTop