Sign in to use this feature.

Years

Between: -

Subjects

remove_circle_outline
remove_circle_outline
remove_circle_outline
remove_circle_outline
remove_circle_outline
remove_circle_outline
remove_circle_outline
remove_circle_outline
remove_circle_outline

Journals

remove_circle_outline
remove_circle_outline
remove_circle_outline
remove_circle_outline
remove_circle_outline
remove_circle_outline
remove_circle_outline
remove_circle_outline
remove_circle_outline
remove_circle_outline
remove_circle_outline
remove_circle_outline
remove_circle_outline
remove_circle_outline
remove_circle_outline
remove_circle_outline
remove_circle_outline
remove_circle_outline
remove_circle_outline
remove_circle_outline
remove_circle_outline
remove_circle_outline
remove_circle_outline
remove_circle_outline
remove_circle_outline
remove_circle_outline

Article Types

Countries / Regions

remove_circle_outline
remove_circle_outline
remove_circle_outline
remove_circle_outline
remove_circle_outline
remove_circle_outline
remove_circle_outline

Search Results (3,636)

Search Parameters:
Keywords = cargo

Order results
Result details
Results per page
Select all
Export citation of selected articles as:
24 pages, 1366 KB  
Article
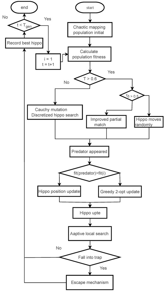
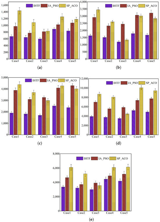
Traffic Forecast and Hybrid Optimization-Based Vehicle Route Planning for Cold Chain Logistics
by Xi Wang and Shujuan Wang
Appl. Sci. 2026, 16(5), 2479; https://doi.org/10.3390/app16052479 - 4 Mar 2026
Abstract
The Vehicle Routing Problems with Time Windows (VRPTW) has remained a classic and continuously studied problem since its introduction. With the rapid growth of cold chain product distribution demands, VRP research has become increasingly important for guiding real-world scheduling decisions. However, most studies [...] Read more.
The Vehicle Routing Problems with Time Windows (VRPTW) has remained a classic and continuously studied problem since its introduction. With the rapid growth of cold chain product distribution demands, VRP research has become increasingly important for guiding real-world scheduling decisions. However, most studies focus on further subdividing new scenarios and constraints, often overlooking fundamental real-world applications. This includes the impact of unknown road conditions on costs, rough cost modeling, and poor algorithm adaptability to high-dimensional cold chain constraints. To address these three issues, this paper proposes the Spatio-temporal dependency and road network distribution-based traffic forecasting model (STD-RND) to provide region-level traffic scheduling information. The model also constructs cost functions to quantify cargo spoilage, refrigeration, and carbon emissions. Finally, we introduce an Improved Hippo Optimization with Traffic Forecasting (IHTF) that incorporates traffic prediction to enhance the solution quality of the VRPTW in cold chain scenarios. To strengthen optimization performance and prevent premature convergence to local optima, we integrate several enhanced strategies, including chaotic mapping, dynamic Cauchy mutation, and an escape mechanism. Through a series of experiments on the Solomon dataset and simulation datasets based on real road networks, we demonstrate that the proposed algorithm shows consistent superiority and effectiveness. Full article
Show Figures

Figure 1

21 pages, 1243 KB  
Review
The Roles of SQSTM1/p62 in Selective Autophagy and Oncogenic Signaling
by Young-Jun Kim, Hwa-Hyeong Lee, Tae Young Jung, Young-Hoon Jeong, Key-Hwan Lim and Ji Min Han
Int. J. Mol. Sci. 2026, 27(5), 2342; https://doi.org/10.3390/ijms27052342 - 2 Mar 2026
Abstract
Autophagy is a critical cellular mechanism that regulates the degradation of misfolded and aggregated proteins and non-functional intracellular organelles. Based on the fundamental qualities of the substrates targeted for degradation and the distinct molecular mechanisms involved, autophagy can be classified into three major [...] Read more.
Autophagy is a critical cellular mechanism that regulates the degradation of misfolded and aggregated proteins and non-functional intracellular organelles. Based on the fundamental qualities of the substrates targeted for degradation and the distinct molecular mechanisms involved, autophagy can be classified into three major types: macroautophagy, microautophagy, and chaperone-mediated autophagy (CMA). Sequestosome 1 (SQSTM1)/p62, which functions as a signaling hub integrating nuclear factor kappa B (NF-κB), the mechanistic target of rapamycin complex 1 (mTORC1), and Kelch-like ECH-associated protein 1 (Keap1)–nuclear factor erythroid 2–related factor 2 (NRF2) pathways, serves as a selective macroautophagy/autophagy receptor that binds ubiquitinated cargo proteins and recruits them to the autophagosome for subsequent degradation in the autolysosome. Furthermore, the phase separation of p62 is an important regulatory process in the autophagy mechanism, but recent studies have demonstrated that impaired or excessive autophagy mediated by p62 is associated with cancer development. This review summarizes the role of autophagy—including its types, mechanisms, and the pathway related to the ubiquitin-dependent selective autophagy receptor p62—in cancer progression. Full article
(This article belongs to the Special Issue 25th Anniversary of IJMS: Updates and Advances in Molecular Oncology)
Show Figures

Figure 1

28 pages, 2275 KB  
Article
A Comprehensive Approach to Defining the Cost of Inventory Management: A Case Study on Small Batch Cargo Delivery
by Ihor Taran, Muratbek Arpabekov, Natalia Potaman, Olexiy Pavlenko and Dmitriy Muzylyov
Sustainability 2026, 18(5), 2409; https://doi.org/10.3390/su18052409 - 2 Mar 2026
Abstract
In recent years, there has been a significant negative impact on the sustainability of supply chains for the delivery of small batch cargo, caused by crisis situations. Therefore, it is important to develop a modern methodology to reduce uncertainty in the delivery of [...] Read more.
In recent years, there has been a significant negative impact on the sustainability of supply chains for the delivery of small batch cargo, caused by crisis situations. Therefore, it is important to develop a modern methodology to reduce uncertainty in the delivery of small batch cargo, especially when considering a flexible inventory management system. This study proposes an integrated approach to inventory management, consisting of three elements: an updated ABC-XYZ structure of inventory formation analysis with criteria that determine stability; an additive mathematical model for calculating inventory management costs; and the development of a regression model for operational forecasting of inventory management costs, based on the number of end customers, unit cost and batch size. A comparison of regressions showed the advantage of the power model over the linear one. The main advantage of the study is the proposed mathematical and regression models for the operational calculation of inventory management costs, considering the uncertainty factors that determine the sustainability of the supply chain. This approach will be of interest to trading enterprises, allowing them to make flexible decisions in inventory management in the event of various disruptions in small batch cargo supply chains. Full article
(This article belongs to the Section Sustainable Transportation)
Show Figures

Figure 1

25 pages, 2662 KB  
Review
Optimizing Biomass Feedstock Logistics Using AI for Integrated Multimodal Transport in Bioenergy and Bioproduct Systems: A Review
by Johanna Gonzalez and Jingxin Wang
Logistics 2026, 10(3), 54; https://doi.org/10.3390/logistics10030054 - 2 Mar 2026
Viewed by 34
Abstract
Background: The constant growth in demand for sustainable energy products and the development of the circular economy have created a critical need for an efficient supply chain for biomass. However, the inherent challenges of biomass make its harvesting, collection, storage, and transport [...] Read more.
Background: The constant growth in demand for sustainable energy products and the development of the circular economy have created a critical need for an efficient supply chain for biomass. However, the inherent challenges of biomass make its harvesting, collection, storage, and transport difficult, impacting logistical efficiency and the viability of bioenergy and bioproduct production. This study analyzes how combining artificial intelligence (AI) with multimodal transport can optimize and improve efficiency, as well as reduce costs, in biomass logistics. Methods: The study uses a tiered research framework that encompasses the physical domain (biomass limitations), the structural domain (mathematical modeling for multimodal transport), the intelligence domain (AI-based decision making), and the strategic approach. Results: The outcomes indicate that while truck transport is ideal for short distances, integrating rail and water transport through AI-driven optimization reduces costs and greenhouse gas emissions for long-distance travel. AI technologies, such as digital twins and machine learning, improve demand forecasting, real-time routing, and cargo consolidation, leading to enhanced prediction accuracy for transport costs. Conclusions: The integration of AI and multimodal networks builds resilient and sustainable biomass supply chains. However, full implementation requires addressing data fragmentation and investing in digital infrastructure to enable seamless coordination between supply chain stakeholders. Full article
Show Figures

Graphical abstract

28 pages, 4171 KB  
Article
P2X7R Signaling and Differential Regulation of Neuroinflammatory and Behavior Responses in Male and Female Mice During Chronic Ethanol Exposure
by Namdev S. Togre, Priyanka S. Bhoj, Naveen Mekala, Jayshil Trivedi, Malika Y. Winfield, Rebecca E. Hancock, Uma Sriram, Slava Rom and Yuri Persidsky
Int. J. Mol. Sci. 2026, 27(5), 2332; https://doi.org/10.3390/ijms27052332 - 2 Mar 2026
Viewed by 36
Abstract
Chronic alcohol exposure disrupts blood–brain barrier (BBB) integrity and promotes neuroinflammation, with P2X7 receptor (P2X7R) signaling playing a critical role. Our prior work in male mice linked P2X7R inhibition to reduced extracellular adenosine triphosphate (eATP) release, modulated extracellular vesicle (EV) cargo, and attenuated [...] Read more.
Chronic alcohol exposure disrupts blood–brain barrier (BBB) integrity and promotes neuroinflammation, with P2X7 receptor (P2X7R) signaling playing a critical role. Our prior work in male mice linked P2X7R inhibition to reduced extracellular adenosine triphosphate (eATP) release, modulated extracellular vesicle (EV) cargo, and attenuated neuroinflammation in chronic intermittent ethanol (CIE)-exposed mice. However, sex-specific roles of P2X7R signaling and EV-mediated mechanisms in alcohol-induced neuroinflammation remain unclear. Male and female mice were exposed to ethanol vapor for three weeks and treated with Brilliant Blue G (BBG), a P2X7R inhibitor. Compared to their respective CIE-unexposed controls, brain gene expression of tumor necrosis factor–α (Tnf-α), interleukin-1 beta (Il-1b), interleukin-6 (Il-6), monocyte chemoattractant protein-1 (Mcp-1), and Fas ligand (Fasl) significantly increased in CIE-exposed males, while only Il-1b increased in females. P2X7R inhibition significantly reduced these cytokines. Pericyte immunostaining was decreased by CIE (indicating BBB injury) in male mice only and was restored by P2X7R inhibition with no difference between groups in females. Occludin staining (another BBB marker) did not differ between the treatment groups in male and female animals. Circulating cytokines (Macrophage inflammatory protein-1 alpha (MIP-1α), tumor necrosis factor–α (TNF-α), interleukin-1 beta (IL-1β), and interleukin-27 subunit p28/interleukin-30 (IL-27p28/IL-30) were significantly elevated in CIE-exposed males but not in females, with BBG treatment reducing cytokines in males. Circulating eATP, P2X7Rs, P-glycoprotein (P-gp), EVs, and EV-mtDNA, which we identified in our previous study, were increased in both sexes and partially decreased by P2X7R blockade. Spatial memory was impaired by CIE exposure in males but not females, and this deficit was reversed by BBG treatment. Our findings reveal sex differences in CIE-induced circulating cytokines, neuroinflammation, and memory impairment, with a stronger response in males. However, other markers of cell injury associated with CIE exposure were upregulated in both sexes; P2X7R inhibition effectively mitigated these effects, highlighting the functional relevance of targeting the P2X7R in alcohol-induced injury. Full article
Show Figures

Figure 1

30 pages, 2437 KB  
Review
Recent Advances in Stimuli-Responsive Membranes: From Supramolecular Design to Controlled Permeability
by Samanta Moffa, Serena Pilato, Michele Ciulla, Pietro Di Profio, Antonella Fontana, Fabrizio Masciulli and Gabriella Siani
Membranes 2026, 16(3), 89; https://doi.org/10.3390/membranes16030089 (registering DOI) - 28 Feb 2026
Viewed by 184
Abstract
Stimuli-responsive liposomal membranes have attracted growing interest as dynamic soft materials capable of regulating permeability, fusion, and cargo release in response to external or internal triggers. By incorporating functional molecular or nanostructured guests, such as photochromic compounds, plasmonic nanoparticles, or ionizable lipids, bilayers [...] Read more.
Stimuli-responsive liposomal membranes have attracted growing interest as dynamic soft materials capable of regulating permeability, fusion, and cargo release in response to external or internal triggers. By incorporating functional molecular or nanostructured guests, such as photochromic compounds, plasmonic nanoparticles, or ionizable lipids, bilayers can be endowed with reversible and tunable properties. These modifications often rely on the precise control of lipid packing, phase behaviour, and the formation of transient membrane defects that facilitate molecular transport. This review aims to provide an overview of the molecular design strategies and underlying mechanisms used to engineer such responsive liposomal systems, with particular emphasis on light- and heat-triggered behaviours and on supramolecular approaches that modulate membrane structure and dynamics. Emerging trends, current limitations, and opportunities for future development in functional lipid-based materials and biointerfaces will also be discussed. Full article
(This article belongs to the Section Membrane Applications for Other Areas)
Show Figures

Graphical abstract

38 pages, 2945 KB  
Review
Plant-Derived Vesicle-like Nanoparticles for Cancer Therapy: From Drug Delivery to Combined Immunotherapy
by Jinying Zhang, Yuan Zuo, Bo Sun, Xinxin Wang, Shuo Tian and Mingsan Miao
Antioxidants 2026, 15(3), 311; https://doi.org/10.3390/antiox15030311 - 28 Feb 2026
Viewed by 233
Abstract
Plant-derived vesicle-like nanoparticles (PDVLNs) are a unique class of natural nanomaterials secreted by plant cells. Endowed with intrinsic biocompatibility, minimal immunogenicity, and a molecular cargo rich in lipids, proteins, nucleic acids, and unique metabolites, PDVLNs exhibit significant potential in cancer treatment. With the [...] Read more.
Plant-derived vesicle-like nanoparticles (PDVLNs) are a unique class of natural nanomaterials secreted by plant cells. Endowed with intrinsic biocompatibility, minimal immunogenicity, and a molecular cargo rich in lipids, proteins, nucleic acids, and unique metabolites, PDVLNs exhibit significant potential in cancer treatment. With the development of diverse engineering strategies and loading methods, PDVLNs have been well established as an ideal drug delivery platform for transporting a broad spectrum of anti-cancer agents, including nucleic acids, proteins, and conventional chemotherapeutics. Notably, accumulating evidence highlights PDVLNs as a novel nanoplatform for combined cancer immunotherapy. This review systematically summarizes the biogenesis, isolation methods, compositions, and anti-tumor activity and mechanisms of PDVLNs, emphasizing their synergistic applications with cancer immunotherapies. Finally, it also discusses the challenges related to production optimization, delivery efficiency, safety issues, and clinical translation facing current research. In the future, as mechanistic insights deepen and nanotechnology advances, PDVLNs are poised to become next-generation immunomodulatory nanoplatforms for enhanced cancer immunotherapy. Full article
Show Figures

Figure 1

30 pages, 5659 KB  
Article
Extracellular Vesicle Protein and MiRNA Signatures as Biomarkers for Post-Infectious ME/CFS Patients
by Martina Seifert, Johannes Schäfers, Fiona F. Douglas, Carl Schwarzburg, Diana Boristowski, Anne Birke, Oliver Klein, Franziska Sotzny, Kerstin Rubarth, Lara Windzio, Christien M. Beez, Claudia Kedor Peters, Kirsten Wittke, Carmen Scheibenbogen and Anna Greco
Int. J. Mol. Sci. 2026, 27(5), 2314; https://doi.org/10.3390/ijms27052314 - 28 Feb 2026
Viewed by 131
Abstract
Post-infectious Myalgic Encephalomyelitis/Chronic Fatigue Syndrome (ME/CFS) is a chronic disease with unresolved pathophysiology and limited diagnostic options. Extracellular vesicles (EVs) carry disease-specific protein and miRNA signatures and may enable improved disease profiling. We aimed to identify novel protein and miRNA markers as potential [...] Read more.
Post-infectious Myalgic Encephalomyelitis/Chronic Fatigue Syndrome (ME/CFS) is a chronic disease with unresolved pathophysiology and limited diagnostic options. Extracellular vesicles (EVs) carry disease-specific protein and miRNA signatures and may enable improved disease profiling. We aimed to identify novel protein and miRNA markers as potential biomarkers in plasma EVs from female ME/CFS patients, including post-COVID-19 ME/CFS and post-infectious ME/CFS of other origins, compared with healthy controls. EVs were isolated from plasma by size-exclusion chromatography and characterized for number, size, morphology, and surface marker expression. Flow cytometry showed that small EVs strongly expressed tetraspanins, with only minor differences between ME/CFS patients and healthy donors. Proteomic profiling of EVs from ME/CFS patients identified altered cargo proteins, including hemoglobin subunit alpha and insulin-like growth factor-binding protein acid labile subunit compared with healthy controls (n ≤ 10/cohort). Small RNA sequencing followed by qPCR revealed significant downregulation of hsa-let-7b-5p in EVs from post-COVID-19 ME/CFS patients (n = 12) versus healthy controls (n = 15). Reduced hsa-let-7b-5p expression correlated with impaired physical functioning and increased fatigue, pain, and immune activation. These findings indicate that EV cargo differences, particularly hemoglobin subunit alpha and insulin-like growth factor-binding protein acid labile subunit, as well as hsa-let-7b-5p, represent promising candidates for ME/CFS diagnosis and patient stratification. Full article
(This article belongs to the Section Molecular Immunology)
Show Figures

Graphical abstract

24 pages, 4468 KB  
Article
Study on Sloshing Structural Strength Assessment for Membrane-Type Liquefied Hydrogen Cargo Containment System
by Ju-Won Seo and Han-Baek Ju
J. Mar. Sci. Eng. 2026, 14(5), 473; https://doi.org/10.3390/jmse14050473 - 28 Feb 2026
Viewed by 79
Abstract
Hydrogen is an eco-friendly fuel that does not emit greenhouse gases, and demand for it has been gradually increasing. When the hydrogen era arrives, intercontinental high-capacity hydrogen carriers are likely to be required, and for this, the membrane-type LH2 cargo containment system [...] Read more.
Hydrogen is an eco-friendly fuel that does not emit greenhouse gases, and demand for it has been gradually increasing. When the hydrogen era arrives, intercontinental high-capacity hydrogen carriers are likely to be required, and for this, the membrane-type LH2 cargo containment system (CCS) is actively being developed. In the development of liquefied CCS, sloshing pressure is an essential element in structural safety assessment. Currently, there are limitations in directly deriving the sloshing pressures of the LH2 tank through sloshing model tests. This study proposes a methodology to indirectly predict the sloshing pressure generated in a membrane-type LH2 cargo tank. Considering the characteristics of hydrogen, high-efficiency insulation materials should be applied to LH2 CCS, which increases the importance of structural design. To precisely calculate the sloshing capacity of this LH2 CCS, heat transfer analysis and structural analysis are performed as a series of processes. The stress concentration regions and dynamic effect observed in LH2 CCS were investigated, and the structural safety of LH2 CCS is determined by comparing the derived sloshing capacity with estimated design sloshing pressure. This is expected to be used as valuable reference for the detailed development of LH2 CCS in the future. Full article
(This article belongs to the Section Ocean Engineering)
36 pages, 3556 KB  
Review
Neurovascular Unit-Derived Extracellular Vesicles as Regulators of Post-Stroke Pathology and Neurorestoration
by Brianna Powell, Michael Chopp, Zhenggang Zhang and Xianshuang Liu
Biomolecules 2026, 16(3), 365; https://doi.org/10.3390/biom16030365 - 28 Feb 2026
Viewed by 74
Abstract
Ischemic stroke is a leading cause of disability worldwide, marked by profound disruption of the neurovascular unit (NVU), a dynamic grouping of neurons, astrocytes, cerebral endothelial cells (CECs), microglia, pericytes, and oligodendrocytes. While acute stroke interventions such as tissue plasminogen activator and endovascular [...] Read more.
Ischemic stroke is a leading cause of disability worldwide, marked by profound disruption of the neurovascular unit (NVU), a dynamic grouping of neurons, astrocytes, cerebral endothelial cells (CECs), microglia, pericytes, and oligodendrocytes. While acute stroke interventions such as tissue plasminogen activator and endovascular thrombectomy address reperfusion, they fail to engage the prolonged and cell-specific processes critical for recovery. Extracellular vesicles (EVs), membrane-bound carriers of proteins, lipids, and nucleic acids, have emerged as key modulators of intercellular communication within the NVU. This review synthesizes current evidence on NVU-derived EVs as both regulators and effectors of post-stroke pathology and repair. We highlight the phase-specific roles of EVs in modulating blood–brain barrier (BBB) integrity, thrombosis, angiogenesis, neurogenesis, oligodendrogenesis, synaptic plasticity, and neuroinflammation. This review places special emphasis on how EV cargo reflects the state of their parent cells and how EV-mediated crosstalk orchestrates coordinated neurorestorative responses. We further discuss the dual nature of EVs, their therapeutic potential for stroke, and the methodological challenges impeding clinical translation, including isolation standardization, cell-specific targeting, and regulatory barriers. Thus, adherence to minimal information for studies of extracellular vesicles (MISEV) guidelines is essential to ensure rigor, reproducibility, and transparency. When combined with temporal and cellular specificity, NVU-derived EVs may represent a biomimetic platform for promoting durable recovery in stroke patients. Full article
Show Figures

Figure 1

27 pages, 1845 KB  
Review
Extracellular Vesicles in Cancer Diagnosis and Therapy: Advances, Challenges, and Prospects for Clinical Translation
by Lingyu Kong, Guangyu Zhao, Xinwei Wu and Shuang Ma
Int. J. Mol. Sci. 2026, 27(5), 2280; https://doi.org/10.3390/ijms27052280 - 28 Feb 2026
Viewed by 52
Abstract
Extracellular vesicles (EVs) have emerged as promising tools for cancer diagnosis and therapy owing to their excellent biocompatibility, low immunogenicity, and ability to transport diverse bioactive molecules. This review summarizes recent advances in EVs research, focusing on isolation and detection technologies, their diagnostic [...] Read more.
Extracellular vesicles (EVs) have emerged as promising tools for cancer diagnosis and therapy owing to their excellent biocompatibility, low immunogenicity, and ability to transport diverse bioactive molecules. This review summarizes recent advances in EVs research, focusing on isolation and detection technologies, their diagnostic and therapeutic applications in oncology, and the key challenges limiting clinical translation. Conventional EVs isolation methods, including ultracentrifugation, density-gradient centrifugation, and polymer-based precipitation, are discussed alongside emerging strategies such as immunoaffinity enrichment, microfluidic separation, lipid-mediated isolation, and thermophoretic enrichment, with comparative evaluation of their yield, purity, cost, and scalability. In cancer diagnosis, EV-associated biomolecules, such as miRNAs, mRNAs, proteins, and lncRNAs, show strong potential as liquid biopsy biomarkers for noninvasive early detection and dynamic disease monitoring. In therapeutic contexts, EVs serve as versatile carriers for gene molecules, chemotherapeutic agents, and small-molecule drugs, and can enhance immunotherapy and RNA-based treatments. Importantly, EVs released from metabolically active tissues, particularly skeletal muscle, contribute to systemic immune regulation and metabolic homeostasis, and their biogenesis and molecular cargo can be influenced by physical activity and exercise-related nutritional status. These insights highlight the need to integrate microengineering technologies, biomolecular profiling, standardized manufacturing systems, and lifestyle-related factors such as exercise and nutrition to accelerate the clinical translation of EV-based strategies in precision oncology and regenerative medicine. Full article
(This article belongs to the Section Molecular Oncology)
Show Figures

Figure 1

23 pages, 358 KB  
Article
A Structured Techno-Economic and Environmental Assessment Framework for Green Interventions on Cargo Ships: Application to a Container Vessel
by Yannis Mouzakitis, Philippos Koulikourdis and Emmanuel D. Adamides
Eng 2026, 7(3), 105; https://doi.org/10.3390/eng7030105 - 28 Feb 2026
Viewed by 69
Abstract
Container vessels—characterized by high transport work and energy-demanding operating profiles—constitute one of the most emission-significant fleet segments and a strategically important area for implementing and assessing decarbonization initiatives. Responding to the persistent absence of integrated analytical approaches, this paper introduces a unified techno-economic [...] Read more.
Container vessels—characterized by high transport work and energy-demanding operating profiles—constitute one of the most emission-significant fleet segments and a strategically important area for implementing and assessing decarbonization initiatives. Responding to the persistent absence of integrated analytical approaches, this paper introduces a unified techno-economic and environmental assessment framework for evaluating green interventions on operating ships. The framework comprises a set of fuel-consumption, environmental performance, and techno-economic metrics and a transparent and globally applicable assessment procedure enabling the consistent comparison of heterogeneous intervention types towards sustainability. The framework is applied to a representative medium-size container vessel to demonstrate its analytical potential and practical relevance. The results of the specific application reveal the systematic trade-offs between environmental and economic performance of green interventions: operational optimization delivers the strongest carbon-intensity improvements and isolated technical retrofits provide favorable economic returns but limited environmental gains, while integrated technical–operational packages achieve the most balanced overall outcomes. Overall, the paper has both a methodological contribution by suggesting a coherent, regulation-aligned assessment structure, as well as a practical decision-support value for ship operators and policymakers. Full article
Show Figures

Figure 1

22 pages, 1373 KB  
Review
Oxidative Stress in Takotsubo Syndrome: Insights into Extracellular Vesicles and Their Potential Clinical Relevance
by Rosa Ciullo, Saveria Femminò, Maria Felice Brizzi, Pasquale Pagliaro and Claudia Penna
Antioxidants 2026, 15(3), 302; https://doi.org/10.3390/antiox15030302 - 27 Feb 2026
Viewed by 241
Abstract
Takotsubo syndrome (TTS) is an acute and reversible form of heart failure characterized by transient left ventricular dysfunction, typically triggered by acute stress stimuli. TTS, also referred to as “stress cardiomyopathy”, may paradoxically be triggered not only by negative stressors but also by [...] Read more.
Takotsubo syndrome (TTS) is an acute and reversible form of heart failure characterized by transient left ventricular dysfunction, typically triggered by acute stress stimuli. TTS, also referred to as “stress cardiomyopathy”, may paradoxically be triggered not only by negative stressors but also by intense positive emotional experiences. Interestingly, TTS was sharply incremented during and following the COVID-19 pandemic. Despite increased clinical recognition, reliable biomarkers for early diagnosis and prognosis remains limited. Oxidative stress is increasingly recognized as a key mechanism in TTS, acting downstream of sympathetic overactivation, thus contributing to myocardial stunning, endothelial dysfunction, and inflammation. In this context, extracellular vesicles (EVs) have emerged as key mediators of intercellular communication and as potential circulating biomarkers, as they reflect the molecular state of their cells of origin. In this review, we summarize the current diagnostic approaches for TTS, including the InterTAK Diagnostic Score, imaging gold standards, and emerging biomarkers such as circulating miRNAs and EV cargo associated with TTS. Furthermore, we critically examine the mechanistic interplay between oxidative stress and EVs in TTS, highlighting translational perspectives and future directions for integrating EV-based biomarkers into personalized clinical management. Full article
(This article belongs to the Special Issue Oxidative Stress in Cardiovascular Diseases)
Show Figures

Figure 1

15 pages, 939 KB  
Review
The Exosome Landscape in Acute Myeloid Leukemia: From Molecular Mechanisms to Translational Frontiers
by Elizabeth Vargas-Castellanos, Dayana Barbosa-Lopéz and Jair Figueroa-Emiliani
Genes 2026, 17(3), 290; https://doi.org/10.3390/genes17030290 - 27 Feb 2026
Viewed by 118
Abstract
Acute myeloid leukemia (AML) is a biologically heterogeneous hematologic malignancy arising from the oncogenic transformation of hematopoietic stem and progenitor cells, resulting in clonal expansion and progressive subclonal diversification. Although considerable advances have deepened our understanding of AML pathogenesis, major challenges persist, particularly [...] Read more.
Acute myeloid leukemia (AML) is a biologically heterogeneous hematologic malignancy arising from the oncogenic transformation of hematopoietic stem and progenitor cells, resulting in clonal expansion and progressive subclonal diversification. Although considerable advances have deepened our understanding of AML pathogenesis, major challenges persist, particularly regarding relapses and therapeutic resistance. In recent years, exosomes—extracellular vesicles of 30–150 nm in diameter of endosomal origin—have emerged as critical mediators of intercellular communication within the AML tumor microenvironment. These vesicles transport a diverse cargo of proteins, metabolites, and nucleic acids, including mRNA, non-coding RNA species, and DNA, which is selectively packaged during their biogenesis. Circulating exosomes have garnered attention as promising liquid biomarkers for diagnosis, prognosis, and monitoring minimal residual disease, while also representing potential therapeutic targets or delivery platforms. Nonetheless, significant knowledge gaps remain regarding the mechanisms governing exosome biogenesis, cargo selection, and the functional impact on leukemia progression and immune modulation. This review focuses on the role of exosomes in acute myeloid leukemia, with an emphasis on the molecular mechanisms underlying their involvement in pathogenesis, tumor communication, and resistance to therapies, as well as their potential as diagnostic biomarkers. Full article
(This article belongs to the Special Issue DNA Repair, Genomic Instability and Cancer)
Show Figures

Figure 1

56 pages, 8564 KB  
Review
Exosome Engineering for Blocking Gut Dysbiosis and Inducing Cell Death Mechanisms in Glioblastoma Multiforme
by Ahalya Muraleedharan, Karthik Rangavajhula and Swapan K. Ray
Cells 2026, 15(5), 422; https://doi.org/10.3390/cells15050422 - 27 Feb 2026
Viewed by 314
Abstract
Glioblastoma multiforme (GBM) is the most lethal primary brain tumor in adults. Emerging evidence endorses that gut dysbiosis contributes to GBM progression through the gut–brain axis (GBA), promoting inflammation and therapeutic resistance via abnormal short-chain fatty acid production and cytokine dysregulation. Exosomes, naturally [...] Read more.
Glioblastoma multiforme (GBM) is the most lethal primary brain tumor in adults. Emerging evidence endorses that gut dysbiosis contributes to GBM progression through the gut–brain axis (GBA), promoting inflammation and therapeutic resistance via abnormal short-chain fatty acid production and cytokine dysregulation. Exosomes, naturally occurring nanovesicles (30–150 nm), offer promising therapeutic potential due to their blood–brain barrier permeability, biocompatibility, and versatile cargo capacity. This review examines exosome engineering strategies for dual targeting: inhibiting alterations in gut microbiome and inducing regulated cell death mechanisms such as apoptosis and ferroptosis in GBM. We describe exosome engineering with detailed focus on cargo loading approaches (e.g., genetic modification, electroporation, and sonication), exosome surface functionalization with specific ligands (e.g., antibodies), and exosome biogenesis pathway manipulation. Engineered exosomes can deliver anti-inflammatory agents and gut microbiome modulators to restore GBA homeostasis while simultaneously transporting tumor-suppressive non-coding RNAs (e.g., miRNAs, siRNAs) and therapeutic agents to induce apoptosis by overcoming temozolomide resistance, and trigger ferroptosis-inducing components in GBM stem cells. Preclinical studies make obvious that this dual-targeting approach ought to enhance therapeutic efficacy by creating systemic immunity and eliminating tumor cells. However, clinical translation brings forth challenges, such as manufacturing, targeting specificity, and standardized quality control, and warrants further study. Full article
(This article belongs to the Special Issue Cell Death Mechanisms and Therapeutic Opportunities in Glioblastoma)
Show Figures

Graphical abstract

Back to TopTop