Sign in to use this feature.

Years

Between: -

Subjects

remove_circle_outline
remove_circle_outline
remove_circle_outline
remove_circle_outline
remove_circle_outline
remove_circle_outline
remove_circle_outline
remove_circle_outline

Journals

Article Types

Countries / Regions

Search Results (133)

Search Parameters:
Keywords = capsaicinoids

Order results
Result details
Results per page
Select all
Export citation of selected articles as:
28 pages, 6020 KB  
Article
Comprehensive Morpho-Functional Profiling of Peruvian Andean Capsicum pubescens Germplasm Reveals Promising Accessions with High Agronomic and Nutraceutical Value
by Erick Leao Salas-Zeta, Katherine Lisbeth Bernal-Canales, Andrea Delgado-Lazo, Gonzalo Pacheco-Lizárraga, Marián Hermoza-Gutiérrez, Hector Cántaro-Segura, Elizabeth Fernandez-Huaytalla, Dina L. Gutiérrez-Reynoso, Fredy Quispe-Jacobo and Karina Ccapa-Ramirez
Plants 2026, 15(2), 288; https://doi.org/10.3390/plants15020288 (registering DOI) - 17 Jan 2026
Abstract
Capsicum pubescens (rocoto) is an Andean domesticate with notable agronomic and nutraceutical potential, yet it remains underrepresented in chili pepper breeding programs. In this study, 78 accessions from the Peruvian Andes were evaluated in a single field environment during the 2024 growing season [...] Read more.
Capsicum pubescens (rocoto) is an Andean domesticate with notable agronomic and nutraceutical potential, yet it remains underrepresented in chili pepper breeding programs. In this study, 78 accessions from the Peruvian Andes were evaluated in a single field environment during the 2024 growing season for 28 variables spanning plant architecture, phenology and yield, color (CIELAB), weight, fruit morphology, physicochemical variables, and functional phytochemicals, including total phenolics, carotenoids, ascorbic acid, capsaicinoids, and antioxidant activity (FRAP, DPPH, ABTS). Descriptive analyses revealed broad phenotypic diversity in key variables such as yield and bioactive compounds. Spearman correlations uncovered a clear modular structure, with strong within-domain associations across morphological, chromatic, and biochemical variables, and statistically significant but low-magnitude cross-domain associations (e.g., fruit length with pungency, redness with total phenolics). Principal component analysis and hierarchical clustering resolved three differentiated phenotypic profiles: (i) low-pungency accessions with high soluble solids and varied fruit colors; (ii) highly pungent materials with elevated antioxidant capacity; and (iii) large, red-fruited accessions with considerable carotenoid content and high moisture. This multivariate architecture revealed weak cross-block correlations among agronomic, color, and functional traits, enabling selection of promising accessions combining desirable agronomic attributes and favorable bioactive profiles in specific accessions. These results provide a quantitative foundation for future breeding strategies in C. pubescens, opening concrete opportunities to develop improved cultivars that simultaneously meet productivity and functional quality criteria. Full article
Show Figures

Figure 1

19 pages, 3534 KB  
Article
Direct Effects of Capsaicin on Voltage-Dependent Calcium Channels of Mammalian Skeletal Muscle
by Dmytro Isaev, Tatiana Prytkova, Badarunnisa Mohamed, Mohamed Omar Mahgoub, Keun-Hang Susan Yang and Murat Oz
Biomolecules 2026, 16(1), 135; https://doi.org/10.3390/biom16010135 - 13 Jan 2026
Viewed by 200
Abstract
Capsaicin, a naturally occurring polyphenol, is known to affect energy expenditure and muscle fatigue and modulate contractions in skeletal muscle. The L-type Ca2+ channels are known to be an important ion channel involved in the various muscle functions and the effect of [...] Read more.
Capsaicin, a naturally occurring polyphenol, is known to affect energy expenditure and muscle fatigue and modulate contractions in skeletal muscle. The L-type Ca2+ channels are known to be an important ion channel involved in the various muscle functions and the effect of capsaicin on the skeletal L-type Ca2+ channels is currently unknown. In this study, the effects of capsaicin and capsaicin analogs on depolarization-induced Ca2+ effluxes through L-type Ca2+ channels in transverse tubule membranes from rabbit skeletal muscle and L-type Ca2+ currents recorded using the whole-cell patch clamp technique in rat myotubes were examined. Capsaicin, in the concentration range of 3–100 µM, inhibited depolarization-induced Ca2+ effluxes. The effect of capsaicin was not reversed by TRPV1 antagonist SB-366791 (10 µM). While vanilloids (30 µM) including vanillin, vanillyl alcohol, and vanillylamine were ineffective, other capsaicinoids (30 µM) including dihydrocapsaicin, nonivamide, and nordihydrocapsaicin significantly inhibited Ca2+ effluxes, suggesting that hydrocarbon chains are required for inhibition. In rat myotubes, capsaicin inhibited L-type Ca2+ currents with an IC50 value of 27.2 μM in the presence of SB-366791. Furthermore, in docking studies and molecular dynamic simulations, capsaicinoids with an aliphatic tail showed stronger binding and stable bent conformations in CaV1.1, forming hydrogen bonds with Ser1011 and Thr935 and hydrophobic/π–alkyl contacts with Phe1008, Ile1052, Met1366, and Ala1369, resembling the binding mode of amlodipine. In conclusion, the results indicate that the function of L-type Ca2+ channels in mammalian skeletal muscle was inhibited by capsaicin and capsaicin analogs in a TRPV1-independent manner. Full article
(This article belongs to the Section Natural and Bio-derived Molecules)
Show Figures

Figure 1

13 pages, 2366 KB  
Article
Transcription Factor CcbHLH68 Regulates Capsaicinoids Biosynthesis in Shuanla (Capsicum chinense)
by Hong Cheng, Guining Fang, Yuping Bai, Mengjuan Li, Zhengcong Luo, Xuewen Chen, Qiaoli Xie, Minghua Deng and Junheng Lv
Horticulturae 2026, 12(1), 65; https://doi.org/10.3390/horticulturae12010065 - 5 Jan 2026
Viewed by 236
Abstract
The bHLH transcription factors play a crucial regulatory role in plant growth and development. In this study, the CcbHLH68 gene was cloned from the pepper cultivar ‘Shuanla’. Subsequent bioinformatics analysis, subcellular localization, expression pattern profiling, along with yeast one-hybrid and dual-luciferase reporter assays, [...] Read more.
The bHLH transcription factors play a crucial regulatory role in plant growth and development. In this study, the CcbHLH68 gene was cloned from the pepper cultivar ‘Shuanla’. Subsequent bioinformatics analysis, subcellular localization, expression pattern profiling, along with yeast one-hybrid and dual-luciferase reporter assays, were conducted to preliminarily elucidate its regulatory mechanism in capsaicinoid biosynthesis. The results revealed that the visualization of upstream cis-elements of CcbHLH68 suggests its potential regulation by hormones. Furthermore, subcellular localization experiments confirmed that the CcbHLH68 protein is localized in the nucleus. Expression analysis of CcbHLH68 across different tissues by qRT-PCR identified its predominant expression in the placenta at 30 days post-anthesis. Further experimental evidence from both gene silencing and transient overexpression assays demonstrated a positive correlation between CcbHLH68 and the expression of multiple capsaicinoid biosynthetic genes. When it was silenced or transiently overexpressed, the content of capsaicinoids decreased by 40.9% or increased by 113.7%, respectively. Yeast one-hybrid and dual-luciferase reporter assays confirmed that CcbHLH68 can directly bind to the CcCOMT promoter and activate its transcription. In summary, this study preliminarily reveals the molecular mechanism by which CcbHLH68 participates in capsaicinoid biosynthesis through regulating the expression of key genes in the biosynthetic pathway, thereby providing a theoretical foundation for enhancing capsaicinoid content via molecular breeding. Full article
(This article belongs to the Special Issue Genomics and Genetic Diversity in Vegetable Crops)
Show Figures

Figure 1

26 pages, 1758 KB  
Review
More than Heat: The Complex Nature of Pungent Capsicum spp.
by Filomena Monica Vella, Domenico Cautela and Bruna Laratta
Compounds 2025, 5(4), 61; https://doi.org/10.3390/compounds5040061 - 18 Dec 2025
Viewed by 414
Abstract
For centuries, people have used herbs, plants, and spices as remedies for health problems or simply to ameliorate body energy or vitality because of the bioactive compounds they contain. The Capsicum genus, which includes the chili pepper, is one of the oldest crops [...] Read more.
For centuries, people have used herbs, plants, and spices as remedies for health problems or simply to ameliorate body energy or vitality because of the bioactive compounds they contain. The Capsicum genus, which includes the chili pepper, is one of the oldest crops to be domesticated and used. It is characterized by three qualities: pungency/flavor, color, and aroma. Capsaicinoids are responsible for the pungent flavor. Carotenoids and flavonoids determine the remarkable and colorful tones of chili peppers. Volatile compounds provide their characteristic aroma. This prompts consumers to purchase and utilize the numerous varieties of chili peppers, whether fresh or dried. The presence of these bioactive compounds gives chili peppers functional attributes that promote health. This paper reviews the scientific research carried out over the last 25 years on these attributes. This paper also looks at how Capsicum fruits could be used as a valuable source of nutrients from plants that have beneficial biological properties. Full article
(This article belongs to the Special Issue Compounds–Derived from Nature)
Show Figures

Figure 1

15 pages, 3560 KB  
Article
Aggregation-Induced Emission-Fluorescent-Microsphere-Based Lateral Flow Immunoassay for Highly Sensitive Detection of Capsaicinoids
by Yuchen Bai, Xinyue Han, Yang Yang, Zhanhui Wang and Fubin Qiu
Foods 2025, 14(21), 3634; https://doi.org/10.3390/foods14213634 - 24 Oct 2025
Viewed by 570
Abstract
Capsaicinoids (CPCs) are regarded as a typical marker of waste oil, which has emerged as a serious food safety issue in developing countries, necessitating the development of rapid, sensitive, and specific detection methods. In this study, a novel hapten was synthesized to generate [...] Read more.
Capsaicinoids (CPCs) are regarded as a typical marker of waste oil, which has emerged as a serious food safety issue in developing countries, necessitating the development of rapid, sensitive, and specific detection methods. In this study, a novel hapten was synthesized to generate a high-affinity monoclonal antibody (mAb) targeting CPCs. Subsequently, aggregation-induced emission fluorescent microspheres (AIEFMs), known for their superior fluorescence intensity, were utilized as an enhanced probe to develop a lateral flow immunoassay (LFIA) based on mAb 8B4 for CPC detection. For comparison, a traditional gold nanoparticle (AuNP)-LFIA was also constructed using the corresponding mAb. The AIEFM-LFIA demonstrated a limit of detection (LOD) of 0.33 µg/kg for CPCs in edible oil samples, which is 4.21 times lower than the LOD of 1.39 µg/kg achieved by the AuNP-LFIA. And the assay effectively identified three additional CPCs, with LODs ranging from 0.26 to 0.99 µg/kg, while exhibiting minimal cross-reactivity with CPC analogs, indicating high specificity. The recovery rates of the AIEFM-LFIA in oil samples ranged from 75.0% to 106.0%, with coefficients of variation ≤ 8.3%, exhibiting excellent accuracy and precision. Furthermore, the results of the AIEFM-LFIA demonstrated a strong degree of correlation with liquid chromatography–tandem mass spectrometry, with a correlation coefficient (R2) of 0.978. Consequently, the developed AIEFM-LFIA shows significant promise as a rapid, sensitive, specific, and reliable method for detecting CPCs in oil samples. Full article
(This article belongs to the Section Food Analytical Methods)
Show Figures

Figure 1

24 pages, 7547 KB  
Article
Pangenomic and Phenotypic Characterization of Colombian Capsicum Germplasm Reveals the Genetic Basis of Fruit Quality Traits
by Maira A. Vega-Muñoz, Felipe López-Hernández, Andrés J. Cortés, Federico Roda, Esteban Castaño, Guillermo Montoya and Juan Camilo Henao-Rojas
Int. J. Mol. Sci. 2025, 26(17), 8205; https://doi.org/10.3390/ijms26178205 - 23 Aug 2025
Cited by 2 | Viewed by 1571
Abstract
Capsicum is one of the most economically significant vegetable crops worldwide, owing to its high content of bioactive compounds with nutritional, pharmacological, and industrial relevance. However, research has focused on C. annuum, often disregarding local diversity and secondary gene pools, which may [...] Read more.
Capsicum is one of the most economically significant vegetable crops worldwide, owing to its high content of bioactive compounds with nutritional, pharmacological, and industrial relevance. However, research has focused on C. annuum, often disregarding local diversity and secondary gene pools, which may contain hidden variation for quality traits. Therefore, this study evaluated the genetic and phenotypic diversity of 283 accessions from the Colombian germplasm collection in the agrobiodiversity hotspot of northwest South America, representing all five domesticated species of the genus. A total of 18 morphological, physicochemical, and biochemical fruit traits were assessed, including texture, color, capsaicinoid, and carotenoid content. The phenotypic data were integrated with genomic information obtained through genotyping-by-sequencing (GBS) using the C. annuum reference genome and a multispecies pangenome. Fixed-and-Random-Model-Circulating-Probability-Unification (FarmCPU) and Bayesian-information-and-Linkage-disequilibrium-Iteratively-Nested-Keyway (BLINK) genome-wide association studies (GWAS) were performed on both alignments, respectively, leading to the identification of complex polygenic architectures with 144 and 150 single nucleotide polymorphisms (SNPs) significantly associated with key fruit quality traits. Candidate genes involved in capsaicinoid biosynthesis were identified within associated genomic regions, terpenoid and sterol pathways, and cell wall modifiers. These findings highlight the potential of integrating pangenomic resources with multi-omics approaches to accelerate Capsicum improvement programs and facilitate the development of cultivars with enhanced quality traits and increased agro-industrial value. Full article
(This article belongs to the Special Issue Omics Technologies in Molecular Biology)
Show Figures

Graphical abstract

30 pages, 6876 KB  
Article
Evaluating Water Use Dynamics and Yield Responses in Capsicum chinense Cultivars Using Integrated Sensor-Based Irrigation System
by Harjot Sidhu, Edmond Kwekutsu, Arnab Bhowmik and Harmandeep Sharma
Horticulturae 2025, 11(8), 978; https://doi.org/10.3390/horticulturae11080978 - 18 Aug 2025
Viewed by 1868
Abstract
Efficient irrigation management is essential for optimizing yield and quality in specialty crops like hot peppers (Capsicum chinense), particularly under controlled greenhouse environments. This study employed a novel sensor-based system integrating soil moisture and sap flux monitoring to evaluate water use [...] Read more.
Efficient irrigation management is essential for optimizing yield and quality in specialty crops like hot peppers (Capsicum chinense), particularly under controlled greenhouse environments. This study employed a novel sensor-based system integrating soil moisture and sap flux monitoring to evaluate water use dynamics in Capsicum chinense, a species for which such applications have not been widely reported. Three cultivars—Habanero, Helios, and Lantern—were grown under three volumetric soil moisture contents: low (15%), medium (18%), and high (21%). Water uptake was measured at leaf (transpiration, stomatal conductance) and plant levels (sap flux via heat balance sensors). Photosynthesis, fruit yield, and capsaicinoid concentrations were assessed. Compared to high irrigation, medium and low irrigation increased photosynthesis by 16.6% and 22.2%, respectively, whereas high irrigation favored greater sap flux and vegetative growth. Helios exhibited an approximately 8.5% higher sap flux as compared to Habanero and about 10% higher as compared to Lantern. Helios produced over 30% higher fruits than Habanero and Lantern under high irrigation. Habanero recorded the highest pungency, with a capsaicinoid level of 187,292 SHU—exceeding Lantern and Helios by 56% and 76%, respectively. Similarly, nordihydrocapsaicin and dihydrocapsaicin accumulation were more cultivar-dependent than irrigation-dependent. No significant interaction between cultivar and irrigation was observed, indicating genotype-driven water use strategies. Our study contributes to precision horticulture by integrating soil moisture and sap flux sensors to reveal cultivar-specific water use strategies in Capsicum chinense, thereby demonstrating the potential of an integrated sensor-based irrigation system for efficient irrigation management under increasing water scarcity in protected environments. As a preliminary greenhouse study aimed at maintaining consistent irrigation throughout the growing season across three volumetric soil moisture levels, these findings provide a foundation for subsequent validation and exploration under diverse soil moisture conditions including variations in stress duration, stress frequency, and stress application at different phenological stages. Full article
(This article belongs to the Section Vegetable Production Systems)
Show Figures

Figure 1

11 pages, 432 KB  
Article
Impact of Capsaicinoid Supplementation in Health and Performance of Broiler Chickens Subjected to Lipopolysaccharide Challenge
by Rayanne A. Nunes, Kelly M. M. Dias, Marcio S. Duarte, Claudson O. Brito, Ricardo V. Nunes, Tiago G. Petrolli, Samuel O. Borges, Larissa P. Castro, Beatriz G. Vale and Arele A. Calderano
Animals 2025, 15(15), 2203; https://doi.org/10.3390/ani15152203 - 26 Jul 2025
Cited by 1 | Viewed by 1561
Abstract
This study investigated the effects of dietary capsaicinoid (CAP) supplementation on broiler chickens subjected to an inflammatory challenge induced by lipopolysaccharide (LPS). A total of 144 Cobb500™ male broilers (Rivelli Alimentos SA, Matheus Leme, Brazil), raised from 1 to 21 days, were randomly [...] Read more.
This study investigated the effects of dietary capsaicinoid (CAP) supplementation on broiler chickens subjected to an inflammatory challenge induced by lipopolysaccharide (LPS). A total of 144 Cobb500™ male broilers (Rivelli Alimentos SA, Matheus Leme, Brazil), raised from 1 to 21 days, were randomly assigned to three treatments, with eight replicates of six birds. Treatments were a control diet (CON), a control diet with LPS administration (CON+LPS), and a control diet supplemented with 1 mg CAP/kg feed and LPS (CAP+LPS). LPS was administered intraperitoneally on days 14, 16, 18, and 20. Performance, intestinal morphometry, serum metabolites, and jejunal gene expression related to oxidative and inflammatory responses were evaluated. Slaughter was at 20 days. Data were subjected to ANOVA and means compared by Tukey’s test at 0.05 significance. CON broilers exhibited the highest feed intake and a better feed conversion ratio (p < 0.05) compared to CON+LPS. CAP+LPS broilers showed higher body weight gain than CON+LPS but lower than CON broilers (p < 0.001). CON+LPS broilers had the highest crypt depth (p = 0.002). Higher mRNA expression of superoxide dismutase and catalase (p > 0.05) was observed in CON broilers. In conclusion, supplementation with a 1 mg CAP/kg diet improves the growth performance and intestinal morphometry of LPS-challenged broiler chickens. Full article
(This article belongs to the Special Issue Plant Extracts as Feed Additives in Animal Nutrition and Health)
Show Figures

Figure 1

13 pages, 1682 KB  
Article
Dihydrocapsaicin Enhances Tumor Necrosis Factor-α-Induced Apoptosis and G1 Cell Cycle Arrest in Human Cervical Cancer Cells Through TAK1-Mediated NF-κB and EGFR Pathways
by Chantana Boonyarat, Hiroaki Sakurai, Yoshihiro Hayakawa, Suchada Chaiwiwatrakul, Rawiwun Kaewamatawong, Teeraporn Sadira Supapaan, Sureewan Duangjit, Benjabhorn Sethabouppha and Pornthip Waiwut
Int. J. Mol. Sci. 2025, 26(11), 5011; https://doi.org/10.3390/ijms26115011 - 22 May 2025
Viewed by 1251
Abstract
Dihydrocapsaicin (DHC), a prominent capsaicinoid derived from red chili peppers, has shown cytotoxic effects against various cancer cell types. However, its role in modulating cytokine-induced survival and apoptotic signaling in cancer cells remains unclear. In this study, we investigated the effects of DHC [...] Read more.
Dihydrocapsaicin (DHC), a prominent capsaicinoid derived from red chili peppers, has shown cytotoxic effects against various cancer cell types. However, its role in modulating cytokine-induced survival and apoptotic signaling in cancer cells remains unclear. In this study, we investigated the effects of DHC on tumor necrosis factor-α (TNF-α)-induced cell cycle arrest and apoptosis in HeLa human cervical cancer cells. Our results demonstrate that DHC significantly enhances TNF-α-induced G1 phase cell cycle arrest and apoptosis by targeting the transforming growth factor-β-activated kinase 1 (TAK1)-mediated prosurvival pathways. DHC inhibited the phosphorylation of TAK1 and downstream effectors including IKKα, NF-κB p65, MAPKs (p38, JNK, ERK), Akt, and EGFR, thereby disrupting key signaling networks that typically confer resistance to TNF-α-induced cytotoxicity. Additionally, DHC suppressed the TNF-α-induced phosphorylation of EGFR at Ser-1046/1047 and Thr-669, sites critical for survival signaling. Co-treatment with DHC and TNF-α led to enhanced apoptotic features, including increased PARP-1 cleavage. These findings suggest that DHC sensitizes cervical cancer cells to cytokine-induced cell death by interfering with TAK1/NF-κB and EGFR signaling axes. Our study positions DHC as a promising candidate for combination therapies aimed at overcoming resistance in cancers with aberrant inflammatory and survival signaling. Full article
(This article belongs to the Special Issue The Role of Natural Compounds in Cancer and Inflammation)
Show Figures

Figure 1

18 pages, 1357 KB  
Article
Capsaicinoid Profiles, Phenolic Content, and Antioxidant Properties of Chili Peppers Grown in Urban Settings
by Malak Alghamdi, Thirumurugan Rathinasabapathy and Slavko Komarnytsky
Int. J. Mol. Sci. 2025, 26(10), 4916; https://doi.org/10.3390/ijms26104916 - 20 May 2025
Cited by 1 | Viewed by 2928
Abstract
The Capsicum genus, native to the Americas and cultivated worldwide for culinary and medicinal purposes, includes five domesticated species with diverse fruit characteristics, pungency, and phytochemical profiles. However, the influence of casual urban backyard growing conditions on these traits remains unknown. In this [...] Read more.
The Capsicum genus, native to the Americas and cultivated worldwide for culinary and medicinal purposes, includes five domesticated species with diverse fruit characteristics, pungency, and phytochemical profiles. However, the influence of casual urban backyard growing conditions on these traits remains unknown. In this study, we first assessed morphological production traits of 11 popular pepper cultivars over two growing seasons to establish a consistent baseline for cultivar performance. Next, we evaluated capsaicinoid and phenolic profiles of 47 pepper cultivars, which contribute to their pungency and antioxidant properties. Capsaicinoid profiles revealed species-specific ratios of capsaicin, dihydrocapsaicin, and nordihydrocapsaicin, with C. annuum and C. baccatum displaying an average 64:30:6 profile, C. chinense and C. frutescens showing a capsaicin-dominant 73:25:2 profile, and C. pubescens expressing a distinct dihydrocapsaicin-dominant 34:60:6 profile. Antioxidant activity positively correlated with capsaicinoid content (ABTS: R2 = 0.8264, p < 0.0001; FRAP: R2 = 0.8117, p < 0.0001), with C. chinense (Carolina Reaper) exhibiting the highest activity (FRAP = 111.8 µM TE/g). In LPS-activated macrophages, all cultivars suppressed nitric oxide production both at the enzymatic (66–89%, p < 0.001) and gene expression levels (4.2 to 5.3-fold reduction, p < 0.05). Interleukin IL-1β expression was upregulated (3.8 to 12.9-fold, p < 0.001), while no significant effects were noted on Cox-2, IL-6, and MCP-1 mRNA levels. These results provide novel insights into the molecular and biochemical adaptations of peppers grown in urban environments and underscore the importance of optimizing cultivation conditions to maximize their bioactive potential and health benefits. Full article
(This article belongs to the Special Issue From Nature to Medicine: Exploring Natural Products for New Therapies)
Show Figures

Figure 1

20 pages, 4553 KB  
Article
Spicy Food Ingredient from Red Habanero By-Product Obtained by Ultrasound-Assisted Extraction
by António Toscano, Andreia F. R. Silva, Maria P. Ramos, Norton Komora, Filipa V. M. Silva and Patrícia Fradinho
Foods 2025, 14(8), 1407; https://doi.org/10.3390/foods14081407 - 18 Apr 2025
Viewed by 1670
Abstract
The production of spicy sauces from chili peppers (Capsicum spp.) generates 5–30% of spicy by-product which is rich in valuable compounds (e.g., capsaicinoids, carotenoids, phenolics, etc.) and can serve as a source of Capsicum oleoresins, providing spice and color ingredients for food [...] Read more.
The production of spicy sauces from chili peppers (Capsicum spp.) generates 5–30% of spicy by-product which is rich in valuable compounds (e.g., capsaicinoids, carotenoids, phenolics, etc.) and can serve as a source of Capsicum oleoresins, providing spice and color ingredients for food products. This study primarily focused on the optimization of Capsicum oleoresin extraction from Red Habanero chili pepper (Capsicum chinense Jacq.) by-product using ultrasound-assisted extraction (UAE). A second focus was the comparison between UAE and reflux-assisted extraction (RAE). Response Surface Methodology (RSM) was employed to optimize the extraction time (3 to 17 min) and acoustic power density (APD, 0.30 to 1.00 W/mL). The optimal UAE conditions (8 min, 0.87 W/mL) showed a higher extraction yield (26%) and high quality oleoresin extracts rich in bioactives (capsaicinoids: 7 mg/g; phenolics: 4 mg GAE/g) with antioxidant activity (FRAP: 139 µmol FeSO4 eq/g; DPPH: 33 µmol TEAC/g). Optimum UAE extracts proved more colored, energy-efficient (95% less consumption), equally spicy (466,000 SHU) and had higher antioxidant activity than RAE. These results demonstrated UAE as a sustainable method for producing high value spicy additives from chili pepper by-product, turning them into products with enhanced bioactivity, favoring a circular economy in the agri-food industry. Full article
(This article belongs to the Section Food Engineering and Technology)
Show Figures

Figure 1

18 pages, 3189 KB  
Article
Preharvest and Postharvest Applications of Fe-Based Nanomaterials: A Potent Strategy for Improving Pepper Storage
by Zhuang Cheng, Xianzheng Yuan, Xuesong Cao, Zhemin Jia, Fang Hao, Jiayi Chen, Le Yue and Zhenyu Wang
Nanomaterials 2025, 15(7), 497; https://doi.org/10.3390/nano15070497 - 26 Mar 2025
Viewed by 892
Abstract
Nanomaterials (NMs) hold significant potential for enhancing agricultural production, extending the shelf life, and maintaining the quality of postharvest vegetables and fruits. In this study, after foliar spraying with 1, 10, and 50 mg of L−1 Fe-P NMs at different stages (seedling, [...] Read more.
Nanomaterials (NMs) hold significant potential for enhancing agricultural production, extending the shelf life, and maintaining the quality of postharvest vegetables and fruits. In this study, after foliar spraying with 1, 10, and 50 mg of L−1 Fe-P NMs at different stages (seedling, flowering, and fruit stage), the pepper plant growth was significantly improved. In particular, the foliar application of 10 mg of L−1 Fe-P NMs during the flowering stage was found to be an optimal cultivation approach to promote the growth, yield, and freshness of peppers. Compared with the control group, Fe-P NMs increased net photosynthetic rate, plant height, and fruit number by 132.7%, 40.4%, and 265.7%, respectively. The applied Fe-P NMs, at the flowering stage, altered the capsaicin metabolic pathway, upregulating the genes for the synthesis of total phenols, flavonoids, lignans, and capsaicinoids. Consequently, these metabolites, which are beneficial for maintaining the freshness of pepper fruits, were increased. Furthermore, Fe-P NMs at the flowering stage downregulated the abundance of rot-causing microorganisms (Enterobacter and Chryseobacterium) and upregulated beneficial microorganisms (Pseudomonas, Arthrobacter, Sphingobacterium, and Paenibacillus) to change the microbial community structure. This ultimately created a micro-ecological environment conducive to the preservation of pepper fruits. For comparison, during pepper fruit storage, dipping and spraying with Fe-P NM suspensions effectively delayed weight loss and enhanced the growth of beneficial bacteria. Nevertheless, the effect was less pronounced than preharvest foliar application. This study provides insights into the pre- or postharvest application of NMs for improving the preservation performance of pepper fruits. Full article
(This article belongs to the Section Nanocomposite Materials)
Show Figures

Figure 1

15 pages, 2522 KB  
Article
Use of Sorbitan to Extract Capsaicinoids and Bioactive Compounds: Condition Optimization Study
by Andrea de J. Campos-Badillo, Edén A. Luna-Zapién, Juan A. Ascacio-Valdés, Jolanta E. Marszalek, Rafael Minjares-Fuentes, Armando Quintero-Ramos and Jorge A. Meza-Velázquez
AppliedChem 2025, 5(2), 7; https://doi.org/10.3390/appliedchem5020007 - 24 Mar 2025
Viewed by 1583
Abstract
Capsaicinoids obtained from lyophilized serrano chili by sorbitan monooleate solutions were investigated. Sorbitan monooleate was as effective as methanol in extracting capsaicin and dihydrocapsaicin (DHC). Subsequently, a Box–Behnken design was used to optimize capsaicin, DHC, and polyphenol extraction, as well as to evaluate [...] Read more.
Capsaicinoids obtained from lyophilized serrano chili by sorbitan monooleate solutions were investigated. Sorbitan monooleate was as effective as methanol in extracting capsaicin and dihydrocapsaicin (DHC). Subsequently, a Box–Behnken design was used to optimize capsaicin, DHC, and polyphenol extraction, as well as to evaluate the antioxidant capacity of dehydrated serrano chili. Particle size (PS) (20–60 mesh), processing temperature (55–75 °C), and sorbitan concentration (1.5–2.5%) were selected as independent variables. The statistical analysis showed that the quadratic models adequately describe the response of the concentration of capsaicin and DHC, but not with polyphenols and antioxidant capacity. The highest extraction of capsaicin (~620 mg/100 g dw) and DHC (~520 mg/100 g dw) was achieved with the combination of sorbitan at 2%, temperature at 65 °C, and PS from 40 mesh. Experimental and predicted values were closely consistent. Meanwhile, extracts with the highest antioxidant potential (~7510 and ~5820 µM of Trolox Eq/100 g dw for ABTS and FRAP, respectively) were those extracted in sorbitan and PS from 40 mesh. In contrast, the highest values of polyphenols (~171 mg gallic acid Eq/100 g dw) were found in the extracts prepared at 75 °C. These results suggest that sorbitan monooleate solutions can be an effective, non-toxic, and environmentally responsible way to obtain capsaicinoids and bioactive compounds from dehydrated serrano chili. Full article
Show Figures

Graphical abstract

16 pages, 3006 KB  
Article
Genetic and Seasonal Factors Influence Pungent Pepper Capsaicinoid and Vitamin C Content
by Ingrid Melinda Gyalai, Lajos Helyes, Hussein G. Daood, Flórián Kovács, Adrienn Szarvas and Ferenc Lantos
Horticulturae 2025, 11(3), 286; https://doi.org/10.3390/horticulturae11030286 - 6 Mar 2025
Cited by 5 | Viewed by 2865
Abstract
Pungent red peppers and chilis are healthy foods and crucial ingredients of modern diets due to their content of bioactive phytochemicals such as carotenoids, tocopherols, capsaicinoids, polyphenols, and vitamin C. The production of pungent peppers with outstanding nutritional properties is influenced by genetic [...] Read more.
Pungent red peppers and chilis are healthy foods and crucial ingredients of modern diets due to their content of bioactive phytochemicals such as carotenoids, tocopherols, capsaicinoids, polyphenols, and vitamin C. The production of pungent peppers with outstanding nutritional properties is influenced by genetic factors and their interaction with the environments where they are cultivated. This study was conducted to investigate the effects of genotype and climate conditions on the response of capsaicinoids and vitamin C. The extracts of pungent materials and vitamin C were separated and qualitatively determined by HPLC alone or hyphenated with mass spectroscopy. Four genotypes were selected and cultivated under traditional agricultural practices in southern Hungary. The yield properties and the contents of capsaicinoids and vitamin C were significantly influenced by genetic factors and, to a high extent, by the interaction between genotype × environment. The highest yield of 2.86 ± 0.59 kg/m2 was recorded for the CS variety. The yield was significantly decreased under high precipitation and low air temperature. The highest concentration of capsaicin of 1586–1734 µg/g dwt was found in the BHJ variety. The lowest level of 514 µg/g dwt of capsaicin was determined in the CS variety, in which the content significantly increased to 772 µg/g dwt with the increase in rainfall and decrease in air temperature in the warmer season of 2022. In most cultivars examined, capsaicin content negatively responded to the change of the climate toward higher precipitation and lower temperature except for SZ178, in which the concentration of capsaicinoids stayed insignificantly varied. The amount of vitamin C ranged between 570 and 135 µg/g dwt, with the highest content being in the BHJ and the lowest in the REK variety. In most varieties except the REK, vitamin C positively responded to a high and negatively to the reduced levels of precipitation. In conclusion, the phytochemical components of hot peppers respond differently to climatic factors—such as high rainfall, elevated air temperature, and intense sunlight—depending on the genotype’s ability to adapt to environmental changes. Full article
Show Figures

Graphical abstract

15 pages, 2232 KB  
Article
The Changes of the Endophytic Bacterial Community from Pepper Varieties with Different Capsaicinoids
by Yuxiang Peng, Xiulan He, Yu Tao, Chi Zhou and Xin Li
Microorganisms 2025, 13(3), 596; https://doi.org/10.3390/microorganisms13030596 - 5 Mar 2025
Cited by 2 | Viewed by 1337
Abstract
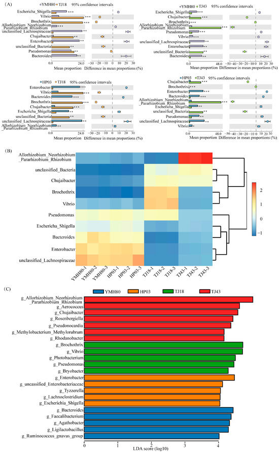
Capsaicinoids, the key compounds responsible for pepper pungency, have significant commercial and health value, yet the role of endophytic bacteria in their biosynthesis remains unclear. This study investigated the relationship between endophytic bacterial communities and capsaicinoid content across 100 Capsicum annuum varieties. Two [...] Read more.
Capsaicinoids, the key compounds responsible for pepper pungency, have significant commercial and health value, yet the role of endophytic bacteria in their biosynthesis remains unclear. This study investigated the relationship between endophytic bacterial communities and capsaicinoid content across 100 Capsicum annuum varieties. Two high-capsaicinoid (35.0 and 24.8 mg/g) and two low-capsaicinoid (0.8 and 0.9 mg/g) varieties were selected for 16S rRNA sequencing and microbial analysis. High-capsaicinoid varieties exhibited greater bacterial richness and diversity compared to low-capsaicinoid varieties. Taxonomic profiling revealed distinct community compositions: Enterobacter, Bacteroides, and Escherichia_Shigella were enriched in high-capsaicinoid fruits and positively correlated with capsaicinoid levels, while Chujaibacter and Brochothrix dominated the low-capsaicinoid varieties. Functional annotation highlighted nitrogen-fixing bacteria as more abundant in high-capsaicinoid varieties. Inoculating peppers with isolated Enterobacter strains significantly increased capsaicinoid content, confirming its role in biosynthesis. These findings demonstrate that the pepper genotype shapes endophytic bacterial communities, which in turn influence capsaicinoid production through metabolic- and nitrogen-associated pathways. This study provides foundational insights into microbiome-mediated enhancement of pepper pungency, offering potential strategies for agricultural and industrial applications. Full article
(This article belongs to the Section Plant Microbe Interactions)
Show Figures

Figure 1

Back to TopTop