Due to scheduled maintenance work on our servers, there may be short service disruptions on this website between 11:00 and 12:00 CEST on March 28th.
Sign in to use this feature.

Years

Between: -

Subjects

remove_circle_outline
remove_circle_outline
remove_circle_outline
remove_circle_outline
remove_circle_outline
remove_circle_outline
remove_circle_outline
remove_circle_outline
remove_circle_outline

Journals

remove_circle_outline
remove_circle_outline
remove_circle_outline
remove_circle_outline
remove_circle_outline

Article Types

Countries / Regions

remove_circle_outline
remove_circle_outline
remove_circle_outline
remove_circle_outline
remove_circle_outline
remove_circle_outline

Search Results (434)

Search Parameters:
Keywords = cDNA library

Order results
Result details
Results per page
Select all
Export citation of selected articles as:
16 pages, 7499 KB  
Article
Characterization of the Soybean GmCCS-GmCSN5B-GmVTC1 Pathway and Its Functional Roles Under Soybean mosaic virus Infection
by Bowen Li, Tao Wang, Mengzhuo Liu, Liqun Wang, Hui Liu, Tongtong Jin, Ting Hu, Kai Li and Haijian Zhi
Plants 2026, 15(7), 1020; https://doi.org/10.3390/plants15071020 - 26 Mar 2026
Abstract
Soybean mosaic virus (SMV) is a major constraint on global soybean (Glycine max (L.) Merr.) production, causing substantial economic losses worldwide. Despite these losses, the potential of resistance genes as a solution remains largely unexplored. In this study, the COPPER CHAPERONE FOR [...] Read more.
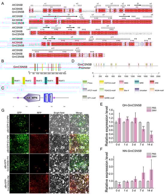
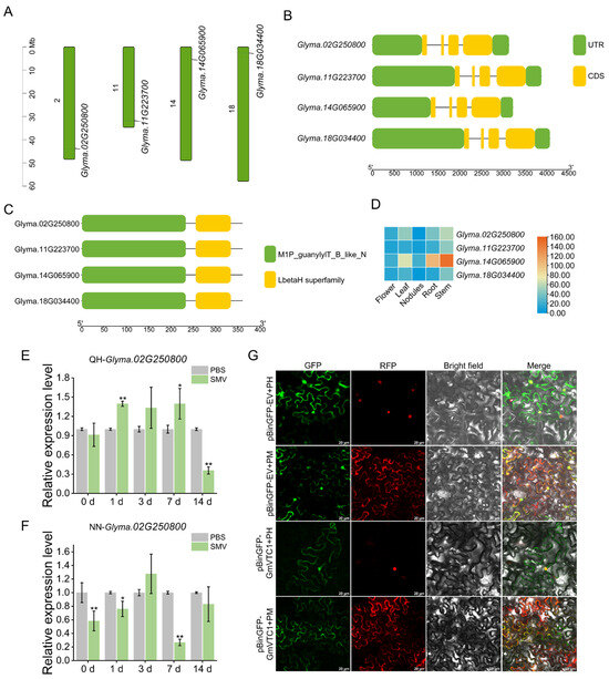
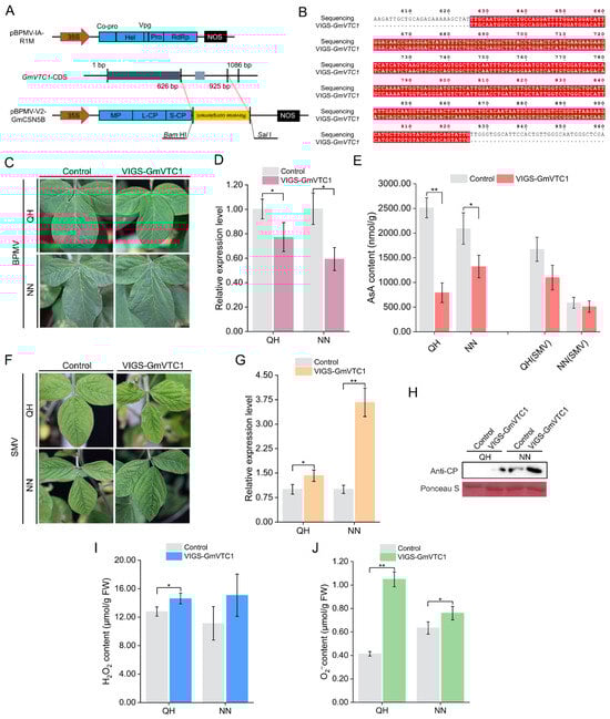
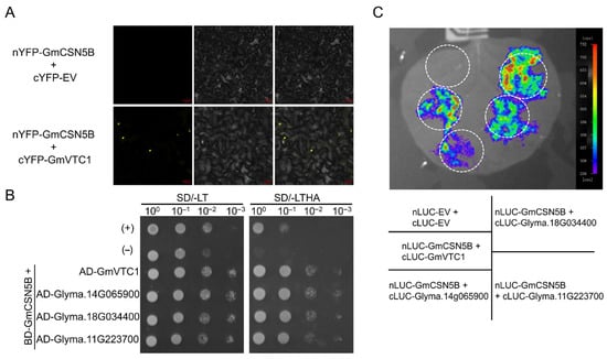
Soybean mosaic virus (SMV) is a major constraint on global soybean (Glycine max (L.) Merr.) production, causing substantial economic losses worldwide. Despite these losses, the potential of resistance genes as a solution remains largely unexplored. In this study, the COPPER CHAPERONE FOR SUPEROXIDE DISMUTASE (GmCCS) was initially employed as a bait to screen the soybean cDNA library, leading to the identification of a protein homologous to Arabidopsis thaliana COP9 signalosome complex subunit 5B (AtCSN5B), designated as GmCSN5B. Quantitative real-time PCR (qRT-PCR) analysis revealed differential expression of GmCSN5B in the SMV-resistant (Qihuang No.1, QH) and susceptible (Nannong 1138-2, NN) variety following SMV-SC3 strain inoculation. Knockdown of GmCSN5B via Bean pod mottle virus (BPMV)-induced gene silencing (VIGS) significantly enhanced SMV resistance compared to control plants. This work further demonstrated that GmCSN5B can interact with the downstream GmVTC1 protein, which was potentially associated with ascorbic acid (AsA; Vitamin C) synthesis. Moreover, GmVTC1 also responded to SMV infection, and its knockdown led to a reduction in endogenous AsA levels within the host, thereby compromising the plant’s resistance to SMV. Together, these findings suggest that the GmCCS-GmCSN5B-GmVTC1 pathway in soybean modulates host resistance to SMV through the regulation of AsA synthesis. Full article
(This article belongs to the Topic Plant Breeding, Genetics and Genomics, 2nd Edition)
Show Figures

Figure 1

20 pages, 2016 KB  
Article
Internal Validation of a Mitochondrial DNA Control Region Sequencing Workflow Using Precision ID mtDNA Whole Genome Panel, Ion Chef™ System and Ion S5™ XL System
by Bing Hong Shue, Annabel Suan Tay, Sim Hwee Pook, See Ying Hoe, Kar Jun Loh and Christopher Kiu-Choong Syn
Genes 2026, 17(3), 336; https://doi.org/10.3390/genes17030336 - 18 Mar 2026
Viewed by 137
Abstract
Background/Objectives: Mitochondrial DNA (mtDNA) analysis is an essential tool for human identification in contexts such as disaster victim identification (DVI) and missing persons cases, where the remains may be highly degraded or even skeletonised. Traditionally, capillary electrophoresis (CE)-based Sanger sequencing has been [...] Read more.
Background/Objectives: Mitochondrial DNA (mtDNA) analysis is an essential tool for human identification in contexts such as disaster victim identification (DVI) and missing persons cases, where the remains may be highly degraded or even skeletonised. Traditionally, capillary electrophoresis (CE)-based Sanger sequencing has been the standard method for analysing the mtDNA control region. With the development of massively parallel sequencing (MPS) technologies, mtDNA sequencing using MPS offers advantages over traditional Sanger sequencing, such as increased sensitivity, higher throughput, and less sample consumption. The Ion Chef™ and Ion S5™ XL system from Thermo Fisher Scientific represents one such MPS system. Methods: We conducted an internal validation study evaluating key parameters including (a) concordance, repeatability and reproducibility; (b) potential cross-contamination; (c) sensitivity; (d) effects of library pooling on read depth; and (e) mixture sample analysis. Additionally, to mimic samples typically encountered during forensic investigations, case type samples were also used to evaluate the performance of this workflow. While the entire mitochondrial genome was sequenced in this validation study, considering that the international guidelines for full mtDNA genome analysis and interpretation have yet to be fully updated, our analysis, interpretation and subsequent implementation are limited to the control region only. Results: The results obtained demonstrated the reliability, sensitivity and reproducibility of this MPS workflow. Conclusions: This internal validation study supports the implementation of this workflow in our laboratory for the analysis of forensic casework samples. Full article
(This article belongs to the Special Issue Advances in Forensic Genetics and DNA)
Show Figures

Figure 1

19 pages, 3142 KB  
Article
Cattle Immunization with T7 Phage-Displayed Whole-Tick Antigens Reduces Amblyomma americanum Feeding Efficiency and Blocks Larval Tick Hatching
by Moiz Ashraf Ansari, Alex Kiarie Gaithuma, Thu-Thuy Nguyen, William Tae Heung Kim, Emily Bencosme-Cuevas, Jacquie Berry, Jennifer Fridley, Kimberly Lohmeyer, Marie-Eve Koziol and Albert Mulenga
Pathogens 2026, 15(3), 281; https://doi.org/10.3390/pathogens15030281 - 5 Mar 2026
Viewed by 620
Abstract
This study demonstrates the feasibility of using a T7 phage display platform to deliver a library of tick antigens as a vaccine to disrupt tick feeding in cattle. Cattle were vaccinated at three-week intervals via intradermal and intramuscular routes with a cocktail of [...] Read more.
This study demonstrates the feasibility of using a T7 phage display platform to deliver a library of tick antigens as a vaccine to disrupt tick feeding in cattle. Cattle were vaccinated at three-week intervals via intradermal and intramuscular routes with a cocktail of male and female Amblyomma americanum T7 phage display cDNA libraries, with and without adjuvant. ELISA and Western blot analyses confirmed that vaccinated cattle mounted immune responses directed against phage-displayed tick proteins rather than the T7 phage backbone. Vaccine-induced antibodies recognized both native tick salivary gland proteins and selected recombinant salivary proteins, indicating effective antigen presentation and biologically relevant immunity with binding to native tick saliva proteins. The adjuvanted formulation elicited significantly stronger immune responses than phage-only immunization. Immunized cattle exhibited robust immune memory, evidenced by a pronounced anamnestic response following tick infestation. This immunity translated into measurable anti-tick effects, including reduced tick feeding efficiency and blood ingestion. Tick reproductive success was severely compromised, with larval hatching declining from 54% in ticks fed on control cattle to 4% in ticks fed on immunized cattle. This study establishes a practical and scalable T7 phage-displayed whole-tick antigen platform capable of inducing durable anti-tick immunity in cattle. Full article
Show Figures

Graphical abstract

21 pages, 2212 KB  
Review
Veterinary Herpesviruses: Experimental Tools for Transcriptomics and Neuroscience
by Zsolt Boldogkői, Gábor Torma and Dóra Tombácz
Vet. Sci. 2026, 13(3), 228; https://doi.org/10.3390/vetsci13030228 - 27 Feb 2026
Viewed by 362
Abstract
Here we discuss three veterinary alphaherpesviruses—pseudorabies virus, equid alphaherpesvirus 1, and bovine alphaherpesvirus 1—that were instrumental in uncovering the true extent of transcriptome complexity through long-read RNA sequencing, which earlier short-read approaches could not resolve. We focus on three major transcriptomic features whose [...] Read more.
Here we discuss three veterinary alphaherpesviruses—pseudorabies virus, equid alphaherpesvirus 1, and bovine alphaherpesvirus 1—that were instrumental in uncovering the true extent of transcriptome complexity through long-read RNA sequencing, which earlier short-read approaches could not resolve. We focus on three major transcriptomic features whose discovery and characterization relied heavily on these viral models: (i) widespread transcriptional overlaps that complicate read assignment and may drive transcriptional interference; (ii) diverse transcript isoforms arising from alternative 5′ and 3′ transcript termini, as well as splicing; and (iii) non-coding RNAs clustered near replication origins that illuminate potential replication–transcription interactions on a shared nuclear template. Long-read viromics in these veterinary systems has additionally served as a stringent benchmark for transcript callers and annotation pipelines, because the extreme density of overlaps and co-terminal transcript families exposes errors that often go unnoticed in typical mammalian transcriptomes. This has made veterinary herpesvirus datasets disproportionately influential in shaping best practices for full-length isoform calling, transcript end mapping, and artifact-robust cDNA library handling. We also discuss animal gammaherpesviruses as proxies for human gammaherpesviruses, allowing experimental investigation of viral programs difficult to study in human infection. Finally, we describe pseudorabies virus applications as a retrograde transneuronal tracer. Full article
(This article belongs to the Section Veterinary Microbiology, Parasitology and Immunology)
Show Figures

Graphical abstract

16 pages, 2058 KB  
Article
Overexpression of BnaMATE43b Improves Resistance to Aluminum Toxicity and Identification of Its Upstream Transcription Factors in Rapeseed (Brassica napus L.)
by Xiaojun Xiao, Huiwen Zhou, Paolan Yu, Wei Zheng, Depeng Han, Lei Yang, Zhexuan Jiang, Yewei Cheng, Yazhen Li, Tianbao Huang, Wen Xiong, Xiaoping Huang, Ming Chen, Xiaosan Liu, Meiwei Zhang, Yingjin Huang and Qinghong Zhou
Plants 2026, 15(2), 338; https://doi.org/10.3390/plants15020338 - 22 Jan 2026
Viewed by 278
Abstract
The multidrug and toxic compound extrusion (MATE) protein plays a crucial role in mediating plant responses to aluminum (Al) toxicity. The key candidate gene BnaMATE43b related to Al toxicity stress in rapeseed was identified using GWAS and transcriptome analysis. In this study, the [...] Read more.
The multidrug and toxic compound extrusion (MATE) protein plays a crucial role in mediating plant responses to aluminum (Al) toxicity. The key candidate gene BnaMATE43b related to Al toxicity stress in rapeseed was identified using GWAS and transcriptome analysis. In this study, the BnaMATE43b gene was cloned and functionally characterized in rapeseed. Compared with wild-type rapeseed (WT), the BnaMATE43b overexpression lines (OE) demonstrated stronger aluminum tolerance, specifically manifested in higher relative elongation of taproots (RETs) and relative total root length (RTRL); under Al toxicity stress, the enzyme activities (SOD and POD) and root activity were significantly increased in the OE lines, whereas the MDA content and relative electrical conductivity were reduced in rapeseed root. Further transcriptome analysis of OE-3 showed that the differentially expressed genes (DEGs) were mainly enriched in zeatin biosynthesis (map00908), glucosinolate biosynthesis (map00966), phenylpropanoid biosynthesis (map00940), and ascorbate and aldarate metabolism (map00053). In addition, the yeast cDNA library of rapeseed was constructed, and twenty-two candidate upstream transcription factors (UTFs) of BnaMATE43b were screened; furthermore, four candidate UTFs were obtained through one-on-one interaction validation and luciferase assays, comprising three bHLH transcription factors (BnaA02g28220D, BnaA06g07840D, and BnaA08g24520D) and one ERF transcription factor (BnaA05g23130D). Collectively, these results suggest that BnaMATE43b could improve Al tolerance in rapeseed by mediating antioxidant enzyme activities and the related metabolic pathway, while the obtained UTFs lay the foundation for further analysis of the gene regulatory network under Al toxicity stress. Full article
Show Figures

Figure 1

23 pages, 5203 KB  
Article
On–DNA Platform Molecules Based on a Diazide Scaffold II: A Compact Diazide Platform Designed for Small–Molecule Drug Discovery
by Hiroyuki Miyachi, Masaki Koshimizu and Masashi Suzuki
Int. J. Mol. Sci. 2026, 27(2), 828; https://doi.org/10.3390/ijms27020828 - 14 Jan 2026
Viewed by 564
Abstract
Expanding the chemical diversity of DNA–encoded libraries (DELs) is crucial for identifying binders to emerging drug targets using DEL technology. In the present study, as part of our ongoing efforts to develop on–DNA diazide platforms (D–DAPs)—platform molecules possessing both aromatic and aliphatic azide [...] Read more.
Expanding the chemical diversity of DNA–encoded libraries (DELs) is crucial for identifying binders to emerging drug targets using DEL technology. In the present study, as part of our ongoing efforts to develop on–DNA diazide platforms (D–DAPs)—platform molecules possessing both aromatic and aliphatic azide groups on a single core reactive scaffold—we designed and synthesized a new compact diazide platform, designated as a compact D–DAP (C–D–DAP). This molecule is based on a low–molecular–weight reactive scaffold, 3–azido–5–(azidomethyl)benzoic acid, to facilitate small–molecule drug discovery targeting enzymes and G protein–coupled receptors (GPCRs). Furthermore, we established two distinct stepwise warhead construction strategies that exploit the chemoselective transformations of the azide groups in the C–D–DAP, which exhibit different reactivities. In addition, four virtual DELs were generated based on stepwise warhead elaboration from the C–D–DAP scaffold. Comparative chemical diversity analysis against bioactive compounds from ChEMBL revealed that these virtual libraries populate structural regions that are sparsely represented among known molecules. Each virtual library also occupies a distinct region of structural space relative to the others and displays intermediate quantitative estimate of drug–likeness (QED) values. Full article
(This article belongs to the Section Biochemistry)
Show Figures

Figure 1

16 pages, 3495 KB  
Article
Construction of a Normalized Library and Screening of Transcriptional Regulators of the cas5 Gene in Corynespora cassiicola
by Baoping Zhu, Guohao Hu, Ziping Yang, Raja Asad Ali Khan, Musharaf Ahmad, Muhammad Zaryab Khalid, Tong Liu and Jumei Hou
Microorganisms 2026, 14(1), 129; https://doi.org/10.3390/microorganisms14010129 - 7 Jan 2026
Viewed by 461
Abstract
In tropical rubber-growing regions, Corynespora leaf fall disease stands as a predominant and economically significant threat to rubber trees. The toxin protein encoded by the cas5 gene is the main pathogenic factor of Corynespora cassiicola. To identify transcription factors capable of binding [...] Read more.
In tropical rubber-growing regions, Corynespora leaf fall disease stands as a predominant and economically significant threat to rubber trees. The toxin protein encoded by the cas5 gene is the main pathogenic factor of Corynespora cassiicola. To identify transcription factors capable of binding with the cas5 gene promoter sequence of C. cassiicola, the promoter of the cas5 gene was predicted by bioinformatics, and the 1000 bp promoter of the cas5 gene was isolated to construct a yeast one-hybrid bait vector for self-activation detection. A yeast one-hybrid cDNA expression library of C. cassiicola was constructed to screen for potential transcriptional regulators interacting with the 1000 bp promoter of the cas5 gene. The transcriptional regulators interacting with the cas5 gene were determined by the yeast one-hybrid (Y1H) point-to-point verification experiment. Y1H results showed that the bait vector did not have self-activation. The cDNA library had a titer of 2.516 × 108 cfu/mL and a total clone count of 5.032 × 108. Screening identified 30 candidate transcriptional regulators. Through point-to-point yeast one-hybrid verification, only one of the 30 candidate transcription factors (named CcbZIP3629) showed interaction with cas5. Molecular docking was performed using the AlphaFold3-predicted structure of CcbZIP3629, which revealed its binding to two ACGT core motifs within the promoter. These findings provide the groundwork for elucidating the regulatory mechanism of the cas5 gene, particularly by which CcbZIP3629 mediates the expression of the Cc-Cas5 toxin. Full article
(This article belongs to the Section Molecular Microbiology and Immunology)
Show Figures

Figure 1

33 pages, 3044 KB  
Systematic Review
Temperature-Dependent Effects of Induced Hyperthermia, Including Whole-Body Hyperthermia, on the Hallmarks of Cancer: A Systematic Review
by Ivana Gorbaslieva, Tom Quisenaerts, Johannes J. P. M. Bogers, Marc Peeters, Vera Saldien and Dirk Ysebaert
Cancers 2025, 17(23), 3824; https://doi.org/10.3390/cancers17233824 - 28 Nov 2025
Cited by 1 | Viewed by 2056
Abstract
Background/Objectives: Cancer’s complexity can be rationalized through the “hallmarks of cancer,” which define the key biological capabilities driving malignancy. Induced hyperthermia—an adjunctive therapy that elevates body temperature above the normal setpoint for a defined period—has been explored for its modulatory effects on [...] Read more.
Background/Objectives: Cancer’s complexity can be rationalized through the “hallmarks of cancer,” which define the key biological capabilities driving malignancy. Induced hyperthermia—an adjunctive therapy that elevates body temperature above the normal setpoint for a defined period—has been explored for its modulatory effects on these hallmarks. This systematic review aims to evaluate the effects and mechanisms of induced hyperthermia on tumor cells through the established hallmarks of cancer framework. Methods: A systematic search following the Cochrane guidelines and PRISMA assessment tool was conducted in PubMed and Cochrane Library (2000–2025) to identify reviews on the effects of induced hyperthermia on cancer hallmarks. Studies’ predefined inclusion criteria were independently evaluated by two external teams and graded using PRISMA standards. Results: From the 2015 records screened, 103 studies met the inclusion criteria. Evidence indicates that induced hyperthermia modulates seven of the ten cancer hallmarks. The most well-supported mechanisms of action include (1) the immune system activation (39–41 °C)—enhancing antigen presentation, activating innate/adaptive immune cells, promoting tumor infiltration—and (2) genome instability and mutation (41 °C)—impairing DNA repair pathways and increasing tumor vulnerability. Both hallmarks provide evidence clarifying the mechanistic pathways through which induced hyperthermia exerts its effects. Conclusions: Induced hyperthermia exerts multifaceted, temperature-dependent effects on cancer biology, predominantly through immune activation and genomic destabilization. While it enhances the therapeutic sensitivity of other treatment modalities (e.g., chemotherapy, radiotherapy) and antitumor responses, excessive heating may induce immune suppression and thermotolerance. Optimizing temperature parameters and identifying biomarkers are essential for integrating hyperthermia into targeted and multimodal cancer therapies. Full article
(This article belongs to the Collection Hyperthermia in Cancer Therapy)
Show Figures

Figure 1

38 pages, 8212 KB  
Article
Immunoinformatic Prediction of HIV-1 Glycoprotein gp120 and Nef Epitopes Conjugated to HBsAg-Binding Protein (SBP) to Induce the Humoral and Cellular Immune Response
by Arslan Habib, Xinyi Xu, Jun Xie and Naishuo Zhu
Int. J. Mol. Sci. 2025, 26(19), 9828; https://doi.org/10.3390/ijms26199828 - 9 Oct 2025
Viewed by 1363
Abstract
Acquired Immunodeficiency Syndrome (AIDS) is caused by Human Immunodeficiency Virus (HIV), and continues to be responsible for a substantial number of deaths worldwide each year. Development of a robust and efficient HIV-1 vaccine remains a critical priority. Structural analysis of viral proteins provides [...] Read more.
Acquired Immunodeficiency Syndrome (AIDS) is caused by Human Immunodeficiency Virus (HIV), and continues to be responsible for a substantial number of deaths worldwide each year. Development of a robust and efficient HIV-1 vaccine remains a critical priority. Structural analysis of viral proteins provides a foundational approach to designing peptide-based immunogenic vaccines. In the current experiment, we used computational prediction approaches alongside molecular docking and molecular dynamics (MD) simulations to identify potential epitopes within gp120 and Nef proteins. The selected co-epitopes were fused with the HBsAg-binding protein (SBP), a 344-amino acid protein previously identified in our laboratory through screening of a human liver cDNA expression library against HBsAg, to facilitate efficient delivery to and uptake by dendritic cells (DCs), thereby enhancing antigen (Ag) presentation. Flexible linkers are used to connect B cells, Helper T Lymphocytes (HTLs), and Cytotoxic T Lymphocytes (CTLs) in a sequential manner. The assembled vaccine construct comprises 757 amino acids, corresponding to a recombinant protein of 83.64 kDa molecular weight. Structural analysis through docking studies, MD simulations, and 3D structure validation revealed that the designed protein exhibits high structural stability and potential for interaction with Toll-like receptors (TLRs). These findings support the vaccine’s ability to enhance cellular and humoral feedback, including the stimulation of T and B cells and induction of antibody (Ab) production. The results underscore the promise of this in silico designed co-epitope vaccine as a viable candidate for HIV-1 prevention and suggest that such constructs may serve as effective immunogens in future HIV-1 vaccine strategies. Full article
(This article belongs to the Section Molecular Informatics)
Show Figures

Figure 1

16 pages, 3705 KB  
Article
Construction of Yeast One-Hybrid Library of Dendrobium huoshanense and Screening of Potential Transcription Factors Regulating DhPMM Gene Expression
by Jing Wu, Shuting Wang, Shihai Xing and Daiyin Peng
Biomolecules 2025, 15(9), 1251; https://doi.org/10.3390/biom15091251 - 29 Aug 2025
Cited by 1 | Viewed by 1338
Abstract
Dendrobium huoshanense, an endangered orchid species, is renowned for its polysaccharides with vast pharmacological significance in stems. Phosphomannomutase (PMM) critically regulates polysaccharide accumulation. Transcriptional regulation of DhPMM remains poorly characterized. This study employed a yeast one-hybrid (Y1H) system to identify upstream regulators [...] Read more.
Dendrobium huoshanense, an endangered orchid species, is renowned for its polysaccharides with vast pharmacological significance in stems. Phosphomannomutase (PMM) critically regulates polysaccharide accumulation. Transcriptional regulation of DhPMM remains poorly characterized. This study employed a yeast one-hybrid (Y1H) system to identify upstream regulators of DhPMM. The 2.15 kb DhPMM promoter was cloned, revealing multiple stress- and hormone-responsive cis-elements (e.g., ABRE, MYC, ERF). A high-complexity Y1H library (3.60 × 109 CFU) was constructed with insert sizes averaging 1–2 kb. Screening using aureobasidin A (AbA)-resistant Y1HGold [pAbAi-DhPMM] identified 11 candidate clones, including four transcription factor families (DOF, NAC, ERF, BES1). Interactions were rigorously confirmed by pairwise Y1H showing AbA-resistant growth and dual-luciferase assays demonstrating DhPMM activation. This represents the first functional cDNA library resource for D. huoshanense and identification of TFs interacting with DhPMM. The discovery of TFs belonging to DOF, NAC, ERF, and BES1 families as DhPMM regulators elucidated the transcriptional network underlying polysaccharide biosynthesis. This establishes a transcriptional framework for engineering polysaccharide biosynthesis in D. huoshanense. Full article
(This article belongs to the Section Biological Factors)
Show Figures

Figure 1

21 pages, 4257 KB  
Article
Repetitive DNAs and Karyotype Evolution in Phyllostomid Bats (Chiroptera: Phyllostomidae)
by Geize Aparecida Deon, Tariq Ezaz, José Henrique Forte Stornioli, Rodrigo Zeni dos Santos, Anderson José Baia Gomes, Príncia Grejo Setti, Edivaldo Herculano Correa de Oliveira, Fábio Porto-Foresti, Ricardo Utsunomia, Thomas Liehr and Marcelo de Bello Cioffi
Biomolecules 2025, 15(9), 1248; https://doi.org/10.3390/biom15091248 - 29 Aug 2025
Viewed by 1428
Abstract
Bats are great models for studying repetitive DNAs due to their compact genomes and extensive chromosomal rearrangements. Here, we investigated the repetitive DNA content of two phyllostomid bat species, Artibeus lituratus (2nn = 30♀/31♂) and Carollia perspicillata (2n = 20♀/21♂), both [...] Read more.
Bats are great models for studying repetitive DNAs due to their compact genomes and extensive chromosomal rearrangements. Here, we investigated the repetitive DNA content of two phyllostomid bat species, Artibeus lituratus (2nn = 30♀/31♂) and Carollia perspicillata (2n = 20♀/21♂), both harboring a multiple XY1Y2 sex chromosome system. Satellite DNA (satDNA) libraries were isolated and characterized, revealing four and ten satDNA families in A. lituratus and C. perspicillata, respectively. These sequences, along with selected microsatellites, were in situ mapped onto chromosomes in both species and phylogenetically related taxa. SatDNAs showed strong accumulation in centromeric and subtelomeric regions, especially pericentromeric areas. Cross-species mapping with C. perspicillata-derived probes indicated terminal localization patterns in other bat species, suggesting conserved distribution. Microsatellites co-localized with 45S rDNA clusters on the neo-sex chromosomes. Additionally, genomic hybridization revealed a male-specific signal on the Y1 chromosome, pointing to potential sex-linked repetitive regions. These findings confirm that bat genomes display relatively low amounts of repetitive DNA compared to other mammals and underscore the role of these elements in genome organization and sex chromosome evolution in phyllostomid bats. Full article
(This article belongs to the Section Molecular Genetics)
Show Figures

Figure 1

21 pages, 3964 KB  
Article
Screening for GmRCD1-Interacting Proteins in Glycine Max and Characterization of the GmRCD1-GmNAC058 Interaction
by Yupeng Li, Youda Bu, Yun Liu and Guobao Liu
Int. J. Mol. Sci. 2025, 26(16), 7760; https://doi.org/10.3390/ijms26167760 - 11 Aug 2025
Cited by 1 | Viewed by 831
Abstract
In response to abiotic stress, plants utilize hub protein-mediated signaling networks, with members of the SIMILAR TO RCD ONE (SRO) protein family playing a pivotal role in regulating stress resistance pathways. This study investigates the functional role of the soybean GmRCD1 protein and [...] Read more.
In response to abiotic stress, plants utilize hub protein-mediated signaling networks, with members of the SIMILAR TO RCD ONE (SRO) protein family playing a pivotal role in regulating stress resistance pathways. This study investigates the functional role of the soybean GmRCD1 protein and its interaction mechanisms to elucidate its molecular regulatory network in stress resistance responses. By employing yeast two-hybrid technology to screen a soybean cDNA library under high-salt stress conditions, 17 potential interacting proteins were identified, which include NAC transcription factors (e.g., GmNAC058), ubiquitin–proteasome proteins, and ribosomal proteins. Subsequent validation using GST pull-down and bimolecular fluorescence complementation assays confirmed the direct interaction between GmRCD1 and GmNAC058, which is mediated by the RST domain of GmRCD1 and the C-terminal disordered region (amino acids 288–323) of GmNAC058. Subcellular localization studies revealed that both proteins are nuclear-localized, aligning with their roles in transcriptional regulation. Furthermore, PAR binding assays demonstrated that both GmRCD1 and AtRCD1 can bind to PAR polymers; however, PARP activity analysis revealed that neither protein exhibits catalytic activity, indicating their participation in stress responses via non-enzymatic mechanisms. This study represents the first to elucidate the interaction network and structural basis between soybean GmRCD1 and GmNAC058, providing crucial theoretical support for understanding the multifunctional roles of plant hub proteins in stress resistance regulation and for molecular breeding in soybean. Full article
(This article belongs to the Special Issue Molecular Biology of Soybean)
Show Figures

Figure 1

23 pages, 39698 KB  
Article
Anti-C1q Autoantibody-Binding Engineered scFv C1q-Mimicking Fragment Enhances Disease Progression in Lupus-Prone MRL/lpr Mice
by Silviya Bradyanova, Nikolina Mihaylova, Nikola Ralchev, Alexandra Kapogianni, Ginka Cholakova, Kalina Nikolova-Ganeva, Ivanka Tsacheva and Andrey Tchorbanov
Int. J. Mol. Sci. 2025, 26(15), 7048; https://doi.org/10.3390/ijms26157048 - 22 Jul 2025
Viewed by 1410
Abstract
Systemic lupus erythematosus (SLE) is a chronic inflammatory autoimmune disease characterized by tissue damage in multiple organs caused by autoantibodies and the resulting immune complexes. One possible way for complement system contribution to onset of autoimmune disorder could be realized by the impairment [...] Read more.
Systemic lupus erythematosus (SLE) is a chronic inflammatory autoimmune disease characterized by tissue damage in multiple organs caused by autoantibodies and the resulting immune complexes. One possible way for complement system contribution to onset of autoimmune disorder could be realized by the impairment of C1q-mediated apoptotic clearance as part of human homeostasis. The capacity of C1q to bind early apoptotic cells could be decreased or even lost in the presence of anti-C1q antibodies. A monoclonal anti-idiotypic single-chain (scFv) antibody was selected from the phage library Griffin1” to recognize anti-C1q autoantibodies, purified from sera of lupus nephritis patients. Lupus-prone MRL/lpr mice were injected weekly with scFv A1 fragment-binding anti-C1q antibodies. The number of in vitro and ex vivo studies with collected cells, sera, and organs from the treated animals was performed. scFv treatment changed the percentage of different B-, T-, and NK-cell subpopulations as well as plasma cells and plasmablasts in the spleen and bone marrow. An increase in the levels of splenocyte proliferation, anti-C1q antibodies, and the number of plasma cells producing anti-dsDNA and anti-C1q antibodies were also observed in scFv-treated animals. High levels of proteinuria and hematuria combined with unstable levels of IL10 and IFNγ promote the development of severe lupus and shorten the survival of treated MRL/lpr mice. Therapy with the scFv A1 antibody resulted in BCR recognition on the surface of anti-C1q-specific B-cells and had a disease progression effect, enhancing lupus symptoms in the MRL/lpr mouse model of SLE. Full article
(This article belongs to the Section Molecular Biology)
Show Figures

Figure 1

15 pages, 3189 KB  
Article
Cryptic Diversity and Climatic Niche Divergence of Brillia Kieffer (Diptera: Chironomidae): Insights from a Global DNA Barcode Dataset
by Hai-Feng Xu, Meng-Yu Lv, Yu Zhao, Zhi-Chao Zhang, Zheng Liu and Xiao-Long Lin
Insects 2025, 16(7), 675; https://doi.org/10.3390/insects16070675 - 27 Jun 2025
Cited by 1 | Viewed by 1549
Abstract
Accurate species identification of small aquatic insects remains challenging due to their morphological similarities. This study addresses this issue by developing a DNA barcode reference library for the globally distributed Brillia (Diptera: Chironomidae). We analyzed cytochrome c oxidase subunit I (COI) sequences of [...] Read more.
Accurate species identification of small aquatic insects remains challenging due to their morphological similarities. This study addresses this issue by developing a DNA barcode reference library for the globally distributed Brillia (Diptera: Chironomidae). We analyzed cytochrome c oxidase subunit I (COI) sequences of 241 specimens belonging to 13 Brillia species from 18 countries, including 56 newly generated and 185 publicly available COI barcodes. Our integrated approach included genetic distance analysis, haplotype network construction, and ecological niche modeling. The results revealed remarkable cryptic diversity, with sequences clustering into 30 Barcode Index Numbers and 158 unique haplotypes, most being region-specific. Notably, East Asian and North American populations showed complete genetic distinctness, suggesting long-term isolation. Environmental factors, particularly temperature and precipitation gradients, were identified as key drivers of this diversification. The study also corrected several misidentifications in existing databases. These findings significantly advance our understanding of Brillia diversity and provide a reliable molecular tool for freshwater ecosystem monitoring, with important implications for biodiversity conservation and environmental assessment. Full article
(This article belongs to the Section Insect Systematics, Phylogeny and Evolution)
Show Figures

Figure 1

14 pages, 1717 KB  
Article
Impact of Long-Term Plasma Storage on Cell-Free DNA Epigenetic Biomarker Studies
by Jianming Shao, Thao Nguyen and Zejuan Li
Biomolecules 2025, 15(7), 927; https://doi.org/10.3390/biom15070927 - 25 Jun 2025
Viewed by 2418
Abstract
Impact of long-term plasma storage on biomarker analysis is critical for ensuring data reliability. Cell-free DNA (cfDNA) epigenetic markers, including 5-hydroxymethylcytosine (5hmC), have emerged for disease detection, prognosis, and treatment response. However, the effects of prolonged storage on 5hmC analysis remain unclear. We [...] Read more.
Impact of long-term plasma storage on biomarker analysis is critical for ensuring data reliability. Cell-free DNA (cfDNA) epigenetic markers, including 5-hydroxymethylcytosine (5hmC), have emerged for disease detection, prognosis, and treatment response. However, the effects of prolonged storage on 5hmC analysis remain unclear. We evaluated the quantity and quality of cfDNA and 5hmC sequencing analyses in 1070 plasma samples stored for up to 14 years from patients with solid tumors and acute myeloid leukemia (AML) and non-cancer individuals. In long-term stored plasma samples, cfDNA yield remained largely stable; however, uniquely mapped reads (UMRs) from 5hmC sequencing were significantly reduced in solid tumor and control samples. Notably, prolonged plasma storage independently contributed to increased genomic DNA (gDNA) contamination in solid tumor and AML samples and significantly correlated with decreased UMRs in control samples. Across all groups, samples with gDNA contamination exhibited significantly reduced UMRs. Furthermore, gDNA contamination independently compromised cfDNA fragment integrity, decreased sequencing library success in solid tumors, and reduced 5hmC sequencing UMRs across all groups. Therefore, extended plasma storage contributes to increased gDNA contamination, compromising cfDNA and 5hmC sequencing quality. Implementing measures to minimize gDNA contamination in long-term plasma storage is crucial for improving downstream cfDNA analysis reliability. Full article
Show Figures

Figure 1

Back to TopTop