Sign in to use this feature.

Years

Between: -

Subjects

remove_circle_outline
remove_circle_outline
remove_circle_outline
remove_circle_outline
remove_circle_outline
remove_circle_outline
remove_circle_outline

Journals

remove_circle_outline
remove_circle_outline
remove_circle_outline
remove_circle_outline
remove_circle_outline
remove_circle_outline

Article Types

Countries / Regions

remove_circle_outline
remove_circle_outline
remove_circle_outline
remove_circle_outline

Search Results (441)

Search Parameters:
Keywords = bronchoalveolar lung lavage fluid

Order results
Result details
Results per page
Select all
Export citation of selected articles as:
16 pages, 3921 KB  
Article
Immune Dysregulation and Cytokine Profiling in Acute Mycoplasma pneumoniae Pneumonia
by Ying Wen, Yanfang Zhai, Shuli Sang, Chen Cao, Yunyun Mao, Enbo Hu, Lina Zhai, Xuanqi Ye, Kai Li, Yanchun Wang and Rui Yu
Microorganisms 2026, 14(1), 229; https://doi.org/10.3390/microorganisms14010229 - 19 Jan 2026
Abstract
Mycoplasma pneumoniae pneumonia (MPP) is a common respiratory infection characterized by significant inflammatory responses and lung tissue injury. However, the precise immunological mechanisms and temporal dynamics of key cytokines driving pulmonary inflammation in MPP are still unclear. This study aimed to investigate the [...] Read more.
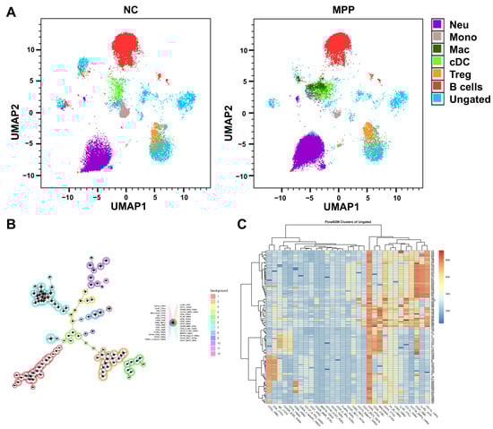
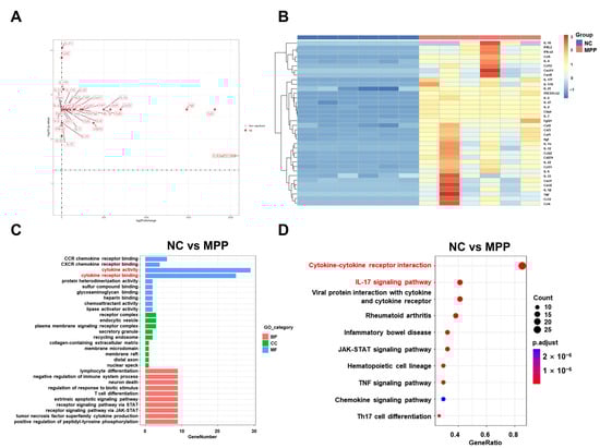
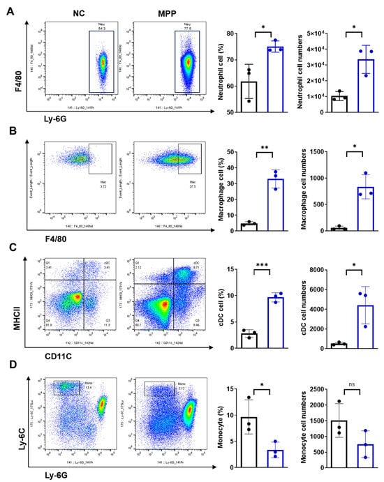
Mycoplasma pneumoniae pneumonia (MPP) is a common respiratory infection characterized by significant inflammatory responses and lung tissue injury. However, the precise immunological mechanisms and temporal dynamics of key cytokines driving pulmonary inflammation in MPP are still unclear. This study aimed to investigate the underlying immunological mechanisms and cytokine dynamics in MPP. We established an acute MPP murine model via intranasal administration of M. pneumoniae. This model recapitulates key features of human MPP, such as robust airway inflammation and cytokine production. Comprehensive analyses were conducted, including histopathology, flow cytometry, and cytokine profiling. Results showed severe inflammatory responses with prominent infiltration of neutrophils and macrophages in lung tissue, whereas monocyte populations were significantly reduced, indicating a shift towards myeloid cell predominance. Notably, 36 cytokines, including pro-inflammatory interleukins (IL-1β, IL-6, IL-17A) and chemokines, were statistically significantly upregulated in bronchoalveolar lavage fluid compared to the normal group, highlighting a cytokine storm associated with lung inflammation and tissue damage. Gene Ontology (GO) and Kyoto Encyclopedia of Genes and Genomes (KEGG) signaling pathway analysis further revealed enriched pathways related to cytokine-cytokine receptor interactions and IL-17 signaling, suggesting potential therapeutic targets. In conclusion, this study preclinical provides insights into the innate immune response and cytokine-driven pathology in acute MPP, underscoring the pivotal roles of myeloid cells and pro-inflammatory cytokines. Future research should focus on clinical validation of these findings to assess their translational potential and the exploration of immunomodulatory strategies informed by this model to mitigate MPP severity. Full article
(This article belongs to the Section Molecular Microbiology and Immunology)
Show Figures

Figure 1

11 pages, 1901 KB  
Article
Serial Expression of Pro-Inflammatory Biomarkers in Acute Lung Injury During the Post-Resuscitation Periods in Rats with Cardiac Arrest
by Han-Ping Wu, Kuan-Miao Lin and Mao-Jen Lin
Int. J. Mol. Sci. 2026, 27(2), 786; https://doi.org/10.3390/ijms27020786 - 13 Jan 2026
Viewed by 97
Abstract
Acute lung injury may occur after cardiac arrest (CA), with innate immunity likely playing an important role in lung inflammation after CA. This study aimed to survey serial changes in the toll-like receptor (TLR) 4 signaling pathway in post-resuscitation lung injury in CA [...] Read more.
Acute lung injury may occur after cardiac arrest (CA), with innate immunity likely playing an important role in lung inflammation after CA. This study aimed to survey serial changes in the toll-like receptor (TLR) 4 signaling pathway in post-resuscitation lung injury in CA rats. A randomized animal study was conducted in rats with CA followed by successful cardiopulmonary resuscitation (CPR). The expression of TLR4 pathway biomarkers was analyzed and compared to the sham controls at different time points after CA with CPR. Lung tissues were collected for histological analysis to assess structural damage. Bronchoalveolar lavage fluid (BALF) was analyzed to quantify inflammatory cytokines and to assess changes in regulatory B cells (Bregs) and regulatory T cells (Tregs). Histological examination revealed marked pulmonary hemorrhage and structural injury shortly after CA. CA with CPR increased myeloid differentiation factor 88 (MyD88) mRNA and protein expression compared to controls at 2 h after CA. Cytokine analysis of BALF showed elevated IFN-γ, interleukin (IL)-1α, IL-1β, IL-2, IL-6, and IL-10 at 2 h after CA. A reduction in Bregs was noted at 2 h, whereas Tregs transiently increased between 2 and 4 h but declined at 6 h after CA. The MyD88-dependent signaling pathway appears to be rapidly activated in rats with CA after CPR, which may contribute to the early pulmonary inflammation observed as soon as 2 h after CA. Full article
(This article belongs to the Section Molecular Biology)
Show Figures

Figure 1

14 pages, 2867 KB  
Article
Efficacy of Modified Talc Powder in Experimental Rat Model of Pleurodesis
by Murat Kilic, Onural Ozhan, Azibe Yildiz, Süleyman Koytepe, Mustafa Akyuz, Yusuf Turkoz, Nurcan Gokturk, Merve Biyikli, Rumeysa Sonmez, Idil Karaca Acari and Hakan Parlakpinar
Biomolecules 2026, 16(1), 104; https://doi.org/10.3390/biom16010104 - 7 Jan 2026
Viewed by 274
Abstract
Background: Pleurodesis is a treatment method that aims to create permanent adhesion between the pleural layers to prevent recurrent fluid or air accumulation in the pleural cavity. Talc, one of the most commonly preferred agents in this procedure, is widely used in clinical [...] Read more.
Background: Pleurodesis is a treatment method that aims to create permanent adhesion between the pleural layers to prevent recurrent fluid or air accumulation in the pleural cavity. Talc, one of the most commonly preferred agents in this procedure, is widely used in clinical practice. In this study, a new talc formulation with a modified surface to impart antibacterial and analgesic properties was experimentally evaluated for the first time. The main objective of the study was to comparatively assess the inflammatory and fibrotic responses following standard talc and modified talc applications. Methods: Thirty-six 12-week-old female Wistar albino rats were simply randomly divided into three different groups: control (n = 12), standard talc (n = 12), and modified talc (n = 12). Under anesthesia, 1 mL of physiological saline containing 17 mg of talc was injected intrapleurally into the right hemithorax. The presence of pneumothorax after the procedure was assessed by chest radiography. After a 12-day follow-up period, the animals were euthanized. Bronchoalveolar lavage (BAL) fluid samples, blood samples, and lung and pleural tissue samples were collected for biochemical, histopathological, and immunohistochemical analyses. Results: Modified talc application resulted in a significant increase in both visceral and parietal pleural thickness (p < 0.05). Granulation tissue formation and collagen deposition were significantly higher in the modified talc group. In addition, TGF-β expression and CD68-positive macrophage count increased significantly in the modified talc group (p < 0.05). Inflammatory changes in the lung parenchyma were limited and not statistically significant. Conclusions: The modified talc formulation enriched with lidocaine and antibacterial agents produced a stronger inflammatory and fibrotic response compared to standard talc. These findings indicate that modified talc may increase the effectiveness of pleurodesis. Furthermore, the absence of significant lung parenchymal damage suggests that this treatment is locally effective and feasible. However, further long-term and advanced studies are needed to translate these results into clinical use. Full article
(This article belongs to the Section Bio-Engineered Materials)
Show Figures

Figure 1

21 pages, 4697 KB  
Article
Microbiome–Metabolome Axis in BALF Reveals Novel Diagnostic Biomarkers for Congenital Heart Disease-Associated Pulmonary Arterial Hypertension
by Xiaoyu Zhang, Liming Cheng, Yuan Zhou, Jiahui Xie, Wenting Gui, Jiaxiang Chen, Zidan Zhang, Kai Liu and Runwei Ma
J. Cardiovasc. Dev. Dis. 2026, 13(1), 32; https://doi.org/10.3390/jcdd13010032 - 6 Jan 2026
Viewed by 189
Abstract
Background: Early identification of irreversible pulmonary vascular remodeling in congenital heart disease-associated pulmonary arterial hypertension (C-PAH) is critical for optimizing surgical timing. Current noninvasive diagnostic methods are inadequate, and the lung microbiome and metabolome may provide novel insights into disease progression. Methods: We [...] Read more.
Background: Early identification of irreversible pulmonary vascular remodeling in congenital heart disease-associated pulmonary arterial hypertension (C-PAH) is critical for optimizing surgical timing. Current noninvasive diagnostic methods are inadequate, and the lung microbiome and metabolome may provide novel insights into disease progression. Methods: We analyzed bronchoalveolar lavage fluid (BALF) from 47 children, including those with C-PAH (n = 15), CHD without PAH (C-NPAH, n = 16), and healthy controls (n = 16), using 16S rRNA gene sequencing and untargeted metabolomics. Differential microbial taxa and metabolites were identified, and their interactions with clinical indicators were assessed via Random Forest (RF) and Mediation Analysis. Results: C-PAH patients exhibited airway microbial dysbiosis, characterized by an elevated Firmicutes/Bacteroidetes (F/B) ratio and increased abundance of g_Lactobacillus. Metabolomic profiling revealed 88 differential metabolites between C-PAH and controls, and 3 between C-PAH and C-NPAH. N1-methylnicotinamide (MNAM) and 2-piperidone emerged as potential biomarkers. Mediation analysis showed that g_Eikenella influenced PAH indirectly through 2-piperidone (β = −0.376, p = 0.026), indicating a microbe–metabolite–host interaction. Conclusions: Integrative microbiome–metabolome profiling of BALF reveals potential biomarkers for C-PAH. These findings provide exploratory evidence that microbial and metabolic biomarkers, particularly 2-piperidone and MNAM, hold potential for the early, noninvasive identification of irreversible pulmonary vascular remodeling, but require further validation in independent cohorts. Full article
(This article belongs to the Section Pediatric Cardiology and Congenital Heart Disease)
Show Figures

Graphical abstract

14 pages, 5556 KB  
Article
Dictamnine Exhibits Anti-Asthmatic Effects by Modulating TGF-β/Smad2/3 Signaling in a Murine Asthma Model and Human Bronchial Epithelial Cells
by Myung-A Jung, Bu-Yeo Kim, Joo Young Lee, Kon-Young Ji, Mi Han Lee, Dong Ho Jung, Mudan Cai and Taesoo Kim
Int. J. Mol. Sci. 2025, 26(24), 11891; https://doi.org/10.3390/ijms262411891 - 10 Dec 2025
Viewed by 303
Abstract
Current asthma therapies reduce inflammation and symptoms but there are concerns regarding adverse effects and the long-term treatment burden. The anti-asthmatic potential of Dictamnine (Dic) has not been investigated. The therapeutic effect of Dic on airway inflammation and remodeling was investigated by targeting [...] Read more.
Current asthma therapies reduce inflammation and symptoms but there are concerns regarding adverse effects and the long-term treatment burden. The anti-asthmatic potential of Dictamnine (Dic) has not been investigated. The therapeutic effect of Dic on airway inflammation and remodeling was investigated by targeting the tumor growth factor (TGF)-β/Smad2/3 pathway. A murine model of ovalbumin (OVA)-induced asthma was used to evaluate the effects of orally-administered Dic on airway hyperresponsiveness, inflammatory cytokines in bronchoalveolar lavage fluid (BALF), OVA-specific IgE in the serum, and histopathological changes. The expression of TGF-β/Smad2/3 and epithelial markers was assessed. Human bronchial epithelial cells were used in vitro to examine the effects of Dic on TGF-β-induced Smad2/3 phosphorylation. Network pharmacology was conducted to predict Dic-associated targets and pathways. Dic substantially reduced the levels of Th2 cytokines, mucin 5AC in BALF, and OVA-specific IgE in the serum. Histology indicated reduced inflammatory cell infiltration, bronchial wall thickening, and peribronchial fibrosis in Dic-treated mice. Dic downregulated TGF-β and p-Smad2/3 expression and upregulated ZO-1 expression in the lung tissue. Dic downregulated TGF-β-induced Smad2/3 phosphorylation in bronchial epithelial cells. Network pharmacology indicated enrichment of Dic-related genes in the TGF-β pathway. Dic exhibited anti-asthmatic effects and is a potential therapeutic candidate. Full article
Show Figures

Graphical abstract

21 pages, 869 KB  
Review
Tracing Microplastics in the Human Body: From Detection to Disease Mechanisms
by Stefana Anastasia Talau, Mihaela Chialda, Cristian Ichim, Horatiu Dura and Ciprian Tanasescu
Diagnostics 2025, 15(23), 2971; https://doi.org/10.3390/diagnostics15232971 - 23 Nov 2025
Viewed by 1060
Abstract
Microplastics (MPs), defined as plastic particles < 5 mm diameter, have become a growing public health concern. First identified in the aquatic environment in 2004 and later in air samples in 2015, airborne MPs display wide variations in shape and size, with fibres [...] Read more.
Microplastics (MPs), defined as plastic particles < 5 mm diameter, have become a growing public health concern. First identified in the aquatic environment in 2004 and later in air samples in 2015, airborne MPs display wide variations in shape and size, with fibres being the most common. These physical characteristics, together with others such as median aerodynamic diameter, influence how deeply they penetrate and where they deposit within the respiratory tract. Recent studies have confirmed the presence of MPs in nasal lavage fluid, bronchoalveolar lavage fluid, sputum, pleural fluid and lung tissue samples, with higher concentrations observed in older individuals, smokers and those with occupational exposure. Multiple polymer types have been identified, most frequently polypropylene, polyethylene and polyester. Experimental models demonstrate that MPs can induce inflammation, oxidative stress, mitochondrial dysfunction, microbiota alterations, fibrosis and carcinogenic changes, with toxicity generally increasing as particle size decreases. Despite the growing evidence of plastic toxicity, only a limited number of studies have examined MPs’ influence on the respiratory system, focusing mostly on polyester spheres, rather than fibres, which dominate real-world exposure. Current findings suggest MPs contribute to several pathophysiological processes and may play a role in respiratory disease. However, further research is needed to clarify the underlying mechanisms, long-term consequences and clinical relevance of these emerging pollutants. Full article
Show Figures

Figure 1

29 pages, 16647 KB  
Article
A Specific Ratio of Dietary Short-Chain and Long-Chain Fructo-Oligosaccharides Shifts the Immune Response Away from Type 2 in a Murine Model for House Dust Mite-Induced Asthma
by Roos E. M. Verstegen, Marit Zuurveld, Suzan Thijssen, Marjolein J. W. de Bruijn, Ingrid van Ark, Mara A. P. Diks, Johan Garssen, Gert Folkerts, Atanaska I. Kostadinova, Rudi W. Hendriks and Linette E. M. Willemsen
Nutrients 2025, 17(22), 3520; https://doi.org/10.3390/nu17223520 - 11 Nov 2025
Viewed by 937
Abstract
Background/Objectives: The gut microbiome has an important role in immune regulation, and dietary interventions that support a balanced microbiota may help to prevent the development of allergic asthma. Dietary fibers can beneficially affect the intestinal microbiome, but due to the diversity of [...] Read more.
Background/Objectives: The gut microbiome has an important role in immune regulation, and dietary interventions that support a balanced microbiota may help to prevent the development of allergic asthma. Dietary fibers can beneficially affect the intestinal microbiome, but due to the diversity of fiber types, the effects differ. In this study, we investigate the preventive effects of two mixes of short-chain and long-chain (1:1 and 9:1 ratio) fructo-oligosaccharides (FOS) in a mouse model of house dust mite (HDM)-induced allergic asthma. Methods: BALB/c mice received FOS-supplemented (1% w/w) diets before and during intranasal exposures to HDM. Endpoint airway hyperreactivity measurements were performed, followed by the collection of bronchoalveolar lavage fluid (BALF), lung, serum and cecum content. Fecal microbiome composition was determined by DNA sequencing and short-chain fatty acid (SCFA) levels were determined in the cecum, serum and lung. Results: Fecal microbiome analyses revealed an increased abundance of Prevotellaceae after FOS1:1 supplementation in HDM-allergic mice. Additionally, FOS1:1 protected against an HDM-induced increase in basal airway resistance. Both FOS1:1 and FOS9:1 restored the systemic acetate levels in HDM-allergic mice. The two FOS supplementations did not affect HDM-induced inflammatory cell influx in the BALF. However, FOS1:1 increased the frequency of Th1-cells and prevented an HDM-induced increase in the Th2/Th1 balance. Upon ex vivo restimulation with HDM, lung cell suspensions of FOS1:1-fed mice produced less type 2-related cytokines compared to control-supplemented mice, and FOS9:1 followed a similar pattern. Conclusions: Specific short-chain and long-chain FOS ratios differentially affect the microbiome and immune system in a mouse model with HDM-induced allergic airway inflammation. Dietary supplementation with FOS1:1 shifts the immune response away from type 2, suggesting that dietary fibers like FOS1:1 may contribute as a part of a broader strategy to modulate HDM-induced allergic asthma. Full article
Show Figures

Figure 1

21 pages, 7502 KB  
Article
Can Damage to the Rat Lung Induced by Prolonged Normobaric Hypoxia and Norepinephrine Be Reversed by Normoxic Recovery?
by Sarah Daunheimer, Charly Bambor, Coralie Raffort, Julia Koedel, Aida Salameh and Beate Rassler
Curr. Issues Mol. Biol. 2025, 47(11), 931; https://doi.org/10.3390/cimb47110931 - 8 Nov 2025
Viewed by 539
Abstract
Exposure to hypoxia may cause lung injury characterized by hydrostatic pulmonary edema (PE), inflammation and oxidative stress. Norepinephrine (NE) infusion can also induce lung injury with similar pathogenetic characteristics. The main questions of this study were (i) whether NE infusion aggravates hypoxia-induced pulmonary [...] Read more.
Exposure to hypoxia may cause lung injury characterized by hydrostatic pulmonary edema (PE), inflammation and oxidative stress. Norepinephrine (NE) infusion can also induce lung injury with similar pathogenetic characteristics. The main questions of this study were (i) whether NE infusion aggravates hypoxia-induced pulmonary injury; (ii) whether inflammation and oxidative stress deteriorate the hypoxic PE; and (iii) whether PE and inflammation recede after three days of normoxic recovery. Ninety-eight female rats were exposed for 72 h to normoxia or normobaric hypoxia and received infusions with NaCl or NE. Some of these animals were transferred to a three-day normoxic recovery period thereafter. We performed histological and immunohistochemical analyses of the lung, determined protein concentrations in pleural fluid (PF) and bronchoalveolar lavage fluid (BALF), and evaluated hemodynamic parameters. While inflammation and oxidative stress receded after 3 days of normoxic recovery, PE did not resolve. Increased protein concentrations in PF and BALF indicated that capillary stress failure increased even further during the normoxic recovery phase, particularly in animals that had previously received an NE infusion. These results highlight the fact that inflammation does not play a causal role in the development of hypoxic PE. Full article
(This article belongs to the Section Biochemistry, Molecular and Cellular Biology)
Show Figures

Graphical abstract

20 pages, 4128 KB  
Article
Protective Effects of Thyme Leaf Extract Against Particulate Matter-Induced Pulmonary Injury in Mice
by Jae-Kyoung Lee, Khawaja Muhammad Imran Bashir, Hye-Rim Park, Jin-Gwan Kwon, Beom-Rak Choi, Jae-Suk Choi and Sae-Kwang Ku
Antioxidants 2025, 14(11), 1343; https://doi.org/10.3390/antiox14111343 - 7 Nov 2025
Viewed by 1144
Abstract
Airborne particulate matter (PM), particularly PM2.5, contributes to pulmonary injury by inducing oxidative stress and inflammation. Thyme (Thymus vulgaris L.) contains bioactive compounds with anti-inflammatory, antioxidant, and expectorant properties. Here, we evaluated the dose-dependent protective effects of thyme extract (TV) [...] Read more.
Airborne particulate matter (PM), particularly PM2.5, contributes to pulmonary injury by inducing oxidative stress and inflammation. Thyme (Thymus vulgaris L.) contains bioactive compounds with anti-inflammatory, antioxidant, and expectorant properties. Here, we evaluated the dose-dependent protective effects of thyme extract (TV) against PM2.5-induced pulmonary injury in mice, using dexamethasone (DEXA) as a reference anti-inflammatory drug. Subacute pulmonary injury was induced in male Balb/c mice via intranasal administration of PM2.5 (1 mg/kg, twice at 48 h intervals). Mice received oral TV (50, 100, or 200 mg/kg) or DEXA (0.75 mg/kg) daily for 10 days. Assessments included lung weight, serum AST/ALT, bronchoalveolar lavage fluid (BALF) leukocyte counts, cytokines (TNF-α, IL-6), chemokines, oxidative stress markers (ROS, lipid peroxidation, antioxidant enzymes), histopathology, and mRNA expression of genes related to inflammation (PI3K/Akt, MAPK, and NF-κB), mucus production (MUC5AC, MUC5B), and apoptosis (Bcl-2, Bax). Exposure to PM2.5 caused oxidative stress, pulmonary inflammation, mucus hypersecretion, and histopathological changes. TV treatment dose-dependently reduced leukocyte infiltration, cytokine/chemokine release, ROS generation, and mucus overproduction, while enhancing antioxidant defenses and improving tissue pathology. Effects were comparable but slightly less potent than DEXA. Notably, unlike DEXA, TV reduced mucus hyperplasia and enhanced expectorant activity. No hepatotoxicity was observed. These results indicate that thyme extract could serve as a promising natural candidate for alternative respiratory therapeutics or functional food development. Full article
(This article belongs to the Special Issue Oxidative Stress Induced by Air Pollution, 2nd Edition)
Show Figures

Figure 1

14 pages, 1889 KB  
Article
Lactobacillus-Fermented Centella asiatica Extract Inhibits Airway Inflammation in Cigarette Smoke Extract/LPS-Induced Mice
by Yoon-Young Sung, Eunjung Son, Dong-Seon Kim, Seung-Hyung Kim, Won-Kyung Yang and Misun Kim
Plants 2025, 14(22), 3416; https://doi.org/10.3390/plants14223416 - 7 Nov 2025
Viewed by 1007
Abstract
Centella asiatica, a widely used medicinal herb in Oriental and increasingly Western medicine, is applied for wound healing, dermatological disorders, and gastrointestinal illness. We investigated the effects of fermented C. asiatica extract (FCAE), prepared with Lactobacillus, on airway inflammation in a [...] Read more.
Centella asiatica, a widely used medicinal herb in Oriental and increasingly Western medicine, is applied for wound healing, dermatological disorders, and gastrointestinal illness. We investigated the effects of fermented C. asiatica extract (FCAE), prepared with Lactobacillus, on airway inflammation in a murine model of chronic obstructive pulmonary disease (COPD) induced by cigarette smoke extract (CSE) and lipopolysaccharide (LPS). CSE/LPS stimulation caused marked immune cell infiltration in airways. FCAE (100 and 200 mg/kg) reduced neutrophils in the bronchoalveolar lavage fluid (BALF) by 26.03% and 70.11%, respectively, and decreased activated T cells and B cells in the lung, mediastinal lymph nodes, and Peyer’s patches, while inhibiting collagen fibrosis. FCAE significantly reduced IL-1α (32.51%), CXCL1 (47.63%), CXCL2 (45.37%), and TNF-α (39.51%) levels in the BALF compared with the control group. It also downregulated the expression of muc5ac (58.39%), CXCL1 (67.32%), CXCL2 (57.60%), and TNF-α (54.61%) and suppressed p-STAT3 activation by 50.22%. Furthermore, FCAE enhanced tracheal phenol red secretion by 229.62%, indicating expectorant activity. UPLC analysis identified nine components, which, together with FCAE, inhibited RANTES, TNF-α, and IL-6 in inflammation-induced BEAS-2B cells. Overall, FCAE attenuates immune activation and airway inflammation, supporting its potential as a candidate therapy or functional food for respiratory diseases. Full article
Show Figures

Graphical abstract

22 pages, 2503 KB  
Article
Der p 23, A Frequent IgE Sensitizer in Humans, Induces Airway Inflammation in Mice
by Karen Donado, Luis Durango, Inés Benedetti, Nikolina Todorovic, Ronald Regino, Ana Lozano, Victoria Marrugo, Randy Reina, Dilia Mercado, Nathalie Acevedo, Josefina Zakzuk, Enrique Fernández-Caldas, Walter Keller, Leonardo Puerta and Luis Caraballo
Int. J. Mol. Sci. 2025, 26(21), 10765; https://doi.org/10.3390/ijms262110765 - 5 Nov 2025
Cited by 1 | Viewed by 3609
Abstract
Der p 23 induces a high-frequency sensitization in allergic individuals. However, its allergenic activity and clinical impact are scarce. We aimed to evaluate the ability of rDer p 23 to induce allergic inflammation in a mouse model and to test IgE reactivity in [...] Read more.
Der p 23 induces a high-frequency sensitization in allergic individuals. However, its allergenic activity and clinical impact are scarce. We aimed to evaluate the ability of rDer p 23 to induce allergic inflammation in a mouse model and to test IgE reactivity in humans. Female Balb/c mice were sensitized and challenged with rDer p 23 and Dermatophagoides pteronyssinus extract. Specific antibodies were determined by ELISA, inflammatory cell infiltration and goblet cells hyperplasia were evaluated by lung histology, and bronchial hyperreactivity (BHR) was assessed by the FinePoint RC SystemTM and whole-body plethysmography (WBP). IgE reactivity was evaluated by ELISA, the basophils activation test (BAT) and the skin pick test (SPT) in humans. rDer p 23, produced in Escherichia coli, adopts a random coil structure, predominantly exists in a monomeric state, and exhibits high stability. rDer p 23-treated mice showed a significant increase in lung resistance and bronchial hyperreactivity, as well as in eosinophils, neutrophils, and T cell count in bronchoalveolar lavage fluid (BALF). Cytokine and antibodies profiles were biased to a Type-2 response. No significant difference was observed in group 2 Innate Lymphoid Cells (ILC-2s) in lung and regulatory T cells (Treg) in the spleen. In asthmatic individuals sensitized to D. pteronyssinus, serum IgE reactivity to rDer p 23 was 67.5%. BAT and SPT results were significantly higher in allergic patients. Our findings support the pro-allergenic role of rDer p 23 in the development of the pathological features of asthma. Full article
(This article belongs to the Special Issue Molecular Mechanisms of Allergy and Asthma: 3rd Edition)
Show Figures

Graphical abstract

13 pages, 1474 KB  
Article
Altered Pulmonary Glucose Transport Is Restored by Metformin Treatment in an Obese Type 2 Diabetic Animal Model
by Allison Campolo, Zahra Maria and Véronique A. Lacombe
Metabolites 2025, 15(11), 717; https://doi.org/10.3390/metabo15110717 - 2 Nov 2025
Viewed by 598
Abstract
Background/Objectives: Obesity and hyperglycemia predispose patients to respiratory infections. Although the lung is a major organ to utilize glucose, pulmonary glucose homeostasis in type 2 diabetic (T2Dx) subjects remains poorly characterized. We hypothesized that pulmonary glucose transport would be altered during T2Dx, which [...] Read more.
Background/Objectives: Obesity and hyperglycemia predispose patients to respiratory infections. Although the lung is a major organ to utilize glucose, pulmonary glucose homeostasis in type 2 diabetic (T2Dx) subjects remains poorly characterized. We hypothesized that pulmonary glucose transport would be altered during T2Dx, which would be rescued with long-term metformin treatment. Methods: T2Dx was induced by feeding mice a high-fat diet for 16 weeks, with metformin treatment administered during the final 8 weeks. Results: Glucose transporter (GLUT) protein expression and trafficking was quantified by Western blotting and the biotinylated photolabeling assay, respectively. T2Dx mice exhibited obesity, and increased glucose levels in blood and bronchoalveolar lavage (BAL) fluid. T2Dx also significantly decreased protein expression of GLUTs from Class I (i.e., GLUT-2 and -4) and class III (i.e., GLUT-10 and -12) isoforms in lung. Metformin treatment restored the protein expression of GLUT-2, -4, and -10, but not GLUT-12. Pulmonary cell surface expression of GLUT-4 and -8 was also significantly reduced in T2Dx mice and rescued by metformin. Conclusions: These findings suggest that alterations in pulmonary GLUT expression and trafficking during diabetes could contribute to the elevated airway glucose levels and severity of respiratory infections. Metformin treatment restored pulmonary glucose transport during T2Dx. Full article
(This article belongs to the Section Cell Metabolism)
Show Figures

Figure 1

29 pages, 6699 KB  
Article
Long-Term Administration of BTH2 Hypoallergenic Vaccine Candidate Induces Hallmarks of Allergen Immunotherapy in Murine Model of Blomia tropicalis-Induced Asthma
by Eduardo Santos da Silva, Antônio Márcio Santana Fernandes, Raphael Chagas Silva, Lorena Miranda de Souza, Jennifer Emily Anunciação Sousa, Carolina Melo Orrico-Ferreira, Neuza Maria Alcântara-Neves, Luis Gustavo Carvalho Pacheco and Carina da Silva Pinheiro
Biomedicines 2025, 13(11), 2657; https://doi.org/10.3390/biomedicines13112657 - 29 Oct 2025
Viewed by 842
Abstract
Background/Objectives: Allergen-specific immunotherapy remains the only disease-modifying treatment for allergic diseases, and the use of recombinant hypoallergenic derivatives is a promising therapeutic approach. Among these, BTH2 has previously shown efficacy in an acute murine model of allergy induced by Blomia tropicalis. [...] Read more.
Background/Objectives: Allergen-specific immunotherapy remains the only disease-modifying treatment for allergic diseases, and the use of recombinant hypoallergenic derivatives is a promising therapeutic approach. Among these, BTH2 has previously shown efficacy in an acute murine model of allergy induced by Blomia tropicalis. The present study aimed to evaluate both the efficacy and safety of BTH2 in a chronic asthma model induced by B. tropicalis. Methods: A/J male mice (n = 6) were sensitized and chronically challenged with B. tropicalis extract over four months. One group repeatedly received subcutaneous doses of BTH2 (25 µg) for three months (65 doses). Parameters of allergic airway inflammation, antibody profiles, cytokine levels, and markers of AIT success were evaluated in bronchoalveolar lavage fluid, lung tissue, serum, and splenocyte cultures. Results: Repeated BTH2 administration was well tolerated, with no signs of systemic toxicity. BTH2 significantly reduced neutrophilic and eosinophilic airway inflammation, while increasing lymphocytes and regulatory cytokines in the lungs. It suppressed IgE against B. tropicalis allergens, while inducing mucosal IgA responses and systemic IgG, which may be linked to the observed blocking antibody activity in BTH2-treated mice. The treatment also led to downregulation of Th2 cytokines and enhanced expression of regulatory and Th1-associated cytokines, especially IL-10, TGF-β and IFN-γ. Correlation matrix analyses indicated that regulatory cytokines were correlated with beneficial antibody responses and reduced inflammation. Conclusions: BTH2 shows strong therapeutic and immunomodulatory effects in a chronic asthma model induced by B. tropicalis, with a favorable safety profile. These findings support its potential for future clinical trials, including those involving patients with allergic asthma. Full article
Show Figures

Graphical abstract

17 pages, 1911 KB  
Article
Assessment of Microbiome-Based Pathogen Detection Using Illumina Short-Read and Nanopore Long-Read Sequencing in 144 Patients Undergoing Bronchoalveolar Lavage in a University Hospital in Germany
by Merle Bitter, Markus Weigel, Jan Philipp Mengel, Benjamin Ott, Anita C. Windhorst, Khodr Tello, Can Imirzalioglu and Torsten Hain
Int. J. Mol. Sci. 2025, 26(20), 9841; https://doi.org/10.3390/ijms26209841 - 10 Oct 2025
Viewed by 1146
Abstract
Lower respiratory tract infections (LRTIs) represent a significant global health concern, and the accurate identification of pathogens is crucial for patient care. Culture-based methods are the gold standard, but their detection abilities are limited. Next-generation sequencing (NGS) offers a promising method for comprehensive [...] Read more.
Lower respiratory tract infections (LRTIs) represent a significant global health concern, and the accurate identification of pathogens is crucial for patient care. Culture-based methods are the gold standard, but their detection abilities are limited. Next-generation sequencing (NGS) offers a promising method for comprehensive microbial detection, providing valuable information for clinical practice. In this study, 144 bronchoalveolar lavage fluid samples were collected, culture-based diagnostics were performed, and bacterial microbiome profiles were generated by short-read sequencing of the V4 region of the 16S rRNA gene using Illumina technologies and long-read sequencing with Oxford Nanopore Technologies (ONT) to determine the full-length 16S rRNA gene. The most common genera detected by NGS included Streptococcus, Staphylococcus, Veillonella, Prevotella, Rothia, Enterococcus, and Haemophilus. Short-read sequencing detected cultured bacteria at the genus level in ~85% of cases, while long-read sequencing demonstrated agreement with cultured species in ~62% of cases. In three cases, long-read sequencing identified the uncommon potential lung pathogen Tropheryma whipplei not detected with traditional culturing techniques. The NGS results showed a partial overlap with culture as the current diagnostic gold standard in LRTI. Additionally, NGS detected a broader spectrum of bacteria, revealed fastidious potential pathogens, and offered deeper insights into the complex microbial ecosystem of the lungs. Full article
(This article belongs to the Collection Feature Papers in Molecular Microbiology)
Show Figures

Figure 1

18 pages, 4000 KB  
Article
Mitochondrial ROS–ER Stress Axis Governs IL-10 Production in Neutrophils and Regulates Inflammation in Murine Chlamydia pneumoniae Lung Infection
by Bin Chou, Kazunari Ishii, Yusuke Kurihara, Akinori Shimizu, Michinobu Yoshimura, Ryo Ozuru, Ryota Itoh, Atsuhiko Sakamoto and Kenji Hiromatsu
Cells 2025, 14(19), 1523; https://doi.org/10.3390/cells14191523 - 29 Sep 2025
Viewed by 1292
Abstract
Neutrophils are among the first cells to be recruited to the lungs during Chlamydia pneumoniae infection in mouse models; however, their regulatory functions are not yet fully understood. This study examined the mechanisms and significance of IL-10-producing neutrophils throughout C. pneumoniae pulmonary infection [...] Read more.
Neutrophils are among the first cells to be recruited to the lungs during Chlamydia pneumoniae infection in mouse models; however, their regulatory functions are not yet fully understood. This study examined the mechanisms and significance of IL-10-producing neutrophils throughout C. pneumoniae pulmonary infection in C57BL/6 mice. Our findings revealed that infection with C. pneumoniae induces IL-10 secretion in bone marrow-derived neutrophils, depending on Toll-like receptor 2 (TLR2) activation. This process involves TLR2-dependent mitochondrial reactive oxygen species (ROS) production, which triggers the endoplasmic reticulum (ER) stress pathway, including IRE1α and subsequent Xbp1 splicing. Inhibition of this pathway or depletion of neutrophils (using the 1A8 monoclonal antibody) significantly reduces IL-10 levels in bronchoalveolar lavage fluid (BALF) in vivo. Conversely, the absence of IL-10-producing neutrophils, whether through depletion or TLR2 deficiency, leads to increased IL-12p70 and IFN-γ-positive NK cells, along with decreased regulatory T cells and M2-like macrophages. This results in a lower bacterial burden in the lungs but causes more severe pulmonary damage and decreased survival rates. These findings highlight that IL-10 produced by neutrophils via the TLR2-mitochondrial ROS–ER stress pathway is essential for modulating pulmonary immune responses and maintaining immune homeostasis during C. pneumoniae infection, thereby preventing excessive inflammation and tissue damage. Full article
(This article belongs to the Section Cellular Immunology)
Show Figures

Figure 1

Back to TopTop