Sign in to use this feature.

Years

Between: -

Subjects

remove_circle_outline
remove_circle_outline
remove_circle_outline
remove_circle_outline
remove_circle_outline
remove_circle_outline
remove_circle_outline

Journals

remove_circle_outline
remove_circle_outline
remove_circle_outline
remove_circle_outline
remove_circle_outline
remove_circle_outline
remove_circle_outline

Article Types

Countries / Regions

remove_circle_outline
remove_circle_outline
remove_circle_outline
remove_circle_outline
remove_circle_outline
remove_circle_outline

Search Results (870)

Search Parameters:
Keywords = breast cancer tumor marker

Order results
Result details
Results per page
Select all
Export citation of selected articles as:
32 pages, 8725 KB  
Article
The Landscape of Ferroptosis-Related Gene Signatures as Molecular Stratification in Triple-Negative Breast Cancer
by Marko Buta, Nikola Jeftic, Irina Besu, Jovan Raketic, Ivan Markovic, Ana Djuric, Nina Petrovic and Tatjana Srdic-Rajic
Diagnostics 2026, 16(3), 379; https://doi.org/10.3390/diagnostics16030379 - 23 Jan 2026
Viewed by 67
Abstract
Background: Triple-negative breast cancer (TNBC) represents the most aggressive breast cancer subtype, characterized by high genomic instability, metabolic stress, and limited therapeutic options. Ferroptosis, an iron-dependent form of regulated cell death, has emerged as a promising vulnerability in TNBC, yet its subtype-specific regulatory [...] Read more.
Background: Triple-negative breast cancer (TNBC) represents the most aggressive breast cancer subtype, characterized by high genomic instability, metabolic stress, and limited therapeutic options. Ferroptosis, an iron-dependent form of regulated cell death, has emerged as a promising vulnerability in TNBC, yet its subtype-specific regulatory landscape remains insufficiently defined. Methods: Using transcriptomic (METABRIC, TCGA, GEO) and proteomic (CPTAC) datasets, ferroptosis-related genes were profiled across PAM50 breast cancer subtypes. Differential expression, univariate Cox regression, LASSO modeling, survival analyses, GSEA, and dimensionality reduction (PCA, t-SNE) were applied. A Ferroptosis Index (FI) was calculated using β-coefficients from the Cox/LASSO regression model. Single-cell RNA-seq data was used to map ferroptosis-associated signature across tumor and microenvironmental compartments. Results: Basal-like tumors exhibited the strongest ferroptosis-associated transcriptional shift, characterized by upregulation of ACSL4 and EZH2 and downregulation of AR, GPX4, and CIRBP. Sixteen ferroptosis-related genes were associated with overall survival, forming a ferroptosis-associated signature. The FI was significantly higher in Basal-like tumors, indicating elevated ferroptosis-associated transcriptional state. GSEA revealed enrichment of cell cycle, mitotic, cytoskeletal, and metabolic stress pathways. Single-cell analysis demonstrated expression of ferroptosis markers across cancer epithelial, stromal, and myeloid populations. Conclusions: Basal-like tumors harbor a distinct ferroptosis-associated transcriptional state linked to tumor aggressiveness and poor prognosis. These findings provide a biologically grounded framework for ferroptosis-related stratification and support future functional and translational studies targeting ferroptosis vulnerabilities in aggressive breast cancer. Full article
(This article belongs to the Special Issue Diagnosis, Treatment, and Prognosis of Breast Cancer)
24 pages, 8852 KB  
Article
Microenvironment Modulates Tumorigenicity of Breast Cancer Cells Depending on Hormone Receptor Status
by Priscila Pagnotta, Tomás González-Garello, María Luján Crosbie, Natalia Santiso, Anabela Ursino, Celeste Frascarolli, Alicia Amato, Rubén Dreszman, Juan Carlos Calvo and Judith Toneatto
Int. J. Mol. Sci. 2026, 27(2), 1129; https://doi.org/10.3390/ijms27021129 - 22 Jan 2026
Viewed by 68
Abstract
Adipose tissue plays a crucial role in breast cancer (BC) progression by actively modulating the tumor microenvironment. We investigated how tumor proximity modifies adipose tissue by analyzing selected adipose-related and prognosis-associated markers in explants from BC patients and healthy donors. Explants were categorized [...] Read more.
Adipose tissue plays a crucial role in breast cancer (BC) progression by actively modulating the tumor microenvironment. We investigated how tumor proximity modifies adipose tissue by analyzing selected adipose-related and prognosis-associated markers in explants from BC patients and healthy donors. Explants were categorized by proximity to the tumor as adjacent (less than 2 cm), distant (over 2 cm), alongside normal explants (controls). FABP4 and vimentin expression was increased in proximity to the tumor, while caveolin-1, CD44, MMP9, and adiponectin showed minimal or no changes. Conditioned media (CM) from adjacent and normal explants were then assessed for their effects on tumorigenic traits in hormone-receptor-positive breast cancer (HR+ BC) and triple-negative breast cancer (TNBC) cell lines. Adjacent-CM enhanced migration, induced cytoskeletal remodeling, reduced adhesion, and promoted an elongated, motile phenotype in T47D cells. Poor-prognosis markers (caveolin-1, vimentin, CD44) were upregulated in at least one HR+ BC model, whereas Nanog and KLF4 showed modest variation. In TNBC cells, both normal- and adjacent-CM partially shifted MDA-MB-231 morphology toward a more epithelial-like state, decreasing caveolin-1 levels, while adjacent-CM increased MMP9 expression. Overall, these results reveal that adipose tissue-derived soluble factors exert significant and subtype-dependent effects on BC tumorigenicity. Full article
Show Figures

Figure 1

15 pages, 563 KB  
Review
Liquid Biopsy-Based Biomolecular Alterations for the Diagnosis of Triple-Negative Breast Cancer in Adults: A Scoping Review
by Orieta Navarrete-Fernández, Eddy Mora, Josue Rivadeneira, Víctor Herrera and Ángela L. Riffo-Campos
Diagnostics 2026, 16(2), 360; https://doi.org/10.3390/diagnostics16020360 - 22 Jan 2026
Viewed by 44
Abstract
Background/Objectives: Triple-negative breast cancer (TNBC) is an aggressive subtype, with limited diagnostic options and no targeted early detection tools. Liquid biopsy represents a minimally invasive approach for detecting tumor-derived molecular alterations in body fluids. This scoping review aimed to comprehensively synthesize all liquid [...] Read more.
Background/Objectives: Triple-negative breast cancer (TNBC) is an aggressive subtype, with limited diagnostic options and no targeted early detection tools. Liquid biopsy represents a minimally invasive approach for detecting tumor-derived molecular alterations in body fluids. This scoping review aimed to comprehensively synthesize all liquid biopsy-derived molecular biomarkers evaluated for the diagnosis of TNBC in adults. Methods: This review followed the Arksey and O’Malley framework and PRISMA-ScR guidelines. Systematic searches of PubMed, Scopus, Embase, and Web of Science identified primary human studies evaluating circulating molecular biomarkers for TNBC diagnosis. Non-TNBC, non-human, hereditary, treatment-response, and nonmolecular studies were excluded. Data on study design, patient characteristics, biospecimen type, analytical platforms, biomarker class, and diagnostic performance were extracted and synthesized descriptively by biomolecule class. Results: Thirty-two studies met the inclusion criteria, comprising 15 protein-based, 12 RNA-based, and 6 DNA-based studies (one reporting both protein and RNA). In total, 1532 TNBC cases and 3137 participants in the comparator group were analyzed. Protein biomarkers were the most frequently studied, although only APOA4 appeared in more than one study, with conflicting results. RNA-based biomarkers identified promising candidates, particularly miR-21, but validation cohorts were scarce. DNA methylation markers showed promising diagnostic accuracy yet lacked replication. Most studies were small retrospective case–control designs with heterogeneous comparators and inconsistent diagnostic reporting. Conclusions: Evidence for liquid biopsy-derived biomarkers in TNBC remains limited, heterogeneous, and insufficiently validated. No biomarker currently shows reproducibility suitable for clinical implementation. Robust, prospective, and standardized studies are needed to advance liquid biopsy-based diagnostics in TNBC. Full article
(This article belongs to the Special Issue Utilization of Liquid Biopsy in Cancer Diagnosis and Management 2025)
Show Figures

Figure 1

25 pages, 3718 KB  
Article
The WISP1/Src/MIF Axis Promotes the Malignant Phenotype of Non-Invasive MCF7 Breast Cancer Cells
by Maria-Elpida Christopoulou, Panagiota Karamitsou, Alexios Aletras and Spyros S. Skandalis
Cells 2026, 15(2), 160; https://doi.org/10.3390/cells15020160 - 15 Jan 2026
Viewed by 199
Abstract
Breast cancer is a heterogeneous disease that exists in multiple subtypes, some of which still lack targeted and effective therapy. A major challenge is to unravel their underlying molecular mechanisms and bring to light novel therapeutic targets. In this study, we investigated the [...] Read more.
Breast cancer is a heterogeneous disease that exists in multiple subtypes, some of which still lack targeted and effective therapy. A major challenge is to unravel their underlying molecular mechanisms and bring to light novel therapeutic targets. In this study, we investigated the role of WNT-inducible signaling pathway protein 1 (WISP1) matricellular protein in the acquirement of an invasive phenotype by breast cancer cells. To this aim, we treated non-invasive MCF7 cells with WISP1 and assessed the expression levels of macrophage migration inhibitory factor (MIF) and its cellular receptor CD74. Next, we examined the expression of epithelial-to-mesenchymal transition (EMT) markers as well as molecular effectors of the tumor microenvironment, such as CD44, the main hyaluronan receptor that also acts as a co-receptor for MIF, the hyaluronan oncogenic network, and specific matrix metalloproteinases (MMPs) and their endogenous inhibitors, tissue inhibitors of metalloproteinases (TIMPs). The results showed that WISP1 potently induces the expression of MIF cytokine and affects the expression of specific extracellular matrix molecules with established roles in the promotion of malignant properties. Notably, Src kinases and MIF are critically involved in these processes. Collectively, the present study demonstrates for first time a WISP1/Src/MIF axis as well as its ability to induce an invasive phenotype in MCF7 cells and highlights novel cellular and molecular processes involved in the epithelial-to-mesenchymal transition and the development of invasive breast cancer. This suggests that specific cues from the tumor microenvironment can activate a migratory/invasive phenotype in a subpopulation of cells residing within the heterogeneous breast tumor. Full article
Show Figures

Figure 1

25 pages, 18497 KB  
Article
Carvacrol Selectively Induces Mitochondria-Related Apoptotic Signaling in Primary Breast Cancer-Associated Fibroblasts
by Nail Besli, Nilufer Ercin, Merve Tokocin, Sümeyra Emine Boluk, Rabia Kalkan Cakmak, Kamil Ozdogan, Talar Vartanoglu Aktokmakyan, Mehtap Toprak, Gulcin Ercan, Merve Beker, Ulkan Celik, Emir Capkinoglu and Yusuf Tutar
Pharmaceuticals 2026, 19(1), 142; https://doi.org/10.3390/ph19010142 - 14 Jan 2026
Viewed by 244
Abstract
Background/Objectives: Cancer-associated fibroblasts (CAFs) are key stromal mediators of breast tumor progression and therapy resistance. Carvacrol, a dietary monoterpenic phenol, exhibits antiproliferative activity in cancer cells, but its effects on primary human breast CAFs remain unclear. This study aimed to determine whether [...] Read more.
Background/Objectives: Cancer-associated fibroblasts (CAFs) are key stromal mediators of breast tumor progression and therapy resistance. Carvacrol, a dietary monoterpenic phenol, exhibits antiproliferative activity in cancer cells, but its effects on primary human breast CAFs remain unclear. This study aimed to determine whether carvacrol selectively induces mitochondria-related apoptotic signaling in breast CAFs while sparing normal fibroblasts (NFs). Methods: Primary fibroblast cultures were established from invasive ductal carcinoma tissues (CAFs, n = 9) and nonmalignant breast tissues (NFs, n = 5) and validated by α-SMA and FAP immunofluorescence. Cells were exposed to 400 μM carvacrol. Apoptosis was assessed by TUNEL assay and BAX/BCL-XL Western blotting. Changes in signaling pathways were evaluated by analyzing PPARα/NF-κB, sirtuin (SIRT1, SIRT3), autophagy-related markers (LAMP2A, p62), and matrix metalloproteinases (MMP-2, MMP-3). In silico molecular docking and 100-ns molecular dynamics simulations were performed to examine interactions between carvacrol and caspase-3 and caspase-9. Results: Carvacrol induced a pronounced, time-dependent apoptotic response in CAFs, with TUNEL-based viability declining to approximately 10% of control levels by 12 h and a marked increase in the BAX/BCL-XL ratio. In contrast, NFs exhibited minimal TUNEL positivity and no significant change in BAX/BCL-XL. In CAFs, but not NFs, carvacrol reduced PPARα expression and NF-κB nuclear localization, increased SIRT1 and SIRT3 levels, selectively suppressed MMP-3 while partially normalizing MMP-2, and altered autophagy-related markers (decreased LAMP2A and accumulation of p62), consistent with autophagic stress and possible impairment of autophagic flux. Computational analyses revealed stable carvacrol binding to caspase-3 and caspase-9 with modest stabilization of active-site loops, supporting caspase-dependent, mitochondria-related apoptosis. Conclusions: Carvacrol selectively targets breast cancer-associated fibroblasts by inducing mitochondria-related apoptotic signaling while largely sparing normal fibroblasts. This effect is accompanied by coordinated modulation of PPARα/NF-κB, sirtuin, autophagy, and MMP pathways. These findings support further evaluation of carvacrol as a microenvironment-directed adjunct in breast cancer therapy. Full article
(This article belongs to the Section Medicinal Chemistry)
Show Figures

Graphical abstract

17 pages, 8188 KB  
Article
Leptin Drives Breast Cancer Aggressiveness Acting Through the Activation of the NCOA1/STAT3 Pathway
by Khouloud Ayed, Amal Gorrab, Hichem Bouguerra, Rym Akrout, Sami Zekri, Wassim Y. Almawi, Rahma Boughriba, Khalil Choukri, Dhouha Bacha, Alessandra Pagano, Jean-François Louet, Hervé Kovacic, Mounia Tannour-Louet and Asma Gati
Med. Sci. 2026, 14(1), 32; https://doi.org/10.3390/medsci14010032 - 8 Jan 2026
Viewed by 292
Abstract
Background/Objectives: Obesity-associated hyperleptinemia has been linked to breast cancer (BC) progression via mechanisms that remain incompletely understood. This study explores the role of leptin and its receptor (LEPR) in facilitating BC cell proliferation, migration, epithelial–mesenchymal transition (EMT), and STAT3 signaling pathway activation. [...] Read more.
Background/Objectives: Obesity-associated hyperleptinemia has been linked to breast cancer (BC) progression via mechanisms that remain incompletely understood. This study explores the role of leptin and its receptor (LEPR) in facilitating BC cell proliferation, migration, epithelial–mesenchymal transition (EMT), and STAT3 signaling pathway activation. Methods: We analyzed gene expression and survival data from TCGA BRCA dataset. MCF-7 and MDA-MB-231 BC cells were exposed to leptin at 10 ng/mL (lean-associated levels) and 100 ng/mL (elevated levels linked to obesity). MTT assays, colony formation tests, wound-healing and tumor spheroid dissemination experiments evaluated cell proliferation and migration. Immunofluorescence and Western blot analysis assessed changes in EMT markers and cytoskeletal alterations, while Western blotting and qPCR assessed STAT3 and NCOA1 expression and activation levels. Results: Elevated LEPR expression was linked with unfavorable prognosis in BC patients. Higher doses of leptin (100 ng/mL) significantly enhanced cellular proliferation rates and migratory capabilities, in both cell lines, and promoted EMT characteristics marked by downregulated E-cadherin and cytoskeleton structural changes. Whereas heightened JAK2/STAT3 signaling correlated with elevated leptin dosages, STAT3 inhibition using AG490 reversed leptin-induced migration while reinstating E-cadherin levels to baseline. Furthermore, leptin upregulated NCOA1, an essential STAT3 coactivator, facilitating increased expression of Cyclin D1 and VEGF target genes. Clinical positive relationships were seen between LEP/LEPR expressions and NCOA1 levels and between NCOA1 and various gene signatures related to STAT3/P-STAT3 within BC specimens. Conclusions: Obesity-associated hyperleptinemia enhances aggressiveness in BC through a mechanism involving LEPR-mediated activation pathways encompassing NCOA1/STAT3, which drive proliferation, migration, and EMT. This assigns a potential therapeutic utility for obesity-related advancements found within BC pathology. Full article
(This article belongs to the Special Issue Feature Papers in Section “Cancer and Cancer-Related Research”)
Show Figures

Graphical abstract

16 pages, 1153 KB  
Systematic Review
Glyphosate as an Emerging Environmental Pollutant and Its Effects on Breast Cancer Cell Proliferation: A Systematic Literature Review of Preclinical Evidence
by Mario A. Alcalá-Pérez, Gustavo A. Hernández-Fuentes, Idalia Garza-Veloz, Uriel Diaz-Llerenas, Margarita L. Martinez-Fierro, José Guzmán-Esquivel, Fabian Rojas-Larios, Ángel A. Ramos-Organillo, Kayim Pineda-Urbina, José M. Flores-Álvarez, Juan P. Mojica-Sánchez, Jorge A. Cárdenas-Magaña, Cesar A. Villa-Martínez and Iván Delgado-Enciso
Toxics 2026, 14(1), 26; https://doi.org/10.3390/toxics14010026 - 26 Dec 2025
Viewed by 651
Abstract
The widespread use of glyphosate-based herbicides (GBHs) has raised concerns about their potential role in hormone-sensitive cancers such as breast cancer. This systematic review aimed to evaluate preclinical evidence on the effects of glyphosate (pure compound) or glyphosate-based herbicide formulations (GBHs) exposure on [...] Read more.
The widespread use of glyphosate-based herbicides (GBHs) has raised concerns about their potential role in hormone-sensitive cancers such as breast cancer. This systematic review aimed to evaluate preclinical evidence on the effects of glyphosate (pure compound) or glyphosate-based herbicide formulations (GBHs) exposure on breast cancer cell proliferation and related molecular pathways. A structured search was conducted across PubMed, ScienceDirect, and Springer Nature Link, Web of Science databases, covering studies published up to 9 November 2025, following a PROSPERO-registered protocol (ID: CRD42021238350). Eligible studies included original in vitro and in vivo preclinical research using human breast cancer cell lines (e.g., MCF-7, T47D, MDA-MB-231, MCF-12A, and MCF-10A) or relevant animal models. Outcomes assessed included cell viability, proliferation, tumor growth, apoptosis, cell cycle regulation, and molecular markers associated with endocrine signaling. Two reviewers independently screened and extracted data, resolving disagreements via discussion or third-party adjudication. From an initial pool of 699 articles, seven in vitro studies met the inclusion and quality criteria. Glyphosate exposure demonstrated weak estrogenic activity in ER-positive breast cancer cells, primarily via ERα modulation and altered gene expression related to proliferation and DNA repair. GBHs showed greater cytotoxic and epigenetic effects in non-tumorigenic cells, often independent of ER signaling. No included study employed in vivo breast cancer models. Overall, preclinical evidence suggests glyphosate may act as a weak endocrine disruptor under specific conditions, but findings are limited by the short-term in vitro designs, heterogeneous methodologies, and lack of chronic or in vivo data. Further research using long-term exposure and animal models is needed to clarify potential risks and inform regulatory and public health decisions. Full article
(This article belongs to the Special Issue Emerging Environmental Pollutants and Their Impact on Human Health)
Show Figures

Graphical abstract

13 pages, 4310 KB  
Article
Resveratrol Prevents Breast Cancer Metastasis by Inhibiting Wnt/β-Catenin Pathway-Mediated Epithelial–Mesenchymal Transition
by Xue Fang, En Ma, Runshu Wang, Jingwei Zhang, Yirong Tang, Jinxiao Chen, Weidong Zhu, Da Wo and Dan-ni Ren
Pharmaceuticals 2026, 19(1), 41; https://doi.org/10.3390/ph19010041 - 23 Dec 2025
Viewed by 406
Abstract
Background: Breast cancer is the most prevalent cancer in women, and metastatic breast cancer remains a major cause of cancer-related deaths. Resveratrol (RSV) is a natural compound found in various plants and is known to exhibit various anti-cancer effects. The present study aims [...] Read more.
Background: Breast cancer is the most prevalent cancer in women, and metastatic breast cancer remains a major cause of cancer-related deaths. Resveratrol (RSV) is a natural compound found in various plants and is known to exhibit various anti-cancer effects. The present study aims to investigate the therapeutic effects and mechanisms of RSV in inhibiting breast cancer metastasis in a murine model of 4T1 breast tumor that shares close molecular features with human triple negative breast cancer. Methods: Murine breast cancer 4T1 cells were used to examine the effects of RSV on breast cancer metastasis and epithelial–mesenchymal transition (EMT). In vitro cell proliferation and Transwell migration assays and in vivo 4T1 tumor transplantation models were established in female Balb/c mice to determine the anti-metastatic effects of RSV and its mechanism of action. Results: RSV significantly inhibited 4T1 tumor cell migration and significantly decreased expression levels of EMT markers Snail and Vimentin, as well as the nuclear translocation of β-catenin both in vitro and in vivo. Knockdown of β-catenin similarly reduced the expression levels of EMT markers. RSV significantly decreased the number of lung metastases in 4T1-implanted mice by inhibiting Wnt/β-catenin signaling pathway activation. RSV (150 mg/kg/day) reduced the number of visible tumor metastatic nodules and the histological count of metastatic lung carcinomas by 51.82% and 62.58%, respectively, compared to vehicle administration. Conclusions: Our study provides important new mechanistic insight into the strong anti-cancer effects of RSV in inhibiting 4T1 breast cancer metastasis by preventing Wnt/β-catenin signaling pathway-mediated epithelial–mesenchymal transition. These findings suggest the therapeutic potential of RSV as a promising drug in the treatment of metastatic breast cancer. Full article
(This article belongs to the Section Medicinal Chemistry)
Show Figures

Graphical abstract

41 pages, 1270 KB  
Review
Decoding Breast Cancer: Emerging Molecular Biomarkers and Novel Therapeutic Targets for Precision Medicine
by Dámaris P. Intriago-Baldeón, Eduarda Sofía Pérez-Coral, Martina Isabella Armas Samaniego, Vanessa I. Romero, Juan Carlos Pozo Palacios and Gabriele Davide Bigoni-Ordóñez
Int. J. Mol. Sci. 2026, 27(1), 138; https://doi.org/10.3390/ijms27010138 - 22 Dec 2025
Viewed by 1390
Abstract
Breast cancer is the most frequent gynecological malignancy and the main cause of cancer death in the female population worldwide. One of the most significant challenges in its clinical management is the molecular heterogeneity of malignant breast tumors, which is reflected in the [...] Read more.
Breast cancer is the most frequent gynecological malignancy and the main cause of cancer death in the female population worldwide. One of the most significant challenges in its clinical management is the molecular heterogeneity of malignant breast tumors, which is reflected in the current molecular classification of these entities. In each of these tumor molecular subtypes, distinct genetic alterations are involved, and several intracellular signaling pathways contribute to defining their biological identity and clinical response. This literature review summarized the main classic and emerging biomarkers in breast cancer, along with the therapies associated with them. There are several classic biomarkers associated with this disease, such as estrogen and progesterone receptors, the HER2 receptor, and the Ki-67 cell proliferation marker. Given the limitations of these biomarkers, new biomarkers have been identified, including the TP53 tumor suppressor gene, the EGFR, different types of RNAs, plus epigenetic and immunological biomarkers. The integration of classic and emerging biomarkers along with new therapeutic targets in the clinical practice has promoted a thorough understanding of the high molecular complexity of breast cancer and the development of precision medicine strategies which increase the chances of therapeutic success. Full article
Show Figures

Figure 1

22 pages, 5435 KB  
Article
Metronomic 5-Fluorouracil and Vinorelbine Reduce Cancer Stemness and Modulate EZH2/NOTCH-1/STAT3 Signaling in Triple-Negative Breast Cancer Spheroids
by Alice Ilari, Emanuela Grassilli, Mario Mauri, Marina E. Cazzaniga, Serena Capici, Marialuisa Lavitrano and Maria Grazia Cerrito
Int. J. Mol. Sci. 2026, 27(1), 123; https://doi.org/10.3390/ijms27010123 - 22 Dec 2025
Viewed by 332
Abstract
Triple Negative Breast Cancers (TNBCs) are heterogeneous and aggressive tumors with a median overall survival of less than two years. Despite the availability of new drugs, the prognosis remains poor, implicating a more aggressive clinical course in the metastatic setting. This study investigated [...] Read more.
Triple Negative Breast Cancers (TNBCs) are heterogeneous and aggressive tumors with a median overall survival of less than two years. Despite the availability of new drugs, the prognosis remains poor, implicating a more aggressive clinical course in the metastatic setting. This study investigated the effects of metronomic treatment (mCHT) with 5-fluorouracil (5-FU) plus vinorelbine (VNR) on spheroids derived from two different TNBC cell lines (BT-549 and MDA-MB-231) and a patient-derived primary cell line (MS-186). mCHT significantly reduced spheroid growth and altered spheroid architecture, with a pronounced effect in second-generation spheroids, enriched in self-renewing cancer stem cells (CSCs). Expression of CSC-related markers (CD44, CD133, NOTCH-1, and MYC) was more significantly altered—both at the mRNA and protein levels—by mCHT than by standard treatment (STD). In MS-186-derived spheroids, mCHT downregulated EZH2 and STAT3, key regulators of CSC maintenance, and reduced H3K27ac, suggesting a global epigenetic reprogramming. Unlike STD, which partially and transiently reduced stemness markers, mCHT achieved sustained suppression, indicating preferential targeting of therapy-resistant CSCs. These results indicate mCHT as a promising strategy for specifically aiming at the CSC-like compartment in TNBC, underscoring a therapeutic approach that reprograms key epigenetic networks and overcomes resistance to treatment. Full article
(This article belongs to the Special Issue Advances in Novel Therapeutic Strategies for Cancers)
Show Figures

Figure 1

21 pages, 3232 KB  
Article
A Combined SIRT5 Activation and SIRT3 Inhibition Prevents Breast Cancer Spheroids Growth by Reducing HIF-1α and Mitophagy
by Federica Barreca, Michele Aventaggiato, Mario Cristina, Luigi Sansone, Manuel Belli, Maria Beatrice Lista, Gaia Francisci, Sergio Valente, Dante Rotili, Antonello Mai, Matteo Antonio Russo and Marco Tafani
Pharmaceuticals 2026, 19(1), 23; https://doi.org/10.3390/ph19010023 - 22 Dec 2025
Viewed by 307
Abstract
Background/Objectives: Metabolic reprogramming is an essential feature of tumors. Mitochondrial sirtuins SIRT3 and SIRT5 differently regulate glutamine metabolism with SIRT5 inhibiting glutaminase (GLS) and SIRT3 increasing glutamate dehydrogenase (GDH). Considering the important and interconnected role of glutamine, SIRT3 and SIRT5 for cancer growth [...] Read more.
Background/Objectives: Metabolic reprogramming is an essential feature of tumors. Mitochondrial sirtuins SIRT3 and SIRT5 differently regulate glutamine metabolism with SIRT5 inhibiting glutaminase (GLS) and SIRT3 increasing glutamate dehydrogenase (GDH). Considering the important and interconnected role of glutamine, SIRT3 and SIRT5 for cancer growth and progression, our hypothesis is that a simultaneous modulation of SIRT3 and SIRT5 could represent a valid anti-tumoral strategy. Methods: wt and GLS1-silenced triple negative breast cancer spheroids were treated with 3-TYP, a selective SIRT3 inhibitor, and with MC3138, a new selective SIRT5 activator, both alone and in combination. The effects of such treatments on hypoxia, autophagy and mitophagy markers were determined by immunofluorescence and Western blot. Mitochondria morphology was studied by transmission electron microscopy (TEM) and mitochondrial ROS production by confocal analysis. Results: We observed that 3-TYP+MC3138 treatment decreased the size of spheroids by affecting HIF-1α, c-Myc, glutamine transporter SLC1A5 and autophagy (LC3II) and mitophagy (BNIP3) markers. Moreover, such treatments altered the morphology and conformation of the mitochondria. Finally, we also documented an increase in mitochondria reactive oxygen species (mtROS). Conclusions: The combined inhibition of SIRT3 and activation of SIRT5 greatly reduces the size of spheroids through the inhibition of hypoxic response, which is then followed by the alteration of the autophagic and mitophagic process and the toxic accumulation of mitochondrial ROS, representing a new anti-tumoral strategy. Full article
Show Figures

Graphical abstract

11 pages, 2185 KB  
Article
Electromagnetic Navigation System with a Marker Option for Computed Tomography-Guided Microwave Ablation of Undetectable or Inconspicuous Hepatic Tumors in Non-Enhanced Scans: A Feasibility Study
by Myrto Papadopoulou, David Dimitrios Chlorogiannis, Ornella Moschovaki-Zeiger, Nikolaos-Achilleas Arkoudis, Athanasios Giannakis, Symeon Lechareas, Georgios Velonakis, Olympia Papakonstantinou and Dimitrios Filippiadis
Cancers 2026, 18(1), 25; https://doi.org/10.3390/cancers18010025 - 21 Dec 2025
Viewed by 330
Abstract
Objectives: Primary objective was to report the feasibility, safety and efficacy of percutaneous ablation of hepatic malignant tumors that are undetectable or inconspicuous in non-enhanced computed tomography (CT) scans using an electromagnetic navigation system with a marker option. Secondary objectives included the [...] Read more.
Objectives: Primary objective was to report the feasibility, safety and efficacy of percutaneous ablation of hepatic malignant tumors that are undetectable or inconspicuous in non-enhanced computed tomography (CT) scans using an electromagnetic navigation system with a marker option. Secondary objectives included the evaluation of technical parameters including the accuracy of needle placement, the number of control CT acquisitions, and procedural duration. Methods: This prospective study (performed from 1 March 2022 until 30 November 2024) included all patients with hepatic tumors (not visible or poorly defined on non-enhanced CT) who underwent percutaneous microwave ablation (MWA). Technical efficacy was assessed with contrast-enhanced CT immediately post-ablation, and oncologic outcomes (overall and progression-free survival) were evaluated with MRI at 1, 3, and 6 months. Results: Fifteen patients (12 males, 3 females; mean age of 66 years) with 16 tumors (median diameter of 15 mm) were treated in 16 sessions. Tumor types included hepatocellular carcinoma (n = 7), colorectal metastasis (n = 4), ocular melanoma (n = 1), neuroendocrine tumor (n = 1), intrahepatic cholangiocarcinoma (n = 1), and breast cancer metastasis (n = 1). Median procedure time was 53 min, scans number was nine, needle length was 12 cm, and median deviation was 1 mm. No complications were reported. Primary efficacy rate was 94% (15/16), rising to a secondary (assisted) technique efficacy of 100% after re-ablation (one session). During median follow-up of 23 months, local tumor progression-free survival was 100%; distant progression-free survival was 80%, and two patients (13.3%) died, one being cancer-related. Conclusions: Electromagnetic navigation with a marker option enables safe, accurate, and effective MWA of inconspicuous hepatic tumors, achieving excellent local control with favorable oncologic outcomes. Full article
Show Figures

Figure 1

20 pages, 5654 KB  
Article
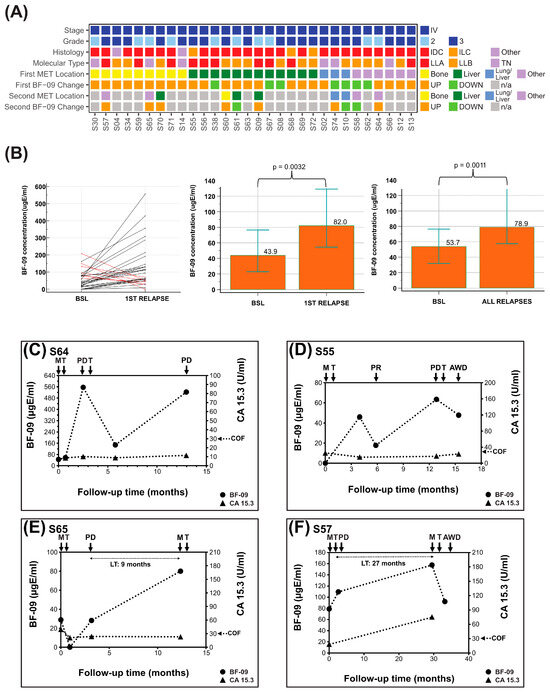
A Novel Protein Serum Biomarker Assay for Tracking (Neo)adjuvant and Metastatic Therapy Efficacy and Enabling the Timely Detection of Relapse in Breast Cancer
by Jeffrey Dea, Christine Chavany, Rosaura P. C. Valle, Rafael Hernández González and Moncef Jendoubi
Cancers 2025, 17(24), 4004; https://doi.org/10.3390/cancers17244004 - 16 Dec 2025
Viewed by 403
Abstract
Objectives: There is high interest in blood-based assays for tracking treatment efficacy and detecting recurrence among breast cancer patients. This preliminary feasibility study assessed the performance of the Early Detection Serum-based Assay for Breast Cancer (EDSA-BC), which measures a novel protein biomarker [...] Read more.
Objectives: There is high interest in blood-based assays for tracking treatment efficacy and detecting recurrence among breast cancer patients. This preliminary feasibility study assessed the performance of the Early Detection Serum-based Assay for Breast Cancer (EDSA-BC), which measures a novel protein biomarker (BF-09), in (neo)adjuvant and metastatic treatment follow-up. Methods: In total, 313 serial serum samples collected retrospectively from 72 BC patients (72.2% stage I–III, 27.8% stage IV) during disease management (median 33.4 months) were analyzed for BF-09 serum level at different time points before and/or after surgery and treatment (3 to 9 samples per patient). Serial dynamics of BF-09 were correlated with clinically recorded outcomes. Results: Per-sample performance of EDSA-BC for progressive disease or recurrence was 74% sensitivity at 85% specificity with 49.4% positive predictive value, 94.3% negative predictive value and 83% accuracy. Median lead time in detecting relapse was 9.4 months (range 0.8–27 months). Conclusions: Results showed the clinical validity of BF-09 in reflecting relative tumor burden and were comparable to tumor-naïve ctDNA liquid biopsy, especially as a single-marker test. These findings indicate that EDSA-BC has potential as a scalable and cost-efficient assay to aid in breast cancer management. Prospective studies are needed to clarify sampling tempo, clinical utility and benefit. Full article
(This article belongs to the Special Issue Breast Cancer: Biomarkers of Diagnosis and Prognosis)
Show Figures

Figure 1

25 pages, 3701 KB  
Article
Discovery of Novel Piperidinyl-Based Benzoxazole Derivatives as Anticancer Agents Targeting VEGFR-2 and c-Met Kinases
by Wagdy M. Eldehna, Zainab M. Elsayed, Mohamed R. Elnagar, Ahmed H. El-Said, Taghreed A. Majrashi, Ahmed T. Negmeldin, Abdulrahman M. Saleh, Ranza Elrayess, Khaled A. Elnahriry, Zhi-Long Chen, Mohamed Elagawany and Haytham O. Tawfik
Pharmaceuticals 2025, 18(12), 1875; https://doi.org/10.3390/ph18121875 - 9 Dec 2025
Viewed by 675
Abstract
Background/Objectives: A promising anticancer strategy is the simultaneous inhibition of the receptor tyrosine kinases VEGFR-2 and c-Met, which are essential for tumor angiogenesis, growth, and metastasis. In this study, a novel series of piperidinyl-based benzoxazole derivatives was designed and synthesized as potential [...] Read more.
Background/Objectives: A promising anticancer strategy is the simultaneous inhibition of the receptor tyrosine kinases VEGFR-2 and c-Met, which are essential for tumor angiogenesis, growth, and metastasis. In this study, a novel series of piperidinyl-based benzoxazole derivatives was designed and synthesized as potential dual VEGFR-2/c-Met inhibitors. Methods: The kinase inhibitory potential of the derivatives was evaluated in comparison to reference inhibitors, Sorafenib (VEGFR-2 inhibitor) and Staurosporine (c-Met inhibitor). Cytotoxicity was assessed across breast, prostate (PC-3), and lung (A549) cancer cell lines. Mechanistic studies included cell-cycle analysis, apoptosis assays, gene expression profiling of apoptosis-related markers, and molecular docking within the ATP-binding pockets of both kinases. Results: Compounds 5a, 5g, 5h, 11a, and 11b showed strong inhibition of both kinases (IC50 = 0.145–0.970 μM for VEGFR-2 and 0.181–1.885 μM for c-Met). Selective cytotoxicity was observed against breast cancer cells, with compound 11b (p-fluorophenyl derivative) exhibiting high selectivity toward MCF-7 over normal breast cells (MCF-10A) and potency comparable to or exceeding Sorafenib. Mechanistically, 11b induced G2/M cell-cycle arrest and apoptosis (total apoptosis = 48.34%), accompanied by upregulation of p53, BAX, and caspase-9 and downregulation of Bcl-2. Molecular docking confirmed stable binding within the ATP-binding sites of both kinases. Conclusions: Compound 11b was established as a novel, selective, dual VEGFR-2/c-Met inhibitor with strong potential for targeted breast cancer therapy. Full article
(This article belongs to the Section Medicinal Chemistry)
Show Figures

Figure 1

20 pages, 6970 KB  
Article
Electrochemical Immunosensor Based on CS@AuNPs/ZIF-8/rGO Composite for Detecting CA15-3 in Human Serum
by Yuanyue Lu, Yong Mei, Yingying Gu, Ye Tao, Yuhan Yang, Jiao Yu, Yang Zhang, Lin Liu and Xin Li
Sensors 2025, 25(24), 7462; https://doi.org/10.3390/s25247462 - 8 Dec 2025
Viewed by 529
Abstract
An electrochemical immunosensor was fabricated to identify CA15-3, a biomarker for breast cancer (BC). A composite sensor substrate made of “zeolitic imidazolate framework-8” (ZIF-8) and “reduced graphene oxide” (rGO) was chosen and its conductivity was further improved by the addition of chitosan (CS)-doped [...] Read more.
An electrochemical immunosensor was fabricated to identify CA15-3, a biomarker for breast cancer (BC). A composite sensor substrate made of “zeolitic imidazolate framework-8” (ZIF-8) and “reduced graphene oxide” (rGO) was chosen and its conductivity was further improved by the addition of chitosan (CS)-doped gold nanoparticles (AuNPs). The CS@AuNPs are able to conjugate with antibodies via the strong Au-S interaction, which offers multiple active sites for antibody immobilization and enhances the sensor performance. This immunosensor is capable of ultrasensitive detection of CA15-3 by specific antigen–antibody –interactions. In healthy people, normal serum CA15-3 is up to 25 U/mL. Under optimized experimental conditions, the alteration in the signal intensity measured by the sensor was related to the CA15-3 activity. The quantitative relationship was linear over 0.001–400 U/mL with a limit of detection (LOD) of 0.0031 U/mL at a “signal-to-noise ratio” (S/N) of 3 and a “correlation coefficient” (r2) of 0.9983. The developed immunosensor showed great accuracy, stability, and selectivity, and was able to detect CA15-3 in human serum samples. These results validate its potential as a reliable analytical platform for BC diagnosis and early clinical screening. Full article
Show Figures

Figure 1

Back to TopTop