Sign in to use this feature.

Years

Between: -

Subjects

remove_circle_outline
remove_circle_outline
remove_circle_outline
remove_circle_outline
remove_circle_outline

Journals

Article Types

Countries / Regions

Search Results (61)

Search Parameters:
Keywords = bone morphogenetic protein 7

Order results
Result details
Results per page
Select all
Export citation of selected articles as:
19 pages, 6997 KB  
Article
Bone Morphogenetic Protein 7 Promotes the Differentiation of Periodontal Ligament Fibroblasts into F-Spondin-Expressing Cementoblast-like Cells During Root Canal Treatment—An In Vivo Rat Pulpectomy Model and In Vitro Human Fibroblast Study
by Hiroki Iwasawa, Yoshihiko Akashi, Kei Nakajima, Katsutoshi Kokubun, Masahiro Furusawa and Kenichi Matsuzaka
Dent. J. 2025, 13(11), 494; https://doi.org/10.3390/dj13110494 - 25 Oct 2025
Viewed by 325
Abstract
Background/Objectives: The optimal healing process following root canal treatment involves biological apical sealing through new cementum formation. Bone morphogenetic protein 7 (BMP-7) has recently gained attention as a potential regulator of cementoblast differentiation and periodontal regeneration. However, its effects on periodontal ligament fibroblasts [...] Read more.
Background/Objectives: The optimal healing process following root canal treatment involves biological apical sealing through new cementum formation. Bone morphogenetic protein 7 (BMP-7) has recently gained attention as a potential regulator of cementoblast differentiation and periodontal regeneration. However, its effects on periodontal ligament fibroblasts (PDLFs) and the underlying mechanisms remain incompletely understood. This study aimed to investigate whether BMP-7 induces cementoblast-like differentiation of PDLFs both in vivo and in vitro via the BMP-SMAD signaling pathway. Methods: In a rat pulpectomy model, root canals were treated with or without BMP-7 and examined histologically and immunohistochemically for F-spondin (Spon1) expression. In vitro, human PDLFs were stimulated with BMP-7, and analyses of mineralization, cementoblast marker expression, alkaline phosphatase activity, and SMAD-1/5/9 phosphorylation were conducted. Results: Immunohistochemical analysis revealed that Spon1-positive regions increased around the apical area following BMP-7 treatment, suggesting the induction of cementoblast-like differentiation. In vitro, BMP-7 enhanced the expression of cementoblast-associated genes and mineral deposition while activating SMAD-1/5/9 signaling. Phosphorylation was suppressed by the BMP receptor inhibitor LDN-193189, indicating canonical BMP-SMAD pathway involvement. Conclusions: Although the specific concentration range of maximal activity remains to be determined, the findings collectively suggest that BMP-7 can promote cementoblast-like differentiation of PDLFs and may contribute to apical healing through cementum-related mechanisms. These results provide mechanistic and biological insights that support the potential of BMP-7 as a modulator for biologically favorable periapical tissue regeneration following root canal therapy. Full article
Show Figures

Figure 1

19 pages, 3855 KB  
Article
Bone Morphogenetic Protein 7 Improves Wound Healing in Diabetes by Decreasing Inflammation and Promoting M2 Macrophage Polarization
by Jessica Da Silva, Ana Figueiredo, Yu-Hua Tseng, Eugenia Carvalho and Ermelindo C. Leal
Int. J. Mol. Sci. 2025, 26(5), 2036; https://doi.org/10.3390/ijms26052036 - 26 Feb 2025
Cited by 2 | Viewed by 2411
Abstract
Diabetic foot ulcers (DFUs) are a devastating complication of diabetes, presenting limited treatment success rates due to their complex pathophysiology. Bone morphogenetic protein 7 (BMP7) confers tissue protective and regenerative functions, but its potential role in diabetic wound healing is unknown. The aim [...] Read more.
Diabetic foot ulcers (DFUs) are a devastating complication of diabetes, presenting limited treatment success rates due to their complex pathophysiology. Bone morphogenetic protein 7 (BMP7) confers tissue protective and regenerative functions, but its potential role in diabetic wound healing is unknown. The aim of this study was to investigate the effects of topical BMP7 treatment in wound healing using a streptozotocin-induced diabetic mouse model. The expression of markers of wound healing progression were detected using RT-PCR or immunohistochemistry. Overall, BMP7 improved wound closure, as well as maturation of granulation tissue and collagen deposition, as evidenced by hematoxylin and eosin and Masson’s trichrome histological analysis. The expression of inflammatory markers (IL-6, TNF-α) and matrix metalloproteinase-9 were decreased in BMP7-treated wounds, together with the number of pro-inflammatory M1 macrophages and T lymphocytes. The number of anti-inflammatory M2 macrophages was increased in BMP7-treated wounds. Moreover, BMP7 decreased oxidative stress and increased Ki67+ cells and CD31+ cells, indicating induced proliferation and angiogenesis in the wound bed compared to the control wounds. Finally, BMP7 activated the ERK pathway and suppressed the p38 pathway in diabetic wounds. Together, our data suggest that BMP7 enhanced skin wound healing in diabetes by decreasing local inflammation and oxidative stress, which promoted a regenerative environment for collagen deposition, wound maturation, cell proliferation, and angiogenesis. These findings underline BMP7 as a potential therapeutic agent for the treatment of skin wounds in diabetes. Full article
(This article belongs to the Special Issue Molecular and Cellular Perspectives on Wound Healing)
Show Figures

Figure 1

18 pages, 5530 KB  
Article
Comparative Analysis of Tunicate vs. Plant-Based Cellulose in Chitosan Hydrogels for Bone Regeneration
by Laura Furlan, Annj Zamuner, Andrea Riccioni, Giacomo Sabbadin, Teresa Russo, Vito Gallicchio, Gabriella D’Auria, Lucia Falcigno, Lucia Manni, Loriano Ballarin, Elisabetta Schievano, Paola Brun and Monica Dettin
Gels 2025, 11(2), 102; https://doi.org/10.3390/gels11020102 - 1 Feb 2025
Cited by 3 | Viewed by 1261
Abstract
A novel hydrogel scaffold for bone regeneration based on chitosan, selected for its biocompatibility, biodegradability, and antimicrobial properties, was covalently functionalized with a bioactive peptide from bone morphogenetic protein-2 (BMP-2) to guide osteoblast growth and proliferation. This study evaluates the impact of incorporating [...] Read more.
A novel hydrogel scaffold for bone regeneration based on chitosan, selected for its biocompatibility, biodegradability, and antimicrobial properties, was covalently functionalized with a bioactive peptide from bone morphogenetic protein-2 (BMP-2) to guide osteoblast growth and proliferation. This study evaluates the impact of incorporating different concentrations (8, 16, or 24% wt/wt) of plant-based micro-fibrillated cellulose or tunicate nanocellulose to improve the mechanical and biological properties of peptide-grafted chitosan hydrogel matrices. While the mechanical properties of the matrices increase with increasing cellulose content, regardless of its source, the behavior of human osteoblasts used in biological tests discriminates between the two types of cellulose and shows better results (proliferation at 2 and 7 days, and mineralization) for the enrichment with tunicate cellulose. Full article
Show Figures

Graphical abstract

22 pages, 3450 KB  
Article
Characterization of Epithelial–Mesenchymal and Neuroendocrine Differentiation States in Pancreatic and Small Cell Ovarian Tumor Cells and Their Modulation by TGF-β1 and BMP-7
by Hendrik Ungefroren, Juliane von der Ohe, Rüdiger Braun, Yola Gätje, Olha Lapshyna, Jörg Schrader, Hendrik Lehnert, Jens-Uwe Marquardt, Björn Konukiewitz and Ralf Hass
Cells 2024, 13(23), 2010; https://doi.org/10.3390/cells13232010 - 5 Dec 2024
Cited by 1 | Viewed by 2169
Abstract
Pancreatic ductal adenocarcinoma (PDAC) has an extremely poor prognosis, due in part to early invasion and metastasis, which in turn involves epithelial–mesenchymal transition (EMT) of the cancer cells. Prompted by the discovery that two PDAC cell lines of the quasi-mesenchymal subtype (PANC-1, MIA [...] Read more.
Pancreatic ductal adenocarcinoma (PDAC) has an extremely poor prognosis, due in part to early invasion and metastasis, which in turn involves epithelial–mesenchymal transition (EMT) of the cancer cells. Prompted by the discovery that two PDAC cell lines of the quasi-mesenchymal subtype (PANC-1, MIA PaCa-2) exhibit neuroendocrine differentiation (NED), we asked whether NED is associated with EMT. Using real-time PCR and immunoblotting, we initially verified endogenous expressions of various NED markers, i.e., chromogranin A (CHGA), synaptophysin (SYP), somatostatin receptor 2 (SSTR2), and SSTR5 in PANC-1 and MIA PaCa-2 cells. By means of immunohistochemistry, the expressions of CHGA, SYP, SSTR2, and the EMT markers cytokeratin 7 (CK7) and vimentin could be allocated to the neoplastic ductal epithelial cells of pancreatic ducts in surgically resected tissues from patients with PDAC. In HPDE6c7 normal pancreatic duct epithelial cells and in epithelial subtype BxPC-3 PDAC cells, the expression of CHGA, SYP, and neuron-specific enolase 2 (NSE) was either undetectable or much lower than in PANC-1 and MIA PaCa-2 cells. Parental cultures of PANC-1 cells exhibit EM plasticity (EMP) and harbor clonal subpopulations with both M- and E-phenotypes. Of note, M-type clones were found to display more pronounced NED than E-type clones. Inducing EMT in parental cultures of PANC-1 cells by treatment with transforming growth factor-β1 (TGF-β1) repressed epithelial genes and co-induced mesenchymal and NED genes, except for SSTR5. Surprisingly, treatment with bone morphogenetic protein (BMP)-7 differentially affected gene expressions in PANC-1, MIA PaCa-2, BxPC-3, and HPDE cells. It synergized with TGF-β1 in the induction of vimentin, SNAIL, SSTR2, and NSE but antagonized it in the regulation of CHGA and SSTR5. Phospho-immunoblotting in M- and E-type PANC-1 clones revealed that both TGF-β1 and, surprisingly, also BMP-7 activated SMAD2 and SMAD3 and that in M- but not E-type clones BMP-7 was able to dramatically enhance the activation of SMAD3. From these data, we conclude that in EMT of PDAC cells mesenchymal and NED markers are co-regulated, and that mesenchymal–epithelial transition (MET) is associated with a loss of both the mesenchymal and NED phenotypes. Analyzing NED in another tumor type, small cell carcinoma of the ovary hypercalcemic type (SCCOHT), revealed that two model cell lines of this disease (SCCOHT-1, BIN-67) do express CDH1, SNAI1, VIM, CHGA, SYP, ENO2, and SSTR2, but that in contrast to BMP-7, none of these genes was transcriptionally regulated by TGF-β1. Likewise, in BIN-67 cells, BMP-7 was able to reduce proliferation, while in SCCOHT-1 cells this occurred only upon combined treatment with TGF-β and BMP-7. We conclude that in PDAC-derived tumor cells, NED is closely linked to EMT and TGF-β signaling, which may have implications for the therapeutic use of TGF-β inhibitors in PDAC management. Full article
(This article belongs to the Special Issue New Insights of TGF-Beta Signaling in Cancer)
Show Figures

Figure 1

15 pages, 6384 KB  
Article
CircCSPP1 Competitively Binds miR-10a to Regulate BMP7 Expression and Affects the Proliferation of Dermal Papilla Cells
by Xiaoyang Lv, Jie Wang, Yeling Xu, Hui Zhou, Yutao Li and Wei Sun
Int. J. Mol. Sci. 2024, 25(21), 11547; https://doi.org/10.3390/ijms252111547 - 27 Oct 2024
Cited by 1 | Viewed by 1472
Abstract
A series of differentially expressed circular RNAs (circRNAs), microRNAs (miRNAs), and messenger RNAs (mRNAs) were identified through sequencing in the hair follicle tissues of Hu sheep with small-waved and straight wool patterns. Based on these findings, the circCSPP1-miR-10a-BMP7 (Bone Morphogenetic Protein 7) [...] Read more.
A series of differentially expressed circular RNAs (circRNAs), microRNAs (miRNAs), and messenger RNAs (mRNAs) were identified through sequencing in the hair follicle tissues of Hu sheep with small-waved and straight wool patterns. Based on these findings, the circCSPP1-miR-10a-BMP7 (Bone Morphogenetic Protein 7) regulatory network was constructed. The preliminary study highlighted that miR-10a and the BMP7 gene exhibited not only significant differential expression across hair follicle tissues with different patterns in Hu sheep but also had an impact on the proliferation of hair papilla cells. The proliferation of hair papilla cells is intricately linked to hair follicle development and growth. Consequently, we selected the circCSPP1-miR-10a-BMP7 regulatory network to validate its role in promoting hair papilla cell proliferation in Hu sheep. Firstly, the authenticity of circCSPP1 was successfully confirmed through RNase R digestion and reverse primer amplification. Additionally, nucleoplasmic localization analysis determined that circCSPP1 was predominantly distributed in the cytoplasm. Using the dual-luciferase gene reporter system, we verified the targeting relationship between circCSPP1 and miR-10a, building upon our previous validation of the miR-10a-BMP7 interaction. This clarified the competing endogenous RNA (ceRNA) mechanism within the circCSPP1-miR-10a-BMP7. Furthermore, rescue experiments confirmed that circCSPP1 competitively binds to miR-10a, thereby regulating BMP7 expression and influencing the proliferation of hair papilla cells in Hu sheep. This discovery provides a solid foundation for future investigations into the mechanisms underlying wool curvature and the formation of lambskin patterns, offering insights into the complex regulatory networks that govern these phenotypic traits in Hu sheep. Full article
(This article belongs to the Special Issue Regulation by Non-Coding RNAs 2025)
Show Figures

Figure 1

16 pages, 3658 KB  
Article
Investigating the Promising P28 Peptide-Loaded Chitosan/Ceramic Bone Scaffolds for Bone Regeneration
by Keran Zhou, Bianca Simonassi-Paiva, Gustavo Fehrenbach, Guangming Yan, Alexandre Portela, Robert Pogue, Zhi Cao, Margaret Brennan Fournet and Declan M. Devine
Molecules 2024, 29(17), 4208; https://doi.org/10.3390/molecules29174208 - 5 Sep 2024
Cited by 2 | Viewed by 1904
Abstract
Bone has the ability to heal itself; however, bone defects fail to heal once the damage exceeds a critical size. Bone regeneration remains a significant clinical challenge, with autograft considered the ideal bone graft material due to its sufficient porosity, osteogenic cells, and [...] Read more.
Bone has the ability to heal itself; however, bone defects fail to heal once the damage exceeds a critical size. Bone regeneration remains a significant clinical challenge, with autograft considered the ideal bone graft material due to its sufficient porosity, osteogenic cells, and biological growth factors. However, limitations to bone grafting, such as limited bone stock and high resorption rates, have led to a great deal of research into developing bone graft substitutes. The P28 peptide is a small molecule bioactive biomimetic alternative to mimic the bone morphogenetic protein 2 (BMP-2). In this study, we investigated the potential of P28-loaded hybrid scaffolds to mimic the natural bone structure for enhancing the bone regeneration process. We hypothesized that the peptide-loaded scaffolds and nude scaffolds both have the potential to promote bone healing, and the bone healing process is accelerated by the release of the peptide. To verify our hypothesis, C2C12 cells were evaluated for the presence of calcium deposits by histological stain at 7 and 14 days in cultures with hybrid scaffolds. Total RNA was isolated from C2C12 cells cultured with hybrid scaffolds for 7 and 14 days to assess osteoblast differentiation. The project findings demonstrated that the hybrid scaffold could enhance osteoblast differentiation and significantly improve the therapeutic effects of the scaffold in bone regeneration. Full article
(This article belongs to the Section Medicinal Chemistry)
Show Figures

Figure 1

24 pages, 20720 KB  
Article
Bone Marrow-Derived Mesenchymal Stem Cell-Laden Nanocomposite Scaffolds Enhance Bone Regeneration in Rabbit Critical-Size Segmental Bone Defect Model
by Elangovan Kalaiselvan, Swapan Kumar Maiti, Shivaraju Shivaramu, Shajahan Amitha Banu, Khan Sharun, Divya Mohan, Sangeetha Palakkara, Sadhan Bag, Monalisa Sahoo, Suresh Ramalingam and Jürgen Hescheler
J. Funct. Biomater. 2024, 15(3), 66; https://doi.org/10.3390/jfb15030066 - 10 Mar 2024
Cited by 7 | Viewed by 3619
Abstract
Bone regeneration poses a significant challenge in the field of tissue engineering, prompting ongoing research to explore innovative strategies for effective bone healing. The integration of stem cells and nanomaterial scaffolds has emerged as a promising approach, offering the potential to enhance regenerative [...] Read more.
Bone regeneration poses a significant challenge in the field of tissue engineering, prompting ongoing research to explore innovative strategies for effective bone healing. The integration of stem cells and nanomaterial scaffolds has emerged as a promising approach, offering the potential to enhance regenerative outcomes. This study focuses on the application of a stem cell-laden nanomaterial scaffold designed for bone regeneration in rabbits. The in vivo study was conducted on thirty-six healthy skeletally mature New Zealand white rabbits that were randomly allocated into six groups. Group A was considered the control, wherein a 15 mm critical-sized defect was created and left as such without any treatment. In group B, this defect was filled with a polycaprolactone–hydroxyapatite (PCL + HAP) scaffold, whereas in group C, a PCL + HAP-carboxylated multiwalled carbon nanotube (PCL + HAP + MWCNT-COOH) scaffold was used. In group D, a PCL + HAP + MWCNT-COOH scaffold was used with local injection of bone morphogenetic protein-2 (BMP-2) on postoperative days 30, 45, and 60. The rabbit bone marrow-derived mesenchymal stem cells (rBMSCs) were seeded onto the PCL + HAP + MWCNT-COOH scaffold by the centrifugal method. In group E, an rBMSC-seeded PCL + HAP + MWCNT-COOH scaffold was used along with the local injection of rBMSC on postoperative days 7, 14, and 21. For group F, in addition to the treatment given to group E, BMP-2 was administered locally on postoperative days 30, 45, and 60. Gross observations, radiological observation, scanning electron microscopic assessment, and histological evaluation study showed that group F displayed the best healing properties, followed by group E, group D, group C, and B. Group A showed no healing with ends blunting minimal fibrous tissue. Incorporating growth factor BMP-2 in tissue-engineered rBMSC-loaded nanocomposite PCL + HAP + MWCNT-COOH construct can augment the osteoinductive and osteoconductive properties, thereby enhancing the healing in a critical-sized bone defect. This novel stem cell composite could prove worthy in the treatment of non-union and delayed union fractures in the near future. Full article
Show Figures

Figure 1

18 pages, 5211 KB  
Article
Biomimetic Collagen Membranes as Drug Carriers of Geranylgeraniol to Counteract the Effect of Zoledronate
by Francisco Javier Manzano-Moreno, Elvira de Luna-Bertos, Manuel Toledano-Osorio, Paula Urbano-Arroyo, Concepción Ruiz, Manuel Toledano and Raquel Osorio
Biomimetics 2024, 9(1), 4; https://doi.org/10.3390/biomimetics9010004 - 22 Dec 2023
Cited by 1 | Viewed by 2353
Abstract
To counteract the effect of zoledronate and decrease the risk of osteonecrosis of the jaw (BRONJ) development in patients undergoing guided bone regeneration surgery, the use of geranylgeraniol (GGOH) has been proposed. Collagen membranes may act as biomimetical drug carriers. The objective of [...] Read more.
To counteract the effect of zoledronate and decrease the risk of osteonecrosis of the jaw (BRONJ) development in patients undergoing guided bone regeneration surgery, the use of geranylgeraniol (GGOH) has been proposed. Collagen membranes may act as biomimetical drug carriers. The objective of this study was to determine the capacity of collagen-based membranes doped with GGOH to revert the negative impact of zoledronate on the growth and differentiation of human osteoblasts. MG-63 cells were cultured on collagen membranes. Two groups were established: (1) undoped membranes and (2) membranes doped with geranylgeraniol. Osteoblasts were cultured with or without zoledronate (50 μM). Cell proliferation was evaluated at 48 h using the MTT colorimetric method. Differentiation was tested by staining mineralization nodules with alizarin red and by gene expression analysis of bone morphogenetic proteins 2 and 7, alkaline phosphatase (ALP), bone morphogenetic proteins 2 and 7 (BMP-2 and BMP-7), type I collagen (Col-I), osterix (OSX), osteocalcin (OSC), osteoprotegerin (OPG), receptor for RANK (RANKL), runt-related transcription factor 2 (Runx-2), TGF-β1 and TGF-β receptors (TGF-βR1, TGF-βR2, and TGF-βR3), and vascular endothelial growth factor (VEGF) with real-time PCR. One-way ANOVA or Kruskal–Wallis and post hoc Bonferroni tests were applied (p < 0.05). Scanning electron microscopy (SEM) observations were also performed. Treatment of osteoblasts with 50 μM zoledronate produced a significant decrease in cell proliferation, mineralization capacity, and gene expression of several differentiation markers if compared to the control (p < 0.001). When osteoblasts were treated with zoledronate and cultured on GGOH-doped membranes, these variables were, in general, similar to the control group (p > 0.05). GGOH applied on collagen membranes is able to reverse the negative impact of zoledronate on the proliferation, differentiation, and gene expression of different osteoblasts’ markers. Full article
Show Figures

Figure 1

14 pages, 1815 KB  
Article
Changes in Expression in BMP2 and Two Closely Related Genes in Guinea Pig Retinal Pigment Epithelium during Induction and Recovery from Myopia
by So Goto, Yan Zhang, Sonal Aswin Vyas, Qiurong Zhu and Christine F. Wildsoet
Biomolecules 2023, 13(9), 1373; https://doi.org/10.3390/biom13091373 - 11 Sep 2023
Cited by 2 | Viewed by 2457
Abstract
Purpose: We previously reported differential gene expression of the bone morphogenetic protein 2 (Bmp2) in guinea pig retinal pigment epithelium (RPE) after 1 day of hyperopic defocus, imposed with a negative contact lens (CLs). The study reported here sought to obtain [...] Read more.
Purpose: We previously reported differential gene expression of the bone morphogenetic protein 2 (Bmp2) in guinea pig retinal pigment epithelium (RPE) after 1 day of hyperopic defocus, imposed with a negative contact lens (CLs). The study reported here sought to obtain insights into the temporal profiles of gene expression changes in Bmp2, as well as those of two closely related genes, the inhibitor of DNA binding 3 (Id3) and Noggin (Nog), both during myopia induction and when the CL treatment was terminated to allow recovery from induced myopia. Methods: To induce myopia, 2-week-old pigmented guinea pigs (New Zealand strain, n = 8) wore monocular −10 diopter (D) rigid gas-permeable (RGP) CLs for one week, while the other eye served as a control. Ocular measurements were made at baseline, 3 days, and 7 days after the initiation of CL wear, with treatment then being terminated and additional measurements being made after a further 3 days, 1 week, and 2 weeks. Spherical equivalent refractive errors (SERs), axial length (AL), choroidal thickness (ChT), and scleral thickness (ScT) data were collected using retinoscopy, optical biometry (Lenstar), and spectral domain optical coherence tomography (SD-OCT), respectively. RPE samples were collected from both eyes of the guinea pigs after either 1 day or 1 week of CL wear or 1 day or 2 weeks after its termination, and RNA was subsequently isolated and subjected to quantitative real-time PCR (qRT-PCR) analyses, targeting the Bmp2, Id3, and Nog genes. Results: Mean interocular differences (treated—control) in AL and SER were significantly different from baseline after 3 and 7 days of CL wear, consistent with induced myopia (p < 0.001 for all cases). Termination of CL wear resulted in the normalization (i.e., recovery) of the ALs and SERs of the treated eyes within 7 days, and the earlier significant ChT thinning with CL wear (p = 0004, day 7) was replaced by rapid thickening, which remained significant on day 7 (p = 0.009) but had normalized by day 14. The ChT changes were much smaller in magnitude than the AL changes in both phases. Interocular differences in the ScT showed no significant changes. The Bmp2 and Id3 genes were both significantly downregulated with CL wear, after 1 day (p = 0.012 and 0.016) and 7 days (p = 0.002 and 0.005), while Bmp2 gene expression increased and Nog gene expression decreased after the termination of CL wear, albeit transiently, which was significant on 1 day (p = 0.004 and 0.04) but not 2 weeks later. No change in Id3 gene expression was observed over the latter period. Conclusions: The above patterns of myopia induction and recovery validate this negative RGP-CL model as an alternative to traditional spectacle lens models for guinea pigs. The defocus-driven, sign-dependent changes in the expression of the Bmp2 gene in guinea pig RPE are consistent with observations in chicks and demonstrate the important role of BMP2 in eye growth regulation. Full article
(This article belongs to the Special Issue New Insights into the Molecular Mechanisms of Myopia and Glaucoma)
Show Figures

Figure 1

12 pages, 1609 KB  
Article
Bone Morphogenetic Protein-9 Promotes Osteogenic Differentiation and Mineralization in Human Stem-Cell-Derived Spheroids
by Sung-Bin Lee, Hyun-Jin Lee and Jun-Beom Park
Medicina 2023, 59(7), 1315; https://doi.org/10.3390/medicina59071315 - 16 Jul 2023
Cited by 4 | Viewed by 2313
Abstract
Background and Objectives: Alkaline phosphatase activity, mineralized matrix, and osteogenic-related gene expression have been shown to increase in response to bone morphogenetic protein-9 (BMP-9). In this study, spheroids derived from human gingival stem cells were used to determine the effects of BMP-9 on [...] Read more.
Background and Objectives: Alkaline phosphatase activity, mineralized matrix, and osteogenic-related gene expression have been shown to increase in response to bone morphogenetic protein-9 (BMP-9). In this study, spheroids derived from human gingival stem cells were used to determine the effects of BMP-9 on cell survival, osteogenesis, and mineralization. Materials and Methods: Human gingival stem cells were used to produce spheroids and then grown to concentrations of 0, 0.1, 1, 10, and 100 ng/mL with BMP-9. On days 1, 3, 5, and 7, morphological examination was carried out. A live/dead assay and Cell Counting Kit-8 was used to assess the vitality of cells. On days 7 and 14, alkaline phosphatase activity assays were carried out using a commercially available kit to examine the osteogenic differentiation of cell spheroids. Alizarin Red Staining was performed on the 7th and 14th days to evaluate mineralization, and RUNX2 and COL1A1 expression levels were evaluated on the 7th and 14th days using real-time polymerase chain reactions. Results: The BMP-9 added at the measured quantities did not appear to alter the shape of the well-formed spheroids produced by stem cells on day 1. In addition, treatment with BMP-9 at doses of 0, 0.1, 1, 10, or 100 ng/mL did not significantly alter cell diameter. Throughout the whole experimental process, viability was maintained. On day 14, the alkaline phosphatase activity in the groups dosed with 0.1, 1, 10, or 100 ng/mL was statistically higher than that in the unloaded control group (p < 0.05). According to qPCR data, the mRNA expression level of RUNX2 with 1 ng/mL dosing was higher on day 7 compared to that of the unloaded control group (p < 0.05). Conclusions: These findings suggest that BMP-9 can be employed to stimulate early osteogenic differentiation in stem cell spheroids. Full article
(This article belongs to the Special Issue Recent Advances in Periodontics and Dental Implantology: Part II)
Show Figures

Figure 1

14 pages, 3004 KB  
Article
Albizia julibrissin Exerts Anti-Obesity Effects by Inducing the Browning of 3T3L1 White Adipocytes
by Yuna Kim, Hyanggi Ji, Dehun Ryu, Eunae Cho, Deokhoon Park and Eunsun Jung
Int. J. Mol. Sci. 2023, 24(14), 11496; https://doi.org/10.3390/ijms241411496 - 15 Jul 2023
Cited by 3 | Viewed by 2727
Abstract
This study investigated the effects of the Albizia julibrissin Leaf extracts (AJLE) on adipocytes using 3T3-L1 cells. AJLE inhibited adipogenesis by reducing the expression of peroxisome proliferator-activated receptor γ (PPARγ) and CCAAT/enhancer binding proteins (C/EBPs) that regulate enzymes involved in fat synthesis and [...] Read more.
This study investigated the effects of the Albizia julibrissin Leaf extracts (AJLE) on adipocytes using 3T3-L1 cells. AJLE inhibited adipogenesis by reducing the expression of peroxisome proliferator-activated receptor γ (PPARγ) and CCAAT/enhancer binding proteins (C/EBPs) that regulate enzymes involved in fat synthesis and storage, and subsequently reduced intracellular lipid droplets, glycerol-3-phosphate dehydrogenase (GPDH), and triglyceride (TG). AJLE also increased the expression of brown adipocyte markers, such as uncoupling protein-1 (UCP-1), PR/SET domain 16 (PRDM16), and bone morphogenetic protein 7 (BMP7) by inducing the differentiation of brown adipocytes, as shown by a decrease in the lipid droplet sizes and increasing mitochondrial mass. AJLE increased the expression of transcription factor A, mitochondrial (TFAM), mitochondrial DNA (mtDNA) copy number, and UCP-1 protein expression, all of which are key factors in regulating mitochondrial biogenesis. AJLE-induced browning was shown to be regulated by the coordination of AMPK, p38, and SIRT1 signaling pathways. The ability of AJLE to inhibit adipogenesis and induce brown adipocyte differentiation may help treat obesity and related diseases. Full article
(This article belongs to the Section Bioactives and Nutraceuticals)
Show Figures

Figure 1

13 pages, 3698 KB  
Article
Molecular Characterization and Function of Bone Morphogenetic Protein 7 (BMP7) in the Pacific Abalone, Haliotis discus hannai
by Jianfang Huang, Mingcan Zhou, Weiwei You, Xuan Luo and Caihuan Ke
Genes 2023, 14(6), 1128; https://doi.org/10.3390/genes14061128 - 23 May 2023
Cited by 2 | Viewed by 2264
Abstract
Bone morphogenetic proteins (BMPs) play important roles in a lot of biological processes, such as bone development, cell proliferation, cell differentiation, growth, etc. However, the functions of abalone BMP genes are still unknown. This study aimed to better understand the characterization and biological [...] Read more.
Bone morphogenetic proteins (BMPs) play important roles in a lot of biological processes, such as bone development, cell proliferation, cell differentiation, growth, etc. However, the functions of abalone BMP genes are still unknown. This study aimed to better understand the characterization and biological function of BMP7 of Haliotis discus hannai (hdh-BMP7) via cloning and sequencing analysis. The coding sequence (CDS) length of hdh-BMP7 is 1251 bp, which encodes 416 amino acids including a signal peptide (1–28 aa), a transforming growth factor-β (TGF-β) propeptide (38–272 aa), and a mature TGF-β peptide (314–416 aa). The analysis of expression showed that hdh-BMP7 mRNA was widely expressed in all the examined tissues of H. discus hannai. Four SNPs were related to growth traits. The results of RNA interference (RNAi) showed that the mRNA expression levels of hdh-BMPR I, hdh-BMPR II, hdh-smad1, and hdh-MHC declined after hdh-BMP7 was silenced. After RNAi experiment for 30 days, the shell length, shell width, and total weight were found to be reduced in H. discus hannai (p < 0.05). The results of real-time quantitative reverse transcription PCR revealed that the hdh-BMP7 mRNA was lower in abalone of the S-DD-group than in the L-DD-group. Based on these data, we hypothesized that BMP7 gene has a positive role in the growth of H. discus hannai. Full article
(This article belongs to the Section Animal Genetics and Genomics)
Show Figures

Figure 1

17 pages, 2983 KB  
Article
Cellular Response to Bone Morphogenetic Proteins-2 and -7 Covalently Bound to Photocrosslinked Heparin–Diazoresin Multilayer
by Magdalena Wytrwal, Małgorzata Sekuła-Stryjewska, Agata Pomorska, Ewa Oclon, Ewa Zuba-Surma, Szczepan Zapotoczny and Krzysztof Szczubiałka
Biomolecules 2023, 13(5), 842; https://doi.org/10.3390/biom13050842 - 15 May 2023
Cited by 3 | Viewed by 2520
Abstract
Despite the plethora of research that exists on recombinant human bone morphogenetic protein-2 and -7 (rhBMP-2 and rhBMP-7) and has been clinically approved, there is still a need to gain information that would allow for their more rational use in bone implantology. The [...] Read more.
Despite the plethora of research that exists on recombinant human bone morphogenetic protein-2 and -7 (rhBMP-2 and rhBMP-7) and has been clinically approved, there is still a need to gain information that would allow for their more rational use in bone implantology. The clinical application of supra-physiological dosages of these superactive molecules causes many serious adverse effects. At the cellular level, they play a role in osteogenesis and cellular adhesion, migration, and proliferation around the implant. Therefore, in this work, we investigated the role of the covalent binding of rhBMP-2 and rhBMP-7 separately and in combination with ultrathin multilayers composed of heparin and diazoresin in stem cells. In the first step, we optimized the protein deposition conditions via quartz crystal microbalance (QCM). Then, atomic force microscopy (AFM) and enzyme-linked immunosorbent assay (ELISA) were used to analyze protein–substrate interactions. The effect of the protein binding on the initial cell adhesion, migration, and short-term expression of osteogenesis markers was tested. In the presence of both proteins, cell flattening and adhesion became more prominent, resulting in limited motility. However, the early osteogenic marker expression significantly increased compared to the single protein systems. The presence of single proteins resulted in the elongation of cells, which promoted their migration activity. Full article
(This article belongs to the Special Issue Mechanisms and Kinetics of Interactions of Biomolecules at Interfaces)
Show Figures

Graphical abstract

26 pages, 1404 KB  
Review
Adipokines as Clinically Relevant Therapeutic Targets in Obesity
by Marleen Würfel, Matthias Blüher, Michael Stumvoll, Thomas Ebert, Peter Kovacs, Anke Tönjes and Jana Breitfeld
Biomedicines 2023, 11(5), 1427; https://doi.org/10.3390/biomedicines11051427 - 11 May 2023
Cited by 34 | Viewed by 5725
Abstract
Adipokines provide an outstanding role in the comprehensive etiology of obesity and may link adipose tissue dysfunction to further metabolic and cardiovascular complications. Although several adipokines have been identified in terms of their physiological roles, many regulatory circuits remain unclear and translation from [...] Read more.
Adipokines provide an outstanding role in the comprehensive etiology of obesity and may link adipose tissue dysfunction to further metabolic and cardiovascular complications. Although several adipokines have been identified in terms of their physiological roles, many regulatory circuits remain unclear and translation from experimental studies to clinical applications has yet to occur. Nevertheless, due to their complex metabolic properties, adipokines offer immense potential for their use both as obesity-associated biomarkers and as relevant treatment strategies for overweight, obesity and metabolic comorbidities. To provide an overview of the current clinical use of adipokines, this review summarizes clinical studies investigating the potential of various adipokines with respect to diagnostic and therapeutic treatment strategies for obesity and linked metabolic disorders. Furthermore, an overview of adipokines, for which a potential for clinical use has been demonstrated in experimental studies to date, will be presented. In particular, promising data revealed that fibroblast growth factor (FGF)-19, FGF-21 and leptin offer great potential for future clinical application in the treatment of obesity and related comorbidities. Based on data from animal studies or other clinical applications in addition to obesity, adipokines including adiponectin, vaspin, resistin, chemerin, visfatin, bone morphogenetic protein 7 (BMP-7) and tumor necrosis factor alpha (TNF-α) provide potential for human clinical application. Full article
(This article belongs to the Special Issue Feature Reviews in Adipokines)
Show Figures

Graphical abstract

22 pages, 8820 KB  
Article
Multilineage Differentiation Potential of Equine Adipose-Derived Stromal/Stem Cells from Different Sources
by Hannah J. Stage, Susanne Trappe, Katharina Söllig, Dagmar S. Trachsel, Katharina Kirsch, Cornelia Zieger, Roswitha Merle, Jörg R. Aschenbach and Heidrun Gehlen
Animals 2023, 13(8), 1352; https://doi.org/10.3390/ani13081352 - 15 Apr 2023
Cited by 3 | Viewed by 3030
Abstract
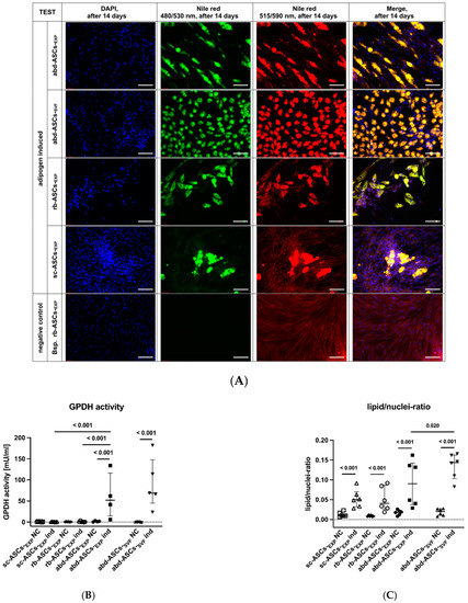
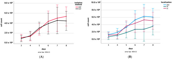
The investigation of multipotent stem/stromal cells (MSCs) in vitro represents an important basis for translational studies in large animal models. The study’s aim was to examine and compare clinically relevant in vitro properties of equine MSCs, which were isolated from abdominal (abd), retrobulbar [...] Read more.
The investigation of multipotent stem/stromal cells (MSCs) in vitro represents an important basis for translational studies in large animal models. The study’s aim was to examine and compare clinically relevant in vitro properties of equine MSCs, which were isolated from abdominal (abd), retrobulbar (rb) and subcutaneous (sc) adipose tissue by collagenase digestion (ASCs-SVF) and an explant technique (ASCs-EXP). Firstly, we examined proliferation and trilineage differentiation and, secondly, the cardiomyogenic differentiation potential using activin A, bone morphogenetic protein-4 and Dickkopf-1. Fibroblast-like, plastic-adherent ASCs-SVF and ASCs-EXP were obtained from all sources. The proliferation and chondrogenic differentiation potential did not differ significantly between the isolation methods and localizations. However, abd-ASCs-EXP showed the highest adipogenic differentiation potential compared to rb- and sc-ASCs-EXP on day 7 and abd-ASCs-SVF a higher adipogenic potential compared to abd-ASCs-EXP on day 14. Osteogenic differentiation potential was comparable at day 14, but by day 21, abd-ASCs-EXP demonstrated a higher osteogenic potential compared to abd-ASCs-SVF and rb-ASCs-EXP. Cardiomyogenic differentiation could not be achieved. This study provides insight into the proliferation and multilineage differentiation potential of equine ASCs and is expected to provide a basis for future preclinical and clinical studies in horses. Full article
(This article belongs to the Section Equids)
Show Figures

Figure 1

Back to TopTop