CircCSPP1 Competitively Binds miR-10a to Regulate BMP7 Expression and Affects the Proliferation of Dermal Papilla Cells
Abstract
1. Introduction
2. Results
2.1. Identification of circCSPP1
2.2. Verification of the Targeting Relationship Between circCSPP1 and miR-10a
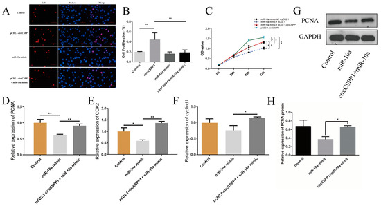
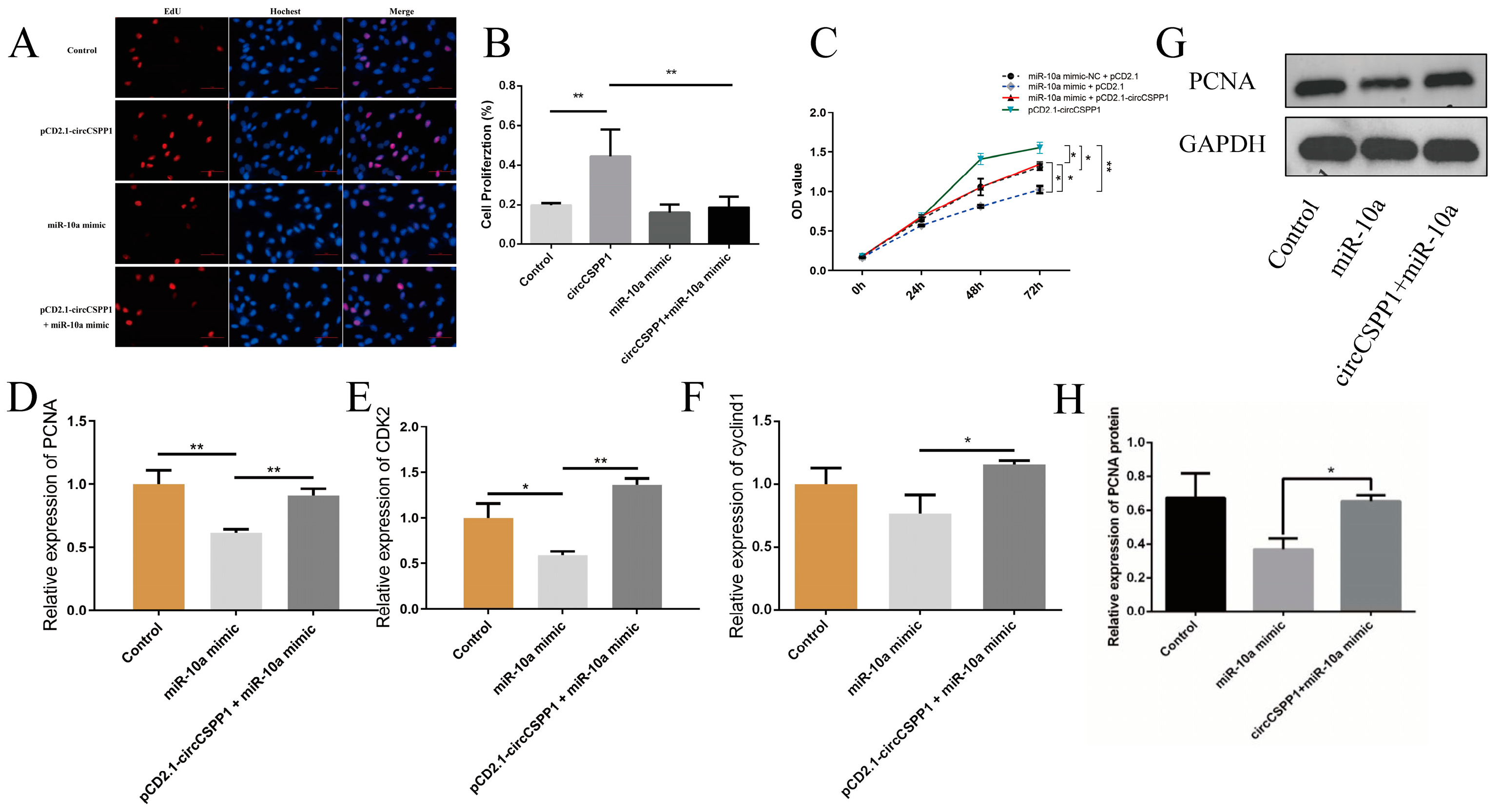
2.3. circCSPP1 Competitively Binds miR-10a to Promote Proliferation of DPCs
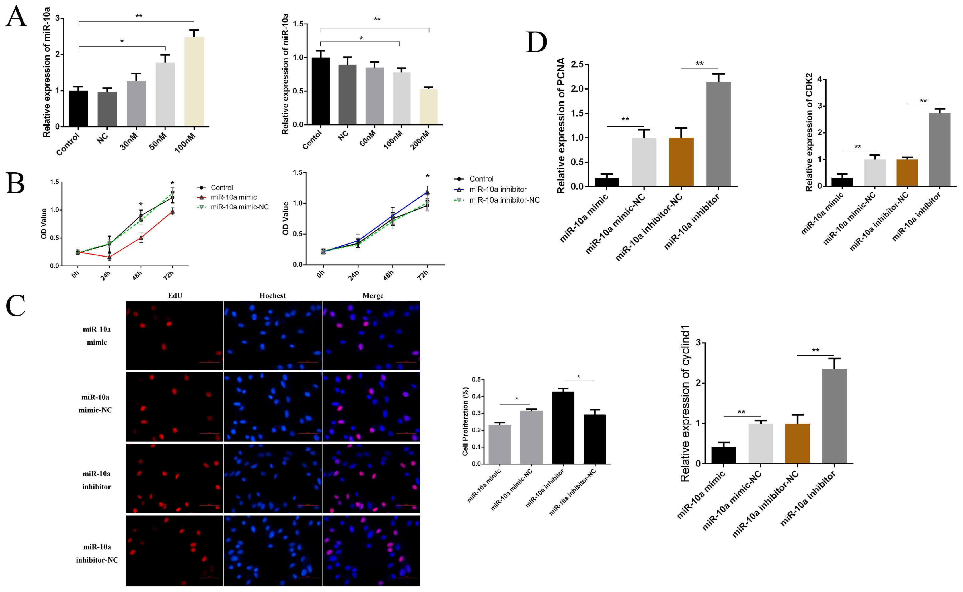
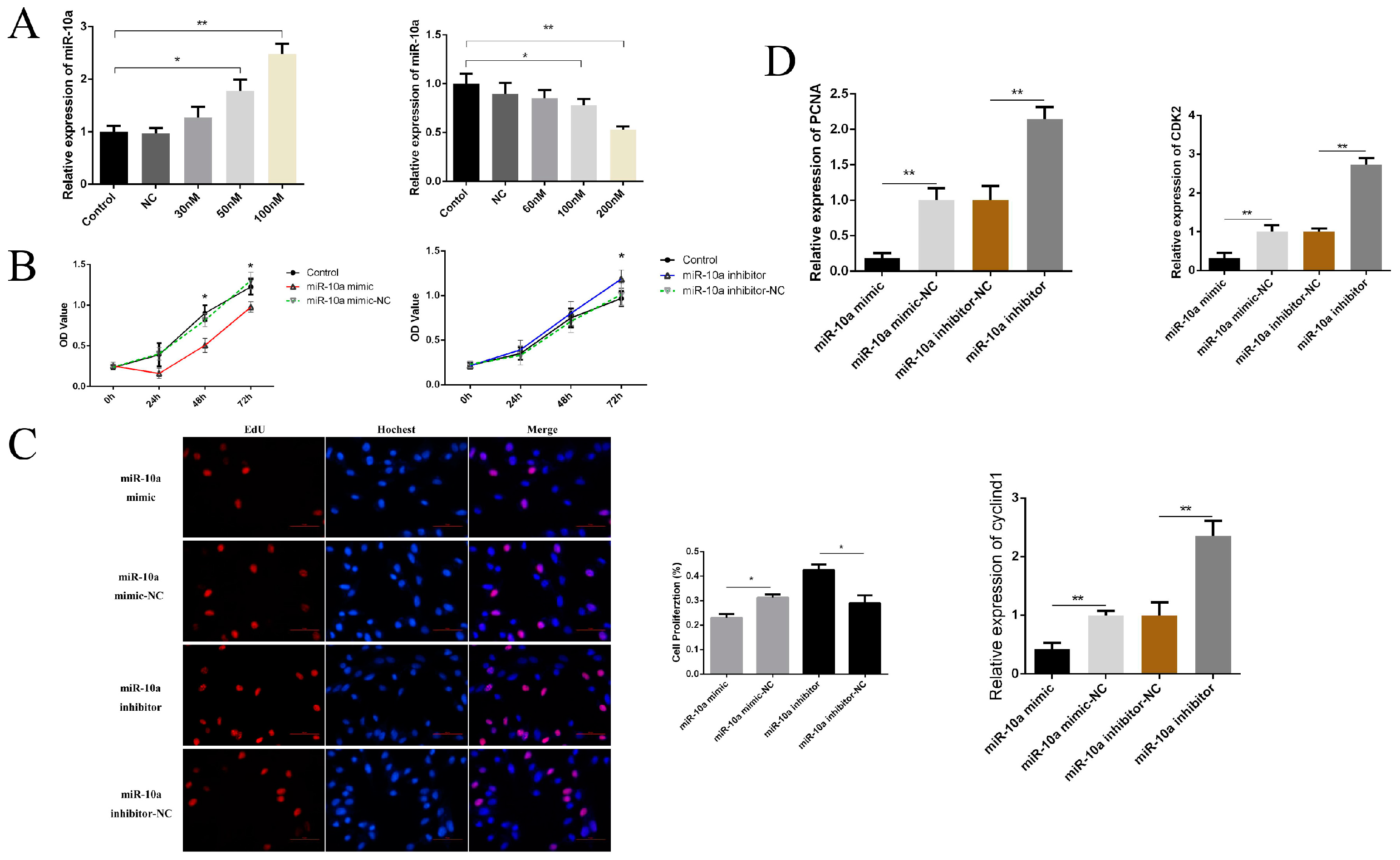
2.4. The Effect of miR-10a on the Proliferation of DPCs
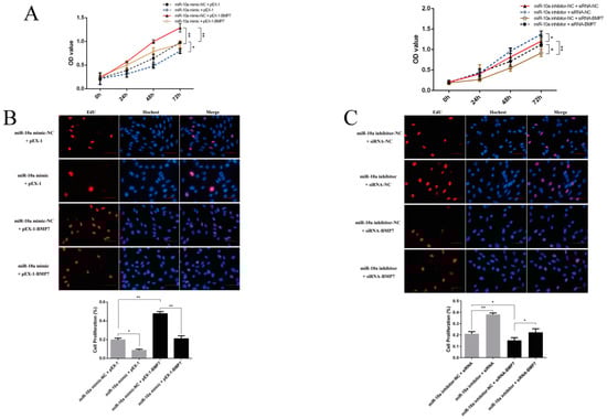
2.5. The Effect of miR-10a Targeting BMP7 on the Proliferation of DPCs
3. Discussion
4. Materials and Methods
4.1. Samples and Ethics Statement
4.2. Identification of circCSPP1
4.3. Cell Culture and Transfection
4.4. Plasmids Construction, RNA Oligonucleotides
4.5. Dual Luciferase Reporter Gene Assay
4.6. RT-qPCR
4.7. Cell Proliferation
4.8. Cell Cycle
4.9. Western Blot
4.10. Statistical Analysis
5. Conclusions
Supplementary Materials
Author Contributions
Funding
Institutional Review Board Statement
Informed Consent Statement
Data Availability Statement
Conflicts of Interest
References
- Avigad, L.E.; Aamar, E.; Enshell-Seijffers, D. The mesenchymal niche of the hair follicle induces regeneration by releasing primed progenitors from inhibitory effects of quiescent stem cells. Cell Rep. 2018, 24, 909–921. [Google Scholar] [CrossRef] [PubMed]
- Saxena, N.; Mok, K.W.; Rendl, M. An updated classification of hair follicle morphogenesis. Exp. Dermatol. 2019, 28, 332–344. [Google Scholar] [CrossRef]
- He, X.M. The research on BMP family members in hair follicle growth and development. Xinjiangxumuye 2011, 06, 36–37. [Google Scholar]
- Thomadakis, G.; Ramoshebi, L.N.; Crooks, J.; Rueger, D.C.; Ripamonti, U. Immunolocalization of Bone Morphogenetic Protein-2 and -3 and Osteogenic Protein-1 during murine tooth root morphogenesis and in other craniofacial structures. Eur. J. Oral Sci. 1999, 107, 368–377. [Google Scholar] [CrossRef]
- Bin, S.; Li, H.D.; Xu, Y.B.; Qi, S.H.; Li, T.Z.; Liu, X.S.; Tang, J.M.; Xie, J.L. BMP-7 attenuates TGF-β1-induced fibroblast-like differentiation of rat dermal papilla cells. Wound Repair Regen. 2013, 21, 275–281. [Google Scholar] [CrossRef] [PubMed]
- Esibizione, D.; Cui, C.Y.; Schlessinger, D. Candidate EDA targets revealed by expression profiling of primary keratinocytes from Tabby mutant mice. Gene 2008, 427, 42–46. [Google Scholar] [CrossRef] [PubMed]
- Yin, J.F.; Ni, R.; Wang, Q.Z.; Sun, W.; Ding, J.T.; Zhang, Y.F.; Chen, L.; Wu, W.Z.; Zhou, H. The genetic polymorphism, expression of BMP7 gene and its relationship with lamb skin follicle traits in Hu sheep. Sci. Agric. Sin. 2014, 47, 1811–1818. [Google Scholar]
- Li, Y.; Lv, X.Y.; Wang, S.H.; Cao, X.K.; Yuan, Z.H.; Getachew, T.; Mwacharo, J.M.; Haile, A.; Sun, W. BMP7 Functions to Regulate Proliferation of Dermal Papilla Cells in Hu Sheep. Genes 2022, 13, 201. [Google Scholar] [CrossRef]
- Zhao, R.; Liu, N.; Han, F.; Li, H.; Liu, J.; Li, L.; Wang, G.; He, J. Identification and characterization of circRNAs in the skin during wool follicle development in Aohan fine wool sheep. BMC Genom. 2020, 21, 187. [Google Scholar] [CrossRef]
- Zhao, B.H.; Chen, Y.; Hu, S.; Yang, N.; Wang, M.; Liu, M.; Li, J.; Xiao, Y.; Wu, X.S. Systematic Analysis of non-coding RNAs involved in the Angora Rabbit (Oryctolagus cuniculus) hair follicle cycle by RNA sequencing. Front. Genet. 2019, 10, 407. [Google Scholar] [CrossRef]
- Lv, X.Y.; Chen, W.H.; Sun, W.; Hussain, Z.; Chen, L.; Wang, S.H.; Wang, J.Y. Expression profile analysis to identify circular RNA expression signatures in hair follicle of Hu sheep lambskin. Genomics 2020, 112, 4454–4462. [Google Scholar] [CrossRef]
- Bartel, D.P. MicroRNAs: Target recognition and regulatory functions. Cell 2009, 136, 215–233. [Google Scholar] [CrossRef] [PubMed]
- Vasudevan, S.; Tong, Y.; Steitz, J.A. Switching from repression to activation: microRNAs can up-regulate translation. Science 2007, 318, 1931–1934. [Google Scholar] [CrossRef] [PubMed]
- Lv, X.Y.; Gao, W.; Jin, C.Y.; Wang, L.H.; Wang, Y.; Chen, W.H.; Zou, S.X.; Huang, S.N.; Li, Z.F.; Wang, J.Y.; et al. Preliminary study on microR-148a and microR-10a in dermal papilla cells of Hu sheep. BMC Genet. 2019, 20, 70. [Google Scholar] [CrossRef]
- Smillie, C.L.; Sirey, T.; Ponting, C.P. Complexities of post-transcriptional regulation and the modeling of ceRNA crosstalk. Crit. Rev. Biochem. Mol. Biol. 2018, 53, 231–245. [Google Scholar] [CrossRef] [PubMed]
- Rong, D.W.; Sun, H.D.; Li, Z.X.; Liu, S.H.; Dong, C.X.; Fu, K.; Tang, W.W.; Cao, H.Y. An emerging function of circRNA-miRNAs-mRNA axis in human diseases. Oncotarget 2017, 8, 73271–73281. [Google Scholar] [CrossRef]
- Elnour, I.E.; Wang, X.G.; Zhansaya, T.; Akhatayeva, Z.; Khan, R.; Cheng, J.; Hung, Y.Z.; Lan, X.Y.; Lei, C.Z.; Chen, H. Circular RNA circMYL1 inhibit proliferation and promote differentiation of myoblasts by sponging miR-2400. Cells 2021, 10, 176. [Google Scholar] [CrossRef]
- Li, H.; Yang, J.M.; Wei, X.F.; Song, C.C.; Dong, D.; Huang, Y.Z.; Lan, X.Y.; Plath, M.; Lei, C.Z.; Ma, Y.; et al. CircFUT10 reduces proliferation and facilitates differentiation of myoblasts by sponging miR-133a. J. Cell. Physiol. 2018, 233, 4643–4651. [Google Scholar] [CrossRef]
- Li, H.; Wei, X.F.; Yang, J.M.; Dong, D.; Hao, D.; Huang, Y.Z.; Lan, X.Y.; Plath, M.; Lei, C.Z.; Ma, Y.; et al. circFGFR4 promotes differentiation of myoblasts via binding miR-107 to relieve its inhibition of Wnt3a. Mol. Ther. Nucleic Acids 2018, 11, 272–283. [Google Scholar] [CrossRef]
- Nissimov, J.N.; Das, C.A. Hair curvature: A natural dialectic and review. Biol. Rev. Camb. Philos. Soc. 2014, 89, 723–766. [Google Scholar] [CrossRef]
- Driskell, R.R.; Giangreco, A.; Jensen, K.B.; Mulder, K.W.; Watt, F.M. Sox2-positive dermal papilla cells specify hair follicle type in mammalian epidermis. Development 2009, 136, 2815–2823. [Google Scholar] [CrossRef] [PubMed]
- Chi, W.; Wu, E.; Morgan, B.A. Dermal papilla cell number specifies hair size, shape and cycling and its reduction causes follicular decline. Development 2013, 140, 1676–1683. [Google Scholar] [CrossRef] [PubMed]
- Qu, S.B.; Yang, X.S.; Li, X.L.; Wang, J.L.; Gao, Y.; Shang, R.Z.; Sun, W.; Dou, K.F.; Li, H.M. Circular RNA: A new star of noncoding RNAs. Cancer Lett. 2015, 365, 141–148. [Google Scholar] [CrossRef] [PubMed]
- O’Leary, V.B.; Smida, J.; Matjanovski, M.; Brockhaus, C.; Winkler, K.; Moertl, S.; Ovsepian, S.V.; Atkinson, M.J. The circRNA interactome-innovative hallmarks of the intra- and extracellular radiation response. Oncotarget 2017, 8, 78397–78409. [Google Scholar] [CrossRef]
- Wei, X.F.; Li, H.; Yang, J.M.; Hao, D.; Dong, D.; Huang, Y.Z.; Lan, X.Y.; Plath, M.; Lei, C.Z.; Lin, F.P.; et al. Circular RNA profiling reveals an abundant circLMO7 that regulates myoblasts differentiation and survival by sponging miR-378a-3p. Cell Death Dis. 2017, 8, e3153. [Google Scholar] [CrossRef]
- Memczak, S.; Jens, M.; Elefsinioti, A.; Torti, F.; Krueger, J.; Rybak, A.; Maier, L.; Mackowiak, S.D.; Gregersen, L.H.; Munschauer, M.; et al. Circular RNAs are a large class of animal RNAs with regulatory potency. Nature 2013, 495, 333–338. [Google Scholar] [CrossRef]
- Hansen, T.B.; Jensen, T.I.; Clausen, B.H.; Bramsen, J.B.; Finsen, B.; Damgaard, C.K.; Kjems, J. Natural RNA circles function as efficient microRNA sponges. Nature 2013, 495, 384–388. [Google Scholar] [CrossRef]
- Piwecka, M.; Glažar, P.; Hernandez-Miranda, L.R.; Memczak, S.; Wolf, S.A.; Rybak-Wolf, A.; Filipchyk, A.; Klironomos, F.; Cerda Jara, C.A.; Fenske, P.; et al. Loss of a mammalian circular RNA locus causes miRNA deregulation and affects brain function. Science 2017, 357, eaam8526. [Google Scholar] [CrossRef]
- Weng, W.H.; Wei, Q.; Toden, S.; Yoshida, K.; Nagasaka, T.; Fujiwara, T.; Cai, C.J.; Qin, H.L.; Ma, Y.L.; Goel, A. Circular RNA ciRS-7-A promising prognostic biomarker and a potential therapeutic target in colorectal cancer. Clin. Cancer Res. 2017, 23, 3918–3928. [Google Scholar] [CrossRef]
- Yu, C.Y.; Li, T.C.; Wu, Y.Y.; Yeh, C.H.; Chiang, W.; Chuang, C.Y.; Kuo, H.C. The circular RNA circBIRC6 participates in the molecular circuitry controlling human pluripotency. Nat. Commun. 2017, 8, 1149. [Google Scholar] [CrossRef]
- Kristensen, L.S.; Okholm, T.; Veno, M.T.; Kjems, J. Circular RNAs are abundantly expressed and upregulated during human epidermal stem cell differentiation. RNA Biol. 2018, 15, 280–291. [Google Scholar] [CrossRef] [PubMed]
- Barbollat-Boutrand, L.; Joly-Tonetti, N.; Dos, S.M.; Metral, E.; Boher, A.; Masse, I.; Vergnes, O.B.; Bertolino, P.; Damour, O.; Lamartine, J. MicroRNA-23b-3p regulates human keratinocyte differentiation through repression of TGIF1 and activation of the TGF-ss-SMAD2 signalling pathway. Exp. Dermatol. 2017, 26, 51–57. [Google Scholar] [CrossRef]
- Hsiao, K.Y.; Lin, Y.C.; Gupta, S.K.; Chang, N.; Yen, L.S.; Sun, H.S.; Tasi, S.J. Noncoding Effects of circular RNA CCDC66 promote colon cancer growth and metastasis. Cancer Res. 2017, 77, 2339–2350. [Google Scholar] [CrossRef] [PubMed]
- Wei, X.F.; Li, H.; Zhang, B.W.; Li, C.X.; Dong, D.; Lan, X.Y.; Huang, Y.Z.; Bai, Y.Y.; Lin, F.P.; Zhao, X.; et al. miR-378a-3p promotes differentiation and inhibits proliferation of myoblasts by targeting HDAC4 in skeletal muscle development. RNA Biol. 2016, 13, 1300–1309. [Google Scholar] [CrossRef]
- Peng, S.J.; Song, C.C.; Li, H.; Cao, X.K.; Ma, Y.L.; Wang, X.G.; Huang, Y.Z.; Lan, X.Y.; Lei, C.Z.; Chaogetu, B.; et al. Circular RNA SNX29 sponges miR-744 to regulate proliferation and differentiation of myoblasts by activating the Wnt5a/Ca(2+) signaling pathway. Mol. Ther. Nucleic Acids 2019, 16, 481–493. [Google Scholar] [CrossRef]
- Wang, X.G.; Cao, X.K.; Dong, D.; Shen, X.M.; Chen, J.; Jiang, R.; Yang, Z.X.; Peng, S.J.; Huang, Y.Z.; Lan, X.Y.; et al. Circular RNA TTN Acts As a miR-432 sponge to facilitate proliferation and differentiation of myoblasts via the IGF2/PI3K/AKT signaling pathway. Mol. Ther. Nucleic Acids 2019, 18, 966–980. [Google Scholar] [CrossRef] [PubMed]
- Yin, R.H.; Zhao, S.J.; Jiao, Q.; Wang, Z.Y.; Bai, M.; Fan, Y.X.; Zhu, Y.B.; Bai, W.L. CircRNA-1926 promotes the differentiation of Goat SHF stem cells into hair follicle lineage by miR-148a/b-3p/CDK19 Axis. Animals 2020, 10, 1552. [Google Scholar] [CrossRef]
- Livak, K.J.; Schmittgen, T.D. Analysis of relative gene expression data using real-time quantitative PCR and the 2(-Delta Delta C(T)) Method. Methods 2001, 25, 402–408. [Google Scholar] [CrossRef]








| Name | Primer Sequence (5′-3′) | Product Length (bp) |
|---|---|---|
| circCSPP1 | F: GTCTGCCCCATCTGTCCCA | 280 |
| R: CACCCCAAAGAGCATTCCC | ||
| GAPDH | F: GTCGGAGTGAACGGATTTGG | 196 |
| R: CATTGATGACGAGCTTCCCG |
| Name | Primers (5′-3′) | Product Length (bp) |
|---|---|---|
| circCSPP1W | F: ccgCTCGAGACCTACTTATCGAGAGACGTGC R: atttGCGGCCGCACTCTGGGTCTCTCAGGTGG | 280 |
| circCSPP1M | F: GAAAAAGATTTGGATACCACCGTTGCAGCTTCTGGAGC R: GAAGCTGCAACGGTGGTATCCAAATCTTTTTCATTAC | 280 |
| circCSPP1 | F: ggGGTACCGATGTACGGGAACAGACGAGG R: cgGGATCCCTGGGAGGCACCATGTCA | 537 |
| Name | Forward Primers (5′-3′) | Tm (°C) |
|---|---|---|
| miR-10a | CGATACCCTGTAGATCCGAATTTG | 65 |
| U6 | TGGAACGTATCAGAGAAGATTAGCA |
| Name | Primers (5′-3′) | Product Length (bp) |
|---|---|---|
| CDK2 | F: TGGGCCAGGCAGGATTTTAG R: GTCGAAGGTGAGGTACTGGC | 166 |
| PCNA | F: TCTGCAAGTGGAGAACTTGGAA R: AGGAGACAGTGGAGTGGCTT | 162 |
| cyclind1 | F: GCTTCCTCTCCTATCACCGC R: GGCTTTGGGGTCCAAGTTCT | 149 |
| BMP7 | F: TGAGTTCCGCATTTACAAGG R: GTGGCTGTGATGTCAAAAAC | 177 |
| CSPP1 | F: TGAGGATCGTGCTTTTGATAAAC R: AGGAGTTCGGTAGTTCGCAG | 193 |
| GAPDH | F: GTCGGAGTGAACGGATTTGG R: CATTGATGACGAGCTTCCCG | 196 |
Disclaimer/Publisher’s Note: The statements, opinions and data contained in all publications are solely those of the individual author(s) and contributor(s) and not of MDPI and/or the editor(s). MDPI and/or the editor(s) disclaim responsibility for any injury to people or property resulting from any ideas, methods, instructions or products referred to in the content. |
© 2024 by the authors. Licensee MDPI, Basel, Switzerland. This article is an open access article distributed under the terms and conditions of the Creative Commons Attribution (CC BY) license (https://creativecommons.org/licenses/by/4.0/).
Share and Cite
Lv, X.; Wang, J.; Xu, Y.; Zhou, H.; Li, Y.; Sun, W. CircCSPP1 Competitively Binds miR-10a to Regulate BMP7 Expression and Affects the Proliferation of Dermal Papilla Cells. Int. J. Mol. Sci. 2024, 25, 11547. https://doi.org/10.3390/ijms252111547
Lv X, Wang J, Xu Y, Zhou H, Li Y, Sun W. CircCSPP1 Competitively Binds miR-10a to Regulate BMP7 Expression and Affects the Proliferation of Dermal Papilla Cells. International Journal of Molecular Sciences. 2024; 25(21):11547. https://doi.org/10.3390/ijms252111547
Chicago/Turabian StyleLv, Xiaoyang, Jie Wang, Yeling Xu, Hui Zhou, Yutao Li, and Wei Sun. 2024. "CircCSPP1 Competitively Binds miR-10a to Regulate BMP7 Expression and Affects the Proliferation of Dermal Papilla Cells" International Journal of Molecular Sciences 25, no. 21: 11547. https://doi.org/10.3390/ijms252111547
APA StyleLv, X., Wang, J., Xu, Y., Zhou, H., Li, Y., & Sun, W. (2024). CircCSPP1 Competitively Binds miR-10a to Regulate BMP7 Expression and Affects the Proliferation of Dermal Papilla Cells. International Journal of Molecular Sciences, 25(21), 11547. https://doi.org/10.3390/ijms252111547

