Sign in to use this feature.

Years

Between: -

Subjects

remove_circle_outline
remove_circle_outline
remove_circle_outline
remove_circle_outline
remove_circle_outline
remove_circle_outline
remove_circle_outline
remove_circle_outline

Journals

remove_circle_outline
remove_circle_outline
remove_circle_outline
remove_circle_outline
remove_circle_outline
remove_circle_outline
remove_circle_outline

Article Types

Countries / Regions

remove_circle_outline
remove_circle_outline
remove_circle_outline
remove_circle_outline
remove_circle_outline

Search Results (596)

Search Parameters:
Keywords = bone micro-CT

Order results
Result details
Results per page
Select all
Export citation of selected articles as:
25 pages, 7608 KB  
Article
Intestinal Microbiota Mediates the Beneficial Effects of γ-Polyglutamic Acid on Calcium Homeostasis and Bone Properties in Lambs
by Xingfu Zhang, Lili Guo, Yabo Zhao, Wurilege Wei, Jing Zhang, Lingli Dai, Bin Yang, Zaixia Liu, Xu Wang, Chen Bai, Ruiping Du, Manman Tong, Shuyi Li, Jianmeng Wang, Yanyong Sun and Liwen Song
Int. J. Mol. Sci. 2026, 27(5), 2373; https://doi.org/10.3390/ijms27052373 - 4 Mar 2026
Viewed by 172
Abstract
Optimizing calcium metabolism is crucial for skeletal development and overall productivity in growing ruminants. Twenty-four Sunite lambs were randomly assigned to four groups and fed 0, 0.6, 1.2, or 2.4 g/(d·head) of γ-PGA for 60 days. Growth performance, serum parameters, duodenal morphology and [...] Read more.
Optimizing calcium metabolism is crucial for skeletal development and overall productivity in growing ruminants. Twenty-four Sunite lambs were randomly assigned to four groups and fed 0, 0.6, 1.2, or 2.4 g/(d·head) of γ-PGA for 60 days. Growth performance, serum parameters, duodenal morphology and calcium transporter expression, bone microarchitecture, and duodenal microbiota were analyzed. Supplementation with 1.2 g/(d·head) of γ-PGA (the M group) yielded optimal results, significantly improving final body weight and size. It enhanced duodenal health, evidenced by increased villus height, crypt depth, and microvilli density. Crucially, this dose significantly upregulated the expression of key duodenal calcium transporters (TRPV5/6, CaBPD9k, PMCA, VDR, claudin-12) and altered systemic calcium-regulating hormones (elevated calcitriol, PTH, FGF23). Bone micro-CT analysis revealed changes in trabecular architecture indicative of active remodeling. 16S rRNA sequencing and weighted OTU co-expression network analysis (WOCNA) revealed that γ-PGA reshaped the duodenal microbiota and identified core microbial modules strongly associated with host phenotypes. Genera such as [Eubacterium]_ruminantium_group, Fusicatenibacter, and Prevotella emerged as central hubs. In conclusion, dietary γ-PGA at 1.2 g/(d·head) enhances calcium absorption and bone metabolism in lambs through a coordinated modulation of intestinal integrity and calcium transport, systemic endocrine responses, and the duodenal microbial community, with specific microbiota identified as potential key mediators associated with these effects. Full article
(This article belongs to the Special Issue Regulatory Network of Bone Metabolism)
Show Figures

Figure 1

18 pages, 2020 KB  
Article
Comparative Assessment of Proximal Humeral Bone Density Using CT Osteoabsorptiometry, Bone Microarchitecture Analysis, and a HU-Based Calibration Method: A CT and Micro-CT Study in Elderly Body Donors (65–86 Years)
by Susanne Strasser, Lorenz Adam, Lukas Kampik, Rohit Arora and Johannes Dominikus Pallua
Diagnostics 2026, 16(5), 756; https://doi.org/10.3390/diagnostics16050756 - 3 Mar 2026
Viewed by 186
Abstract
Background: Local bone quality of the proximal humerus is a key determinant of fracture risk and implant stability in osteoporotic bone. Beyond established HU-based calibration, CT-osteoabsorptiometry (CT-OAM)-derived indices and microarchitecture-oriented workflows warrant systematic cross-modality evaluation. Methods: Twelve proximal humeral heads from [...] Read more.
Background: Local bone quality of the proximal humerus is a key determinant of fracture risk and implant stability in osteoporotic bone. Beyond established HU-based calibration, CT-osteoabsorptiometry (CT-OAM)-derived indices and microarchitecture-oriented workflows warrant systematic cross-modality evaluation. Methods: Twelve proximal humeral heads from six body donors (age 65–86 years; bilateral specimens) were analyzed using paired clinical CT and high-resolution micro-CT. Bone quality was quantified by (i) a HU-calibrated cancellous vBMD method (Krappinger et al.), (ii) a CT-OAM-inspired workflow reporting an ROI-averaged mean-intensity index in arbitrary units (a.u.), and (iii) a calibrated Bone Microarchitecture Analysis (BMA) workflow in Analyze 15.0. Paired tests, linear regression, and repeated-measures ANOVA after z-standardization were applied. Results: HU calibration yielded a mean trabecular vBMD of 114.37 ± 35.15 mg/cm3 on clinical CT. The BMA workflow produced higher CT-based values (207.37 ± 23.78 mg/cm3, p < 0.001) and markedly higher micro-CT values (469.34 ± 30.99 a.u.), indicating a systematic level shift between calibration frameworks. The CT-OAM index averaged 166.94 ± 40.12 a.u. on clinical CT and 455.89 ± 132.63 a.u. on micro-CT. Cross-modality agreement was very strong for CT-OAM (R2 = 0.888) and moderate for BMA (R2 = 0.502). After z-standardization, no significant differences were detected between the three CT-based approaches. Conclusions: A CT-OAM-inspired ROI-mean index and a BMA-based workflow provide complementary, transferable readouts of proximal humeral bone quality across clinical CT and micro-CT, with stronger cross-modality rank consistency for CT-OAM. Absolute density values differ systematically between calibration frameworks and should not be interpreted as directly interchangeable. These approaches support opportunistic, site-specific bone quality assessment from routine CT, but require prospective validation against fixation-related outcomes and robust scanner-independent standardization. Full article
(This article belongs to the Section Medical Imaging and Theranostics)
Show Figures

Figure 1

19 pages, 4301 KB  
Article
Preclinical Evaluation of Radium-223 and Immune Checkpoint Inhibitors Using an Immune-Competent Model of Prostate Cancer Bone Metastases
by Cynthia Lilieholm, Adedamola O. Adeniyi, Ohyun Kwon, Jen Zaborek, Caroline P. Kerr, Hansel Comas Rojas, Malick Bio Idrissou, Carolina A. Ferreira, Paul A. Clark, Won Jong Jin, Joseph J. Grudzinski, Amy K. Erbe, Reinier Hernandez, Bryan Bednarz, Zachary S. Morris and Jamey P. Weichert
Precis. Oncol. 2026, 1(1), 5; https://doi.org/10.3390/precisoncol1010005 - 2 Mar 2026
Viewed by 176
Abstract
Rationale: Radium-223 dichloride (223RaCl2) is an FDA-approved alpha-emitting radiopharmaceutical that targets bone metastases in metastatic castration-resistant prostate cancer (mCRPC). This study investigates the therapeutic and immunological effects of combining 223RaCl2 with immune checkpoint inhibitors (ICIs) in a [...] Read more.
Rationale: Radium-223 dichloride (223RaCl2) is an FDA-approved alpha-emitting radiopharmaceutical that targets bone metastases in metastatic castration-resistant prostate cancer (mCRPC). This study investigates the therapeutic and immunological effects of combining 223RaCl2 with immune checkpoint inhibitors (ICIs) in a clinically relevant, immunocompetent murine model of prostate cancer bone metastasis. Methods: Luciferase-expressing MyC-CaP prostate cancer cells were implanted intratibially into FVB mice to establish bone metastases. Mice were treated with escalating doses of 223RaCl2 (0.04–0.27 µCi) alone or a single dose combined with anti-CTLA-4 and anti-PD-L1 ICIs. Tumor growth was monitored using bioluminescence imaging. Micro-CT, alpha camera imaging, histology, and qPCR were used to assess bone remodeling, radiopharmaceutical distribution, immune infiltration, and gene expression. Ex vivo biodistribution and blood analyses quantified tissue uptake and toxicity. Results: Escalating doses of 223RaCl2 did not significantly inhibit tumor growth or improve survival. Biodistribution and imaging showed preferential localization of 223RaCl2 to tumor-adjacent bone, with minimal signal in isolated tumor tissue. Immunohistochemistry revealed increased CD4+ and CD8α+ T-cell infiltration in regions of high γH2AX expression, indicating localized immune modulation. However, combination therapy with ICIs did not enhance tumor control or immune infiltration beyond monotherapy. qPCR demonstrated significant upregulation of Mhc1 only in the combination group, suggesting localized immune activation. Toxicity profiles remained acceptable. Conclusions: 223RaCl2 localizes primarily to bone surfaces, limiting direct cytotoxic and immunomodulatory effects within the tumor microenvironment. While combination with ICIs did not improve efficacy, these findings provide a platform for studying spatial dose distribution and support future development of tumor-targeted alpha therapies to potentiate immunotherapy in mCRPC. Full article
Show Figures

Figure 1

18 pages, 3889 KB  
Article
A Pre-Set Calcium Sulfate/Hydroxyapatite Biomaterial as an Antibiotic-Eluting Bone Extender and a Carrier for BMP-2: A Pilot Study in a Rabbit Posterolateral Spinal Fusion Model
by Jintian Huang, Gintarė Lukoševičiūtė, Filip Mrkonjic, Hadis Alidadi, Domantas Jakstas, Sujeesh Sebastian, Lars Lidgren, Magnus Tägil and Deepak Bushan Raina
J. Funct. Biomater. 2026, 17(3), 118; https://doi.org/10.3390/jfb17030118 - 1 Mar 2026
Viewed by 370
Abstract
Synthetic biomaterials used as bone graft extenders (BGE) in spinal fusion surgery can supplement but do not replace autologous bone. This pilot study evaluated a calcium sulfate/hydroxyapatite (CaS/HA) material as an antibiotic-eluting BGE and a carrier for bone morphogenetic protein-2 (BMP-2) in a [...] Read more.
Synthetic biomaterials used as bone graft extenders (BGE) in spinal fusion surgery can supplement but do not replace autologous bone. This pilot study evaluated a calcium sulfate/hydroxyapatite (CaS/HA) material as an antibiotic-eluting BGE and a carrier for bone morphogenetic protein-2 (BMP-2) in a rabbit posterolateral lumbar (L4–L5) spinal fusion model (PLF). Pre-set CaS/HA beads were loaded with tobramycin (TOB) and tested for in vitro antibiotic release and antibacterial activity against Staphylococcus aureus. For the in vivo PLF study, CaS/HA beads were used in two treatment strategies: (1) CaS/HA + TOB + autograft (left side) and (2) CaS/HA + BMP-2 (right side). Serum levels of TOB were quantified and spinal fusion was evaluated after 12 weeks. TOB exhibited a rapid initial release, followed by a decline below detectable levels after 6 h in vitro and 48 h in vivo. TOB-loaded CaS/HA beads demonstrated in vitro antibacterial activity for 19 days. In the PLF study, 5/6 and 6/6 specimens were fused radiologically in the TOB and BMP groups, respectively, and 100% using mechanical testing. Micro-CT analysis showed no significant difference in bone volume between the TOB and BMP-2 groups (364 ± 84 vs. 479 ± 95 mm3). Histology verified continuous bone bridging in both groups. Our in vitro findings indicate that locally added TOB could protect the CaS/HA material from bacterial colonization and did not adversely impact the CaS/HA material negatively to act as BGE. The addition of low-dose BMP-2 to the CaS/HA material proved effective in building bone without the need to harvest autologous bone. In summary, this pilot PLF study demonstrates that the tested CaS/HA material combined with BMP-2 could replace autologous bone harvesting in spinal fusion surgery. Addition of TOB could potentially protect the material from bacterial colonization during the early post-operative period but further studies in infection models are warranted. Full article
(This article belongs to the Section Biomaterials for Drug Delivery)
Show Figures

Graphical abstract

20 pages, 1164 KB  
Systematic Review
Vascularization and Bone Regeneration with 3D-Printed Composite Scaffolds in Rodent Critical-Size Calvarial Defects: Systematic Review
by Milda Vitosyte, Melanie Tesing, Sarlota Galinauskaite, Vygandas Rutkunas and Ieva Gendviliene
J. Funct. Biomater. 2026, 17(3), 115; https://doi.org/10.3390/jfb17030115 - 27 Feb 2026
Viewed by 326
Abstract
Rapid vascularization is essential for bone regeneration in oral and maxillofacial surgery. This systematic review synthesised in vivo evidence on 3D-printed composite scaffolds in rodent critical-size calvarial defects quantified by Microfil perfusion and micro-CT. “Composite” was defined as an organic–inorganic construct within the [...] Read more.
Rapid vascularization is essential for bone regeneration in oral and maxillofacial surgery. This systematic review synthesised in vivo evidence on 3D-printed composite scaffolds in rodent critical-size calvarial defects quantified by Microfil perfusion and micro-CT. “Composite” was defined as an organic–inorganic construct within the printed scaffold (not a single-phase scaffold with a surface coating). PubMed, MEDLINE, and Web of Science Core Collection were searched for studies published from January 2014 to December 2025. Eligible studies compared composite scaffolds with non-composite (single-phase) scaffolds and/or empty controls and reported vascular outcomes (vessel number, vascularized area) together with bone outcomes (new bone area, bone volume fraction [BV/TV], and bone mineral density). Ten studies met the inclusion criteria. In outcome-specific exploratory analyses, composite scaffolds were associated with higher new bone area than comparators (p = 0.031). Functional modifications were associated with higher vascularized area (p = 0.025) and higher new bone area (p = 0.038), while dual-factor modifications showed the largest gain in new bone area (p = 0.002). Pore sizes ≥ 400 μm were associated with higher BV/TV (p = 0.029). Heterogeneity in designs, follow-up, and reporting, together with small sample sizes, precluded meta-analysis. Composite scaffolds appear promising, but standardised methodologies and improved reporting are needed to define optimal design features and support translation. Full article
Show Figures

Figure 1

17 pages, 4582 KB  
Article
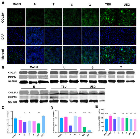
Synergistic Effects of Nutritional Formula on Joint Inflammation Through Modulation of Bone Metabolism in Rats
by Haitao Wang, Yi Wang, Dancai Fan, Zhenhua Niu, Hongming Su, Ang Li, Ruixin Kou, Ziyi Yue, Sihao Wu, Huan Lv, Xuemeng Ji, Yaozhong Hu, Yanrong Zhao and Shuo Wang
Nutrients 2026, 18(5), 760; https://doi.org/10.3390/nu18050760 - 26 Feb 2026
Viewed by 206
Abstract
Background: Joint inflammation is significantly connected with progressive joint deterioration, potentially increasing the incidence of persistent major clinical challenges and global disability. Nutrient-based preventive strategies have been explored to investigate the interventive efficacy of the proposed prescribed formula for joint inflammation. However, the [...] Read more.
Background: Joint inflammation is significantly connected with progressive joint deterioration, potentially increasing the incidence of persistent major clinical challenges and global disability. Nutrient-based preventive strategies have been explored to investigate the interventive efficacy of the proposed prescribed formula for joint inflammation. However, the synergistic ameliorative effects of the nutritional formula should be evaluated to investigate its impact on joint inflammation. Methods: A prescribed formula including turmeric (T), N-acetylglucosamine (G), enzymatically hydrolyzed bone powder (E), and undenatured type II collagen (U) was comprehensively evaluated for its synergistic effects on joint inflammation and the underlying mechanisms. A rat model established using the Hulth method was used to evaluate the interventive effects in vivo. Moreover, in vitro analysis using the murine chondrogenic cell line ATDC5 was performed to validate the intervention and its mechanism of action. Results: The prescribed formula was shown to synergistically reduce levels of inflammation-related cytokines, reduce oxidative stress, and enhance bone metabolism to promote joint regeneration. Micro-Computed Tomography (Micro-CT) analysis revealed restoration of joint architecture and ameliorated physiological status upon formula intervention. In vitro analysis further validated the synergistic alleviation of inflammation and oxidation, as well as reductions in MMP13 and CTX-1 levels, which implies that modulating bone metabolism alleviates the deterioration and inflammation of joint architecture. Conclusions: The synergistic formula in this study achieves synchronous modulation of several core pathological pathways, yielding synergistic modulation of joint inflammation. Nutrient-based interventions or preventive strategies show promising effects against joint inflammation and progressive mechanistic deterioration. Full article
Show Figures

Figure 1

22 pages, 2230 KB  
Article
Effects of Two Different Dietary Calcium Concentrations on Bone Density and Skin Microbiome in Lemur Tree Frogs (Agalychnis lemur)
by M. Graciela Aguilar, John Tuminello, Ashleigh Godke, Ariana Tashakkori, Aspen Settle, Haerin Rhim, Lillian Dickson, Kenneth L. Matthews, Mark Yacoub, Kaylie Zapanta, Janina A. Krumbeck and Mark A. Mitchell
Animals 2026, 16(4), 660; https://doi.org/10.3390/ani16040660 - 19 Feb 2026
Viewed by 283
Abstract
The lemur tree frog (Agalychnis lemur), a critically endangered species, can benefit from ex situ conservation programs; however, managing amphibians under human care presents challenges, including the provision of appropriate nutrition. House crickets (Acheta domesticus), a common feeder insect, [...] Read more.
The lemur tree frog (Agalychnis lemur), a critically endangered species, can benefit from ex situ conservation programs; however, managing amphibians under human care presents challenges, including the provision of appropriate nutrition. House crickets (Acheta domesticus), a common feeder insect, have an inverse calcium to phosphorus ratio (Ca:P; 0.15:1) and low calcium content (<0.3%). While gut-loading crickets with an 8% calcium diet can improve their calcium concentrations, no study has assessed the effects of dietary calcium on bone development in Agalychnis spp. Moreover, no study has examined how diet impacts the gut–skin axis and skin microbiome of these frogs. This study examined how crickets gut-loaded with either a 1.3% or 8% calcium diet affected lemur tree frog bone density and skin microbiome. We hypothesized that frogs consuming the 8% calcium diet would exhibit significantly higher Hounsfield units (HU; bone density) over time, as measured by micro-computed tomography (mCT), and that dietary calcium concentration would have no effect on skin bacterial and fungi microbiomes. Eleven juvenile lemur tree frogs underwent mCT scans at baseline and 90 and 180 days. Total body volume of interest analysis showed a significant increase in HU in the 8% calcium group compared to the 1.3% group (F = 9.9, p = 0.01). There was no significant difference noted in the alpha or beta diversities for the bacterial and fungal microbiomes between dietary groups. This study provides the first evidence of dietary calcium’s impact on bone density in lemur tree frogs, offering valuable insights for improving ex situ management of this species. Full article
(This article belongs to the Section Animal Nutrition)
Show Figures

Figure 1

19 pages, 23281 KB  
Article
A Multiscale Evaluation of Erbium-Doped Yttrium-Aluminum-Garnet Laser Osteotomy: Integrating Macroscopic and Cellular Analyses
by Anjie Shen, Boxuan Huang, Hang Bao, Teng Zhang, Kaijun Zhang, Bin Zhao, Haoyuan Du, Junqiang Wang and Wei Han
Bioengineering 2026, 13(2), 237; https://doi.org/10.3390/bioengineering13020237 - 18 Feb 2026
Viewed by 419
Abstract
Background: Traditional high-speed mechanical osteotomes cause substantial thermal and mechanical trauma, impairing bone healing. Erbium-doped yttrium-aluminum-garnet (Er:YAG) lasers, with water-mediated non-contact ablation, offer precise osteotomy potential with minimal collateral damage. This study demonstrated the feasibility of Er:YAG laser use for complex osteotomies and [...] Read more.
Background: Traditional high-speed mechanical osteotomes cause substantial thermal and mechanical trauma, impairing bone healing. Erbium-doped yttrium-aluminum-garnet (Er:YAG) lasers, with water-mediated non-contact ablation, offer precise osteotomy potential with minimal collateral damage. This study demonstrated the feasibility of Er:YAG laser use for complex osteotomies and elucidated its multi-scale biological impacts on bone. Methods: A custom Er:YAG laser performed Z/arc-shaped osteotomies on fresh ovine bone (oscillating saw as control); paired rat tibial osteotomies; and compared laser vs. saw resection. Osteotomy surfaces were characterized by SEM/micro-CT; histological staining quantified thermal/mechanical damage. Bone marrow-derived mesenchymal stem cell (BMSC) adhesion, viability, and infiltration on cut surfaces were evaluated via LSCM. Result: In the ex vivo ovine model, the Er:YAG laser enabled precise execution of complex osteotomies (Z-shaped and arc-shaped), producing significantly narrower gaps than the oscillating saw (1.14 mm vs. 2.70 mm, p < 0.001) with high geometric fidelity and smooth surfaces free of burrs, micro-cracks, or debris. In the in vivo rat model, laser ablation simultaneously minimized both thermal and mechanical damage at the osteotomy interface: it reduced the thermal damage depth (154 vs. 592 µm, p < 0.001) and empty lacunae rate (16.8% vs. 41.8%, p < 0.001) while completely avoiding the mechanical damage zone (297 µm) induced by sawing. Furthermore, the laser-ablated surface established a highly bioactive interface, which significantly enhanced the adhesion (606 vs. 389 cells), viability (86.9% vs. 46.6%), and infiltration depth (196 vs. 75 µm) of bone marrow-derived mesenchymal stem cells (all p < 0.001). Conclusions: In conclusion, this proof-of-concept study demonstrates that the Er:YAG laser has the potential to enable precise bone resection while preserving microstructure. By establishing a pro-regenerative microenvironment, this technology shows promise as a biologically favorable alternative to conventional sawing, although further technical refinement and long-term validation are essential for its clinical translation. Full article
(This article belongs to the Special Issue Application of Bioengineering to Orthopedics)
Show Figures

Figure 1

18 pages, 10088 KB  
Article
Regeneration of Bone, Cartilage, and Tooth Following Lower Jaw Amputation in Newts
by Kento Tsubosaki, Taisuke Hani, Kazuya Fujita, Kaori Sato, Tomoo Kudo, Yuuichi Soeno, Tatsuyuki Ishii, Kazuo Kishi, Chikafumi Chiba and Yuji Taya
Biomedicines 2026, 14(2), 434; https://doi.org/10.3390/biomedicines14020434 - 14 Feb 2026
Viewed by 330
Abstract
Background/Objectives: In humans, diseases such as oral cancer may require surgical amputation of the jaw. This severe disruption causes impairments in eating, swallowing, and speech, leading to a significant decline in quality of life. In contrast, newts, a group of urodele amphibians, [...] Read more.
Background/Objectives: In humans, diseases such as oral cancer may require surgical amputation of the jaw. This severe disruption causes impairments in eating, swallowing, and speech, leading to a significant decline in quality of life. In contrast, newts, a group of urodele amphibians, can regenerate their jaws even in adulthood. This study explored how adult newts reconstruct lower jaws after substantial loss and clarified how this process contributes to rapid functional recovery when feeding becomes impossible. Methods: Adult Japanese fire-bellied newts (Cynops pyrrhogaster) underwent surgical amputation of the anterior half of their lower jaws. Regeneration was monitored for 64 weeks using histological analyses of bone, cartilage, and dental tissues and micro-computed tomography (micro-CT)-based osteomorphometry to quantify structural changes in the regenerating lower jaw. Results: Histological observations and osteomorphometry revealed the following: epithelial coverage of the amputation margin; ectopic cartilage formation, growth, and regression; bone resorption at the amputation margin prior to bone regeneration; anterior extension of the lower jaw bone along the original dentition position, followed by its thickening; and dental lamina invagination with tooth germ formation. Through these processes, the lower jaw bone, Meckel’s cartilage, and dentition were restored by 64 weeks post-amputation to their pre-amputation states. Conclusions: This study delineates the full sequence of lower jaw regeneration in adult newts, demonstrating complete restoration of bone, cartilage, and teeth after substantial lower jaw loss. These findings provide a detailed framework for understanding urodele jaw regeneration and may inform future strategies for promoting jaw reconstruction in humans. Full article
(This article belongs to the Section Biomedical Engineering and Materials)
Show Figures

Graphical abstract

13 pages, 4612 KB  
Article
Plasma-Coated Collagen Membranes Gain Barrier Function Through Heat Treatment
by Karol Ali Apaza Alccayhuaman, Patrick Heimel, Stefan Lettner, Richard J. Miron, Carina Kampleitner, Layla Panahipour, Ulrike Kuchler and Reinhard Gruber
J. Funct. Biomater. 2026, 17(2), 95; https://doi.org/10.3390/jfb17020095 - 14 Feb 2026
Viewed by 345
Abstract
Guided bone regeneration (GBR) relies on barrier membrane integrity to prevent soft-tissue ingrowth. Although collagen membranes are widely used, their limited longevity can compromise space maintenance, underscoring the need for strategies that enhance membrane stability without impairing the regenerative potential. We hypothesized that [...] Read more.
Guided bone regeneration (GBR) relies on barrier membrane integrity to prevent soft-tissue ingrowth. Although collagen membranes are widely used, their limited longevity can compromise space maintenance, underscoring the need for strategies that enhance membrane stability without impairing the regenerative potential. We hypothesized that thermal denaturation of platelet-poor plasma (PPP), combined with heat-induced modifications of collagen fibrils, could generate a volume-stable, plasma-rich composite that preserves membrane structure and restricts cellular penetration. To test this proof-of-principle concept, collagen membranes were soaked in PPP and either kept at room temperature or subjected to thermal treatment (75 °C/10 min) prior to implantation in rat calvarial defects. Bone regeneration and membrane behavior were evaluated after three weeks using micro-computed tomography (micro-CT) and histology. Micro-CT suggested only minor numerical differences in mineralized tissue between groups; however, these data should not be overinterpreted because micro-CT cannot differentiate mineralization formed within the collagen membrane from mineralization adjacent to it. Consistent with this limitation, histology demonstrated that mineral deposition and early bone formation extended into the structure of room-temperature PPP membranes, whereas mineralized tissue in the thermally treated group was predominantly located outside the membrane, indicating reduced osteoconductive integration within the membrane. Together, these findings support that thermal denaturation of PPP shifts early composite membrane behavior toward barrier-dominant characteristics at the expense of intramembranous mineralization. Full article
(This article belongs to the Special Issue Advancements in Biomaterials for Bone Tissue Engineering)
Show Figures

Figure 1

20 pages, 6824 KB  
Article
Chronic Stress Leads to Time-Dependent Bone Loss Through HPA Axis Dysregulation and GR Nuclear Translocation Disorder
by Yupeng Yan, Jiaxin Li, Zhengmin Lu, Zhiguo Zhang, Gaimei Hao, Yukun Zhao, Haixia Liu, Yanjun Liu, Xiangxin Bao, Mengya Duan and Yubo Li
Int. J. Mol. Sci. 2026, 27(3), 1449; https://doi.org/10.3390/ijms27031449 - 31 Jan 2026
Viewed by 898
Abstract
Chronic stress and sustained hypothalamic–pituitary–adrenal (HPA) axis activation are major contributors to metabolic bone diseases, including osteoporosis. However, the precise molecular mechanisms by which chronic stress-induced HPA axis dysregulation drives bone deterioration remain unclear. A Chronic Unpredictable Mild Stress (CUMS) model was established [...] Read more.
Chronic stress and sustained hypothalamic–pituitary–adrenal (HPA) axis activation are major contributors to metabolic bone diseases, including osteoporosis. However, the precise molecular mechanisms by which chronic stress-induced HPA axis dysregulation drives bone deterioration remain unclear. A Chronic Unpredictable Mild Stress (CUMS) model was established in male rats to simulate prolonged stress exposure. Animals were randomly allocated into three groups: control, 10-week CUMS, and 20-week CUMS (n = 10/group). Model validity was confirmed via behavioral assessments. Bone mineral density (BMD) and trabecular microarchitecture were quantified using micro-computed tomography (micro-CT). Serum corticosterone (CORT) levels, HPA axis negative feedback function, and the expression of pro-inflammatory cytokines (IL-1β, TNF-α) in HPA-regulatory brain regions (hippocampus, prefrontal cortex, hypothalamus) were assessed. Critically, glucocorticoid receptor (GR) expression and nuclear translocation in these brain regions and bone tissue were examined by immunofluorescence and Western blot analysis. CUMS exposure induced progressive, time-dependent bone loss, with the 20-week group exhibiting significantly greater reductions in BMD and trabecular quality compared to the 10-week and control groups. While the HPA axis showed initial hyperactivation, the 20-week group displayed adrenal exhaustion (reduced serum CORT) alongside elevated ACTH, indicating feedback failure. Mechanistically, stress significantly impaired GR nuclear translocation in both brain and bone tissues, coinciding with the upregulation of FKBP5 and pro-inflammatory cytokines. Notably, despite low systemic CORT at late stages, skeletal 11β-HSD1 expression was significantly upregulated, creating a local microenvironment of glucocorticoid toxicity that aggravated osteoblast apoptosis. Our findings demonstrate that chronic stress induces progressive, time-dependent bone loss through a cascade of HPA axis dysregulation and impaired GR signaling. The FKBP5-mediated impairment of GR nuclear translocation in both central and peripheral tissues fosters glucocorticoid resistance, perpetuating hypercortisolemia and a pro-inflammatory milieu that directly accelerates osteoblast apoptosis and bone deterioration. These findings identify the HPA-GR axis as a critical pathway linking chronic stress to osteoporosis and suggest that restoring GR signaling offers a potential therapeutic strategy. Full article
(This article belongs to the Special Issue Metabolic Regulators of Bone Health)
Show Figures

Figure 1

19 pages, 2612 KB  
Article
Enhanced Bone Formation in Segmental Defect Healing Using 3D Printed Scaffolds Containing Bone Marrow Stromal Cells and Small Molecules Targeting Chondrogenesis and Osteogenesis
by Charles H. Rundle, Sheila Pourteymoor, Enoch Lai, Chandrasekhar Kesavan and Subburaman Mohan
Biomedicines 2026, 14(1), 227; https://doi.org/10.3390/biomedicines14010227 - 20 Jan 2026
Viewed by 317
Abstract
Background/Objectives: Nonunion bone healing results from a critical size defect that fails to bridge a bone injury to produce bony union. Novel approaches are critical for refining therapy in clinically challenging bone injuries, but the complex and coordinated nature of fracture callus tissue [...] Read more.
Background/Objectives: Nonunion bone healing results from a critical size defect that fails to bridge a bone injury to produce bony union. Novel approaches are critical for refining therapy in clinically challenging bone injuries, but the complex and coordinated nature of fracture callus tissue development requires study outside of the simple closed murine fracture model. Methods: We have utilized a three-dimensional printing approach to develop a scaffold construct with layers designed to sequentially release small molecule therapy within the tissues of a murine endochondral segmental defect to augment different mechanisms of fracture repair during critical stages of nonunion bone healing. Initially, a sonic hedgehog (SHH) agonist is released from a fibrin layer to promote chondrogenesis. A prolyl-hydroxylase domain (PHD)2 inhibitor is subsequently released from a β-tricalcium phosphate (β-TCP) layer to promote hypoxia-inducible factor (HIF)-1α regulation of angiogenesis. This sequential approach to therapy delivery is assisted by the inclusion of bone marrow stromal cells (BMSCs) to increase the cell substrate available for the small molecule therapy. Results: Immunohistochemistry of fracture callus tissue revealed increased expression of PTCH1 and HIF1α, targets of hedgehog and hypoxia signaling pathways, respectively, in the SAG21k/IOX2-treated mice compared to vehicle control. MicroCT and histology analyses showed increased bone in the fracture callus of mice that received therapy compared to control vehicle scaffolds. Conclusions: While our findings establish feasibility for the use of BMSCs and small molecules in the fibrin gel/β-TCP scaffolds to promote new bone formation for segmental defect healing, further optimization of these approaches is required to develop a fracture callus capable of completing bony union in a large defect. Full article
(This article belongs to the Section Cell Biology and Pathology)
Show Figures

Figure 1

17 pages, 2601 KB  
Article
Protective Effects of Magnolia kobus DC. Extract on Inflammatory Response and Alveolar Bone Loss in Ligature-Induced Periodontitis Rats
by Da-Eun Min, Sung-Kwon Lee, Eunji Kim, Seong-Hyeon Park, Deok-Geun Kim and Bong-Keun Choi
Curr. Issues Mol. Biol. 2026, 48(1), 109; https://doi.org/10.3390/cimb48010109 - 20 Jan 2026
Viewed by 235
Abstract
Periodontitis is a chronic inflammatory condition characterized by dysregulated immune responses that promote alveolar bone destruction. Targeting inflammatory signaling pathways has therefore become an important area of investigation. This study investigated the anti-inflammatory and bone-protective effects of Magnolia kobus DC. extract (MKE) in [...] Read more.
Periodontitis is a chronic inflammatory condition characterized by dysregulated immune responses that promote alveolar bone destruction. Targeting inflammatory signaling pathways has therefore become an important area of investigation. This study investigated the anti-inflammatory and bone-protective effects of Magnolia kobus DC. extract (MKE) in a ligature-induced periodontitis rat model. Rats were assigned to five groups (n = 5 per group): non-ligature control, ligature control, doxycycline (20 mg/kg), MKE 100 mg/kg, and MKE 400 mg/kg, and treated orally for eight weeks. Periodontal damage and alveolar bone loss were assessed by micro-computed tomography (micro-CT), gingival index, and tooth mobility. Micro-CT analysis demonstrated a dose-dependent reduction in alveolar bone loss, as evidenced by a significant decrease in the cementoenamel junction–alveolar bone crest (CEJ–ABC) distance and reduced furcation involvement in MKE-treated groups compared with the ligature control group, while tooth mobility scores were significantly improved. Serum levels of receptor activator of nuclear factor kappa-B ligand, interleukin-1β, tumor necrosis factor-α, and cyclooxygenase-2 were significantly decreased, while nuclear factor kappa-B signaling was suppressed in gingival tissue. The extract also significantly reduced matrix metalloproteinases 3, 8, 9, and 13, and increased collagen type I and II expression. In summary, MKE exerted anti-inflammatory and bone-protective properties, effectively reducing alveolar bone loss and maintaining periodontal structure. These findings support MKE’s potential application as a natural anti-inflammatory and bone-protective agent and as a functional food ingredient for periodontitis prevention and treatment, meriting further clinical evaluation. Full article
(This article belongs to the Section Molecular Pharmacology)
Show Figures

Figure 1

16 pages, 3410 KB  
Article
Systematic Evaluation of a Mouse Model of Aging-Associated Parkinson’s Disease Induced with MPTP and D-Galactose
by Tongzheng Liu, Xiaoyu Liu, Qiuyue Chen, Jinfeng Ren, Zifa Li, Xiao Qiu, Xinyu Wang, Lidan Wu, Minghui Hu, Dan Chen, Hao Zhang and Xiwen Geng
Biology 2026, 15(2), 169; https://doi.org/10.3390/biology15020169 - 17 Jan 2026
Viewed by 456
Abstract
Parkinson’s disease (PD) is a common neurodegenerative disorder characterized by motor dysfunction and non-motor symptoms, including cognitive decline. Animal models that replicate PD’s clinical features are essential for therapeutic research. The widely used subacute 1-methyl-4-phenyl-1,2,3,6tetrahydropyridine (MPTP)-induced mouse model effectively mimics motor deficits but [...] Read more.
Parkinson’s disease (PD) is a common neurodegenerative disorder characterized by motor dysfunction and non-motor symptoms, including cognitive decline. Animal models that replicate PD’s clinical features are essential for therapeutic research. The widely used subacute 1-methyl-4-phenyl-1,2,3,6tetrahydropyridine (MPTP)-induced mouse model effectively mimics motor deficits but fails to fully represent aging-related non-motor symptoms. In this study, we established an aging-associated PD mouse model by combining MPTP with D-galactose treatment. Compared to mice treated with MPTP alone, MPTP + D-galactose-treated mice exhibited typical motor impairments alongside cognitive deficits in the Morris water maze and Y-maze tests. D-galactose alone induced cognitive impairment without motor dysfunction. Pathological analysis showed that the MPTP + D-galactose treatment caused tyrosine hydroxylase-positive neuron loss similar to MPTP, while D-galactose did not damage these neurons. Additionally, Micro-CT revealed bone loss in both the MPTP + D-galactose and D-galactose groups. This model recapitulates both the motor and aging-related non-motor symptoms of PD, including cognitive impairment and bone loss, providing a more comprehensive tool for studying PD pathogenesis and evaluating potential therapies. Full article
(This article belongs to the Special Issue Animal Models of Neurodegenerative Diseases)
Show Figures

Figure 1

17 pages, 12851 KB  
Article
The Fenestras Elisabeth Complex (Nova Structura) in the Parietal Bone of Plecotus auritus: Morphology, Topography, and Functional Significance
by Grzegorz Kłys and Paweł Socha
Animals 2026, 16(1), 109; https://doi.org/10.3390/ani16010109 - 30 Dec 2025
Viewed by 449
Abstract
Fenestrations of mammalian skull bones are rare and poorly understood, particularly within the parietal bone. In bats—a group characterised by advanced sensory specialisation and echolocation—superficial modifications of the cranial vault may have functional significance, yet their occurrence and organisation remain insufficiently documented. In [...] Read more.
Fenestrations of mammalian skull bones are rare and poorly understood, particularly within the parietal bone. In bats—a group characterised by advanced sensory specialisation and echolocation—superficial modifications of the cranial vault may have functional significance, yet their occurrence and organisation remain insufficiently documented. In this study, we describe an exceptional fenestrated complex in the posterolateral parietal bone of Plecotus auritus, comprising structural elements not previously recorded within Vespertilionidae. The aim of the study was to characterise in detail the morphology, topography, and variability of the surface structure termed Fenestras Elisabeth (nova structura), with particular emphasis on its relationship with the auditory region and its potential biomechanical–acoustic significance. The material consisted of ten skulls of P. auritus, examined using micro-CT scanning, 3D reconstruction, and qualitative analysis of fenestrated structures and their topographic relationships. Within the posterolateral parietal region, we identified an extensive and repeatable fenestrated complex comprising numerous fenestrae parietales Elisabeth, paired fenestrula Elisabeth, a central depression (recessus acousticus parietalis), and a bordering fissure (fissura occipitalis mastoidea, nova structura topographica). The complex exhibited a stable spatial organisation despite individual variation in the number and shape of the openings. All fenestrations were confined to the posterolateral zone, and the contact between the fenestrae and the fissura occipitalis mastoidea represented a diagnostic feature. Our analysis suggests that the Fenestras Elisabeth complex may be associated with combined biomechanical and acoustic constraints: (1) a biomechanical role—reducing strain in the parietal lamina during movements of the extremely mobile and elongated pinnae; and (2) an acoustic role—modulating micro-vibrations transmitted to the inner-ear structures. Individual variability and lateral asymmetry of fenestration patterns indicate a high degree of adaptive plasticity in this region of the skull. This study provides the first documentation of a large, structurally organised parietal-bone fenestration complex in Plecotus auritus, expanding current knowledge of bat cranial morphology and suggesting a likely functional significance for these previously unknown bony structures. Full article
(This article belongs to the Section Mammals)
Show Figures

Figure 1

Back to TopTop