A Multiscale Evaluation of Erbium-Doped Yttrium-Aluminum-Garnet Laser Osteotomy: Integrating Macroscopic and Cellular Analyses
Abstract
1. Introduction
2. Materials and Methods
2.1. Laser System
2.2. Animals
2.3. Experimental Setup
2.3.1. Complex Osteotomy on Ovine Bone
2.3.2. Rat Bone Comparative Study and Sample Allocation
2.4. Surface Topography and Geometric Accuracy Analysis
2.5. Surface Morphology Analysis
2.5.1. Observation Under Light Microscopy
2.5.2. Scanning Electron Microscopy (SEM)
2.5.3. Laser Scanning Confocal Microscopy (LSCM)
2.5.4. Micro-CT Analysis
2.6. Histological Analysis
2.7. Biological Effects Analysis
2.7.1. Reagents and Cell Culture
2.7.2. Live/Dead Cell Staining
2.7.3. Cytoskeleton Staining and Adhesion Analysis
2.8. Statistical Analysis
2.9. Ethical Statement
3. Results
3.1. Measurement Reliability
3.2. Performing Laser Osteotomy of Ovine Bones
3.3. Multi-Scale Morphological and Micro-Structural Analysis
3.3.1. Observation Results Under Microscopes
3.3.2. Observation Results Under Micro-CT
3.4. Results of Histological Analysis
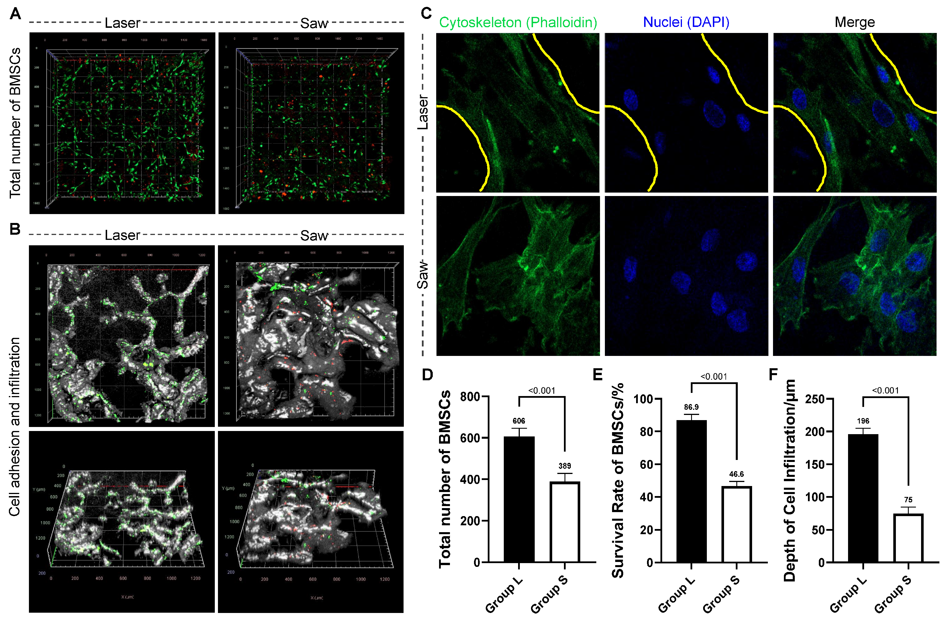
3.5. Results of Early Cell–Bone Interactions: Survival, Infiltration, and Cytoskeleton Formation of BMSCs
4. Discussion
5. Conclusions
Supplementary Materials
Author Contributions
Funding
Institutional Review Board Statement
Data Availability Statement
Acknowledgments
Conflicts of Interest
Abbreviations
| BMSCs | bone marrow-derived mesenchymal stem cells |
| BV/TV | bone volume/total volume |
| DAPI | 4′,6-diamidino-2-phenylindole |
| EDTA | ethylenediamine tetraacetic acid |
| Er:YAG | Erbium-doped Yttrium-Aluminum-Garnet |
| HE | Hematoxylin and Eosin |
| HTO | high tibial osteotomy |
| LSCM | saw scanning confocal microscope |
| PBS | phosphate-buffered saline |
| PFA | paraformaldehyde |
| SD rats | Sprague-Dawley rats |
| SEM | scanning electron microscopy |
| Tb.Th | trabecular thickness |
| VOI | volume of interest |
References
- Weiser, T.G.; Regenbogen, S.E.; Thompson, K.D.; Haynes, A.B.; Lipsitz, S.R.; Berry, W.R.; Gawande, A.A. An estimation of the global volume of surgery: A modelling strategy based on available data. Lancet 2008, 372, 139–144. [Google Scholar] [CrossRef]
- Kurtz, S.; Ong, K.; Lau, E.; Mowat, F.; Halpern, M. Projections of primary and revision hip and knee arthroplasty in the United States from 2005 to 2030. J. Bone Jt. Surg. Am. 2007, 89, 780–785. [Google Scholar] [CrossRef]
- Timon, C.; Keady, C. Thermal Osteonecrosis Caused by Bone Drilling in Orthopedic Surgery: A Literature Review. Cureus 2019, 11, e5226. [Google Scholar] [CrossRef] [PubMed]
- Rao, A.J.; Gibon, E.; Ma, T.; Yao, Z.; Smith, R.L.; Goodman, S.B. Revision joint replacement, wear particles, and macrophage polarization. Acta Biomater. 2012, 8, 2815–2823. [Google Scholar] [CrossRef]
- Pajarinen, J.; Lin, T.; Gibon, E.; Kohno, Y.; Maruyama, M.; Nathan, K.; Lu, L.; Yao, Z.; Goodman, S.B. Mesenchymal stem cell-macrophage crosstalk and bone healing. Biomaterials 2019, 196, 80–89. [Google Scholar] [CrossRef] [PubMed]
- Bellabarba, C.; Schildhauer, T.A.; Vaccaro, A.R.; Chapman, J.R. Complications associated with surgical stabilization of high-grade sacral fracture dislocations with spino-pelvic instability. Spine 2006, 31, S80–S88. [Google Scholar] [CrossRef]
- Kebaish, K.M. Sacropelvic fixation: Techniques and complications. Spine 2010, 35, 2245–2251. [Google Scholar] [CrossRef]
- Tepedino, M.; Romano, F.; Indolfi, M.; Aimetti, M. Heat Production and Drill Wear Following Osseous Resective Surgery: A Preliminary In Vitro SEM Study Comparing Piezosurgery and Conventional Drilling. Int. J. Periodontics Restor. Dent. 2018, 38, e33–e40. [Google Scholar] [CrossRef]
- Wang, L.; Zou, Q.; Liu, Y.; Cong, L.; Yan, G.; Li, J.; Sun, Y.; Wang, J.; Zhang, A.; Wang, S. Research on enhancing the cutting efficiency of ultrasonic osteotome based on periodic impact vibration ultrasonic power technology. J. Manuf. Process. 2025, 151, 312–325. [Google Scholar] [CrossRef]
- Gao, P.; Xu, Z.; Zhao, X.; Li, S.; Wang, M.; Jing, L.; Zan, T. Cutting behaviors of cortical bone ultrasonic vibration-assisted cutting immersed in physiological saline. Ultrason. Sonochem. 2024, 111, 107135. [Google Scholar] [CrossRef]
- van As, G. Erbium lasers in dentistry. Dent. Clin. N. Am. 2004, 48, 1017–1059. [Google Scholar] [CrossRef] [PubMed]
- Romanos, G.E.; Gupta, B.; Yunker, M.; Romanos, E.B.; Malmstrom, H. Lasers use in dental implantology. Implant Dent. 2013, 22, 282–288. [Google Scholar] [CrossRef] [PubMed]
- Pourzarandian, A.; Watanabe, H.; Aoki, A.; Ichinose, S.; Sasaki, K.M.; Nitta, H.; Ishikawa, I. Histological and TEM examination of early stages of bone healing after Er:YAG laser irradiation. Photomed. Laser Surg. 2004, 22, 342–350. [Google Scholar] [CrossRef] [PubMed]
- Stübinger, S. Advances in bone surgery: The Er:YAG laser in oral surgery and implant dentistry. Clin. Cosmet. Investig. Dent. 2010, 2, 47–62. [Google Scholar] [CrossRef]
- Martins, G.L.; Puricelli, E.; Baraldi, C.E.; Ponzoni, D. Bone healing after bur and Er:YAG laser ostectomies. J. Oral Maxillofac. Surg. 2011, 69, 1214–1220. [Google Scholar] [CrossRef]
- Papadaki, M.; Doukas, A.; Farinelli, W.A.; Kaban, L.; Troulis, M. Vertical ramus osteotomy with Er:YAG laser: A feasibility study. Int. J. Oral Maxillofac. Surg. 2007, 36, 1193–1197. [Google Scholar] [CrossRef]
- Yoshino, T.; Aoki, A.; Oda, S.; Takasaki, A.A.; Mizutani, K.; Sasaki, K.M.; Kinoshita, A.; Watanabe, H.; Ishikawa, I.; Izumi, Y. Long-term histologic analysis of bone tissue alteration and healing following Er:YAG laser irradiation compared to electrosurgery. J. Periodontol. 2009, 80, 82–92. [Google Scholar] [CrossRef]
- Kesler, G.; Shvero, D.K.; Tov, Y.S.; Romanos, G. Platelet derived growth factor secretion and bone healing after Er:YAG laser bone irradiation. J. Oral Implantol. 2011, 37, 195–204. [Google Scholar] [CrossRef]
- Baek, K.W.; Deibel, W.; Marinov, D.; Griessen, M.; Bruno, A.; Zeilhofer, H.F.; Cattin, P.; Juergens, P. Clinical applicability of robot-guided contact-free laser osteotomy in cranio-maxillo-facial surgery: In-vitro simulation and in-vivo surgery in minipig mandibles. Br. J. Oral Maxillofac. Surg. 2015, 53, 976–981. [Google Scholar] [CrossRef]
- Augello, M.; Baetscher, C.; Segesser, M.; Zeilhofer, H.F.; Cattin, P.; Juergens, P. Performing partial mandibular resection, fibula free flap reconstruction and midfacial osteotomies with a cold ablation and robot-guided Er:YAG laser osteotome (CARLO(®))—A study on applicability and effectiveness in human cadavers. J. Craniomaxillofac. Surg. 2018, 46, 1850–1855. [Google Scholar] [CrossRef]
- Augello, M.; Deibel, W.; Nuss, K.; Cattin, P.; Jürgens, P. Comparative microstructural analysis of bone osteotomies after cutting by computer-assisted robot-guided laser osteotome and piezoelectric osteotome: An in vivo animal study. Lasers Med. Sci. 2018, 33, 1471–1478. [Google Scholar] [CrossRef]
- Ohsugi, Y.; Aoki, A.; Mizutani, K.; Katagiri, S.; Komaki, M.; Noda, M.; Takagi, T.; Kakizaki, S.; Meinzer, W.; Izumi, Y. Evaluation of bone healing following Er:YAG laser ablation in rat calvaria compared with bur drilling. J. Biophotonics 2019, 12, e201800245. [Google Scholar] [CrossRef]
- Tawy, G.F.; Rowe, P.J.; Riches, P.E. Thermal Damage Done to Bone by Burring and Sawing With and Without Irrigation in Knee Arthroplasty. J. Arthroplasty 2016, 31, 1102–1108. [Google Scholar] [CrossRef]
- Babbar, A.; Jain, V.; Gupta, D.; Agrawal, D. Histological evaluation of thermal damage to Osteocytes: A comparative study of conventional and ultrasonic-assisted bone grinding. Med. Eng. Phys. 2021, 90, 1. [Google Scholar] [CrossRef] [PubMed]
- Eriksson, A.R.; Albrektsson, T. Temperature threshold levels for heat-induced bone tissue injury: A vital-microscopic study in the rabbit. J. Prosthet. Dent. 1983, 50, 101–107. [Google Scholar] [CrossRef]
- Romeo, U.; Del Vecchio, A.; Palaia, G.; Tenore, G.; Visca, P.; Maggiore, C. Bone damage induced by different cutting instruments—An in vitro study. Braz. Dent. J. 2009, 20, 162–168. [Google Scholar] [CrossRef]
- Pearce, A.I.; Richards, R.G.; Milz, S.; Schneider, E.; Pearce, S.G. Animal models for implant biomaterial research in bone: A review. Eur. Cells Mater. 2007, 13, 1–10. [Google Scholar] [CrossRef]
- Martini, L.; Fini, M.; Giavaresi, G.; Giardino, R. Sheep model in orthopedic research: A literature review. Comp. Med. 2001, 51, 292–299. [Google Scholar] [PubMed]
- Barouk, L.S. Scarf osteotomy for hallux valgus correction. Local anatomy, surgical technique, and combination with other forefoot procedures. Foot Ankle Clin. 2000, 5, 525–558. [Google Scholar] [PubMed]
- Paley, D. Current techniques of limb lengthening. J. Pediatr. Orthop. 1988, 8, 73–92. [Google Scholar] [CrossRef]
- Baek, K.W.; Dard, M.; Zeilhofer, H.F.; Cattin, P.C.; Juergens, P. Comparing the Bone Healing After Cold Ablation Robot-Guided Er:YAG Laser Osteotomy and Piezoelectric Osteotomy—A Pilot Study in a Minipig Mandible. Lasers Surg. Med. 2021, 53, 291–299. [Google Scholar] [CrossRef] [PubMed]
- Kim, M.Y.; Kim, S.E. Mitigation of gap formation resulting from saw blade in single-cut osteotomy. J. Vet. Sci. 2024, 25, e26. [Google Scholar] [CrossRef] [PubMed]
- Stübinger, S.; Ghanaati, S.; Saldamli, B.; Kirkpatrick, C.J.; Sader, R. Er:YAG laser osteotomy: Preliminary clinical and histological results of a new technique for contact-free bone surgery. Eur. Surg. Res. 2009, 42, 150–156. [Google Scholar] [CrossRef]
- Alam, K.; Mitrofanov, A.V.; Silberschmidt, V.V. Experimental investigations of forces and torque in conventional and ultrasonically-assisted drilling of cortical bone. Med. Eng. Phys. 2011, 33, 234–239. [Google Scholar] [CrossRef] [PubMed]
- Claes, L.; Augat, P.; Suger, G.; Wilke, H.J. Influence of size and stability of the osteotomy gap on the success of fracture healing. J. Orthop. Res. 1997, 15, 577–584. [Google Scholar] [CrossRef]
- Sotsuka, Y.; Nishimoto, S.; Tsumano, T.; Kawai, K.; Ishise, H.; Kakibuchi, M.; Shimokita, R.; Yamauchi, T.; Okihara, S. The dawn of computer-assisted robotic osteotomy with ytterbium-doped fiber laser. Lasers Med. Sci. 2014, 29, 1125–1129. [Google Scholar] [CrossRef]
- He, M.; Zhong, X.; Li, Z.; Shen, K.; Zeng, W. Progress in the treatment of knee osteoarthritis with high tibial osteotomy: A systematic review. Syst. Rev. 2021, 10, 56. [Google Scholar] [CrossRef]
- Rossi, R.; Bonasia, D.E.; Amendola, A. The role of high tibial osteotomy in the varus knee. J. Am. Acad. Orthop. Surg. 2011, 19, 590–599. [Google Scholar] [CrossRef]
- Liu, Y.; Lyu, Y.; Ma, X.; Han, J.; Yuan, X.; Li, J. From bench to bedside: Recent advances and effective strategies for improving laser bone ablation efficiency—A review. Lasers Med. Sci. 2025, 40, 402. [Google Scholar] [CrossRef]
- Histing, T.; Garcia, P.; Holstein, J.H.; Klein, M.; Matthys, R.; Nuetzi, R.; Steck, R.; Laschke, M.W.; Wehner, T.; Bindl, R.; et al. Small animal bone healing models: Standards, tips, and pitfalls results of a consensus meeting. Bone 2011, 49, 591–599. [Google Scholar] [CrossRef]
- Mills, L.A.; Simpson, A.H. In vivo models of bone repair. J. Bone Jt. Surg. Br. 2012, 94, 865–874. [Google Scholar] [CrossRef]
- Anesi, A.; Ferretti, M.; Cavani, F.; Salvatori, R.; Bianchi, M.; Russo, A.; Chiarini, L.; Palumbo, C. Structural and ultrastructural analyses of bone regeneration in rabbit cranial osteotomy: Piezosurgery versus traditional osteotomes. J. Craniomaxillofac. Surg. 2018, 46, 107–118. [Google Scholar] [CrossRef]
- Hallab, N.J.; Jacobs, J.J. Chemokines Associated with Pathologic Responses to Orthopedic Implant Debris. Front. Endocrinol. 2017, 8, 5. [Google Scholar] [CrossRef]
- Mbalaviele, G.; Novack, D.V.; Schett, G.; Teitelbaum, S.L. Inflammatory osteolysis: A conspiracy against bone. J. Clin. Investig. 2017, 127, 2030–2039. [Google Scholar] [CrossRef]
- Yang, N.; Liu, Y. The Role of the Immune Microenvironment in Bone Regeneration. Int. J. Med. Sci. 2021, 18, 3697–3707. [Google Scholar] [CrossRef]
- Chen, H.; Sun, J.; Hoemann, C.D.; Lascau-Coman, V.; Ouyang, W.; McKee, M.D.; Shive, M.S.; Buschmann, M.D. Drilling and microfracture lead to different bone structure and necrosis during bone-marrow stimulation for cartilage repair. J. Orthop. Res. 2009, 27, 1432–1438. [Google Scholar] [CrossRef] [PubMed]
- Cheng, K.J.; Xu, X.X.; Li, J.S.; Zhao, W.Q.; Wang, R.; Liu, Y.F. Laser ablation of bone for implant osteotomy preparation-modeling and an ex vivo validation study. Lasers Med. Sci. 2025, 40, 244. [Google Scholar] [CrossRef] [PubMed]
- Beltrán Bernal, L.M.; Canbaz, F.; Droneau, A.; Friederich, N.F.; Cattin, P.C.; Zam, A. Optimizing deep bone ablation by means of a microsecond Er:YAG laser and a novel water microjet irrigation system. Biomed. Opt. Express 2020, 11, 7253–7272. [Google Scholar] [CrossRef]
- Rochefort, G.Y.; Pallu, S.; Benhamou, C.L. Osteocyte: The unrecognized side of bone tissue. Osteoporos. Int. 2010, 21, 1457–1469. [Google Scholar] [CrossRef] [PubMed]
- Giraud, J.Y.; Villemin, S.; Darmana, R.; Cahuzac, J.P.; Autefage, A.; Morucci, J.P. Bone cutting. Clin. Phys. Physiol. Meas. 1991, 12, 1–19. [Google Scholar] [CrossRef]
- Tang, Y.; Wu, X.; Lei, W.; Pang, L.; Wan, C.; Shi, Z.; Zhao, L.; Nagy, T.R.; Peng, X.; Hu, J.; et al. TGF-beta1-induced migration of bone mesenchymal stem cells couples bone resorption with formation. Nat. Med. 2009, 15, 757–765. [Google Scholar] [CrossRef]
- Shah, F.A.; Palmquist, A. Evidence that Osteocytes in Autogenous Bone Fragments can Repair Disrupted Canalicular Networks and Connect with Osteocytes in de novo Formed Bone on the Fragment Surface. Calcif. Tissue Int. 2017, 101, 321–327. [Google Scholar] [CrossRef]
- Ran, T.; Lin, C.; Ma, T.; Qin, Y.; Li, J.; Zhang, Y.; Xu, Y.; Li, C.; Wang, M. Ultra-Pulsed CO2 Laser Osteotomy: A New Method for the Bone Preparation of Total Knee Arthroplasty. Front. Bioeng. Biotechnol. 2022, 10, 858862. [Google Scholar] [CrossRef] [PubMed]
- Shiba, T.; Ho, K.; Ma, X.; Cho, Y.W.; Chen, C.Y.; Kim, D.M. Effect of Er,Cr:YSGG Laser Irradiation on the Surface Modification and Cell Adhesion on Titanium Discs: An In Vitro Study. Materials 2024, 17, 4899. [Google Scholar] [CrossRef] [PubMed]
- Anesi, A.; Negrello, S.; Checchi, M.; Di Bartolomeo, M.; Salvatori, R.; Cavani, F.; Palumbo, C.; Ferretti, M. Piezosurgery versus Reciprocating Saw: Qualitative Comparison of the Morphology of Cutting Surfaces in Ex Vivo Human Bone. Appl. Sci.-Basel 2024, 14, 2203. [Google Scholar] [CrossRef]
- Lohmann, C.H.; Schwartz, Z.; Köster, G.; Jahn, U.; Buchhorn, G.H.; MacDougall, M.J.; Casasola, D.; Liu, Y.; Sylvia, V.L.; Dean, D.D.; et al. Phagocytosis of wear debris by osteoblasts affects differentiation and local factor production in a manner dependent on particle composition. Biomaterials 2000, 21, 551–561. [Google Scholar] [CrossRef]
- Winkler, T.; Sass, F.A.; Duda, G.N.; Schmidt-Bleek, K. A review of biomaterials in bone defect healing, remaining shortcomings and future opportunities for bone tissue engineering: The unsolved challenge. Bone Jt. Res. 2018, 7, 232–243. [Google Scholar] [CrossRef]





| Parameters | Value |
|---|---|
| Wavelength | 2940 nm |
| Frequency | 10 Hz |
| Pulse Width | 400 μs |
| Scanning speed | 10 mm/s |
| Single pulse energy | 1.2 J |
| Cooling mode | Water spray |
| Results | Group L * | Group S ** | p Value | |
|---|---|---|---|---|
| Marco-scale evaluation of osteotomy in ovine femurs | Duration of Z-shape Osteotomy | 23 m 15 s | 5 m 31 s | - |
| Gap of Z-shape Osteotomy/mm | 1.14 ± 0.05 | 2.70 ± 0.41 | <0.001 | |
| Surface Roughness (Sq)/μm | 15.79 | 78.51 | - | |
| Mirco-scale evaluation of osteotomy in rat tibias | Bone Volume Percentage/% | 9.1 ± 2.2 | 20.0 ± 2.8 | <0.001 |
| Trabecular thickness/μm | 61 ± 6 | 73 ± 9 | 0.002 | |
| Depth of mechanical Damage/μm | 0 | 297 ± 40 | <0.001 | |
| Depth of Thermal Damage/μm | 154 ± 42 | 592 ± 49 | <0.001 | |
| Rate of Empty Bone Lacuna/% | 16.8 ± 3.6 | 41.8 ± 4.5 | <0.001 | |
| Total number of BMSCs | 606 ± 40 | 389 ± 39 | <0.001 | |
| Survival Rate of BMSCs/% | 86.9 ± 3.6 | 46.6 ± 2.8 | <0.001 | |
| Depth of Cell Infiltration/μm | 196 ± 9 | 75 ± 10 | <0.001 | |
Disclaimer/Publisher’s Note: The statements, opinions and data contained in all publications are solely those of the individual author(s) and contributor(s) and not of MDPI and/or the editor(s). MDPI and/or the editor(s) disclaim responsibility for any injury to people or property resulting from any ideas, methods, instructions or products referred to in the content. |
© 2026 by the authors. Licensee MDPI, Basel, Switzerland. This article is an open access article distributed under the terms and conditions of the Creative Commons Attribution (CC BY) license.
Share and Cite
Shen, A.; Huang, B.; Bao, H.; Zhang, T.; Zhang, K.; Zhao, B.; Du, H.; Wang, J.; Han, W. A Multiscale Evaluation of Erbium-Doped Yttrium-Aluminum-Garnet Laser Osteotomy: Integrating Macroscopic and Cellular Analyses. Bioengineering 2026, 13, 237. https://doi.org/10.3390/bioengineering13020237
Shen A, Huang B, Bao H, Zhang T, Zhang K, Zhao B, Du H, Wang J, Han W. A Multiscale Evaluation of Erbium-Doped Yttrium-Aluminum-Garnet Laser Osteotomy: Integrating Macroscopic and Cellular Analyses. Bioengineering. 2026; 13(2):237. https://doi.org/10.3390/bioengineering13020237
Chicago/Turabian StyleShen, Anjie, Boxuan Huang, Hang Bao, Teng Zhang, Kaijun Zhang, Bin Zhao, Haoyuan Du, Junqiang Wang, and Wei Han. 2026. "A Multiscale Evaluation of Erbium-Doped Yttrium-Aluminum-Garnet Laser Osteotomy: Integrating Macroscopic and Cellular Analyses" Bioengineering 13, no. 2: 237. https://doi.org/10.3390/bioengineering13020237
APA StyleShen, A., Huang, B., Bao, H., Zhang, T., Zhang, K., Zhao, B., Du, H., Wang, J., & Han, W. (2026). A Multiscale Evaluation of Erbium-Doped Yttrium-Aluminum-Garnet Laser Osteotomy: Integrating Macroscopic and Cellular Analyses. Bioengineering, 13(2), 237. https://doi.org/10.3390/bioengineering13020237
