Chronic Stress Leads to Time-Dependent Bone Loss Through HPA Axis Dysregulation and GR Nuclear Translocation Disorder
Abstract
1. Introduction
2. Results
2.1. Effects of Chronic Stress on Rat Behavior
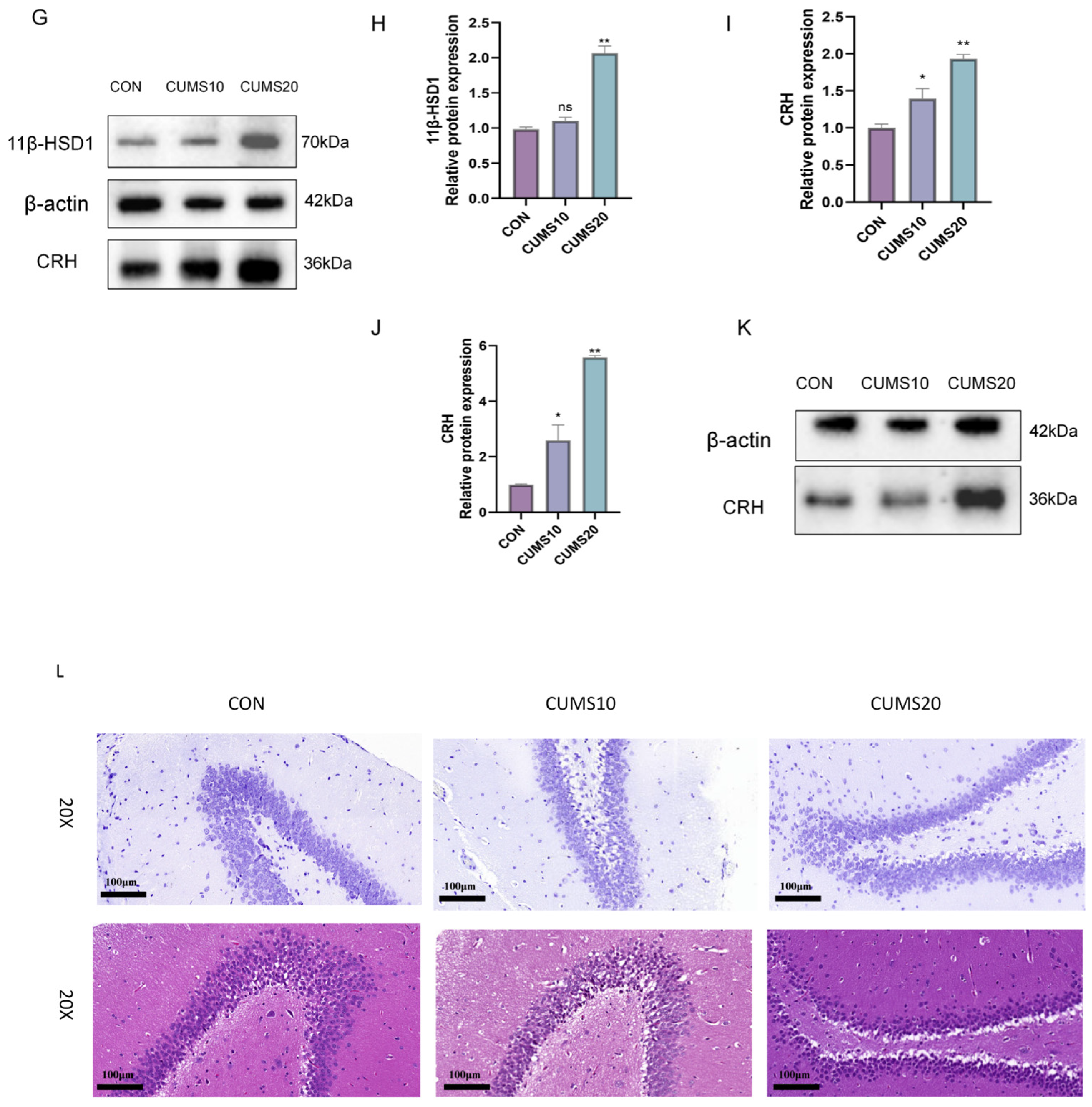
2.2. Effects of Chronic Stress on HPA Axis-Related Indicators in Rats
2.3. Effects of Long-Term Chronic Stress on GR Nuclear Translocation in Rats
2.4. Effects of Long-Term Chronic Stress on Systemic Inflammation in Rats
2.5. Chronic Long-Term Stress Induces Bone Loss in Rats
3. Discussion
3.1. Chronic Stress Dysregulates the HPA Axis and Impairs GR Nuclear Translocation
3.2. Impaired GR Nuclear Translocation Promotes Osteoblast Apoptosis
3.3. Chronic Stress Induces Time-Dependent Bone Loss
3.4. Limitations and Future Directions
4. Materials and Methods
4.1. Animals and Experimental Design
4.2. Reagents and Instruments
4.3. Chronic Stress Modeling and Grouping
4.4. Behavioral Experiments
4.4.1. Sucrose Preference Test (SPT)
4.4.2. Open Field Test (OFT)
4.4.3. Elevated Plus Maze (EPM)
4.4.4. Forced Swim Test (FST)
4.5. Micro-CT Scanning and Imaging
4.6. Pathological Sections
4.6.1. Hematoxylin–Eosin (HE) Staining for Morphological Analysis of Rat Hippocampus and Prefrontal Cortex
- (1)
- Tissue Embedding and Sectioning: Fixed brain tissues were dehydrated through a graded ethanol series (75% for 4 h to anhydrous ethanol II for 30 min) and cleared in xylene (I and II, 15 min each). Tissues were then immersed in 65 °C paraffin three times (I, II, III, 1 h each) and embedded. After cooling at −20 °C, 5 μm thick sections were cut using a microtome and baked at 60 °C for 2 h.
- (2)
- Hematoxylin–Eosin (HE) Staining: Sections were dewaxed in xylene (I and II, 15 min each) and rehydrated through a graded ethanol series (anhydrous I/II, 6 min each, to 75%, 6 min). Nuclei were stained with hematoxylin for 3 min, rinsed twice with pure water, differentiated with hydrochloric acid alcohol for 15 s, and rinsed thrice with pure water. Sections were blued in 1% ammonia water for 1 min and rinsed under running water for 3 min. After dehydration in 85% and 95% ethanol (5 min each), the cytoplasm was stained with eosin for 5 min, followed by a single water rinse.
- (3)
- Dehydration and Mounting: Sections were dehydrated through a graded ethanol series (80% for 1 min to anhydrous III for 3 min), cleared in xylene (I and II, 3 min each), and mounted with neutral resin.
- (4)
- Observation: Sections were examined under a light microscope, and images were captured. In HE staining, nuclei appear blue, and the cytoplasm appears red.
4.6.2. Nissl Staining for Morphological Analysis of Rat Hippocampus and Prefrontal Cortex
- (1)
- Toluidine Blue Staining: Dewaxed and rehydrated sections were immersed in toluidine blue solution and incubated at 56 °C for 1 h, followed by rinsing with deionized water.
- (2)
- Differentiation: Nissl differentiation solution was applied for several seconds, with differentiation monitored microscopically until the background was nearly colorless, followed by rinsing under running water.
- (3)
- Dehydration, Clearing, and Mounting: Sections were rapidly dehydrated in 85% ethanol (10 s), 95% ethanol (2 min), and anhydrous ethanol I and II (3 min each), cleared in xylene I and II (5 min each), and mounted with neutral resin.
- (4)
- Observation: After the mounting medium dried, sections were examined under a microscope, and images were captured for analysis.
4.6.3. Histomorphological Analysis of Bone Tissue
4.7. Immunofluorescence
4.8. Western Blot
4.9. Statistical Analysis
5. Conclusions
Author Contributions
Funding
Institutional Review Board Statement
Informed Consent Statement
Data Availability Statement
Conflicts of Interest
References
- Carreira, H.; Williams, R.; Müller, M.; Harewood, R.; Stanway, S.; Bhaskaran, K. Associations Between Breast Cancer Survivorship and Adverse Mental Health Outcomes: A Systematic Review. J. Natl. Cancer Inst. 2018, 110, 1311–1327. [Google Scholar] [CrossRef] [PubMed]
- Li, J.; Chen, X.; Yin, M.; Lan, X.; Xie, L.; Huang, W.; Luo, M.; Ai, Y.; He, J. Major depressive disorder and chronic gastritis: A bidirectional two-sample Mendelian randomization study. J. Psychosom. Res. 2023, 173, 111458. [Google Scholar] [CrossRef] [PubMed]
- Angermann, C.E.; Ertl, G. Depression, Anxiety, and Cognitive Impairment: Comorbid Mental Health Disorders in Heart Failure. Curr. Heart Fail. Rep. 2018, 15, 398–410. [Google Scholar] [CrossRef] [PubMed]
- Cully, J.A.; Graham, D.P.; Stanley, M.A.; Ferguson, C.J.; Sharafkhaneh, A.; Souchek, J.; Kunik, M.E. Quality of life in patients with chronic obstructive pulmonary disease and comorbid anxiety or depression. Psychosomatics 2006, 47, 312–319. [Google Scholar] [CrossRef]
- Wufuer, D.; Aierken, H.; Fang, Y.; Simayi, M.; Tuerxun, K.; Maitisidike, A. Incidence of depression and its influencing factors in 387 patients with asthma from Xinjiang, China. Allergy Asthma Proc. 2020, 41, e45–e53. [Google Scholar] [CrossRef]
- Kashfi, S.S.; Abdollahi, G.; Hassanzadeh, J.; Mokarami, H.; Khani Jeihooni, A. The relationship between osteoporosis and depression. Sci. Rep. 2022, 12, 11177. [Google Scholar] [CrossRef]
- Boyd, C.M.; Darer, J.; Boult, C.; Fried, L.P.; Boult, L.; Wu, A.W. Clinical practice guidelines and quality of care for older patients with multiple comorbid diseases: Implications for pay for performance. JAMA 2005, 294, 716–724. [Google Scholar] [CrossRef]
- Yirmiya, R.; Bab, I. Major depression is a risk factor for low bone mineral density: A meta-analysis. Biol. Psychiatry 2009, 66, 423–432. [Google Scholar] [CrossRef]
- Ilias, I.; Alesci, S.; Gold, P.W.; Chrousos, G.P. Depression and osteoporosis in men: Association or casual link? Hormones 2006, 5, 9–16. [Google Scholar] [CrossRef]
- Chen, K.; Wang, T.; Tong, X.; Song, Y.; Hong, J.; Sun, Y.; Zhuang, Y.; Shen, H.; Yao, X. Osteoporosis is associated with depression among older adults: A nationwide population-based study in the USA from 2005 to 2020. Public Health 2024, 226, 27–31. [Google Scholar] [CrossRef]
- Koenen, M.; Culemann, S.; Vettorazzi, S.; Caratti, G.; Frappart, L.; Baum, W.; Krönke, G.; Baschant, U.; Tuckermann, J.P. Glucocorticoid receptor in stromal cells is essential for glucocorticoid-mediated suppression of inflammation in arthritis. Ann. Rheum. Dis. 2018, 77, 1610–1618. [Google Scholar] [CrossRef]
- Vandewalle, J.; Luypaert, A.; De Bosscher, K.; Libert, C. Therapeutic Mechanisms of Glucocorticoids. Trends Endocrinol. Metab. 2018, 29, 42–54. [Google Scholar] [CrossRef]
- Desmet, S.J.; De Bosscher, K. Glucocorticoid receptors: Finding the middle ground. J. Clin. Investig. 2017, 127, 1136–1145. [Google Scholar] [CrossRef]
- Shapero, B.G.; Curley, E.E.; Black, C.L.; Alloy, L.B. The interactive association of proximal life stress and cumulative HPA axis functioning with depressive symptoms. Depress. Anxiety 2019, 36, 1089–1101. [Google Scholar] [CrossRef]
- Nakamura, A.; Miyagawa, M.; Yanagawa, Y. Modulation of 11β-hydroxysteroid dehydrogenase 1 by β2-adrenoceptor in the ischaemia-reperfused rat kidney. Nephrol. Dial. Transplant. 2012, 27, 3456–3464. [Google Scholar] [CrossRef] [PubMed]
- Hachemi, Y.; Rapp, A.E.; Picke, A.K.; Weidinger, G.; Ignatius, A.; Tuckermann, J. Molecular mechanisms of glucocorticoids on skeleton and bone regeneration after fracture. J. Mol. Endocrinol. 2018, 61, R75–R90. [Google Scholar] [CrossRef]
- Tuckermann, J.P.; Kleiman, A.; Moriggl, R.; Spanbroek, R.; Neumann, A.; Illing, A.; Clausen, B.E.; Stride, B.; Förster, I.; Habenicht, A.J.; et al. Macrophages and neutrophils are the targets for immune suppression by glucocorticoids in contact allergy. J. Clin. Investig. 2007, 117, 1381–1390. [Google Scholar] [CrossRef]
- Tao, H.; Li, W.; Zhang, W.; Yang, C.; Zhang, C.; Liang, D.; Yin, C.; Xu, N.; Sun, Y.; Chen, M. Urolithin A suppresses RANKL-induced osteoclastogenesis and postmenopausal osteoporosis by suppressing inflammation and downstream NF-κB activated pyroptosis pathways. Pharmacol. Res. 2021, 174, 105967. [Google Scholar] [CrossRef]
- Rauch, A.; Seitz, S.; Baschant, U.; Schilling, A.F.; Illing, A.; Stride, B.; Kirilov, M.; Mandic, V.; Takacz, A.; Schmidt-Ullrich, R.; et al. Glucocorticoids suppress bone formation by attenuating osteoblast differentiation via the monomeric glucocorticoid receptor. Cell Metab. 2010, 11, 517–531. [Google Scholar] [CrossRef] [PubMed]
- Fenton, C.G.; Doig, C.L.; Fareed, S.; Naylor, A.; Morrell, A.P.; Addison, O.; Wehmeyer, C.; Buckley, C.D.; Cooper, M.S.; Lavery, G.G.; et al. 11β-HSD1 plays a critical role in trabecular bone loss associated with systemic glucocorticoid therapy. Arthritis Res. Ther. 2019, 21, 188. [Google Scholar] [CrossRef] [PubMed]
- Jiang, S.; Li, H.; Zhang, L.; Mu, W.; Zhang, Y.; Chen, T.; Wu, J.; Tang, H.; Zheng, S.; Liu, Y.; et al. Generic Diagramming Platform (GDP): A comprehensive database of high-quality biomedical graphics. Nucleic Acids Res. 2025, 53, D1670–D1676. [Google Scholar] [CrossRef] [PubMed]












Disclaimer/Publisher’s Note: The statements, opinions and data contained in all publications are solely those of the individual author(s) and contributor(s) and not of MDPI and/or the editor(s). MDPI and/or the editor(s) disclaim responsibility for any injury to people or property resulting from any ideas, methods, instructions or products referred to in the content. |
© 2026 by the authors. Licensee MDPI, Basel, Switzerland. This article is an open access article distributed under the terms and conditions of the Creative Commons Attribution (CC BY) license.
Share and Cite
Yan, Y.; Li, J.; Lu, Z.; Zhang, Z.; Hao, G.; Zhao, Y.; Liu, H.; Liu, Y.; Bao, X.; Duan, M.; et al. Chronic Stress Leads to Time-Dependent Bone Loss Through HPA Axis Dysregulation and GR Nuclear Translocation Disorder. Int. J. Mol. Sci. 2026, 27, 1449. https://doi.org/10.3390/ijms27031449
Yan Y, Li J, Lu Z, Zhang Z, Hao G, Zhao Y, Liu H, Liu Y, Bao X, Duan M, et al. Chronic Stress Leads to Time-Dependent Bone Loss Through HPA Axis Dysregulation and GR Nuclear Translocation Disorder. International Journal of Molecular Sciences. 2026; 27(3):1449. https://doi.org/10.3390/ijms27031449
Chicago/Turabian StyleYan, Yupeng, Jiaxin Li, Zhengmin Lu, Zhiguo Zhang, Gaimei Hao, Yukun Zhao, Haixia Liu, Yanjun Liu, Xiangxin Bao, Mengya Duan, and et al. 2026. "Chronic Stress Leads to Time-Dependent Bone Loss Through HPA Axis Dysregulation and GR Nuclear Translocation Disorder" International Journal of Molecular Sciences 27, no. 3: 1449. https://doi.org/10.3390/ijms27031449
APA StyleYan, Y., Li, J., Lu, Z., Zhang, Z., Hao, G., Zhao, Y., Liu, H., Liu, Y., Bao, X., Duan, M., & Li, Y. (2026). Chronic Stress Leads to Time-Dependent Bone Loss Through HPA Axis Dysregulation and GR Nuclear Translocation Disorder. International Journal of Molecular Sciences, 27(3), 1449. https://doi.org/10.3390/ijms27031449

