Sign in to use this feature.

Years

Between: -

Subjects

remove_circle_outline
remove_circle_outline
remove_circle_outline
remove_circle_outline
remove_circle_outline
remove_circle_outline
remove_circle_outline
remove_circle_outline
remove_circle_outline

Journals

Article Types

Countries / Regions

Search Results (50)

Search Parameters:
Keywords = benzothiazolines

Order results
Result details
Results per page
Select all
Export citation of selected articles as:
22 pages, 1542 KB  
Article
Bioactivity and Compound Identification in Extracts from Three Australian Populations of Portulaca oleracea: Full NMR Structural Characterisation of Oleracein Australis 1
by Colette Geier, Rachael Micklewright, Russell Barrow, Joanne F. Jamie, Paul D. Prenzler, Danielle Ryan and Lachlan Schwarz
Molecules 2025, 30(20), 4147; https://doi.org/10.3390/molecules30204147 - 21 Oct 2025
Viewed by 1311
Abstract
Three Australian populations of Portulaca oleracea—Common Purslane, Omega Gold and Omega Red—were grown under identical conditions, separated into portions—leaf, bud, stem and root—and their extracts tested for total phenolic content (TPC), Trolox equivalent antioxidant capacity (TEAC), ferric-reducing antioxidant potential (FRAP), and for [...] Read more.
Three Australian populations of Portulaca oleracea—Common Purslane, Omega Gold and Omega Red—were grown under identical conditions, separated into portions—leaf, bud, stem and root—and their extracts tested for total phenolic content (TPC), Trolox equivalent antioxidant capacity (TEAC), ferric-reducing antioxidant potential (FRAP), and for antioxidant activity against hydroperoxides and thiobarbituric acid reactive substances (TBARS) in a linoleic acid emulsion. Highest TPC was found in Omega Gold and Omega Red roots, with 31.1 and 36.5 mg gallic acid equivalents per gram dry weight (mg GAE/g DW), respectively, being ten times higher than for Common Purslane roots (3.1 mg GAE/g DW). Other plant portions were generally higher for Omega Gold and Omega Red, though with much less difference, i.e., <2-fold variation. Results from other antioxidant tests paralleled those of TPC. Online monitoring of antioxidant activity via post-column reaction with [2,2′-azino-bis-(3-ethyl-benzothiazoline-6-sulfonic acid)] (ABTS●+), revealed a peak with significant activity. Purification of the compound responsible yielded oleracein australis 1, and 1D and 2D NMR data are presented for the first time. The results of this study show that Australian populations of P. oleracea are high in bioactivity and may be superior to the internationally recognised medicinal plant, Common Purslane. Full article
(This article belongs to the Section Natural Products Chemistry)
Show Figures

Graphical abstract

23 pages, 3147 KB  
Review
Benzothiazolines Acting as Carbanion and Radical Transfer Reagents in Carbon–Carbon Bond Construction
by Xiaotang Chen and Bao-Chen Qian
Molecules 2025, 30(8), 1711; https://doi.org/10.3390/molecules30081711 - 11 Apr 2025
Viewed by 1345
Abstract
Traditionally employed as hydrogenation reagents, benzothiazolines have emerged as versatile carbanion and radical transfer reagents, playing a vital role in the construction of various carbon–carbon bonds. The cutting-edge progress in photochemistry and radical chemistry have prompted the study of visible light-driven radical reactions, [...] Read more.
Traditionally employed as hydrogenation reagents, benzothiazolines have emerged as versatile carbanion and radical transfer reagents, playing a vital role in the construction of various carbon–carbon bonds. The cutting-edge progress in photochemistry and radical chemistry have prompted the study of visible light-driven radical reactions, bringing benzothiazolines into a vibrant focus. Their chemical processes have been uncovered to encompass a variety of activation mechanisms, with five distinct modes having been identified. This work reviews the innovative applications of benzothiazolines as donors of alkyl or acyl groups, achieving hydroalkylation or hydroacylation and alkyl or acyl substitution. By examining their diverse activation mechanisms, this review highlights the potential of benzothiazolines serving as alkyl and acyl groups for further research and development. Moreover, this review will offer exemplary applications and inspiration to synthetic chemists, contributing to the ongoing evolution of benzothiazolines utility in organic synthesis. Full article
Show Figures

Scheme 1

18 pages, 673 KB  
Article
Recovery of Phenolic Compounds by Deep Eutectic Solvents in Orange By-Products and Spent Coffee Grounds
by Cristiane Nunes da Silva, Rhonyele Maciel da Silva, Ailton Cesar Lemes and Bernardo Dias Ribeiro
Sustainability 2024, 16(17), 7403; https://doi.org/10.3390/su16177403 - 28 Aug 2024
Cited by 14 | Viewed by 4818
Abstract
Orange and coffee grounds by-products, rich in phenolic bioactive compounds, can be used in the food industry as antioxidants, colorants, flavorings and additives, mainly because they are solvents that are easy to prepare, have a lower cost, are thermally stable, biodegradable, renewable, and [...] Read more.
Orange and coffee grounds by-products, rich in phenolic bioactive compounds, can be used in the food industry as antioxidants, colorants, flavorings and additives, mainly because they are solvents that are easy to prepare, have a lower cost, are thermally stable, biodegradable, renewable, and are considered GRAS (Generally Recognized as Safe). Deep eutectic solvents, which are sustainable and have lower melting points, are effective for extracting these compounds. This study aimed to evaluate the use of deep eutectic solvents (DES) in extracting Total Phenolic Compounds (TPC), from orange by-products and spent coffee grounds. DES formed by citric acid: mannitol (CM-DES), and lactic acid: glucose (LG-DES), were evaluated by varying the following parameters: water content (10–50%), solid–liquid ratio (1:5–1:50 w/w) and temperature (40–50 °C). DES citric acid: mannitol presented the best efficiency in the extraction of TPC under the conditions of 10% water, 80 °C, and solid–liquid ratio 1:10 (w/w) for the orange by-products (1782.92 ± 4.50 mg GAE/L) and 1:15 (w/w) for spent coffee grounds (1620.71 ± 3.72 mg GAE/L). The highest antioxidant activity was observed in the extraction with CM-DES for both by-products in the three methods evaluated: Ferric Reducing Antioxidant Power (FRAP) (1.087 ± 0.004 and 1.071 ± 0.006 mol ascorbic acid/L), DPPH radical scavenging activity (2,2-difenil-1-picrilhidrazil—DPPH) (0.233 ± 0.003 and 0.234 ± 0.001 mol Trolox equivalent/L), and radical cation scavenging activity ABTS (2,2-azino-bis (3-ethyl-benzothiazoline-6-sulfonic acid—ABTS) (0.284 ± 7.16 and 0.319 ± 0.002 mol Trolox equivalent/L). Therefore, DES with citric acid: mannitol is a promising alternative to conventional solvents to recover phenolic compounds in agro-industrial by-products, such as orange by-products and SCG. Full article
(This article belongs to the Section Sustainable Food)
Show Figures

Figure 1

10 pages, 4390 KB  
Article
Physicochemical and Sensory Properties and Antioxidant Activity of Xylitol Candies Containing Yuja (Citrus junos) Peels or Pulp
by Ju-Hye Im, Mi-Kyung Lee and Hae-In Lee
Foods 2024, 13(15), 2396; https://doi.org/10.3390/foods13152396 - 29 Jul 2024
Cited by 4 | Viewed by 2879
Abstract
Xylitol candies offer numerous health benefits such as preventing cavities and obesity. However, a preference for them tends to be low due to their distinctive flavor. In this study, we developed xylitol candies containing mature yuja peel (MYP-C), immature yuja peel (IYP-C), and [...] Read more.
Xylitol candies offer numerous health benefits such as preventing cavities and obesity. However, a preference for them tends to be low due to their distinctive flavor. In this study, we developed xylitol candies containing mature yuja peel (MYP-C), immature yuja peel (IYP-C), and yuja pulp (YP-C). To determine the optimal yuja added to xylitol candy, we compared and analyzed its physicochemical properties, sensory characteristics, and antioxidant activities. IYP-C and MYP-C significantly increased the naringin and hesperidin contents compared to the control and the YP-C. In particular, the IYP-C exhibited the highest content of flavonoids and polyphenols, which contributed to enhancing antioxidant activity such as ferric reducing antioxidant power (FRAP), 1,1 diphenyl-2-picrylhydrazyl (DPPH), and 2,2′-azino-di-2 ethyl-benzothiazoline sulfonate (ABTS+) radical scavenging activities. The IYP-C had the highest crude ash content. The L*, a*, and b* values of MYP-C and IYP-C showed dark red and yellow colors compared to the CON and YP-C groups. The sensory analysis conducted using electronic tongue equipment revealed that IYP-C exhibited high levels of umami, sweetness, and bitterness, while YP-C showed the highest intensity of sourness. In conclusion, these results suggest that IYP-C rather than MYP-C and YP-C provide xylitol candy with good qualities in terms of antioxidant activities and physicochemical characteristics. Full article
(This article belongs to the Section Food Physics and (Bio)Chemistry)
Show Figures

Figure 1

13 pages, 2051 KB  
Article
Structural Characteristic, Strong Antioxidant, and Anti-Gastric Cancer Investigations on an Oleoresin from Ginger (Zingiber officinale var. roscoe)
by Meichun Chen, Enquan Lin, Rongfeng Xiao, Zuliang Li, Bo Liu and Jieping Wang
Foods 2024, 13(10), 1498; https://doi.org/10.3390/foods13101498 - 12 May 2024
Cited by 7 | Viewed by 3487
Abstract
It is known that ginger oleoresin contains various active components and possesses bioactivities. In this study, ginger oleoresin from Chinese ginger (Zingiber officinale var. roscoe) was extracted using a CO2 supercritical fluid extraction method with a 0.52% yield (g/g), based [...] Read more.
It is known that ginger oleoresin contains various active components and possesses bioactivities. In this study, ginger oleoresin from Chinese ginger (Zingiber officinale var. roscoe) was extracted using a CO2 supercritical fluid extraction method with a 0.52% yield (g/g), based on dry weights. Zingiberene with a content of 51.6 mg/g was the main volatile in the ginger oleoresin. In total, 17 phenolic compounds were identified, and their contents were calculated as 587.54 mg/g. Among them, a new gingertriol was detected in the Z. officinale. Antioxidant activity tests showed that the ginger oleoresin and six gingerols exhibited strong scavenging free radical activities, and the zingerone exhibited the strongest antioxidant activity, with IC50 values of 11.3 µg/mL for the 2, 2′-diphenyl-1-picrylhydrazyl radical and 19.0 µg/mL for the 2, 2′-amino-di (2-ethyl-benzothiazoline sulphonic acid-6) ammonium salt radical cation, comparable to vitamin C. Ginger oleoresin inhibits HGC-27 human gastric cancer cell proliferation at a rate of 4.05~41.69% and induces cell apoptosis at a rate of 10.4~20.9%. The Western blot result demonstrated that the AKT signaling pathway has the potential mechanism of ginger oleoresin acting on HGC-27 cells. The anticancer potential of the gingerol standards on HGC-27 cells followed the order of 8-gingerol > 6-gingerol > 10-gingerol > zingerone. The different antioxidant and anticancer potentials of the ginger phenolic compounds could be attributed to the presence of hydroxyl groups in the unbranched 1-alkyl chain and the length of carbon side chain. Consequently, ginger oleoresin shows substantial antioxidant and anticancer therapeutic potential and can be used for novel food–drug development. Full article
(This article belongs to the Special Issue Advances in Bioactive Compounds from Food on Human Health)
Show Figures

Figure 1

13 pages, 967 KB  
Article
Polyphenolic Compounds and Antioxidant Capacity in Native Maize of the Sierra Gorda of Querétaro
by Ana Angélica Feregrino-Pérez, Adán Mercado-Luna, Carlos Alberto Murillo-Cárdenas, Rosalinda González-Santos, Jorge Luis Chávez-Servín, Angel Félix Vargas-Madriz and Eduardo Luna-Sánchez
Agronomy 2024, 14(1), 142; https://doi.org/10.3390/agronomy14010142 - 7 Jan 2024
Cited by 16 | Viewed by 3958
Abstract
Maize is part of the traditional diet of Mexico and other Latin American countries. The diverse varieties of maize produced by adaptation to different regions and climates are known as creole or native maize. The characteristics and nutritional contributions of each of these [...] Read more.
Maize is part of the traditional diet of Mexico and other Latin American countries. The diverse varieties of maize produced by adaptation to different regions and climates are known as creole or native maize. The characteristics and nutritional contributions of each of these native maize are relatively diverse areas of study. This work specifically analyzes the nutritional aspects of creole maize grown in the Sierra Gorda in Querétaro. For this, a proximal chemical analysis was carried out, with a quantification of polyphenolic compounds and antioxidant capacities using the ABTS (2,20-azinobis (3-ethyl-benzothiazolin,6-sulfonic acid) and DPPH (2,2-difenil-1-picrilhidrazilo) methods to examine four landraces and one commercial hybrid control. The results indicate that, in general, the landraces present similar—and, in some cases, higher—nutritional indices than the commercial hybrid. With regard to polyphenolic compounds, the Elotes Occidentales and Tuxpeño varieties present greater amounts of total phenols and antiradical activity (ARA), as well as a higher concentration of flavonoids and percentage inhibition, respectively. Condensed tannins are identified both in the creole varieties and in the commercial hybrid. Creole maize presents important nutritional characteristics and can be a good source of antioxidant compounds, which can help the population as a source of food and in the prevention of chronic diseases. Full article
(This article belongs to the Section Plant-Crop Biology and Biochemistry)
Show Figures

Figure 1

18 pages, 1652 KB  
Article
Profile of Bioactive Components of Cocoa (Theobroma cacao L.) By-Products from Ecuador and Evaluation of Their Antioxidant Activity
by Wilma Llerena, Iván Samaniego, Christian Vallejo, Adner Arreaga, Billy Zhunio, Zomayra Coronel, James Quiroz, Ignacio Angós and Wilman Carrillo
Foods 2023, 12(13), 2583; https://doi.org/10.3390/foods12132583 - 3 Jul 2023
Cited by 24 | Viewed by 11476
Abstract
The aim of the study was to determine the profile of bioactive compounds in cocoa residues (mucilage and bean shells), and to evaluate their antioxidant activity in two cocoa varieties, Nacional X Trinitario type (Fine Aroma) and the variety CCN-51. The extraction of [...] Read more.
The aim of the study was to determine the profile of bioactive compounds in cocoa residues (mucilage and bean shells), and to evaluate their antioxidant activity in two cocoa varieties, Nacional X Trinitario type (Fine Aroma) and the variety CCN-51. The extraction of phytonutrients from the residues was carried out selectively. The characterization and quantification of the total polyphenol content (TPC), and the total flavonoid content (TFC) were determined by UV–VIS spectrophotometry. High-performance liquid chromatography (HPLC) was used to determine the phenolic profile and methylxanthines. The antioxidant activity was evaluated by the methods of 2-azinobis (3-ethyl-benzothiazoline-6-sulfonic acid) cation bleaching (ABTS), ferric-reducing antioxidant power (FRAP) and oxygen radical absorbance capacity (ORAC). The exudate mucilage samples from Nacional X Trinitario-type cocoa presented the highest content of TPC 105.08 mg gallic acid equivalents (GAE)/100 mL, TFC 36.80 mg catechin equivalents (CE)/100 mL, catechin (CAT) 35.44 mg/g, procyanidins (PCB2: 35.10; PCB1: 25.68; PCC1: 16.83 mg/L), epicatechin (EPI) 13.71 mg/L, caffeine (CAF) 0.90% and theobromine (TBR) 2.65%. In the cocoa bean shell, the variety CCN-51 presented a higher content of TPC (42.17 mg GAE/100 g) and TFC (20.57 mg CE/100 g). However, CAT (16.16 mg/g), CAF (0.35%) and TBR (1.28%) were higher in the Nacional X Trinitario cocoa type. The EPI presented no significant differences between the two samples studied (0.83 and 0.84 mg/g). The antioxidant activity values (ABTS, FRAP and ORAC methods) were higher in the samples of CCN-51 than in the Nacional X Trinitario type. The bean shell samples presented antioxidant values of 171.32, 192.22 and 56.87 mg Trolox equivalents (TE)/g, respectively, and the bean shell samples presented antioxidant values of 167.06, 160.06 and 52.53 mg TE/g, respectively. The antioxidant activity (ABTS, FRAP and ORAC) of the residues was correlated with the bioactive compounds of the mucilage and bean shells, showing a strong positive correlation (<0.99) with the procyanidins (B1, B2 and C1), EPI and CAT and a positive/moderate correlation (0.94) with methylxanthines. Full article
Show Figures

Figure 1

24 pages, 4566 KB  
Article
Comparative Analysis of the Alkaline Proteolytic Enzymes of Yarrowia Clade Species and Their Putative Applications
by Dominika Ciurko, Cécile Neuvéglise, Maciej Szwechłowicz, Zbigniew Lazar and Tomasz Janek
Int. J. Mol. Sci. 2023, 24(7), 6514; https://doi.org/10.3390/ijms24076514 - 30 Mar 2023
Cited by 10 | Viewed by 3099
Abstract
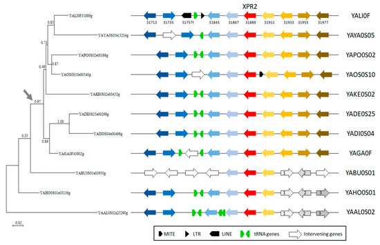
Proteolytic enzymes are commercially valuable and have multiple applications in various industrial sectors. The most studied proteolytic enzymes produced by Yarrowia lipolytica, extracellular alkaline protease (Aep) and extracellular acid protease (Axp), were shown to be good candidates for different biotechnological applications. In [...] Read more.
Proteolytic enzymes are commercially valuable and have multiple applications in various industrial sectors. The most studied proteolytic enzymes produced by Yarrowia lipolytica, extracellular alkaline protease (Aep) and extracellular acid protease (Axp), were shown to be good candidates for different biotechnological applications. In this study, we performed a comprehensive analysis of the alkaline proteolytic enzymes of Yarrowia clade species, including phylogenetic studies, synteny analysis, and protease production and application. Using a combination of comparative genomics approaches based on sequence similarity, synteny conservation, and phylogeny, we reconstructed the evolutionary scenario of the XPR2 gene for species of the Yarrowia clade. Furthermore, except for the proteolytic activity of the analyzed Yarrowia clade strains, the brewers’ spent grain (BSG) was used as a substrate to obtain protein hydrolysates with antioxidant activity. For each culture, the degree of hydrolysis was calculated. The most efficient protein hydrolysis was observed in the cultures of Y. lipolytica, Y. galli, and Y. alimentaria. In contrast, the best results obtained using the 2,2-azinobis (3-ethyl-benzothiazoline-6-sulfonic acid (ABTS) method were observed for the culture medium after the growth of Y. divulgata, Y. galli, and Y. lipolytica on BSG. Full article
(This article belongs to the Section Biochemistry)
Show Figures

Figure 1

20 pages, 5165 KB  
Article
Gamma-Aminobutyric Acid-Producing Levilactobacillus brevis Strains as Probiotics in Litchi Juice Fermentation
by Yiwen Jin, Jinyong Wu, Dan Hu, Jun Li, Weiwei Zhu, Lixia Yuan, Xiangsong Chen and Jianming Yao
Foods 2023, 12(2), 302; https://doi.org/10.3390/foods12020302 - 8 Jan 2023
Cited by 18 | Viewed by 4306
Abstract
Levilactobacillus brevis strains can be isolated from traditional Chinese pickles and used as the starter cultures to improve the nutritional profiles of fermented juices. Three L. brevis strains (LBG-29, LBG-24, LBD–14) that produce high levels of gamma-aminobutyric acid (GABA; >300 mg/L) were isolated [...] Read more.
Levilactobacillus brevis strains can be isolated from traditional Chinese pickles and used as the starter cultures to improve the nutritional profiles of fermented juices. Three L. brevis strains (LBG-29, LBG-24, LBD–14) that produce high levels of gamma-aminobutyric acid (GABA; >300 mg/L) were isolated from traditional Chinese pickles. The strains showed tolerance to low pH and high bile salts and exhibited safety in vitro. Litchi juice was fermented using each strain at 37 °C for 48 h. The litchi juice was determined to be a good substrate for fermentation as the process enhanced its functional profile. Overall, cell vitality increased (above 8.7 log10 CFU/mL), the antioxidant activities of 2,2-diphenyl-1-picrylhydrazyl (DPPH) and ferric ion-reducing antioxidant power (FRAP) were significantly increased, and the antioxidant capacity of the 2,2′-amino-di(3-ethyl-benzothiazoline sulphonic acid-6)ammonium salt (ABTS) was decreased. There was also a significant increase in the GABA and acetic acid content after LBG-29 and LBG-24 fermentation. It was thus determined that the LBG-29 and LBG-24 strains could be used to improve beverage functionality and aid in the development of new products. This is the first report of litchi fermentation using L. brevis as a starter culture. Further research is required to elucidate the functional benefits for the human body and the nutritional and functional properties during its shelf life. Full article
Show Figures

Graphical abstract

19 pages, 2407 KB  
Article
Chemical Profiling, Antiproliferative and Antimigratory Capacity of Haberlea rhodopensis Extracts in an In Vitro Platform of Various Human Cancer Cell Lines
by Katerina Spyridopoulou, Sotiris Kyriakou, Angeliki Nomikou, Angelos Roupas, Antreas Ermogenous, Katerina Karamanoli, Daniela Moyankova, Dimitar Djilianov, Alex Galanis, Mihalis I. Panayiotidis and Aglaia Pappa
Antioxidants 2022, 11(12), 2305; https://doi.org/10.3390/antiox11122305 - 22 Nov 2022
Cited by 8 | Viewed by 3662
Abstract
Haberlea rhodopensis is a Balkan endemic plant that belongs to the Gesneriaceae family, and is believed to have medicinal use and health-promoting properties. This study aimed to (i) prepare aqueous (HAE) and ethanolic (HEE) extracts from the leaves of H. rhodopensis [...] Read more.
Haberlea rhodopensis is a Balkan endemic plant that belongs to the Gesneriaceae family, and is believed to have medicinal use and health-promoting properties. This study aimed to (i) prepare aqueous (HAE) and ethanolic (HEE) extracts from the leaves of H. rhodopensis from in vitro propagated plants, (ii) screen for their potential antiproliferative and antimigratory activities, and (iii) chemically characterize both HAE and HEE by identifying compounds which may contribute to their observed bioactivity thereby further supporting their potential use in biomedical applications. The antiproliferative activity of both extracts was assessed against six human cancer cell lines by employing the sulforhodamine-B (SRB) assay. HEE was found to be more potent in inhibiting cancer cell growth as compared to HAE. Therefore, HEE’s antimigratory effects were further studied in hepatocellular carcinoma (HepG2) and non-small cell lung adenocarcinoma (A459) cell lines as they were among the most sensitive ones to its antiproliferative activity. HEE was found to exert significant antimigratory concentration-dependent effects in both cell lines assessed with the wound healing assay. Chemical characterization by UPLC-MS/MS analysis identified that HEE contains higher levels of flavonoids, phenolic compounds, pigments (chlorophyll–/-b, lycopene, and β-carotene), monoterpenoids, and condensed tannins compared to HAE, while HAE, contains higher levels of soluble protein and sugars. Furthermore, HEE demonstrated remarkable antioxidant activity evaluated by the 2,2-diphenyl-1-picrylhydrazyl (DPPH), 2,2-azinobis (3-ethyl-benzothiazoline-6-sulfonic acid) (ABTS●+) and ferric reducing/antioxidant power (FRAP) assays. We have obtained comprehensive results highlighting the potential of HEE as a source of bioactive compounds with anticancer properties. Future studies should aim at identifying the chemical constituents responsible for the bioactivities observed, and focus on investigating HEE’s effects, in in vivo preclinical cancer models. Full article
(This article belongs to the Topic Biological Activity of Plant Extracts)
Show Figures

Figure 1

19 pages, 2698 KB  
Article
Sustainable Production of Biosurfactant from Agro-Industrial Oil Wastes by Bacillus subtilis and Its Potential Application as Antioxidant and ACE Inhibitor
by Dominika Ciurko, Żaneta Czyżnikowska, Anna Kancelista, Wojciech Łaba and Tomasz Janek
Int. J. Mol. Sci. 2022, 23(18), 10824; https://doi.org/10.3390/ijms231810824 - 16 Sep 2022
Cited by 38 | Viewed by 4397
Abstract
The microbial conversion of agro-industrial oil wastes into biosurfactants shows promise as a biomass refinery approach. In this study, Bacillus subtilis #309 was applied to produce surfactin using rapeseed and sunflower cakes, the most common oil processing side products in Europe. Studies of [...] Read more.
The microbial conversion of agro-industrial oil wastes into biosurfactants shows promise as a biomass refinery approach. In this study, Bacillus subtilis #309 was applied to produce surfactin using rapeseed and sunflower cakes, the most common oil processing side products in Europe. Studies of the chemical composition of the substrates were performed, to determine the feasibility of oil cakes for surfactin production. Initially, screening of proteolytic and lipolytic activity was performed to establish the capability of B. subtilis #309 for substrate utilization and hence effective surfactin production. B. subtilis #309 showed both proteolytic and lipolytic activity. The process of surfactin production was carefully analyzed by measurement of the surfactin concentration, pH, surface tension (ST) and emulsification index (E24). The maximal surfactin concentration in the sunflower and rapeseed cake medium reached 1.19 ± 0.03 and 1.45 ± 0.09 g/L, respectively. At the same time, a progressive decrease in the surface tension and increase in emulsification activity were observed. The results confirmed the occurrence of various surfactin homologues, while the surfactin C15 was the dominant one. Finally, the analysis of surfactin biological function exhibited antioxidant activity and significant angiotensin-converting enzyme (ACE)-inhibitory activity. The half-maximal inhibitory concentration (IC50) value for ACE inhibition was found to be 0.62 mg/mL for surfactin. Molecular docking of the surfactin molecule to the ACE domains confirmed its inhibitory activity against ACE. Several interactions, such as hydrophobic terms, hydrogen bonds and van der Waals interactions, were involved in the complex stabilization. To the best of our knowledge, this is the first report describing the effect of a lipopeptide biosurfactant, surfactin, produced by B. subtilis for multifunctional properties in vitro, namely the ACE-inhibitory activity and the antioxidant properties, using different assays, such as 2,2-azinobis (3-ethyl-benzothiazoline-6-sulfonic acid (ABTS), 2,2-diphenyl-1-picrylhydrazyl (DPPH) and ferric reducing antioxidant power (FRAP). Thus, the ACE-inhibitory lipopeptide biosurfactant shows promise to be used as a natural antihypertensive agent. Full article
(This article belongs to the Section Bioactives and Nutraceuticals)
Show Figures

Figure 1

23 pages, 882 KB  
Article
The Bioaccessibility and Antioxidant Activities of Fermented Mango Cultivar Juices after Simulated In Vitro Digestion
by Nobahle P. Cele, Stephen A. Akinola, Tinotenda Shoko, Vimbainashe E. Manhevi, Fabienne Remize and Dharini Sivakumar
Foods 2022, 11(17), 2702; https://doi.org/10.3390/foods11172702 - 5 Sep 2022
Cited by 16 | Viewed by 4998
Abstract
The purpose of this study was to investigate the bioaccessibilities of total phenolic compounds, carotenoid profile, antioxidant activity, and Lactic acid bacteria (LAB) survival in fermented mango juice (MJs) obtained from three mango cultivars after exposure to an in vitro gastrointestinal digestion model. [...] Read more.
The purpose of this study was to investigate the bioaccessibilities of total phenolic compounds, carotenoid profile, antioxidant activity, and Lactic acid bacteria (LAB) survival in fermented mango juice (MJs) obtained from three mango cultivars after exposure to an in vitro gastrointestinal digestion model. The MJs from three cultivars (‘Sabre’, ‘Peach’, and ‘Tommy Atkins’) were fermented using Lactiplantibacillus plantarum 75 (L75), Leuconostoc pseudomesenteroides 56 (L56), and their combination (L56 + 75). Fermented MJs were digested and fractions: gastric (GF), intestinal (IF), and dialysis (DF) were analyzed for total polyphenolic content (TPC), antioxidant activity (FRAP), 1-diphenyl-2-picrylhydrazyl (DPPH), and 2.2-azinobis-3-ethyl-benzothiazoline–6-sulfonic acid (ABTS). In addition, the carotenoid content and the LAB population were determined from the GF and IF. After digestion, TPC decreased while fermentation improved its bioaccessibility. L75-fermented ‘Sabre’ MJs had the highest bioaccessible TPC in the GF (75.65%), IF (50.10%), and DF (32.52%) while L56 ‘Peach’ MJs increased the β-carotene bioaccessibility by 1.32-fold at GF and IF (1.21-fold). When compared to the other two juices, ‘Sabre’ and ‘Peach’ MJs fermented with L75 showed the highest IC50 values for DPPH and ABTS. Generally, L75-fermented ‘Sabre’ MJs had the highest LAB survival at both GF (7.57 Log CFU/mL) and IF (7.45 Log CFU/mL) and hold potential as probiotic juices. L56-fermented ‘Sabre’ MJs would ensure the delivery of four times the carotenoid recommended dietary allowance (RDA) to a target site in the body while L75-fermented ‘Peach’ MJs could be used to effectively counteract oxidants in the body system. Full article
Show Figures

Figure 1

14 pages, 292 KB  
Communication
Development of a Fermented Bitter Gourd (Momordica charantia)–Grape Beverage Using Optimized Conditions
by Tintswalo Lindi Maselesele, Tumisi Beiri Jeremiah Molelekoa, Sefater Gbashi and Oluwafemi Ayodeji Adebo
Fermentation 2022, 8(9), 439; https://doi.org/10.3390/fermentation8090439 - 4 Sep 2022
Cited by 8 | Viewed by 7530
Abstract
Bitter gourd beverages are well acclaimed for their health benefits, which have propelled their consumption. The beverages are prepared through a fermentation process, which is one of the oldest means of preserving and enhancing the flavour of many foods. Optimized conditions for the [...] Read more.
Bitter gourd beverages are well acclaimed for their health benefits, which have propelled their consumption. The beverages are prepared through a fermentation process, which is one of the oldest means of preserving and enhancing the flavour of many foods. Optimized conditions for the fermentation of a bitter gourd–grape beverage were investigated in our previous study. In the present study, a statistical comparison (one-way analysis of variance (ANOVA), Tukey’s honestly significant difference (HSD) test and an independent t-test)) of grape juice, bitter gourd juice and the fermented bitter gourd–grape beverage (with and without enzymes) was carried out to find significant differences among the products. Alcohol was found to be consistent for the four products with p > 0.05, whereas significant differences (p ≤ 0.05) in the pH, antioxidant activity (ferric reducing antioxidant assay (FRAP), 2,2-diphenyl-1-picrylhydrazyl (DPPH) and 2,2-azinobis (3-ethyl-benzothiazoline-6-sulfonic acid) (ABTS)), total titratable acidity (TTA), total soluble solids (TSS), total flavonoid content (TFC) and total phenolic content (TPC) were observed. The fermented bitter gourd–grape beverage (FBGGB) with enzymes had the highest antidiabetic potential content (27.07). The data obtained demonstrate that fermentation indeed enhances the biochemical function of vegetables (in this case, bitter gourd) and could thus be considered for the commercial processing of bitter gourd. Full article
(This article belongs to the Special Issue Advances in Beverages, Food, Yeast and Brewing Research 2.0)
28 pages, 907 KB  
Review
Protein Hydrolysates Derived from Animals and Plants—A Review of Production Methods and Antioxidant Activity
by Michał Czelej, Katarzyna Garbacz, Tomasz Czernecki, Jacek Wawrzykowski and Adam Waśko
Foods 2022, 11(13), 1953; https://doi.org/10.3390/foods11131953 - 30 Jun 2022
Cited by 33 | Viewed by 8544
Abstract
There is currently considerable interest on the use of animal, plant, and fungal sources in the production of bioactive peptides, as evidenced by the substantial body of research on the topic. Such sources provide cheap and environmentally friendly material as it often includes [...] Read more.
There is currently considerable interest on the use of animal, plant, and fungal sources in the production of bioactive peptides, as evidenced by the substantial body of research on the topic. Such sources provide cheap and environmentally friendly material as it often includes waste and by-products. Enzymatic hydrolysis is considered an efficient method of obtaining peptides capable of antioxidant activity. Those properties have been proven in terms of radical-scavenging capacity using the DPPH (1,1-diphenyl-2-picrylhydrazyl) and ABTS (2,2-azinobis-(3-ethyl-benzothiazoline-6-sulphonic acid)), hydroxyl and superoxide radical methods. Additionally, the reducing power, ferrous ion-chelating (FIC), ferric reducing antioxidant power (FRAP), and the ability of the protein hydrolysates to inhibit lipid peroxidation have also been explored. The results collected in this review clearly indicate that the substrate properties, as well as the conditions under which the hydrolysis reaction is carried out, affect the final antioxidant potential of the obtained peptides. This is mainly due to the structural properties of the obtained compounds such as size or amino acid sequences. Full article
(This article belongs to the Section Food Biotechnology)
Show Figures

Figure 1

15 pages, 2261 KB  
Article
Chromatographic Profile and Redox-Modulating Capacity of Methanol Extract from Seeds of Ginkgo biloba L. Originating from Plovdiv Region in Bulgaria
by Lubomir Petrov, Albena Alexandrova, Mariana Argirova, Teodora Tomova, Almira Georgieva, Elina Tsvetanova and Milka Mileva
Life 2022, 12(6), 878; https://doi.org/10.3390/life12060878 - 12 Jun 2022
Cited by 5 | Viewed by 2647
Abstract
Oxidative stress underlies the pathogenesis of many diseases, which determines the interest in natural substances with antioxidant properties. Ginkgo biloba L. leaves are well known and widely used in the pharmaceutical industry, but the therapeutic properties of the seeds are less studied. This [...] Read more.
Oxidative stress underlies the pathogenesis of many diseases, which determines the interest in natural substances with antioxidant properties. Ginkgo biloba L. leaves are well known and widely used in the pharmaceutical industry, but the therapeutic properties of the seeds are less studied. This study aimed to identify the chromatographic profile and to evaluate the antioxidant properties of methanol extract from seeds of G. biloba (GBSE). In the GBSE, flavonoids and terpenes were found as terpenes predominated. The GBSE antioxidant capacity determined by 2,2 azino-bis (3-ethyl-benzothiazoline-6-sulfonic acid) (ABTS) and 1-diphenyl-2-picrylhydrazyl (DPPH) methods were equal to 1.34% and 0.58% of the activity of reference substance Trolox, respectively. The results of the ferric reducing antioxidant power method showed that the effect of concentration 1 mg/mL (w/v) GBSE was equal to 7.418 mM FeSO4 used as a standard. The cupric reducing antioxidant capacity activity of the GBSE was found to be 215.39 µmol Trolox/g GBSE and is presented as Trolox equivalent. The metal chelation effect of 1 mg/mL (w/v) GBSE was equal to that obtained for 0.018 mM EDTA. In conclusion, GBSE showed a good ability to neutralize ABTS and DPPH radicals and could have a beneficial effect in pathological conditions with oxidative stress etiology. Full article
(This article belongs to the Special Issue The Role of Renewable Resources for Ecology and Human Health)
Show Figures

Figure 1

Back to TopTop