Sign in to use this feature.

Years

Between: -

Subjects

remove_circle_outline
remove_circle_outline
remove_circle_outline
remove_circle_outline
remove_circle_outline
remove_circle_outline
remove_circle_outline
remove_circle_outline
remove_circle_outline

Journals

remove_circle_outline
remove_circle_outline
remove_circle_outline
remove_circle_outline
remove_circle_outline
remove_circle_outline
remove_circle_outline
remove_circle_outline
remove_circle_outline
remove_circle_outline
remove_circle_outline
remove_circle_outline
remove_circle_outline
remove_circle_outline
remove_circle_outline
remove_circle_outline
remove_circle_outline
remove_circle_outline
remove_circle_outline
remove_circle_outline
remove_circle_outline
remove_circle_outline
remove_circle_outline
remove_circle_outline
remove_circle_outline
remove_circle_outline
remove_circle_outline
remove_circle_outline
remove_circle_outline
remove_circle_outline
remove_circle_outline
remove_circle_outline
remove_circle_outline
remove_circle_outline
remove_circle_outline

Article Types

Countries / Regions

remove_circle_outline
remove_circle_outline
remove_circle_outline
remove_circle_outline
remove_circle_outline
remove_circle_outline
remove_circle_outline
remove_circle_outline
remove_circle_outline
remove_circle_outline

Search Results (3,456)

Search Parameters:
Keywords = behavioural needs

Order results
Result details
Results per page
Select all
Export citation of selected articles as:
26 pages, 2037 KB  
Article
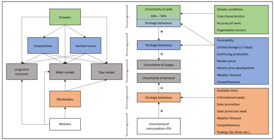
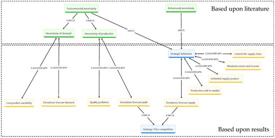
Game of Chains: Unravelling Uncertainty and Trading Behaviour in Horticultural Supply Chains
by Marinus van Haaften, Iulia Lefter, Jessy Lee Kemmers, Olaf van Kooten and Frances Brazier
Agriculture 2025, 15(22), 2327; https://doi.org/10.3390/agriculture15222327 (registering DOI) - 8 Nov 2025
Abstract
The Dutch horticultural supply chain is characterised by substantial uncertainty resulting from ongoing organisational changes, such as the transformation from an auction-cooperative system to a sales organisation-based structure. This uncertainty causes strategic behaviour among all supply-chain members (including producers), which often disadvantages primary [...] Read more.
The Dutch horticultural supply chain is characterised by substantial uncertainty resulting from ongoing organisational changes, such as the transformation from an auction-cooperative system to a sales organisation-based structure. This uncertainty causes strategic behaviour among all supply-chain members (including producers), which often disadvantages primary producers. This study investigates how uncertainty shapes trading behaviour and decision-making using Transaction Cost Theory as a theoretical framework. Specifically, it examines the relationship between environmental and behavioural uncertainty, trading behaviour and strategic responses. Employing a multimethod approach involving interviews, simulation sessions and debriefings to collect data, this study integrates a qualitative and quantitative analysis. The findings reveal: (1) how uncertainty influences trader behaviour and strategic decision-making, and demonstrates the need for more effective coordination mechanisms and strategies to reduce opportunism and inefficiencies in horticultural trade, (2) the diversity of strategic responses to uncertainty and (3) the factors that influence uncertainty and their relationship. Thes factors, include the current supply-chain structure that upholds uncertainty and strategic behaviour such as the deliberate exploitation of the absence or lack of information (asymmetric information). By combining methodological triangulation with theoretical insight, this study provides a foundational understanding of strategic behaviour under uncertainty in agri-food supply chains. Full article
(This article belongs to the Section Agricultural Economics, Policies and Rural Management)
Show Figures

Figure 1

20 pages, 340 KB  
Article
Between Knowledge and Strategy: A Cross-Sectional Study on Financial Literacy, Coping, Consumer Loans, and Payment Preferences Among Young Adults in Sweden
by Henrik Levinsson, Lydia Santérus and Emma Samuelsson
Behav. Sci. 2025, 15(11), 1522; https://doi.org/10.3390/bs15111522 (registering DOI) - 8 Nov 2025
Abstract
Over-indebtedness is at an all-time high in Sweden. The purpose of this study was to examine the relationships between financial literacy, coping strategies, and consumer financial behaviour. A further aim was to examine gender differences in this context. The study employed a cross-sectional [...] Read more.
Over-indebtedness is at an all-time high in Sweden. The purpose of this study was to examine the relationships between financial literacy, coping strategies, and consumer financial behaviour. A further aim was to examine gender differences in this context. The study employed a cross-sectional survey design, in which participants (n = 2057) responded to questions related to the study variables. The results of the analysis found a significant relationship between financial literacy, problem-focused coping, and direct payment. Alongside this, the results revealed a significant relationship between financial illiteracy, avoidant coping, having consumer loans, and deferred payment strategies. Men were more likely to have consumer loans and to choose credit payment. Women were more likely to choose the Buy-Now-Pay-Later option in comparison to men. The findings of the present study can provide valuable insights on the psychological aspects of consumer financial behaviour. Additionally, it is recommended that financial literacy be continuously investigated as a potential “protective shield,” particularly in relation to psychological well-being, as well as in the context of the need for extended financial education. Full article
16 pages, 1121 KB  
Article
Social-Emotional Learning (SEL) and Its Impact on Teacher Stress, Self-Efficacy, and Attitudes Towards Inclusion: Longitudinal Insights from the StaFF-BL Project
by Dennis Christian Hövel, Patrizia Röösli, Ankica Jurkic, Melanie Nideröst, Pierre-Carl Link and Fabio Sticca
Behav. Sci. 2025, 15(11), 1511; https://doi.org/10.3390/bs15111511 - 7 Nov 2025
Abstract
Social-emotional and behavioural difficulties are among the most common developmental problems in childhood and adolescence and present substantial challenges for teachers and schools. Universal social and emotional learning (SEL) programmes combined with standardised diagnostic procedures have been proposed as a promising approach to [...] Read more.
Social-emotional and behavioural difficulties are among the most common developmental problems in childhood and adolescence and present substantial challenges for teachers and schools. Universal social and emotional learning (SEL) programmes combined with standardised diagnostic procedures have been proposed as a promising approach to addressing these issues. The present study evaluated the first implementation of a process-based diagnostic and support concept (StaFF) in everyday school practice in the Canton of Basel-Landschaft, Switzerland. Over the course of one school term, teachers (N = 173 at T1; N = 83 at T2) and pupils (N = 1072 at T1; N = 339 at T2) from kindergarten to the lower secondary level (approximately ages 4 to 16) were assessed using standardised questionnaires. Teacher outcomes included emotional exhaustion, occupational self-efficacy, subjective personal accomplishment, and attitudes towards inclusion. Pupil behaviour was assessed with the Strengths and Difficulties Questionnaire (SDQ). Data analyses comprised descriptive statistics, paired t-tests, and effect size estimates. The results indicated stable values for emotional exhaustion and attitudes towards inclusion, while occupational self-efficacy and perceived accomplishment significantly increased with medium to large effect sizes. At T1, more than one-third of pupils displayed at least one abnormal score; at T2, about one-third of these pupils no longer showed abnormal scores. The findings suggest that structured diagnostics combined with universal SEL measures can strengthen teachers’ professional agency and contribute to improvements in pupil outcomes while highlighting the need for long-term and multi-tiered implementation research. Full article
(This article belongs to the Special Issue Social and Emotional Learning in Schools)
Show Figures

Figure 1

20 pages, 1545 KB  
Article
Encapsulation of Allyl Isothiocyanate by Freeze- and Spray-Drying: Effects on Retention and Sensory Perception in Sodium-Reduced Soups
by Emily Dolan, Nicoletta Faraone and Matthew B. McSweeney
Foods 2025, 14(22), 3810; https://doi.org/10.3390/foods14223810 - 7 Nov 2025
Abstract
Allyl isothiocyanate (AITC) has been shown to enhance perceived saltiness in food products; however, it is also associated with a pungent and spicy flavour. The objective of this study was to assess the encapsulation of AITC with maltodextrin (MD) and gum Arabic (GA) [...] Read more.
Allyl isothiocyanate (AITC) has been shown to enhance perceived saltiness in food products; however, it is also associated with a pungent and spicy flavour. The objective of this study was to assess the encapsulation of AITC with maltodextrin (MD) and gum Arabic (GA) using spray-drying (SD) and freeze-drying (FD) techniques, with and without the addition of a surfactant. Furthermore, the different encapsulated formulations were evaluated for their impact on sensory properties when added to soups. In total, twelve different treatments were investigated. The physicochemical characteristics (i.e., encapsulation efficiency, surface oil content, capsule morphology, and moisture content) and sensory properties (i.e., hedonic scales and rate-all-that-apply) of the encapsulated AITC particles were analyzed. Gas chromatography revealed low AITC retention in all FD formulations, while SD formulations with surfactants achieved up to 136.71 mg AITC/g powder. Sensory trials were conducted on eight formulations added to tomato soup (0.500 mg AITC/100 mL) (SD trial: n = 79, and FD trial: n = 93). FD resulted in relatively low AITC retention (with and without surfactants), while SD with surfactants led to higher AITC retention. None of the formulations significantly impacted the saltiness perception of the soups. FD soups significantly enhanced thickness, creaminess, and tomato flavour, increasing overall liking. This is the first study to evaluate the sensory properties and cross-modal interactions of encapsulated AITC. Further studies are needed to continue exploring the sensory properties, its release behaviour, overall stability, and shelf life of encapsulated AITC. Full article
(This article belongs to the Section Sensory and Consumer Sciences)
Show Figures

Figure 1

23 pages, 291 KB  
Article
Associations Between Energy Balance-Related Behaviours and Childhood Obesity Among Vulnerable Populations in Greece: Implications for Public Health Policy and Intervention Development
by George Moschonis, Anela Halilagic, Matzourana Argyropoulou, Theodora Balafouti, Renos Roussos, Vaios Svolos, Pauline Dacaya, Odysseas Androutsos, Theodora Mouratidou and Yannis Manios
Nutrients 2025, 17(21), 3486; https://doi.org/10.3390/nu17213486 - 6 Nov 2025
Abstract
Background/Objectives: Childhood obesity remains a critical public health concern in Greece, particularly among socioeconomically vulnerable groups. This study conducted a secondary analysis of five large-scale epidemiological datasets to examine the association between energy balance-related behaviours (EBRBs) and obesity in children in need. [...] Read more.
Background/Objectives: Childhood obesity remains a critical public health concern in Greece, particularly among socioeconomically vulnerable groups. This study conducted a secondary analysis of five large-scale epidemiological datasets to examine the association between energy balance-related behaviours (EBRBs) and obesity in children in need. Methods: Data were compiled from five nationally or regionally representative studies (Genesis, ToyBox, Healthy Growth, ENERGY, and Feel4Diabetes) involving children aged 1–12 years. Stratified and subgroup analyses were performed to examine associations between weight status and EBRBs, including dietary habits, physical activity, and sedentary behaviour. Determinants of EBRBs were also analysed using the socio-ecological model framework. Results: Children in need demonstrated a higher prevalence of overweight and obesity compared to the general child population. Key risk factors for EBRBs included frequent consumption of sugar-sweetened beverages, sweet snacks, and high screen time. Protective behaviours associated with lower obesity risk included regular breakfast consumption, adequate sleep duration, and physical activity. Determinants of high-risk EBRBs were primarily interpersonal and, to a lesser extent, individual and community-level factors. Conclusions: These findings highlight the disproportionate burden of childhood obesity among vulnerable populations and identify modifiable behaviours and determinants that can inform targeted interventions. These results provide a robust evidence base to guide national public health policies, including the development of school- and community-based obesity prevention programmes aligned with the goals of Greece’s National Action Against Childhood Obesity. Prioritising children in need in such initiatives is essential to reduce health inequities and improve long-term health outcomes. Full article
(This article belongs to the Section Pediatric Nutrition)
18 pages, 865 KB  
Systematic Review
A Review of Canine-Assisted Interventions for Youth Involved in the Criminal Justice System
by Renata Roma, Laleh Dadgardoust, Carolyn Doi, Colleen Anne Dell and Ghazal Mousavian
Soc. Sci. 2025, 14(11), 651; https://doi.org/10.3390/socsci14110651 - 6 Nov 2025
Abstract
Given the complex risk factors associated with youth offending, a comprehensive approach is needed to support the reintegration of incarcerated youth. Canine-assisted interventions (CAIs), involving structured, facilitator-guided programs with dogs, have emerged as a strategy to promote human well-being while sometimes attending to [...] Read more.
Given the complex risk factors associated with youth offending, a comprehensive approach is needed to support the reintegration of incarcerated youth. Canine-assisted interventions (CAIs), involving structured, facilitator-guided programs with dogs, have emerged as a strategy to promote human well-being while sometimes attending to animal wellness. This scoping review, conducted following the Joanna Briggs Institute methodology, examines the characteristics and benefits of CAIs for youth aged 12–17 involved in the criminal justice system. This review included studies published in English through 2024, focusing exclusively on dog-based interventions. Studies were sourced from databases and grey literature between 1998 and 2020. This review maps program designs, objectives, participant profiles, practitioner qualifications, dog roles, and reported outcomes for the youth participants and dogs. Findings reveal that some studies reported improved participant behavioural, psychological, and social outcomes, while few found no significant differences or noted symptom worsening. Some studies noted that training dogs in a CAI may boost their chances of adoption. Gaps include non-standardized terminology, need for more research, inadequate handler training, and insufficient focus on animal welfare. The study concludes that standardized protocols, enhanced handler training, and rigorous program evaluation are essential for ethical and effective CAI implementation that contributes to the well-being and successful reintegration of youth following incarceration. Full article
(This article belongs to the Section Crime and Justice)
Show Figures

Figure 1

54 pages, 12368 KB  
Review
Arsenome, Arsenobolome, and Arsenobiolome
by Fernando J. Pereira, Roberto López and A. Javier Aller
Int. J. Mol. Sci. 2025, 26(21), 10761; https://doi.org/10.3390/ijms262110761 - 5 Nov 2025
Viewed by 175
Abstract
A complete characterisation of the potential biological implications of any chemical species requires assessing as much information as possible about the dose of all physicochemical forms involved in its metabolic pathways or any other biological activity (beneficial or harmful). Research investigating the biological [...] Read more.
A complete characterisation of the potential biological implications of any chemical species requires assessing as much information as possible about the dose of all physicochemical forms involved in its metabolic pathways or any other biological activity (beneficial or harmful). Research investigating the biological significance of arsenic species in living systems needs to involve not only the chemical characterisation of the complete set of arsenic-containing species (arsenome), but also the distinction of all arsenic-bearing metabolites (arsenobolome) and those arsenic-containing species involved directly in specific beneficial or harmful processes (arsenobiolome). This work offers insight into the above considerations regarding arsenic species that are of toxicological significance. We highlight the differences in the metabolic and toxicological behaviour of inorganic (iAs) and organoarsenic (oAs) species, focusing on mechanistic clarification, particularly in signalling transduction, chronic effects, genotoxicity, and oxidative deoxyribonucleic acid (DNA) damage. The beneficial applications of arsenic compounds in the treatment of cancer and other diseases have also been noted. Furthermore, we also seek efficient diagnosis of intoxication by iAs and overcoming of adverse effects. Full article
(This article belongs to the Section Biochemistry)
Show Figures

Figure 1

13 pages, 708 KB  
Article
Effect of Free and Bound Water and Consolidation Process Time on the Strength of Food Powders
by Mateusz Stasiak, Piotr Konkol, Robert Rusinek, Marek Gancarz, Joanna Wiącek, Rafał Kobyłka, Sławomir Obidziński, Aleksander Lisowski, Ewa Gondek and Maciej Combrzyński
Appl. Sci. 2025, 15(21), 11772; https://doi.org/10.3390/app152111772 - 4 Nov 2025
Viewed by 123
Abstract
This study examined the effect of particle size, moisture content, mixing, and consolidation time on the flow and mechanical behaviour of bulk rice assessed using a Schulze Ring Shear Tester RST-01. Three rice fractions: 0.5–1.0 mm, >1.0 mm, and whole grains were tested [...] Read more.
This study examined the effect of particle size, moisture content, mixing, and consolidation time on the flow and mechanical behaviour of bulk rice assessed using a Schulze Ring Shear Tester RST-01. Three rice fractions: 0.5–1.0 mm, >1.0 mm, and whole grains were tested at 8% and 20% moisture. Fine particles showed high flowability in dry conditions but exhibited a strong increase in cohesion and a significant drop in the flow function coefficient at the higher moisture content. Unexpectedly, whole grains showed the highest shear resistance after moistening and consolidation, which can be attributed to force chain formation and localized capillary bonding. Extended mixing and consolidation further stabilized the structure and reduced flowability. These findings indicate that larger particles can exhibit greater mechanical stability in moist conditions. The results emphasize the need to consider particle size and preparation history in the handling and storage of bulk materials. Full article
Show Figures

Figure 1

11 pages, 1445 KB  
Review
Mapping Eight Decades of Vaccination Social Science: Bibliometric Analysis of Global Research Trends
by Chinwe Iwu-Jaja, Oluwatosin Nkereuwem, Chidozie D. Iwu, Akhona V. Mazingisa, Anelisa Jaca, Duduzile Ndwandwe and Charles S. Wiysonge
Vaccines 2025, 13(11), 1138; https://doi.org/10.3390/vaccines13111138 - 4 Nov 2025
Viewed by 162
Abstract
Background: Despite growing recognition of vaccination social science as essential to immunization strategies, the field’s evolution, geographic distribution, and research patterns remain poorly characterized. This study provides the first comprehensive mapping of the social science literature on vaccination over eight decades. Methods: We [...] Read more.
Background: Despite growing recognition of vaccination social science as essential to immunization strategies, the field’s evolution, geographic distribution, and research patterns remain poorly characterized. This study provides the first comprehensive mapping of the social science literature on vaccination over eight decades. Methods: We conducted a bibliometric analysis of peer-reviewed publications indexed in PubMed from their inception, using a systematic search strategy that combined vaccination and social science terms. Publications were analyzed using the Bibliometrix R package (version 5.0) to examine temporal trends, author productivity, institutional contributions, geographic distribution, and thematic evolution globally. Results: We retrieved 8005 eligible publications. Analysis highlighted three chronological research phases: sporadic early work (1945–1980, n = 85), sustained growth (1981–2019, n = 2743), and unprecedented expansion since the COVID-19 era (2020–2024, n = 4563). Annual publications reached a peak in 2022 (n = 1686). Research spans 146 countries but remains concentrated in high-income countries, with the United States (n = 10,230), China (n = 3796), and Canada (n = 2288) leading production. The top 20 institutions were from the United States (n = 8), United Kingdom (n = 4), and Canada (n = 3), with a few institutions from African countries. International collaboration was moderate (19.44%). Thematic analysis revealed a clear evolution from biological science (1963–1999) to socio-behavioural science, with an emphasis on vaccine hesitancy, trust, communication, and health equity (2015–2024). Conclusions: Vaccination social science has grown steadily over the decades, with a sharp rise in research during the COVID-19 pandemic. Most studies were from high-income countries, underscoring the need for enhanced social science capacity in low- and middle-income countries. As the focus of immunization efforts shifts toward issues like vaccine hesitancy and trust, broader collaboration and inclusion will be key to improving vaccine uptake worldwide. Full article
(This article belongs to the Section Vaccines and Public Health)
Show Figures

Figure 1

27 pages, 1889 KB  
Systematic Review
Clinical Effectiveness of Treatments for Mild Cognitive Impairment in Adults: A Systematic Review
by Daniel Cepeda-Pineda, Gabriela Sequeda, Sandra-Milena Carrillo-Sierra, Kevin Silvera-Cruz, Johanna Redondo-Chamorro, Astrid Rozo-Sánchez, Valmore Bermúdez, Julio César Contreras-Velásquez, Yulineth Gómez-Charris and Diego Rivera-Porras
Eur. J. Investig. Health Psychol. Educ. 2025, 15(11), 226; https://doi.org/10.3390/ejihpe15110226 - 3 Nov 2025
Viewed by 163
Abstract
Background/Objectives: Mild cognitive impairment (MCI) represents an intermediate stage between normal ageing and dementia, with a high annual progression rate. Despite its clinical relevance, no pharmacological treatment has been definitively approved for this condition; however, multiple pharmacological and non-pharmacological strategies have been [...] Read more.
Background/Objectives: Mild cognitive impairment (MCI) represents an intermediate stage between normal ageing and dementia, with a high annual progression rate. Despite its clinical relevance, no pharmacological treatment has been definitively approved for this condition; however, multiple pharmacological and non-pharmacological strategies have been investigated for their potential benefits. This systematic review assessed the effectiveness of both types of interventions in adults with MCI, aiming to identify effective strategies to preserve cognitive function. Methods: A systematic search (2017–2025) was conducted in PubMed, Scopus, ScienceDirect, SpringerLink, and WOS, following PRISMA guidelines. Randomised controlled trials and quasi-experimental studies involving adults aged ≥ 50 years with a diagnosis of MCI were included. Outcomes were evaluated in terms of cognitive, functional, behavioural, and quality-of-life improvements. Risk of bias was assessed using the RoB 2 and ROBINS-I tools. Results: Of 108,700 records screened, 40 studies were included. Non-pharmacological interventions, such as cognitive training (conventional, computerised, or virtual reality-based), consistently improved memory, attention, and executive functions (e.g., MoCA: +3.84 points; p < 0.001). Transcranial magnetic stimulation combined with physical exercise also demonstrated significant benefits (p = 0.025). Among pharmacological treatments, only vortioxetine and choline alfoscerate showed modest improvements; cholinesterase inhibitors had limited effects and frequent adverse events. Complementary therapies (yoga, probiotics, and acupuncture) yielded promising outcomes but require further validation. Conclusions: Non-pharmacological strategies, particularly cognitive training and physical exercise, emerge as the most effective and safe approaches for managing MCI. The inclusion of pharmacological interventions with preliminary evidence of benefit should be considered within a personalised, multimodal approach, while recognising the current absence of approved drug treatments for MCI. Further research is needed in underrepresented populations, such as those in Latin America. Full article
Show Figures

Figure 1

18 pages, 599 KB  
Review
Obesity Interventions for Aboriginal and Torres Strait Islander Children and Adolescents: A Scoping Review of Impact and Outcomes
by Kabita Kharka, Kristina Zafirovski and Fahad Hanna
Int. J. Environ. Res. Public Health 2025, 22(11), 1671; https://doi.org/10.3390/ijerph22111671 - 3 Nov 2025
Viewed by 202
Abstract
Background: Childhood Obesity is a significant and growing Public Health threat among Aboriginal and Torres Strait Islander (ATSI) children and adolescents in Australia. Health sectors in Australia have been focusing on health intervention programs across various states to prevent childhood obesity. This [...] Read more.
Background: Childhood Obesity is a significant and growing Public Health threat among Aboriginal and Torres Strait Islander (ATSI) children and adolescents in Australia. Health sectors in Australia have been focusing on health intervention programs across various states to prevent childhood obesity. This review aims to analyse the impact of obesity intervention programs conducted among children and adolescents of ATSI communities across Australia and report on the best practices for conducting future research. Objectives: This scoping review synthesised existing literature on the obesity prevention interventions programs among ATSI Children and Adolescents in Australia and examined their scope, implementation, and outcomes; evaluated their cultural appropriateness; and highlighted critical enablers and barriers. Methods: This scoping review analysed scholarly journal articles that reported on the findings of obesity intervention programs delivered across ATSI children and adolescents. Only Quasi-experimental and Randomized Control Trials (RCTs) were selected for the review. A full search has been carried out in Health databases such as Cochrane Library, Medline, PubMed, and ProQuest Central for the past 15 years. The framework of the Joanna Briggs Institute (JBI) for Scoping reviews was followed throughout this review. Results: Eleven studies met inclusion criteria. Findings were clustered into five themes: (i) community-led, systems-based interventions improved health behaviours and anthropometry; (ii) culturally tailored, community-embedded programs enhanced engagement and health literacy; (iii) early childhood and family-focused approaches showed promise; (iv) community or policy initiatives yielded mixed results; and (v) behavioural interventions were ineffective without addressing social and structural determinants. The most effective programs were community-delivered, multi-stakeholder, and centred on empowerment and capacity building. Conclusions: Obesity prevention efforts targeting Aboriginal and Torres Strait Islander children and adolescents are most successful when community-led, culturally grounded, and supported by multiple stakeholders. These findings underscore the necessity of culturally sensitive, participatory approaches. Further research is needed to strengthen the evidence base and inform sustainable, policy-relevant strategies for childhood obesity. Full article
(This article belongs to the Section Global Health)
Show Figures

Figure 1

27 pages, 1610 KB  
Article
A Vector-Based Computational Model of Multimodal Insect Learning Walks
by Zhehong Xiang, Xuelong Sun and Jigen Peng
Biomimetics 2025, 10(11), 736; https://doi.org/10.3390/biomimetics10110736 - 3 Nov 2025
Viewed by 273
Abstract
Navigation is crucial for animal survival, and despite their small brains, insects are impressive at it. For example, desert ants acquire environmental information by learning to walk before foraging, enabling them to return home accurately over long distances. These learning walks involve multimodal [...] Read more.
Navigation is crucial for animal survival, and despite their small brains, insects are impressive at it. For example, desert ants acquire environmental information by learning to walk before foraging, enabling them to return home accurately over long distances. These learning walks involve multimodal sensory experiences and induce neuroplastic changes in the Central Complex (CX) and the Mushroom Body (MB) of ants’ brains, making them a key topic in behavioural science, neuroscience, and computational modelling. To address unresolved questions in how ants integrate sensory cues and adapt navigation strategies, we propose a computational model that achieves multisensory integration during learning walks. Central to this model is a novel Learning Vector mechanism that dynamically combines visual, olfactory, and path integration inputs to guide movement decisions. Specifically, the agent in our model determines the degree to which it deviates from the homing direction by evaluating the familiarity of the environment. In this way, agents could strike a balance between their tendency to explore and the need to return safely to the nest. Our model replicates key features reported in biological studies and accounts for individual and inter-species variability by tuning parameters such as cue preferences and environmental parameters. This flexibility enables the simulation of species-specific learning walks and supports a unified view of sensory integration and behavioural adaptation. Moreover, it yields testable predictions that may inform future investigations into the neural and behavioural mechanisms underlying insects’ learning walks. How the proposed model could be adapted for robotics navigation has also been discussed. Full article
(This article belongs to the Special Issue Biomimicry for Optimization, Control, and Automation: 3rd Edition)
Show Figures

Figure 1

14 pages, 1006 KB  
Case Report
Problem-Solving and Behavioural Activation for Young Mothers with Depression in Harare, Zimbabwe: A Mixed-Methods Case Series
by Concilia Tarisai Bere, Rufaro Hamish Mushonga, Rhulani Beji-Chauke, Patrick Smith, Jermaine Dambi, Dzifa Abra Attah, Takudzwa Mtisi, Dixon Chibanda and Melanie Abas
Epidemiologia 2025, 6(4), 72; https://doi.org/10.3390/epidemiologia6040072 - 3 Nov 2025
Viewed by 413
Abstract
Background. Depression and anxiety among young people in Africa are highly prevalent and a significant public health concern. Evidence-based interventions (EBIs) tailored to this demographic’s unique cultural and contextual needs are limited. Methods. We evaluated an intervention that integrates Behavioural Activation (BA) into [...] Read more.
Background. Depression and anxiety among young people in Africa are highly prevalent and a significant public health concern. Evidence-based interventions (EBIs) tailored to this demographic’s unique cultural and contextual needs are limited. Methods. We evaluated an intervention that integrates Behavioural Activation (BA) into Problem-Solving Therapy (PST), focusing on its acceptability, feasibility, preliminary impact on depression and anxiety, and necessary adaptations. Three participants with clinically elevated depression received the six-week intervention. Measures of depression (PHQ-9) and anxiety (GAD-7) were administered pre-intervention and at six subsequent time points. Results. PHQ-9 scores decreased from a baseline median score of 15 (Q1–Q3: 11–17) to a follow-up median score of 3 (Q1–Q3: 1–8). GAD-7 score decreased from a baseline median score of 12 (Q1–Q3: 5–14) to a median score of 6 (Q1–Q3: 1–8). Participants endorsed BA components, emphasizing social interaction and achievement-oriented activities, which were perceived as empowering and culturally resonant. Qualitative feedback highlighted the need for adaptations, including simplified language and localized examples, to enhance relevance. Conclusions. Findings support the feasibility of task-sharing BA-enhanced PST with lay workers, but point to the necessity of iterative cultural adaptation to address socioeconomic barriers. Full article
Show Figures

Figure 1

27 pages, 5570 KB  
Article
Floating Car Data for Road Roughness: An Innovative Approach to Optimize Road Surface Monitoring and Maintenance
by Camilla Mazzi, Costanza Carini, Monica Meocci, Andrea Paliotto and Alessandro Marradi
Future Transp. 2025, 5(4), 162; https://doi.org/10.3390/futuretransp5040162 - 3 Nov 2025
Viewed by 179
Abstract
This study investigates the potential of Floating Car Data (FCD) collected from Volkswagen Group vehicles since 2022 for monitoring pavement conditions along two Italian road stretches. While such data are primarily gathered to analyze vehicle dynamics and mechanical behaviour, here, they are repurposed [...] Read more.
This study investigates the potential of Floating Car Data (FCD) collected from Volkswagen Group vehicles since 2022 for monitoring pavement conditions along two Italian road stretches. While such data are primarily gathered to analyze vehicle dynamics and mechanical behaviour, here, they are repurposed to support road network assessment through the estimation of the International Roughness Index (IRI). Daily aggregated datasets provided by NIRA Dynamics were analyzed to evaluate their reliability in detecting spatial and temporal variations in surface conditions. The results show that FCD can effectively identify critical sections requiring maintenance, track IRI variations over time, and assess the performance of surface rehabilitation, with high consistency on single-lane roads. On multi-lane roads, limitations emerged due to data aggregation across lanes, leading to reduced accuracy. Nevertheless, FCD proved to be a cost-efficient and continuously available source of information, particularly valuable for identifying temporal changes and supporting the evaluation of maintenance interventions. Further calibration is needed to enhance alignment with high-performance measurement systems, considering data density at the section level. Overall, the findings highlight the suitability of FCD as a scalable solution for real-time monitoring and long-term maintenance planning, contributing to more sustainable management of road infrastructure. Full article
Show Figures

Figure 1

25 pages, 1142 KB  
Article
Prevalence and Clustering of Lifestyle Risk Factors for Chronic Diseases Among Middle-Aged Migrants in Japan
by Hansani Madushika Abeywickrama, Yu Koyama, Mieko Uchiyama and Akiko Okuda
Healthcare 2025, 13(21), 2781; https://doi.org/10.3390/healthcare13212781 - 2 Nov 2025
Viewed by 256
Abstract
Background/Objectives: Migrants are recognized as a vulnerable population for non-communicable diseases (NCDs) due to unique socio-cultural and environmental challenges associated with acculturation. Despite a growing migrant population, evidence on NCD risk among migrants in Japan is scarce. This study examined the prevalence, co-occurrence, [...] Read more.
Background/Objectives: Migrants are recognized as a vulnerable population for non-communicable diseases (NCDs) due to unique socio-cultural and environmental challenges associated with acculturation. Despite a growing migrant population, evidence on NCD risk among migrants in Japan is scarce. This study examined the prevalence, co-occurrence, and clustering of modifiable NCD risk factors among middle-aged foreign residents in Japan. Methods: A cross-sectional web-based survey was conducted among foreign residents aged 30–60 years (n = 384). Eight risk factors were assessed: tobacco use (including cigarettes, e-cigarettes, and chewable tobacco), harmful alcohol consumption, inadequate fruit and vegetable intake, frequent consumption of ultra-processed foods, insufficient physical activity (PA), poor sleep, high stress levels, and high BMI. Latent class analysis (LCA) was used to identify risk clusters, and associations with demographic and socioeconomic characteristics were examined. Results: The prevalence of risk behaviours was high, with 96% reporting inadequate fruit and vegetable intake, 55% poor sleep, and 50% insufficient PA. Risk factor co-occurrence was common: 32% reported three concurrent risks, 27.1% reported four, and 17.2% reported five or more. LCA identified two clusters. Cluster 1 (46.9% of participants) was characterized by tobacco and alcohol use, with inadequate diet and poor sleep. Cluster 2 (53.1% of participants) was defined by insufficient PA, inadequate diet, and poor sleep, but low tobacco and alcohol use. Cluster membership varied significantly by sex and employment. Conclusions: This study provides preliminary evidence of the high prevalence and clustering of modifiable NCD risk factors among middle-aged migrants in Japan. Findings highlight the need for comprehensive, multi-behavioral interventions tailored to migrant populations, while considering gender roles and occupational contexts. Full article
Show Figures

Figure 1

Back to TopTop