Sign in to use this feature.

Years

Between: -

Subjects

remove_circle_outline
remove_circle_outline
remove_circle_outline
remove_circle_outline
remove_circle_outline
remove_circle_outline
remove_circle_outline
remove_circle_outline
remove_circle_outline

Journals

remove_circle_outline
remove_circle_outline
remove_circle_outline
remove_circle_outline
remove_circle_outline
remove_circle_outline
remove_circle_outline
remove_circle_outline
remove_circle_outline

Article Types

Countries / Regions

remove_circle_outline
remove_circle_outline
remove_circle_outline
remove_circle_outline
remove_circle_outline
remove_circle_outline

Search Results (782)

Search Parameters:
Keywords = behavior-based pricing

Order results
Result details
Results per page
Select all
Export citation of selected articles as:
30 pages, 608 KB  
Article
Time-Series Similarity and Clustering of Producer Share Dynamics in Agrifood Markets: Evidence from Origin–Destination Price Relationships
by Elena Sánchez-Arnau, Antonia Ferrer-Sapena, Claudia Sánchez-Arnau and Enrique A. Sánchez-Pérez
Mathematics 2026, 14(4), 714; https://doi.org/10.3390/math14040714 - 18 Feb 2026
Viewed by 42
Abstract
Producer share indicators summarize how value is distributed along agrifood supply chains, yet their temporal dynamics remain difficult to compare across products and periods. This paper proposes a reproducible time-series analytics framework to characterize and group producer-share trajectories derived from paired origin–destination price [...] Read more.
Producer share indicators summarize how value is distributed along agrifood supply chains, yet their temporal dynamics remain difficult to compare across products and periods. This paper proposes a reproducible time-series analytics framework to characterize and group producer-share trajectories derived from paired origin–destination price series. We compute producer share time series for a set of agrifood products and quantify similarity using complementary measures capturing co-movement and shape, including Pearson-correlation-based proximity and Euclidean distance on standardized representations. To reduce dimensionality and mitigate noise, we apply principal component analysis and perform unsupervised clustering (k-means) to identify classes of products exhibiting comparable producer-share dynamics. The resulting clusters provide an interpretable typology of market behaviors, highlighting homogeneous groups that may share structural drivers (e.g., commercialization patterns or intermediation margins). We further discuss how cluster membership can support decision-making in crop substitution and market monitoring by revealing products with analogous temporal responses. The proposed pipeline is simple to implement, fully data-driven, and adaptable to other commodity-price settings. Full article
Show Figures

Figure 1

49 pages, 14161 KB  
Article
SMARGE: An AI–Blockchain Smart EV Charging Platform with Cryptocurrency-Based Energy Transactions
by Al Mothana Al Shareef and Serap Ulusam Seçkiner
Energies 2026, 19(4), 992; https://doi.org/10.3390/en19040992 - 13 Feb 2026
Viewed by 273
Abstract
The accelerating adoption of electric vehicles (EVs) is intensifying pressure on urban power grids, particularly during evening peak hours. Existing smart-charging frameworks remain constrained by centralized control, static pricing, and limited integration of predictive intelligence. This study presents SMARGE, a hybrid AI–Blockchain smart [...] Read more.
The accelerating adoption of electric vehicles (EVs) is intensifying pressure on urban power grids, particularly during evening peak hours. Existing smart-charging frameworks remain constrained by centralized control, static pricing, and limited integration of predictive intelligence. This study presents SMARGE, a hybrid AI–Blockchain smart charging platform that combines load forecasting, dynamic pricing, and cryptocurrency-based incentives to enhance decentralized EV energy management in Gaziantep Province. An ensemble of forecasting models (SARIMA, LightGBM, N-BEATS, and TFT) predicts 2026 hourly electricity demand, while an adaptive inverse-sigmoid pricing mechanism generates real-time incentives and disincentives for EV charging behavior. A fuzzy logic-based behavioral model simulates both unmanaged and managed charging across three scenarios. Results show that managed charging reduces peak load by 22.43%, shifts 67.45% of energy demand to off-peak periods, and achieves 94.86% charging fulfillment under constrained grid conditions. The blockchain layer—implemented through a custom ERC-20 token (SMARGE) on the Ethereum Sepolia testnet—enables secure, transparent, and low-cost microtransactions with an average confirmation time of 0.63 s. These findings demonstrate that tightly coupling AI forecasting with tokenized blockchain incentives can improve grid stability, lower operational costs, and enhance user autonomy in a scalable and decentralized manner. While promising, the study is limited by assumptions of synthetic user behavior and ideal communication conditions; future work will validate the platform in real-world pilot deployments and across different urban regions. Full article
(This article belongs to the Special Issue Optimization and Control of Smart Energy Systems)
Show Figures

Figure 1

25 pages, 1702 KB  
Article
Reinforcement Learning for Enhancing Bitcoin Risk-Aware Trading with Predictive Signals
by Simona-Vasilica Oprea and Adela Bâra
Electronics 2026, 15(4), 793; https://doi.org/10.3390/electronics15040793 - 12 Feb 2026
Viewed by 291
Abstract
This paper proposes an AI-based trading framework that integrates supervised price forecasting with reinforcement learning (RL)-based decision-making. The objective is to enhance both profitability and risk management in cryptocurrency trading by equipping RL agents with forward-looking market information and risk-aware incentives. The proposed [...] Read more.
This paper proposes an AI-based trading framework that integrates supervised price forecasting with reinforcement learning (RL)-based decision-making. The objective is to enhance both profitability and risk management in cryptocurrency trading by equipping RL agents with forward-looking market information and risk-aware incentives. The proposed methodology follows a two-stage design. First, a univariate long short-term memory (LSTM) model generates 72 bitcoin price forecasts. These predictions are used to compute future technical indicators, which are combined with current market indicators to construct an enriched, forward-looking state representation. Second, an RL agent is trained in this environment using a novel long-term reward function that incorporates transaction costs, drawdown penalties, volatility penalties, and delayed rewards to promote stable and sustainable trading behavior. Four state-of-the-art RL algorithms (PPO, SAC, TD3, and A2C) are systematically evaluated over randomized 180-day episodes using hourly bitcoin data. The results demonstrate that the proposed agent consistently outperforms conventional buy-and-hold and moving average crossover strategies, achieving an average profit ratio of 32% and a Sharpe ratio of 1.34. These findings highlight the novelty and effectiveness of combining mid-term price forecasts, enriched technical states, and risk-aware RL training for robust cryptocurrency trading. Full article
Show Figures

Figure 1

25 pages, 947 KB  
Review
Real Estate Trends and 15-Min Cities: A Scoping Review and Spatial–Economic Framework
by Nikolaos Karanikolas and Eleni Kyriakidou
Urban Sci. 2026, 10(2), 108; https://doi.org/10.3390/urbansci10020108 - 10 Feb 2026
Viewed by 744
Abstract
The 15-min city (15 MC) is an urban planning concept that organizes cities through proximity-based systems, enabling residents to access essential services within a 15-min walk or cycle. Although the health and environmental benefits of this model are well documented, its effects on [...] Read more.
The 15-min city (15 MC) is an urban planning concept that organizes cities through proximity-based systems, enabling residents to access essential services within a 15-min walk or cycle. Although the health and environmental benefits of this model are well documented, its effects on the real estate market have received limited attention. This paper examines the impact of 15-min proximity-based urban planning models on land use patterns, property values, and sociospatial interactions in urban settings. It adopts a scoping review approach (structured mapping and synthesis of the available literature) and, using a transparent source selection process (PRISMA-ScR), compiles evidence on how functional accessibility, mixed uses, and proximity to green/public spaces affect prices and rents in residential and/or commercial real estate. The synthesis shows that proximity is often capitalized as a proximity premium, but it can exacerbate inequalities and displacement risks without accompanying regulatory mechanisms. Based on the findings, an operational spatial–economic framework is proposed that links (a) planning interventions, (b) functional accessibility, (c) behavioral adaptation, (d) market valuation reactions, and (e) governance/redistribution tools (e.g., land value capture, inclusionary zoning), as a diagnostic tool for assessing surplus value and displacement risk and as a basis for future GIS/hedonic testing. Full article
Show Figures

Figure 1

24 pages, 1000 KB  
Article
Testing Motivational Appeals to Promote Legume-Enriched Foods
by Marco Gaetani, Valentina Carfora, Laura Picciafoco and Patrizia Catellani
Nutrients 2026, 18(4), 552; https://doi.org/10.3390/nu18040552 - 7 Feb 2026
Viewed by 175
Abstract
Background/Objectives: Legume-enriched foods are conventional products reformulated with the addition of legumes and, as such, represent a sustainable alternative to animal proteins. This study investigated the effectiveness of messages based on different food choice motives to encourage search, consumption, and future intention to [...] Read more.
Background/Objectives: Legume-enriched foods are conventional products reformulated with the addition of legumes and, as such, represent a sustainable alternative to animal proteins. This study investigated the effectiveness of messages based on different food choice motives to encourage search, consumption, and future intention to consume these foods. Methods: The study involved a representative sample of 1361 Italian adults randomly assigned to one of seven experimental conditions (i.e., health, price, sensory appeal, natural content, convenience, sustainability, mood) or a control condition. Participants received three prefactual gain messages over one week. A moderated serial mediation model was estimated to test whether the effects of message exposure on future intention to consume were mediated by product search and consumption, and whether these effects varied according to participants’ baseline intention to replace animal food with plant-based alternatives (i.e., intenders vs. non-intenders). Results: Reading messages focusing on mood (B = 0.337, p = 0.021), sustainability (B = 0.441, p = 0.002), health (B = 0.333, p = 0.029), and convenience (B = 0.364, p = 0.017) were associated with increased intention to consume legume-enriched foods. However, only reading sustainability messages showed a positive serial indirect effect on intention via search and consumption (B = 0.036, p = 0.044), while reading mood messages was associated with increased intention via search only (B = 0.243, p = 0.048). Among non-intenders, reading mood and health messages were associated with increased intention only when they first stimulated search behavior. Conversely, among intenders, only reading sustainability messages was associated with increased consumption. Conclusions: These results demonstrate the persuasive power of sustainability appeals in promoting legume-enriched food consumption and support the effectiveness of using recommendation messages tailored to the recipient’s stage of change in terms of replacing animal food with plant-based alternatives. Full article
Show Figures

Figure 1

25 pages, 2761 KB  
Article
Uncertainty-Aware Agent-Based Modeling of Building Multi-Energy Demand with Integrated Flexibility Assessment
by Yu Wang, Junzhi Yu and Di Chen
Electronics 2026, 15(4), 719; https://doi.org/10.3390/electronics15040719 - 7 Feb 2026
Viewed by 158
Abstract
As modern power systems increasingly depend on demand-side flexibility, accurately modeling building multi-energy demand under uncertainty has become essential for achieving reliable and flexible grid operation. This study proposes an agent-based framework to conduct uncertainty-aware modeling of building multi-energy demand and to assess [...] Read more.
As modern power systems increasingly depend on demand-side flexibility, accurately modeling building multi-energy demand under uncertainty has become essential for achieving reliable and flexible grid operation. This study proposes an agent-based framework to conduct uncertainty-aware modeling of building multi-energy demand and to assess demand-side flexibility under different demand response mechanisms. Firstly, an agent-based modeling framework is established to connect occupant activities, electrical appliance usage, and building thermal dynamics, characterizing the explicit relationship between Markovian behavioral uncertainties and multi-energy demands. Secondly, an integrated thermal load model is constructed based on a resistance–capacitance network, coupled with behavior-driven internal heat gains and building morphology-driven shading and radiative microclimate conditions. Then, the flexibility potential of electrical and thermal loads is quantified at both individual and aggregated scales. Finally, the demand response flexibilities of the multi-energy loads were assessed under price-based self-scheduling and incentive-based centralized optimization scenarios. The results demonstrate that the proposed approach effectively captures behavior-driven uncertainties and their impacts on the temporal pattern and magnitude of building energy demand, as well as on the resulting demand-side flexibility. In addition, the proposed demand response strategies effectively reduce electricity costs and achieve peak shaving and valley filling, while maintaining schedulable flexibility within acceptable operational limits. Full article
(This article belongs to the Special Issue Intelligent Perception and Control for Complex Systems)
Show Figures

Figure 1

22 pages, 1100 KB  
Article
Statistical Distribution and Entropy of Multi-Scale Returns: A Coarse-Grained Analysis and Evidence for a New Stylized Fact
by Alejandro Raúl Hernández-Montoya
Entropy 2026, 28(2), 172; https://doi.org/10.3390/e28020172 - 2 Feb 2026
Viewed by 209
Abstract
Financial time series often show periods during which market index values or asset prices increase or decrease monotonically. These events are known as price runs, uninterrupted trends, or simply runs. By identifying such runs in the daily DJIA and IPC indices from 2 [...] Read more.
Financial time series often show periods during which market index values or asset prices increase or decrease monotonically. These events are known as price runs, uninterrupted trends, or simply runs. By identifying such runs in the daily DJIA and IPC indices from 2 January 1990 to 17 October 2025, we construct their associated returns to obtain a non-arbitrary sample of multi-scale returns, which we call trend returns (TReturns). The timescale of each multi-scale return is determined by the exponentially distributed duration of its corresponding run. We empirically show that the distribution of these coarse-grained returns exhibits distinctive statistical properties: the central region displays an exponential decay, likely resulting from the exponential distribution of trend durations, while the tails follow a power-law decay. This combination of exponential central behavior and asymptotic power-law decay has also been observed in other complex systems, and our findings provide additional evidence of its natural emergence. We also explore the informational properties of multi-scale returns using three measures: Shannon entropy, permutation entropy, and compression-based complexity. We find that Shannon entropy increases with coarse-graining, indicating a wider range of values; permutation entropy drops sharply, revealing underlying temporal patterns; and compression ratios improve, reflecting suppressed randomness. Overall, these findings suggest that constructing TReturns filters out microscopic noise, reveals structured temporal patterns, and provides a complementary and clear view of market behavior. Full article
(This article belongs to the Special Issue Entropy, Econophysics, and Complexity)
Show Figures

Figure 1

22 pages, 2595 KB  
Article
Comprehensive Analysis of Weather and Commodity Impacts on Day-Ahead Electricity Market Using Public API Data with Development of an Accessible Forecasting Mode
by Martin Matejko and Peter Braciník
Electricity 2026, 7(1), 10; https://doi.org/10.3390/electricity7010010 - 2 Feb 2026
Viewed by 224
Abstract
A wide range of factors affect the dynamic and complex environment that is the commodity market. The most significant of these are external drivers, such as political decisions and weather conditions, which cannot be directly controlled. Nevertheless, specific characteristics and price behaviors are [...] Read more.
A wide range of factors affect the dynamic and complex environment that is the commodity market. The most significant of these are external drivers, such as political decisions and weather conditions, which cannot be directly controlled. Nevertheless, specific characteristics and price behaviors are exhibited by individual commodities, which manifest through seasonal patterns and characteristic fluctuations. This study aimed to analyze the day-ahead electricity market and identify the key factors shaping electricity price formation. Particular focus was given to the role of meteorological variables and the interrelationships between the prices of other commodities, such as natural gas, coal, and oil. The analysis combined empirical techniques, such as Fourier transform and correlation analysis, with a predictive LSTM model using a Seq2Seq architecture to forecast short-term electricity prices. A basic forecast of electricity prices in the day-ahead market was provided by a simple predictive model that was developed based on the findings. The results highlight the interconnectedness of energy markets and confirm that external factors play a crucial role in shaping electricity prices. Full article
(This article belongs to the Topic Short-Term Load Forecasting—2nd Edition)
Show Figures

Figure 1

26 pages, 4710 KB  
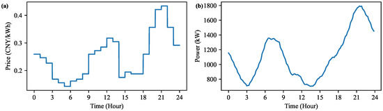
Article
Research on Dynamic Electricity Price Game Modeling and Digital Control Mechanism for Photovoltaic-Electric Vehicle Collaborative System
by Zixiu Qin, Hai Wei, Xiaoning Deng, Yi Zhang and Xuecheng Wang
World Electr. Veh. J. 2026, 17(2), 72; https://doi.org/10.3390/wevj17020072 - 31 Jan 2026
Viewed by 265
Abstract
Electric vehicles (EVs) and renewable energy generation are widely regarded as key drivers of low-carbon transformation in the transportation and energy sectors due to their emission reduction potential and environmental benefits. However, the inherent intermittency and volatility of photovoltaic (PV) power, coupled with [...] Read more.
Electric vehicles (EVs) and renewable energy generation are widely regarded as key drivers of low-carbon transformation in the transportation and energy sectors due to their emission reduction potential and environmental benefits. However, the inherent intermittency and volatility of photovoltaic (PV) power, coupled with increasingly stochastic and disorderly EV charging demand, pose significant challenges to grid stability and local renewable energy utilization. To address these issues, this paper proposes a dynamic pricing optimization approach based on a Stackelberg game framework, in which the PV charging station operator acts as the leader and EV users as followers. Unlike conventional models, the proposed framework explicitly incorporates user psychological expectations and response deviations through a three-stage “dead-zone-linear-saturation” responsiveness structure, thereby capturing the uncertainty and partial rationality of EV charging behavior. The upper-level objective seeks to maximize operator profit and enhance PV self-consumption, while the lower-level objective minimizes user energy cost under price-responsive charging decisions. The bilevel optimization problem is solved via a differential evolution (DE) algorithm combined with YALMIP + CPLEX. Simulation results for a regional PV-EV charging station show that the proposed strategy increases PV self-consumption to about 90.5% and shifts the load peak from 18:00–20:00 to 10:00–15:00, effectively aligning charging demand with PV output. Compared with both flat and standard time-of-use (TOU) tariffs, the dynamic pricing scheme yields higher operator profit (about 7% improvement over flat pricing) while keeping total user energy expenditure essentially unchanged. In addition, the cumulative carbon reduction cost over the operating cycle is reduced by approximately 4.1% relative to flat pricing and 1.9% relative to TOU pricing, demonstrating simultaneous economic and environmental benefits of the proposed game-based dynamic pricing framework. Full article
(This article belongs to the Section Energy Supply and Sustainability)
Show Figures

Figure 1

20 pages, 19656 KB  
Article
Dynamics of First Home Selection for New Families in Riyadh: Analyzing Behavioral Trade-Offs and Spatial Fit
by Sameeh Alarabi
Buildings 2026, 16(3), 570; https://doi.org/10.3390/buildings16030570 - 29 Jan 2026
Viewed by 205
Abstract
This study investigates the challenge of affordable housing in Riyadh, a city undergoing rapid transformation aligned with Saudi Arabia’s Vision 2030. It aims to bridge the structural gap in the housing market by developing a comprehensive analytical framework that measures housing suitability for [...] Read more.
This study investigates the challenge of affordable housing in Riyadh, a city undergoing rapid transformation aligned with Saudi Arabia’s Vision 2030. It aims to bridge the structural gap in the housing market by developing a comprehensive analytical framework that measures housing suitability for emerging middle-income families, linking it to economic, spatial, and behavioral dimensions. The research employs a sequential mixed-methods design. The first phase involved a Multi-Criteria Decision Analysis (MCDA) of 106 residential neighborhoods, constructing a Housing Suitability Index (HSI) based on financing cost (≤SAR 880,000), quality of urban life, and geographical accessibility. The second phase utilized focus groups with 16 participants from real estate developers and new families to explore behavioral drivers and subjective trade-offs. Quantitative results identified “convenience clusters” primarily in the city’s southeastern and southwestern sectors, offering an optimal balance between price and accessibility. Qualitative analysis revealed a significant trust gap and a misalignment of priorities: new families are increasingly willing to sacrifice unit size for central location and construction quality, a preference that conflicts with developers’ strategies focused on luxury units or peripheral projects for higher margins. The study concludes that achieving the 70% homeownership target requires a hybrid policy model, combining supply-side stimuli (e.g., subsidized land) with demand-side management (e.g., progressive mortgages). It recommends integrating the HSI into urban planning to direct investment towards logistically connected areas, fostering sustainable communities. Full article
(This article belongs to the Special Issue Real Estate, Housing, and Urban Governance—2nd Edition)
Show Figures

Figure 1

28 pages, 22450 KB  
Article
Identifying Dominant Inflation Risks in Residential Construction Projects Using Fuzzy Truth Qualification
by Burak Oz and Merve Kocyigit
Sustainability 2026, 18(3), 1317; https://doi.org/10.3390/su18031317 - 28 Jan 2026
Viewed by 219
Abstract
Persistent inflation has intensified uncertainty in the construction industry, particularly in volatile economies. Inflation-driven risks affecting Turkish residential projects are examined in this study, focusing on rising costs, fluctuating labor and material prices, and associated risks. The power-based linguistic hedges were used to [...] Read more.
Persistent inflation has intensified uncertainty in the construction industry, particularly in volatile economies. Inflation-driven risks affecting Turkish residential projects are examined in this study, focusing on rising costs, fluctuating labor and material prices, and associated risks. The power-based linguistic hedges were used to quantify dominant severity levels under uncertainty based on descriptive statistics and standard deviation thresholds. Results indicate that inflation mostly impacts projects through budget overruns and wage inflation, which exhibit the highest severity and crisis-level risk behaviors. A number of factors drive material price volatility, particularly macroeconomic instability, currency depreciation, and supply-chain disruptions. There is a sustained pressure on contractor profitability due to wage inflation. In contrast, inflation-related effects on schedule, quality, safety, and contractual disputes are secondary and context-dependent. The findings indicate a structural shift in the risk profile of Turkish residential construction, indicating a need for inflation-resilient cost management, adaptive contracting, and proactive labor planning. Full article
Show Figures

Figure 1

18 pages, 775 KB  
Article
Tuning Deep Learning for Predicting Aluminum Prices Under Different Sampling: Bayesian Optimization Versus Random Search
by Alicia Estefania Antonio Figueroa and Salim Lahmiri
Entropy 2026, 28(2), 145; https://doi.org/10.3390/e28020145 - 28 Jan 2026
Cited by 1 | Viewed by 243
Abstract
This work implements deep learning models to capture non-linear and complex data behavior in aluminum price data. Deep learning models include the long short-term memory (LSTM) and deep feedforward neural networks (FFNN). The support vector regression (SVR) is employed as a base model [...] Read more.
This work implements deep learning models to capture non-linear and complex data behavior in aluminum price data. Deep learning models include the long short-term memory (LSTM) and deep feedforward neural networks (FFNN). The support vector regression (SVR) is employed as a base model for comparison. Each predictive model is tuned by using two different optimization methods: Bayesian optimization (BO) and random search (RS). All models are tested on daily, weekly, and monthly data. Three performance metrics are used to evaluate each forecasting model: the root mean squared error (RMSE), mean absolute error (MAE), and the coefficient of determination (R2). The experimental results show that the LSTM-BO is the best-performing model across the time horizons (daily, weekly, and monthly). By consistently achieving the lowest RMSE, MAE, and highest R2, the LSTM-BO outperformed all the other models, including SVR-BO, FFNN-BO, LSTM-RS, SVR-RS, and FFNN-RS. In addition, predictive models utilizing BO regularly outperformed those using RS. In summary, LSTM-BO is highly beneficial for aluminum spot price forecasting. Full article
(This article belongs to the Section Multidisciplinary Applications)
Show Figures

Figure 1

19 pages, 1843 KB  
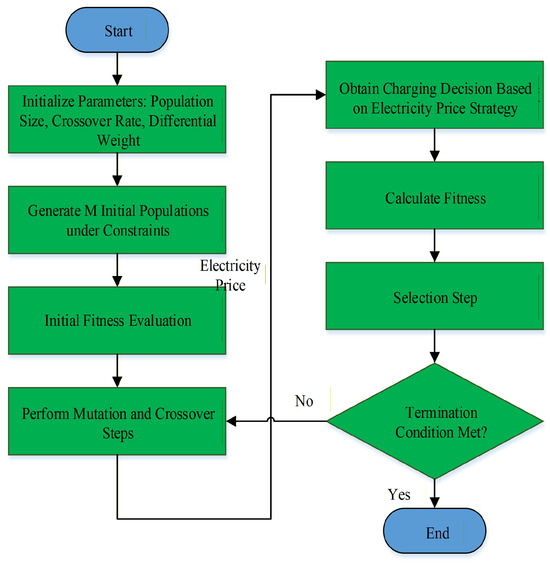
Article
Time-of-Use Electricity Pricing Strategy for Charging Based on Multi-Objective Optimization
by Yonghua Xu, Wei Liu and Xiangyi Tang
World Electr. Veh. J. 2026, 17(1), 53; https://doi.org/10.3390/wevj17010053 - 22 Jan 2026
Viewed by 156
Abstract
Efficient operation of electric vehicle (EV) charging stations is vital in the development of green transportation infrastructure. To address the challenge of balancing profitability, resource utilization, user behavior, and grid stability, this paper proposes a multi-objective dynamic pricing optimization framework based on a [...] Read more.
Efficient operation of electric vehicle (EV) charging stations is vital in the development of green transportation infrastructure. To address the challenge of balancing profitability, resource utilization, user behavior, and grid stability, this paper proposes a multi-objective dynamic pricing optimization framework based on a chaotic genetic algorithm (CGA). The model jointly maximizes operator profit and charging pile utilization while incorporating price-responsive user demand and grid load constraints. By integrating chaotic mapping into population initialization, the algorithm enhances diversity and global search capability, effectively avoiding premature convergence. Empirical results show that the proposed strategy significantly outperforms conventional methods: profits are 41% higher than with fixed pricing and 40% higher than with traditional time-of-use optimization, while charging pile utilization is 32.27% higher. These results demonstrate that the proposed CGA-based framework can efficiently balance multiple objectives, improve operational profitability, and enhance grid stability, offering a practical solution for next-generation charging station management. Full article
(This article belongs to the Section Charging Infrastructure and Grid Integration)
Show Figures

Figure 1

18 pages, 760 KB  
Article
It’s Not Just About Price: What Drives Gen Z to Choose Sustainable Stays?
by Neringa Vilkaite-Vaitone
Sustainability 2026, 18(2), 1075; https://doi.org/10.3390/su18021075 - 21 Jan 2026
Viewed by 263
Abstract
This study explores the factors that influence Gen Z consumers’ green purchasing behavior, addressing a gap in current research by combining the Theory of Planned Behavior, the Theory of Consumption Values, and Generational Theory, and applying them to the touristic accommodation context. Based [...] Read more.
This study explores the factors that influence Gen Z consumers’ green purchasing behavior, addressing a gap in current research by combining the Theory of Planned Behavior, the Theory of Consumption Values, and Generational Theory, and applying them to the touristic accommodation context. Based on a quantitative survey of Gen Z tourists from Spain, Norway, and Lithuania, the study examined traditional constructs of the Theory of Planned Behavior alongside subjective knowledge, environmental consciousness, perceived value, and green trust. Using Partial Least Squares Structural Equation Modeling (PLS-SEM), the results indicate a significant role for price-based functional value and emotional value in shaping Gen Z’s attitudes toward sustainable accommodation. Furthermore, subjective knowledge and environmental consciousness strengthen green trust, which in turn contributes to a more positive attitude toward sustainable touristic options. Attitude, subjective norms, and perceived behavioral control significantly predict behavioral intention, while both perceived behavioral control and behavioral intention directly influence actual purchasing behavior. The findings suggest that tourism marketers should focus on enhancing price-related and emotionally meaningful value propositions, while also fostering trust through clear communication of environmental performance. Overall, the study offers a comprehensive understanding of the drivers behind Gen Z’s sustainable accommodation choices and provides practical implications for promoting environmentally responsible tourism. Full article
Show Figures

Figure 1

7 pages, 1557 KB  
Proceeding Paper
Allais–Ellsberg Convergent Markov–Network Game
by Adil Ahmad Mughal
Proceedings 2026, 135(1), 2; https://doi.org/10.3390/proceedings2026135002 - 19 Jan 2026
Viewed by 161
Abstract
Behavioral deviations from subjective expected utility theory, most famously captured by the Allais paradox and the Ellsberg paradox, have inspired extensive theoretical and experimental research into risk and ambiguity preferences. While the existing analyze these paradoxes independently, little work explores how such heterogeneously [...] Read more.
Behavioral deviations from subjective expected utility theory, most famously captured by the Allais paradox and the Ellsberg paradox, have inspired extensive theoretical and experimental research into risk and ambiguity preferences. While the existing analyze these paradoxes independently, little work explores how such heterogeneously biased agents interact in networked strategic environments. Our paper fills this gap by modeling a convergent Markov–network game between Allais-type and Ellsberg-type players, each endowed with fully enriched loss matrices that reflect their distinct probabilistic and ambiguity attitudes. We define convergent priors as those inducing a spectral radius of <1 in iterated enriched matrices, ensuring iterative convergence under a matrix-based update rule. Players minimize their losses under these priors in each iteration, converging to an equilibrium where no further updates are feasible. We analyze this convergence under three learning regimes—homophily, heterophily, and type-neutral randomness—each defined via distinct neighborhood learning dynamics. To validate the equilibrium, we construct a risk-neutral measure by transforming losses into payoffs and derive a riskless rate of return representing players’ subjective indifference to risk. This applies risk-neutral pricing logic to behavioral matrices, which is novel. This framework unifies paradox-type decision makers within a networked Markovian environment (stochastic adjacency matrix), extending models of dynamic learning and providing a novel equilibrium characterization for heterogeneous, ambiguity-averse agents in structured interactions. Full article
(This article belongs to the Proceedings of The 1st International Electronic Conference on Games (IECGA 2025))
Show Figures

Figure 1

Back to TopTop