Next Article in Journal
A Spatio-Temporal Model for Intelligent Vehicle Navigation Using Big Data and SparkML LSTM
Previous Article in Journal
Psychological and Demographic Drivers of Embedded EV Insurance Adoption in Taiwan, China
 
 
Font Type:
Arial Georgia Verdana
Font Size:
Aa Aa Aa
Line Spacing:
Column Width:
Background:
Article

Time-of-Use Electricity Pricing Strategy for Charging Based on Multi-Objective Optimization

School of Traffic, Electrical and Information Engineering, Hunan University of Technology, Zhuzhou 412007, China
*
Author to whom correspondence should be addressed.
World Electr. Veh. J. 2026, 17(1), 53; https://doi.org/10.3390/wevj17010053
Submission received: 11 December 2025 / Revised: 11 January 2026 / Accepted: 16 January 2026 / Published: 22 January 2026
(This article belongs to the Section Charging Infrastructure and Grid Integration)

Abstract

Efficient operation of electric vehicle (EV) charging stations is vital in the development of green transportation infrastructure. To address the challenge of balancing profitability, resource utilization, user behavior, and grid stability, this paper proposes a multi-objective dynamic pricing optimization framework based on a chaotic genetic algorithm (CGA). The model jointly maximizes operator profit and charging pile utilization while incorporating price-responsive user demand and grid load constraints. By integrating chaotic mapping into population initialization, the algorithm enhances diversity and global search capability, effectively avoiding premature convergence. Empirical results show that the proposed strategy significantly outperforms conventional methods: profits are 41% higher than with fixed pricing and 40% higher than with traditional time-of-use optimization, while charging pile utilization is 32.27% higher. These results demonstrate that the proposed CGA-based framework can efficiently balance multiple objectives, improve operational profitability, and enhance grid stability, offering a practical solution for next-generation charging station management.

1. Introduction

With the accelerating pace of global climate change and escalating energy crises, the development of new energy electric vehicles (EVs) has become a crucial strategic initiative for nations aiming to achieve carbon neutrality. As the cornerstone of EV adoption, charging stations play a pivotal role in determining the pace and scale of transportation electrification. Their operational efficiency, pricing strategy, and ability to manage grid load directly influence the sustainability and economic viability of EV ecosystems.
However, traditional fixed electricity pricing schemes face significant limitations. They often fail to balance multiple objectives—including operator profitability, user satisfaction, and grid stability—which are increasingly vital in the evolving EV charging market [1]. In particular, fixed pricing does not account for temporal variations in user demand, behavioral heterogeneity, or the dynamic nature of grid constraints, resulting in inefficiencies such as low charging pile utilization, demand concentration, and increased peak-load stress. Consequently, intelligent, data-driven, and adaptive pricing methods must be developed.
The existing literature on the economic operation of charging stations can be broadly categorized into three areas: user behavior modeling, pricing mechanisms, and influencing factors. For instance, Ref. [2] proposed probabilistic models based on users’ charging habits and travel patterns to capture the key factors affecting charging load. Other studies have incorporated users’ travel cost considerations into pricing decisions [3], while advanced approaches leverage deep learning and reinforcement learning to mine complex behavioral features and design differentiated pricing strategies [4,5,6].
Furthermore, optimized pricing mechanisms have been shown to encourage orderly charging behaviors, thus reducing grid load fluctuations and improving overall system stability [7,8]. Wu et al. [9] employed a demand–response model to guide charging demand and mitigate peak–valley load differences. Shi et al. [10] used a Stackelberg game framework to design real-time pricing mechanisms that incentivize users to alter disordered charging patterns. Yang et al. [11] introduced price elasticity coefficients and entropy measures into pricing models to quantitatively describe load volatility, thereby maximizing profit while stabilizing demand.
Despite these advances, existing research has predominantly focused on user-centric analysis, pricing theory, or factor identification, with limited emphasis on operator-oriented optimization that jointly considers profitability, market competition, and service quality. Moreover, many conventional optimization approaches suffer from local convergence issues when solving complex multi-objective problems, limiting their effectiveness in practical scenarios characterized by nonlinearity and multi-dimensional constraints.
Furthermore, chaotic genetic algorithms have been introduced to overcome the premature convergence and poor global search performance of conventional genetic algorithms in complex optimization problems. Li et al. [12] incorporated chaotic sequences into population initialization to enhance solution diversity and improve global exploration for nonlinear constrained optimization. El-Sehiemy et al. [13] applied chaotic genetic algorithms to power system economic dispatch problems, demonstrating faster convergence and improved robustness under multiple operational constraints. Wang et al. [14] employed a chaotic multi-objective genetic algorithm to balance conflicting objectives and maintain solution diversity in high-dimensional energy management problems, thereby achieving more stable and well-distributed Pareto fronts.
To address the challenge of balancing profitability, utilization, user behavior, and grid constraints in EV charging station operations, this paper proposes a multi-objective dynamic pricing model that integrates user behavior modeling, grid load considerations, and operator objectives into a unified optimization framework. The proposed approach incorporates users’ price sensitivity and temporal charging patterns to enable demand-aware and differentiated pricing strategies, jointly optimizes profit and charging pile utilization while maintaining user satisfaction and grid stability, and employs a chaotic genetic algorithm (C-MOGA) to enhance global search capability and avoid premature convergence. Empirical analysis based on real-world data demonstrates that the proposed framework significantly outperforms conventional fixed and time-of-use pricing strategies in terms of profitability, utilization efficiency, and load variance.

2. Methodology and Model Formulation

2.1. Dynamic Pricing Process for Charing Stations

The dynamic pricing process of EV charging stations is fundamentally guided by users’ charging behaviors and electricity procurement costs, aiming to maximize profitability while ensuring operational efficiency. As illustrated in Figure 1, the process begins with an analysis of user charging patterns—including preferred charging times and demand levels—to identify distinct temporal demand characteristics. Based on these insights, the day is divided into peak, flat, and off-peak periods, each associated with different electricity prices.
The model then calculates the optimal price for each period by jointly considering user demand elasticity, electricity procurement costs, and grid load conditions. Once the pricing strategy is deployed, users respond by adjusting their charging behaviors, which in turn affect station profitability and utilization. The system then evaluates the resulting operational performance and iteratively refines the pricing scheme in a closed-loop optimization cycle, continuously improving both revenue and demand distribution.

2.2. User Behavior and Charging Demand Modeling

2.2.1. EV User Behavior Analysis

Based on the historical charging records of the studied station, EV charging demand is influenced by user types and their behavioral characteristics. Users can be broadly categorized into two groups, long-term users and temporary users, depending on whether they have access to home charging facilities. Long-term users, who typically lack home charging stations, consistently rely on public infrastructure and exhibit relatively stable and periodic charging behaviors, accounting for approximately 18% of total users. The proportion of long-term users (18%) was adopted from empirical findings reported in existing studies on public EV charging stations [15,16], which exhibit similar user composition characteristics. Temporary users, by contrast, are highly price- and time-sensitive; they tend to modify their charging decisions—including location, timing, and amount—in response to electricity price fluctuations.

2.2.2. Charging Demand of Long-Term Users

Long-term users are EV owners who frequently rely on public charging infrastructure due to the lack of home charging facilities. Their charging behavior is typically regular, stable, and periodic.
Based on historical operational data [17], the proportion of charging demand within each time period can be calculated. Under a uniform pricing scheme, this proportion reflects the baseline temporal distribution of charging demand. Let M denote the total number of EVs in the region. Then, the total charging demand at time t, E(t), is expressed as
E ( t ) = 0.18 θ ( t ) M
where
M is the total number of EVs in the region;
θ(t) is the time-dependent participation coefficient;
E(t) is the total charging demand at time t.
Assuming that the operator manages N charging stations (each with a service radius of 5 km and no overlapping coverage) and that there are Sn competing stations within the service area of station n, the average initial demand allocated to that station at time t can be expressed as
A ( n , t ) = E ( t ) N ( S n + 1 )
where
A(n,t) is the average initial charging demand for station n at time t;
Sn is the number of competing charging stations within the service area.

2.2.3. Charging Demand of Temporary Users (Polished)

Temporary users are typically price-sensitive and tend to adjust their charging decisions—such as charging quantity, timing, or station choice—in response to price changes. Behavioral economics suggests that price variations significantly affect user decisions, and demand usually declines when prices rise.
Building on the time-of-use price response model proposed in [18], a competitive demand response model is constructed. The relative price difference between station n and the nearest competing station is defined as:
θ = p ( n , t ) p c o m p ( n , t ) p c o m p ( n , t )
where
p(n,t) is the price set by station n at time t;
pcomp(n,t) is the price at the nearest competing station.
The third-degree polynomial price response function was adopted from prior demand response and EV charging pricing studies, where nonlinear elasticity was shown to better capture users’ sensitivity to price variations than linear models. In this study, the function was applied within a bounded price interval to ensure stability and physical interpretability.
The demand response coefficient ρ(θ), representing the degree of user sensitivity to price differences, is modeled as a cubic polynomial:
ρ θ = 0.972 θ 3 + 2.7968 θ 2 2.5179 θ
The adjusted charging demand at station n, after accounting for user price responsiveness, is then given by
D ( n , t ) = ( 1 + ρ ( θ ) ) A ( n , t )
where
D(n,t) is the charging demand of station n after price response adjustment;
A(n,t) is the baseline demand prior to adjustment.
This model captures both the elasticity of user demand and the influence of competing stations’ pricing, enabling more accurate demand forecasting and the formulation of more effective dynamic pricing strategies.

2.3. Electricity Procurement Cost

Electricity procurement cost is one of the most important factors influencing the profitability of a charging station. To better reflect the time-dependent characteristics of wholesale electricity prices, this paper divided the 24 h day into two categories, peak periods and off-peak periods, and assigned a unit procurement cost to each.
Specifically, the period from 10:00 to 20:00 was defined as the peak period, when grid load is high and electricity prices are more expensive. All other periods were considered off-peak, during which grid pressure is relatively low and electricity prices are discounted.
This piecewise structure of procurement costs not only reduces the complexity of the model but also preserves the time sensitivity of supply costs, which is essential for downstream pricing and revenue optimization. The electricity cost function can therefore be defined as
C ( t ) = C p e a k , 10 t 20 C o f f , t ( 0 , 10 ) , ( 20 , 23 )
where
C(t) is the unit cost of electricity at time t;
Cpeak is the unit cost during the peak period;
Coff is the unit cost during the off-peak period.

3. Time-of-Use Pricing Optimization Models

This section formulates the optimization objectives and constraints for peak, off-peak, and flat periods in a unified mathematical framework. The goal is to jointly maximize charging station profitability and utilization while satisfying regulatory, operational, and user-related constraints.

3.1. General Time-of-Use Pricing Structure

The time-of-use electricity price function is defined piecewise based on three periods—peak, flat, and off-peak—as follows:
h ( t ) = h f t f 1 t t f 2 h o t o 1 t t o 2 h p t p 1 t t p 2
where
h f is the electricity price during the peak period;
h o is the electricity price during the off-peak period;
h p is the electricity price during the flat period.

3.2. Peak Period Optimization Model

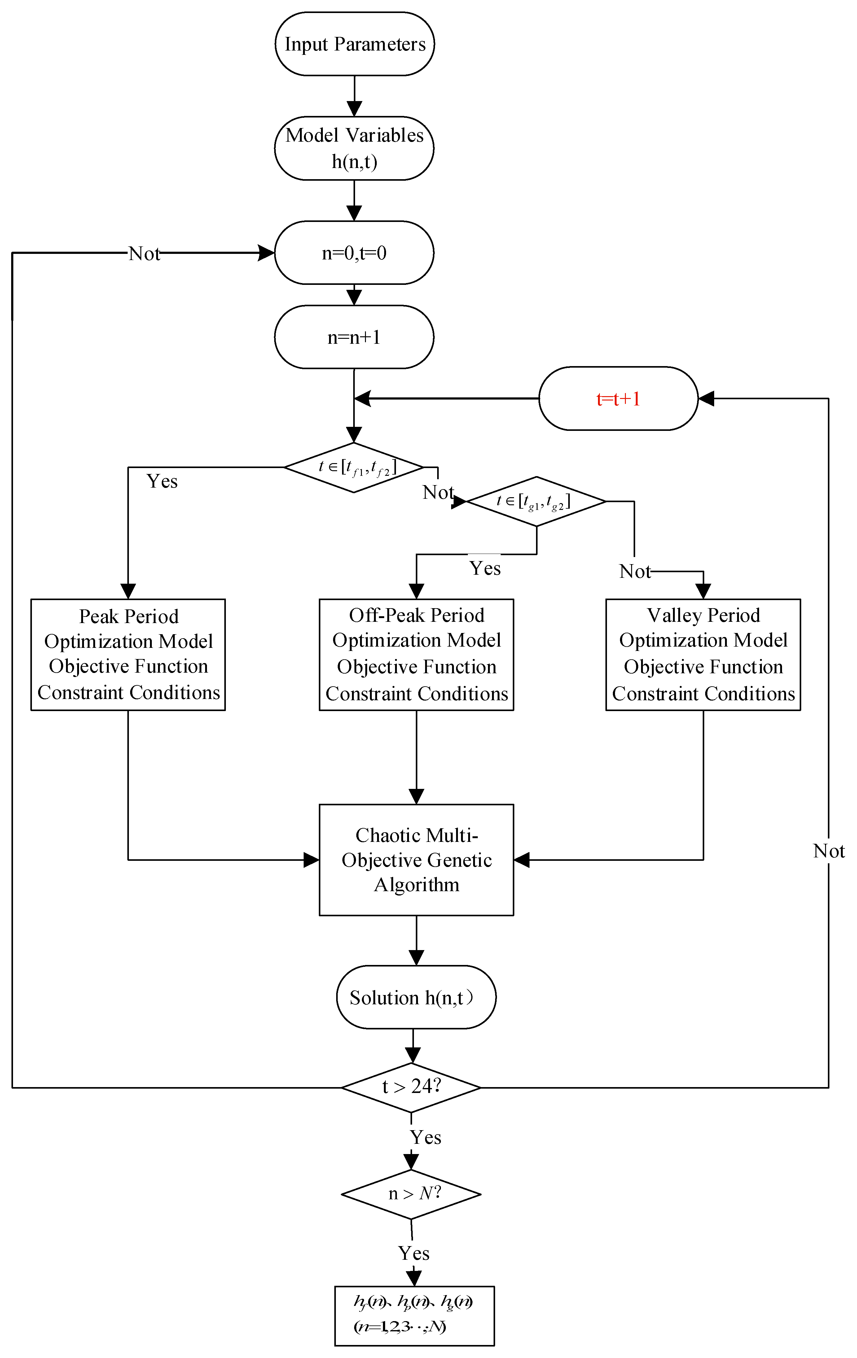
According to the peak–flat–valley evaluation model, users exhibit distinct charging behaviors among three time periods—peak, flat, and off-peak. Pricing strategies should therefore be formulated based on users’ behavioral patterns and the operator’s business objectives. The overall optimization strategy is illustrated in Figure 2.
During the peak period, the charging station often faces significant grid load and profitability pressures. The optimization objective is to maximize revenue while minimizing load variance.
(1)
Objective Functions
The profit maximization function is defined as
M a x R p ( n ) = t [ t f 1 , t f 2 ] D ( n , t ) P a v g Δ t ( h f ( n ) c ( t ) )
where
Rp(n) is the total revenue at station n;
D(n,t) is the charging demand at time t;
Pavg is the average charging power;
c(t) is the electricity procurement cost;
Δt is the length of each time interval.
To stabilize load, the variance minimization objective is introduced:
min V = 1 23 i = 1 24 ( P 0 , i + P e v , i P a v g ) 2
P e v , i = i = 1 24 60 ( i 1 ) + 1 60 i P i
P a v g = i = 1 24 ( P 0 , i + P e v , i ) 24
where
P 0 , i is the base load of the power grid;
P e v , i is the EV charging load;
Pi is the power load at interval i.
(2)
Constraints
The profit constraint is
t [ t f 1 , t f 2 ] D 0 ( n , t ) P a v g Δ t ( h f 0 ( n ) c ( t ) ) R p ( n )
where
D 0 ( n , t ) is the original (pre-optimization) charging demand;
h f 0 ( n ) is the original peak period price.
The pricing constraint is
c ( t ) + p min h p ( n ) c ( t ) + p max
where
p m i n   a n d   p m a x are the government-regulated lower and upper bounds of charging service fees.
The utilization constraint is
ε n , t a v g ( D ( n , t ) ) K ( n )
a v g ( D ( n , t ) ) = 1 t f 2 t f 1 t [ t f 1 , t f 2 ] D ( n , t )
where
ε n , t is the required utilization threshold;
K ( n ) is the number of charging piles at station.
The capacity constraint is
0 D ( n , t ) K ( n )
The charging power constraint is
0 P j , t μ P e v , max
where
P j , t is the charging power of EV j at time t;
P e v , max is the rated maximum EV charging power;
μ is the power utilization coefficient.
The waiting time constraint is
W n , t W max
where
W n , t is the user waiting time at station n, time t;
W max is the maximum acceptable waiting time.
The operating time constraint is
t [ t f 1 , t f 2 ]

3.3. Off-Peak (Flat) Period Optimization Model

During the off-peak (flat) period, the main objective is to attract additional users, improve charging pile utilization, and increase overall revenue. Compared with the peak period, users exhibit more flexible charging behavior, making pricing strategies more effective in demand regulation.
(1)
Objective Functions
The profit maximization objective is
M a x R p 1 ( n ) = t [ t g 1 , t g 2 ] D ( n , t ) P a v g Δ t ( h g ( n ) c ( t ) )
where
R p 1 ( n ) is the revenue during the off-peak period;
D ( n , t ) is the charging demand;
h g is the off-peak charging price;
c ( t ) is the electricity procurement cost;
P a v g is the average charging power;
Δ t is the time interval length.
The utilization maximization objective is
max η ( n , t ) = D ( n , t ) K ( n )
where
η ( n , t ) is the charging pile utilization;
K ( n ) is the number of charging piles at station n.
(2)
Constraints
The operating time constraint is
t [ t g 1 , t g 2 ]
The demand improvement constraint, to ensure that the optimized pricing increases usage, is
s u m ( D ( n 0 , t ) ) s u m ( D ( n , t ) )
where
D ( n 0 , t ) is the original (pre-optimization) charging demand;
D ( n , t ) is the optimized charging demand.
The profit constraint, to ensure that off-peak pricing optimization does not reduce total revenue, is
t [ t o 1 , t o 2 ] D 0 ( n , t ) P a v g Δ t ( h o 0 ( n ) c ( t ) ) R P 1 ( n )
where
D 0 ( n , t ) is the original demand;
h o 0 is the initial off-peak price.
Pricing constraint:
c ( t ) + p min h o ( n ) c ( t ) + p max
The capacity constraint is
0 D ( n , t ) K ( n )
where
K ( n ) is the number of charging piles available at station n.

3.4. Valley Period Optimization Model

During the valley period, electricity prices are at their lowest, making this time window suitable for attracting more users through lower charging prices. The objective of valley period pricing optimization is to increase revenue and improve charging pile utilization, while ensuring that the optimized profit does not fall below the original baseline.
(1)
Objective Functions
The profit maximization objective for the valley period is defined as
M a x R p 2 ( n ) = t [ t p 1 , t p 2 ] D ( n , t ) P a v g Δ t ( h p ( n ) c ( t ) )
where
R p 2 ( n ) is the revenue of charging station n during the valley period;
h p ( n ) is the charging price during the valley period;
D ( n , t ) is the charging demand at time t;
c ( t ) is the electricity procurement cost;
P a v g is the average charging power;
Δ t is the time interval length.
(2)
Constraints
The time constraint is
t [ t p 1 , t p 2 ]
This ensures that the optimization is applied only within the valley pricing period.
Operational constraints:
The valley period must also satisfy ① charging pile capacity constraints, ② pricing bounds, ③ utilization constraints. These constraints are consistent with those defined in the peak and flat periods.
For the profit constraint, to guarantee that the optimization does not reduce profitability, the valley period revenue must be no less than the pre-optimization revenue:
t [ t p 1 , t p 2 ] D 0 ( n , t ) P a v g Δ t ( h p 0 ( n ) c ( t ) ) R p 2 ( n )
The interpretation is as follows: This condition indicates that the optimized profit must be greater than or equal to the profit before optimization. Although pricing decisions are defined over peak, flat, and off-peak periods to capture temporal characteristics, the optimization is performed on a unified objective vector aggregating all time intervals, and the Pareto front represents global trade-offs between operator profit and system cost.

4. Optimization Algorithm

4.1. Genetic Algorithm

The multi-objective dynamic pricing model established in this study is highly nonlinear and therefore does not possess a single global optimum solution. As reported in this document, genetic algorithms (GAs) are widely adopted for solving such problems due to their fast convergence and low computational complexity. Nevertheless, traditional GAs tend to suffer from premature convergence, and the random initialization process may produce a large number of individuals far from the optimal solution region, restricting global search capability and potentially trapping the algorithm in local optima.
To address these limitations, a chaotic mapping mechanism is introduced to enhance population diversity and improve global exploration ability.

4.2. Chaotic Multi-Objective Genetic Algorithm

Conventional multi-objective algorithms such as NSGA-II often experience population clustering, have large search step sizes, and perform redundant evaluations of repeated individuals during random initialization. These weaknesses prolong optimization time and degrade performance. The inherent randomness and ergodicity of chaotic sequences make them highly suitable for improving the initialization and evolutionary process. By integrating chaos into GA, the algorithm can avoid premature convergence, shorten computation time, and enhance global search efficiency. The flowchart of the chaotic multi-objective genetic algorithm is shown in Figure 3.
Chaotic Initialization
The chaotic initialization strategy begins by generating a set of n-dimensional random parameter values. A logistic chaotic map is then applied to produce additional chaotic variables. These variables are proportionally mapped into the feasible domain of the optimization variables, forming a more diverse and well-distributed initial population.
Algorithm Workflow
The chaotic multi-objective genetic algorithm operates according to the following procedure:
(1)
Initialize population size, number of optimization variables, number of objectives, maximum evolutionary generations, and chaotic control parameters.
(2)
Set the generation index to zero, and generate the initial population using chaotic sequences mapped into feasible intervals.
(3)
Conduct non-dominated sorting to obtain Pareto ranks, update the current optimal set, and generate offspring via crossover and mutation.
(4)
Merge parent and offspring populations, perform non-dominated sorting again, and update the Pareto front.
(5)
If the maximum number of generations is reached, terminate the algorithm; otherwise, return to Step 3 for further evolution.

5. Experimental Analysis

5.1. Case Study

This study selected several public charging stations operated within a certain urban area as the research objects to verify the effectiveness of the proposed pricing strategy and the multi-objective optimization model for market share.
According to the historical operational data of the studied charging station and related statistical records, there were 9000 electric vehicles in the city, among which approximately 1600 vehicles charged at public charging stations every day.
The operator constructed six charging stations, all adopting a uniform pricing scheme of 1.4 CNY/kWh. Competing stations within each service radius also adopted a uniform price of 1.3 CNY/kWh. The average charging power of EVs was assumed to be 50 kW, with an average charging duration of 0.83 h. The desired utilization rate during peak hours was set to 0.7. According to local government regulations, the upper limit of the charging service fee was 0.65 CNY/kWh.
The multi-objective optimization problem was solved using the chaotic multi-objective genetic algorithm, with the following parameters: (1) population size: 200; (2) maximum iterations: 100; (3) crossover index: 20; (4) mutation index: 20.

5.2. Analysis of Optimization Results

5.2.1. Time-of-Use Pricing Scheme

Using the DWT-K-means clustering algorithm, daily charging hours were divided into peak, flat, and valley periods as follows:
Peak period: 10:00–12:00 and 14:00–19:00;
Valley period: 00:00–08:00;
Flat period: remaining hours.
Taking a single charging station as an example, the optimization results for the peak period pricing are shown in Table 1.
The optimal peak price was 1.361 CNY/kWh, under which charging station profit increases significantly; utilization rate increases by 32.27%.
This corresponds to the case where equal weights are assigned to all objectives.
The other optimization weight scenarios were as follows:
When the primary objective is profit maximization, the optimal peak price becomes 1.37 CNY/kWh, and the maximum profit reaches 4228.05 CNY, though the utilization rate decreases slightly to 73.36%.
When the primary objective is profit-rate maximization, the optimal price becomes 1.25 CNY/kWh, resulting in a profit of 3830.48 CNY.
For the flat period optimization analysis, the optimization results for the flat period are shown in Table 2.
From the results, it can be observed that when other conditions remain unchanged, increasing the flat period charging price leads to an increase in station profit, while the utilization rate of charging piles shows a gradual decline.
Further comparison and analysis of the multiple optimization results indicate that multi-objective optimization produces a larger set of optimal solutions, offering operators more flexible pricing choices. This enables the operator to effectively balance utilization rate and revenue, ultimately enhancing the profitability of the charging station.

5.2.2. Performance Comparison Before and After Optimization

Figure 4 presents a comparative analysis of the charging station’s performance under three pricing schemes: fixed pricing, pre-optimization TOU pricing, and the proposed optimized pricing strategy.
Three key performance indicators were evaluated: daily profit, charging pile utilization rate, and load fluctuation.
(1)
Profit Improvement
The left subplot shows that under fixed pricing, daily profit is approximately 4774 CNY. Pre-optimization TOU pricing yields a similar profit level (4741 CNY), indicating limited improvement. The proposed optimized strategy significantly increases the profit to 6743 CNY, achieving over 41% improvement compared with both baseline strategies. This demonstrates that the optimized pricing model effectively enhances economic returns by dynamically adjusting prices according to user demand characteristics.
(2)
Utilization Rate Analysis
The middle subplot illustrates that fixed pricing results in the highest utilization (57.02%) because lower prices attract more users. Pre-optimization TOU pricing reduces utilization to 44.72%, indicating that simple TOU segmentation cannot effectively stimulate demand. The optimized strategy improves utilization to 55.51%, striking a better balance between price sensitivity and user charging behavior. These results indicate that the multi-objective optimization approach avoids the excessive demand suppression observed in pre-optimized TOU pricing.
(3)
Load Fluctuation Reduction
The right subplot shows the standard deviation of charging load. Fixed pricing produces the largest fluctuation (22.5 kW), reflecting significant peak-time congestion Pre-optimization TOU pricing slightly reduces the fluctuation to 18.3 kW. The optimized strategy lowers the fluctuation dramatically to 11.7 kW, demonstrating a substantial improvement in load balancing. This indicates that optimized pricing effectively shifts charging demand from peak to off-peak periods, improving grid stability.
Across all three indicators—profit, utilization, and load fluctuation—the proposed optimization model demonstrates clear superiority. It enables the operator to maximize revenue, maintain efficient resource utilization, and reduce grid stress, thereby achieving a balanced and robust operational strategy.

5.2.3. Data Analysis and Discussion

Profit–Price–Utilization Relationship Analysis
Based on the optimization results of the peak period, the variation patterns of charging station profit with respect to the charging price and utilization rate are illustrated in Figure 5. As the charging price increases, the station’s profit rises initially, reaches a maximum value, and then drops sharply. For example, when the utilization rate is fixed at 50%, the profit reaches a peak value of CNY 3088.2 at a charging price of 1.371 CNY/kWh. However, when the price exceeds the acceptable range [0.68, 1.82] CNY/kWh, the charging station becomes unprofitable.
These results indicate that moderately increasing the charging price within users’ acceptable range helps improve operator profit, while excessively high prices lead to rapid user loss, causing a steep decline in profit.
As shown in Figure 5 and Figure 6, the curve exhibits a “parabolic/arch-shaped” pattern, revealing the existence of an optimal pricing point. Beyond this point, even a high utilization rate cannot compensate for revenue loss. When the utilization rate increases, the positive impact on profit becomes more apparent near the optimal pricing region.
Market Share and Load Distribution Analysis
As illustrated in Figure 7, the comparison of market share curves before and after optimization shows that the implementation of time-differentiated pricing results in remarkable changes in charging demand distribution across different periods.
Specifically, market share in peak periods decreases significantly, and market share in valley periods increases substantially.
The overall load profile becomes smoother and more evenly distributed.
These peak-shaving and valley-filling effects effectively alleviate power grid pressure during daytime high-load periods while improving the utilization efficiency of the power grid and charging infrastructure during night-time valley hours. Before optimization, the purchase–load curve exhibits multiple concentrated peaks, indicating strong volatility and severe high-peak stress on the grid.
After applying the proposed user response model and multi-objective optimization strategy, the optimized load distribution becomes significantly smoother. User charging behavior is effectively guided toward off-peak periods, achieving both load shifting and cost reduction.
Sensitivity Analysis of Electricity Purchase Cost
As shown in Figure 8, as the peak period electricity purchase cost increases from 0.6 CNY/kWh to 0.9 CNY/kWh, the daily profit of the charging station decreases significantly.
Under the pre-optimization strategy, profit declines more sharply.
Under the optimized strategy, profit still decreases but remains consistently higher and exhibits a slower downward trend.
This demonstrates that electricity purchase cost has strong sensitivity to operational revenue, especially when the peak period charging load accounts for a large portion of the total demand.
At the lowest purchase cost (0.6 CNY/kWh), the optimized strategy yields approximately 40% higher daily profit compared with the pre-optimization strategy. The optimized profit curve is smoother, indicating that the proposed strategy provides better cost adaptability, greater resistance to external disturbances, and stronger robustness under fluctuating electricity prices.
Comparison with Other Optimization Algorithms
As illustrated in the comparative results in Figure 9, Figure 10 and Figure 11, the proposed chaotic-MOGA consistently exhibits superior overall performance compared with the traditional weighted-sum GA and the standard NSGA-II.
Figure 9 and Figure 10 report the economic outcomes under the same demand–response model and operational constraints. As shown in Figure 9, the proposed chaotic-MOGA achieves the highest station profit among the three algorithms, indicating that introducing chaotic dynamics enhances population diversity and improves the exploration–exploitation balance in the pricing search space. In contrast, the traditional weighted-sum GA yields a noticeably lower profit, which is expected because scalarization tends to bias the search toward a single trade-off and may miss high-quality Pareto-optimal regions.
Figure 10 further compares the charging station cost, defined as the operator’s procurement/operational energy cost under the optimized charging demand. The results show that chaotic-MOGA attains a more favorable cost profile than the baselines while still delivering higher profit, implying that the proposed method can simultaneously improve the operator’s economic performance and cost efficiency under the same physical limits.
Figure 11 presents the convergence behavior. Using hypervolume (HV) as the multi-objective indicator, chaotic-MOGA exhibits faster and more stable convergence than NSGA-II, suggesting that it can reach a higher-quality Pareto front with fewer generations. Meanwhile, the single-objective GA curve (normalized best scalar value) stagnates early, reflecting the limitation of weighted-sum optimization in capturing the multi-objective trade-off structure. Overall, these results validate that chaotic-MOGA provides a better profit–cost trade-off and improved convergence robustness for multi-objective EV charging price optimization.

6. Conclusions

This study investigated the optimization of charging station pricing strategies by integrating real operational data with user charging behavior characteristics. A multi-objective time-of-use (TOU) pricing model was developed, aiming to simultaneously maximize operator profit and minimize load fluctuations. By incorporating a chaotic multi-objective genetic algorithm (C-MOGA) as the optimization solver, the proposed framework fully accounts for users’ heterogeneous charging responses across different time periods, and the performance was extensively validated under multiple experimental scenarios.
The experimental results demonstrate that, compared with fixed pricing and traditional TOU pricing strategies, the proposed optimization model delivers significant improvements in several key aspects:
Substantial profit enhancement: the optimized strategy increases the average daily profit by more than 40% relative to pre-optimization values and consistently maintains superior revenue under various pricing structures.
Effective reduction of load fluctuations: user charging behaviors are successfully reshaped, achieving up to a 50% reduction in peak load and alleviating stress on grid procurement during peak hours.
Improved charger utilization: while profits increase, equipment utilization also returns to a high level, indicating effective coordination between economic benefits and operational efficiency.
Enhanced robustness: Under rising electricity procurement costs, the optimized strategy exhibits a slower profit decline compared with the baseline strategy. This reflects stronger adaptability and resilience to external cost disturbances.
Clear behavioral guidance effects: load profile analysis shows a notable shift in charging behavior from concentrated peak periods toward valley periods, achieving the intended peak-shaving and valley-filling objectives.
In addition, comparative experiments were conducted to evaluate the effectiveness of the proposed chaotic genetic algorithm against a traditional weighted-sum genetic algorithm and a classical multi-objective optimization method (NSGA-II) with the same demand model and operational constraints. The results demonstrate that the chaotic genetic algorithm achieves a more favorable balance between charging station profit and operating cost, while also exhibiting improved convergence behavior.
Compared with the traditional single-objective genetic algorithm, the proposed method avoids excessive bias toward a single-optimization target and provides solutions with better overall operational performance. Compared with NSGA-II, the introduction of chaotic mechanisms enhances population diversity and global search capability, leading to faster convergence and higher-quality Pareto-optimal solutions. These findings indicate that the proposed approach is particularly well-suited for addressing the nonlinear and multi-objective pricing optimization problem faced by EV charging station operators.
Overall, the proposed C-MOGA-based multi-objective pricing framework provides an effective and robust solution for balancing economic performance, user behavior management, and grid stability. Future research may further explore dynamic real-time pricing, user heterogeneity modeling, and integration with reinforcement-learning-based decision frameworks to enhance adaptability under evolving market and grid conditions.

Author Contributions

Conceptualization, Y.X. and W.L.; methodology, Y.X. and W.L.; software, W.L. and X.T.; validation, Y.X. and W.L.; formal analysis, Y.X. and W.L.; resources, Y.X. and W.L.; data curation, Y.X. and W.L.; writing—original draft preparation, W.L.; supervision, Y.X. All authors have read and agreed to the published version of the manuscript.

Funding

This research received no external funding.

Data Availability Statement

The raw data supporting the conclusions of this article will be made available by the authors on request.

Conflicts of Interest

The authors declare no conflict of interest.

References

  1. Yi, J.B.; Hu, M.; Wang, Z.Y.; Hu, W.; Huang, Q. A Multi-Objective Optimal Configuration Strategy for Improving Operational Efficiency of PV-Storage Charging Stations. Autom. Electr. Power Syst. 2024, 48, 100–109. [Google Scholar]
  2. Wang, H.L.; Zhang, Y.J.; Mao, H.P. A Method for Predicting Electric Vehicle Charging Load Based on Hourly Charging Probability. Electr. Power Autom. Equip. 2019, 39, 207–213. [Google Scholar]
  3. Xie, L.T.; Xie, S.W.; Chen, K.Y.; Zhang, Y.; Chen, Z. Pricing Strategy for Charging Stations in Power-Transportation Coupled Networks Considering Users’ Travel Cost Budget. Autom. Electr. Power Syst. 2024, 48, 201–209. [Google Scholar]
  4. Zhao, X.; Hu, J. A Deep Reinforcement Learning Optimization Method for Charging Behavior of Electric Vehicle Clusters. Power Syst. Technol. 2021, 45, 2319–2327. [Google Scholar]
  5. Mahmud, M.; Abedin, T.; Rahman, M.M.; Shoishob, S.A.; Kiong, T.S.; Nur-E-Alam, M. Integrating demand forecasting and deep reinforcement learning for real-time electric vehicle charging price optimization. Util. Policy 2025, 96, 102038. [Google Scholar] [CrossRef]
  6. Chen, Z.; Liu, Y.; Zhou, T.; Xing, Q.; Du, P. Optimal time-of-use charging pricing strategy for electric vehicles considering mobility characteristics. Electr. Power Autom. Equip. 2020, 40, 96–102. [Google Scholar]
  7. Xue, X.B.; Hu, L.L. Optimal Charging Strategy for Electric Vehicle Demand Response Based on Time-of-Use Pricing. J. Chang. Inst. Technol. (Nat. Sci. Ed.) 2024, 25, 39–44. [Google Scholar]
  8. Zhang, J.H.; Zhao, X.Y.; Wang, X.L. Incentive Mechanism-Integrated Optimal Charging Guidance Strategy for Electric Vehicles. Power Grid Clean Energy 2024, 40, 102–108, 118. [Google Scholar]
  9. Wu, X.M.; Feng, Q.J.; Yan, G.G.; Xu, F.; Pan, J. Optimal Orderly Charging Strategy for Electric Buses Based on Bi-Level Optimization. Power Syst. Clean Energy 2021, 37, 119–126. [Google Scholar]
  10. Shi, Y.W.; Feng, D.H.; Zhou, E.; Chen, F. Charging guidance method and pricing strategy for charging service providers based on Stackelberg game. Trans. China Electrotech. Soc. 2019, 34, 742–751. [Google Scholar]
  11. Yang, J.W.; Gou, F.J.; Huang, Y.; He, Z.Y. Time-of-Use Pricing Strategy for Electric Vehicle Charging in Residential Communities Based on Uncertainty Measurement. Power Syst. Technol. 2018, 42, 96–102. [Google Scholar] [CrossRef]
  12. Gupta, R.; Nanda, S.J. Solving time varying many-objective TSP with dynamic θ-NSGA-III algorithm. Appl. Soft Comput. 2022, 118, 108493. [Google Scholar] [CrossRef]
  13. Duque, E.M.S.; Giraldo, J.S.; Vergara, P.P.; Nguyen, P.; van der Molen, A.; Slootweg, H. Community energy storage operation via reinforcement learning with eligibility traces. Electr. Power Syst. Res. 2022, 212, 108515. [Google Scholar] [CrossRef]
  14. Wang, X.; Li, Y. Chaotic image encryption algorithm based on hybrid multi-objective particle swarm optimization and DNA sequence. Opt. Lasers Eng. 2021, 137, 106393. [Google Scholar] [CrossRef]
  15. Wu, G.P. Demand-Side Response Optimization Method for Charging Piles Based on User Behavior Response. Autom. Appl. 2024, 65, 81–84. [Google Scholar]
  16. Qing, L.Z.; Ji, X.Y.; Jian, G.D.; Qin, J. Pricing Decision of Green Supply Chain Under the Game Competition of Duopolistic Retailers. J. Southeast Univ. 2020, 36, 465–474. [Google Scholar]
  17. Chen, L. Research on Ordered Charging Strategies for Electric Vehicles Under Multi-Scenario Electricity Price Guidance Mechanism. Ph.D. Thesis, Southeast University, Nanjing, China, 2017. [Google Scholar]
  18. Yan, J.; Luo, Y.; Yan, A.; He, W.; Han, T.; Yang, J. Equipment Optimal Configuration Method for Electric Vehicle Charging Stations Considering User Response Characteristics. Electr. Power 2025, 58, 140–147. [Google Scholar]
Figure 1. Pricing process.
Figure 1. Pricing process.
Wevj 17 00053 g001
Figure 2. Optimization flow chart.
Figure 2. Optimization flow chart.
Wevj 17 00053 g002
Figure 3. Flowchart of the chaotic multi-objective genetic algorithm.
Figure 3. Flowchart of the chaotic multi-objective genetic algorithm.
Wevj 17 00053 g003
Figure 4. Pricing strategy effect comparison.
Figure 4. Pricing strategy effect comparison.
Wevj 17 00053 g004
Figure 5. Relationship among peak period price, utilization rate, and profit.
Figure 5. Relationship among peak period price, utilization rate, and profit.
Wevj 17 00053 g005
Figure 6. Contour map of peak period price–utilization–profit.
Figure 6. Contour map of peak period price–utilization–profit.
Wevj 17 00053 g006
Figure 7. Comparison of load and market share before and after optimization.
Figure 7. Comparison of load and market share before and after optimization.
Wevj 17 00053 g007
Figure 8. Impact of peak period electricity purchase cost on profit.
Figure 8. Impact of peak period electricity purchase cost on profit.
Wevj 17 00053 g008
Figure 9. Comparison of profits among three optimization algorithms.
Figure 9. Comparison of profits among three optimization algorithms.
Wevj 17 00053 g009
Figure 10. Comparison of station costs among three optimization algorithms.
Figure 10. Comparison of station costs among three optimization algorithms.
Wevj 17 00053 g010
Figure 11. Convergence comparison of three optimization algorithms.
Figure 11. Convergence comparison of three optimization algorithms.
Wevj 17 00053 g011
Table 1. Optimal peak period pricing results based on chaotic multi-objective optimization.
Table 1. Optimal peak period pricing results based on chaotic multi-objective optimization.
ItemOptimized Price (CNY/kWh)Profit (CNY)Utilization (%)
Before Optimization1.42254.7741.95
After Optimization1.3614227.0274.32
Uniform Pricing1.32254.7078.84
Table 2. Optimization results of flat period pricing based on chaotic multi-objective model.
Table 2. Optimization results of flat period pricing based on chaotic multi-objective model.
No.Valley Price (CNY/kWh)Valley Profit (CNY)Valley Utilization (%)Flat Price (CNY/kWh)Flat Profit (CNY)Flat Utilization (%)
10.791268.249.970.85841.4939.33
20.811323.049.960.87919.7840.94
30.831970.349.680.89999.3842.80
40.851409.449.140.921079.743.88
50.881450.348.900.941158.045.83
60.947.31460.70.941239.446.34
70.9246.031472.00.961317.448.27
80.9444.551473.70.971393.048.23
90.9642.881465.80.991465.648.93
100.9841.061448.61.011534.449.46
111.039.091422.51.021598.649.81
121.0237.031388.01.041657.549.98
131.0434.881345.81.061710.549.97
141.0732.681296.91.081757.049.77
151.0930.451242.01.11796.649.4
161.1128.221182.11.111828.648.84
171.1326.011118.31.131853.148.12
Disclaimer/Publisher’s Note: The statements, opinions and data contained in all publications are solely those of the individual author(s) and contributor(s) and not of MDPI and/or the editor(s). MDPI and/or the editor(s) disclaim responsibility for any injury to people or property resulting from any ideas, methods, instructions or products referred to in the content.

Share and Cite

MDPI and ACS Style

Xu, Y.; Liu, W.; Tang, X. Time-of-Use Electricity Pricing Strategy for Charging Based on Multi-Objective Optimization. World Electr. Veh. J. 2026, 17, 53. https://doi.org/10.3390/wevj17010053

AMA Style

Xu Y, Liu W, Tang X. Time-of-Use Electricity Pricing Strategy for Charging Based on Multi-Objective Optimization. World Electric Vehicle Journal. 2026; 17(1):53. https://doi.org/10.3390/wevj17010053

Chicago/Turabian Style

Xu, Yonghua, Wei Liu, and Xiangyi Tang. 2026. "Time-of-Use Electricity Pricing Strategy for Charging Based on Multi-Objective Optimization" World Electric Vehicle Journal 17, no. 1: 53. https://doi.org/10.3390/wevj17010053

APA Style

Xu, Y., Liu, W., & Tang, X. (2026). Time-of-Use Electricity Pricing Strategy for Charging Based on Multi-Objective Optimization. World Electric Vehicle Journal, 17(1), 53. https://doi.org/10.3390/wevj17010053

Article Metrics

Back to TopTop