Sign in to use this feature.

Years

Between: -

Subjects

remove_circle_outline
remove_circle_outline
remove_circle_outline
remove_circle_outline
remove_circle_outline
remove_circle_outline
remove_circle_outline

Journals

Article Types

Countries / Regions

Search Results (285)

Search Parameters:
Keywords = axon-mediated

Order results
Result details
Results per page
Select all
Export citation of selected articles as:
38 pages, 12212 KB  
Article
Distribution and Levels of Insulin-like Growth Factor 2 Receptor Across Mouse Brain Cell Types
by Jessica R. Gaunt, Gokul Manoj and Cristina M. Alberini
Receptors 2026, 5(1), 1; https://doi.org/10.3390/receptors5010001 - 23 Dec 2025
Viewed by 45
Abstract
Background: The insulin-like growth factor 2 receptor (IGF-2R), also known as the cation-independent mannose 6-phosphate receptor (CI-M6PR), is emerging as a critical receptor for brain function and disease. IGF-2R, in fact, plays a key role in long-term memory, and its activation by several [...] Read more.
Background: The insulin-like growth factor 2 receptor (IGF-2R), also known as the cation-independent mannose 6-phosphate receptor (CI-M6PR), is emerging as a critical receptor for brain function and disease. IGF-2R, in fact, plays a key role in long-term memory, and its activation by several ligands shows beneficial effects in multiple neurodevelopmental and neurodegenerative disease models. Thus, its targeting is very promising for neuropsychiatric therapeutic interventions. IGF-2R’s main known functions are transport of lysosomal enzymes and regulation of developmental tissue growth, but in the brain, it also controls learning-dependent protein synthesis underlying long-term memory. However, little is known about this receptor in brain cells, including its cell-type-specific and subcellular expression. Methods: We conducted a comprehensive investigation to comparatively assess IGF-2R protein levels in different brain cell types across various brain regions in adult male C57BL/6J mice using dual and multiplex immunofluorescent staining with cell-type-specific markers. The IGF-2R protein distribution was also compared with Igf2r mRNA expression in publicly available single-cell RNA sequencing databases. Results: A ranking of IGF-2R levels in the soma of various cell types in the hippocampus and cortical regions revealed that the highest enrichment is, by far, in excitatory and inhibitory neurons, followed by vascular mural cells and subpopulations of oligodendrocyte lineage cells, with low to undetectable levels in astrocytes, microglia, vascular endothelial cells, and perivascular fibroblasts. High levels of IGF-2R were also found in ependymal cells, choroid plexus epithelial cells, and a subpopulation of meningeal fibroblast-like cells. IGF-2R was found in dendritic and putative axonal compartments throughout the brain, with particularly high levels in the stratum lucidum. The receptor’s protein distribution aligned with that of the mRNA in mouse brain databases. Conclusions: These results suggest that IGF-2R-mediated functions in the brain vary across different cell types and subcellular compartments, with the most active roles in specific subpopulations of neurons, mural cells, ependymal cells, meningeal cells, and cells of the oligodendrocyte lineage. This study advances our understanding of IGF-2R’s distribution in the brain, which is essential for formulating new hypotheses about its functions and therapeutic targeting. Full article
Show Figures

Figure 1

17 pages, 4240 KB  
Article
Topical Administration of Sitagliptin Prevents Retinal Neurodegeneration in a Model of Glaucoma Induced by Dexamethasone
by Patricia Bogdanov, Anna Duarri, David Sabater, María José Canz, Helena Isla-Magrané, Hugo Ramos, Anna Deàs-Just, Rafael Simó and Cristina Hernández
Int. J. Mol. Sci. 2026, 27(1), 48; https://doi.org/10.3390/ijms27010048 - 20 Dec 2025
Viewed by 115
Abstract
Glaucoma is a neurodegenerative disease characterized by progressive degeneration of optic nerve axons and loss of retinal ganglion cells (RGCs). Although elevated intraocular pressure (IOP) is a major risk factor, many patients develop glaucoma with normal IOP, highlighting the need for neuroprotective therapies. [...] Read more.
Glaucoma is a neurodegenerative disease characterized by progressive degeneration of optic nerve axons and loss of retinal ganglion cells (RGCs). Although elevated intraocular pressure (IOP) is a major risk factor, many patients develop glaucoma with normal IOP, highlighting the need for neuroprotective therapies. Sitagliptin, a dipeptidyl peptidase-4 inhibitor, has shown beneficial effects in diabetes-induced retinal neurodegeneration. This study aimed to evaluate whether sitagliptin eye drops, previously effective in diabetes-induced retinal neurodegeneration, could prevent corticosteroid-induced glaucoma. Glaucoma was induced in mice by periocular injection of dexamethasone (DEX) once weekly for five weeks. Sitagliptin or vehicle eye drops were administered from day 14 to 35. Untreated mice served as controls. DEX treatment caused significant loss of RGC bodies and optic nerve axons compared to controls, which was prevented by sitagliptin eye drops (p < 0.001), without affecting IOP. Sitagliptin also inhibited DEX-induced activation of macroglia and microglia and prevented oligodendrocyte loss. Furthermore, it suppressed overexpression of galectin-3 and gamma-synuclein in the optic nerve head (ONH) (p < 0.001), key mediators of inflammation and apoptosis. Sitagliptin eye drops exert a potent neuroprotective effect against corticosteroid-induced glaucoma, supporting their potential as a novel therapeutic strategy for glaucoma. Full article
(This article belongs to the Special Issue Molecular Mechanisms and Treatment of Retinal Diseases)
Show Figures

Graphical abstract

15 pages, 2350 KB  
Article
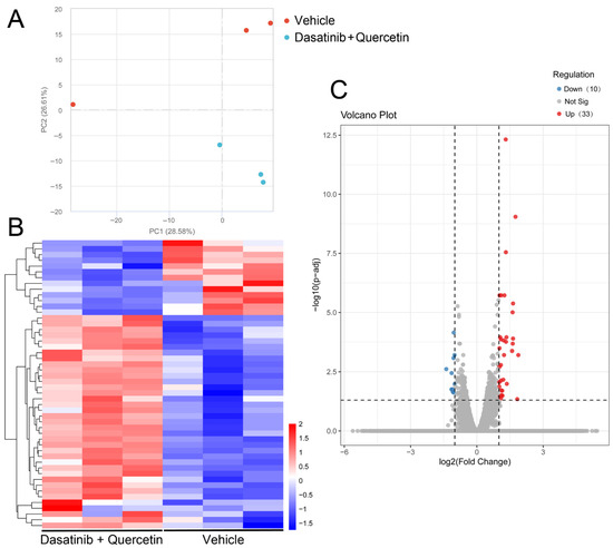
Dasatinib and Quercetin Alleviate Retinal Ganglion Cell Dendritic Shrinkage and Promote Axonal Regeneration in Mice with Optic Nerve Injury
by Xin Bin, Shuyi Zhou, Yanxuan Xu, Si Chen, Shaowan Chen, Wen Yao, Yingjie Cao, Kunliang Qiu and Tsz Kin Ng
Int. J. Mol. Sci. 2025, 26(24), 12170; https://doi.org/10.3390/ijms262412170 - 18 Dec 2025
Viewed by 97
Abstract
Optic nerve (ON) injury by trauma induces progressive retinal ganglion cell (RGC) death and axonal loss, which leads to irreversible visual impairment and even blindness. Recently, we discovered that cellular senescence is involved in RGC survival regulation post-ON injury, and senolytic (dasatinib and [...] Read more.
Optic nerve (ON) injury by trauma induces progressive retinal ganglion cell (RGC) death and axonal loss, which leads to irreversible visual impairment and even blindness. Recently, we discovered that cellular senescence is involved in RGC survival regulation post-ON injury, and senolytic (dasatinib and quercetin) treatments can promote RGC survival and electroretinography activity. Here, we aimed to further evaluate the effects of dasatinib and quercetin on RGC dendrites and axons in mice with an ON crush injury. Longitudinal in vivo imaging analysis demonstrated that the RGC dendritic shrinkage was significantly reduced in mice with both individual and combined treatment of dasatinib and quercetin as compared to the vehicle treatment group. Similarly, dasatinib and quercetin treatments significantly promoted axonal regeneration post-ON injury as compared to the vehicle-treated mice. RNA sequencing analysis showed that the differentially expressed genes were enriched in the response to glucocorticoid, calcium ion binding, and cerebral cortex development. Sybr green PCR and immunofluorescence analyses validated that the axonal extension-related gene, meteorin (Metrn), was significantly upregulated in the dasatinib-only and combined dasatinib and quercetin treatments. In summary, this study revealed that dasatinib and quercetin alleviated RGC dendritic shrinkage and promoted axonal regeneration in mice after ON injury, probably mediated through meteorin, suggesting the dendrite repair and axonal regeneration potentials of dasatinib and quercetin for traumatic optic neuropathy treatment. Full article
Show Figures

Figure 1

25 pages, 1666 KB  
Review
Pridopidine, a Potent and Selective Therapeutic Sigma-1 Receptor (S1R) Agonist for Treating Neurodegenerative Diseases
by Noga Gershoni Emek, Andrew M. Tan, Michal Geva, Andrea Fekete, Carmen Abate and Michael R. Hayden
Pharmaceuticals 2025, 18(12), 1900; https://doi.org/10.3390/ph18121900 - 17 Dec 2025
Viewed by 341
Abstract
Pridopidine is a highly selective sigma-1 receptor (S1R) agonist in clinical development for Huntington’s disease (HD) and amyotrophic lateral sclerosis (ALS). The S1R is a ubiquitous chaperone protein enriched in the central nervous system and regulates multiple pathways critical for neuronal cell function [...] Read more.
Pridopidine is a highly selective sigma-1 receptor (S1R) agonist in clinical development for Huntington’s disease (HD) and amyotrophic lateral sclerosis (ALS). The S1R is a ubiquitous chaperone protein enriched in the central nervous system and regulates multiple pathways critical for neuronal cell function and survival, including cellular stress responses, mitochondrial function, calcium signaling, protein folding, and autophagy. S1R has a crucial role in the ER mitochondria-associated membrane (MAM), whose dysfunction is implicated in several neurodegenerative diseases. By activating the S1R, pridopidine corrects multiple cellular pathways necessary to the cell’s ability to respond to stress, which are disrupted in neurodegenerative diseases. Pridopidine restores MAM integrity; rescues Ca2+ homeostasis and autophagy; mitigates ER stress, mitochondrial dysfunction, and oxidative damage; and enhances brain-derived neurotrophic factor (BDNF) axonal transport and secretion, synaptic plasticity, and dendritic spine density. Pridopidine demonstrates neuroprotective effects in in vivo models of neurodegenerative diseases (NDDs). Importantly, pridopidine demonstrates the biphasic dose response characteristic of S1R agonists. In clinical trials in HD and ALS, pridopidine has shown benefits across multiple endpoints. Pridopidine’s mechanism of action, modulating core cellular survival pathways, positions it as a promising candidate for disease modification for different nervous system disorders. Its broad therapeutic potential includes neurodevelopmental disorders, and rare diseases including Wolfram syndrome, Rett syndrome, and Vanishing White Matter Disease. Here, we review the experimental data demonstrating pridopidine’s S1R-mediated neuroprotective effects. These findings underscore the therapeutic relevance of S1R activation and support further investigation of pridopidine for the treatment of different neurodegenerative diseases including ALS and HD. Full article
(This article belongs to the Special Issue Current Advances in Therapeutic Potential of Sigma Receptor Ligands)
Show Figures

Figure 1

14 pages, 10050 KB  
Article
Hyperglycemia Impairs the Expression of Mediators of Axonal Regeneration During Diabetic Wound Healing in Rats
by Jaylan Patel, Vy Ho, Tommy Tran, Betelhem Teshome and Vikrant Rai
Biomedicines 2025, 13(12), 2994; https://doi.org/10.3390/biomedicines13122994 - 6 Dec 2025
Viewed by 302
Abstract
Background/Objectives: Diabetic foot ulcers (DFUs) are one of the most debilitating complications of diabetes mellitus, characterized by impaired wound healing, chronic inflammation, and neuropathy. Peripheral nerve degeneration plays a critical role in delayed healing, but the molecular mediators linking hyperglycemia, neurodegeneration, and [...] Read more.
Background/Objectives: Diabetic foot ulcers (DFUs) are one of the most debilitating complications of diabetes mellitus, characterized by impaired wound healing, chronic inflammation, and neuropathy. Peripheral nerve degeneration plays a critical role in delayed healing, but the molecular mediators linking hyperglycemia, neurodegeneration, and impaired DFU repair remain incompletely understood. This study aims to characterize the expression of activin A, which is a key regulator of fibroblast activity and neuronal growth, tumor necrosis factor receptor superfamily member 10B (TNFRSF10B), which mediates inflammatory and apoptotic signaling, and synaptophysin, which serves as a marker of axonal sprouting and synaptic remodeling in diabetic tissues. Methods: Skin tissues during wounding and after healing from control and diabetic Sprague–Dawley rats were analyzed using histological staining, immunohistochemistry, and quantitative real-time polymerase chain reactions. Additionally, rat fibroblasts were treated with hyperglycemic medium to evaluate gene and protein expression in vitro. Results: Histological analyses revealed impaired healing in diabetic wounds with reduced collagen deposition, loss of adnexal structures, and disorganized tissue architecture. Gene and protein expression of activin A, TNFRSF10B, and synaptophysin were significantly decreased in diabetic healed tissues compared to controls. In vitro, hyperglycemia induced transient upregulation of activin A and TNFRSF10B at 24 h, followed by a decline at 48 and 72 h. Conclusions: These findings indicate that hyperglycemia disrupts key mediators of axonal regeneration in DFUs, potentially contributing to impaired neuronal regeneration and delayed healing. Targeting these molecular pathways may offer therapeutic opportunities to enhance wound repair in DFUs. Full article
(This article belongs to the Section Endocrinology and Metabolism Research)
Show Figures

Figure 1

20 pages, 8166 KB  
Article
Comparative Investigation of the Effects of Adenosine Triphosphate, Melatonin, and Thiamine Pyrophosphate on Amiodarone-Induced Neuropathy and Neuropathic Pain in Male Rats
by Agah Abdullah Kahramanlar, Habip Burak Ozgodek, Ramazan Ince, Bulent Yavuzer, Ozlem Admis, Ali Sefa Mendil, Bilge Ekinci and Halis Suleyman
Biomedicines 2025, 13(12), 2965; https://doi.org/10.3390/biomedicines13122965 - 2 Dec 2025
Viewed by 354
Abstract
Background: Amiodarone is a widely used class III antiarrhythmic agent, but its use can lead to peripheral neuropathy mediated by mitochondrial dysfunction, oxidative stress, and neuroinflammatory injury, while effective preventive options remain limited. Agents that support mitochondrial energy metabolism, sustain redox balance, and [...] Read more.
Background: Amiodarone is a widely used class III antiarrhythmic agent, but its use can lead to peripheral neuropathy mediated by mitochondrial dysfunction, oxidative stress, and neuroinflammatory injury, while effective preventive options remain limited. Agents that support mitochondrial energy metabolism, sustain redox balance, and modulate inflammation, including adenosine triphosphate (ATP), melatonin, and thiamine pyrophosphate (TPP), may counteract these mechanisms; however, their relative neuroprotective potential in amiodarone-induced neuropathy remains unclear. This study aimed to comparatively evaluate the effects of ATP, melatonin, and TPP on amiodarone-induced peripheral neuropathy and neuropathic pain in rats. Methods: Thirty male albino Wistar rats were assigned to five groups: healthy; amiodarone (50 mg/kg/orally); amiodarone + ATP (5 mg/kg/intraperitoneally); amiodarone + melatonin (10 mg/kg/orally); or amiodarone + TPP (20 mg/kg/intraperitoneally). Treatments were given once daily for 14 days. Oxidative stress indices (malondialdehyde (MDA), total glutathione (tGSH), superoxide dismutase (SOD), catalase (CAT)) and proinflammatory cytokines (tumor necrosis factor-alpha (TNF-α), interleukin-1 Beta (IL-1β), interleukin-6 (IL-6)) were quantified in sciatic nerve by Enzyme-Linked Immunosorbent Assay (ELISA). Paw withdrawal thresholds were measured with the Randall-Selitto test before and after treatment. Histopathology was performed using Hematoxylin-eosin staining. Results: Amiodarone exposure resulted in pronounced elevations in MDA and proinflammatory cytokine levels, accompanied by significant reductions in tGSH, SOD, CAT activities, and paw withdrawal thresholds. ATP, melatonin and TPP ameliorated these alterations to varying degrees. Among them, TPP provided the most robust antioxidant and anti-inflammatory effects, followed by ATP and melatonin. Histopathological examination confirmed most severe axonal degeneration, interstitial edema and Schwann cell proliferation in the amiodarone group, with substantial amelioration in the TPP-treated rats. Conclusions: Amiodarone induces neuropathic pain through oxidative and inflammatory injury to peripheral nerves. TPP exhibited superior neuroprotective efficacy compared with ATP and melatonin, highlighting its potential as a candidate therapeutic agent for amiodarone-related neuropathy. Further clinical research is warranted to support translational application of these findings. Full article
(This article belongs to the Special Issue Advanced Research in Neuroprotection)
Show Figures

Graphical abstract

29 pages, 717 KB  
Review
Novel Translational Concept: Axon-to-Muscle Exosomal Signaling as an Emerging Therapeutic Target in Spinal Muscular Atrophy
by Almir Fajkić, Andrej Belančić, Yun Wah Lam, Valentino Rački, Kristina Pilipović, Tamara Janković, Silvestar Mežnarić, Jasenka Mršić-Pelčić and Dinko Vitezić
Biomedicines 2025, 13(12), 2876; https://doi.org/10.3390/biomedicines13122876 - 25 Nov 2025
Viewed by 622
Abstract
Spinal muscular atrophy (SMA) has transitioned from a uniformly fatal disease to a treatable condition, yet incomplete neuromuscular recovery underscores the limits of current SMN-restorative therapies. Emerging data implicate disrupted axon-to-muscle exosomal signaling as an important, overlooked driver of residual dysfunction. Exosomes, nanovesicles [...] Read more.
Spinal muscular atrophy (SMA) has transitioned from a uniformly fatal disease to a treatable condition, yet incomplete neuromuscular recovery underscores the limits of current SMN-restorative therapies. Emerging data implicate disrupted axon-to-muscle exosomal signaling as an important, overlooked driver of residual dysfunction. Exosomes, nanovesicles mediating bidirectional neuronal-muscular communication, carry synaptic organizers, trophic factors, and microRNAs essential for neuromuscular junction integrity. SMN deficiency alters exosomal biogenesis and cargo, leading to loss of agrin-MuSK signaling, impaired β-actin transport, and muscle atrophy. Comparative insights from amyotrophic lateral sclerosis and muscular dystrophy reveal that stem-cell-derived or engineered exosomes restore synaptic stability, enhance regeneration, and cross biological barriers safely. Thus, we speculate herein on a translational model integrating exosome-based therapies with existing genetic interventions to achieve durable, systems-level recovery in SMA. Exosomal profiling may further yield minimally invasive biomarkers for disease monitoring and treatment optimization, establishing vesicle-mediated communication as a novel therapeutic axis in neuromuscular medicine. Full article
Show Figures

Figure 1

33 pages, 2187 KB  
Article
Glymphatic Clearance in the Optic Nerve: A Multidomain Electro-Osmostic Model
by Shanfeng Xiao, Huaxiong Huang, Robert Eisenberg, Zilong Song and Shixin Xu
Entropy 2025, 27(11), 1174; https://doi.org/10.3390/e27111174 - 20 Nov 2025
Viewed by 478
Abstract
Effective metabolic waste clearance and maintaining ionic homeostasis are essential for the health and normal function of the central nervous system (CNS). To understand its mechanism and the role of fluid flow, we develop a multidomain electro-osmotic model of optic-nerve microcirculation (as a [...] Read more.
Effective metabolic waste clearance and maintaining ionic homeostasis are essential for the health and normal function of the central nervous system (CNS). To understand its mechanism and the role of fluid flow, we develop a multidomain electro-osmotic model of optic-nerve microcirculation (as a part of the CNS) that couples hydrostatic and osmotic fluid transport with electro-diffusive solute movement across axons, glia, the extracellular space (ECS), and arterial/venous/capillary perivascular spaces (PVS). Cerebrospinal fluid enters the optic nerve via the arterial parivascular space (PVS-A) and passes both the glial and ECS before exiting through the venous parivascular space (PVS-V). Exchanges across astrocytic endfeet are essential and they occur in two distinct and coupled paths: through AQP4 on glial membranes and gaps between glial endfeet, thus establishing a mechanistic substrate for two modes of glymphatic transport, at rest and during stimulus-evoked perturbations. Parameter sweeps show that lowering AQP4-mediated fluid permeability or PVS permeability elevates pressure, suppresses radial exchange (due mainly to hydrostatic pressure difference at the lateral surface and the center of the optic nerve), and slows clearance, effects most pronounced for solutes reliant on PVS–V export. The model reproduces baseline and stimulus-evoked flow and demonstrates that PVS-mediated export is the primary clearance route for both small and moderate solutes. Small molecules (e.g., Aβ) clear faster because rapid ECS diffusion broadens their distribution and enhances ECS–PVS exchange, whereas moderate species (e.g., tau monomers/oligomers) have low ECS diffusivity, depend on trans-endfoot transfer, and clear more slowly via PVS–V convection. Our framework can also be used to explain the sleep–wake effect mechanistically: enlarging ECS volume (as occurs in sleep) or permeability increases trans-interface flux and accelerates waste removal. Together, these results provide a unified physical picture of glymphatic transport in the optic nerve, yield testable predictions for how AQP4 function, PVS patency, and sleep modulate size-dependent clearance, and offer guidance for targeting impaired waste removal in neurological disease. Full article
(This article belongs to the Special Issue Modeling, Analysis, and Computation of Complex Fluids)
Show Figures

Figure 1

26 pages, 1485 KB  
Review
Morphological Correlates of TRPV1 Agonist-Induced Activation and Defunctionalization of Nociceptor Neurons
by Gábor Jancsó, Mária Dux and Péter Sántha
Int. J. Mol. Sci. 2025, 26(21), 10350; https://doi.org/10.3390/ijms262110350 - 24 Oct 2025
Viewed by 1188
Abstract
Transient receptor potential vanilloid type 1 (TRPV1) agonist-induced analgesia is a current hot topic of pain research and a promising possibility to alleviate chronic/neuropathic pain. Local applications in humans and animals and systemic administration in experimental animals of TRPV1 agonists have been demonstrated [...] Read more.
Transient receptor potential vanilloid type 1 (TRPV1) agonist-induced analgesia is a current hot topic of pain research and a promising possibility to alleviate chronic/neuropathic pain. Local applications in humans and animals and systemic administration in experimental animals of TRPV1 agonists have been demonstrated to produce a long-lasting blockade of nociceptors leaving the function of other types of sensory nerves, as well as autonomic and motor nerve fibers, intact. Morphological studies revealed that TRPV1 agonist-mediated drug action is linked to distinct structural alterations involving reversible and/or irreversible neuronal degenerative processes. This review is intended to summarize the available information on morphological changes associated with TRPV1 agonist-induced activation and defunctionalization of nociceptors expressing the TRPV1/capsaicin receptor. In addition, morphological alterations associated with some pathologies involving TRPV1-expressing nociceptors will also be dealt with. Activation and defunctionalization can be elicited from any domain of TRPV1 receptor-expressing neurons. Considering the similar membrane properties of perikarya, axons and peripheral receptive nerve endings, the term chemosensitive nociceptor neuron is proposed to denote this particular class of primary sensory neurons. Full article
(This article belongs to the Special Issue TRP Channels for Pain, Itch and Inflammation Relief: 2nd Edition)
Show Figures

Figure 1

12 pages, 6093 KB  
Communication
RAGE Cytosolic Partner Diaph1 Does Not Play an Essential Role in Diabetic Peripheral Neuropathy Progression
by Kamila Zglejc-Waszak, Bernard Kordas, Agnieszka Korytko, Andrzej Pomianowski, Bogdan Lewczuk, Joanna Wojtkiewicz, Krzysztof Wąsowicz, Izabella Babińska, Konark Mukherjee and Judyta Juranek
Cells 2025, 14(20), 1635; https://doi.org/10.3390/cells14201635 - 21 Oct 2025
Viewed by 646
Abstract
Receptor for advanced glycation end-products (RAGE) activation by hyperglycemia-induced AGE (advanced glycation end-products) accumulation is likely to play a crucial role in the development of complications such as diabetic peripheral neuropathy (DPN). RAGE signaling is mediated via its cytosolic tail. Through its cytosolic [...] Read more.
Receptor for advanced glycation end-products (RAGE) activation by hyperglycemia-induced AGE (advanced glycation end-products) accumulation is likely to play a crucial role in the development of complications such as diabetic peripheral neuropathy (DPN). RAGE signaling is mediated via its cytosolic tail. Through its cytosolic tail, RAGE recruits diaphanous-related formin 1 (Diaph1), a protein involved in actin filament organization. Disruption of RAGE–Diaph1 interactions using small molecules alleviates diabetic complications in mice; however, the role of Diaph1 in DPN progression has not been rigorously tested. In this study, we employed a Diaph1 knockout mouse (DKO) to investigate the role of Diaph1 in DPN progression. Herein, we demonstrate that, at the systemic level, CRISPR deletion of Diaph1 fails to ameliorate diabetes-induced weight loss in mice. Within the sciatic nerve (SCN), the lack of Diaph1 failed to prevent hyperglycemia-induced loss of β-actin in the nerve fibers. At a morphological level, the lack of Diaph1 leads to a partial rescue in DPN. While we observed improvements in axonal and fiber diameters in diabetic DKO mice, the g-ratio (an indicator of myelination) and myelin invaginations displayed incomplete rescue. Furthermore, the lack of Diaph1 failed to rescue motor or sensory nerve conduction defects resulting from hyperglycemia over 6 months. Overall, our data thus indicate that the complete loss of Diaph1 is insufficient to halt the progression of DPN. However, across a range of parameters including blood glucose levels, body weight measurements, axon and fiber diameters, and nerve conduction velocity, DKO diabetic mice show improvement when compared to wild-type diabetic mice. Full article
Show Figures

Graphical abstract

24 pages, 1454 KB  
Review
The Role of Tenascin-C in Neuroinflammation and Neuroplasticity
by Ya-Li Jin, Shi-Wen Bao, Meng-Xuan Huang, Yong-Jing Gao, Huan-Jun Lu and Xiao-Bo Wu
Int. J. Mol. Sci. 2025, 26(20), 10174; https://doi.org/10.3390/ijms262010174 - 19 Oct 2025
Viewed by 1341
Abstract
Tenascin-C (TNC) is a complex extracellular matrix (ECM) protein that plays a critical role in regulating cellular adhesion, motility, proliferation, and inflammation through its interaction with Toll-like receptor 4 (TLR4) and other receptors. The upregulation of TNC is associated with inflammatory responses, autoimmune [...] Read more.
Tenascin-C (TNC) is a complex extracellular matrix (ECM) protein that plays a critical role in regulating cellular adhesion, motility, proliferation, and inflammation through its interaction with Toll-like receptor 4 (TLR4) and other receptors. The upregulation of TNC is associated with inflammatory responses, autoimmune disorders, and neoplastic conditions during both physiological and pathological tissue remodeling. In the central nervous system (CNS), TNC contributes to neuroinflammatory processes by modulating the function of immune cells and the secretion of pro-inflammatory mediators, thereby playing a pivotal role in the initiation and progression of neuroinflammatory diseases. TNC is expressed in astrocytes, neural progenitor cells, and various neuronal populations within both developing and mature CNS regions. It regulates neuronal migration and axonal guidance during neurogenesis, facilitating synaptic plasticity and CNS regeneration. Furthermore, TNC enhances neuroplasticity through interactions with receptor families, such as integrins, to establish the molecular connections necessary for cell communication and signal transduction. This review investigates the mechanistic properties of TNC, focusing on its spatiotemporal expression, molecular interactions with receptors, and its role in neurological disorders, in addition to its modulatory capacity in neuroplastic processes. Additionally, this review delves into recent research advancements with respect to neuroinflammation involving TNC, along with therapeutic strategies targeting TNC. Full article
(This article belongs to the Special Issue Molecular and Cellular Mechanism in Neuroinflammation Research)
Show Figures

Figure 1

21 pages, 1800 KB  
Review
Genomic, Epigenomic, and Immuno-Genomic Regulations of Vitamin D Supplementation in Multiple Sclerosis: A Literature Review and In Silico Meta-Analysis
by Preetam Modak, Pritha Bhattacharjee and Krishnendu Ghosh
DNA 2025, 5(4), 48; https://doi.org/10.3390/dna5040048 - 10 Oct 2025
Viewed by 964
Abstract
Multiple sclerosis (MS) is a chronic autoimmune neurodegenerative disorder characterized by progressive demyelination and axonal degeneration within the central nervous system, driven by complex genomic and epigenomic dysregulation. Its pathogenesis involves aberrant DNA methylation patterns at CpG islands of numbers of genes like [...] Read more.
Multiple sclerosis (MS) is a chronic autoimmune neurodegenerative disorder characterized by progressive demyelination and axonal degeneration within the central nervous system, driven by complex genomic and epigenomic dysregulation. Its pathogenesis involves aberrant DNA methylation patterns at CpG islands of numbers of genes like OLIG1 and OLIG2 disrupting protein expression at myelin with compromised oligodendrocyte differentiation. Furthermore, histone modifications, particularly H3K4me3 and H3K27ac, alter the promoter regions of genes responsible for myelination, affecting myelin synthesis. MS exhibits chromosomal instability and copy number variations in immune-regulatory gene loci, contributing to the elevated expression of genes for pro-inflammatory cytokines (TNF-α, IL-6) and reductions in anti-inflammatory molecules (IL-10, TGF-β1). Vitamin D deficiency correlates with compromised immune regulation through hypermethylation and reduced chromatin accessibility of vitamin D receptor (VDR) dysfunction and is reported to be associated with dopaminergic neuronal loss. Vitamin D supplementation demonstrates therapeutic potential through binding with VDR, which facilitates nuclear translocation and subsequent transcriptional activation of target genes via vitamin D response elements (VDREs), resulting in suppression of NF-κB signalling, enhancement of regulatory T-cell (Treg) responses due to upregulation of specific genes like FOXP3, downregulation of pro-inflammatory pathways, and potential restoration of the chromatin accessibility of oligodendrocyte-specific gene promoters, which normalizes oligodendrocyte activity. Identification of differentially methylated regions (DMRs) and differentially expressed genes (DEGs) that are in proximity to VDR-mediated gene regulation supports vitamin D supplementation as a promising, economically viable, and sustainable therapeutic strategy for MS. This systematic review integrates clinical evidence and eventual bioinformatical meta-analyses that reference transcriptome and methylome profiling and identify prospective molecular targets that represent potential genetic and epigenetic biomarkers for personalized therapeutic intervention. Full article
Show Figures

Figure 1

26 pages, 735 KB  
Review
Protective Effects of PACAP in Diabetic Complications: Retinopathy, Nephropathy and Neuropathy
by Dora Reglodi, Andrea Tamas, Inez Bosnyak, Tamas Atlasz, Edina Szabo, Lina Li, Gabriella Horvath, Balazs Opper, Peter Kiss, Liliana Lucas, Grazia Maugeri, Agata Grazia D’Amico, Velia D’Agata, Eszter Fabian, Gyongyver Reman and Alexandra Vaczy
Int. J. Mol. Sci. 2025, 26(19), 9650; https://doi.org/10.3390/ijms26199650 - 3 Oct 2025
Viewed by 981
Abstract
Pituitary adenylate cyclase-activating polypeptide (PACAP) is a neuropeptide exerting, among others, strong trophic and protective effects. It plays a role in several physiological functions, including glucose homeostasis. The protective effects of PACAP are mainly mediated via its specific PAC1 receptor by stimulating anti-inflammatory, [...] Read more.
Pituitary adenylate cyclase-activating polypeptide (PACAP) is a neuropeptide exerting, among others, strong trophic and protective effects. It plays a role in several physiological functions, including glucose homeostasis. The protective effects of PACAP are mainly mediated via its specific PAC1 receptor by stimulating anti-inflammatory, anti-apoptotic and antioxidant pathways. The aim of the present review is to summarize data on the protective effects of PACAP in the three major complications of diabetes, retinopathy, nephropathy and neuropathy, as well as some other complications. In type 1 and type 2 diabetic retinopathy models and in glucose-exposed cells of the eye, PACAP counteracted the degeneration of retinal layers and inhibited apoptosis and factors leading to abnormal vessel growth. In models of nephropathy, kidney morphology was better retained after PACAP administration, with decreased apoptosis and fibrosis. In diabetic neuropathy, PACAP protected against axonal–myelin lesions and less activation in pain processing centers. This neuropeptide has several other beneficial effects in diabetes-induced complications like altered vascular response, cognitive deficits and atherosclerosis. The promising therapeutic effects of PACAP in several pathological conditions have encouraged researchers to design PACAP-related drugs and to develop ways to enhance tissue delivery. These intentions are expected to result in overcoming the hurdles preventing PACAP from being introduced into therapeutic treatments, including diabetes-related conditions. Full article
Show Figures

Figure 1

25 pages, 6057 KB  
Article
Autoimmune Encephalitis with Neuronal Surface Autoantibodies and Other Suspected Cases of Autoimmune Etiology: A Single-Center Experience in Poland
by Iwona Kurkowska-Jastrzębska, Katarzyna Polanowska, Katarzyna Kurczych, Agnieszka Cudna, Halina Sienkiewicz-Jarosz and Agnieszka Piechal
Int. J. Mol. Sci. 2025, 26(19), 9541; https://doi.org/10.3390/ijms26199541 - 30 Sep 2025
Viewed by 1691
Abstract
Autoimmune encephalitis (AE) is an autoantibody-mediated central nervous system disorder with diverse neuropsychiatric and neurological manifestations, and should be considered in the differential diagnosis of acute and subacute neurological or psychiatric syndromes. In this retrospective study, we analyzed 65 patients: 54 with AE [...] Read more.
Autoimmune encephalitis (AE) is an autoantibody-mediated central nervous system disorder with diverse neuropsychiatric and neurological manifestations, and should be considered in the differential diagnosis of acute and subacute neurological or psychiatric syndromes. In this retrospective study, we analyzed 65 patients: 54 with AE (47 antibody-positive, seven antibody-negative) and 11 antibody-positive without AE. The most frequently detected antibodies targeted N-methyl-D-aspartate receptor (NMDAR), leucine-rich glioma-inactivated protein 1 (LGI1), and contactin-associated protein-like 2 (CASPR2)—key synaptic and axonal membrane proteins involved in excitatory neurotransmission, neuronal signaling, and synaptic plasticity. Clinical presentations were heterogeneous, ranging from common neuropsychiatric, cognitive, and seizure manifestations to atypical brainstem or cerebellar features. Symptom distribution analysis further demonstrated distinct patterns among Ab-positive AE, Ab-negative AE, and Ab-positive non-AE groups, with specific symptom–antibody associations providing potential diagnostic clues. Diagnostic complexity was underscored by unusual age at onset, overlap with multiple sclerosis, cases preceded by herpes labialis, and dual-antibody detection. A subset of antibody-positive patients had alternative diagnoses, highlighting the need for careful clinical correlation and cautious interpretation of antibody results. These findings illustrate the diagnostic challenges and broad clinical spectrum of AE, emphasizing the importance of integrating serological, clinical, and imaging data to improve diagnostic accuracy and guide management. Full article
(This article belongs to the Section Molecular Immunology)
Show Figures

Figure 1

37 pages, 801 KB  
Review
Tau-Targeted Therapeutic Strategies: Mechanistic Targets, Clinical Pipelines, and Analysis of Failures
by Xinai Shen, Huan Li, Beiyu Zhang, Yunan Li and Zheying Zhu
Cells 2025, 14(19), 1506; https://doi.org/10.3390/cells14191506 - 26 Sep 2025
Cited by 1 | Viewed by 4952
Abstract
Tau protein, a neuron-enriched microtubule-associated protein encoded by the MAPT gene, plays pivotal roles in microtubule stabilisation, axonal transport, and synaptic plasticity. Aberrant post-translational modifications (PTMs), hyperphosphorylation, acetylation, ubiquitination, oxidative stress and neuroinflammation disrupt tau’s normal functions, drive its mislocalization, and promote aggregation [...] Read more.
Tau protein, a neuron-enriched microtubule-associated protein encoded by the MAPT gene, plays pivotal roles in microtubule stabilisation, axonal transport, and synaptic plasticity. Aberrant post-translational modifications (PTMs), hyperphosphorylation, acetylation, ubiquitination, oxidative stress and neuroinflammation disrupt tau’s normal functions, drive its mislocalization, and promote aggregation into neurofibrillary tangles, a hallmark of Alzheimer’s disease (AD) and related tauopathies. Over the past two decades, tau-targeted therapies have advanced into clinical development, yet most have failed to demonstrate efficacy in human trials. This review synthesises mechanistic insights into tau biology and pathology, highlighting phosphorylation and acetylation pathways, aggregation-prone motifs, and immune-mediated propagation. We analyse the current therapeutic landscape, including kinase and phosphatase modulators, O-GlcNAcase inhibitors, aggregation blockers, immunotherapies, and microtubule-stabilising agents, while examining representative clinical programs and the reasons underlying their limited success. By combining mechanistic understanding with clinical experience, this review outlines emerging opportunities for rational treatment development, aiming to inform future tau-targeted strategies for AD and other tauopathies. Full article
(This article belongs to the Special Issue Recent Advances in the Study of Tau Protein)
Show Figures

Figure 1

Back to TopTop