Sign in to use this feature.

Years

Between: -

Subjects

remove_circle_outline
remove_circle_outline
remove_circle_outline
remove_circle_outline
remove_circle_outline
remove_circle_outline
remove_circle_outline
remove_circle_outline
remove_circle_outline

Journals

remove_circle_outline
remove_circle_outline
remove_circle_outline
remove_circle_outline
remove_circle_outline
remove_circle_outline
remove_circle_outline
remove_circle_outline
remove_circle_outline
remove_circle_outline
remove_circle_outline
remove_circle_outline
remove_circle_outline
remove_circle_outline
remove_circle_outline
remove_circle_outline
remove_circle_outline

Article Types

Countries / Regions

remove_circle_outline
remove_circle_outline
remove_circle_outline
remove_circle_outline
remove_circle_outline
remove_circle_outline

Search Results (1,341)

Search Parameters:
Keywords = attenuation region

Order results
Result details
Results per page
Select all
Export citation of selected articles as:
13 pages, 1627 KB  
Technical Note
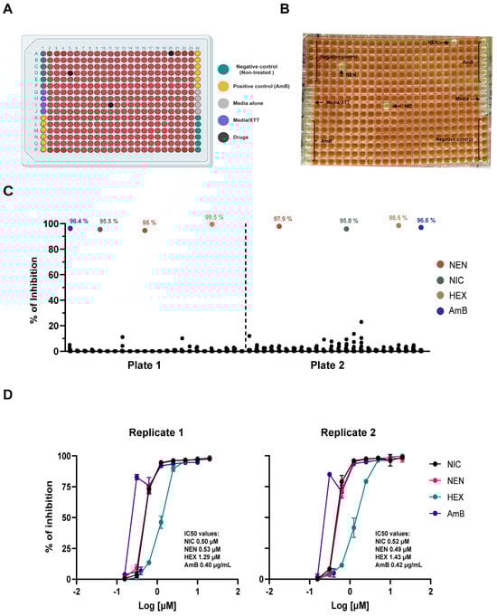
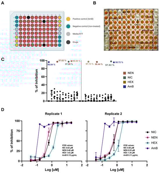
Development and Optimization of Multi-Well Colorimetric Assays for Growth of Coccidioides posadasii Spherules and Their Application in Large-Scale Screening
by Augusto Vazquez-Rodriguez, Jieh-Juen Yu, Chiung-Yu Hung and Jose L. Lopez-Ribot
J. Fungi 2025, 11(10), 733; https://doi.org/10.3390/jof11100733 (registering DOI) - 11 Oct 2025
Abstract
Coccidioides immitis and Coccidioides posadasii, the causative agents of coccidioidomycosis, represent a major public health concern in endemic regions of North and South America. The disease spectrum ranges from mild respiratory illness to severe disseminated infections, with thousands of cases reported annually [...] Read more.
Coccidioides immitis and Coccidioides posadasii, the causative agents of coccidioidomycosis, represent a major public health concern in endemic regions of North and South America. The disease spectrum ranges from mild respiratory illness to severe disseminated infections, with thousands of cases reported annually in the United States and an increasing recognition of its global impact. Despite existing antifungal therapies, treatment remains challenging due to toxicity, drug resistance, and limited therapeutic options. High-throughput screening platforms have revolutionized drug discovery for infectious diseases; however, progress in antifungal screening for Coccidioides spp. has been hampered by the requirement for Biosafety Level 3 (BSL-3) containment. To overcome these barriers, we leveraged an attenuated C. posadasii strain that can be safely handled under BSL-2 conditions. Here, we describe the development and optimization of 96-well and 384-well plate screening methodologies, providing a safer and more efficient platform for antifungal discovery. This approach enhances the feasibility of large-scale screening efforts and may facilitate the identification of novel therapeutics for coccidioidomycosis. Full article
Show Figures

Figure 1

19 pages, 6762 KB  
Article
Sponge Landscapes: Flood Adaptation Landscape Type Framework for Resilient Agriculture
by Elisa Palazzo
Land 2025, 14(10), 2023; https://doi.org/10.3390/land14102023 - 10 Oct 2025
Abstract
In the context of increasing climate variability and flood risk, this study explores how long-standing agricultural practices in the Hunter Valley, New South Wales, Australia, have fostered flood resilience through the integration of local agro-environmental knowledge and geomorphologic conditions. Employing a morpho-typological framework, [...] Read more.
In the context of increasing climate variability and flood risk, this study explores how long-standing agricultural practices in the Hunter Valley, New South Wales, Australia, have fostered flood resilience through the integration of local agro-environmental knowledge and geomorphologic conditions. Employing a morpho-typological framework, the research identifies three flood adaptation landscape types (FALTs)—rolling hills, foot slopes, and flood plains—each reflecting distinct interactions between landform, soil, biodiversity, hydrology, and viticultural management. Through geospatial analysis, field surveys, and interviews with local farmers, the study reveals how adaptive strategies—ranging from flood avoidance to attenuation and acceptance—have evolved in response to site-specific hydrological and ecologic dynamics. These strategies demonstrate a form of ‘sponge landscape’ design, where agricultural systems are co-shaped with natural processes to enhance systemic resilience and long-term productivity. The findings underscore the value of preserving biocultural legacies and suggest that spatially explicit, context-based approaches to flood adaptation can inform sustainable landscape planning and climate resilience strategies in other rural regions. The FALT framework offers a replicable methodology for identifying flood adaptation patterns across diverse agricultural systems in Australia, supporting proactive land use planning and nature-based solutions. This research contributes to the discourse on climate adaptation by bridging traditional environmental knowledge with contemporary planning frameworks, offering practical insights for policy, landscape management, and rural development. Full article
(This article belongs to the Section Land Planning and Landscape Architecture)
Show Figures

Figure 1

20 pages, 2984 KB  
Article
A Single Dose of Live-Attenuated Rift Valley Fever Virus Vector Expressing Peste Des Petits Ruminants Virus (PPRV) H or F Antigens Induces Immunity in Sheep
by Sandra Moreno, Gema Lorenzo, Verónica Martín, Celia Alonso, Friedemann Weber, Belén Borrego and Alejandro Brun
Vaccines 2025, 13(10), 1039; https://doi.org/10.3390/vaccines13101039 - 9 Oct 2025
Viewed by 182
Abstract
Introduction/Background: Rift Valley fever virus (RVFV) and peste des petits ruminants virus (PPRV) are significant pathogens affecting small ruminants, causing substantial economic losses in the affected regions. The development of effective vaccines against both viruses is crucial for disease control. Recombinant viruses expressing [...] Read more.
Introduction/Background: Rift Valley fever virus (RVFV) and peste des petits ruminants virus (PPRV) are significant pathogens affecting small ruminants, causing substantial economic losses in the affected regions. The development of effective vaccines against both viruses is crucial for disease control. Recombinant viruses expressing heterologous antigens have shown promise as multivalent vaccine candidates. Unlike conventional PPRV vaccines, our recombinant RVFV-vectored vaccines offer a novel dual-protection strategy against RVF and PPR, combining safety, immunogenicity, and a DIVA strategy. Methods: Recombinant RVFVs (ZH548 strain) were generated to express either the hemagglutinin (H) or fusion (F) proteins from the PPRV strain Nigeria 75/1. The stability of these recombinant viruses was assessed through consecutive passages in cell culture. Immunogenicity studies were carried out in both mice and sheep to assess the induction of cellular and humoral immune responses capable of providing protection against RVFV and PPRV. These studies included intracellular cytokine staining (ICS), IFN-γ ELISAs, standard ELISAs for antibody detection, and virus neutralization assays. Results: The recombinant RVFVs expressing PPRV H or F proteins demonstrated stability in cell culture, maintaining high viral titers and consistent transgene expression over four passages. Immunization of mice resulted in the production of serum antibodies capable of neutralizing both RVFV and PPRV in vitro as well as cell-mediated immune responses specific to PPRV and RVFV antigens. In mice vaccinated with a high dose (105 pfu), RVFV neutralizing titers reached ≥1:160 and PPRV neutralizing titers ranged from 1:40 to 1:80 by day 30 post-immunization. In sheep, neutralizing antibody titers against RVFV exceeded 1:160 as early as 2 days post-inoculation, while PPRV-specific neutralization titers reached up to 1:80 by day 21 in responsive individuals. In mice, administration of rZH548ΔNSs:FPPRV elicited a detectable CD8+ IFNγ+ T-cell response against PPRV, with levels ranging from 1.29% to 1.56% for the low and high doses, respectively. In sheep, rZH548ΔNSs:FPPRV also induced a robust IFNγ production against PPRV at 14 and 21 days post-infection (dpi). Conclusions: The successful generation and characterization of recombinant RVFVs expressing PPRV antigens demonstrate the potential of using rationally attenuated RVFV as a vector for multivalent vaccine development. Notably, the strategy proved more effective for the recombinant virus expressing the F protein, as it consistently induced more robust cellular and humoral immune responses. These results suggest that this approach could be a viable strategy for simultaneous immunization against Rift Valley fever and other prevalent ruminant diseases, such as peste des petits ruminants. Even though challenge studies were not performed in target species, the strong immune response observed supports including them in future studies. Full article
(This article belongs to the Special Issue Next-Generation Vaccines for Animal Infectious Diseases)
Show Figures

Figure 1

23 pages, 489 KB  
Review
Japanese Encephalitis Vaccine in Low- and Middle-Income Countries (LMICs): A Narrative Review of Efficacy, Effectiveness, Safety, Cost, and Policy
by Eufrasia Ine Pilihanto, Btari Kalisha Nyratri, Muhammad Dafrizal Firdaus and Rano Kurnia Sinuraya
Vaccines 2025, 13(10), 1038; https://doi.org/10.3390/vaccines13101038 - 8 Oct 2025
Viewed by 202
Abstract
Japanese Encephalitis (JE) is a mosquito-borne viral infection that causes acute brain inflammation. First identified in Japan in 1871, the disease gained renewed global attention in 2025 after emerging in a non-endemic region, raising significant healthcare concerns. Vaccination remains the most effective strategy [...] Read more.
Japanese Encephalitis (JE) is a mosquito-borne viral infection that causes acute brain inflammation. First identified in Japan in 1871, the disease gained renewed global attention in 2025 after emerging in a non-endemic region, raising significant healthcare concerns. Vaccination remains the most effective strategy for preventing outbreaks. However, low- and middle-income countries (LMICs) face considerable challenges in implementing vaccination programs due to geographical, economic, and regulatory barriers. Most existing studies on JE vaccines (JEVs) have been conducted in higher-income countries, leaving critical gaps in data on efficacy and safety in LMIC settings. Furthermore, uncertainties surrounding cost-effectiveness make funding decisions more complex. This narrative review evaluates the current evidence on JE vaccination in LMICs, based on a literature search in PubMed and ScienceDirect covering 2005–2025. The review examines vaccine efficacy, safety, cost-effectiveness, and policy implementation. Findings show that JEVs demonstrate high efficacy and strong safety profiles, with mild adverse effects, most commonly fever. The live attenuated SA 14-14-2 vaccine (LAJEV) is particularly cost-effective, offering substantial economic benefits by reducing healthcare expenditures in endemic regions. To ensure sustainability, vaccination programs in LMICs require tailored policies and targeted financial support. Policy frameworks must be adapted to local contexts, enabling focused, effective, and equitable implementation. Full article
(This article belongs to the Section Vaccines and Public Health)
Show Figures

Figure 1

19 pages, 7328 KB  
Article
Effects of Dry–Wet Cycles on Permeability and Shear Strength of Yuanmou Red Clay
by Jie Zhang, Fucai Liu, Yi Yang, Zhiquan Yang, Zhong Zi, Qiuyue Ding, Guanqun Wang, Wenjun Zhang, Xusheng Dai, Yilin Liang and Guanxiong Liu
Sustainability 2025, 17(19), 8900; https://doi.org/10.3390/su17198900 - 7 Oct 2025
Viewed by 186
Abstract
Investigating the properties of red clay under the action of dry–wet cycles is crucial for mitigating geological disasters and promoting the sustainable development of geotechnical engineering infrastructure. In this paper, red clay from the Yuanmou dry-hot valley in Yunnan Province was selected as [...] Read more.
Investigating the properties of red clay under the action of dry–wet cycles is crucial for mitigating geological disasters and promoting the sustainable development of geotechnical engineering infrastructure. In this paper, red clay from the Yuanmou dry-hot valley in Yunnan Province was selected as the research subject. The investigation focused on examining the effects of dry–wet cycles on its permeability and shear strength. Samples were prepared by controlling the initial moisture content (8%, 11%, 14%, 17%, and 20% for permeability tests; 11%, 14%, and 17% for strength tests) and initial dry density (1.65 g/cm3, 1.70 g/cm3, 1.75 g/cm3, and 1.80 g/cm3). We conducted variable-head permeability tests and direct shear tests on samples undergoing 1–5 dry–wet cycles. The results demonstrated that (1) the saturated moisture content decreased with the increasing number of dry–wet cycles, with the first cycle showing the most significant decrease (decreasing by approximately 15–25% depending on initial conditions). (2) The permeability coefficient decreased continuously with the number of cycles, exhibiting a transition behavior around the optimum moisture content (14%). Samples with lower initial moisture content (8–14%) showed higher permeability reduction (up to 40% decrease) compared to those with higher initial moisture content (14–20%). (3) The dry–wet cycles lead to a significant attenuation of the shear strength, and the first cycle has the largest reduction. The shear strength parameters of red clay exhibit distinct attenuation patterns. The cohesion decreased exponentially with the number of cycles (total attenuation ≈55–60%), and the internal friction angle decreased linearly (total attenuation ≈20–25%). The total attenuation of cohesion was much larger than the internal friction angle. (4) The degradation mechanism is essentially a multi-scale coupling process of cementation dissolution, pore collapse, and fracture expansion of red clay internal structure. These findings provide critical insights for sustainable engineering design and disaster prevention in regions with similar soil conditions, contributing to the resilience and longevity of infrastructure under changing climatic conditions. Full article
Show Figures

Figure 1

13 pages, 2684 KB  
Article
MicroRNA-379 Modulates Prostate-Specific Antigen Expression Through Targeting the Androgen Receptor in Prostate Cancer
by James R. Cassidy, Margareta Persson, Gjendine Voss, Kira Rosenkilde Underbjerg, Tina Catela Ivkovic, Anders Bjartell, Anders Edsjö, Hans Lilja and Yvonne Ceder
Cancers 2025, 17(19), 3245; https://doi.org/10.3390/cancers17193245 - 7 Oct 2025
Viewed by 203
Abstract
Background: MicroRNA-379 (miR-379) has been reported to play a tumour-suppressing role in several cancer types. Our previous work demonstrated that miR-379 overexpression attenuates the metastatic spread of prostate cancer (PCa) both in vitro and in vivo. However, the underlying mechanisms remain poorly understood. [...] Read more.
Background: MicroRNA-379 (miR-379) has been reported to play a tumour-suppressing role in several cancer types. Our previous work demonstrated that miR-379 overexpression attenuates the metastatic spread of prostate cancer (PCa) both in vitro and in vivo. However, the underlying mechanisms remain poorly understood. Methods: To elucidate the mechanisms by which miR-379 affects metastases, we performed a cytokine array to identify secreted proteins modulated by miR-379 dysregulation in a bone microenvironment model. We then assessed the levels of the key candidate, and performed functional studies, including reporter assays, of the transcriptional regulation. Results: Prostate-specific antigen (PSA)—the clinically widely used blood biomarker for PCa—emerged as the most significantly affected secreted protein. We observed that PSA secretion increased following miR-379 inhibition and decreased with miR-379 overexpression, with parallel changes in intracellular PSA levels. However, our data suggests that miR-379 does not directly regulate PSA expression. Instead, miR-379 appears to downregulate androgen receptor (AR) expression by targeting its 3′-untranslated region (3′-UTR), thereby indirectly reducing PSA transcription through diminished AR-mediated promoter activation. Supporting this indirect mechanism, analysis of clinical samples from prostate cancer patients revealed an inverse correlation between expression of miR-379 in prostatic tissue and serum PSA levels. Furthermore, reduced miR-379 expression was associated with increased levels of AR immunostaining in malignant tissues. Conclusions: Taken together, these findings suggest that miR-379 negatively regulates PSA secretion indirectly via suppression of AR, and that the interplay between miR-379, AR, and PSA may contribute to the metastatic progression of PCa to bone. Full article
Show Figures

Figure 1

21 pages, 327 KB  
Article
Does Local Government Green Attention Promote Green Total Factor Productivity?
by Xiaowen Wang and Xuyou Wang
Sustainability 2025, 17(19), 8884; https://doi.org/10.3390/su17198884 - 6 Oct 2025
Viewed by 258
Abstract
Improving green total factor productivity (GTFP) is critical for balancing economic benefits and ecological constraints. While most existing studies emphasize the pivotal role of governments in GTFP enhancement, they predominantly treat governments as homogeneous entities, overlooking the fundamental premise of local government attention [...] Read more.
Improving green total factor productivity (GTFP) is critical for balancing economic benefits and ecological constraints. While most existing studies emphasize the pivotal role of governments in GTFP enhancement, they predominantly treat governments as homogeneous entities, overlooking the fundamental premise of local government attention allocation. Analyzing 2010–2020 data from 285 Chinese cities, this study reveals that increased local government green attention significantly stimulates GTFP through three channels: fostering green technology collaboration among firms, deepening green involvement of public research institutions, and elevating green innovation quality. Heterogeneity analyses demonstrate amplified effects in cities characterized by intense intergovernmental competition, stringent intellectual property protection, robust fiscal capacity, and advanced technological infrastructure, but attenuated impacts in resource-dependent regions with heavy reliance on extractive industries. Full article
29 pages, 435 KB  
Article
Public Debt, Oil Rent, and Financial Development in MENA Countries: A Fractional Response Model Approach (FRM)
by Mashael Fahad Alkhurayji and Hamed Mohammed Alhoshan
Economies 2025, 13(10), 288; https://doi.org/10.3390/economies13100288 - 2 Oct 2025
Viewed by 276
Abstract
The rapid accumulation of public debt raises global concern over its implications for financial markets. This study examines the effect of domestic public debt on financial development in Middle East and North Africa (MENA) countries, a region marked by sharp heterogeneity in institutions, [...] Read more.
The rapid accumulation of public debt raises global concern over its implications for financial markets. This study examines the effect of domestic public debt on financial development in Middle East and North Africa (MENA) countries, a region marked by sharp heterogeneity in institutions, debt dynamics, and oil dependence, using annual panel data for 16 countries over the period (2000–2020). Our analysis employs a fractional response model (FRM), which accounts for the bounded nature of the dependent variable, corrects for heteroskedasticity, and incorporates country fixed effects. The findings reveal a significant negative effect of domestic public debt on financial development, consistent with the lazy banks and crowding-out hypotheses. This adverse relationship persists across different income groups and debt percentiles, with modest attenuation at higher debt levels. Oil rents are also found to exert a robust negative effect, highlighting the structural vulnerabilities associated with oil dependence. These results emphasize the importance of debt management, fiscal frameworks that account for commodity cycles, and policies to reduce the sovereign–bank nexus in fostering sustainable financial development in the region. Full article
(This article belongs to the Section Macroeconomics, Monetary Economics, and Financial Markets)
20 pages, 3134 KB  
Article
Crinis Carbonisatus-Derived Carbon Dot Suspension Alleviates Temporal Lobe Epilepsy
by Yan Huang, Menghan Li, Liyang Dong, Chenxin He, Peng Zou, Minlong Xia, Bilin Jin, Siqi Wang, Zixuan Lu, Huihua Qu, Yue Zhang and Hui Kong
Pharmaceuticals 2025, 18(10), 1481; https://doi.org/10.3390/ph18101481 - 1 Oct 2025
Viewed by 299
Abstract
Background: Temporal lobe epilepsy (TLE), a prevalent refractory focal epilepsy frequently complicated by comorbid anxiety and depression, poses significant therapeutic challenges due to the inadequate efficacy of current antiepileptic drugs in seizure control. Carbon dots (CDs) demonstrate notable biological activities and represent a [...] Read more.
Background: Temporal lobe epilepsy (TLE), a prevalent refractory focal epilepsy frequently complicated by comorbid anxiety and depression, poses significant therapeutic challenges due to the inadequate efficacy of current antiepileptic drugs in seizure control. Carbon dots (CDs) demonstrate notable biological activities and represent a promising class of nanomedicines for TLE intervention. Methods: This study established an eco-friendly calcination protocol to synthesize a novel suspension of Crinis Carbonisatus-derived carbon dots (CC-CDs) as a candidate therapeutic for TLE. Results: In a TLE mouse model, the CC-CDs suspension significantly inhibited phosphorylation of the MAPK pathway (p-JNK, p-ERK, p-p38; p < 0.01, p < 0.05), leading to reduced levels of pro-inflammatory cytokines (IL-6, IL-1β, TNF-α; p < 0.01, p < 0.05), upregulation of TGF-β1 (p < 0.01, p < 0.05), and restoration of antioxidant enzyme activities (SOD, GSH, CAT; p < 0.01, p < 0.05). These modifications subsequently regulated the Glu/GABA balance, alleviating excitotoxicity (p < 0.05), attenuating neuronal damage and Nissl body loss in hippocampal CA1/CA3 regions, and improving cognitive function alongside reducing anxiety-like behaviors (p < 0.01, p < 0.05). In vitro, the CC-CDs suspension suppressed LPS-induced apoptosis in BV2 cells. Conclusions: The CC-CDs suspension ameliorates TLE by inhibiting MAPK signaling, thereby reducing neuroinflammation and oxidative stress, rectifying Glu/GABA imbalance, attenuating excitotoxicity, and ultimately improving behavioral deficits. These findings underscore the therapeutic potential of CC-CDs suspension for TLE treatment. Full article
(This article belongs to the Section Pharmacology)
Show Figures

Figure 1

17 pages, 2224 KB  
Article
Photobiomodulation at 660 nm Alleviates Alzheimer’s Disease Pathology Through Amyloid-β Reduction and SIRT1 Upregulation in the Hippocampus of 5xFAD Mice
by Tahsin Nairuz, Jin-Chul Heo, Hee-Jun Park and Jong-Ha Lee
Int. J. Mol. Sci. 2025, 26(19), 9569; https://doi.org/10.3390/ijms26199569 - 30 Sep 2025
Viewed by 525
Abstract
Alzheimer’s disease (AD) is a progressive neurodegenerative disorder characterized by amyloid-β (Aβ) accumulation, synaptic dysfunction, and cognitive decline. Current pharmacological treatments provide only symptomatic relief without altering disease progression. Photobiomodulation therapy (PBMT), a light-based intervention, has shown neuroprotective potential, although its exact neurobiological [...] Read more.
Alzheimer’s disease (AD) is a progressive neurodegenerative disorder characterized by amyloid-β (Aβ) accumulation, synaptic dysfunction, and cognitive decline. Current pharmacological treatments provide only symptomatic relief without altering disease progression. Photobiomodulation therapy (PBMT), a light-based intervention, has shown neuroprotective potential, although its exact neurobiological mechanisms in AD pathogenesis remain obscure. In this study, we investigated the effects of PBMT using a 660 nm wavelength light-emitting diode (LED) in 5xFAD transgenic mouse, a well-established model of early-onset AD. Mice were subjected to once daily PBMT sessions over a defined treatment period and outcomes were assessed through immunohistochemical analysis of hippocampal regions (CA1, CA2, CA3, and dentate gyrus) alongside behavioral testing using the Y-maze spontaneous alternation task. PBMT significantly reduced Aβ plaque load across hippocampal regions, accompanied by improved preservation of neuronal morphology. Furthermore, PBMT significantly upregulated SIRT1 expression, a critical regulator of synaptic plasticity and memory processes. Behaviorally, PBMT-treated mice displayed enhanced spatial working memory compared with controls, indicating a functional benefit linked to the observed molecular and structural changes. These findings suggest that 660 nm PBMT attenuates hallmark AD pathology, promotes neuroprotective pathways, and improves cognition, highlighting its potential as a disease-modifying therapy that warrants further preclinical and clinical investigation. Full article
(This article belongs to the Section Molecular Pathology, Diagnostics, and Therapeutics)
Show Figures

Figure 1

17 pages, 4626 KB  
Article
Nicotinamide Riboside Alleviates the Neurotoxic Injury of Dendritic Spine Plasticity Mediated by Hypoxic Microglial Activation
by Jinchao Hou, Haowei Zhang, Xiaodong Huo, Ruili Guan, Boxuan Wang, Yuchen Wang, Fang Zhao, Xinqin Liu, Yang Hu, Congcong Zhuang and Yuankang Zou
Biomolecules 2025, 15(10), 1391; https://doi.org/10.3390/biom15101391 - 30 Sep 2025
Viewed by 275
Abstract
Exposure to hypoxia at high altitudes is significantly associated with impairments in learning and memory functions, as well as abnormalities in neuronal function and synaptic plasticity. Recent research has indicated that mitochondrial reactive oxygen species (mtROS) play a role in regulating microglial activation [...] Read more.
Exposure to hypoxia at high altitudes is significantly associated with impairments in learning and memory functions, as well as abnormalities in neuronal function and synaptic plasticity. Recent research has indicated that mitochondrial reactive oxygen species (mtROS) play a role in regulating microglial activation and mediating neurotoxic damage in the hippocampal CA1 region. Nicotinamide riboside (NR), upon absorption, is rapidly converted into nicotinamide adenine dinucleotide (NAD+), which is involved in the production of mitochondrial adenosine triphosphate (ATP). The potential of NR to protect dendritic spine plasticity in hippocampal CA1 neurons following hypoxia exposure, potentially through the inhibition of microglial activation, warrants further investigation. To this end, a mouse model simulating hypoxia at an altitude of 6000 m over a two-week period, along with a BV2 cells and conditional co-culture of BV2 cells and HT22 cells 1%O2 hypoxia model, was developed. Behavioral assessments indicated that, relative to the normoxia group, mice subjected to hypoxia exhibited a significant reduction in the time spent in the target quadrant, the distance traveled within the target quadrant, the number of platform crossings, and the novel object recognition index. Furthermore, Golgi staining revealed a marked decrease in the density of dendritic spines in the hippocampal CA1 region in the hypoxia-exposed mice compared to the normoxia group. Subsequently, A daily dosage of 400 mg/kg of NR was administered for two weeks and 0.5 mM NR was used in a conditional co-culture model. Results demonstrated that, in comparison to the hypoxia group, the group receiving combined hypoxia and NR treatment showed significant improvements in the time spent in the target quadrant, the distance traveled within the target quadrant, the number of platform crossings, the novel object recognition index, and the density of dendritic spines in the hippocampal CA1 region. Additionally, transmission electron microscopy indicated a significant increase in the synaptic density of hippocampal neurons in the combined hypoxia exposure and NR treatment group compared to the hypoxia exposure group. Simultaneously, when compared to the hypoxia group, the combination of hypoxia and NR treatment resulted in an increased concentration of mitochondrial ATP. This treatment also partially restored mitochondrial membrane integrity, reduced mtROS levels, decreased the percent of Iba1+CD68+Iba1+ microglia, and lowered the interleukin-1β (IL-1β), interleukin-6 (IL-6), tumor necrosis factor-α (TNFα), and inducible nitric oxide synthase (iNOS) mRNA levels. These findings indicate that NR treatment may mitigate neurotoxic damage in the hippocampal CA1 region induced by hypoxia exposure, primarily through the attenuation of microglial activation and the reduction in mtROS production. Full article
(This article belongs to the Section Molecular Biology)
Show Figures

Graphical abstract

20 pages, 1323 KB  
Article
Sustainable Higher Education Policy: The Strategic Implication of Taiwan’s SPROUT Project and Fiscal Sustainability
by Xinying Wang and Angel Chang
Sustainability 2025, 17(19), 8769; https://doi.org/10.3390/su17198769 - 30 Sep 2025
Viewed by 472
Abstract
Worldwide educators have been devoting resources to quality education and achieving Sustainable Development Goals. Taiwan strategically implemented the Higher Education Sustained Progress and Rise of Universities in Taiwan (SPROUT) Project with an equity-oriented resource allocation. This study aims to investigate the effectiveness of [...] Read more.
Worldwide educators have been devoting resources to quality education and achieving Sustainable Development Goals. Taiwan strategically implemented the Higher Education Sustained Progress and Rise of Universities in Taiwan (SPROUT) Project with an equity-oriented resource allocation. This study aims to investigate the effectiveness of SPROUT’s implementation by analyzing 2018 to 2023 data. In this study, we construct a Fiscal Sustainability Index and other Institutional Performance Index to assess institutions. The two-way fixed effects regression model is applied to investigate the causal relationship among FSI, institutional performance, and the implemented effect of the SPROUT Project. The results of this study showed that the SPROUT Project has not fully achieved all four core objectives, and regional disparities still persisted. In other words, the elite universities in northern Taiwan still receive the most SPROUT Project funding and outperform other universities in other regions. FSI is positively associated with publicness, social responsibility, and overall institutional performance. The results of this study show how higher education institutions can achieve partial sustainable development goals of Goal 2030 via fiscal sustainability and equitable resource allocation. Taiwan’s pivot toward an equity-funding paradigm and supplement with performance-based grants has attenuated the historical concentration of resources among elite universities. Quality education should be inclusive, equitable, and accessible in education and sustainable resources. Full article
Show Figures

Figure 1

18 pages, 1089 KB  
Data Descriptor
Digital Accessibility of Solar Energy Variability Through Short-Term Measurements: Data Descriptor
by Fernando Venâncio Mucomole, Carlos Augusto Santos Silva and Lourenço Lázaro Magaia
Data 2025, 10(10), 154; https://doi.org/10.3390/data10100154 - 28 Sep 2025
Viewed by 196
Abstract
A variety of factors, such as absorption, reflection, and attenuation by atmospheric elements, influence the quantity of solar energy that reaches the surface of the Earth. This, in turn, impacts photovoltaic (PV) power generation. In light of this, a digital assessment of solar [...] Read more.
A variety of factors, such as absorption, reflection, and attenuation by atmospheric elements, influence the quantity of solar energy that reaches the surface of the Earth. This, in turn, impacts photovoltaic (PV) power generation. In light of this, a digital assessment of solar energy variability through short-term measurements was conducted to enhance PV power output. The clear-sky index Kt* methodology was employed, effectively eliminating any indications of solar energy obstruction and comparing the measured radiation to the theoretical clear-sky radiation. The solar energy data were gathered in Mozambique, specifically in the southern region at Maputo–1, Massangena, Ndindiza, and Pembe, in the mid-region at Chipera, Nhamadzi, Barue–1, and Barue–2, as well as in the northern region at Nipepe-1, Nipepe-2, Nanhupo-1, Nanhupo-2, and Chomba, over the period from 2005 to 2024, with measurement intervals ranging from 1 to 10 min and 1 h during the measurement campaigns conducted by FUNAE and INAM, with additional data sourced from the PVGIS, Meteonorm, NOAA, and NASA solar databases. The analysis indicates a Kt* value with a density approaching 1 for clear days, while intermediate-sky days exhibit characteristics that lie between those of clear and cloudy days. It can be inferred that there exists a robust correlation among sky types, with values ranging from 0.95 to 0.89 per station, alongside correlated energies, which experience a regression with coefficients between 0.79 and 0.95. Based on the analysis of the sample, the region demonstrates significant potential for solar energy utilization, and similar sampling methodologies can be applied in other locations to optimize PV output and other solar energy projects. Full article
(This article belongs to the Topic Smart Energy Systems, 2nd Edition)
Show Figures

Figure 1

14 pages, 3960 KB  
Article
Experimental Assessment of the Dynamic Hygrothermal and Mechanical Behavior of Compressed Earth Block Walls in a Tropical Humid Climate
by Armel B. Laibi, Philippe Poullain, Nordine Leklou and Moussa Gomina
Buildings 2025, 15(19), 3484; https://doi.org/10.3390/buildings15193484 - 26 Sep 2025
Viewed by 242
Abstract
This study experimentally investigates the mechanical and dynamic hygrothermal behavior of compressed earth block (CEB) walls subjected to simulated climatic cycles representative of a tropical humid environment. Four formulations were tested: raw soil (D0), soil with kenaf fibers (DF), soil with fibers and [...] Read more.
This study experimentally investigates the mechanical and dynamic hygrothermal behavior of compressed earth block (CEB) walls subjected to simulated climatic cycles representative of a tropical humid environment. Four formulations were tested: raw soil (D0), soil with kenaf fibers (DF), soil with fibers and cement (DFC), and soil with fibers, cement, and slag (DFCL). Performance was assessed in an instrumented bi-climatic cell, enabling the determination of thermal and hygroscopic attenuation factors and time lags, complemented by standardized uniaxial compression and three-point bending tests. DFCL achieved a compressive strength of about 10 MPa, nearly twice that of DF (~6 MPa), exceeding the threshold required for buildings up to R + 1. Regarding hygrothermal behavior, DFCL exhibited the highest thermal attenuation factor (2.24) and a hygroscopic attenuation factor of 2.05, with corresponding time lags of ~0.9 h (thermal) and ~1.1 h (hygroscopic). These results highlight superior thermal inertia and moisture regulation, well suited to the constraints of tropical humid climates. Overall, the findings confirm the potential of kenaf fiber-reinforced cement–slag stabilized CEBs as a sustainable construction solution, particularly for load-bearing walls in hot and humid regions. In addition to technical performance, DFCL also offers environmental and economic advantages, as the use of local fibers and slag reduces Portland cement consumption and costs, reinforcing its sustainability potential in tropical contexts. Full article
(This article belongs to the Section Building Materials, and Repair & Renovation)
Show Figures

Figure 1

17 pages, 667 KB  
Article
Initiation of Antenatal Care Among Pregnant Women in Saudi Arabia: An Application of Andersen’s Behavioral Model Using a Cross-Sectional Study
by Ajiad Alhazmi, Hassan N. Moafa, Seham A. Habeeb, Reham Bakhsh, Manal Almalki, Jobran Moshi, Ali Saad R. Alsubaie, Hammad Ali Fadlalmola, Mohammed Ali Qassem Ghazwani and Abdulrhman Mohammad Salim
Healthcare 2025, 13(19), 2449; https://doi.org/10.3390/healthcare13192449 - 26 Sep 2025
Viewed by 306
Abstract
Background/Objectives: Timely initiation of antenatal care (ANC) services is crucial for ensuring maternal and fetal well-being. Despite the importance of ANC, research regarding its initiation remains limited in the Jazan region of Saudi Arabia, an area with notable adverse birth outcomes. Therefore, [...] Read more.
Background/Objectives: Timely initiation of antenatal care (ANC) services is crucial for ensuring maternal and fetal well-being. Despite the importance of ANC, research regarding its initiation remains limited in the Jazan region of Saudi Arabia, an area with notable adverse birth outcomes. Therefore, this study aimed to assess pregnant women’s initiation of ANC and identify associated factors and significant barriers for timely initiation. Methods: A cross-sectional study was conducted among 369 Saudi pregnant women in their third trimester attending ANC clinics in the Jazan region in 2024. A structured questionnaire was used to collect data. Andersen’s behavioral model of healthcare utilization provided the framework for the study. Descriptive statistics, chi-square tests, and binary logistic regression were used to analyze the data. Results: The majority of women (78.9%) initiated ANC in the first trimester. Higher maternal education was positively associated with early ANC initiation (aOR = 2.369, 95% CI: 1.154–4.901), whereas higher paternal education was negatively associated with early ANC initiation (aOR = 0.350, 95% CI: 0.175–0.699). When modeled independently, the positive association of higher maternal education was attenuated but was not significant, while the negative association of higher husband’s education remained the same. Those living more than three km from health facilities (aOR = 0.510, 95% CI: 0.276–0.941) and seeking care for reasons other than routine follow-up were less likely to initiate ANC early. Most women received essential services, but only 37.1% had ultrasound tests. Conclusions: While ANC initiation in Jazan showed promising trends, factors like geographical accessibility remain a significant barrier. Targeted interventions should address these identified barriers, which fall within predisposing, enabling, need, and external environmental factors. Further investigations of pregnant women’s familial decision-making and low ultrasound test utilization in relation to ANC are recommended. Full article
(This article belongs to the Section Women’s and Children’s Health)
Show Figures

Figure 1

Back to TopTop