Sign in to use this feature.

Years

Between: -

Subjects

remove_circle_outline
remove_circle_outline
remove_circle_outline
remove_circle_outline
remove_circle_outline
remove_circle_outline
remove_circle_outline

Journals

Article Types

Countries / Regions

Search Results (13)

Search Parameters:
Keywords = Zanthoxylum armatum DC

Order results
Result details
Results per page
Select all
Export citation of selected articles as:
22 pages, 8840 KB  
Article
Assessment of Nutritional Components, Mineral Profiles, and Aroma Compounds in Zanthoxylum armatum Fruit from Different Harvest Times, Tree Age and Fruiting Position
by Yixiao Xiao, Tao Gu, Shiyao Hu, Yiming Kong, Jingwen Huang, Yaxuan Sun, Ting Yu, Guoqing Zhuang and Shun Gao
Horticulturae 2025, 11(9), 1028; https://doi.org/10.3390/horticulturae11091028 - 1 Sep 2025
Viewed by 762
Abstract
Zanthoxylum armatum DC. (Z. armatum) is a versatile plant species valued for its aroma oil and nutritional components. However, the variability of chemical composition in Z. armatum fruits in the field remains largely unknown, and it is still unclear how harvest [...] Read more.
Zanthoxylum armatum DC. (Z. armatum) is a versatile plant species valued for its aroma oil and nutritional components. However, the variability of chemical composition in Z. armatum fruits in the field remains largely unknown, and it is still unclear how harvest parameters affect the aroma and nutritional quality of the fruits. To address this gap, Z. armatum fruits from varying harvest times, tree ages, and fruiting positions were analyzed for physicochemical properties, nutrients, minerals, aroma profiles, and antioxidant activity. A quality assessment method was developed based on key Z. armatum fruit parameters. Results showed significant differences in the size, weight, total phenol, flavonoid and sanshool content of Z. armatum fruit from different harvest parameters. Z. armatum fruits contained abundant minerals, showing diverse harvest-condition variations. In vitro antioxidant assays showed higher ABTS/DPPH scavenging activity and reducing capacity (23–54 mg/g). HS-SPME-GC-MS identified 64 aroma compounds, encompassing terpenes, alcohols, etc. Linalool was the predominant constituent (46.65%). PLS-DA and Volcano plot analyses highlighted significant differences in VOCs among harvest times and tree ages, while fruit positions showed minimal impact. The Mantel test identified aroma-active compounds associated with antioxidant activity. These findings facilitate a science-based harvesting strategy to standardize Z. armatum fruit quality and marketability. Full article
Show Figures

Graphical abstract

19 pages, 3617 KB  
Article
Quality Control of Fried Pepper Oils Based on GC-MS Fingerprints and Chemometrics
by Jianlong Li, Yu Zhang, Qiang Cui, Zhiqing Zhang and Xiaoyan Hou
Foods 2025, 14(9), 1624; https://doi.org/10.3390/foods14091624 - 4 May 2025
Viewed by 951
Abstract
Zanthoxylum bungeanum Maxim. (huajiao) and Zanthoxylum armatum DC. (tengjiao), also known as Sichuan pepper, is a popular spice owing to its unique aroma and taste. Fried pepper oils are liquid condiments with unique flavors extracted from the pericarps of huajiao and tengjiao. To [...] Read more.
Zanthoxylum bungeanum Maxim. (huajiao) and Zanthoxylum armatum DC. (tengjiao), also known as Sichuan pepper, is a popular spice owing to its unique aroma and taste. Fried pepper oils are liquid condiments with unique flavors extracted from the pericarps of huajiao and tengjiao. To investigate the volatile profiles of the two different fried pepper oils, solid-phase microextraction (SPME) coupled with gas chromatography–mass spectrometry (GC-MS) was employed. The results revealed that D-limonene, linalyl acetate, linalool, myrcene, and ocimene significantly contributed to the overall flavor of huajiao oils. In addition, linalool, D-limonene, sabinene, myrcene, and linalyl acetate were identified as the main odorants in tengjiao oils. Finally, a characteristic chromatogram for the volatile compounds of each oil was established through the Similarity Evaluation System for the Chromatographic Fingerprint of Traditional Chinese Medicine, and the similarity thresholds of huajiao oils and tengjiao oils were 0.984 and 0.998, respectively. Linalool, sabinene, and linalyl acetate were markers for distinguishing between ZAOV samples and ZAOC samples. And germacrene D, linalool, sabinene, linalyl acetate, and β-myrcene were markers for distinguishing ZBOV samples from ZBOC samples. Full article
(This article belongs to the Section Food Analytical Methods)
Show Figures

Graphical abstract

12 pages, 2431 KB  
Article
Chemical Composition Variation in Essential Oil and Their Correlation with Climate Factors in Chinese Prickly Ash Peels (Zanthoxylum armatum DC.) from Different Habitats
by Qianqian Qian, Zhihang Zhuo, Yaqin Peng and Danping Xu
Molecules 2024, 29(6), 1343; https://doi.org/10.3390/molecules29061343 - 18 Mar 2024
Cited by 10 | Viewed by 2601
Abstract
Essential oils are secondary metabolites in plants with a variety of biological activities. The flavor and quality of Zanthoxylum armatum DC. are mainly determined by the essential oil components in the Chinese prickly ash peels. In this study, the correlation between climate change [...] Read more.
Essential oils are secondary metabolites in plants with a variety of biological activities. The flavor and quality of Zanthoxylum armatum DC. are mainly determined by the essential oil components in the Chinese prickly ash peels. In this study, the correlation between climate change in different regions and the content of essential oils of Z. armatum was investigated using gas chromatography–mass spectrometry (GC/MS) and multivariate statistical analysis. The Z1–24 refers to 24 batches of samples from different habitats. A total of 145 essential oils were detected in 24 batches of samples, with the highest number of terpene species and the highest content of alcohol. The relative odor activity (ROAV) values identified nine main flavor compounds affecting the odor of Z. armatum. Linalool, decanal, and d-limonene were the most critical main flavor compounds, giving Z. armatum a spicy, floral, oily, and fruity odor. The results of hierarchical cluster analysis (HCA) and principal component analysis (PCA) classified Z5 into a separate group, Z2 and Z7 were clustered into one group, and the rest of the samples were classified into another group. Correlation analysis and path analysis showed that temperature and precipitation were the main climatic factors affecting essential oils. Comparisons can be made with other plants in the genus Zanthoxylum to analyze differences in essential oil type and content. This study contributes to the identification of Z. armatum quality, promotes the accumulation of theories on the effects of climatic factors on essential oils, and enriches the site selection and breeding of Z. armatum under similar climatic conditions. Full article
(This article belongs to the Special Issue Detection of Volatile Compounds in Foods)
Show Figures

Figure 1

12 pages, 1272 KB  
Article
GC-MS Analysis and Bioactivity Screening of Leaves and Fruits of Zanthoxylum armatum DC.
by Jie Ma, Liping Ning, Jingyan Wang, Wei Gong, Yue Gao and Mei Li
Separations 2023, 10(8), 420; https://doi.org/10.3390/separations10080420 - 25 Jul 2023
Cited by 4 | Viewed by 3378
Abstract
Zanthoxylum armatum DC. is a plant that has been homologated for medicine and food by the Chinese for three thousand years. In this study, the essential oils of fresh leaves and fruits were extracted by hydrodistillation, the aromas of fresh leaves and fruits [...] Read more.
Zanthoxylum armatum DC. is a plant that has been homologated for medicine and food by the Chinese for three thousand years. In this study, the essential oils of fresh leaves and fruits were extracted by hydrodistillation, the aromas of fresh leaves and fruits were extracted by headspace solid-phase microextraction and their chemical compositions were analyzed by gas chromatography mass spectrometry. The main components of the leaf essential oils were linalool (62.01%), 2-undecanone (9.83%) and 2-tridecanone (5.47%); the fruit essential oils were linalool (72.17%), limonene (8.05%) and sabinene (6.77%); the leaf aromas were limonene (39.15%), β-myrcene (15.8%), sabinene (8.17%) and linalool (5.25%); the fruit aromas were limonene (28.43%), sabinene (13.56%), linalool (11.47%) and β-myrcene (8.64%). By comparison, it was found that the composition of leaf essential oils and fruit essential oils were dominated by oxygenated monoterpenes, while the composition of their aromas were both dominated by monoterpenes; the relative content of non-terpene components in leaf essential oil and leaf aroma is second only to oxygenated monoterpenes, while their content in fruits is low; the chemical composition of leaf aromas and fruit aromas were richer than those of essential oils. In this study, we reported for the first time that the antitumor, tyrosinase inhibition, HMGR inhibition and nitric oxide production inhibition activity of leaf essential oils were stronger than those of fruit essential oils in in vitro tests. The results of the study can provide a reference for the recycling and green low-carbon transformation of the leaves, and also help to deepen the understanding of the value of the volatile chemical constituents of this plant in “forest medicine” or “aromatherapy”, and provide new ideas for the transformation of the value of the plant in the secondary and tertiary industry chain. Full article
Show Figures

Figure 1

21 pages, 1825 KB  
Article
Volatile Compound Profile Analysis of Seasonal Flower, Fruit, Leaf, and Stem of Zanthoxylum armatum DC. from Manipur Using HS-SPME-GC-MS
by Moirangthem Lakshmipriyari Devi, Nameirakpam Bunindro Singh, Kongbrailatpam Chandradev Sharma, Yallappa Rajashekar, Amrita Mishra and Sudripta Das
Chemosensors 2023, 11(5), 273; https://doi.org/10.3390/chemosensors11050273 - 2 May 2023
Cited by 4 | Viewed by 2841
Abstract
In the present study, GC-MS analyses were performed with powder samples of flower, fruit, leaf, and stem of Zanthoxylum armatum DC. collected from Thambalkhong, Imphal-East district of Manipur, a north-eastern region of India, based on the season and growth stage of the plant [...] Read more.
In the present study, GC-MS analyses were performed with powder samples of flower, fruit, leaf, and stem of Zanthoxylum armatum DC. collected from Thambalkhong, Imphal-East district of Manipur, a north-eastern region of India, based on the season and growth stage of the plant using the extraction method headspace solid-phase microextraction (HS-SPME) to study the total profile of volatile compounds. Variations were discovered in the volatile compound profiles. HS-SPME-GC-MS analyses of the plant parts detected and identified 16 to 36 compounds and found a total area percentage composition of 96.81 to 98.63%. The analysis showed that nine common compounds were detected in the studied plant parts and seasons, namely, α-thujene, α-pinene, sabinene, β-pinene, terpinolene, o-cymene, sylvestrene, eucalyptol, and caryophyllene. The monoterpenoid eucalyptol (1,8-cineole) was revealed to be the principal component with an area percentage composition of 31.02% in spring leaf to 73.16% in monsoon stem. The extraction method used in this investigation was very fast and feasible for the analysis, and the findings of the present study will help understand the mechanism behind the changes in the plant’s volatile organic compound profile and future research work for selecting aroma-rich accessions for targeted improvement of this plant. Full article
(This article belongs to the Special Issue GC, MS and GC-MS Analytical Methods: Opportunities and Challenges)
Show Figures

Graphical abstract

11 pages, 1375 KB  
Article
Separation and Purification of Hydroxyl-α-Sanshool from Zanthoxylum armatum DC. by Silica Gel Column Chromatography
by Jinxi Cheng, Xiaoyan Hou, Qiang Cui, Guanghui Shen, Shanshan Li, Qingying Luo, Man Zhou, Hong Chen and Zhiqing Zhang
Int. J. Mol. Sci. 2023, 24(4), 3156; https://doi.org/10.3390/ijms24043156 - 5 Feb 2023
Cited by 9 | Viewed by 4303
Abstract
Hydroxyl-α-sanshool is the main alkylamide produced by Zanthoxylum armatum DC., and it is responsible for numbness after consuming Z. armatum-flavored dishes or food products. The present study deals with the isolation, enrichment, and purification of hydroxyl-α-sanshool. The results indicated that the powder [...] Read more.
Hydroxyl-α-sanshool is the main alkylamide produced by Zanthoxylum armatum DC., and it is responsible for numbness after consuming Z. armatum-flavored dishes or food products. The present study deals with the isolation, enrichment, and purification of hydroxyl-α-sanshool. The results indicated that the powder of Z. armatum was extracted with 70% ethanol and then filtrated; the supernatant was concentrated to get pasty residue. Petroleum ether (60–90 °C) and ethyl acetate at a 3:2 ratio, with an Rf value of 0.23, were chosen as the eluent. Petroleum ether extract (PEE) and ethyl acetate–petroleum ether extract (E-PEE) were used as the suitable enriched method. Afterward, the PEE and E-PEE were loaded onto silica gel for silica gel column chromatography. Preliminary identification was carried out by TLC and UV. The fractions containing mainly hydroxyl-α-sanshool were pooled and dried by rotary evaporation. Lastly, all of the samples were determined by HPLC. The yield and recovery rates of hydroxyl-α-sanshool in the p-E-PEE were 12.42% and 121.65%, respectively, and the purity was 98.34%. Additionally, compared with E-PEE, the purity of hydroxyl-α-sanshool in the purification of E-PEE (p-E-PEE) increased by 88.30%. In summary, this study provides a simple, rapid, economical, and effective approach to the separation of high-purity hydroxyl-α-sanshool. Full article
(This article belongs to the Section Macromolecules)
Show Figures

Figure 1

12 pages, 2446 KB  
Article
Planispine A Sensitized Cancer Cells to Cisplatin by Inhibiting the Fanconi Anemia Pathway
by Thangjam Davis Singh, Ningthoujam Indrajit Singh, Khuraijam Mrinalini Devi, Remmei Meiguilungpou, Lhaineichong Khongsai, Lisam Shanjukumar Singh, Naresh Chandra Bal, Ningombam Swapana, Chingakham Brajakishor Singh and Thiyam Ramsing Singh
Molecules 2022, 27(21), 7288; https://doi.org/10.3390/molecules27217288 - 26 Oct 2022
Cited by 4 | Viewed by 2783
Abstract
The use of cisplatin as a chemotherapeutic drug is impeded by the development of drug resistance. Combination therapies of a chemosensitizer for cisplatin have been studied, but with little success, and the search for an effective combination therapy is continuing. Our earlier reports [...] Read more.
The use of cisplatin as a chemotherapeutic drug is impeded by the development of drug resistance. Combination therapies of a chemosensitizer for cisplatin have been studied, but with little success, and the search for an effective combination therapy is continuing. Our earlier reports have shown that Zanthoxylum armatum DC. extract enhances the apoptotic effect of cisplatin in cancer cell lines. In this study, we purified and identified the bioactive phytocompound through bio-assay-guided purification, using column chromatography and HPLC. Chemical characterization using NMR and mass spectrometry revealed the compound as planispine A, with molecular structure C25H30O6 and molecular weight, 426.16 g/mol. Planispine A was found to inhibit cancer cell proliferation in a dose-dependent manner and to sensitize the cancer cells to cisplatin-augmented apoptotic cell death, in a caspase-dependent manner. A combination of planispine A and cisplatin induced S-phase cell cycle arrest, and reduced the expression of survival proteins such as cyclin D1. Interestingly, planispine A inhibits the Fanconi anemia pathway, as shown by reduced FANCD2 foci formation and FANCD2 monoubiquitination, which revealed the molecular mechanism of chemo-sensitization of cancer cells to cisplatin. Evaluation of this combination therapy in cisplatin-resistant tumors may lead to more efficient cisplatin treatment. Full article
(This article belongs to the Special Issue Bioactive Compounds in Pharmaceutical Research)
Show Figures

Graphical abstract

14 pages, 3538 KB  
Article
Prediction of Potential Habitats of Zanthoxylum armatum DC. and Their Changes under Climate Change
by Pingping Tian, Yifu Liu, Mingzhen Sui and Jing Ou
Sustainability 2022, 14(19), 12422; https://doi.org/10.3390/su141912422 - 29 Sep 2022
Cited by 6 | Viewed by 2864
Abstract
Climate change poses a severe threat to biodiversity. Greenhouse gas emissions have accelerated climate warming and significantly impacted species distribution and population dynamics. Zanthoxylum armatum DC. is an ecologically, medicinally, and economically important plant; it is cultivated as an economic crop at large [...] Read more.
Climate change poses a severe threat to biodiversity. Greenhouse gas emissions have accelerated climate warming and significantly impacted species distribution and population dynamics. Zanthoxylum armatum DC. is an ecologically, medicinally, and economically important plant; it is cultivated as an economic crop at large scales in China, and is a valuable medicinal plant in India, Nepal, etc. A precise prediction of the potential distribution areas of Z. armatum will contribute to its protection and determination of its planting areas. In this paper, based on 433 distribution points and 19 climate factors, the MaxEnt model was used to analyze the spatial distribution pattern of Z. armatum between 1970 and 2000, predict its spatial distribution pattern in 2040–2060 (the 2050s) and 2081–2100 (the 2090s), and comprehensively assess the critical climate factors limiting its geographical distribution. The findings are as follows: (1) in the 1970–2000 scenario, the potential suitable distribution areas of Z. armatum include the subtropical monsoon climate regions of Japan, the Korean Peninsula, the south of the Qinling–Huaihe Line of China, and the regions along the southern foot of the Himalayas (India, Bhutan, Nepal, etc.), with an area of 330.54 × 104 km2; (2) the critical climate factors affecting the potential distribution of Z. armatum include temperature (mean diurnal temperature range, mean temperature of the coldest quarter, and temperature seasonality) and annual precipitation; (3) the distribution areas of Z. armatum will shift to higher latitudes and shrink under the three climate change scenarios in the 2050s and 2090s. In the 2090s–SSP585 scenario, the total area of suitable habitat will decrease most markedly, and the decrease rate of the highly suitable areas will reach up to 97.61%; only the region near Delong Town, Nanshan District, Chongqing City, will remain a highly suitable habitat, covering an area of merely 0.08 × 104 km2. These findings suggest that Z. armatum is susceptible to climate change. The border area between Guizhou Province and Chongqing City and the southwest district of Leshan City, Sichuan Province, will be a stable and moderately high potential suitable habitat for Z. armatum in the future. The above regions are recommended to be managed as key protected areas. Full article
(This article belongs to the Special Issue Impacts of Climate Change on Plants)
Show Figures

Figure 1

16 pages, 12119 KB  
Article
Genome-Wide Identification and Expression Analysis of the PIN Auxin Transporter Gene Family in Zanthoxylum armatum DC
by Tao Zhou, Jiajia Chen, Yanhui Huang, Zhengyu Jin, Jianrong Li, Yan Li and Xiaofang Zeng
Agriculture 2022, 12(9), 1318; https://doi.org/10.3390/agriculture12091318 - 26 Aug 2022
Cited by 8 | Viewed by 2512
Abstract
PIN-formed (PIN) proteins are important auxin carriers that participate in the polar distribution of auxin in plants. In this study, 16 ZaPIN genes were identified from the whole genome of Zanthoxylum armatum DC. The physicochemical properties and structure of PIN proteins were determined, [...] Read more.
PIN-formed (PIN) proteins are important auxin carriers that participate in the polar distribution of auxin in plants. In this study, 16 ZaPIN genes were identified from the whole genome of Zanthoxylum armatum DC. The physicochemical properties and structure of PIN proteins were determined, and the gene sequences and promoter regions were analyzed to identify cis-acting elements and conserved motifs. The transcript profiles of ZaPIN genes in different tissues and in response to auxin and gibberellin treatments were also analyzed. A phylogenetic analysis separated the 16 ZaPIN genes into four groups. The ZaPIN genes showed the closest evolutionary relationship to those of Citrus sinensis and the most distant evolutionary relationship to those of Oryza sativa. A cis-element analysis revealed a large number of cis elements in ZaPIN promoter regions related to plant hormones, plant growth and development, and stress stimuli, suggesting that ZaPINs have a wide range of biological activities. Additionally, gene expression profiling revealed that ZaPINs had different expression patterns in nine tissues. Further qRT-PCR analyses revealed that most ZaPINs were upregulated by auxin and gibberellin in young leaves. Our results provide useful information for further structural and functional analyses of the ZaPIN gene family in Z. armatum. Full article
(This article belongs to the Section Crop Genetics, Genomics and Breeding)
Show Figures

Figure 1

18 pages, 5669 KB  
Article
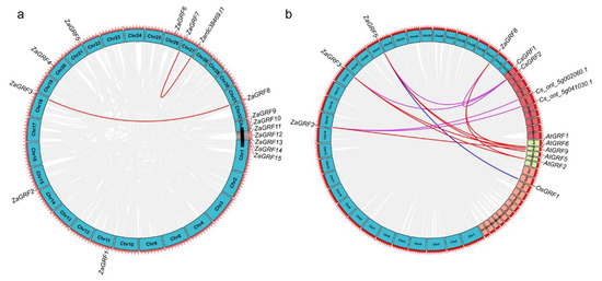
Genome-Wide Identification and Analysis of the Growth-Regulating Factor Family in Zanthoxylum armatum DC and Functional Analysis of ZaGRF6 in Leaf Size and Longevity Regulation
by Yanhui Huang, Jiajia Chen, Jianrong Li, Yan Li and Xiaofang Zeng
Int. J. Mol. Sci. 2022, 23(16), 9043; https://doi.org/10.3390/ijms23169043 - 12 Aug 2022
Cited by 8 | Viewed by 2572
Abstract
Growth-regulating factors (GRFs) are plant-specific transcription factors that play an important role in plant growth and development. In this study, fifteen GRF gene members containing QLQ and WRC domains were identified in Zanthoxylum armatum. Phylogenetic and collinearity analysis showed that ZaGRFs were [...] Read more.
Growth-regulating factors (GRFs) are plant-specific transcription factors that play an important role in plant growth and development. In this study, fifteen GRF gene members containing QLQ and WRC domains were identified in Zanthoxylum armatum. Phylogenetic and collinearity analysis showed that ZaGRFs were closely related to CsGRFs and AtGRFs, and distantly related to OsGRFs. There are a large number of cis-acting elements related to hormone response and stress induction in the GRF gene promoter region of Z. armatum. Tissue-specific expression analysis showed that except for ZaGRF7, all the ZaGRFs were highly expressed in young parts with active growth and development, including terminal buds, seeds, and young flowers, suggesting their key roles in Z. armatum growth and development. Eight ZaGRFs were selected to investigate the transcriptional response to auxin, gibberellin and drought treatments. A total of six ZaGRFs in the NAA treatment, four ZaGRFs in the GA3 treatment, and six ZaGRFs in the PEG treatment were induced and significantly up-regulated. Overexpression of ZaGRF6 increased branching and chlorophyll content and delayed senescence of transgenic Nicotiana benthamiana. ZaGRF6 increased the expression of CRF2 and suppressed the expression of ARR4 and CKX1, indicating that ZaGRF6 is involved in cytokinin metabolism and signal transduction. These research results lay a foundation for further analysis of the GRF gene function of Z. armatum and provide candidate genes for growth, development, and stress resistance breeding of Z. armatum. Full article
(This article belongs to the Section Molecular Genetics and Genomics)
Show Figures

Figure 1

16 pages, 3179 KB  
Article
Genetic Diversity and Evolutionary Relationships of Chinese Pepper Based on nrDNA Markers
by Shijing Feng, Jinshuang Niu, Zhenshan Liu, Lu Tian, Xiangyuan Wang and Anzhi Wei
Forests 2020, 11(5), 543; https://doi.org/10.3390/f11050543 - 12 May 2020
Cited by 7 | Viewed by 3015
Abstract
Chinese pepper, referring to Zanthoxylum bungeanum Maxim. and Zanthoxylum armatum DC. species, is an important spice crop that has long attracted people’s interest due to its extensive application in Asian cuisine to improve taste. Numerous cultivars have been developed during the long history [...] Read more.
Chinese pepper, referring to Zanthoxylum bungeanum Maxim. and Zanthoxylum armatum DC. species, is an important spice crop that has long attracted people’s interest due to its extensive application in Asian cuisine to improve taste. Numerous cultivars have been developed during the long history of domestication and cultivation. However, little to no information is available on the genetic diversity and evolutionary relationships of Chinese pepper cultivars and their historical diversification has not been clarified. Herein, we sequenced two nrDNA non-coding region markers, the external transcribed spacer (ETS) and the internal transcribed spacer 2 (ITS2), to assess genetic diversity and phylogenetic relationships among 39 cultivated and wild populations of Chinese pepper from eight provinces and to address the question of ancient demographic trends which were probably influenced by changing climate during evolutionary history. In total, 31 haplotypes were identified based on 101 polymorphism sites. Our results revealed relatively high level of genetic variation despite long-term cultivation of this crop. AMOVA revealed that genetic variation existed predominantly within provinces rather than among provinces. The genetic structure result based on haplotype network analysis largely reflected historical records, which suggested a Gansu origin for Chinese pepper and an ancient west-to-east spread of Chinese pepper circulating in China. We also provided evidence that changing Pleistocene climates had shaped the demographic trends of Chinese pepper. Taken together, our findings not only suggest that Chinese pepper is a dynamic genetic system that responds to evolutionary forces, but it also provides a fundamental genetic profile for the conservation and responsible exploitation of the extant germplasm of Chinese pepper and for improving the genetic basis for breeding the cultivars. Full article
(This article belongs to the Special Issue Genetic Diversity and Conservation of Forest Tree Species)
Show Figures

Figure 1

21 pages, 2682 KB  
Article
The Acute and Chronic Cognitive and Cerebral Blood-Flow Effects of Nepalese Pepper (Zanthoxylum armatum DC.) Extract—A Randomized, Double-Blind, Placebo-Controlled Study in Healthy Humans
by David Kennedy, Emma Wightman, Julie Khan, Torsten Grothe and Philippa Jackson
Nutrients 2019, 11(12), 3022; https://doi.org/10.3390/nu11123022 - 10 Dec 2019
Cited by 16 | Viewed by 5958
Abstract
Background: Zanthoxylum armatum DC. (ZA) is a traditional Asian culinary spice and medicinal compound, which is rich in monoterpenes and hydroxy α-sanshool. Mechanistic interactions with the monoamine, cholinergic and cannabinoid neurotransmission systems, as well as transient receptor potential (TRP) and potassium ion [...] Read more.
Background: Zanthoxylum armatum DC. (ZA) is a traditional Asian culinary spice and medicinal compound, which is rich in monoterpenes and hydroxy α-sanshool. Mechanistic interactions with the monoamine, cholinergic and cannabinoid neurotransmission systems, as well as transient receptor potential (TRP) and potassium ion channels, may predispose ZA to modulate human brain function. Objectives: To investigate the effects of a single dose and 56-days supplementation with a lipid extract of ZA on cognitive function, mood and cerebral blood-flow (CBF) parameters in the pre-frontal cortex during cognitive task performance. Design: Double-blind, randomized, parallel groups study with N = 82 healthy males and females between the ages of 30 and 55 years. Assessments were undertaken pre-dose and at 1, 3 and 5 h post-dose on the first (Day 1) and last (Day 56) days of supplementation. Results: A single dose of ZA (Day 1) resulted in acute improvements on a ‘Speed of Attention’ factor and the Rapid Visual Information Processing (RVIP) task, in comparison to placebo. However, following ZA participants were less accurate on the name-to-face recall task. After 56 days of ZA consumption (Day 56), speed was enhanced on a global ‘Speed of Performance’ measure, comprising data from all of the timed tasks in the computerized battery. Participants also completed more correct Serial 3s Subtractions at the 3 h assessment and were less mentally fatigued throughout the day than participants consuming placebo. These effects were complemented on both Day 1 and Day 56 by modulation of CBF parameters, as assessed by Near Infrared Spectroscopy (NIRS). The primary finding here was a reduced hemodynamic response during the RVIP task. Conclusion: ZA improves aspects of cognitive performance, in particular the speed of performing tasks, in healthy humans and results in concomitant reductions in hemodynamic responses in the frontal cortex during task performance. The findings suggest an increase in neural efficiency following ZA. Full article
(This article belongs to the Special Issue Benefits of Dietary Phytochemicals)
Show Figures

Figure 1

10 pages, 917 KB  
Article
Antifeedant Activities of Lignans from Stem Bark of Zanthoxylum armatum DC. against Tribolium castaneum
by Wenjuan Zhang, Yang Wang, Zhufeng Geng, Shanshan Guo, Juqin Cao, Zhe Zhang, Xue Pang, Zhenyang Chen, Shushan Du and Zhiwei Deng
Molecules 2018, 23(3), 617; https://doi.org/10.3390/molecules23030617 - 9 Mar 2018
Cited by 39 | Viewed by 5475
Abstract
The speciation of a methanolic extract of Zanthoxylum armatum stem bark has enabled the isolation and characterization of 11 known lignans. Among them, five compounds (6, 811) are reported in this plant for the first time. All of [...] Read more.
The speciation of a methanolic extract of Zanthoxylum armatum stem bark has enabled the isolation and characterization of 11 known lignans. Among them, five compounds (6, 811) are reported in this plant for the first time. All of the chemical structures were elucidated on the basis of NMR spectral analysis. Additionally, their antifeedant activities against Tribolium castaneum were evaluated scientifically. Among them, asarinin (1), with an EC50 of 25.64 ppm, exhibited a much stronger antifeedant activity than the positive control, toosendanin (EC50 = 71.69 ppm). Moreover, fargesin (2), horsfieldin (3), and magnolone (10), with EC50 values of 63.24, 68.39, and 78.37 ppm, showed almost the same antifeedant activity as the positive control. From the perspective of structure-effectiveness relationship, compounds with the chemical group of methylenedioxy exhibited higher antifeedant activities and have potential to be developed into novel antifeedants or potential lead compounds to protect food and crops in storage. Full article
(This article belongs to the Collection Herbal Medicine Research)
Show Figures

Figure 1

Back to TopTop